Biotransformation of Microalgal Biomass by Lactic Acid Bacteria and Saccharomyces cerevisiae: Implications for Food and Sustainability
Abstract
1. Introduction
2. Metabolic Characteristics of Lactic Acid Bacteria and Saccharomyces cerevisiae
2.1. Role of Lactic Acid Bacteria (LAB) in Metabolizing Different Vital Compounds
2.2. The Flexible Metabolic System of Saccharomyces cerevisiae and Utilization of Different Carbon Sources
3. Demonstration of the Capability of Lactic Acid Bacteria and Saccharomyces cerevisiae in Bio-Transforming Phenolic Compounds in Microalgae and Examples of Resulting Products from Microalgae
3.1. Spirulina as an Encounter for Bio-Transformation
3.2. Targeting Chlorella in the Bio-Transformation Processes
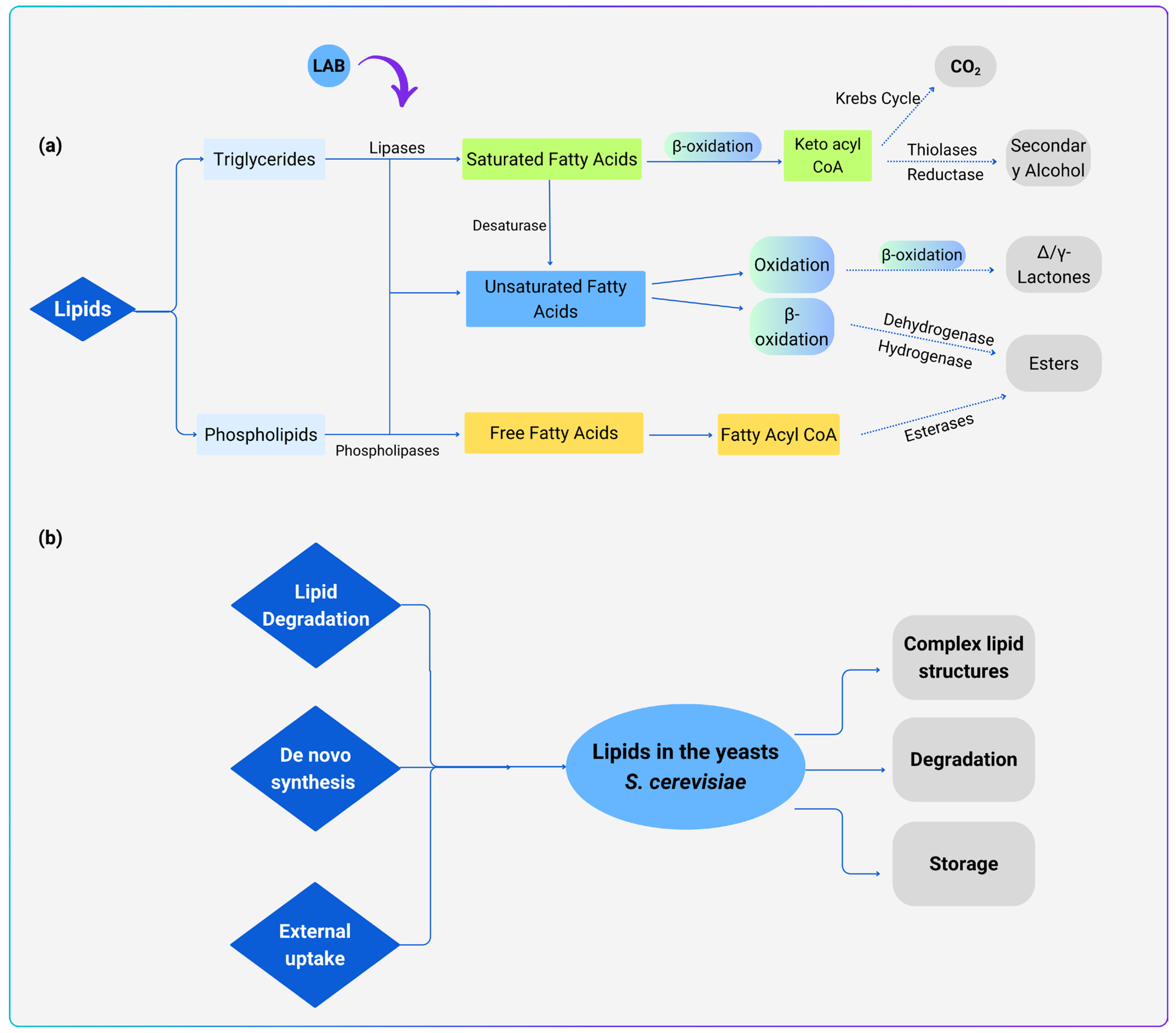
4. Biotransformation of Fatty Acid (FA) Profiles in Microalgae
Microalgae-Derived Lipids
5. Lactic Acid Bacteria (LAB) and Saccharomyces cerevisiae Have the Potential to Transform Lipid Profile of Microalgae
5.1. Transformation of Lipid Profile by Lactic Acid Bacteria
5.2. Transformation of Lipid Profile by Saccharomyces cerevisiae
6. Potential Transformation of Microalgal Polyunsaturated Fatty Acids (PUFAs)

7. Biotransformation of Pigments in Microalgae via Lactic Acid Bacteria Fermentation
8. Overview of Microalgal Pigments
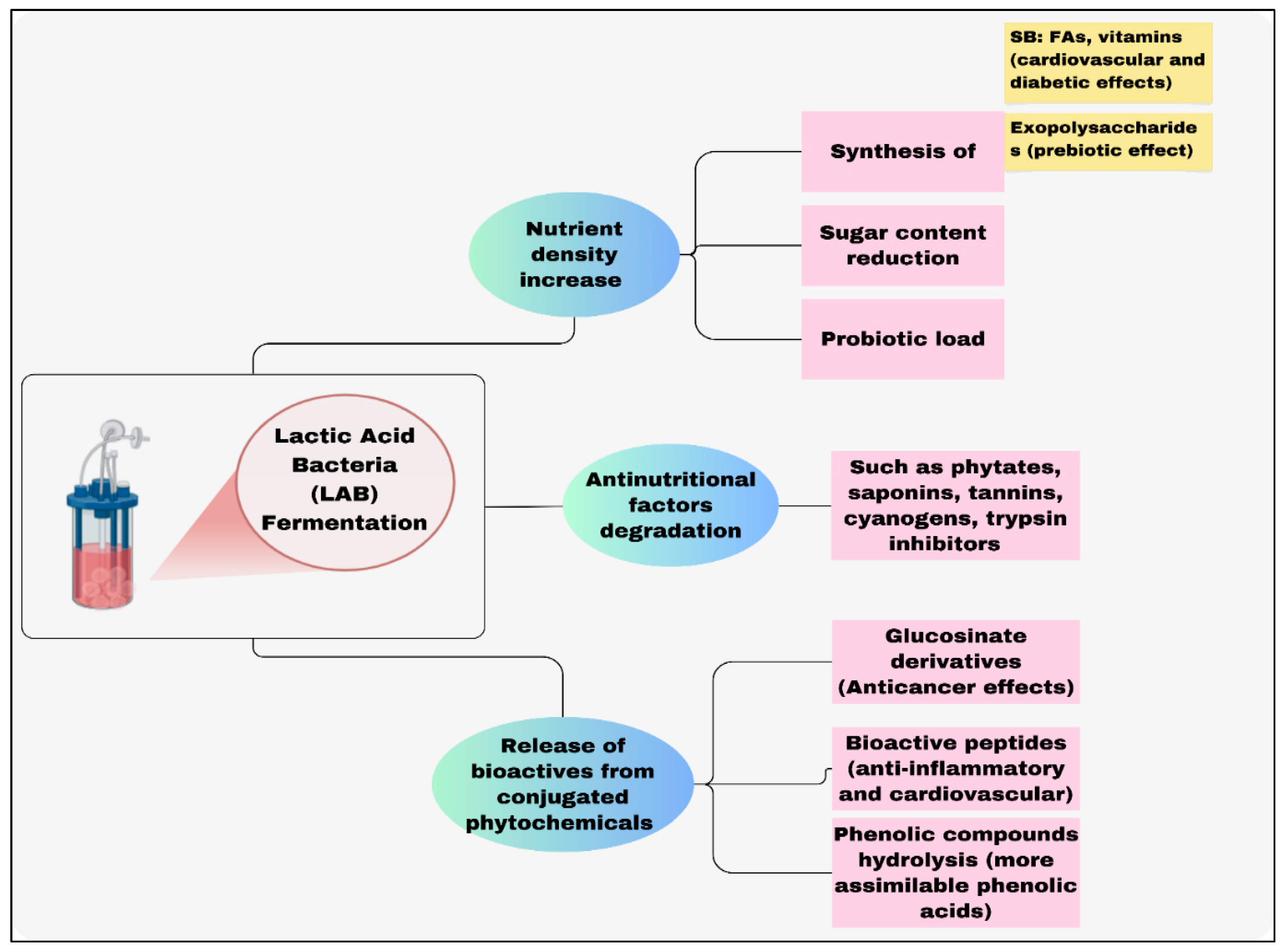
9. Lactic Acid Bacteria (LAB) Fermentation of Microalgae
10. Biotransformation of Microalgal Pigments During LAB Fermentation
10.1. Effects of Biotransformation on Chlorophylls
10.2. Effects of Biotransformation on Carotenoids
10.3. Effects of Biotransformation on Phycobiliproteins
10.4. Factors Influencing Pigment Biotransformation
11. Potential Outcomes and Applications of Biotransformation of Microalgae
12. Future Perspectives
13. Biotransformation of Microalgal Pigments During Saccharomyces cerevisiae Fermentation
13.1. Mechanisms of Pigment Biotransformation
13.2. Specific Pigment Transformations
13.3. Functional and Nutritional Implications
13.4. Applications and Recent Advances
14. General Challenges and Future Perspectives and Regulations of Using Fermented Spirulina in Food Sector
15. Conclusions
Author Contributions
Funding
Institutional Review Board Statement
Data Availability Statement
Conflicts of Interest
Appendix A

References
- Su, M.; Bastiaens, L.; Verspreet, J.; Hayes, M. Applications of Microalgae in Foods, Pharma and Feeds and Their Use as Fertilizers and Biostimulants: Legislation and Regulatory Aspects for Consideration. Foods 2023, 12, 3878. [Google Scholar] [CrossRef]
- Khan, M.I.; Shin, J.H.; Kim, J.D. The Promising Future of Microalgae: Current Status, Challenges, and Optimization of a Sustainable and Renewable Industry for Biofuels, Feed, and Other Products. Microb. Cell Fact. 2018, 17, 36. [Google Scholar] [CrossRef]
- García, J.L.; de Vicente, M.; Galán, B. Microalgae, Old Sustainable Food and Fashion Nutraceuticals. Microb. Biotechnol. 2017, 10, 1017–1024. [Google Scholar] [CrossRef]
- Baldia, A.; Rajput, D.; Kumar, A.; Pandey, A.; Dubey, K.K. Engineering Microalgae as the Next-Generation Food. Syst. Microbiol. Biomanuf. 2022, 3, 166–178. [Google Scholar] [CrossRef]
- Soto-Sánchez, O.; Hidalgo, P.; González, A.; Oliveira, P.E.; Hernández Arias, A.J.; Dantagnan, P. Microalgae as Raw Materials for Aquafeeds: Growth Kinetics and Improvement Strategies of Polyunsaturated Fatty Acids Production. Aquac. Nutr. 2023, 2023, 5110281. [Google Scholar] [CrossRef]
- Song, Y.; Wang, L.; Qiang, X.; Gu, W.; Ma, Z.; Wang, G. The Promising Way to Treat Wastewater by Microalgae: Approaches, Mechanisms, Applications and Challenges. J. Water Process Eng. 2022, 49, 103012. [Google Scholar] [CrossRef]
- Khoo, K.S.; Chew, K.W.; Yew, G.Y.; Leong, W.H.; Chai, Y.H.; Show, P.L.; Chen, W.H. Recent Advances in Downstream Processing of Microalgae Lipid Recovery for Biofuel Production. Bioresour. Technol. 2020, 304, 122996. [Google Scholar] [CrossRef]
- Das, P.; Aziz, S.S.; Obbard, J.P. Two Phase Microalgae Growth in the Open System for Enhanced Lipid Productivity. Renew. Energy 2011, 36, 2524–2528. [Google Scholar] [CrossRef]
- Brennan, L.; Owende, P. Biofuels from Microalgae- a Review of Technologies for Production, Processing, and Extractions of Biofuels and Co-Products. Renew. Sustain. Energy Rev. 2010, 14, 557–577. [Google Scholar] [CrossRef]
- Manzo, E.; Cutignano, A.; Pagano, D.; Gallo, C.; Barra, G.; Nuzzo, G.; Sansone, C.; Ianora, A.; Urbanek, K.; Fenoglio, D. A New Marine-Derived Sulfoglycolipid Triggers Dendritic Cell Activation and Immune Adjuvant Response. Sci. Rep. 2017, 7, 6286. [Google Scholar] [CrossRef] [PubMed]
- Karkos, P.D.; Leong, S.C.; Karkos, C.D.; Sivaji, N.; Assimakopoulos, D.A. Spirulina in Clinical Practice: Evidence-Based Human Applications. Evid. Based Complement. Alternat. Med. 2011, 2011, 531053. [Google Scholar] [CrossRef]
- Ku, C.S.; Yang, Y.; Park, Y.; Lee, J. Health Benefits of Blue-Green Algae: Prevention of Cardiovascular Disease and Nonalcoholic Fatty Liver Disease. J. Med. Food 2013, 16, 103–111. [Google Scholar] [CrossRef]
- Shah, M.M.R.; Liang, Y.; Cheng, J.J.; Daroch, M. Astaxanthin-Producing Green Microalga Haematococcus Pluvialis: From Single Cell to High Value Commercial Products. Front. Plant Sci. 2016, 7, 531. [Google Scholar] [CrossRef]
- Wu, Q.; Zhang, X.; Xiang, W. Astaxanthin from Haematococcus Pluvialis Prevents Oxidative Stress in Human Umbilical Vein Endothelial Cells. J. Ocean Univ. China 2016, 15, 166–170. [Google Scholar]
- Kwak, J.H.; Baek, S.H.; Woo, Y.; Han, J.K.; Kim, B.G.; Kim, O.Y.; Lee, J.H. Beneficial Immunostimulatory Effect of Short-Term Chlorella Supplementation: Enhancement of Natural Killer Cell Activity and Early Inflammatory Response (Randomized, Double-Blinded, Placebo-Controlled Trial). Nutr. J. 2012, 11, 53. [Google Scholar] [CrossRef] [PubMed]
- Sansone, C.; Brunet, C.; Noonan, D.M.; Albini, A. Marine Algal Antioxidants as Potential Vectors for Controlling Viral Diseases. Antioxidants 2020, 9, 392. [Google Scholar] [CrossRef] [PubMed]
- Adarme-Vega, T.C.; Thomas-Hall, S.R.; Schenk, P.M. Towards Sustainable Sources for Omega-3 Fatty Acids Production. Curr. Opin. Biotechnol. 2014, 23, 400–407. [Google Scholar] [CrossRef]
- Ryan, L.; Symington, A.M. Algal-Oil Supplements Are a Viable Alternative to Fish-Oil Supplements in Terms of Docosahexaenoic Acid (DHA. J. Funct. Foods 2015, 19, 852–860. [Google Scholar] [CrossRef]
- Fallah, A.A.; Sarmast, E.; Jafari, T. Effect of Chlorella supplementation on cardiovascular risk factors: A meta-analysis of randomized controlled trials. Clin. Nutr. ESPEN 2018, 37, 1892–1901. [Google Scholar] [CrossRef]
- Shiri, H.; Yasbolaghi Sharahi, J.; Alizadeh Sani, M.; Mousavi, S.M.J.; Nematollahi, M.H.; Soleimani, A.A.; Amri, J.; Panahi, G. The Effect of Spirulina Supplementation on Blood Pressure in Adults: A GRADE-Assessed Systematic Review and Meta-Analysis of Randomized Clinical Trials. Phytother. Res. PTR 2025, 39, 397–412. [Google Scholar] [CrossRef]
- Johra, F.T.; Bepari, A.K.; Bristy, A.T.; Reza, H.M. A Mechanistic Review of β-Carotene, Lutein, and Zeaxanthin in Eye Health and Disease. Antioxidants Basel Switz. 2020, 9, 1046. [Google Scholar] [CrossRef]
- Merchant, R.E.; Andre, C.A. A Review of Recent Clinical Trials of the Nutritional Supplement Chlorella Pyrenoidosa in the Treatment of Fibromyalgia, Hypertension, and Ulcerative Colitis. Altern. Ther. Health Med. 2001, 7, 79–91. [Google Scholar]
- Uchikawa, T.; Yasumoto, A.; Kumamoto, Y.; Ando, A. The Influence of Parachlorella Beyerinckii CK-5 on the Absorption and Excretion of Methylmercury (MeHg) in Mice. J. Toxicol. Sci. 2010, 35, 101–105. [Google Scholar] [CrossRef]
- Brendler, T.; Williamson, E.M. Astaxanthin: How Much Is Too Much? A Safety Review. Phyth. Res. 2019, 33, 3090–3111. [Google Scholar] [CrossRef] [PubMed]
- Mutanda, T.; Naidoo, D.; Bwapwa, J.K.; Anandraj, A. Biotechnological Applications of Microalgal Oleaginous Compounds: Current Trends on Microalgal Bioprocessing of Products. Front. Energy Res. 2020, 8, 598803. [Google Scholar] [CrossRef]
- Schopf, J.W. Microfossils of the Early Archean Apex Chert: New Evidence of the Antiquity of Life. Science 1993, 260, 640–646. [Google Scholar] [CrossRef] [PubMed]
- Sinetova, M.A.; Kupriyanova, E.V.; Los, D.A. Spirulina/Arthrospira/Limnospira—Three Names of the Single Organism. Foods 2024, 13, 2762. [Google Scholar] [CrossRef]
- Farrar, W.V. Tecuitlatl; A Glimpse of Aztec Food Technology. Nature 1966, 211, 341–342. [Google Scholar] [CrossRef]
- Vonshak, A.; Tomaselli, L. Arthrospira (Spirulina): Systematics and EcophysioIogy. In The Ecology of Cyanobacteria; Whitton, B.A., Potts, M., Eds.; Springer: Dordrecht, The Netherlands, 2000. [Google Scholar]
- Nowicka-Krawczyk, P.; Mühlsteinová, R.; Hauer, T. Detailed Characterization of the Arthrospira Type Species Separating Commercially Grown Taxa into the New Genus Limnospira (Cyanobacteria). Sci. Rep. 2019, 9, 694. [Google Scholar] [CrossRef]
- Grosshagauer, S.; Kraemer, K.; Somoza, V. The True Value of Spirulina. J. Agric. Food Chem. 2020, 68, 4109–4115. [Google Scholar] [CrossRef]
- Abd El-Fattah Elshouny, W.; Mohammed El-Sheekh, M.; Zaki Sabae, S.; Abdelfattah Khalil, M.; Mohamed Badr, H. Antimicrobial Activity of Spirulina Platensis Against Aquatic Bacterial Isolates. J. Microbiol. Biotechnol. Food Sci. 2017, 6, 1203–1208. [Google Scholar] [CrossRef]
- Mendiola, J.A.; Jaime, L.; Santoyo, S.; Reglero, G.; Cifuentes, A.; Ibañez, E.; Señoráns, F.J. Screening of Functional Compounds in Supercritical Fluid Extracts from Spirulina Platensis. Food Chem. 2007, 102, 1357–1367. [Google Scholar] [CrossRef]
- Velichkova, K.; Sirakov, I.; Rusenova, N.; Beev, G.; Denev, S.; Dinev, T. In Vitro Antimicrobial Activity on Lemna Minuta, Chlorella Vulgaris and Spirulina sp. Extracts. Fresenius Environ. Bull. 2018, 27, 5736–5741. [Google Scholar]
- Chuang, W.C.; Ho, Y.C.; Liao, J.W.; Lu, F.J. Dunaliella Salina Exhibits an Antileukemic Immunity in a Mouse Model of WEHI-3 Leukemia Cells. J. Agric. Food Chem. 2014, 62, 11479–11487. [Google Scholar] [CrossRef]
- Levin, G.; Yeshurun, M.; Mokady, S. In Vivo Antiperoxidative Effect of 9-Cis β-Carotene Compared with That of the All-Trans Isomer. Nutr. Cancer 1997, 27, 293–297. [Google Scholar] [CrossRef]
- Levin, G.; Mokady, S. Antioxidant Activity of 9-Cis Compared to All-Trans β-Carotene in Vitro. Free Radic. Biol. Med. 1994, 17, 77–82. [Google Scholar] [CrossRef] [PubMed]
- Hu, C.C.; Lin, J.T.; Lu, F.J.; Chou, F.P.; Yang, D.J. Determination of Carotenoids in Dunaliella Salina Cultivated in Taiwan and Antioxidant Capacity of the Algal Carotenoid Extract. Food Chem. 2008, 109, 439–446. [Google Scholar] [CrossRef] [PubMed]
- Hsu, Y.W.; Tsai, C.F.; Chang, W.H.; Ho, Y.C.; Chen, W.K.; Lu, F.J. Protective Effects of Dunaliella Salina—A Carotenoids-Rich Alga, against Carbon Tetrachloride-Induced Hepatotoxicity in Mice. Food Chem. Toxicol. 2008, 46, 3311–3317. [Google Scholar] [CrossRef]
- Tsai, C.F.; Lu, F.J.; Hsu, Y.W. Protective Effects of Dunaliella Salina—A Carotenoids-Rich Alga—Against Ultraviolet B-Induced Corneal Oxidative Damage in Mice. Mol. Vis. 2012, 18, 1540. [Google Scholar]
- Raja, R.; Hemaiswarya, S.; Balasubramanyam, D.; Rengasamy, R. Protective Effect of Dunaliella Salina (Volvocales, Chlorophyta) against Experimentally Induced Fibrosarcoma on Wistar Rats. Microbiol. Res. 2007, 162, 177–184. [Google Scholar] [CrossRef]
- Fujii, Y.; Sakamoto, S.; Ben-Amotz, A.; Nagasawa, H. Effects of β-Carotene-Rich Algae Dunaliella Bardawil on the Dynamic Changes of Normal and Neoplastic Mammary Cells and General Metabolism in Mice. Anticancer Res. 1993, 13, 389–393. [Google Scholar]
- Hegazy, M.-E.F.; Mohamed, T.A.; ElShamy, A.I.; Mohamed, A.-E.-H.H.; Mahalel, U.A.; Reda, E.H.; Shaheen, A.M.; Tawfik, W.A.; Shahat, A.A.; Shams, K.A.; et al. Microbial Biotransformation as a Tool for Drug Development Based on Natural Products from Mevalonic Acid Pathway: A Review. J. Adv. Res. 2015, 6, 17–33. [Google Scholar] [CrossRef]
- Mazguene, S. Lactic Acid Bacteria Metabolism: Mini-Review. Curr. Nutr. Food Sci. 2023, 19, 94–104. [Google Scholar] [CrossRef]
- Lilies, G. Gambling on marine biotechnology. Bioscience 1996, 46, 250–253. [Google Scholar] [CrossRef]
- Collins, A.M.; Kennedy, M.J. Biotransformations and Bioconversions in New Zealand: Past Endeavours and Future Potential. Aust. Biotechnol. 1999, 9, 86–94. [Google Scholar]
- Qin, D.; Dong, J. Multi-Level Optimization and Strategies in Microbial Biotransformation of Nature Products. Molecules 2023, 28, 2619. [Google Scholar] [CrossRef] [PubMed]
- San Román, M.; Arrabal, A.; Benitez-Dominguez, B.; Quirós-Rodríguez, I.; Diaz-Colunga, J. Towards Synthetic Ecology: Strategies for the Optimization of Microbial Community Functions. Front. Synth. Biol. 2025, 3, 1532846. [Google Scholar] [CrossRef]
- Murthy, H.N.; Georgiev, M.I.; Park, S.-Y.; Dandin, V.S.; Paek, K.-Y. The Safety Assessment of Food Ingredients Derived from Plant Cell, Tissue and Organ Cultures: A Review. Food Chem. 2015, 176, 426–432. [Google Scholar] [CrossRef]
- Marco Castro, E.; Shannon, E.; Abu-Ghannam, N. Effect of Fermentation on Enhancing the Nutraceutical Properties of Arthrospira platensis (spirulina). Fermentation 2019, 5, 28. [Google Scholar] [CrossRef]
- Pérez-Alva, A.; MacIntosh, A.J.; Baigts-Allende, D.K.; García-Torres, R.; Ramírez-Rodrigues, M.M. Fermentation of Algae to Enhance Their Bioactive Activity: A Review. Algal Res. 2022, 64, 102684. [Google Scholar] [CrossRef]
- Renita, A.A.; Kumar, P.S. Valorization of Waste Algal Boom for Valueadded Products, Bioprocess Biosyst. Eng. 2020, 104, 129–137. [Google Scholar] [CrossRef]
- Cheong, K.L.; Yu, B.; Chen, J.; Zhong, S. A Comprehensive Review of the Cardioprotective Effect of Marine Algae Polysaccharide on the Gut Microbiota. Foods 2022, 11, 3550. [Google Scholar] [CrossRef] [PubMed]
- Corcoran, A.A.; Hunt, R.W. Capitalizing on Harmful Algal Blooms: From Problems to Products. Algal Res. 2021, 55, 102265. [Google Scholar] [CrossRef]
- Babich, O.; Ivanova, S.; Michaud, P.; Budenkova, E.; Kashirskikh, E.; Anokhova, V.; Sukhikh, S. Fermentation of Micro- and Macroalgae as a Way to Produce Value-Added Products. Biotechnol. Rep. 2024, 41, e00827. [Google Scholar] [CrossRef] [PubMed]
- Rawoof, S.A.A.; Kumar, P.S.; Vo, D.-V.N.; Devaraj, K.; Mani, Y.; Devaraj, T.; Subramanian, S. Production of Optically Pure Lactic Acid by Microbial Fermentation: A Review. Environ. Chem. Lett. 2021, 19, 539–556. [Google Scholar] [CrossRef]
- Niccolai, A.; Bažec, K.; Rodolfi, L.; Biondi, N.; Zlatić, E.; Jamnik, P.; Tredici, M.R. Lactic Acid Fermentation of Arthrospira Platensis (Spirulina) in a Vegetal Soybean Drink for Developing New Functional Lactose-Free Beverages. Front. Microbiol. 2020, 11, 560684. [Google Scholar] [CrossRef]
- Niccolai, A.; Shannon, E.; Abu-Ghannam, N.; Biondi, N.; Rodolfi, L.; Tredici, M.R. Lactic Acid Fermentation of Arthrospira Platensis (Spirulina) Biomass for Probiotic-Based Products. J. Appl. Phycol. 2019, 31, 1077–1083. [Google Scholar] [CrossRef]
- Esquivel-Hernández, D.A.; Pennacchio, A.; Torres-Acosta, M.A.; Parra-Saldívar, R.; de Souza Vandenberghe, L.P.; Faraco, V. Multi-Product Biorefinery from Arthrospira Platensis Biomass as Feedstock for Bioethanol and Lactic Acid Production. Sci. Rep. 2021, 11, 19309. [Google Scholar] [CrossRef]
- Martelli, F.; Cirlini, M.; Lazzi, C.; Neviani, E.; Bernini, V. Solid-State Fermentation of Arthrospira Platensis to Implement New Food Products: Evaluation of Stabilization Treatments and Bacterial Growth on the Volatile Fraction. Foods 2021, 10, 67. [Google Scholar] [CrossRef]
- Nowicka, A.; Zieliński, M.; Dębowski, M. Microwave Support of the Alcoholic Fermentation Process of Cyanobacteria Arthrospira Platensis. Environ. Sci. Pollut. Res. 2020, 27, 118–124. [Google Scholar] [CrossRef]
- Hossain, M.N.B.; Basu, J.K.; Mamun, M. The Production of Ethanol from Micro-Algae Spirulina. Procedia Eng. 2015, 105, 733–738. [Google Scholar] [CrossRef]
- Parapouli, M.; Vasileiadis, A.; Afendra, A.-S.; Hatziloukas, E. Saccharomyces cerevisiae and Its Industrial Applications. AIMS Microbiol. 2020, 6, 1–31. [Google Scholar] [CrossRef]
- Rachwał, K.; Gustaw, K. Lactic Acid Bacteria in Sustainable Food Production. Sustainability 2024, 16, 3362. [Google Scholar] [CrossRef]
- Abedi, E.; Hashemi, S.M.B. Lactic Acid Production—Producing Microorganisms and Substrates Sources-State of Art. Heliyon 2020, 6, e04974. [Google Scholar] [CrossRef]
- Farhana, A.; Lappin, S.L. Biochemistry, Lactate Dehydrogenase. In StatPearls; StatPearls Publishing: Treasure Island, FL, USA, 2024. [Google Scholar]
- Bintsis, T. Lactic Acid Bacteria as Starter Cultures: An Update in Their Metabolism and Genetics. AIMS Microbiol. 2018, 4, 665–684. [Google Scholar] [CrossRef] [PubMed]
- Ehrmann, M.A.; Vogel, R.F. Maltose Metabolism of Lactobacillus sanfranciscensis: Cloning and Heterologous Expression of the Key Enzymes, Maltose Phosphorylase and Phosphoglucomutase. FEMS Microbiol. Lett. 1998, 169, 81–86. [Google Scholar] [CrossRef] [PubMed]
- Yazar, G.; Tavman, Ş. Functional and Technological Aspects of Sourdough Fermentation with Lactobacillus Sanfranciscensis. Food Eng. Rev. 2012, 4, 171–190. [Google Scholar] [CrossRef]
- Edwards, C.G.; Haag, K.M.; Collins, M.D.; Hutson, R.A.; Huang, Y.C. Lactobacillus Kunkeei sp. Nov.: A Spoilage Organism Associated with Grape Juice Fermentations. J. Appl. Microbiol. 1998, 84, 698–702. [Google Scholar] [CrossRef] [PubMed]
- Bisson, L.F.; Walker, G.; Ramakrishnan, V.; Luo, Y.; Fan, Q.; Wiemer, E.; Luong, P.; Ogawa, M.; Joseph, L. The Two Faces of Lactobacillus Kunkeei: Wine Spoilage Agent and Bee Probiotic. Am. J. Enol. Vitic. 2017, 1, 1–11. [Google Scholar] [CrossRef]
- Endo, A.; Irisawa, T.; Futagawa-Endo, Y.; Takano, K.; du Toit, M.; Okada, S.; Dicks, L.M.T. Characterization and Emended Description of Lactobacillus Kunkeei as a Fructophilic Lactic Acid Bacterium. Int. J. Syst. Evol. Microbiol. 2012, 62, 500–504. [Google Scholar] [CrossRef]
- Comasio, A.; Harth, H.; Weckx, S.; De Vuyst, L. The Addition of Citrate Stimulates the Production of Acetoin and Diacetyl by a Citrate-Positive Lactobacillus crustorum Strain during Wheat Sourdough Fermentation. Int. J. Food Microbiol. 2019, 289, 88–105. [Google Scholar] [CrossRef]
- Zapaśnik, A.; Sokołowska, B.; Bryła, M. Role of Lactic Acid Bacteria in Food Preservation and Safety. Foods 2022, 11, 1283. [Google Scholar] [CrossRef]
- Ayivi, R.D.; Gyawali, R.; Krastanov, A.; Aljaloud, S.O.; Worku, M.; Tahergorabi, R.; da Silva, R.C.; Ibrahim, S.A. Lactic Acid Bacteria: Food Safety and Human Health Applications. Dairy 2020, 1, 202–232. [Google Scholar] [CrossRef]
- Zhang, H.; Zhang, P.; Wu, T.; Ruan, H. Bioethanol Production Based on Saccharomyces cerevisiae: Opportunities and Challenges. Fermentation 2023, 9, 709. [Google Scholar] [CrossRef]
- Hu, Y.; Zhu, Z.; Nielsen, J.; Siewers, V. Engineering Saccharomyces Cerevisiae Cells for Production of Fatty Acid-Derived Biofuels and Chemicals. Open Biol. 2019, 9, 190049. [Google Scholar] [CrossRef]
- Nielsen, J. Production of Biopharmaceutical Proteins by Yeast. Bioengineered 2013, 4, 207–211. [Google Scholar] [CrossRef]
- Lacerda, M.; Oh, E.; Eckert, C. The Model System Saccharomyces Cerevisiae Versus Emerging Non-Model Yeasts for the Production of Biofuels. Life 2020, 10, 299. [Google Scholar] [CrossRef]
- Nevoigt, E. Progress in Metabolic Engineering of Saccharomyces Cerevisiae. Microbiol. Mol. Biol. Rev. MMBR 2008, 72, 379–412. [Google Scholar] [CrossRef] [PubMed]
- Takagi, H. Metabolic Regulatory Mechanisms and Physiological Roles of Functional Amino Acids and Their Applications in Yeast. Biosci. Biotechnol. Biochem. 2019, 83, 1449–1462. [Google Scholar] [CrossRef]
- Ruchala, J.; Kurylenko, O.O.; Dmytruk, K.V.; Sibirny, A.A. Construction of Advanced Producers of First- and Second-Generation Ethanol in Saccharomyces Cerevisiae and Selected Species of Non-Conventional Yeasts (Scheffersomyces Stipitis, Ogataea Polymorpha). J. Ind. Microbiol. Biotechnol. 2020, 47, 109–132. [Google Scholar] [CrossRef]
- Eram, M.S.; Ma, K. Decarboxylation of Pyruvate to Acetaldehyde for Ethanol Production by Hyperthermophiles. Biomolecules 2013, 3, 578–596. [Google Scholar] [CrossRef]
- Steen, E.J.; Chan, R.; Prasad, N.; Myers, S.; Petzold, C.J.; Redding, A.; Ouellet, M.; Keasling, J.D. Metabolic Engineering of Saccharomyces Cerevisiae for the Production of N-Butanol. Microb. Cell Factories 2008, 7, 36. [Google Scholar] [CrossRef]
- Fischer, C.R.; Klein-Marcuschamer, D.; Stephanopoulos, G. Selection and Optimization of Microbial Hosts for Biofuels Production. Metab. Eng. Eng. Metab. Pathw. Biofuels Prod. 2008, 10, 295–304. [Google Scholar] [CrossRef]
- Ro, D.-K.; Paradise, E.M.; Ouellet, M.; Fisher, K.J.; Newman, K.L.; Ndungu, J.M.; Ho, K.A.; Eachus, R.A.; Ham, T.S.; Kirby, J.; et al. Production of the Antimalarial Drug Precursor Artemisinic Acid in Engineered Yeast. Nature 2006, 440, 940–943. [Google Scholar] [CrossRef]
- Khoo, K.S.; Ahmad, I.; Chew, K.W.; Iwamoto, K.; Bhatnagar, A.; Show, P.L. Enhanced Microalgal Lipid Production for Biofuel Using Different Strategies Including Genetic Modification of Microalgae: A Review. Prog. Energy Combust. Sci. 2023, 96, 101071. [Google Scholar] [CrossRef]
- Al-Zuhair, S.; Ashraf, S.; Hisaindee, S.; Darmaki, N.A.; Battah, S.; Svistunenko, D.; Reeder, B.; Stanway, G.; Chaudhary, A. Enzymatic Pre-treatment of Microalgae Cells for Enhanced Extraction of Proteins. Eng. Life Sci. 2016, 17, 175–185. [Google Scholar] [CrossRef]
- Guajardo, N.; Schrebler, R.A. Upstream and Downstream Bioprocessing in Enzyme Technology. Pharmaceutics 2023, 16, 38. [Google Scholar] [CrossRef]
- Jahangeer, M.; Rehman, M.U.; Nelofer, R.; Nadeem, M.; Munir, B.; Smułek, W.; Jesionowski, T.; Qamar, S.A. Biotransformation of Lignocellulosic Biomass to Value-Added Bioproducts: Insights into Bio-Saccharification Strategies and Potential Concerns. Top. Catal. 2024, 68, 929–950. [Google Scholar] [CrossRef]
- Sharma, R.; Garg, P.; Kumar, P.; Bhatia, S.K.; Kulshrestha, S. Microbial Fermentation and Its Role in Quality Improvement of Fermented Foods. Fermentation 2020, 6, 106. [Google Scholar] [CrossRef]
- ElFar, O.A.; Billa, N.; Lim, H.R.; Chew, K.W.; Cheah, W.Y.; Munawaroh, H.S.H.; Balakrishnan, D.; Show, P.L. Advances in Delivery Methods of Arthrospira Platensis (Spirulina) for Enhanced Therapeutic Outcomes. Bioengineered 2022, 13, 14681–14718. [Google Scholar] [CrossRef] [PubMed]
- Jamnik, P.; Mahnič, N.; Mrak, A.; Pogačnik, L.; Jeršek, B.; Niccolai, A.; Masten Rutar, J.; Ogrinc, N.; Dušak, L.; Ferjančič, B.; et al. Fermented Biomass of Arthrospira Platensis as a Potential Food Ingredient. Antioxidants 2022, 11, 216. [Google Scholar] [CrossRef]
- Raveschot, C.; Cudennec, B.; Coutte, F.; Flahaut, C.; Fremont, M.; Drider, D.; Dhulster, P. Production of Bioactive Peptides by Lactobacillus Species: From Gene to Application. Front. Microbiol. 2018, 9, 2354. [Google Scholar] [CrossRef]
- Becker, E.W. Micro-Algae as a Source of Protein. Biotechnol. Adv. 2007, 25, 207–210. [Google Scholar] [CrossRef]
- Caporgno, M.P.; Mathys, A. Trends in Microalgae Incorporation into Innovative Food Products with Potential Health Benefits. Front. Sustain. Food Syst. 2018, 2, 58. [Google Scholar] [CrossRef]
- Menegol, T.; Romero-Villegas, G.I.; López-Rodríguez, M.; Navarro-López, E.; López-Rosales, L.; Chisti, Y.; Cerón-García, M.C.; Molina-Grima, E. Mixotrophic Production of Polyunsaturated Fatty Acids and Carotenoids by the Microalga Nannochloropsis Gaditana. J. Appl. Phycol. 2019, 31, 2823–2832. [Google Scholar] [CrossRef]
- Katiyar, R.; Arora, A. Health Promoting Functional Lipids from Microalgae Pool: A Review. Algal Res. 2020, 46, 101800. [Google Scholar] [CrossRef]
- de Jesus Raposo, M.F.; Morais, R.M.S.C.; Morais, A.M.M.B. Bioactivity and Applications of Sulphated Polysaccharides from Marine Microalgae. Mar. Drugs 2013, 11, 233–252. [Google Scholar] [CrossRef]
- Wells, M.L.; Potin, P.; Craigie, J.S.; Raven, J.A.; Merchant, S.S.; Helliwell, K.E.; Smith, A.G.; Camire, M.E.; Brawley, S.H. Algae as Nutritional and Functional Food Sources: Revisiting Our Understanding. J. Appl. Phycol. 2017, 29, 949–982. [Google Scholar] [CrossRef] [PubMed]
- Matos, Â.P. The Impact of Microalgae in Food Science and Technology. J. Am. Oil Chem. Soc. 2017, 94, 1333–1350. [Google Scholar] [CrossRef]
- Pagels, F.; Guedes, A.C.; Amaro, H.M.; Kijjoa, A.; Vasconcelos, V. Phycobiliproteins from Cyanobacteria: Chemistry and Biotechnological Applications. Biotechnol. Adv. 2019, 37, 422–443. [Google Scholar] [CrossRef] [PubMed]
- Pravin, R.; Baskar, G.; Rokhum, S.L.; Pugazhendhi, A. Comprehensive Assessment of Biorefinery Potential for Biofuels Production from Macroalgal Biomass: Towards a Sustainable Circular Bioeconomy and Greener Future. Chemosphere 2023, 339, 139724. [Google Scholar] [CrossRef]
- Bortolini, D.G.; Maciel, G.M.; de Andrade Arruda Fernandes, I.; Pedro, A.C.; Rubio, F.T.V.; Branco, I.G.; Haminiuk, C.W.I. Functional Properties of Bioactive Compounds from Spirulina Spp.: Current Status and Future Trends. Food Chem. Mol. Sci. 2022, 5, 100134. [Google Scholar] [CrossRef]
- Csatlos, N.-I.; Simon, E.; Teleky, B.-E.; Szabo, K.; Diaconeasa, Z.M.; Vodnar, D.-C.; Ciont (Nagy), C.; Pop, O.-L. Development of a Fermented Beverage with Chlorella Vulgaris Powder on Soybean-Based Fermented Beverage. Biomolecules 2023, 13, 245. [Google Scholar] [CrossRef]
- Zhao, D.; Shah, N.P. Lactic Acid Bacterial Fermentation Modified Phenolic Composition in Tea Extracts and Enhanced Their Antioxidant Activity and Cellular Uptake of Phenolic Compounds Following in Vitro Digestion. J. Funct. Foods 2016, 20, 182–194. [Google Scholar] [CrossRef]
- Beheshtipour, H.; Mortazavian, A.M.; Haratian, P.; Darani, K.K. Effects of Chlorella Vulgaris and Arthrospira Platensis Addition on Viability of Probiotic Bacteria in Yogurt and Its Biochemical Properties. Eur. Food Res. Technol. 2012, 235, 719–728. [Google Scholar] [CrossRef]
- Park, E.H.; Kim, H.S.; Eom, S.J.; Kim, K.T.; Paik, H.D. Antioxidative and anticanceric activities of Magnolia (Magnolia denudata) flower petal extract fermented by Pediococcus acidilactici KCCM 11614. Molecules 2015, 20, 12154–12165. [Google Scholar] [CrossRef]
- Park, S.B.; Han, B.K.; Oh, H.J.; Lee, S.J.; Cha, S.K.; Park, Y.S.; Choi, H.J. Bioconversion of green tea extract using lactic acid bacteria. Food Eng. Prog. 2012, 16, 26–32. [Google Scholar] [CrossRef]
- Sahin, B.; Hosoglu, M.I.; Guneser, O.; Karagul-Yuceer, Y. Fermented Spirulina Products with Saccharomyces and Non-Saccharomyces Yeasts: Special Reference to Their Microbial, Physico-Chemical and Sensory Characterizations. Food Biosci. 2022, 47, 101691. [Google Scholar] [CrossRef]
- Alzahrani, M.A.J.; Perera, C.O.; Hemar, Y. Production of Bioactive Proteins and Peptides from the Diatom Nitzschia Laevis and Comparison of Their in Vitro Antioxidant Activities with Those from Spirulina Platensis and Chlorella Vulgaris. Int. J. Food Sci. Technol. 2018, 53, 676–682. [Google Scholar] [CrossRef]
- Kitcha, S.; Cheirsilp, B. Enhanced Lipid Production by Co-Cultivation and Co-Encapsulation of Oleaginous Yeast Trichosporonoides Spathulata with Microalgae in Alginate Gel Beads. Appl. Biochem. Biotechnol. 2014, 173, 522–534. [Google Scholar] [CrossRef]
- Subramaniam, R.; Dufreche, S.; Zappi, M.; Bajpai, R. Microbial Lipids from Renewable Resources: Production and Characterization. J. Ind. Microbiol. Biotechnol. 2010, 37, 1271–1287. [Google Scholar] [CrossRef]
- Yao, L.; Gerde, J.A.; Lee, S.L.; Wang, T.; Harrata, K.A. Microalgae lipid characterization. J. Agric. Food Chem. 2015, 63, 1773–1787. [Google Scholar] [CrossRef]
- Guschina, I.A.; Harwood, J.L. Lipids and lipid metabolism in eukaryotic algae. Prog. Lipid Res. 2006, 45, 160–186. [Google Scholar] [CrossRef]
- Manning, S.R. Microalgal lipids: Biochemistry and biotechnology. Curr. Opin. Biotechnol. 2022, 74, 1–7. [Google Scholar] [CrossRef] [PubMed]
- Balasubramaniam, T.; Shen, G.; Esmaeili, N.; Zhang, H. Plants’ Response Mechanisms to Salinity Stress. Plants 2023, 12, 2253. [Google Scholar] [CrossRef]
- Ohse, S.; Derner, R.B.; Ozório, R.Á.; Corrêa, R.G.; Furlong, E.B.; Cunha, P.C.R. Lipid content and fatty acid profiles in ten species of microalgae. Idesia 2015, 33, 93–101. [Google Scholar] [CrossRef]
- Xiamin, J.; Yizhou, Z. Total Lipid and Fatty Acid Composition of 14 Species of Mircoalgae. Shui Sheng Sheng Wu Hsueh Bao Acta Hydrobiol. Sin. 2003, 27, 243–247. [Google Scholar]
- Ambati, R.R.; Gogisetty, D.; Aswathanarayana, R.G.; Ravi, S.; Bikkina, P.N.; Bo, L.; Yuepeng, S. Industrial Potential of Carotenoid Pigments from Microalgae: Current Trends and Future Prospects. Crit. Rev. Food Sci. Nutr. 2019, 59, 1880–1902. [Google Scholar] [CrossRef]
- Molino, A.; Iovine, A.; Casella, P.; Mehariya, S.; Chianese, S.; Cerbone, A.; Rimauro, J.; Musmarra, D. Microalgae Characterization for Consolidated and New Application in Human Food, Animal Feed and Nutraceuticals. Int. J. Environ. Res. Public Health 2018, 15, 2436. [Google Scholar] [CrossRef]
- Tibocha-Bonilla, J.D.; Zuñiga, C.; Godoy-Silva, R.D.; Zengler, K. Advances in Metabolic Modeling of Oleaginous Microalgae. Biotechnol. Biofuels 2018, 11, 241. [Google Scholar] [CrossRef]
- Nayak, M.; Suh, W.I.; Chang, Y.K.; Lee, B. Exploration of Two-Stage Cultivation Strategies Using Nitrogen Starvation to Maximize the Lipid Productivity in Chlorella sp. HS2. Bioresour. Technol. 2019, 276, 110–118. [Google Scholar] [CrossRef]
- Le Goff, M.; Le Ferrec, E.; Mayer, C.; Mimouni, V.; Lagadic-Gossmann, D.; Schoefs, B.; Ulmann, L. Microalgal Carotenoids and Phytosterols Regulate Biochemical Mechanisms Involved in Human Health and Disease Prevention. Biochimie 2019, 167, 106–118. [Google Scholar] [CrossRef]
- Ermavitalini, D.; Sari, I.P.; Prasetyo, E.N.; Abdulgani, N.; Saputro, T.B. Effect of Gamma 60Co Irradiation on the Lipid Content and Fatty Acid Composition of Nannochloropsis sp. Microalgae. AIP Conf. Proc. 2017, 1854, 020009. [Google Scholar] [CrossRef]
- Xin, L.; Hong-Ying, H.; Jia, Y. Lipid Accumulation and Nutrient Removal Properties of a Newly Isolated Freshwater Microalga, Scenedesmus sp. LX1, Growing in Secondary Effluent. New Biotechnol. 2010, 27, 59–63. [Google Scholar] [CrossRef]
- Hudson, B.J.; Karis, I.G. The Lipids of the Alga Spirulina. J. Sci. Food Agric. 1974, 25, 759–763. [Google Scholar] [CrossRef]
- Panayotova, V.; Merdzhanova, A.; Dobreva, D.A.; Peycheva, K.; Stoycheva, T. Chlorella and Spirulina Dietary Supplements as Sources of Biologically Active Lipids. Bulg. Chem. Commun. 2024, 56, 148. [Google Scholar] [CrossRef]
- Chtourou, H.; Dahmen, I.; Hassairi, I.; Abdelkafi, S.; Sayadi, S.; Dhouib, A. Dunaliella sp. a Wild Algal Strain Isolated from the Sfax-Tunisia Solar Evaporating Salt-Ponds, a High Potential for Biofuel Production Purposes. J. Biobased Mater. Bioenergy 2014, 8, 27–34. [Google Scholar] [CrossRef]
- Karpagam, R.; Preeti, R.; Ashokkumar, B.; Varalakshmi, P. Enhancement of Lipid Production and Fatty Acid Profiling in Chlamydomonas Reinhardtii, CC1010 for Biodiesel Production. Ecotoxicol. Environ. Saf. 2015, 121, 253–257. [Google Scholar] [CrossRef]
- Morowvat, M.H.; Rasoul-Amini, S.; Ghasemi, Y. Chlamydomonas as a “New” Organism for Biodiesel Production. Bioresour. Technol. 2010, 101, 2059–2062. [Google Scholar] [CrossRef] [PubMed]
- Ren, L.-J.; Sun, G.-N.; Ji, X.-J.; Hu, X.-C.; Huang, H. Compositional Shift in Lipid Fractions during Lipid Accumulation and Turnover in Schizochytrium sp. Bioresour. Technol. 2014, 157, 107–113. [Google Scholar] [CrossRef]
- Huynh, A.; Maktabi, B.; Reddy, C.M.; O’Neil, G.W.; Chandler, M.; Baki, G. Evaluation of Alkenones, a Renewably Sourced, Plant-derived Wax as a Structuring Agent for Lipsticks. Int. J. Cosmet. Sci. 2020, 42, 146–155. [Google Scholar] [CrossRef]
- Liu, C.-P.; Lin, L.-P. Ultrastructural Study and Lipid Formation of Isochrysis sp. CCMP1324. Bot. Bull. Acad. Sin. 2001, 42, 207–214. [Google Scholar]
- Kim, G.; Bae, J.; Lee, K. Nitrate Repletion Strategy for Enhancing Lipid Production from Marine Microalga Tetraselmis sp. Bioresour. Technol. 2016, 205, 274–279. [Google Scholar] [CrossRef]
- Swain, P.; Tiwari, A.; Pandey, A. Enhanced Lipid Production in Tetraselmis sp. by Two Stage Process Optimization Using Simulated Dairy Wastewater as Feedstock. Biomass Bioenergy 2020, 139, 105643. [Google Scholar] [CrossRef]
- Jung, J.-M.; Kim, J.Y.; Jung, S.; Choi, Y.-E.; Kwon, E.E. Quantitative Study on Lipid Productivity of Euglena Gracilis and Its Biodiesel Production According to the Cultivation Conditions. J. Clean. Prod. 2021, 291, 125218. [Google Scholar] [CrossRef]
- Ogawa, T.; Tamoi, M.; Kimura, A.; Mine, A.; Sakuyama, H.; Yoshida, E.; Maruta, T.; Suzuki, K.; Ishikawa, T.; Shigeoka, S. Enhancement of Photosynthetic Capacity in Euglena Gracilis by Expression of Cyanobacterial Fructose-1, 6-/Sedoheptulose-1, 7-Bisphosphatase Leads to Increases in Biomass and Wax Ester Production. Biotechnol. Biofuels 2015, 8, 1–11. [Google Scholar] [CrossRef]
- Martelli, F.; Bernini, V.; Neviani, E.; Vasconcelos, V.; Urbatzka, R. Lactic Acid Fermented Microalgae and Cyanobacteria as a New Source of Lipid Reducing Compounds: Assessment through Zebrafish Nile Red Fat Metabolism Assay and Untargeted Metabolomics. Food Funct. 2024, 15, 5554–5565. [Google Scholar] [CrossRef] [PubMed]
- Matsuura, N.; Zang, L.; Nishimura, N.; Shimada, Y. Lacto-Fermented Cauliflower Fungus (Sparassis Crispa) Ameliorates Hepatic Steatosis by Activating Beta-Oxidation in Diet-Induced Obese Zebrafish. J. Med. Food 2020, 23, 803–810. [Google Scholar] [CrossRef]
- Scieszka, S.; Klewicka, E. Influence of the Microalga Chlorella Vulgaris on the Growth and Metabolic Activity of Lactobacillus spp. Bacteria. Foods 2020, 9, 959. [Google Scholar] [CrossRef]
- Barkallah, M.; Dammak, M.; Louati, I.; Hentati, F.; Hadrich, B.; Mechichi, T.; Ayadi, M.A.; Fendri, I.; Attia, H.; Abdelkafi, S. Effect of Spirulina Platensis Fortification on Physicochemical, Textural, Antioxidant and Sensory Properties of Yogurt during Fermentation and Storage. Lwt 2017, 84, 323–330. [Google Scholar] [CrossRef]
- Abeln, F.; Chuck, C.J. The History, State of the Art and Future Prospects for Oleaginous Yeast Research. Microb. Cell Factories 2021, 20, 1–31. [Google Scholar] [CrossRef]
- Runguphan, W.; Keasling, J.D. Metabolic Engineering of Saccharomyces Cerevisiae for Production of Fatty Acid-Derived Biofuels and Chemicals. Metab. Eng. 2014, 21, 103–113. [Google Scholar] [CrossRef] [PubMed]
- Spagnuolo, M.; Yaguchi, A.; Blenner, M. Oleaginous Yeast for Biofuel and Oleochemical Production. Curr. Opin. Biotechnol. 2019, 57, 73–81. [Google Scholar] [CrossRef] [PubMed]
- He, Q.; Yang, Y.; Yang, S.; Donohoe, B.S.; Wychen, S.; Zhang, M.; Himmel, M.E.; Knoshaug, E.P. Oleaginicity of the Yeast Strain Saccharomyces Cerevisiae D5A. Biotechnol. Biofuels 2018, 11, 258. [Google Scholar] [CrossRef]
- Xue, F.; Miao, J.; Zhang, X.; Tan, T. A New Strategy for Lipid Production by Mix Cultivation of Spirulina Platensis and Rhodotorula Glutinis. Appl. Biochem. Biotechnol. 2010, 160, 498–503. [Google Scholar] [CrossRef]
- Veen, M.; Lang, C. Production of Lipid Compounds in the Yeast Saccharomyces Cerevisiae. Appl. Microbiol. Biotechnol. 2004, 63, 635–646. [Google Scholar] [CrossRef]
- Hemalatha, M.; Sravan, J.S.; Min, B.; Venkata Mohan, S. Microalgae-Biorefinery with Cascading Resource Recovery Design Associated to Dairy Wastewater Treatment. Bioresour. Technol. 2019, 284, 424–429. [Google Scholar] [CrossRef]
- Scholz, M.J.; Riley, M.R.; Cuello, J.L. Acid Hydrolysis and Fermentation of Microalgal Starches to Ethanol by the Yeast Saccharomyces Cerevisiae. Biomass Bioenergy 2013, 48, 59–65. [Google Scholar] [CrossRef]
- Sivaramakrishnan, R.; Incharoensakdi, A. Utilization of Microalgae Feedstock for Concomitant Production of Bioethanol and Biodiesel. Fuel 2018, 217, 458–466. [Google Scholar] [CrossRef]
- Turner, T.L.; Kim, H.; Kong, I.I.; Liu, J.-J.; Zhang, G.-C.; Jin, Y.-S. Engineering and Evolution of Saccharomyces Cerevisiae to Produce Biofuels and Chemicals. In Synthetic Biology–Metabolic Engineering; Springer: Cham, Switzerland, 2018; pp. 175–215. [Google Scholar]
- Xia, L.; Qian, M.; Cheng, F.; Wang, Y.; Han, J.; Xu, Y.; Jin, Y. The Effect of Lactic Acid Bacteria on Lipid Metabolism and Flavor of Fermented Sausages. Food Biosci. 2023, 56, 103172. [Google Scholar] [CrossRef]
- Uppada, S.R.; Akula, M.; Bhattacharya, A.; Dutta, J.R. Immobilized Lipase from Lactobacillus Plantarum in Meat Degradation and Synthesis of Flavor Esters. J. Genet. Eng. Biotechnol. 2017, 15, 331–334. [Google Scholar] [CrossRef]
- Tehlivets, O.; Scheuringer, K.; Kohlwein, S.D. Fatty Acid Synthesis and Elongation in Yeast. Biochim. Biophys. Acta BBA-Mol. Cell Biol. Lipids 2007, 1771, 255–270. [Google Scholar] [CrossRef]
- Stukey, J.E.; McDonough, V.M.; Martin, C.E. The OLE1 Gene of Saccharomyces Cerevisiae Encodes the Delta 9 Fatty Acid Desaturase and Can Be Functionally Replaced by the Rat Stearoyl-CoA Desaturase Gene. J. Biol. Chem. 1990, 265, 20144–20149. [Google Scholar] [CrossRef] [PubMed]
- Klug, L.; Daum, G. Yeast Lipid Metabolism at a Glance. FEMS Yeast Res. 2014, 14, 369–388. [Google Scholar] [CrossRef] [PubMed]
- Ramesh Kumar, B.; Deviram, G.; Mathimani, T.; Duc, P.A.; Pugazhendhi, A. Microalgae as Rich Source of Polyunsaturated Fatty Acids. Biocatal. Agric. Biotechnol. 2019, 17, 583–588. [Google Scholar] [CrossRef]
- Yen, H.W.; Hu, I.C.; Chen, C.Y.; Ho, S.H.; Lee, D.J.; Chang, J.S. Microalgae-Based Biorefinery–from Biofuels to Natural Products. Bioresour. Technol. 2013, 135, 166–174. [Google Scholar] [CrossRef]
- Chen, W.; Li, T.; Du, S.; Chen, H.; Wang, Q. Microalgal Polyunsaturated Fatty Acids: Hotspots and Production Techniques. Front. Bioeng. Biotechnol. 2023, 11, 1146881. [Google Scholar] [CrossRef]
- Bellou, S.; Baeshen, M.N.; Elazzazy, A.M.; Aggeli, D.; Sayegh, F.; Aggelis, G. Microalgal Lipids Biochemistry and Biotechnological Perspectives. Biotechnol. Adv. 2014, 32, 1476–1493. [Google Scholar] [CrossRef]
- Ogawa, J.; Sakuradani, E.; Kishino, S.; Ando, A.; Yokozeki, K.; Shimizu, S. Polyunsaturated Fatty Acids Production and Transformation by Mortierella Alpina and Anaerobic Bacteria. Eur. J. Lipid Sci. Technol. 2012, 114, 1107–1113. [Google Scholar] [CrossRef]
- Kishino, S.; Ogawa, J.; Yokozeki, K.; Shimizu, S. Microbial Production of Conjugated Fatty Acids. Lipid Technol. 2009, 21, 177–181. [Google Scholar] [CrossRef]
- Ogawa, J.; Matsumura, K.; Kishino, S.; Omura, Y.; Shimizu, S. Conjugated linoleic acid accumulation via 10-hydroxy-12-octadecaenoic acid during microaerobic transformation of linoleic acid by Lactobacillus acidophilus. Appl. Environ. Microbiol. 2001, 67, 1246–1252. [Google Scholar] [CrossRef]
- Casu, F.; Pinu, F.R.; Stefanello, E.; Greenwood, D.R.; Villas-Boas, S.G. The Fate of Linoleic Acid on Saccharomyces Cerevisiae Metabolism under Aerobic and Anaerobic Conditions. Metabolomics 2018, 14, 103. [Google Scholar] [CrossRef] [PubMed]
- Campbell, J.W.; Morgan-Kiss, R.M.; Cronan, J.E., Jr. A New Escherichia Coli Metabolic Competency: Growth on Fatty Acids by a Novel Anaerobic Β-oxidation Pathway. Mol. Microbiol. 2003, 47, 793–805. [Google Scholar] [CrossRef]
- Koukou, A.I.; Tsoukatos, D.; Drainas, C. Effect of Ethanol on the Phospholipid and Fatty Acid Content of Schizosaccharomyces Pombe Membranes. Microbiology 1990, 136, 1271–1277. [Google Scholar] [CrossRef]
- Camacho, F.; Macedo, A.; Malcata, F. Potential Industrial Applications and Commercialization of Microalgae in the Functional Food and Feed Industries: A Short Review. Mar. Drugs 2019, 17, 312. [Google Scholar] [CrossRef]
- Martelli, F.; Favari, C.; Mena, P.; Guazzetti, S.; Ricci, A.; Del Rio, D.; Lazzi, C.; Neviani, E.; Bernini, V. Antimicrobial and Fermentation Potential of Himanthalia Elongata in Food Applications. Microorganisms 2020, 8, 248. [Google Scholar] [CrossRef]
- Andrade-Pavón, D.; Gómez-García, O.; Villa-Tanaca, L. Review and Current Perspectives on DNA Topoisomerase I and II Enzymes of Fungi as Study Models for the Development of New Antifungal Drugs. J. Fungi 2024, 10, 629. [Google Scholar] [CrossRef] [PubMed]
- Nicolotti, C.; Sanz Moxo, J.; Bottari, B.; Cirlini, M.; Bernini, V.; Gatti, M.; Urbatzka, R.; Martelli, F. The Bioactivities of Lactic Acid-Fermented Arthrospira Platensis and Its Application in Functional Beverages. Beverages 2024, 10, 111. [Google Scholar] [CrossRef]
- Bhowmik, D.; Dubey, J.; Mehra, S. Probiotic Efficiency of Spirulina Platensis—Stimulating Growth of Lactic Acid Bacteria. Am. Eurasian J Agric Environ. Sci 2009, 4, 160–163. [Google Scholar]
- Gänzle, M.G. Lactic Metabolism Revisited: Metabolism of Lactic Acid Bacteria in Food Fermentations and Food Spoilage. Curr. Opin. Food Sci. 2015, 2, 106–117. [Google Scholar] [CrossRef]
- Marco, M.L.; Sanders, M.E.; Gänzle, M.; Arrieta, M.C.; Cotter, P.D.; De Vuyst, L.; Hill, C.; Holzapfel, W.; Lebeer, S.; Merenstein, D.; et al. The International Scientific Association for Probiotics and Prebiotics (ISAPP) Consensus Statement on Fermented Foods. Nat. Rev. Gastroenterol. Hepatol. 2021, 18, 196–208. [Google Scholar] [CrossRef]
- Schüler, L.; Greque de Morais, E.; Trovão, M.; Machado, A.; Carvalho, B.; Carneiro, M.; Maia, I.; Soares, M.; Duarte, P.; Barros, A.; et al. Isolation and Characterization of Novel Chlorella Vulgaris Mutants With Low Chlorophyll and Improved Protein Contents for Food Applications. Front. Bioeng. Biotechnol. 2020, 8, 469. [Google Scholar] [CrossRef] [PubMed]
- Bernaerts, T.M.M.; Gheysen, L.; Foubert, I.; Hendrickx, M.E.; Loey, A.M. The Potential of Microalgae and Their Biopolymers as Structuring Ingredients in Food: A Review. Biotechnol. Adv. 2020, 41, 107536. [Google Scholar] [CrossRef] [PubMed]
- Gong, M.; Hu, Y.; Wang, Y. The Bioaccessibility of Carotenoids and Fatty Acids in Microalgae: A Review. Trends Food Sci. Technol. 2021, 114, 585–596. [Google Scholar]
- Xie, Y.; Wang, J.; Li, G. Fermentation of Microalgae for the Production of Astaxanthin: A Review. Algal Res. 2022, 64, 102673. [Google Scholar]
- Oliveira, C.Y.B.; Oliveira, C.D.L.; Müller, M.N.; Varela, J.C. Microalgae as a Source of Sustainable Biofuels and Animal Feed: A Review. Renew. Sustain. Energy Rev. 2022, 158, 112147. [Google Scholar]
- Garofalo, C.; Norici, A.; Mollo, L.; Osimani, A.; Aquilanti, L. Fermentation of Microalgal Biomass for Innovative Food Production. Microorganisms 2022, 10, 2069. [Google Scholar] [CrossRef]
- Guil-Guerrero, J.L.; Prates, J.A.M. Microalgae Bioactives for Functional Food Innovation and Health Promotion. Foods 2025, 14, 2122. [Google Scholar] [CrossRef]
- Lafarga, T. Effect of Microalgal Biomass Incorporation into Foods: Nutritional and Sensorial Attributes of the End Products. Algal Res. 2019, 41, 101566. [Google Scholar] [CrossRef]
- Onwezen, M.C.; Bouwman, E.P.; Reinders, M.J.; Dagevos, H. A Systematic Review on Consumer Acceptance of Alternative Proteins: Pulses, Algae, Insects, Plant-Based Meat Alternatives, and Cultured Meat. Appetite 2021, 159, 105058. [Google Scholar] [CrossRef]
- Barkia, I.; Saari, N.; Manning, S.R. Microalgae for High-Value Products towards Human Health and Nutrition. Mar. Drugs 2019, 17, 304. [Google Scholar] [CrossRef] [PubMed]
- Nunes, A.L.F.; Lima, V.S.; Miranda Júnior, J.R.; Resende, M.E.T.; da Silva, C.A.S.; Martins, M.A.; dos Reis Coimbra, J.S. Cell Disruption of Microalgae: Advances and Perspectives. Ciênc. Rural 2023, 54, e20220330. [Google Scholar] [CrossRef]
- Huang, X.; Bai, S.; Liu, Z.; Hasunuma, T.; Kondo, A.; Ho, S.-H. Fermentation of Pigment-Extracted Microalgal Residue Using Yeast Cell-Surface Display: Direct High-Density Ethanol Production with Competitive Life Cycle Impacts. Green Chem. 2020, 22, 153–162. [Google Scholar] [CrossRef]
- Razzak, S.A. Comprehensive Overview of Microalgae-Derived Carotenoids and Their Applications in Diverse Industries. Algal Res. 2024, 78, 103422. [Google Scholar] [CrossRef]
- Mitra, M.; Mishra, S. A Comparative Analysis of Different Extraction Solvent Systems on the Extractability of Eicosapentaenoic Acid from the Marine Eustigmatophyte Nannochloropsis oceanica. Algal Res. 2019, 38, 101387. [Google Scholar] [CrossRef]
- Ferreira, A.; Gouveia, L. Chapter 28—Microalgal Biorefineries. In Handbook of Microalgae-Based Processes and Products; Jacob-Lopes, E., Maroneze, M.M., Queiroz, M.I., Zepka, L.Q., Eds.; Academic Press: Cambridge, MA, USA, 2020; pp. 771–798. ISBN 978-0-12-818536-0. [Google Scholar]
- Hecht, K.A.; O’Donnell, A.F.; Brodsky, J.L. The Proteolytic Landscape of the Yeast Vacuole. Cell. Logist. 2014, 4, e28023. [Google Scholar] [CrossRef] [PubMed]
- Magalhães, D.; Gonçalves, R.; Rodrigues, C.V.; Rocha, H.R.; Pintado, M.; Coelho, M.C. Natural Pigments Recovery from Food By-Products: Health Benefits towards the Food Industry. Foods 2024, 13, 2276. [Google Scholar] [CrossRef] [PubMed]
- Verni, M.; Demarinis, C.; Rizzello, C.G.; Pontonio, E. Bioprocessing to Preserve and Improve Microalgae Nutritional and Functional Potential: Novel Insight and Perspectives. Foods 2023, 12, 983. [Google Scholar] [CrossRef]
- Mavrommatis, A.; Tsiplakou, E.; Zerva, A.; Pantiora, P.D.; Georgakis, N.D.; Tsintzou, G.P.; Madesis, P.; Labrou, N.E. Microalgae as a Sustainable Source of Antioxidants in Animal Nutrition, Health and Livestock Development. Antioxidants 2023, 12, 1882. [Google Scholar] [CrossRef]
- Cruz, J.D.; Vasconcelos, V. Legal Aspects of Microalgae in the European Food Sector. Foods 2023, 13, 124. [Google Scholar] [CrossRef]
- Vieira, V.V.; Benemann, J.; Vonshak, A.; Belay, A.; Ras, M.; Unamunzaga, C.; Cadoret, J.-P.; Rizzo, A. Spirulina in the 21st Century: Five Reasons for Success in Europe. J. Appl. Phycol. 2025, 37, 2203–2216. [Google Scholar] [CrossRef]
- Shahid, A.; Fan, Z.; Su, K.; Zhao, A.; Mehmood, M.A.; Chang, J.-S.; Solovchenko, A.E.; Alam, M.A.; Xu, J. Sensory Chemistry of Spirulina: Unveiling Trends and Innovations in Aromatic Volatile Organic Compound Biosynthesis in off-Flavors and Odor Mitigation Strategies. Trends Food Sci. Technol. 2025, 156, 104886. [Google Scholar] [CrossRef]
- Kurt, H.; Isleten Hosoglu, M.; Guneser, O.; Karagul-Yuceer, Y. Influence of Different Bacteria Species in Chemical Composition and Sensory Properties of Fermented Spirulina. Food Chem. 2023, 400, 133994. [Google Scholar] [CrossRef]
- Costa, J.A.V.; Freitas, B.C.B.; Rosa, G.M.; Moraes, L.; Morais, M.G.; Mitchell, B.G. Operational and Economic Aspects of Spirulina-Based Biorefinery. Bioresour. Technol. 2019, 292, 121946. [Google Scholar] [CrossRef]
- Radmann, E.M.; Camerini, F.V.; Santos, T.D.; Costa, J.A.V. Isolation and Application of SOX and NOX Resistant Microalgae in Biofixation of CO2 from Thermoelectricity Plants. Energy Convers. Manag. 2011, 52, 3132–3136. [Google Scholar] [CrossRef]
- da Rosa, G.M.; Moraes, L.; Cardias, B.B.; da Rosa Andrade Zimmermann de Souza, M.; Costa, J.A.V. Chemical Absorption and CO2 Biofixation via the Cultivation of Spirulina in Semicontinuous Mode with Nutrient Recycle. Bioresour. Technol. 2015, 192, 321–327. [Google Scholar] [CrossRef]
- Zhai, J.; Li, X.; Li, W.; Rahaman, M.H.; Zhao, Y.; Wei, B.; Wei, H. Optimization of Biomass Production and Nutrients Removal by Spirulina Platensis from Municipal Wastewater. Ecol. Eng. 2017, 108, 83–92. [Google Scholar] [CrossRef]
- Christenson, L.; Sims, R. Production and Harvesting of Microalgae for Wastewater Treatment, Biofuels, and Bioproducts. Biotechnol. Adv. 2011, 29, 686–702. [Google Scholar] [CrossRef]
- Barros, A.I.; Gonçalves, A.L.; Simões, M.; Pires, J.C.M. Harvesting Techniques Applied to Microalgae: A Review. Renew. Sustain. Energy Rev. 2015, 41, 1489–1500. [Google Scholar] [CrossRef]
- Günerken, E.; D’Hondt, E.; Eppink, M.H.M.; Garcia-Gonzalez, L.; Elst, K.; Wijffels, R.H. Cell Disruption for Microalgae Biorefineries. Biotechnol. Adv. 2015, 33, 243–260. [Google Scholar] [CrossRef]
- Suarez Garcia, E.; Leeuwen, J.; Safi, C.; Sijtsma, L.; Eppink, M.H.M.; Wijffels, R.H.; Berg, C. Selective and Energy Efficient Extraction of Functional Proteins from Microalgae for Food Applications. Bioresour. Technol. 2021, 319, 124160. [Google Scholar] [CrossRef] [PubMed]
- Page, M.J.; McKenzie, J.E.; Bossuyt, P.M.; Boutron, I.; Hoffmann, T.C.; Mulrow, C.D.; Shamseer, L.; Tetzlaff, J.M.; Akl, E.A.; Brennan, S.E.; et al. The PRISMA 2020 Statement: An Updated Guideline for Reporting Systematic Reviews. Br. Med. J. 2021, 372, n71. [Google Scholar] [CrossRef]




| Health Benefit | Microalgae Species | Key Bioactive Compound(s) | Level of Evidence (Example Study Design) | References |
|---|---|---|---|---|
| Cardiovascular Health (Improves lipid profile, reduces blood pressure) | Spirulina platensis, Chlorella vulgaris | Phycocyanin, Gamma-Linolenic Acid (GLA), Peptides, Soluble Fiber | Strong: Multiple Human Randomized Controlled Trials (RCTs) with 1–8 g/day doses showing significant reductions in LDL-C, triglycerides, and blood pressure. | [11,12] |
| Anti-Inflammatory and Antioxidant | Haematococcus pluvialis, Spirulina platensis, Dunaliella salina | Astaxanthin, Phycocyanin, β-Carotene, Vitamin E | Strong: Human RCTs show a significant reduction in oxidative stress markers (MDA) and pro-inflammatory cytokines (TNF-α, IL-6). Astaxanthin is a proven potent antioxidant. | [13,14] |
| Immune System Modulation | Chlorella vulgaris, Spirulina platensis | β-Glucan, Phycocyanin | Moderate: Human RCTs show enhanced immune response markers (e.g., increased IgA production, NK cell activity) and reduced allergy symptoms. | [15,16] |
| Source of Vegan Omega-3s (Neuroprotection, Brain Health) | Schizochytrium sp., Nannochloropsis sp., Ulkenia sp. | Docosahexaenoic Acid (DHA), Eicosapentaenoic Acid (EPA) | Strong: Human studies confirm that algal DHA/EPA is bioequivalent to fish oil, raising blood levels and supporting cognitive and visual function. | [17,18] |
| Blood Glucose Regulation | Spirulina platensis, Chlorella vulgaris | Chlorophyll, Antioxidants, Crude Extract | Moderate: Several human RCTs in diabetic and pre-diabetic patients show significant reductions in fasting blood glucose and HbA1c levels. | [19,20] |
| Eye Health | Dunaliella salina, Haematococcus pluvialis | β-Carotene (Pro-Vitamin A), Astaxanthin, Lutein | Strong: Well-established role of Vitamin A in preventing blindness. Human RCTs support astaxanthin and lutein in reducing eye strain and risk of Age-Related Macular Degeneration (AMD). | [13,21] |
| Detoxification (Heavy Metal Binding) | Chlorella vulgaris | Indigestible Fibrous Cell Wall, Chlorophyll | Preliminary (Mechanism Established): Strong in vitro and animal data shows binding to metals like lead and cadmium. Human clinical evidence is promising but less conclusive. | [22,23] |
| Nutrient Category | Key Components and Examples | Approximate Content (% Dry Weight) | Nutritional and Health Value |
|---|---|---|---|
| Proteins and Amino Acids | Complete protein profile. Essential Amino Acids (EAA). | 40–60% (e.g., Spirulina, Chlorella) [95,96] | High-quality protein source. Supports muscle synthesis and metabolic functions. |
| Lipids and Fatty Acids | PUFAs: Omega-3 (EPA, DHA), Omega-6 (LA). | 15–50% [97] Nannochloropsis (EPA-rich) [17]. Schizochytrium (DHA-rich) [98] | Support cardiovascular health, brain function, and reduce inflammation. |
| Carbohydrates | Polysaccharides (e.g., starch, sulfated polysaccharides). | 10–30% Porphyridium: high in sulfated polysaccharides [99] | Provide energy. Exhibit prebiotic, antiviral, and immune-boosting properties. |
| Vitamins | Provitamin A (β-carotene), Vitamin E, B-Vitamins (B12). | Dunaliella salina: high β-carotene. Spirulina: high B12 [100] | Function as antioxidants, support vision, and energy metabolism. |
| Minerals | Macro: Ca, Mg, K, P. Trace: Fe, Zn. | 7–15% (ash content) Spirulina: High Iron [101] | Crucial for bone health, oxygen transport, and enzyme function. |
| Pigments and Antioxidants | Carotenoids (Astaxanthin), Phycobiliproteins (Phycocyanin). | Haematococcus pluvialis: Astaxanthin [13] Spirulina: Phycocyanin [102] | Powerful antioxidants; reduce oxidative stress and inflammation. |
| Strains | Lipid Content (% of CDW) | Lipid Classes | References |
|---|---|---|---|
| Chlorella sp. | 3.13–36.7 | TAG, Carotenoids | [120,121,122,123] |
| Nannochloropsis sp. | 15.30–68 | TAG, PUFAs, Sterols | [121,122,124,125] |
| Scenedesmus sp. | 31–33 | TAG, Carotenoids | [120,121,122,126] |
| Spirulina sp. | 3.8–11 | Carotenoids, PUFAs, glycolipids | [120,121,127,128] |
| Dunaliella sp. | 3.49–10 | TAG, PUFAs, Carotenoids | [120,121,122,129] |
| Chlamydomonas sp. | 25–61 | TAG | [122,130,131] |
| Schizochytrium sp. | 45.51 | TAG, PUFAs | [122,132] |
| Isochrysis sp. | 71.1 | TAG, PUFAs, Waxes | [122,133,134] |
| Tetraselmis sp. | 30.5–51.65 | TAG, PUFAs, Sterols | [122,124,135,136] |
| Diacronema lutheri | NA | Sterols | [124] |
| Euglena gracilis | 24.81 | Waxes | [137,138] |
| Microalgae Species | Microbial Strain | Key Fermentation Conditions | Measurable Biochemical Changes | Functional Outcome and Proposed Mechanism | Reference |
| Chlorella vulgaris | Lactobacillus plantarum | 30 °C, 48–72 h, No pretreatment | ↑ Protein solubility and digestibility ↑ Antioxidant activity (ORAC, ABTS) ↑ Release of peptides and free amino acids | Improved nutritional quality and functionality. Microbial enzymes hydrolyze proteins and break down cell walls, releasing bioactive compounds. | [176] |
| Nannochloropsis oceanica | Lactobacillus casei | 37 °C, 72 h, Enzymatic pretreatment | ↑ Bioaccessibility of EPA (Omega-3) ↑ Lipid yield Degradation of chlorophyll | Improved extraction and nutritional value of lipids. Fermentation disrupts complex structures, making internal lipids more accessible for digestion/extraction. | [177] |
| Haematococcus pluvialis (astaxanthin-rich) | Lactobacillus paracasei | 37 °C, 48 h, Mechanical pretreatment | ↑ Astaxanthin bioaccessibility ↑ Antioxidant activity Reduction in grassy odor compounds | Improved sensory properties and health benefits. LAB metabolizes off-flavor volatiles. Bile salt tolerance of LAB aids in pigment solubilization during digestion. | [178] |
| Mixed Microalgae Biomass | Lactobacillus acidophilus | 37 °C, 96 h, Thermal pretreatment | ↑ Lipid yield (saponifiable fraction) ↑ Production of lactic acid ↑ Nutrient availability | Integrated biorefinery approach. Fermentation pre-treatment simultaneously produces lactic acid and makes lipids more extractable for biodiesel. | [179] |
| Factors | Description and Challenges | Impact on Acceptance | Strategies/Reference(s) |
|---|---|---|---|
| Sensory Properties | Challenge: Strong fishy/earthy aroma, grassy flavor, and intense green color can be off-putting in familiar foods. Bitterness is a key rejection factor. | High. Sensory attributes are the first and most significant barrier to adoption, especially in Western diets. | Product masking: Incorporating microalgae into strongly flavored products (e.g., chocolate, spicy snacks). Encapsulation: Masking odors/flavors. Using mild species: Certain species like Chlorella vulgaris have a milder profile than Spirulina. Process optimization: Using specific drying methods (e.g., spray-drying vs. drum-drying) to reduce off-flavors [96,182]. |
| Neophobia and Novelty | Challenge: Microalgae are a novel food ingredient, particularly in Western cultures. Consumers often exhibit “food neophobia” (fear of new foods). | High. Lack of familiarity is a major psychological barrier. | Education and transparent communication: Highlighting the health and sustainability benefits on packaging. Familiar product formats: Incorporating algae into pasta, crackers, energy bars, or smoothies instead of selling it as a plain powder. Gradual introduction: Using small amounts of biomass initially [183]. |
| Health and Nutrition Perception | Opportunity: Recognized as a “superfood” by a segment of health-conscious consumers. High protein and omega-3 content are strong selling points. | High (Positive). This is the primary driver for current consumers and early adopters. | Clear labeling: Emphasizing protein content, vitamins, and omega-3s. Scientific backing: Using health claims supported by EFSA/FDA approvals (e.g., “DHA supports brain health”). Targeting specific diets: Vegan, vegetarian, athletic, and sustainable diets [3]. |
| Sustainability and Ethical Appeal | Opportunity: Microalgae production has a low environmental footprint (low water/land use, captures CO2). Appeals to eco-conscious consumers. | Moderate to High. A key motivator for environmentally aware demographics, often secondary to taste. | Transparent supply chain: Communicating the sustainable production method. Eco-labels: Using certifications or labels highlighting low carbon/water footprint. “Blue Food” narrative: Framing it as a sustainable alternative to land-based crops and fish [96]. |
| Price and Value Proposition | Challenge: Current production costs make microalgae products more expensive than conventional alternatives (e.g., whey protein, plant-based proteins). | High. Price is a critical barrier to mass-market adoption. | Economies of scale: Scaling up production to reduce costs. Value-added products: Justifying a premium price through unique health benefits (e.g., astaxanthin) or superior sustainability. Targeting niche markets: Initially focusing on premium health and wellness sectors [3]. |
| Visual Appearance | Challenge: The intense green color, while natural, can be unexpected in many foods and beverages, altering the expected appearance. | Moderate. Can be either a barrier or a unique selling point depending on the context. | Leveraging color: Marketing the color as a marker of naturalness and health (e.g., “green smoothies”). Using color-less extracts: Utilizing refined extracts (e.g., omega-3 oil from Nannochloropsis or protein isolates) for application in neutral-colored products [182]. |
| Trust and Transparency | Challenge: Concerns about safety, heavy metal content, and “processed” or “artificial” perceptions. | Moderate. Lack of trust can hinder trial. | Third-party certifications: Obtaining organic, non-GMO, or heavy-metal safety certifications. Clear origin storytelling: Branding that explains the controlled, clean cultivation process (photobioreactors vs. open ponds). Regulatory compliance: Adhering to Novel Food regulations to ensure safety [184]. |
| Biorefinery Stage | Process/Technique | Target Fraction | Extracted Products and Co-Products | Value and Application/Reference(s) | |
|---|---|---|---|---|---|
| Upstream Processing and Cultivation |
| Whole Biomass | Biomass Enrichment for downstream processing | Tailors biomass composition for downstream processing. | High CAPEX/OPEX for PBRs. Contamination risk in ponds [202]. |
| Primary Biomass Processing | Harvesting: Flocculation, Centrifugation Drying: Spray-drying, Freeze-drying | Concentrated Biomass | Stable Biomass ready for extraction | Prevents degradation of bioactive compounds. | Harvesting and drying are highly energy-intensive [203]. |
| Cell Disruption |
| Disrupted Cells | Access to Intracellular Compounds | Crucial for efficient recovery of valuables. | Energy cost vs. efficiency trade-off. Can denature proteins [204]. |
| Primary Extraction and Valorization | Solvent Extraction Supercritical Fluid Extraction (SCO2) | Lipids |
| High-value PUFAs improve economics [17]. | Solvent use and toxicity. SCO2 has high capital cost. |
| Aqueous Extraction Ultrafiltration | Proteins |
| High-value product for nutrition markets [95]. | Maintaining protein functionality is challenging. | |
| Solvent Extraction | Pigments |
| Extremely high-value products ($1000 s/kg) [13,102]. | Sensitive to heat, light, and oxygen. | |
| Secondary Extraction and Valorization | Hydrolysis (Enzymatic/Acid) Fermentation | Carbohydrates |
| Valorizes the often-wasted carbohydrate fraction [205]. | Requires efficient hydrolysis. Economic viability depends on scale. |
| Residual Biomass Valorization | Anaerobic Digestion Thermochemical Conversion (HTL) | Residue/Defatted Biomass |
| Creates a circular economy model, improving sustainability [9]. | The “waste” stream must be characterized. |
Disclaimer/Publisher’s Note: The statements, opinions and data contained in all publications are solely those of the individual author(s) and contributor(s) and not of MDPI and/or the editor(s). MDPI and/or the editor(s) disclaim responsibility for any injury to people or property resulting from any ideas, methods, instructions or products referred to in the content. |
© 2025 by the authors. Licensee MDPI, Basel, Switzerland. This article is an open access article distributed under the terms and conditions of the Creative Commons Attribution (CC BY) license (https://creativecommons.org/licenses/by/4.0/).
Share and Cite
Muhammad, A.-R.H.; Marrez, D.A.; Ahmed, M.; Shaker, A.S.; Mohamed, R.S.; Barakat, O.S. Biotransformation of Microalgal Biomass by Lactic Acid Bacteria and Saccharomyces cerevisiae: Implications for Food and Sustainability. Oxygen 2025, 5, 23. https://doi.org/10.3390/oxygen5040023
Muhammad A-RH, Marrez DA, Ahmed M, Shaker AS, Mohamed RS, Barakat OS. Biotransformation of Microalgal Biomass by Lactic Acid Bacteria and Saccharomyces cerevisiae: Implications for Food and Sustainability. Oxygen. 2025; 5(4):23. https://doi.org/10.3390/oxygen5040023
Chicago/Turabian StyleMuhammad, Abdul-Rhman H., Diaa Attia Marrez, Mostafa Ahmed, Abdulrhman S. Shaker, Rasha S. Mohamed, and Olfat S. Barakat. 2025. "Biotransformation of Microalgal Biomass by Lactic Acid Bacteria and Saccharomyces cerevisiae: Implications for Food and Sustainability" Oxygen 5, no. 4: 23. https://doi.org/10.3390/oxygen5040023
APA StyleMuhammad, A.-R. H., Marrez, D. A., Ahmed, M., Shaker, A. S., Mohamed, R. S., & Barakat, O. S. (2025). Biotransformation of Microalgal Biomass by Lactic Acid Bacteria and Saccharomyces cerevisiae: Implications for Food and Sustainability. Oxygen, 5(4), 23. https://doi.org/10.3390/oxygen5040023

