An Assessment of the Role of the Timex Sampling Strategy on the Precision of Shoreline Detection Analysis
Abstract
1. Introduction
2. Materials and Methods
2.1. Study Area
2.2. Hydrodynamics during Monitoring Period
2.3. Monitoring System
2.4. Image Georectification
2.5. Generating Timex Images
2.6. Shoreline Edge Detection
3. Results and Discussion
3.1. Shoreline Edge Detection
3.2. Optimisation through Sampling Intervals
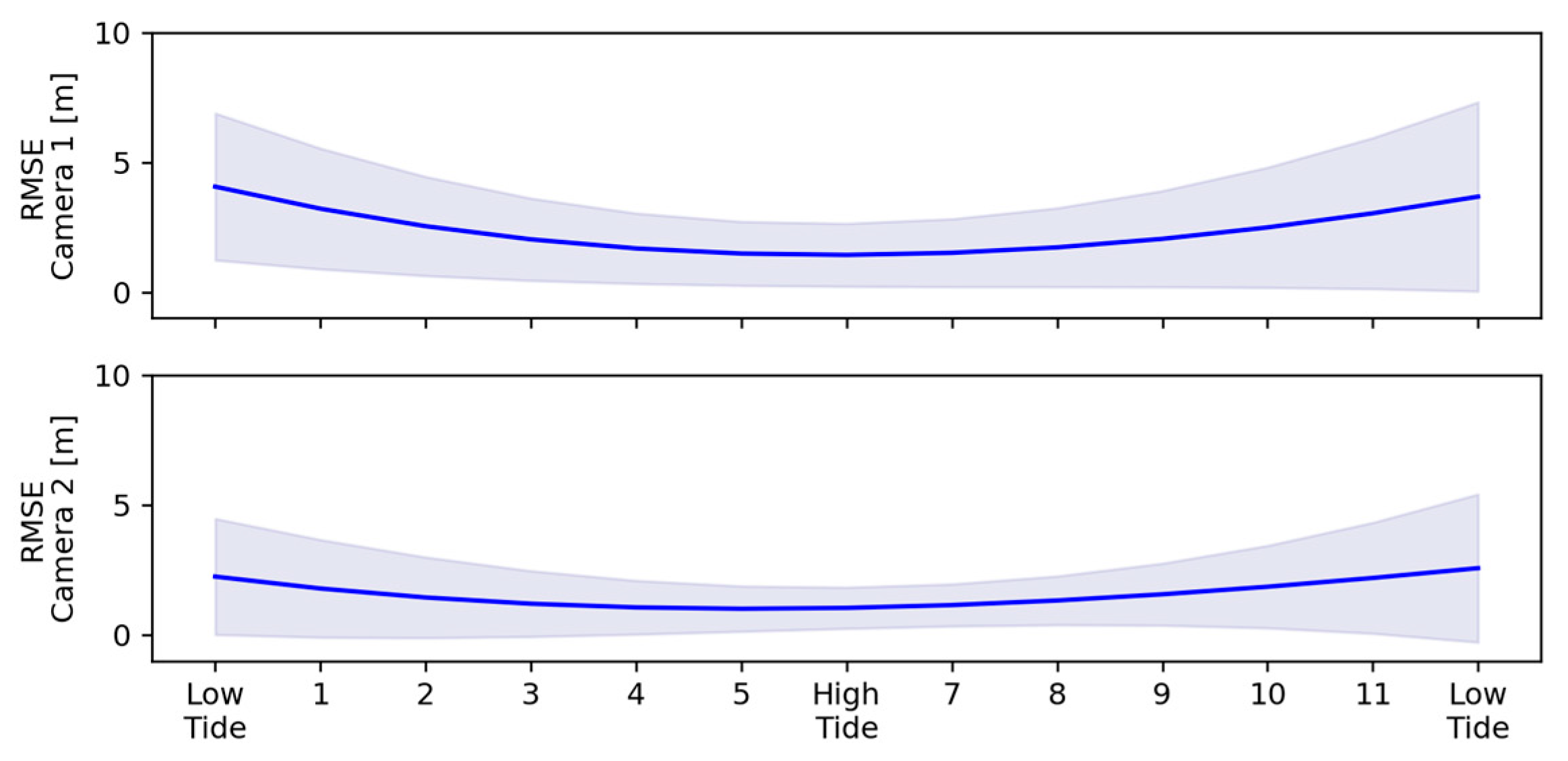
3.3. Elevation of Camera
3.4. Battery Life and Memory Requirements
3.5. Application of Timex Images
4. Conclusions
Author Contributions
Funding
Institutional Review Board Statement
Informed Consent Statement
Data Availability Statement
Acknowledgments
Conflicts of Interest
References
- Luijendijk, A.; Hagenaars, G.; Ranasinghe, R.; Baart, F.; Donchyts, G.; Aarninkhof, S. The State of the World’s Beaches. Sci. Rep. 2018, 8, 6641. [Google Scholar] [CrossRef] [PubMed]
- Zhang, K.; Douglas, B.; Leatherman, S. Do Storms Cause Long-Term Beach Erosion along the U.S. East Barrier Coast? J. Geol. 2002, 110, 493–502. [Google Scholar] [CrossRef]
- Pikelj, K.; Ružić, I.; Ilić, S.; James, M.R.; Kordić, B. Implementing an efficient beach erosion monitoring system for coastal management in Croatia. Ocean Coast. Manag. 2018, 156, 223–238. [Google Scholar] [CrossRef]
- de Andrade, T.S.; Sousa, P.H.G.d.O.; Siegle, E. Vulnerability to beach erosion based on a coastal processes approach. Appl. Geogr. 2019, 102, 12–19. [Google Scholar] [CrossRef]
- Angnuureng, D.B.; Almar, R.; Senechal, N.; Castelle, B.; Addo, K.A.; Marieu, V.; Ranasinghe, R. Shoreline resilience to individual storms and storm clusters on a meso-macrotidal barred beach. Geomorphology 2017, 290, 265–276. [Google Scholar] [CrossRef]
- Cooper, J.A.G.; Jackson, D.W.T.; Navas, F.; McKenna, J.; Malvarez, G. Identifying storm impacts on an embayed, high-energy coastline: Examples from western Ireland. Mar. Geol. 2004, 210, 261–280. [Google Scholar] [CrossRef]
- Karunarathna, H.; Pender, D.; Ranasinghe, R.; Short, A.D.; Reeve, D.E. The effects of storm clustering on beach profile variability. Mar. Geol. 2014, 348, 103–112. [Google Scholar] [CrossRef]
- Ojeda, E.; Ruessink, B.G.; Guillen, J. Morphodynamic response of a two-barred beach to a shoreface nourishment. Coast. Eng. 2008, 55, 1185–1196. [Google Scholar] [CrossRef]
- Ranasinghe, R.; Turner, I.L. Shoreline response to submerged structures: A review. Coast. Eng. 2006, 53, 65–79. [Google Scholar] [CrossRef]
- Guisado-Pintado, E.; Jackson, D.W.T. Monitoring Cross-shore Intertidal Beach Dynamics using Oblique Time-lapse Photography. J. Coast. Res. 2020, 95, 1106–1110. [Google Scholar] [CrossRef]
- Nuyts, S.; Li, Z.; Hickey, K.; Murphy, J. Field Observations of a Multilevel Beach Cusp System and Their Swash Zone Dynamics. Geosciences 2021, 11, 148. [Google Scholar] [CrossRef]
- Vousdoukas, M.I.; Wziatek, D.; Almeida, L.P. Coastal vulnerability assessment based on video wave run-up observations at a mesotidal, steep-sloped beach. Ocean Dyn. 2012, 62, 123–137. [Google Scholar] [CrossRef]
- Farrell, E.; Bourke, M.; Henry, T.; Kindermann, G.; Lynch, K.; Morley, T.; O’Dwyer, B.; O’Sullivan, J.; Turner, J. From Source to Sink: Responses of a Coastal Catchment to Large-Scale Changes (Golden Strand Catchment, Achill Island, County Mayo); EPA Ireland: Wexford, Ireland, 2021; ISBN 978-1-84095-997-0. [Google Scholar]
- Holman, R.; Haller, M.C. Remote Sensing of the Nearshore. Annu. Rev. Mar. Sci. 2013, 5, 95–113. [Google Scholar] [CrossRef] [PubMed]
- Le Mauff, B.; Juigner, M.; Ba, A.; Robin, M.; Launeau, P.; Fattal, P. Coastal monitoring solutions of the geomorphological response of beach-dune systems using multi-temporal LiDAR datasets (Vendée coast, France). Geomorphology 2018, 304, 121–140. [Google Scholar] [CrossRef]
- O’Dea, A.; Brodie, K.L.; Hartzell, P. Continuous Coastal Monitoring with an Automated Terrestrial Lidar Scanner. J. Mar. Sci. Eng. 2019, 7, 37. [Google Scholar] [CrossRef]
- Nuyts, S.; Almar, R.; Morichon, D.; Dealbera, S.; Abalia, A.; Muñoz, J.M.; Abessolo, G.O.; Regard, V. CoastCams: A MATLAB toolbox making accessible estimations of nearshore processes, mean water levels, and morphology from timestack images. Environ. Model. Softw. 2023, 168, 105800. [Google Scholar] [CrossRef]
- Splinter, K.D.; Strauss, D.R.; Tomlinson, R.B. Assessment of Post-Storm Recovery of Beaches Using Video Imaging Techniques: A Case Study at Gold Coast, Australia. IEEE Trans. Geosci. Remote Sens. 2011, 49, 4704–4716. [Google Scholar] [CrossRef]
- Kim, D.-j.; Jung, J.; Kang, K.-m.; Kim, S.H.; Xu, Z.; Hensley, S.; Swan, A.; Duersch, M. Development of a Cost-Effective Airborne Remote Sensing System for Coastal Monitoring. Sensors 2015, 15, 25366–25384. [Google Scholar] [CrossRef]
- Harley, M.D.; Kinsela, M.A. CoastSnap: A global citizen science program to monitor changing coastlines. Cont. Shelf Res. 2022, 245, 104796. [Google Scholar] [CrossRef]
- Harley, M.D.; Kinsela, M.A.; Sánchez-García, E.; Vos, K. Shoreline change mapping using crowd-sourced smartphone images. Coast. Eng. 2019, 150, 175–189. [Google Scholar] [CrossRef]
- Abdelhady, H.U.; Troy, C.D.; Habib, A.; Manish, R. A Simple, Fully Automated Shoreline Detection Algorithm for High-Resolution Multi-Spectral Imagery. Remote Sens. 2022, 14, 557. [Google Scholar] [CrossRef]
- Stateczny, A.; Halicki, A.; Specht, M.; Specht, C.; Lewicka, O. Review of Shoreline Extraction Methods from Aerial Laser Scanning. Sensors 2023, 23, 5331. [Google Scholar] [CrossRef]
- Zanutta, A.; Lambertini, A.; Vittuari, L. UAV Photogrammetry and Ground Surveys as a Mapping Tool for Quickly Monitoring Shoreline and Beach Changes. J. Mar. Sci. Eng. 2020, 8, 52. [Google Scholar] [CrossRef]
- Aarninkhof, S.G.J.; Turner, I.L.; Dronkers, T.D.T.; Caljouw, M.; Nipius, L. A video-based technique for mapping intertidal beach bathymetry. Coast. Eng. 2003, 49, 275–289. [Google Scholar] [CrossRef]
- Stockdon, H.F.; Holman, R.A. Estimation of wave phase speed and nearshore bathymetry from video imagery. J. Geophys. Res. Ocean. 2000, 105, 22015–22033. [Google Scholar] [CrossRef]
- Andriolo, U.; Almeida, L.P.; Almar, R. Coupling terrestrial LiDAR and video imagery to perform 3D intertidal beach topography. Coast. Eng. 2018, 140, 232–239. [Google Scholar] [CrossRef]
- Chickadel, C.C.; Holman, R.A.; Freilich, M.H. An optical technique for the measurement of longshore currents. J. Geophys. Res. Ocean. 2003, 108, 1–17. [Google Scholar] [CrossRef]
- Bouvier, C.; Balouin, Y.; Castelle, B. Video monitoring of sandbar-shoreline response to an offshore submerged structure at a microtidal beach. Geomorphology 2017, 295, 297–305. [Google Scholar] [CrossRef]
- Iñaki De, S.; Denis, M.; Stéphane, A.; Bruno, C.; Pedro, L.; Irati, E. Video monitoring nearshore sandbar morphodynamics on a partially engineered embayed beach. J. Coast. Res. 2013, 65, 458–463. [Google Scholar] [CrossRef]
- Ruessink, B.G.; van Enckevort, I.M.J.; Kingston, K.S.; Davidson, M.A. Analysis of observed two- and three-dimensional nearshore bar behaviour. Mar. Geol. 2000, 169, 161–183. [Google Scholar] [CrossRef]
- Almar, R.; Coco, G.; Bryan, K.R.; Huntley, D.A.; Short, A.D.; Senechal, N. Video observations of beach cusp morphodynamics. Mar. Geol. 2008, 254, 216–223. [Google Scholar] [CrossRef]
- Guisado-Pintado, E.; Jackson, D.W.T. Multi-scale variability of storm Ophelia 2017: The importance of synchronised environmental variables in coastal impact. Sci. Total Environ. 2018, 630, 287–301. [Google Scholar] [CrossRef] [PubMed]
- Montes, J.; Simarro, G.; Benavente, J.; Plomaritis, T.A.; Del Río, L. Morphodynamics Assessment by Means of Mesoforms and Video-Monitoring in a Dissipative Beach. Geosciences 2018, 8, 448. [Google Scholar] [CrossRef]
- Ojeda, E.; Guillén, J.; Ribas, F. The morphodynamic responses of artificial embayed beaches to storm events. Adv. Geosci. 2010, 26, 99–103. [Google Scholar] [CrossRef][Green Version]
- Plant, N.G.; Aarninkhof, S.G.J.; Turner, I.L.; Kingston, K.S. The Performance of Shoreline Detection Models Applied to Video Imagery. J. Coast. Res. 2007, 23, 658–670. [Google Scholar] [CrossRef]
- Ribas, F.; Simarro, G.; Arriaga, J.; Luque, P. Automatic Shoreline Detection from Video Images by Combining Information from Different Methods. Remote Sens. 2020, 12, 3717. [Google Scholar] [CrossRef]
- Valentini, N.; Saponieri, A.; Molfetta, M.G.; Damiani, L. New algorithms for shoreline monitoring from coastal video systems. Earth Sci. Inform. 2017, 10, 495–506. [Google Scholar] [CrossRef]
- Douglas, B.C.; Crowell, M. Long-Term Shoreline Position Prediction and Error Propagation. J. Coast. Res. 2000, 16, 145–152. [Google Scholar]
- Chenthamil Selvan, S.; Kankara, R.S.; Markose, V.J.; Rajan, B.; Prabhu, K. Shoreline change and impacts of coastal protection structures on Puducherry, SE coast of India. Nat. Hazards 2016, 83, 293–308. [Google Scholar] [CrossRef]
- Deepika, B.; Avinash, K.; Jayappa, K.S. Shoreline change rate estimation and its forecast: Remote sensing, geographical information system and statistics-based approach. Int. J. Environ. Sci. Technol. 2014, 11, 395–416. [Google Scholar] [CrossRef]
- Chand, P.; Acharya, P. Shoreline change and sea level rise along coast of Bhitarkanika wildlife sanctuary, Orissa: An analytical approach of remote sensing and statistical techniques. Int. J. Geomat. Geosci. 2010, 1, 436–455. [Google Scholar]
- Dean, R.G.; Malakar, S.B. Projected Flood Hazard Zones in Florida. J. Coast. Res. 1999, SI, 85–94. [Google Scholar]
- Simarro, G.; Bryan, K.R.; Guedes, R.M.C.; Sancho, A.; Guillen, J.; Coco, G. On the use of variance images for runup and shoreline detection. Coast. Eng. 2015, 99, 136–147. [Google Scholar] [CrossRef]
- Holman, R.A.; Stanley, J. The history and technical capabilities of Argus. Coast. Eng. 2007, 54, 477–491. [Google Scholar] [CrossRef]
- Holland, K.T.; Holman, R.A.; Lippmann, T.C.; Stanley, J.; Plant, N. Practical use of video imagery in nearshore oceanographic field studies. IEEE J. Ocean. Eng. 1997, 22, 81–92. [Google Scholar] [CrossRef]
- Boak, E.H.; Turner, I.L. Shoreline Definition and Detection: A Review. J. Coast. Res. 2005, 21, 688–703. [Google Scholar] [CrossRef]
- Plant, N.G.; Holman, R.A. Intertidal beach profile estimation using video images. Mar. Geol. 1997, 140, 1–24. [Google Scholar] [CrossRef]
- Turner, I.; Aarninkhof, S.G.J.; Dronkers, T.D.T.; McGrath, J. CZM Applications of Argus Coastal Imaging at the Gold Coast, Australia. J. Coast. Res. 2004, 20, 739–752. [Google Scholar] [CrossRef]
- Hoonhout, B.M.; Radermacher, M.; Baart, F.; van der Maaten, L.J.P. An automated method for semantic classification of regions in coastal images. Coast. Eng. 2015, 105, 1–12. [Google Scholar] [CrossRef]
- Andriolo, U.; Mendes, D.; Taborda, R. Breaking Wave Height Estimation from Timex Images: Two Methods for Coastal Video Monitoring Systems. Remote Sens. 2020, 12, 204. [Google Scholar] [CrossRef]
- Marine Institute, East Atlantic SWAN Wave Model Dataset 2023. Available online: https://data.gov.ie/dataset/east-atlantic-swan-wave-model-significant-wave-height (accessed on 24 October 2023).
- Marine Institute, NEATL ROMS 2023. Available online: https://www.marine.ie/site-area/data-services/marine-forecasts/ocean-forecasts (accessed on 24 October 2023).
- Scullion, A. An Investigation of Sediment Transport Pathways and Shoreline Position Evolution in Brandon Bay, Co. Kerry; University of Galway: Galway, Ireland, 2017. [Google Scholar]
- Wentworth, C.K. A Scale of Grade and Class Terms for Clastic Sediments. J. Geol. 1922, 30, 377–392. [Google Scholar] [CrossRef]
- Zhang, Z. Flexible camera calibration by viewing a plane from unknown orientations. In Proceedings of the Seventh IEEE International Conference on Computer Vision, Kerkyra, Greece, 20–27 September 1999; Volume 661, pp. 666–673. [Google Scholar]
- Bruder, B.L.; Brodie, K.L. CIRN Quantitative Coastal Imaging Toolbox. SoftwareX 2020, 12, 100582. [Google Scholar] [CrossRef]
- Uunk, L.; Wijnberg, K.M.; Morelissen, R. Automated mapping of the intertidal beach bathymetry from video images. Coast. Eng. 2010, 57, 461–469. [Google Scholar] [CrossRef]
- Pianca, C.; Holman, R.; Siegle, E. Shoreline variability from days to decades: Results of long-term video imaging. J. Geophys. Res. Ocean. 2015, 120, 2159–2178. [Google Scholar] [CrossRef]
- Lisi, I.; Molfetta, M.G.; Bruno, M.F.; Di Risio, M.; Damiani, L. Morphodynamic classification of sandy beaches in enclosed basins: The case study of Alimini (Italy). J. Coast. Res. 2011, SI, 180–184. [Google Scholar]
- Archetti, R.; Paci, A.; Carniel, S.; Bonaldo, D. Optimal index related to the shoreline dynamics during a storm: The case of Jesolo beach. Nat. Hazards Earth Syst. Sci. 2016, 16, 1107–1122. [Google Scholar] [CrossRef]
- Risandi, J.; Hansen, J.E.; Lowe, R.J.; Rijnsdorp, D.P. Shoreline Variability at a Reef-Fringed Pocket Beach. Front. Mar. Sci. 2020, 7, 445. [Google Scholar] [CrossRef]
- Madsen, A.J.; Plant, N.G. Intertidal beach slope predictions compared to field data. Mar. Geol. 2001, 173, 121–139. [Google Scholar] [CrossRef]
- Pugliano, G.; Robustelli, U.; Di Luccio, D.; Mucerino, L.; Benassai, G.; Montella, R. Statistical Deviations in Shoreline Detection Obtained with Direct and Remote Observations. J. Mar. Sci. Eng. 2019, 7, 137. [Google Scholar] [CrossRef]
- Vousdoukas, M.I.; Ferreira, P.M.; Almeida, L.P.; Dodet, G.; Psaros, F.; Andriolo, U.; Taborda, R.; Silva, A.N.; Ruano, A.; Ferreira, Ó.M. Performance of intertidal topography video monitoring of a meso-tidal reflective beach in South Portugal. Ocean Dyn. 2011, 61, 1521–1540. [Google Scholar] [CrossRef]
- Aarninkhof, S.; Ruessink, G. Quantification of Surf Zone Bathymetry from Video Observations of Wave Breaking; 1 December 2002; pp. OS52E–10. Available online: https://ui.adsabs.harvard.edu/abs/2002AGUFMOS52E..10A/abstract (accessed on 24 October 2023).
- Gallop, S.L.; Bryan, K.R.; Coco, G.; Stephens, S.A. Storm-driven changes in rip channel patterns on an embayed beach. Geomorphology 2011, 127, 179–188. [Google Scholar] [CrossRef]















| Site | Location ITM [m] | Camera Specifications | Elevation ITM [m] | FoV [m] | ||||
|---|---|---|---|---|---|---|---|---|
| Easting (Latitude) | Northing (Longitude) | Type | Pixel Resolution | Battery | SD Card | |||
| 1 | 458,967.02 (52°15′31.08″) | 613,891.61 (−10°3′57.41″) | Brinno TLC 2000 | 1980 × 1080 | 16 × AA | 128 GB | 11 | 200 |
| 2 | 461,425.81 (52°17′28.31″) | 617,447.31 (−10°1′53.09″) | 14 | 250 | ||||
| Overview Intervals | |||
|---|---|---|---|
| Interval [s] | Time Period [min] | Total Images | Memory Demand [MB] |
| 1 | 10 | 600 | 93.3 |
| 3 | 10 | 200 | 31.2 |
| 5 | 10 | 120 | 18.7 |
| 10 | 10 | 60 | 9.5 |
| 20 | 10 | 30 | 4.8 |
| 30 | 10 | 20 | 3.2 |
| Total Number of Accepted Timex Images | ||
|---|---|---|
| Hour | Camera 1 | Camera 2 |
| 0—Low tide | 12 | 12 |
| 1 | 12 | 36 |
| 2 | 24 | 24 |
| 3 | 24 | 36 |
| 4 | 24 | 42 |
| 5 | 36 | 42 |
| 6—High tide | 36 | 42 |
| 7 | 36 | 42 |
| 8 | 36 | 38 |
| 9 | 36 | 42 |
| 10 | 36 | 32 |
| 11 | 24 | 36 |
| 12—Low tide | 12 | 24 |
| Total | 348 | 448 |
| Study | Camera Type | Sampling Rate | Method | Camera Elevation [m] | FoV [m] | RMSD [m] |
|---|---|---|---|---|---|---|
| This study | Brinno TLC2000 | 10 min at 1 Hz | Red minus blue channel | 11 and 14 | Camera 1:
| 1.4 0.9 |
| [51] | Surfcam | 10 min at 5 Hz | Pixel intensity | 80 | Alongshore: 800 Cross-shore: 400 | / |
| [61] | / | 10 min at 2 Hz | / | / | Alongshore: 100 Cross-shore: 16 | 1.41 |
| [59] | ARGUS | 10 min at 2 Hz | ASLIM method | 43 | Alongshore: 1500 Cross-shore:120 | 5.1 |
| [64] | Bullet cameras | Averaged over short periods (30 s) | Colour contrast between water and beach | 11 | Alongshore: 1340 | 0.93 |
| [62] | Point Gray Blackfly 5 MP | 900 video frames at 1.5 Hz | Four methods:
| 15.9 | Alongshore: 250 Cross-shore: 112 | 1.71 |
| [65] | Mobotix M22 | 10 min at 1 Hz | ANN | 20 | Alongshore: 700 Cross-shore: 200 | 1.06 |
Disclaimer/Publisher’s Note: The statements, opinions and data contained in all publications are solely those of the individual author(s) and contributor(s) and not of MDPI and/or the editor(s). MDPI and/or the editor(s) disclaim responsibility for any injury to people or property resulting from any ideas, methods, instructions or products referred to in the content. |
© 2024 by the authors. Licensee MDPI, Basel, Switzerland. This article is an open access article distributed under the terms and conditions of the Creative Commons Attribution (CC BY) license (https://creativecommons.org/licenses/by/4.0/).
Share and Cite
Nuyts, S.; Farrell, E.J.; Fennell, S.; Nash, S. An Assessment of the Role of the Timex Sampling Strategy on the Precision of Shoreline Detection Analysis. Coasts 2024, 4, 347-365. https://doi.org/10.3390/coasts4020018
Nuyts S, Farrell EJ, Fennell S, Nash S. An Assessment of the Role of the Timex Sampling Strategy on the Precision of Shoreline Detection Analysis. Coasts. 2024; 4(2):347-365. https://doi.org/10.3390/coasts4020018
Chicago/Turabian StyleNuyts, Siegmund, Eugene J. Farrell, Sheena Fennell, and Stephen Nash. 2024. "An Assessment of the Role of the Timex Sampling Strategy on the Precision of Shoreline Detection Analysis" Coasts 4, no. 2: 347-365. https://doi.org/10.3390/coasts4020018
APA StyleNuyts, S., Farrell, E. J., Fennell, S., & Nash, S. (2024). An Assessment of the Role of the Timex Sampling Strategy on the Precision of Shoreline Detection Analysis. Coasts, 4(2), 347-365. https://doi.org/10.3390/coasts4020018

