Recent Development of Emerging Indoor Wireless Networks towards 6G
Abstract
1. Introduction
- We identify the key user applications that need critical service requirements from the 6G network;
- We employ a systematic literature review approach to provide a comprehensive review and analyses of the latest development of major WLAN technologies, including WiFi 6/6E/7, 60 GHz WiFi, VLC, and OWC, in terms of the physical layer and upper layers, and to identify research gaps;
- We also provide a discussion on their key performance metrics and how each technology is suitable for supporting 6G and emerging applications;
- Further, we also identify the research challenges and opportunities we have in using WLAN technologies to support 6G-and-beyond wireless access.
2. Emerging Applications of 6G
2.1. Digital Health
2.2. AR/VR/XR
2.3. Industry 4.0 and Industry 5.0
2.4. Video Streaming (4K, 8K)
2.5. Virtual Presence (Telepresence)
2.6. Smart Homes
2.7. Machine Learning and Artificial Intelligence (AI)
2.8. Smart Cities and Intelligent Transportation Systems
3. Latest Developments in WLANs
- WiFi 6/6E, WiFi 7;
- 60 GHz WiFi;
- Visible light communication (VLC) and LiFi;
- Optical Wireless Communication (OWC);
- Terahertz communication.
4. WiFi 6/6E: IEEE 802.11ax
4.1. Orthogonal Frequency-Division Multiple Access (OFDMA)
4.2. Spatial Reuse (SR)
4.3. Multiuser MIMO (MU-MIMO)
4.4. Higher-Order Modulation Schemes
4.5. The 6 GHz Range
4.6. Target Wakeup Time (TWT)
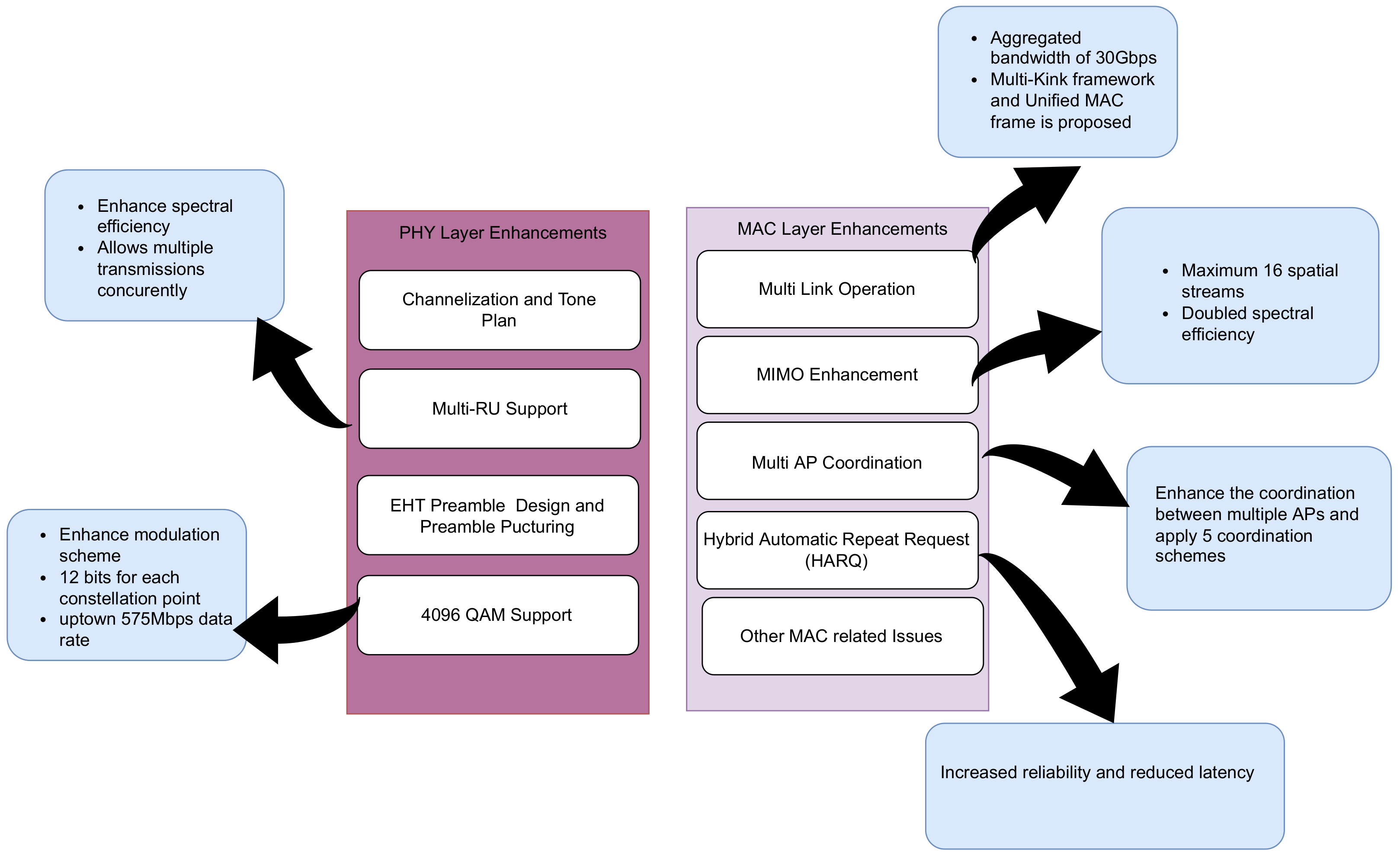
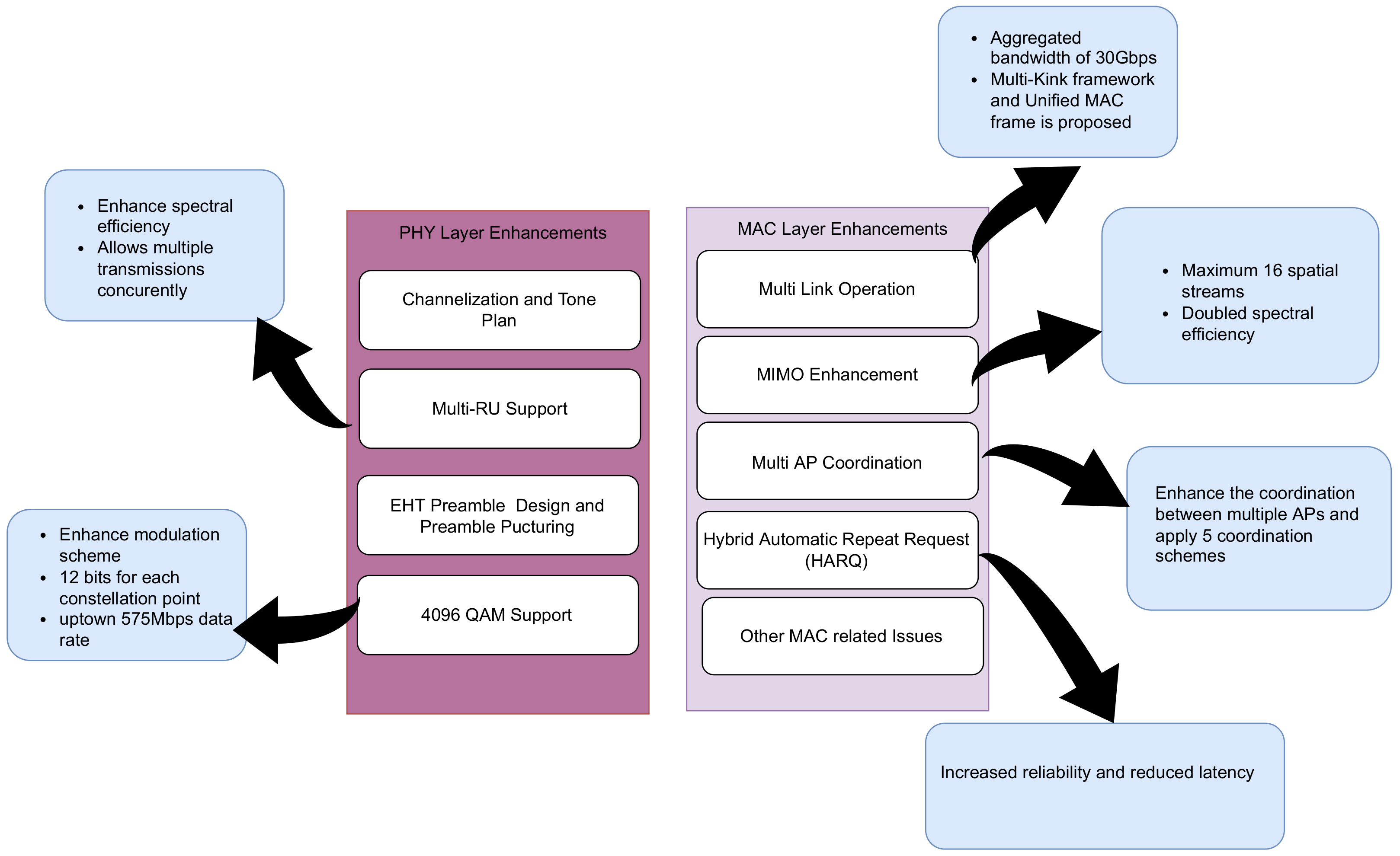
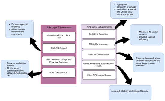
5. WiFi 7: IEEE 802.11be
5.1. Bandwidth Enhancement
5.2. Multi-RU (Resource Unit)
5.3. MU-MIMO
5.4. 4096-QAM
5.5. Coordination Schemes
- Coordinated spatial reuse (Co-SR);
- Coordinated OFDMA (Co-OFDMA);
- Coordinated beamforming (Co-BF);
- Joint transmission (JT).
5.6. Multilink Operation
5.7. Time-Sensitive Networking (TSN)
5.8. Enhanced Link Reliability
6. 60 GHz WiFi: IEEE 802.11ay
6.1. Modulation and Coding Schemes (MCS)
- Control mode;
- Single-carrier mode;
- OFDM mode.
6.2. Channel Configurations
6.3. MIMO Operation
7. Visible Light Communication and LiFi
7.1. IEEE 802.15.7 and IEEE 802.15.13
7.2. ITU G.vlc
- Point-to-point (peer-to-peer);
- Point-to-multipoint;
- Multipoint-to-multipoint (mesh);
- Relayed mode;
- Centralized.
7.3. LiFi: IEEE 802.11bb
- 380 nm to 5000 nm band for uplink and downlink transmissions;
- All modes of operation achieve minimum single-link throughput of 10 Mbps;
- At least one mode of operation that achieves single-link throughput of at least 5 Gbps;
- Capability of working on different modulation bandwidths among solid light sources;
- Channel access via hybrid coordination function (HCF);
- Coexistence and detection with overlapping basic service set (OBSS);
- Power management modes.
8. Optical Wireless Communication (OWC)
9. WLAN Integration with 6G: Challenges and Opportunities
9.1. Enhanced Security
9.2. High-Bandwidth Backhaul for WLAN
9.3. Enabling Time-Sensitive Networking (TSN)
9.4. Enabling Intelligence at the Edge
9.5. Context- and Network-Aware Resource Allocation
9.6. Edge Computing-Enabled WLANs
10. Conclusions
Author Contributions
Funding
Conflicts of Interest
References
- Asghar, M.Z.; Memon, S.A.; Hämäläinen, J. Evolution of Wireless Communication to 6G: Potential Applications and Research Directions. Sustainability 2022, 14, 6356. [Google Scholar] [CrossRef]
- De Alwis, C.; Kalla, A.; Pham, Q.V.; Kumar, P.; Dev, K.; Hwang, W.J.; Liyanage, M. Survey on 6G frontiers: Trends, applications, requirements, technologies and future research. IEEE Open J. Commun. Soc. 2021, 2, 836–886. [Google Scholar] [CrossRef]
- Jiang, W.; Han, B.; Habibi, M.A.; Schotten, H.D. The road towards 6G: A comprehensive survey. IEEE Open J. Commun. Soc. 2021, 2, 334–366. [Google Scholar] [CrossRef]
- Giordani, M.; Polese, M.; Mezzavilla, M.; Rangan, S.; Zorzi, M. Toward 6G networks: Use cases and technologies. IEEE Commun. Mag. 2020, 58, 55–61. [Google Scholar] [CrossRef]
- Akhtar, M.W.; Hassan, S.A.; Ghaffar, R.; Jung, H.; Garg, S.; Hossain, M.S. The shift to 6G communications: Vision and requirements. Hum.-Centric Comput. Inf. Sci. 2020, 10, 1–27. [Google Scholar] [CrossRef]
- Tataria, H.; Shafi, M.; Molisch, A.F.; Dohler, M.; Sjöland, H.; Tufvesson, F. 6G wireless systems: Vision, requirements, challenges, insights, and opportunities. Proc. IEEE 2021, 109, 1166–1199. [Google Scholar] [CrossRef]
- Ding, J.; Nemati, M.; Ranaweera, C.; Choi, J. IoT Connectivity Technologies and Applications: A Survey. IEEE Access 2020, 8, 67646–67673. [Google Scholar] [CrossRef]
- Mager, C. Innovation in transaction banking: What can emerging technologies deliver? J. Payments Strategy Syst. 2019, 13, 66–71. [Google Scholar]
- Farooq, M.; Waseem, M.; Mazhar, S.; Khairi, A.; Kamal, T. A Review on Internet of Things (IoT). Int. J. Comput. Appl. 2015, 113, 1–7. [Google Scholar] [CrossRef]
- Kolovou, G.; Oteafy, S.; Chatzimisios, P. A Remote Surgery Use Case for the IEEE P1918.1 Tactile Internet Standard. In Proceedings of the ICC 2021—-IEEE International Conference on Communications, Montreal, QC, Canada, 14–23 June 2021; pp. 1–6. [Google Scholar] [CrossRef]
- Vora, J.; Kaneriya, S.; Tanwar, S.; Tyagi, S.; Kumar, N.; Obaidat, M. TILAA: Tactile Internet-based Ambient Assistant Living in fog environment. Future Gener. Comput. Syst. 2019, 98, 635–649. [Google Scholar] [CrossRef]
- Wu, F.; Wu, T.; Yuce, M.R. Design and Implementation of a Wearable Sensor Network System for IoT-Connected Safety and Health Applications. In Proceedings of the 2019 IEEE 5th World Forum on Internet of Things (WF-IoT), Internet of Things (WF-IoT), Limerick, Ireland, 15–18 April 2019; pp. 87–90. [Google Scholar]
- Jiang, X.; Yu, F.; Song, T.; Leung, V. A Survey on Multi-Access Edge Computing Applied to Video Streaming: Some Research Issues and Challenges. In IEEE Communications Surveys & Tutorials; IEEE: New York, NY, USA, 2021; Volume 23, pp. 871–903. [Google Scholar]
- Joo, H.J.; Jeong, H.Y. A study on eye-tracking-based Interface for VR/AR education platform. Multimed. Tools Appl. 2020, 79, 16719–16730. [Google Scholar] [CrossRef]
- Fernández-Caramés, T.M.; Fraga-Lamas, P. A Review on the Application of Blockchain to the Next Generation of Cybersecure Industry 4.0 Smart Factories. IEEE Access 2019, 7, 45201–45218. [Google Scholar] [CrossRef]
- Schulz, P.; Matthe, M.; Klessig, H.; Simsek, M.; Fettweis, G.; Ansari, J.; Ashraf, S.A.; Almeroth, B.; Voigt, J.; Riedel, I.; et al. Latency Critical IoT Applications in 5G: Perspective on the Design of Radio Interface and Network Architecture. IEEE Commun. Mag. 2017, 55, 70–78. [Google Scholar] [CrossRef]
- Xu, X.; Lu, Y.; Vogel-Heuser, B.; Wang, L. Industry 4.0 and Industry 5.0—Inception, conception and perception. J. Manuf. Syst. 2021, 61, 530–535. [Google Scholar] [CrossRef]
- Ghufran, B.; Jian, H.; Qureshi, M.A.; Lili, Q.; Guohai, C.; Peng, C.; Yinliang, H. Jigsaw: Robust Live 4K Video Streaming. In Proceedings of the MobiCom: International Conference on Mobile Computing & Networking, Los Cabos, Mexico, 21–25 October 2019; pp. 1–16. [Google Scholar]
- Bekkali, A.; Kobayashi, T.; Nishimura, K.; Shibagaki, N.; Kashima, K.; Sato, Y. Millimeter-Wave-Based Fiber-Wireless Bridge System for 8K UHD Video Streaming and Gigabit Ethernet Data Connectivity. J. Light. Technol. 2015, 36, 3988–3998. [Google Scholar] [CrossRef]
- Kitamura, M.; Shirai, D.; Kaneko, K.; Murooka, T.; Sawabe, T.; Fujii, T.; Takahara, A. Beyond 4K: 8K 60p live video streaming to multiple sites. Future Gener. Comput. Syst. 2011, 27, 952–959. [Google Scholar] [CrossRef]
- Jayasundara, C.; Zukerman, M.; Nirmalathas, T.A.; Wong, E.; Ranaweera, C. Improving Scalability of VoD Systems by Optimal Exploitation of Storage and Multicast. IEEE Trans. Circuits Syst. Video Technol. 2014, 24, 489–503. [Google Scholar] [CrossRef]
- Park, S.; Yu, W.; Cho, J. User-oriented tele-presence service robot. In Proceedings of the 2011 8th International Conference on Ubiquitous Robots and Ambient Intelligence (URAI), Incheon, Republic of Korea, 23–26 November 2011; pp. 845–847. [Google Scholar] [CrossRef]
- Chen, T.; Zhang, Z. Design and Research of Tele-operation Manipulator with Force Feedback. In Proceedings of the 2008 International Conference on Intelligent Computation Technology and Automation (ICICTA), Changsha, China, 20–22 October 2008; Volume 2, pp. 979–983. [Google Scholar] [CrossRef]
- Liu, C.; Ishi, C.T.; Ishiguro, H. Bringing the Scene Back to the Tele-operator: Auditory Scene Manipulation for Tele-presence Systems. In Proceedings of the 2015 10th ACM/IEEE International Conference on Human-Robot Interaction (HRI), Portland, OR, USA, 2–5 March 2015; pp. 279–286. [Google Scholar]
- Vishwakarma, S.K.; Upadhyaya, P.; Kumari, B.; Mishra, A.K. Smart Energy Efficient Home Automation System Using IoT. In Proceedings of the 2019 4th International Conference on Internet of Things: Smart Innovation and Usages (IoT-SIU), Internet of Things: Smart Innovation and Usages, Ghaziabad, India, 18–19 April 2019; pp. 1–4. [Google Scholar]
- Chaudhary, S.; Johari, R.; Bhatia, R.; Gupta, K.; Bhatnagar, A. CRAIoT: Concept, Review and Application(s) of IoT. In Proceedings of the 2019 4th International Conference on Internet of Things: Smart Innovation and Usages (IoT-SIU), Internet of Things: Smart Innovation and Usages, Ghaziabad, India, 18–19 April 2019; pp. 1–4. [Google Scholar]
- Madakam, S.; Ramaswamy, R.; Tripathi, S. Internet of Things (IoT): A Literature Review. J. Comput. Commun. 2015, 3, 164–173. [Google Scholar] [CrossRef]
- IoT-Fog architectures in smart city applications: A survey. China Commun. 2021, 11, 117–140. [CrossRef]
- Phillips, I.; Kenley, R. Verification of Intelligent Transportation Systems: Challenges And Possibilities. In Proceedings of the 2022 17th Annual System of Systems Engineering Conference, Rochester, NY, USA, 7–11 June 2022; pp. 127–131. [Google Scholar] [CrossRef]
- Intelligent Transport Systems (ITS); Vehicular Communications; Basic Set of Applications. Technical Report, 2009. Available online: https://www.etsi.org/deliver/etsi_tr/102600_102699/102638/01.01.01_60/tr_102638v010101p.pdf (accessed on 9 May 2023).
- An Edge Traffic Flow Detection Scheme Based on Deep Learning in an Intelligent Transportation System. IEEE Trans. Intell. Transp. Syst. 2021, 22, 1840–1852. [CrossRef]
- Liu, Y. Big Data Technology and Its Analysis of Application in Urban Intelligent Transportation System. In Proceedings of the 2018 International Conference on Intelligent Transportation, Big Data and Smart City (ICITBS), Xiamen, China, 5–26 January 2018; pp. 17–19. [Google Scholar] [CrossRef]
- Yu, Y.; Ranaweera, C.; Lim, C.; Wong, E.; Guo, L.; Liu, Y.; Nirmalathas, A. Optimization and Deployment of Survivable Fiber-Wireless (FiWi) Access Networks with Integrated Small Cell and WiFi. In Proceedings of the 2015 IEEE International Conference on Ubiquitous Wireless Broadband (ICUWB), Montreal, QC, Canada, 4–7 October 2015; pp. 1–5. [Google Scholar] [CrossRef]
- Khorov, E.; Kiryanov, A.; Lyakhov, A.; Bianchi, G. A Tutorial on IEEE 802.11ax High Efficiency WLANs. IEEE Commun. Surv. Tutorials 2019, 21, 197–216. [Google Scholar] [CrossRef]
- Karmakar, R.; Chattopadhyay, S.; Chakraborty, S. Impact of IEEE 802.11n/ac PHY/MAC High Throughput Enhancements on Transport and Application Protocols—A Survey. IEEE Commun. Surv. Tutorials 2017, 19, 2050–2091. [Google Scholar] [CrossRef]
- Zeyu, C. 6G, LIFI and WIFI Wireless Systems: Challenges, Development and Prospects. In Proceedings of the 2021 18th International Computer Conference on Wavelet Active Media Technology and Information Processing (ICCWAMTIP), Chengdu, China, 17–19 December 2021; pp. 322–325. [Google Scholar]
- Avallone, S.; Imputato, P.; Redieteab, G.; Ghosh, C.; Roy, S. Will OFDMA Improve the Performance of 802.11 WiFi Networks? In IEEE Wireless Communications; IEEE Communications Society: New York, NY, USA, 2021; Volume 28, pp. 100–107. [Google Scholar]
- Yang, M.; Li, B.; Yan, Z. MAC Technology of IEEE 802.11ax: Progress and Tutorial. Mob. Netw. Appl. 2021, 26, 1122–1136. [Google Scholar] [CrossRef]
- Weller, D.; Mensenkamp, R.D.; Vegt, A.v.d.; Bloem, J.W.v.; Laat, C.d. Wi-Fi 6 performance measurements of 1024-QAM and DL OFDMA. In Proceedings of the ICC 2020—2020 IEEE International Conference on Communications (ICC), Dublin, Ireland, 7–11 June 2020; pp. 1–7. [Google Scholar] [CrossRef]
- What is WiFi 6? (802.11ax), 2023. Available online: https://www.cisco.com/c/en_au/products/wireless/what-is-wi-fi-6.html (accessed on 9 May 2023).
- WiFi 6: Next Generation WiFi for Today’s Smart Devices, 2023. Available online: https://www.netgear.com/home/wifi/mesh/orbi/ (accessed on 9 May 2023).
- Meet the 6th Generation of WiFi, 2023. Available online: https://www.tp-link.com/au/omada-wifi6/ (accessed on 9 May 2023).
- iPhone 14 Pro, 2023. Available online: https://www.apple.com/au/iphone-14-pro/ (accessed on 9 May 2023).
- XPS 13 Plus Laptop, 2023. Available online: https://www.dell.com/en-au/shop/scc/sc/laptops (accessed on 9 May 2023).
- Countries Enabling Wi-Fi in 6 GHz (Wi-Fi 6E), 2023. Available online: https://www.wi-fi.org/countries-enabling-wi-fi-in-6-ghz-wi-fi-6e (accessed on 9 May 2023).
- Yang, M.; Li, B. Survey and Perspective on Extremely High Throughput (EHT) WLAN — IEEE 802.11be. Mob. Networks Appl. J. SPECIAL ISSUES Mobil. Syst. Users Data Comput. 2020, 25, 1765. [Google Scholar] [CrossRef]
- Deng, C.; Fang, X.; Han, X.; Wang, X.; Yan, L.; He, R.; Long, Y.; Guo, Y. IEEE 802.11be-Extremely High Throughput WLAN: New Challenges and Opportunities. In IEEE Communications Surveys & Tutorials; IEEE: New York, NY, USA, 2020. [Google Scholar]
- Yang, M.; Li, B.; Yan, Z.; Yan, Y. AP Coordination and Full-duplex enabled Multi-band Operation for the Next Generation WLAN: IEEE 802.11be (EHT). In Proceedings of the 2019 11th International Conference on Wireless Communications and Signal Processing (WCSP), Wireless Communications and Signal Processing (WCSP), Xi’an, China, 3–25 October 2019; pp. 1–7. [Google Scholar]
- Specification Framework for TGbe, 2020. Available online: https://mentor.ieee.org/802.11/dcn/19/11-19-1262-14-00be-specification-framework-for-tgbe.docx (accessed on 9 May 2023).
- López-Pérez, D.; Garcia-Rodriguez, A.; Galati-Giordano, L.; Kasslin, M.; Doppler, K. IEEE 802.11 be extremely high throughput: The next generation of Wi-Fi technology beyond 802.11 ax. IEEE Commun. Mag. 2019, 57, 113–119. [Google Scholar] [CrossRef]
- Okamoto, S.; Terayama, M.; Yoshida, M.; Kasai, K.; Hirooka, T.; Nakazawa, M. Experimental and Numerical Comparison of Probabilistically-Shaped 4096 QAM and Uniformly-Shaped 1024 QAM in All-Raman Amplified 160 km Transmission. In Proceedings of the 2018 Optical Fiber Communications Conference and Exposition (OFC), San Diego, CA, USA, 11–15 March 2018; pp. 1–3. [Google Scholar]
- Riche, L.; Sujaee, K.; George, R. The performance of high order modulation QAM-OFDM in the presence mutipath fading channels. In Proceedings of the 2012 IEEE Southeastcon, Orlando, FL, USA, 15–18 March 2012; pp. 1–3. [Google Scholar] [CrossRef]
- McCune, E.; Diduck, Q. 4096-QAM Microwave Transmitter Providing Efficiency Exceeding 50% and EVM Below 1%. In Proceedings of the 2019 14th European Microwave Integrated Circuits Conference (EuMIC), Paris, France, 30 September–1 October 2019; pp. 342–345. [Google Scholar] [CrossRef]
- TSN Support in 802.11 and Potential Extensions for TGbe, 2018. Available online: https://mentor.ieee.org/802.11/dcn/19/11-19-1287-01-00be-tsn-support-in-802-11-and-potentialextensions-for-tgbe.pptx (accessed on 9 May 2023).
- Adame, T.; Carrascosa-Zamacois, M.; Bellalta, B. Time-Sensitive Networking in IEEE 802.11be: On the Way to Low-Latency WiFi 7. Sensors 2021, 21, 4954. [Google Scholar] [CrossRef]
- Au, E. IEEE 802.11be: Extremely High Throughput. IEEE Veh. Technol. Mag. 2019, 14, 138–140. [Google Scholar] [CrossRef]
- Nitsche, T.; Cordeiro, C.; Flores, A.B.; Knightly, E.W.; Perahia, E.; Widmer, J.C. IEEE 802.11 ad: Directional 60 GHz communication for multi-Gigabit-per-second Wi-Fi. IEEE Commun. Mag. 2014, 52, 132–141. [Google Scholar] [CrossRef]
- Ghasempour, Y.; Da Silva, C.R.; Cordeiro, C.; Knightly, E.W. IEEE 802.11 ay: Next-generation 60 GHz communication for 100 Gb/s Wi-Fi. IEEE Commun. Mag. 2017, 55, 186–192. [Google Scholar] [CrossRef]
- R&S FSW-K95-K97 802.11aday Measurements User Manual, 2022. Available online: https://scdn.rohde-schwarz.com/ur/pws/dl_downloads/pdm/cl_manuals/user_manual/1177_5962_01/FSW_K95_K97_802.11ad_ay_UserManual_en_17.pdf (accessed on 9 May 2023).
- 11ay: Enhanced Directional Multi-Gigabit Wireless, 2022. Available online: https://classes.engineering.wustl.edu/~jain/cse574-22/ftp/edmg/index.html (accessed on 9 May 2023).
- Assasa, H.; Widmer, J. Implementation and Evaluation of a WLAN IEEE 802.11 ad Model in ns-3. In Proceedings of the Workshop on Ns-3, Seattle, WA, USA, 15–16 June 2016; pp. 57–64. [Google Scholar]
- Zhou, P.; Cheng, K.; Han, X.; Fang, X.; Fang, Y.; He, R.; Long, Y.; Liu, Y. IEEE 802.11 ay-based mmWave WLANs: Design challenges and solutions. IEEE Commun. Surv. Tutorials 2018, 20, 1654–1681. [Google Scholar] [CrossRef]
- Nighthawk X10 Smart WiFi Router, 2023. Available online: https://www.netgear.com/home/wifi/routers/r9000-x10-router/ (accessed on 9 May 2023).
- Qualcomm Introduces New Chipsets for 60-Gigahertz Wi-Fi, 2018. Available online: https://spectrum.ieee.org/qualcomm-introduces-new-chipsets-for-60-ghz-wifi (accessed on 9 May 2023).
- Jungnickel, V.; Hohmann, J.; Schulz, D.; Hellwig, P.; Hilt, J.; Kottke, C.; Freund, R. Laser-based LiFi for 6G: Potential and Applications. In Proceedings of the 9th Laser Display and Lighting Conference, Yokohama, Japan, 21–24 June 2020; pp. 166–167. [Google Scholar]
- Abumarshoud, H.; Mohjazi, L.; Dobre, O.A.; Di Renzo, M.; Imran, M.A.; Haas, H. LiFi through reconfigurable intelligent surfaces: A new frontier for 6G? IEEE Veh. Technol. Mag. 2021, 17, 37–46. [Google Scholar] [CrossRef]
- IEEE Std 802.15.7-2011; IEEE Standard for Local and Metropolitan Area Networks–Part 15.7: Short-Range Wireless Optical Communication Using Visible Light. IEEE: New York, NY, USA, 2011; pp. 1–309.
- IEEE 802.15; WPAN Task Group 13 (TG13) Multi-Gigabit/s Optical Wireless Communications. IEEE: New York, NY, USA, 2022.
- Bulbul, Y.; Elamassie, M.; Baykas, T.; Uysal, M. Analysis and Optimization of the Network Throughput in IEEE 802.15. 13 based Visible Light Communication Networks. In Proceedings of the 2021 IEEE International Black Sea Conference on Communications and Networking (BlackSeaCom), Bucharest, Romania, 24–28 May 2021; pp. 1–6. [Google Scholar]
- Hinrichs, M.; Schmidt, C.; Poddig, B.; Hilt, J.; Hellwig, P.; Schulz, D.; Bober, K.L.; Schostak, J.; Freund, R.; Jungnickel, V. Demonstration of optical wireless communications using the pulsed modulation PHY in IEEE 802.15. 13. In Proceedings of the 2020 22nd International Conference on Transparent Optical Networks (ICTON), Bari, Italy, 19–23 July 2020; pp. 1–4. [Google Scholar]
- ITU. High-Speed Indoor Visible Light Communication Transceiver—System Architecture, Physical Layer and Data Link Layer Specification. Technical Report, 2018. Available online: https://www.itu.int/rec/T-REC-G.9991/en (accessed on 9 May 2023).
- Khalid, A.; Linnartz, J.; van Voorthuisen, P.; Deng, X.; Mardanikorani, S. Productization Experiences of G.vlc (ITU) based LiFi System for high Speed Indoor Wireless Access. In Proceedings of the 1st Optical Wireless Communication Conference (OWCC 2020), Eindhoven, The Netherlands, 5 October 2020. [Google Scholar]
- ITU. Short Range Narrow-Band Digital Radiocommunication Transceivers—PHY, MAC, SAR and LLC Layer Specifications, Technical Report, 2015. Available online: https://www.itu.int/rec/T-REC-G.9959 (accessed on 9 May 2023).
- Popadić, M.; Kočan, E. LiFi Networks: Concept, Standardization Activities and Perspectives. In Proceedings of the 2021 25th International Conference on Information Technology (IT), Zabljak, Montenegro, 16–20 February 2021; pp. 1–4. [Google Scholar] [CrossRef]
- Grobe, L.; Langer, K.D. Block-based PAM with frequency domain equalization in visible light communications. In Proceedings of the 2013 IEEE Globecom Workshops (GC Wkshps), Atlanta, GR, USA, 9–13 December 2013; pp. 1070–1075. [Google Scholar]
- IEEE 802.11 bb Reference Channel Models for Indoor Environments, 2018. Available online: https://mentor.ieee.org/802.11/dcn/18/11-18-1582-00-00bb-ieee-802-11bb-reference-channel-models-for-indoor-environments.pdf (accessed on 9 May 2023).
- Status of IEEE 802.11 Light Communication TG, 2022. Available online: https://www.ieee802.org/11/Reports/tgbb_update.htm#:~:text=Status%20of%20IEEE%20802.11%20Light%20Communication%20TG&text=The%20work%20of%20the%20LC,%2D%20Task%20Group%20%22bb%22. (accessed on 9 May 2023).
- Purwita, A.A.; Haas, H. Studies of Flatness of LiFi Channel for IEEE 802.11 bb. In Proceedings of the 2020 IEEE Wireless Communications and Networking Conference (WCNC), Seoul, Republic of Korea, 25–28 May 2020; pp. 1–6. [Google Scholar]
- PureLiFi Products. Available online: https://purelifi.com/products/ (accessed on 5 May 2023).
- Oledcomm Product Portfolio. Available online: https://www.oledcomm.net/ (accessed on 9 May 2023).
- Velmenni: LiFi for Indoors. Available online: https://www.velmenni.com/ (accessed on 9 May 2023).
- Gfeller, F.R.; Bapst, U. Wireless in-house data communication via diffuse infrared radiation. Proc. IEEE 1979, 67, 1474–1486. [Google Scholar] [CrossRef]
- IEEE Std 802.11-1997; IEEE Standard for Wireless LAN Medium Access Control (MAC) and Physical Layer (PHY) Specifications. IEEE: New York, NY, USA, 1997; pp. 1–445.
- Nirmalathas, A.; Song, T.; Edirisinghe, S.; Wang, K.; Lim, C.; Wong, E.; Ranaweera, C.; Alameh, K. Indoor optical wireless access networks—recent progress [Invited]. J. Opt. Commun. Netw. 2021, 13, A178–A186. [Google Scholar] [CrossRef]
- Wang, K.; Nirmalathas, A.; Lim, C.; Skafidas, E. High-speed optical wireless communication system for indoor applications. IEEE Photonics Technol. Lett. 2011, 23, 519–521. [Google Scholar] [CrossRef]
- Kahn, J.M.; Barry, J.R. Wireless infrared communications. Proc. IEEE 1997, 85, 265–298. [Google Scholar] [CrossRef]
- Elgala, H.; Mesleh, R.; Haas, H. Indoor optical wireless communication: Potential and state-of-the-art. IEEE Commun. Mag. 2011, 49, 56–62. [Google Scholar] [CrossRef]
- Oh, C.; Tangdiongga, E.; Koonen, A. Steerable pencil beams for multi-Gbps indoor optical wireless communication. Opt. Lett. 2014, 39, 5427–5430. [Google Scholar] [CrossRef]
- Gomez, A.; Shi, K.; Quintana, C.; Maher, R.; Faulkner, G.; Bayvel, P.; Thomsen, B.C.; O’Brien, D. Design and demonstration of a 400 Gb/s indoor optical wireless communications link. J. Light. Technol. 2016, 34, 5332–5339. [Google Scholar] [CrossRef]
- Cao, Z.; Shen, L.; Jiao, Y.; Zhao, X.; Koonen, T. 200 Gbps OOK transmission over an indoor optical wireless link enabled by an integrated cascaded aperture optical receiver. In Proceedings of the 2017 Optical Fiber Communications Conference and Exhibition (OFC), Los Angeles, CA, USA, 19–23 March 2017; pp. 1–3. [Google Scholar]
- Le Minh, H.; O’Brien, D.; Faulkner, G.; Bouchet, O.; Wolf, M.; Grobe, L.; Li, J. A 1.25-Gb/s indoor cellular optical wireless communications demonstrator. IEEE Photonics Technol. Lett. 2010, 22, 1598–1600. [Google Scholar] [CrossRef]
- ‘Electromagnetic Spectrum’. Available online: https://www.infratec.eu/sensor-division/service-support/glossary/infrared-radiation/ (accessed on 9 May 2023).
- Arai, S.; Kinoshita, M.; Yamazato, T. Optical wireless communication: A candidate 6G technology? IEICE Trans. Fundam. Electron. Commun. Comput. Sci. 2021, 104, 227–234. [Google Scholar] [CrossRef]
- Chowdhury, M.Z.; Shahjalal, M.; Hasan, M.K.; Jang, Y.M. The role of optical wireless communication technologies in 5G/6G and IoT solutions: Prospects, directions, and challenges. Appl. Sci. 2019, 9, 4367. [Google Scholar] [CrossRef]
- Mahdiraji, G.A.; Zahedi, E. Comparison of selected digital modulation schemes (OOK, PPM and DPIM) for wireless optical communications. In Proceedings of the 2006 4th Student Conference on Research and Development, Shah Alam, Malaysia, 27–28 June 2006; pp. 5–10. [Google Scholar]
- Zheng, H.; Wu, K.; Chen, B.; Huang, J.; Lei, Y.; Li, C.; Balatsoukas-Stimming, A.; Cao, Z.; Koonen, A. Experimental demonstration of 9.6 Gbit/s polar coded infrared light communication system. IEEE Photonics Technol. Lett. 2020, 32, 1539–1542. [Google Scholar] [CrossRef]
- Mesleh, R.; Elgala, H.; Haas, H. On the performance of different OFDM based optical wireless communication systems. J. Opt. Commun. Netw. 2011, 3, 620–628. [Google Scholar] [CrossRef]
- Koonen, T.; Gomez-Agis, F.; Cao, Z.; Mekonnen, K.; Huijskens, F.; Tangdiongga, E. Indoor ultra-high capacity optical wireless communication using steerable infrared beams. In Proceedings of the 2017 International Topical Meeting on Microwave Photonics (MWP), Beijing, China, 23–26 October 2017; pp. 1–4. [Google Scholar]
- Ke, W.; Nirmalathas, A.; Lim, C.; Tingting, S.; Tian, L.; Alameh, K.; Skafidas, E. Short-Range Optical Wireless Communications for Indoor and Interconnects Applications. ZTE Commun. 2019, 14, 13–22. [Google Scholar]
- Zhang, X.; Cao, Z.; Li, J.; Ge, D.; Chen, Z.; Vellekoop, I.M.; Koonen, A. Wide-coverage beam-steered 40-Gbit/s non-line-of-sight optical wireless connectivity for Industry 4.0. J. Light. Technol. 2020, 38, 6801–6806. [Google Scholar] [CrossRef]
- Nirmalathas, T.A.; Song, T.; Edirisinghe, S.; Tian, L.; Lim, C.; Wong, E.; Wang, K.; Ranaweera, C.; Alameh, K. Gigabit/s Optical Wireless Access and Indoor Networks. In Proceedings of the 2020 Optical Fiber Communications Conference and Exhibition (OFC), San Diego, CA, USA, 8–12 March 2020; pp. 1–3. [Google Scholar]
- Barker, P.; Boucouvalas, A. Performance comparison of the IEEE 802.11 and AIr infrared wireless MAC protocols. In Proceedings of the 2nd Annual Symposium on the Convergence of Telecommunications, Networking & Broadcasting, Liverpool, UK, 18–19 June 2001; pp. 18–19. [Google Scholar]
- Vitsas, V.; Boucouvalas, A.C. Performance analysis of the advanced infrared (AIr) CSMA/CA MAC protocol for wireless LANs. Wirel. Netw. 2003, 9, 495–507. [Google Scholar] [CrossRef]
- Javaudin, J.P.; Bellec, M.; Varoutas, D.; Suraci, V. OMEGA ICT project: Towards convergent Gigabit home networks. In Proceedings of the 2008 IEEE 19th International Symposium on Personal, Indoor and Mobile Radio Communications, Cannes, France, 15–18 September 2008; pp. 1–5. [Google Scholar]
- Guerra, V.; Rabadan, J.; Perez-Jimenez, R.; Brzozowski, M.; Sark, V.; Singh, R.; Faulkner, G.; O’Brien, D.; Vercasson, G.; Weszely, T.; et al. WORTECS: Enabling untethered Virtual Reality through Optical Wireless Communication. In Proceedings of the 2020 South American Colloquium on Visible Light Communications (SACVC), Santiago, Chile, 4–5 June 2020; pp. 1–6. [Google Scholar]
- Edirisinghe, S.; Ranaweera, C.; Wong, E.; Lim, C.; Nirmalathas, A. A novel network architecture for indoor optical wireless communication. In Proceedings of the 2019 Global LIFI Congress (GLC), Paris, France, 12–13 June 2019; pp. 1–6. [Google Scholar]
- Edirisinghe, S.; Ranaweera, C.; Lim, C.; Nirmalathas, A.; Wong, E. Universal optical network architecture for future wireless LANs [Invited]. J. Opt. Commun. Netw. 2021, 13, D93–D102. [Google Scholar] [CrossRef]
- Wong, E.; Edirisinghe, S.; Ranaweera, C.; Lim, C.; Nirmalathas, A. Control and Data Plane Separation for Interoperable Indoor Wireless Access Connectivity. In Proceedings of the 2020 European Conference on Optical Communications (ECOC), Basel, Switzerland, 18–22 September 2022; pp. 1–3. [Google Scholar] [CrossRef]
- Edirisinghe, S.; Lim, C.; Nirmalathas, A.; Wong, E.; Wang, K.; Alameh, K. Dynamic tuning of contention window for optical wireless networks. In Proceedings of the Optical Fiber Communication Conference. Optical Society of America, San Diego, CA, USA, 11–15 March 2018; p. M2K–8. [Google Scholar]
- Edirisinghe, S.; Lim, C.; Nirmalathas, A.; Wong, E.; Ranaweera, C.; Wang, K.; Alameh, K. MAC protocol for indoor optical wireless networks. IET Commun. 2019, 13, 3158–3167. [Google Scholar] [CrossRef]
- Edirisinghe, S.; Ranaweera, C.; Wong, E.; Lim, C.; Nirmalathas, A. An Adaptable Contention-free MAC Protocol for Full-duplex Split-plane Optical Wireless Network. In Proceedings of the ICC 2021-IEEE International Conference on Communications, Montreal, QC, Canada, 14–23 June 2021; pp. 1–7. [Google Scholar]
- Bechadergue, B.; Dominguez, C.; Pesala, A.; Chandra, P.; Allegretto, G.; Richer, S. Vehicle-to-vehicle optical wireless communication with the smart corner™ automotive headlamp. In Proceedings of the 2019 IEEE Global LIFI Congress (GLC), Paris, France, 12–13 June 2019; pp. 1–3. [Google Scholar]
- Ranaweera, C.; Nirmalathas, A.; Wong, E.; Lim, C.; Monti, P.; Marija Furdek, L.W.; Skubic, B.; Machuca, C.M. Rethinking of optical transport network design for 5G/6G mobile communication. IEEE Future Netw. Tech Focus 2021, 12. [Google Scholar]
- Ranaweera, C.; Monti, P.; Skubic, B.; Furdek, M.; Wosinska, L.; Nirmalathas, A.; Lim, C.; Wong, E. Optical X-haul options for 5G fixed wireless access: Which one to choose? In Proceedings of the IEEE INFOCOM 2018—IEEE Conference on Computer Communications Workshops, Honolulu, HI, USA, 15–19 April 2018; pp. 1–2. [Google Scholar] [CrossRef]
- Dat, P.T.; Kanno, A.; Yamamoto, N.; Kawanishi, T. Seamless Convergence of Fiber and Wireless Systems for 5G and Beyond Networks. J. Light. Technol. 2019, 37, 592–605. [Google Scholar] [CrossRef]
- Ranaweera, C.; Wong, E.; Lim, C.; Nirmalathas, A.; Jayasundara, C. Architecture discovery enabled resource allocation mechanism for next generation optical-wireless converged networks. J. Opt. Commun. Netw. 2013, 5, 1083–1095. [Google Scholar] [CrossRef]
- Koo, J.; Yi, J.; Kim, J.; Hoque, M.A.; Choi, S. Seamless dynamic adaptive streaming in LTE/Wi-Fi integrated network under smartphone resource constraints. IEEE Trans. Mob. Comput. 2018, 18, 1647–1660. [Google Scholar] [CrossRef]
- Zhang, H.; Chu, X.; Guo, W.; Wang, S. Coexistence of Wi-Fi and heterogeneous small cell networks sharing unlicensed spectrum. IEEE Commun. Mag. 2015, 53, 158–164. [Google Scholar] [CrossRef]
- Yu, Y.; Ranaweera, C.; Lim, C.; Guo, L.; Liu, Y.; Nirmalathas, A.; Wong, E. Hybrid fiber-wireless network: An optimization framework for survivable deployment. J. Opt. Commun. Netw. 2017, 9, 466–478. [Google Scholar] [CrossRef]
- Ayyash, M.; Elgala, H.; Khreishah, A.; Jungnickel, V.; Little, T.; Shao, S.; Rahaim, M.; Schulz, D.; Hilt, J.; Freund, R. Coexistence of WiFi and LiFi toward 5G: Concepts, opportunities, and challenges. IEEE Commun. Mag. 2016, 54, 64–71. [Google Scholar] [CrossRef]
- Shi, L.; Li, W.; Zhang, X.; Zhang, Y.; Chen, G.; Vladimirescu, A. Experimental 5G new radio integration with VLC. In Proceedings of the 2018 25th IEEE International Conference on Electronics, Circuits and Systems (ICECS), Bordeaux, France, 9–12 December 2018; pp. 61–64. [Google Scholar]
- Ranaweera, C.; Wong, E.; Lim, C.; Jayasundara, C.; Nirmalathas, A. Optimal design and backhauling of small-cell network: Implication of energy cost. In Proceedings of the 2016 21st OptoElectronics and Communications Conference (OECC) held jointly with 2016 International Conference on Photonics in Switching (PS), Niigata, Japan, 3–7 July 2016; pp. 1–3. [Google Scholar]
- Ramezanpour, K.; Jagannath, J.; Jagannath, A. Security and privacy vulnerabilities of 5G/6G and WiFi 6: Survey and research directions from a coexistence perspective. Comput. Netw. 2022, 221, 109515. [Google Scholar] [CrossRef]
- Ranaweera, C.; Wong, E.; Lim, C.; Nirmalathas, A. Quality of service assurance in EPON-WiMAX converged network. In Proceedings of the 2011 International Topical Meeting on Microwave Photonics jointly held with the 2011 Asia-Pacific Microwave Photonics Conference, Singapore, 18–21 October 2011; pp. 369–372. [Google Scholar] [CrossRef]
- Saad, W.; Bennis, M.; Chen, M. A IEEE Communications Surveysf 6G wireless systems: Applications, trends, technologies, and open research problems. IEEE Netw. 2019, 34, 134–142. [Google Scholar] [CrossRef]
- Ranaweera, C.; Kua, J.; Dias, I.; Wong, E.; Lim, C.; Nirmalathas, A. 4G to 6G: Disruptions and drivers for optical access (Invited). IEEE/OSA J. Opt. Commun. Netw. 2022, 14, A143–A153. [Google Scholar] [CrossRef]
- Porambage, P.; Gür, G.; Osorio, D.P.M.; Livanage, M.; Ylianttila, M. 6G security challenges and potential solutions. In Proceedings of the 2021 Joint European Conference on Networks and Communications & 6G Summit (EuCNC/6G Summit), Porto, Portugal, 8–11 June 2021; pp. 622–627. [Google Scholar]
- Nguyen, V.L.; Lin, P.C.; Cheng, B.C.; Hwang, R.H.; Lin, Y.D. Security and privacy for 6G: A survey on prospective technologies and challenges. IEEE Commun. Surv. Tutorials 2021, 23, 2384–2428. [Google Scholar] [CrossRef]
- Wang, M.; Zhu, T.; Zhang, T.; Zhang, J.; Yu, S.; Zhou, W. Security and privacy in 6G networks: New areas and new challenges. Digit. Commun. Netw. 2020, 6, 281–291. [Google Scholar] [CrossRef]
- Siriwardhana, Y.; Porambage, P.; Liyanage, M.; Ylianttila, M. AI and 6G security: Opportunities and challenges. In Proceedings of the 2021 Joint European Conference on Networks and Communications & 6G Summit (EuCNC/6G Summit), Porto, Portugal, 8–11 June 2021; pp. 616–621. [Google Scholar]
- Porambage, P.; Gür, G.; Osorio, D.P.M.; Liyanage, M.; Gurtov, A.; Ylianttila, M. The roadmap to 6G security and privacy. IEEE Open J. Commun. Soc. 2021, 2, 1094–1122. [Google Scholar] [CrossRef]
- Yesilkaya, A.; Cogalan, T.; Erkucuk, S.; Sadi, Y.; Panayirci, E.; Haas, H.; Poor, H.V. Physical-layer security in visible light communications. In Proceedings of the 2020 2nd 6G Wireless Summit (6G SUMMIT), Levi, Finland, 17–20 March 2020; pp. 1–5. [Google Scholar]
- Liang, T.; Wang, K.; Lim, C.; Wong, E.; Song, T.; Nirmalathas, A. Secure multiple access for indoor optical wireless communications with time-slot coding and chaotic phase. Opt. Express 2017, 25, 22046–22054. [Google Scholar] [CrossRef] [PubMed]
- Saadi, M.; Bajpai, A.; Zhao, Y.; Sangwongngam, P.; Wuttisittikulkij, L. Design and implementation of secure and reliable communication using optical wireless communication. Frequenz 2014, 68, 501–509. [Google Scholar] [CrossRef]
- Arnon, S. Quantum technology for optical wireless communication in data-center security and hacking. In Proceedings of the Broadband Access Communication Technologies XIII. SPIE, San Francisco, CA, USA, 4–5 February 2019; Volume 10945, pp. 97–101. [Google Scholar]
- Abdel Hakeem, S.A.; Hussein, H.H.; Kim, H. Security Requirements and Challenges of 6G Technologies and Applications. Sensors 2022, 22, 1969. [Google Scholar] [CrossRef] [PubMed]
- Ranaweera, C.; Monti, P.; Skubic, B.; Wong, E.; Furdek, M.; Wosinska, L.; Machuca, C.M.; Nirmalathas, A.; Lim, C. Optical Transport Network Design for 5G Fixed Wireless Access. J. Light. Technol. 2019, 37, 3893–3901. [Google Scholar] [CrossRef]
- Dias, I.; Ruan, L.; Ranaweera, C.; Wong, E. From 5G to beyond: Passive optical network and multi-access edge computing integration for latency-sensitive applications. Opt. Fiber Technol. 2023, 75, 103191. [Google Scholar] [CrossRef]
- Sun, Y.; Peng, M.; Zhou, Y.; Huang, Y.; Mao, S. Application of Machine Learning in Wireless Networks: Key Techniques and Open Issues. IEEE Commun. Surv. Tutorials 2019, 21, 3072–3108. [Google Scholar] [CrossRef]
- Fereira, R.; Ranaweera, C.; Lee, K.; Schneider, J. Improving Scalability of VoD Systems by Optimal Exploitation of Storage and Multicast. In Proceedings of the 2022 IEEE International Conference on Parallel & Distributed Processing with Applications, Melbourne, Australia, 17–19 December 2022. [Google Scholar] [CrossRef]










| Application | Data Rate | Latency | Reliability | Remarks |
|---|---|---|---|---|
| Healthcare (Remote Surgery) | ∼2 Gbps | <1 ms | Very High | High data rate Strict latency and reliability |
| 4k Streaming 8k Streaming | 25 Mbps 100 Mbps | 6–11 ms 10–20 ms | Medium | High data rate Delay tolerable to a certain limit |
| AR | 2–20 Mbps (UL) 20–60 Mbps (DL) | 5–50 ms | High | Medium data rate Strict latency and reliability |
| VR | <2 Mbps (UL) 30–100 Mbps (DL) | 5–20 ms | High | High data rate Strict latency and reliability |
| XR | 300 kbps (UL) 8–30 Mbps (DL) | 10–30 ms | High | Medium data rate Strict latency and reliability |
| Industry 4.0/5.0 | Tens of Mbps | 25 s | Very High | Medium data rate Strict latency and reliability |
| Smart Homes | <10 Mbps | <100 ms | Medium | Massive number of devices |
| MCS | Modulation | Coding Rates | PHY Rate |
|---|---|---|---|
| Control mode | -DBPSK | 1/2 | 27.5 Mbps |
| Single-carrier mode | -BPSK -QPSK -16QAM -64QAM | 1/2, 5/8, 3/4, 13/16, 7/8 | 330 Mbps–34.65 Gbps |
| OFDM mode | SQPSK, QPSK, 16QAM, 64QAM | 1/2, 5/8, 3/4, 13/16, 7/8 | 630 Mbps–37.92 Gbps |
| WiFi Standard | IEEE 802.11ay (60 GHz) | IEEE 802.11ax (WiFi 6) | IEEE 802.11be (WiFi 7) |
|---|---|---|---|
| Key features | • Multi-Gbps data rates with single-carrier modulation • Beamforming • Fast session transfer mode to switch to sub-6 GHz channels • Less interference from existing systems | • Supports OFDMA • Spatial reuse to increase efficiency • Power saving modes of IoT devices • Higher order modulation | • Supports larger bandwidths • 4096-QAM modulation • Enhanced resource allocation granularity • Coordination schemes for multi-AP operation • Supports time-sensitive networking |
| Limitations | • Unfavourable propagation characteristics • High path loss • Possibility of signal blockage | • Existence of non-WiFi 6 devices can affect performance • Complexities in resource allocation • Increased collision probability due to power saving mechanisms | • Complex HARQ modes • Complex coordination mechanisms • High power consumption |
| Physical Layer Mode | Data Rate | Modulation | Coding Scheme |
|---|---|---|---|
| PHY I | 11.67–266 kbps | OOK/PPM | Convolutional codes Reed–Solomon codes |
| PHY II | 1.25–96 Mbps | VPPM/OOK | Run-length limit codes |
| PHY III | 12–96 Mbps | CSK | |
| Pulsed Modulation PHY | 100s of Mbps | 2-PAM | 8B10B line codes |
| Low-Bandwidth PHY (LB-PHY) | 10s of Mbps | OFDM | Bit-interleaved codes |
| High-Bandwidth PHY (HB-PHY) | Multiple Gbps | OFDM | Adaptive bit loading |
Disclaimer/Publisher’s Note: The statements, opinions and data contained in all publications are solely those of the individual author(s) and contributor(s) and not of MDPI and/or the editor(s). MDPI and/or the editor(s) disclaim responsibility for any injury to people or property resulting from any ideas, methods, instructions or products referred to in the content. |
© 2023 by the authors. Licensee MDPI, Basel, Switzerland. This article is an open access article distributed under the terms and conditions of the Creative Commons Attribution (CC BY) license (https://creativecommons.org/licenses/by/4.0/).
Share and Cite
Edirisinghe, S.; Galagedarage, O.; Dias, I.; Ranaweera, C. Recent Development of Emerging Indoor Wireless Networks towards 6G. Network 2023, 3, 269-297. https://doi.org/10.3390/network3020014
Edirisinghe S, Galagedarage O, Dias I, Ranaweera C. Recent Development of Emerging Indoor Wireless Networks towards 6G. Network. 2023; 3(2):269-297. https://doi.org/10.3390/network3020014
Chicago/Turabian StyleEdirisinghe, Sampath, Orga Galagedarage, Imali Dias, and Chathurika Ranaweera. 2023. "Recent Development of Emerging Indoor Wireless Networks towards 6G" Network 3, no. 2: 269-297. https://doi.org/10.3390/network3020014
APA StyleEdirisinghe, S., Galagedarage, O., Dias, I., & Ranaweera, C. (2023). Recent Development of Emerging Indoor Wireless Networks towards 6G. Network, 3(2), 269-297. https://doi.org/10.3390/network3020014

