Definition
Nuclear waste (like radioactive waste) is waste that contains, or is contaminated with, radionuclides, at activity concentrations greater than clearance levels set by the regulators, beyond which no further use is foreseen. Disposal is the emplacement of waste in an appropriate facility without the intention to retrieve it.
1. Introduction
Radioactive waste (which is the same as nuclear waste), is material that contains, or is contaminated with, radionuclides, at activity concentrations greater than the clearance levels established by the regulatory body, beyond which no further legal or regulatory purpose is foreseen [1,2]. The radioactive (nuclear) waste results as a byproduct of nuclear energy utilization, as well as from the processing of some naturally occurring radioactive materials (NORM), e.g., within oil and gas production and ore beneficiation. Indeed, nuclear energy has numerous applications, such as medical diagnostics and treatment, and it also has massive power generation, with 422 nuclear power reactors, with a total capacity of 378,314 MW(e) and a total span of 19,399 reactor-years of operation [2], currently in operation. Additionally, another 57 new nuclear power reactors are currently under construction, which will add 58,858 MW(e) of installed capacity worldwide [2]. The utilization of nuclear energy is inevitably accompanied by the generation of some byproducts, in the form of radioactive or contaminated materials for which no further use is foreseen, including a part of used (spent) nuclear fuel (SNF) that is not intended for reprocessing [3,4,5]. The total amount of such unneeded materials is orders of magnitude smaller compared with the waste materials generated by non-nuclear activities. For example, a typical 1 GW(e) nuclear power plant (NPP) produces about 25 tonnes of SNF annually, which can be declared as waste (SNFW), or stored for future reprocessing. It also annually generates a few hundred cubic meters of low and intermediate radioactive waste (LILW). In comparison, a typical 1 GW(e) coal-fueled power station annually produces ~6.5 × 106 tonnes of gaseous CO2 pumped into the atmosphere; >300 × 103 tonnes of solid waste in the form of ash residue containing about 400 tonnes of toxic heavy metals, including radioactive uranium and thorium; and also >5 × 103 tonnes of noxious gases [6,7]. The nuclear industry acknowledges the need to plan for nuclear waste management (NWM) well in advance, and it integrates NWM at the country level, aiming also to convince stakeholders and populations, which in many cases perceive nuclear waste as a problematic issue that either has uncertain solutions, or no solutions at all, to trust it [8,9,10,11]. Sustainability of nuclear energy cannot be assured without demonstrating to the public that nuclear waste is manageable and does not leave any burden to future generations, as to do otherwise would otherwise contradict the very fundamental safety principles of nuclear energy [12]. This entry briefly describes the final disposal step of NWM.
2. Nuclear Waste Lifecycle
Nuclear waste typically follows a number of stages—steps in its life cycle, from generation to disposal–which are as follows:
- Pretreatment. The first step includes all operations carried out with waste prior to treatment i.e., waste collection, segregation, chemical adjustment, and decontamination. It aims to facilitate the selection and further use of waste processing technologies.
- Treatment. The second step comprises all operations which improve both the safety and the economy of NWM, by changing the characteristics of nuclear waste. Its objectives are to: (i) reduce the waste volume, e.g., by using compaction; (ii) remove the radionuclides from the waste, e.g., by purifying contaminated waters; and (iii) change the waste composition, e.g., by transforming the initial (raw) burnable waste into non-burnable oxide form, represented by incineration residues and ashes. It is notable that treatment may result in a wasteform that is suitable for safe handling and conditioning, e.g., plasma treatment can result in a solid and durable glass crystalline material.
- Conditioning. This step results in waste packages which are suitable for further safe handling, transportation, storage, and/or disposal. It is typically accomplished by enclosing the waste in containers and providing overpacks when needed. Although not always necessary, this stage may include the conversion of the raw liquid or dispersed waste materials into a solid monolithic wasteform via immobilization i.e., using solidification, embedding, or encapsulation.
- Storage. This step provides confinement, isolation, environmental protection, and monitoring of nuclear waste, in a dedicated storage facility, for certain periods of time (storage periods), ensuring its retrievability.
- Transportation. This step refers to the deliberate physical movement of nuclear waste in a dedicated manner, i.e., a manner specifically designed for the safe transportation of packages from one place to another.
- Disposal. This step is the end point of NWM, and envisages the emplacement of nuclear waste in an appropriate disposal facility, without the intention of retrieval.
Hence, the lifecycle of nuclear waste has as its end point, the disposal apart from the waste which can be cleared from regulatory control when the radionuclide contents is below exemption levels (see clearance levels in Tables I.1 and I.2 of [3]).
Characterization of nuclear waste is a necessary component of each of the steps of NWM, and involves determination of the physical, chemical, and radiological properties of the waste. It aims to facilitate the need for further adjustment, treatment, and conditioning, and to identify suitability for further handling, processing, storage, and disposal [4,5]. Characterization also enables proper classification of nuclear waste.
3. Nuclear Waste Classification
The IAEA has developed a globally accepted system of nuclear waste classification [13]. This system accommodates various nuclear waste types, and includes generically recommended disposal options which provide advance consideration of optional disposal routes. Nevertheless, it does not specifically prescribe an exact disposal solution, because such solutions are always based on specific considerations and safety assessments for each nuclear waste stream, disposal site, and facility used. The IAEA nuclear waste classification system is based on the utilization of end points of NWM. First, the IAEA conventionally divides nuclear waste radionuclides, depending on their decay half-lives, into two categories:
- Short-lived;
- Long-lived.
Short-lived radionuclides are considered those radionuclides which have a half-life shorter than 31 years, including 137Cs, which has a half-life of 30.17 years, whereas long-lived radionuclides are considered all those radionuclides which have half-lives longer than 30.2 years [4,5].
The IAEA also defines six classes of waste. The lowest class of waste, by its radionuclide content, is the exempt waste (EW). The EW is represented by conventionally non-radioactive waste materials, that is, waste materials containing radionuclides at concentrations below exemption levels (see Tables I.1 and I.2 of [3]).
The following five classes of nuclear waste are characterized by increased levels of radionuclide content, and are defined as follows:
- Very short-lived waste (VSLW). This is nuclear waste that can be stored for natural decay of waste radionuclides over a sensible short period, which is typically a few months, but no longer than one to a maximum of a few years. Thereafter, the nuclear waste can be cleared from regulatory control, because of the very low (below exemption levels [3]) content of radionuclides. VSLW typically results from uses of nuclear energy in medicine (mainly in medical diagnostic procedures), although also from research activities, and sometimes within education and training exercises;
- Very low-level waste (VLLW). This is nuclear waste which contains radionuclides at levels which are not significantly above clearance levels. Typically, the activity concentration in this waste does not exceed 100 times the clearance levels for each of the waste radionuclides. Therefore, this waste does not require a high level of containment and isolation, from the point of view of its potential as a hazard. Taking that into account, VLLW can be disposed of in near-surface landfill-type facilities with rather limited regulatory control. VLLW typically presents in the form of soil and rubble, and is often disposed of in purpose-built disposal facilities such as earthen trenches;
- Low-level waste (LLW). LLW is nuclear waste with radionuclide contents significantly above clearance levels, however containing only limited amounts of long-lived radionuclides. As such, LLW requires robust isolation and containment in near-surface disposal facilities (NSDF) [14], for periods of up to a few 100 years, before natural decay of waste radionuclides below exemption levels. LLW is typically the largest by-volume nuclear waste stream arising from utilization of nuclear energy in power generation (by nuclear power plants), medicine, industry, and research. LLW is most often disposed of in engineered NSDFs, which may be either sophisticated or simple by design, and include engineered trenches and concrete vaults where nuclear waste containers are placed. Another disposal option for LLW is the use of sub-surface disposal facilities;
- Intermediate-level waste (ILW). This is nuclear waste which contains significant levels of both short- and long-lived radionuclides, although it does not need any provision for radiogenic heat dissipation. Because of the high content of long-lived radionuclides, ILW requires a greater degree of containment and isolation compared with LLW. The disposal depths required for ILW are of the order of several tens to a few hundred metres [14] although co-disposal of ILW with SNF and high-level waste is an effective option as well [15]. A precise boundary between LLW and ILW is not prescribed by the IAEA, although for long-lived radionuclides, it does recommend a limit average content of 400 Bq/g, and up to 4000 Bq/g for any individual package [13]. The required limiting levels cannot be generic, as they result in each specific case from the safety analysis reports, and are thus specific to the given disposal site and facility;
- High-level waste (HLW). This is nuclear waste with levels of activity concentrations high enough to require shielding from the radiation emitted by decaying radionuclides, and which also generate enough high quantities of radiogenic heat through the radionuclide decays. The heat generation levels above which provisions for heat dissipation are needed are usually above a few W/m3 at a typical volume of ~1 m3, although they depend on the sizes and volumes of waste items. HLW includes nuclear waste with a higher content of long-lived radionuclides, which implies it must be accounted for in the designs of the disposal facilities. Geological disposal facilities (GDF), located in deep, stable, geological formations which are located at least several hundred meters from the Earth’s surface, are the generally recognised disposal option for HLW [15]. This is because HLW requires a disposal end point in which it will be isolated for geological timescales of the order of hundreds of thousands, or even millions, of years [5,15,16,17,18,19,20,21]. Stable and geochemically and geo-physically suitable geological formations can provide adequate conditions, aiming to safely confine and isolate the HLW in the GDFs, from the population and the habitation environment. GDFs can thus protect HLW from the dangers that may result from eventual future changes on the surface of the Earth, including climate or unforeseen societal activities.
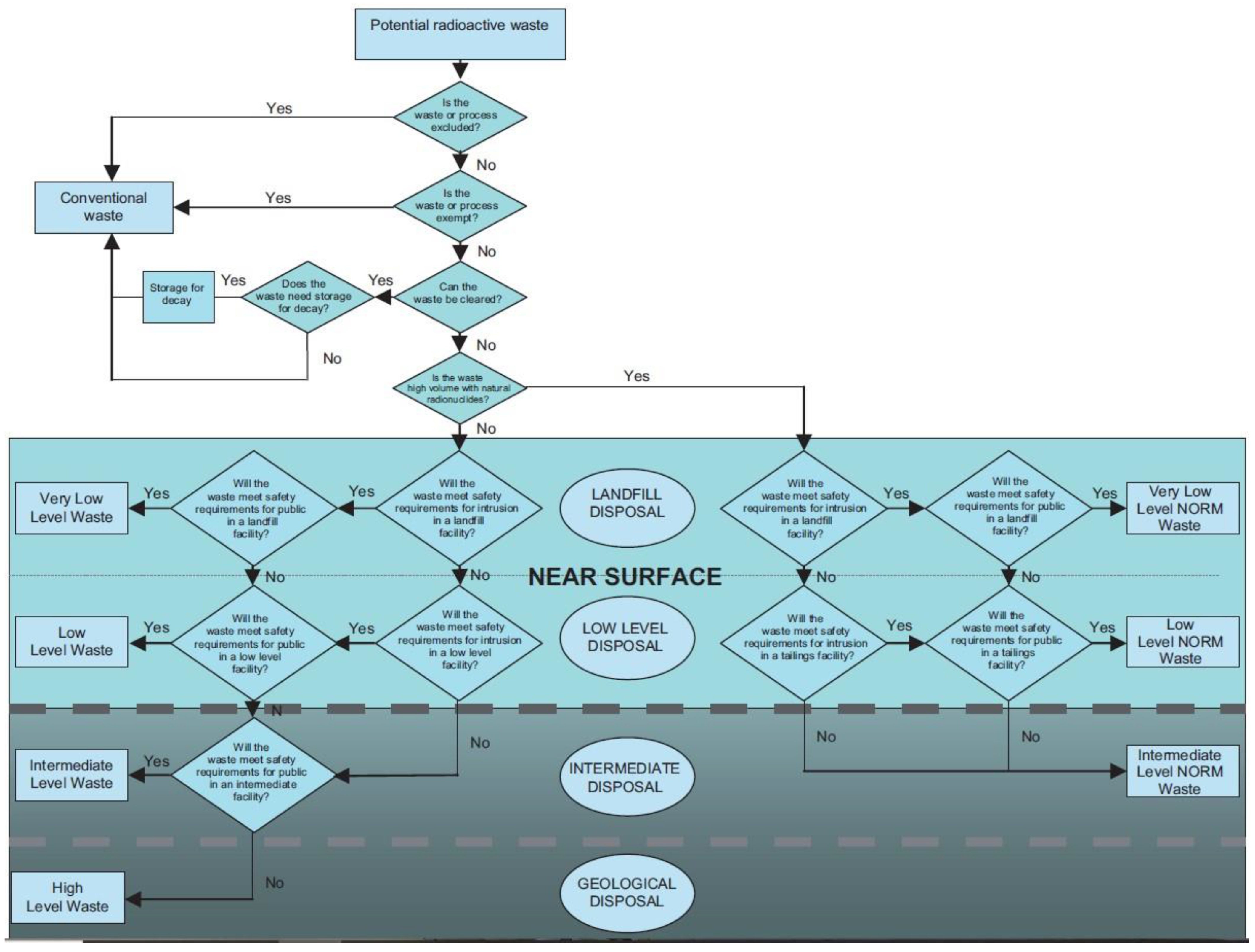
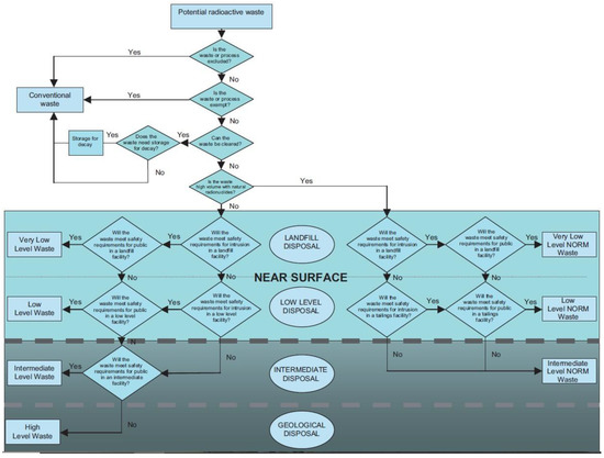
Evidently, the IAEA nuclear waste classification scheme links classes of nuclear waste with associated disposal options. Moreover, the IAEA guidance document [13] provides a logic diagram for selecting a disposal route on the basis of the nuclear waste classes (Figure 1).
Figure 1.
Logic diagram aiming to select the NWM end point (disposal option) based on the IAEA nuclear waste classification scheme. Reproduced with permission of the IAEA from [13].
Nuclear waste classes as defined by the IAEA are not strictly separated from each other, e.g., while by generic agreement the long-lived waste radionuclides are separated from short-lived ones by the half-life of 137Cs (≈30.2 years), the separation of LLW from ILW is not precisely defined, because the limiting contents of radionuclides (total amount and concentrations), are based on safety report results, and thus become site and facility specific. A better (more durable) wasteform and/or container will allow the use of higher contents of radionuclides in the same disposal facility, without compromising its safety features.
National classification schemes typically follow the IAEA recommendations (see for example references [5,21,22]), although in many other cases, the historically established regulations of a particular country (see e.g., [22]), differ from those recommended within [13]. The most recent data on regulations and disposal practices can be found within the publications of the IAEA networks, DISPONET [23], and URF [24], while for preparation of nuclear waste for disposal and its storage, the IAEA has launched a dedicated predisposal network, IPN [25]. Table 1 summarizes the end points of NWM following the IAEA recommendations.
Table 1.
Disposal options for various waste streams: NSDF—near surface disposal facility; IDF—intermediate depth disposal facility; GDF—geological disposal facility; SNFW—spent nuclear fuel declared as waste; NORMW—naturally occurring radioactive material declared as waste; NS—not possible for safety reasons; NTE—not possible for technical and economic reasons; A—acceptable; O—optimal; P–preferrable; PTE—possible, however requires assessment from technical and economic aspects.
4. Nuclear Waste Disposal Practices
The nuclear industry systematically applies dedicated strategies aiming to diminish the volume of waste intended for disposal, using principles of prevention, and preparing for reuse, recycling, or other recovery, at the operational phase of nuclear facilities (Figure 2).
Figure 2.
Increasing strategic preference versus increased environmental impact.
Nuclear waste is responsibly managed by achieving the disposal step of the nuclear waste lifecycle. The minimization of nuclear waste volumes (Figure 2), contributes to an increased overall cost effectiveness of NWM [26]. This is also an important factor in designing disposal facilities. By design, nuclear waste disposal facilities can conventionally be classified as follows [27]:
- Earthen trenches classified as NSDF [4];
- Near surface engineered structures classified as NSDF [4];
- Subsurface disposal systems at intermediate depths, which may include boreholes;
- Disposal in deep stable geological formations classified as GDF [4], which may include boreholes.
Disposal facilities will accept only waste packages which conform to waste acceptance criteria (WAC) that are compliant with the operational and post-closure safety cases and are always site and facility specific. WAC generally requires that the waste is solid, characterized by stable chemical and physical properties, and as compatible with the engineered and natural barriers [14,15,28,29,30] as is possible. The WACs usually specify radionuclides and radioactivity limits, wasteforms or encapsulation requirements, and waste container properties [30]. Following the acceptance of packages, the disposal facilities are kept under institutional control for certain periods of time, which aims to provide for public safety and protection of the environment, as well as security from any intrusion, including both accidental and deliberate scenarios [14,15,27,28,29]. After the institutional control period, which can extend for several decades, ends, the disposal facilities are closed, under proven assumptions that the probability of any foreseeable interference of waste radionuclides with the biosphere is either totally absent, or is minimized to a negligible degree [6,31].
The very first nuclear waste disposal was carried out in 1944, into an earthen trench located in Oak Ridge, Tennessee, US [5]. Concepts for radioactive waste disposal have since developed considerably, to the current level, which is aimed at maximum retention capacities of disposal facilities [14,15]. Disposal practices worldwide account for many decades of successful operation. A variety of disposal facilities are operating, including VLLW trenches (simplest type NSDF) in France, Spain, and Sweden; LLW trench-type NSDF in arid areas of Argentina, India, Iran, South Africa, and the US; LLW engineered NSDF in China, the Czech Republic, France, India, Japan, the Russian Federation, Slovakia, Spain, the UK, Ukraine, and the US; sub-surface low- and intermediate-level waste (LILW) NSDF in Sweden and Finland; LLW borehole-type disposal facilities in the US; and LILW GDF in Germany and the US [5,7]. Table 2 presents examples of nuclear waste streams and nuclear waste disposal facilities in different countries.
Table 2.
Some examples of nuclear waste disposal facilities of different types and for different waste categories, modified after [21].
The disposal of nuclear waste has been practiced for almost eight decades, demonstrating a high degree of operational safety and environmental protection [23]. The IAEA has assessed the global inventory of nuclear waste disposed of in cubic metres, as follows: VLLW—273,000 (0.36%), LLW—65,192,000 (85,64%), ILW—10,589,000 (13.91%), and HLW—72,000 (0.09%) [38].
5. Safety of Disposal
Safety of disposal is evaluated through the safety case, which is the collection of scientific, technical, administrative, and managerial arguments and evidence in support of the safety method [31]. These criteria provide evidence of the efficacy of the disposal site and the disposal facility design, including its construction and operation, and the assessment of potential long-term radiation risks to the population. The safety case should include the following components: (i) context, (ii) safety strategy, (iii) facility description, (iv) safety assessment report (SAR), (v) limits, (vi) controls and conditions, (vii) iteration and design optimization, (viii) uncertainty management, and (ix) the integration of safety arguments. The core component of the safety case is the SAR, which provides a description of the behavior expected of the disposal facility under both normal conditions, and under conditions of potentially disturbing events occurring within expected time frames, over which the nuclear waste radionuclides would decay below clearance levels [3].
Sophisticated mathematical models and computer codes are used to describe the long-term degradation of the engineered barriers and the eventual release of radionuclides into the formation hosting the disposal facility, mainly through the groundwater contacting the waste packages disposed of, followed by their gradual transport to the biosphere. Models are typically tested and validated by using long-term tests of wasteform and barrier materials, and available natural analogue materials, subjected to processes similar to those expected to occur in a disposal facility.
The results of the SAR are compared with the appropriate national criteria, which are typically set on the basis, and on account, of international standards, such as [14,15], which focus mainly on the radiological criteria aiming to:
- limit the exposure doses (typically given in mSv/y) or risks (relative to other risks);
- achieve levels of radiological protection for future generations that are the same (not less) as those currently achieved;
- ensure that the additive impact of the disposal system on the natural radiation background, is limited.
The International Commission on Radiological Protection (ICRP) recommends that the radiological criterion for the design of a waste disposal facility, be taken as an annual dose limit of 0.3 mSv/y for the population, and below 20 mSv/y, or 100 mSv in 5 years, for occupationally exposed workers [39].
Figure 3 shows a typical example of calculated (potentially expected) doses for a population from a planned GDF, where it is evident that the expected doses are orders of magnitude below the conservative dose limit of 0.3 mSv/y [39].
Figure 3.
An example of expected annual doses (Sv/y) which can potentially be caused by nuclear waste radionuclides from a disposal site. The background radiation level is an order of magnitude higher compared with the ICRP recommended level of 0.3 mSv/a. Modified from [5] with permission of Elsevier.
Studies related to the specific disposal facilities that have been used so far (Table 1), have shown that disposal of nuclear waste is safe, and provides adequate isolation from the environment (which can take confidence and assurance from related time frames associated with radionuclide release). These range from a few hundred years in the case of LLW, to many thousands of years for ILW, to hundreds of thousands of years, or longer, for HLW. Thereafter, the radionuclides released from the disposal sites are negligible, and have the potential to cause only minor dose additions to existing natural radiation exposures.
6. Conclusions
The final step of the nuclear waste lifecycle is disposal in a dedicated disposal facility. The disposal facility earth location is directly linked to the waste class level within the IAEA classification scheme, which implies that VLLW and LLW can be safely disposed of in NSDFs, whereas HLW needs to be disposed of deep underground, in GDFs. The ILW can either be co-disposed with HLW, or disposed of into a disposal facility located underground, at intermediate depths.
Funding
This research received no external funding.
Institutional Review Board Statement
Not applicable.
Data Availability Statement
Not applicable.
Conflicts of Interest
The author declares no conflict of interest.
References
- IAEA. Nuclear Safety and Security Glossary; IAEA: Vienna, Austria, 2022. [Google Scholar]
- IAEA. PRIS, Power Reactors Information System. Available online: https://pris.iaea.org/pris/home.aspx (accessed on 4 January 2023).
- IAEA. Radiation Protection and Safety of Radiation Sources: International Basic Safety Standards; Safety Standards Series GSR Part 3; IAEA: Vienna, Austria, 2014. [Google Scholar]
- IAEA. Selection of Technical Solutions for the Management of Radioactive Waste; TECDOC-1817; IAEA: Vienna, Austria, 2017. [Google Scholar]
- Ojovan, M.I.; Lee, W.E.; Kalmykov, S.N. An Introduction to Nuclear Waste Immobilisation, 3rd ed.; Elsevier: Amsterdam, The Netherlands, 2019; 497p. [Google Scholar]
- Chapman, N.; Hooper, A. The disposal of radioactive wastes underground. Proc. Geol. Assoc. 2012, 123, 46–63. [Google Scholar] [CrossRef]
- Yudintsev, S.V.; Nickolsky, M.S.; Ojovan, M.I.; Stefanovsky, O.I.; Nikonov, B.S.; Ulanova, A.S. Zirconolite Polytypes and Murataite Polysomes in Matrices for the REE—Actinide Fraction of HLW. Materials 2022, 15, 6091. [Google Scholar] [CrossRef]
- IAEA. Policies and Strategies for Radioactive Waste Management; IAEA Nuclear Energy Series, NW-G-1.1; IAEA: Vienna, Austria, 2009; 68p, Available online: http://www.pub.iaea.org/MTCD/publications/PDF/Pub1396_web.pdf (accessed on 4 January 2023).
- Pershukov, V.; Artisyuk, V.; Kashirsky, A. Paving the Way to Green Status for Nuclear Power. Sustainability 2022, 14, 9339. [Google Scholar] [CrossRef]
- Drace, Z.; Ojovan, M.I.; Samanta, S.K. Challenges in Planning of Integrated Nuclear Waste Management. Sustainability 2022, 14, 14204. [Google Scholar] [CrossRef]
- Yang, J.; Wang, J.; Zhang, X.; Shen, C.; Shao, Z. How Social Impressions Affect Public Acceptance of Nuclear Energy: A Case Study in China. Sustainability 2022, 14, 11190. [Google Scholar] [CrossRef]
- IAEA. Fundamental Safety Principles; IAEA Safety Standards Series No. SF-1; IAEA: Vienna, Austria, 2006. [Google Scholar]
- IAEA. Classification of Radioactive Waste; General Safety Guide GSG-1; IAEA: Vienna, Austria, 2009. [Google Scholar]
- IAEA. Scientific and Technical Basis for Near-surface Disposal of Low and Intermediate Level Waste; TRS-412; IAEA: Vienna, Austria, 2003. [Google Scholar]
- IAEA. Scientific and Technical Basis for Geological Disposal of Radioactive Wastes; TRS-413; IAEA: Vienna, Austria, 2003. [Google Scholar]
- Chapman, N.A.; McKinley, I.G. The Geological Disposal of Radioactive Waste; John Wiley and Sons: New York, NY, USA, 1987. [Google Scholar]
- Chapman, N.; McCombie, C. Principles and Standards for the Disposal of Long-Lived Radioactive Wastes; Elsevier: Amsterdam, The Netherlands, 2003; 250p. [Google Scholar]
- Ahn, J.; Apted, M.J. Geological Repository Systems for Safe Disposal of Spent Nuclear Fuels and Radioactive Waste, 2nd ed.; Elsevier: Cambridge, UK, 2017; 778p. [Google Scholar]
- Rohlig, K.-J. Disposal and other conceivable strategy ‘endpoints’ for different types of waste. In Nuclear Waste: Management, Disposal and Governance; Rohlig, K.-J., Ed.; IOP Publishing, Ltd.: Bristol, UK, 2022; Chapter 7; pp. 7.1–7.19. [Google Scholar] [CrossRef]
- Rohlig, K.-J. Geologic (‘deep’) disposal of high-level and other long-lived waste: Host rocks, concepts, current international status. In Nuclear Waste: Management, Disposal and Governance; IOP Publishing, Ltd.: Bristol, UK, 2022; Chapter 8; pp. 8.1–8.25. [Google Scholar] [CrossRef]
- Ojovan, M.I.; Steinmetz, H.J. Approaches to Disposal of Nuclear Waste. Energies 2022, 15, 7804. [Google Scholar] [CrossRef]
- National Academies of Sciences, Engineering, and Medicine. Merits and Viability of Different Nuclear Fuel Cycles and Technology Options and the Waste Aspects of Advanced Nuclear Reactors; The National Academies Press: Washington, DC, USA, 2022. [Google Scholar] [CrossRef]
- IAEA. International Low Level Waste Disposal Network—DISPONET. Available online: https://nucleus.iaea.org/sites/connect-members/DISPONET/SitePages/Home.aspx (accessed on 16 March 2023).
- IAEA. Underground Research Facilities Network for Geological Disposal (URF Network). Available online: https://nucleus.iaea.org/sites/connect-members/URF/SitePages/Home.aspx (accessed on 16 March 2023).
- IAEA. International Predisposal Network (IPN). Available online: https://nucleus.iaea.org/sites/connect-members/IPN/SitePages/Home.aspx (accessed on 16 March 2023).
- IAEA. Costing Methods and Funding Schemes for Radioactive Waste Disposal Programmes; IAEA Nuclear Energy Series No. NW-T-1.25; IAEA: Vienna, Austria, 2020; 90p. [Google Scholar]
- IAEA. Design Principles and Approaches for Radioactive Waste Repositories; NW-T-1.27; IAEA: Vienna, Austria, 2020. [Google Scholar]
- IAEA. Disposal of Radioactive Waste; Specific Safety Requirements No. SSR-5; IAEA: Vienna, Austria, 2011. [Google Scholar]
- ICRP. Radiological Protection Policy for the Disposal of Radioactive Waste; Publication 77; Pergamon Press: Oxford, UK; New York, NY, USA, 1997. [Google Scholar]
- IAEA. Approach to the Development of Waste Acceptance Criteria for Low and Intermediate Level Waste; IAEA: Vienna, Austria, 2023; in press; Unpublished Technical Report. [Google Scholar]
- IAEA. The Safety Case and Safety Assessment for the Disposal of Radioactive Waste; Safety Standards Series No. SSG-23; IAEA: Vienna, Austria, 2012. [Google Scholar]
- Final Disposal Posiva. Available online: https://www.posiva.fi/en/index/finaldisposal.html (accessed on 30 January 2023).
- WNN, World Nuclear News. Available online: https://www.world-nuclear-news.org/Articles/Swedish-government-gives-go-ahead-for-used-fuel-re (accessed on 30 January 2023).
- Gibb, F.G.F.; Beswick, A.J. A deep borehole disposal solution for the UK’s high-level radioactive waste. Proc. Inst. Civ. Eng.–Energy 2022, 175, 11–29. [Google Scholar] [CrossRef]
- Finsterle, S.; Muller, R.A.; Grimsich, J.; Bates, E.A.; Midgley, J. Post-Closure Safety Analysis of Nuclear Waste Disposal in Deep Vertical Boreholes. Energies 2021, 14, 6356. [Google Scholar] [CrossRef]
- Mallants, D.; Sander, R.; Avijegon, A.; Engelhardt, H.-J. Cost Analysis of Deep Large-diameter Drill Holes–21048. In Proceedings of the WM2021 Conference, Phoenix, AZ, USA, 8–12 March 2021. [Google Scholar]
- Kochkin, B.; Malkovsky, V.; Yudintsev, S.; Petrov, V.; Ojovan, M. Problems and perspectives of borehole disposal of radioactive waste. Prog. Nucl. Energy 2021, 139, 103867. [Google Scholar] [CrossRef]
- IAEA. Nuclear Technology Review; IAEA: Vienna, Austria, 2015. [Google Scholar]
- ICRP. Radiological Protection in Geological Disposal of Long-Lived Solid Radioactive Waste; ICRP Publication 122. Ann. ICRP 42 (3); ICRP: Ottawa, ON, Canada, 2013. [Google Scholar]
Disclaimer/Publisher’s Note: The statements, opinions and data contained in all publications are solely those of the individual author(s) and contributor(s) and not of MDPI and/or the editor(s). MDPI and/or the editor(s) disclaim responsibility for any injury to people or property resulting from any ideas, methods, instructions or products referred to in the content. |
© 2023 by the author. Licensee MDPI, Basel, Switzerland. This article is an open access article distributed under the terms and conditions of the Creative Commons Attribution (CC BY) license (https://creativecommons.org/licenses/by/4.0/).


