Estimating Sugarcane Maturity Using High Spatial Resolution Remote Sensing Images
Abstract
1. Introduction
2. Materials and Methods
2.1. Study Area and Data
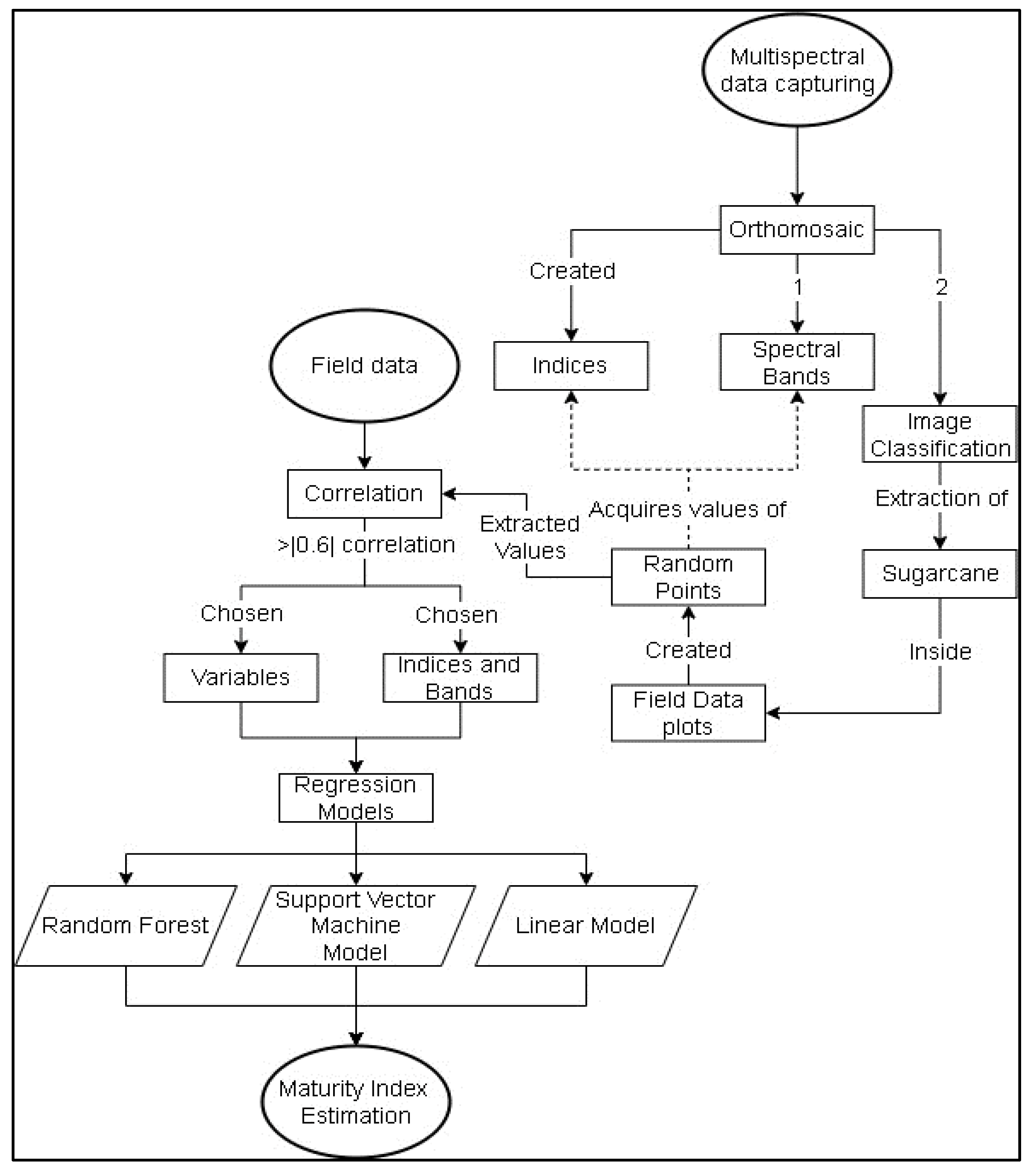
2.2. Method
3. Results
4. Discussion
5. Conclusions
Author Contributions
Funding
Data Availability Statement
Acknowledgments
Conflicts of Interest
References
- Singh, A.; Lal, U.; Mukhtar, H.; Singh, P.; Shah, G.; Dhawan, R. Phytochemical profile of sugarcane and its potential health aspects. Pharmacogn. Rev. 2015, 9, 45–54. [Google Scholar] [CrossRef]
- Kltimor, K. Stages of Sugarcane Production: A Review. Res. Gate 2022. [Google Scholar] [CrossRef]
- Chaves, M.; Bermúdez, L. Agroindustria Azucarera Costarricense: Un Modelo Organizacional y Productivo Efectivo Con 75 Años de Vigencia. Cali, Colombia. 2015. Available online: https://servicios.laica.co.cr/laica-cv-biblioteca/index.php/Library/download/DSCmSdyqoIJhQAUmeqVMAwOPjrySXJdh (accessed on 9 December 2023).
- Som-ard, J.; Atzberger, C.; Izquierdo-Verdiguier, E.; Vuolo, F.; Immitzer, M. Remote Sensing Applications in Sugarcane Cultivation: A Review. Remote. Sens. 2021, 13, 4040. [Google Scholar] [CrossRef]
- Wake, B. Central America drying. Nat. Clim. Change 2021, 11, 900. [Google Scholar] [CrossRef]
- Vignola, R.; Poveda, K.; Walter, W.; Vargas, A.; Berrocal, Á. Cultivo de Caña de Azúcar en Costa Rica; San José, Costa Rica, 2018; Available online: https://www.mag.go.cr/bibliotecavirtual/F01-8327.pdf (accessed on 27 February 2023).
- Wiedenfeld, R.P. Water stress during different sugarcane growth periods on yield and response to N fertilization. Agric. Water Manag. 2000, 43, 173–182. [Google Scholar] [CrossRef]
- Zhao, Y.; Della Justina, D.; Kazama, Y.; Rocha, J.V.; Graziano, P.S.; Lamparelli, R.A.C. Dynamics modeling for sugar cane sucrose estimation using time series satellite imagery. In Proceedings of the SPIE Remote Sensing, Edinburgh, UK, 25 October 2016; p. 99980J. [Google Scholar] [CrossRef]
- Leon, R.G.; Agüero, R.; Calderón, D. Diversity and Spatial Heterogeneity of Weed Communities in a Sugarcane Cropping System in the Dry Tropics of Costa Rica. Weed Sci. 2017, 65, 128–140. [Google Scholar] [CrossRef][Green Version]
- Alfaro, R.; Ocampo, R.; Barrantes, J. Respuesta Productiva de Diferentes Madurantes en El Cultivo de La Caña de Azúcar, Zona Sur, Costa RicA. Alajuela, Costa Rica. 2019. Available online: https://servicios.laica.co.cr/laica-cv-biblioteca/index.php/Library/download/bbaVIFwLDpaHsTAihTAIVysfTnLAZZcL (accessed on 14 March 2023).
- Pereira, L.F.; Ferreira, V.M.; DE Oliveira, N.G.; Sarmento, P.L.; Endres, L.; Teodoro, I. Sugars levels of four sugarcane genotypes in different stem portions during the maturation phase. An. Acad. Bras. Cienc. 2017, 89, 1231–1242. [Google Scholar] [CrossRef]
- Singh, P.; Singh, S.N.; Tiwari, A.K.; Pathak, S.K.; Singh, A.K.; Srivastava, S.; Mohan, N. Integration of sugarcane production technologies for enhanced cane and sugar productivity targeting to increase farmers’ income: Strategies and prospects. 3 Biotech 2019, 9, 48. [Google Scholar] [CrossRef]
- Rahimi, M.; Liaghat, A.; Mirzaei, F. Optimization of Sugarcane Harvest Using Remote Sensing. Int. Arch. Photogramm. Remote Sens. Spat. Inf. Sci. 2019, XLII-4/W18, 857–861. [Google Scholar] [CrossRef]
- Simões, M.D.S.; Rocha, J.V.; Lamparelli, R.A.C. Spectral variables, growth analysis and yield of sugarcane. Sci. Agricola 2005, 62, 199–207. [Google Scholar] [CrossRef]
- Lofton, J.; Tubana, B.S.; Kanke, Y.; Teboh, J.; Viator, H.; Dalen, M. Estimating Sugarcane Yield Potential Using an In-Season Determination of Normalized Difference Vegetative Index. Sensors 2012, 12, 7529–7547. [Google Scholar] [CrossRef]
- Cruz-Sanabria, H.; Sanchez, M.G.; Rivera-Caicedo, J.P.; Avila-George, H. Identification of phenological stages of sugarcane cultivation using Sentinel-2 images. In Proceedings of the 2020 9th International Conference on Software Process Improvement (CIMPS), Mazatlan, Sinaloa, Mexico, 21–23 October 2020; pp. 110–116. [Google Scholar] [CrossRef]
- Yeasin, M.; Haldar, D.; Kumar, S.; Paul, R.K.; Ghosh, S. Machine Learning Techniques for Phenology Assessment of Sugarcane Using Conjunctive SAR and Optical Data. Remote Sens. 2022, 14, 3249. [Google Scholar] [CrossRef]
- Gunnula, W.; Kosittrakun, M.; Righetti, T.; Weerathaworn, P.; Prabpan, W. Evaluating Sugarcane Growth and Maturity Using Ground-Based Measurements and Remote Sensing Data. Thai J. Agric. Sci. 2012, 2015, 17–28. Available online: https://www.researchgate.net/publication/280132988_Evaluating_Sugarcane_Growth_and_Maturity_Using_Ground-Based_Measurements_and_Remote_Sensing_Data (accessed on 5 September 2023).
- Júnior, M.R.B.; Moreira, B.R.d.A.; de Oliveira, R.P.; Shiratsuchi, L.S.; da Silva, R.P. UAV imagery data and machine learning: A driving merger for predictive analysis of qualitative yield in sugarcane. Front. Plant Sci. 2023, 14, 1114852. [Google Scholar] [CrossRef]
- Akbarian, S.; Jamnani, M.R.; Xu, C.; Wang, W.; Lim, S. Plot level sugarcane yield estimation by machine learning on multispectral images: A case study of Bundaberg, Australia. Inf. Process. Agric. 2023; in press. [Google Scholar] [CrossRef]
- Schueneman, T.J.; Miller, J.D.; Gilbert, R.A.; Harrison, N.L. Sugarcane Cultivar CP 72-2086 Descriptive Fact Sheet; University of Florida: Gainesville, FL, USA, 2001. [Google Scholar]
- 2006. Available online: https://edisciplinas.usp.br/pluginfile.php/4277152/mod_resource/content/1/ManualdoConsecana.pdf (accessed on 28 May 2024).
- CHCNAV. CHCNAV i50 GNSS User Gide. Shanghai. 2018, pp. 1–68. Available online: https://chcnav.es/es/productos/gps-chc-i50-gnss/chc-manual-gps-centimetrico-i50-en/view (accessed on 7 January 2024).
- MicaSense. MicaSense Series RedEdge-P. 2021. Available online: https://ageagle.com/drone-sensors/rededge-p-high-res-multispectral-camera/ (accessed on 7 January 2024).
- DJI. Matrice 300 RTK. 2020. Available online: https://enterprise.dji.com/matrice-300 (accessed on 1 April 2023).
- PIX4D. PIX4Dmapper. 2023. Available online: https://www.pix4d.com/product/pix4dmapper-photogrammetry-software/ (accessed on 4 January 2023).
- Kedzierski, M.; Wierzbicki, D.; Sekrecka, A.; Fryskowska, A.; Walczykowski, P.; Siewert, J. Influence of Lower Atmosphere on the Radiometric Quality of Unmanned Aerial Vehicle Imagery. Remote Sens. 2019, 11, 1214. [Google Scholar] [CrossRef]
- Chaves, M. La Maduracion, su Control y la Cosecha de la caña de Azucar. In Seminario de Tecnología Moderna de la Caña de Azúcar; San José, Costa Rica, 1982; Volume 2, pp. 28–40. Available online: https://servicios.laica.co.cr/laica-cv-biblioteca/index.php/Library/download/FAmCPefIHfqCIJhAhnzDdGwAStzOdssA (accessed on 14 March 2023).
- Rouse, J.W. Monitoring the Vernal Advancement and Retrogradation (Green Wave Effect) of Natural Vegetation. Texas. 1974. Available online: https://ntrs.nasa.gov/citations/19740022555 (accessed on 14 January 2024).
- Gitelson, A.A.; Kaufman, Y.J.; Merzlyak, M.N. Use of a green channel in remote sensing of global vegetation from EOS-MODIS. Remote Sens. Environ. 1996, 58, 289–298. [Google Scholar] [CrossRef]
- Jordan, C.F. Derivation of Leaf-Area Index from Quality of Light on the Forest Floor. Ecology 1969, 50, 663–666. [Google Scholar] [CrossRef]
- Ferchault de Réamur, R.-A. Observations du Thermometre, Faites a Paris Pendant l’annees 1735, Comparees a Celles qui ont ete Faites sous la Ligne, a l’Isle de France, a Alger et en Quelques-Unes de nos Isles de l’Amerique. 1735. Available online: https://www.academie-sciences.fr/pdf/dossiers/Reaumur/Reaumur_pdf/p545_576_vol3532m.pdf (accessed on 14 January 2024).
- Sedgwick, P. Pearson’s correlation coefficient. BMJ 2012, 345, e4483. [Google Scholar] [CrossRef]
- Breiman, L. Random forests. Mach. Learn. 2001, 45, 5–32. [Google Scholar] [CrossRef]
- Cortes, C.; Vapnik, V. Support-vector networks. Mach. Learn. 1995, 20, 273–297. [Google Scholar] [CrossRef]
- Sheykhmousa, M.; Mahdianpari, M.; Ghanbari, H.; Mohammadimanesh, F.; Ghamisi, P.; Homayouni, S. Support Vector Machine Versus Random Forest for Remote Sensing Image Classification: A Meta-Analysis and Systematic Review. IEEE J. Sel. Top. Appl. Earth Obs. Remote Sens. 2020, 13, 6308–6325. [Google Scholar] [CrossRef]
- McLean, R.A.; Sanders, W.L.; Stroup, W.W. A Unified Approach to Mixed Linear Models. Am. Stat. 1991, 45, 54–64. [Google Scholar] [CrossRef]
- Araya, J.; Alpizar, E.; Valverde, W.; Chavarría, E. Aplicación del índice de madurez de la caña como criterio de cosecha: Un método sencillo con un fundamento fisiológico sólido y un enfoque práctico. Entre Cañeros 2016, 6, 51–59. Available online: https://www.researchgate.net/publication/335003001_Aplicacion_del_indice_de_madurez_de_la_cana_como_criterio_de_cosecha_un_metodo_sencillo_con_un_fundamento_fisiologico_solido_y_un_enfoque_practico (accessed on 15 January 2023).
- Quality Assurance Laboratory at Taboga Mill, Cañas, Guanacaste, Cost Rica. Industry Standards for Harvesting Sugarcane. Private Communication, 2023.
- Chea, C.; Saengprachatanarug, K.; Posom, J.; Saikaew, K.; Wongphati, M.; Taira, E. Optimal models under multiple resource types for Brix content prediction in sugarcane fields using machine learning. Remote Sens. Appl. Soc. Environ. 2022, 26, 100718. [Google Scholar] [CrossRef]
- Lebourgeois, V.; Bégué, A.; Labbé, S.; Houlès, M.; Martiné, J.F. A light-weight multi-spectral aerial imaging system for nitrogen crop monitoring. Precis. Agric. 2012, 13, 525–541. [Google Scholar] [CrossRef]
- Villegas, F.; Larrahondo, J. Control y características de maduración. In El Cultivo de la Caña en la Zona Azucarera de Colombia; Centro de Investigación de la Caña de Azúcar de Colombia, Ed.; Centro de Investigación de la Caña de Azúcar de Colombia: Cali, Colombia, 1995; pp. 297–313. [Google Scholar]
- Erdle, K.; Mistele, B.; Schmidhalter, U. Comparison of active and passive spectral sensors in discriminating biomass parameters and nitrogen status in wheat cultivars. Field Crop. Res. 2011, 124, 74–84. [Google Scholar] [CrossRef]
- de Oliveira, R.P.; Júnior, M.R.B.; Pinto, A.A.; Oliveira, J.L.P.; Zerbato, C.; Furlani, C.E.A. Predicting Sugarcane Biometric Parameters by UAV Multispectral Images and Machine Learning. Agronomy 2022, 12, 1992. [Google Scholar] [CrossRef]
- Som-ard, J.; Hossain, M.D.; Ninsawat, S.; Veerachitt, V. Pre-harvest Sugarcane Yield Estimation Using UAV-Based RGB Images and Ground Observation. Sugar Tech. 2018, 20, 645–657. [Google Scholar] [CrossRef]







| Band | Center (nm) | Bandwidth (nm) |
|---|---|---|
| Blue | 475 | 32 |
| Green (G) | 560 | 27 |
| Red (R) | 668 | 14 |
| Red-Edge | 717 | 12 |
| Near Infrared (NIR) | 842 | 57 |
| Name | Equation | Reference |
|---|---|---|
| Normalized Difference Vegetation Index (NDVI) | [29] | |
| Green Normalized Difference Vegetation Index (GNDVI) | [30] | |
| Normalized Difference Water Index (NDWI) | [8] | |
| Simple Ratio (SR) | [31] | |
| Ratio Vegetation Index (RVI) | [14] | |
| INSEY 1 | [15] | |
| INSEY 2 | [15] | |
| Cumulative Growing Degree Days (CGDD) | [32] |
| Method | MLM | SVM | RF | |
|---|---|---|---|---|
| Brix (°Brix) | Precision | 12.61% | 21.89% | 77.57% |
| Accuracy | 65.74% | 66.64% | 82.68% | |
| Deviation | 34.26% | 33.36% | 17.32% | |
| Pol (°Pol) | Precision | 11.81% | 21.02% | 77.31% |
| Accuracy | 66.25% | 67.46% | 82.91% | |
| Deviation | 33.75% | 32.54% | 17.09% | |
| Maturity Index | Precision | 12.21% | 21.45% | 77.44% |
| Accuracy | 65.99% | 67.05% | 82.80% | |
| Deviation | 34.01% | 32.95% | 17.20% |
| Zone | MI | Pol |
|---|---|---|
| Zone 1 | 78.84% | 12.00 |
| Zone 2 | 79.53% | 12.29 |
| Zone 3 | 79.91% | 12.44 |
| Zone 4 | 78.03% | 11.68 |
| Zone 5 | 80.15% | 12.55 |
Disclaimer/Publisher’s Note: The statements, opinions and data contained in all publications are solely those of the individual author(s) and contributor(s) and not of MDPI and/or the editor(s). MDPI and/or the editor(s) disclaim responsibility for any injury to people or property resulting from any ideas, methods, instructions or products referred to in the content. |
© 2024 by the authors. Licensee MDPI, Basel, Switzerland. This article is an open access article distributed under the terms and conditions of the Creative Commons Attribution (CC BY) license (https://creativecommons.org/licenses/by/4.0/).
Share and Cite
Leandro, E.R.; Heenkenda, M.K.; Romero, K.F. Estimating Sugarcane Maturity Using High Spatial Resolution Remote Sensing Images. Crops 2024, 4, 333-347. https://doi.org/10.3390/crops4030024
Leandro ER, Heenkenda MK, Romero KF. Estimating Sugarcane Maturity Using High Spatial Resolution Remote Sensing Images. Crops. 2024; 4(3):333-347. https://doi.org/10.3390/crops4030024
Chicago/Turabian StyleLeandro, Esteban Rodriguez, Muditha K. Heenkenda, and Kerin F. Romero. 2024. "Estimating Sugarcane Maturity Using High Spatial Resolution Remote Sensing Images" Crops 4, no. 3: 333-347. https://doi.org/10.3390/crops4030024
APA StyleLeandro, E. R., Heenkenda, M. K., & Romero, K. F. (2024). Estimating Sugarcane Maturity Using High Spatial Resolution Remote Sensing Images. Crops, 4(3), 333-347. https://doi.org/10.3390/crops4030024

