On Some Aspects of Distributed Control Logic in Intelligent Railways
Abstract
1. Introduction
2. Materials and Methods
2.1. Related Works
- Specification of potential use cases described at a very high level, focusing on how the proposed intelligent rail architecture enables the use, along with the main expectations for input data and resulting actions. The use cases are not related to specific AI/ML solutions that are already presented and evaluated in related scientific papers; rather, they summarize the role and time requirements of different components of the railway network in distributed intelligent control.
- Modeling a critical communication application for automatic train protection and estimating the injected latency from the RESTful interface. FRMCS-critical communication applications are needed when the intelligent control logic is deployed and executed centrally and instructions need to be sent to trains or infrastructure. The communication delay based on RESTful interfaces also needs to be taken into account, considering the distribution of the control logic.
- Architectural mapping of AI-/ML-assisted control functions onto real-time, near-real-time and non-real-time control loops. The study provides a general vision of how different AI/ML algorithms can be embedded in an intelligent railway architecture, without describing, evaluating and recommending any specific solutions (this is conducted in the relevant literature sources) that should be applied to the use cases.
- Identifying of criteria for determining deployment scenarios that decide whether a given ML application should be included in a real-time, near-real-time, or non-real-time control loop. Some criteria regarding the location of the ML training host and the location of the ML inference host are also discussed.
- Identifying of functional requirements to the railway nodes that host near real-time control and non-real-time operation.
2.2. Use Cases of Intelligent Railway Control
2.2.1. Intelligent Negotiation in Multi-Train Conflict Points
- 15–30% delay during peak hours due to conservative safety margins.
- Manual intervention required for dynamic conflicts (e.g., train delays).
- Suboptimal resource utilization at junctions.
- Collision risk during unexpected events (e.g., signal failure).
2.2.2. Intelligent Railway Route Optimization
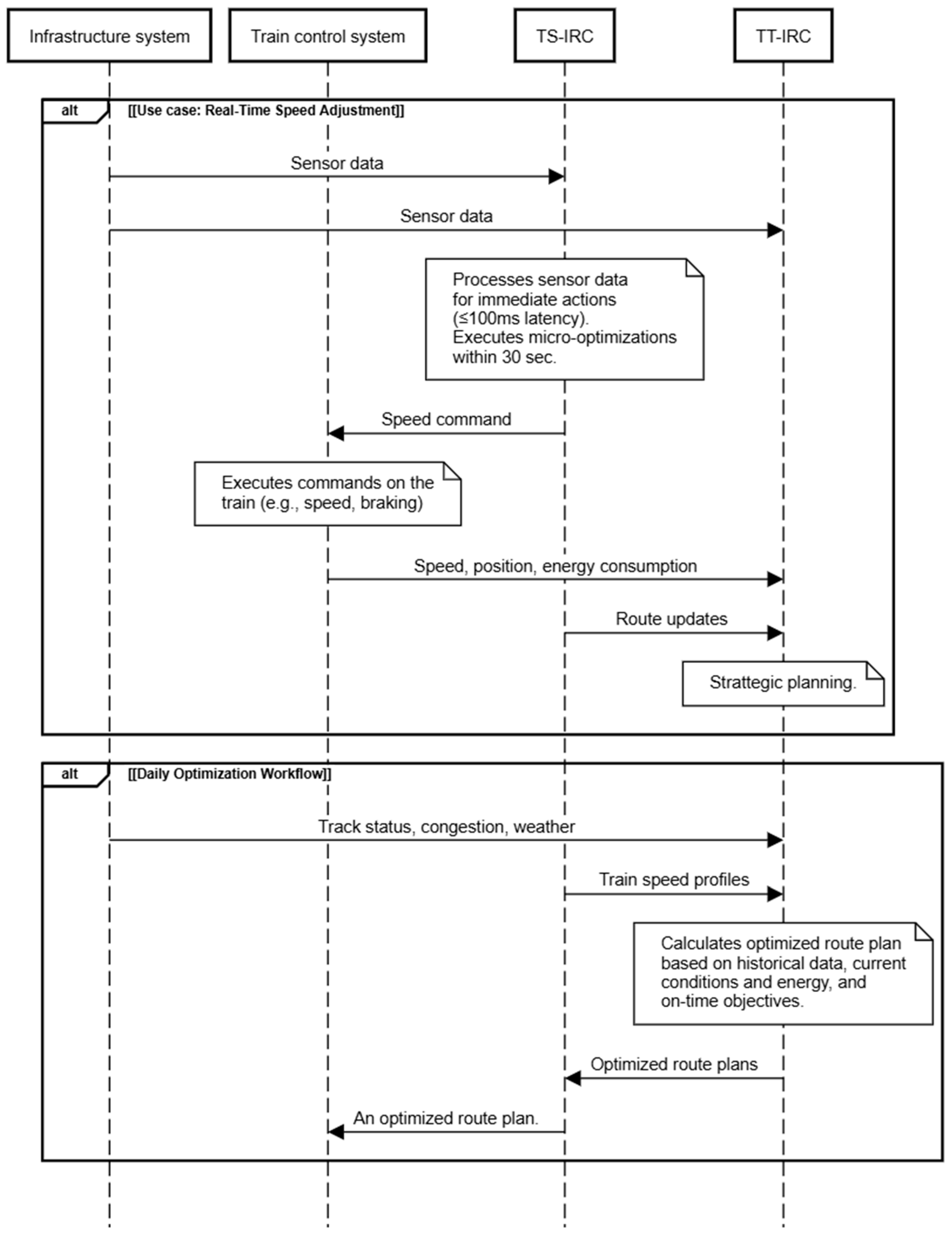
2.2.3. Adaptive Train Control
2.2.4. Adaptive Track Scheduling
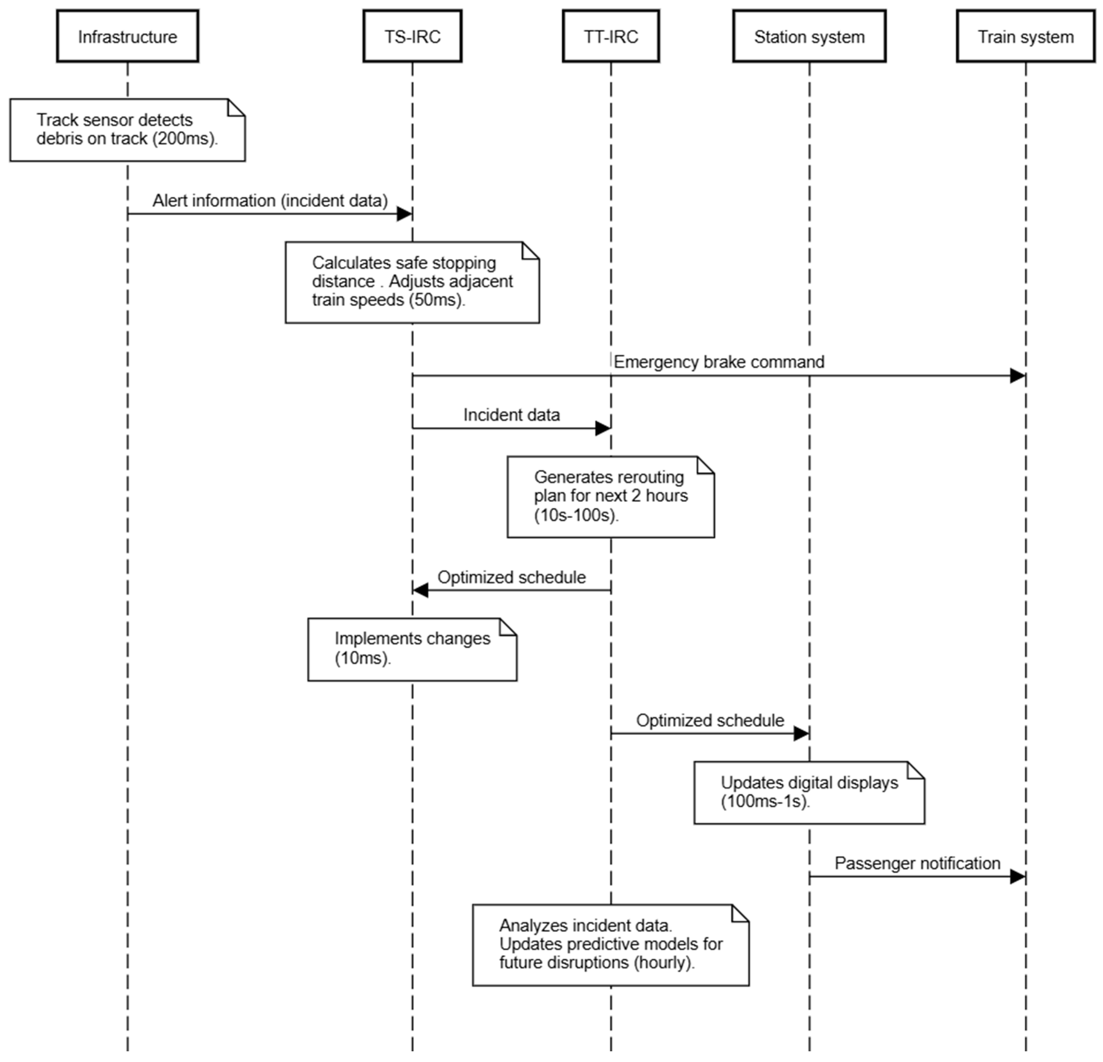
2.2.5. Intelligent Traffic Management
- Below 100 ms: TS-IRC-only decisions (safety-critical: train stops, speed adjustments)
- Above 100 ms: TT-IRC-assisted decisions (e.g., rerouting, schedule changes)
3. Results
3.1. Mapping of AI/ML-Assisted Control onto Loops in an Intelligent Railway Control Architecture
- Time-tolerant control loops responsible for non-real-time functions.
- Time-sensitive control loops responsible for near-real-time functions.
- Live control loops responsible for real-time functions.
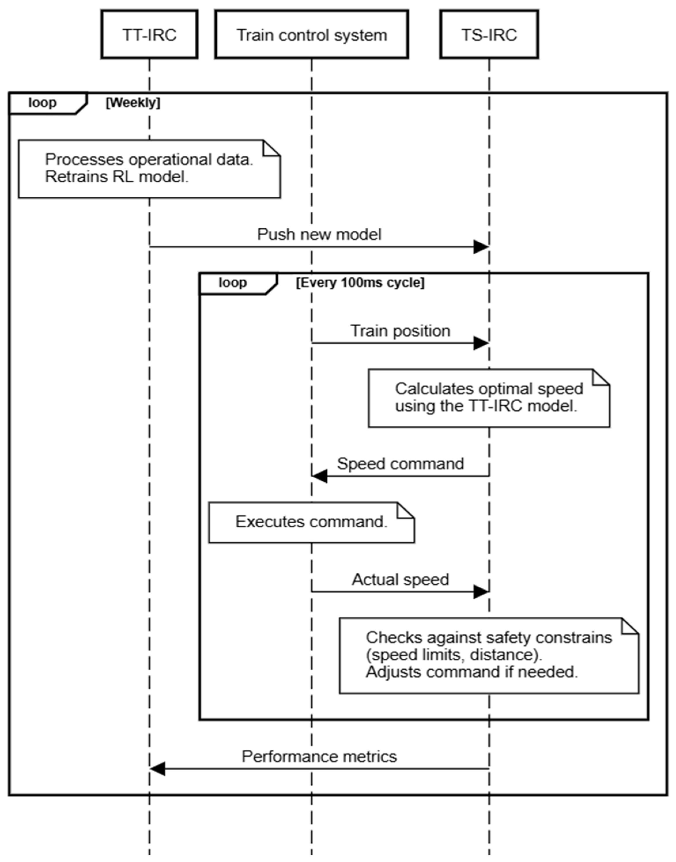
- The TT-IRC distributes an initial AI/ML model to its connected TS-IRCs.
- Each TS-IRC trains the model using locally collected data. Local training data remains on the TS-IRC and it is not transmitted to the TT-IRC.
- Local AI/ML model updates (e.g., weights or gradients) are sent from the TS-IRC to the TT-IRC.
- The TT-IRC aggregates the updates to improve the global AI/ML model.
- The updated global AI/ML model is downloaded back to the TS-IRCs for further training or deployment.
- Once the AI/ML model converges (i.e., performance stabilizes), it is deployed for inference in the TS-IRCs.
- The TT-IRC can request/subscribe model updates (weights/gradients) from its connected TS-IRCs.
- The TT-IRC can notify TS-IRCs to download the updated global model.
3.2. An Automatic Train Protection Communication Application
- Both initiating party and terminating party must register their functional identities (e.g., train system X, controller Y). This is performed by the FRMCS Role management and presence application.
- The access to the ATP application must be authorized by the FRMCS system. This is performed by the FRMCS Authorization application.
4. Discussion
- It must be able to request ML model training (regardless of deployment location) and trigger ML model retraining or performance evaluation, as well as maintain catalogs for ML designers of published/installed, trained models (executable components) and detect model compatibility with the target ML inference host.
- It should allow for the deployment of models via containerized execution (e.g., ML engines as packaged software libraries) and support dynamic model switching policies (e.g., based on traffic load or seasonal patterns).
- It must be able to access real-time machine learning performance metrics (accuracy, key performance indicators) and failure alarms via R2 interface, as well as pass performance management/failure management statistics for model evaluation and allow for the retraining of triggers based on performance degradation.
- ML inference hosts (both TT-IRC and TS-IRC) must validate data type and frequency specifications during ML application registration. ML applications must declare their data production/consumption patterns (type and frequency) when registering with the inference host.
- Inference hosts must match consumed data requirements to available sources (other ML applications or host-mediated sources). Registration fails if no valid source matches consumed data requirements (applies to both TT-IRC and TS-IRC).
- ML inference hosts (both TT-IRC and TS-IRC) must process scoped data subscription requests, coordinating with RMAO, TT-IRC, or TS-IRC to establish data routing (e.g., R2 to ML application, inter-ML application data forwarding). ML applications producing data must handle subscription requests via the inference host, determining and generating required additional subscriptions to fulfill data requests.
- ML inference hosts (TT-IRC or TS-IRC) must mediate shared data requests from multiple ML applications without burdening the source ML application. TT-IRC must evaluate performance metrics against termination conditions and trigger actions when thresholds are breached. Inference hosts must execute model termination upon command, activate redundant models per backup instructions, and notify RMAO/TT-IRC of termination/activation outcomes via acknowledgements.
5. Conclusions
Author Contributions
Funding
Institutional Review Board Statement
Informed Consent Statement
Data Availability Statement
Conflicts of Interest
Abbreviations
| 5G | Fifth-Generation mobile communications |
| AI | Artificial Intelligence |
| API | Application Programming Interface |
| ATC | Automatic Train Control |
| ATO | Automatic Train Operation |
| ATP | Automatic Train Protection |
| CBTC | Communication-Based Train Control |
| ERTMS | European Railway Traffic Management System |
| FRMCS | Future Railway Mobile Communication System |
| GPS | Global Positioning System |
| GSM-R | Global System for Mobile Communications—Railways |
| HTTP | Hyper Text Transfer Protocol |
| IoT | Internet of things |
| JSON | JavaScript Object Notation |
| LTS | Labeled Transition System |
| ML | Machine Learning |
| PMF | Probability Mass Function |
| QoS | Quality of Service |
| REST | Representational State Transfer |
| RMAO | Railway Management, Automation and Orchestration |
| TS-IRC | Time-Sensitive Intelligent Railway Controller |
| TT-IRC | Time-Tolerant Intelligent Railway Controller |
References
- Europe’s Rail, System Pillar Consortium—Task 1, UIC and UNIFE. Energy Saving in Rail: Consumption Assessment, Efficiency Improvement and Saving Strategies, Overview Report. 2024. Available online: https://share.google/xFUZWNw1G8UoVRMvF (accessed on 27 December 2025).
- García-Méndez, S.; de Arriba-Pérez, F.; Leal, F.; Veloso, B.; Malheiro, B.; Carlos Burguillo-Rial., J. An explainable machine learning framework for railway predictive maintenance using data streams from the metro operator of Portugal. Sci. Rep. 2025, 15, 27495. [Google Scholar] [CrossRef]
- Shaikh, M.Z.; Ali, S.; Ali, S.; Baro, E.N.; Baloch, Y.A.; Chowdhry, B.S. Predictive Maintenance in Urban Railway Systems Using Machine Learning Models. In Proceedings of the Global Conference on Wireless and Optical Technologies (GCWOT), Malaga, Spain, 25–27 September 2024; pp. 1–5. [Google Scholar] [CrossRef]
- Nigam, S.; Kumar, D.; Mukherji, S.; Tomar, S.S.; Shastri, S.; Gupta, P. Predictive Maintenance of Railway Tracks Using LSTM. In Proceedings of the IEEE International Conference on Intelligent Signal Processing and Effective Communication Technologies (INSPECT), Gwalior, India, 7–8 December 2024; pp. 1–5. [Google Scholar] [CrossRef]
- Mario, B.; Mezhuyev, V.; Tschandi, M. Predictive maintenance for Railway Domain: A systematic Literature Review. IEEE Eng. Manag. Rev. 2023, 51, 120–140. [Google Scholar] [CrossRef]
- Pasurangga, D.; Baltasar, S. Data Driven Predictive Maintenance Framework for Railway Safety in Indonesia. AJRI 2025, 7, 75–87. [Google Scholar]
- Le-Nguyen, M.-H.; Turgis, F.; Fayemi, P.-E.; Bifet, A. Real-time learning for real-time data: Online machine learning for predictive maintenance of railway systems. Trans. Res. Proc. 2023, 72, 171–178. [Google Scholar] [CrossRef]
- Bianchi, G.; Fanelli, C.; Freddi, F.; Giuliani, F.; La Placa, A. Systematic review railway infrastructure monitoring: From classic techniques to predictive maintenance. Adv. Mech. Eng. 2025, 17, 1–26. [Google Scholar] [CrossRef]
- Tagiew, R.; Leinhos, D.; von der Haar, H.; Klotz, C.; Sprute, D.; Ziehn, J.; Schmelter, A.; Witte, S.; Klasek, P. Sensor system for development of perception systems for ATO. Discov. Artif. Intell. 2023, 3, 22. [Google Scholar] [CrossRef]
- Basile, G.; Napoletano, E.; Petrillo, A.; Santini, S. Roadmap and challenges for reinforcement learning control in railway virtual coupling. Discov. Artif. Intell. 2022, 2, 27. [Google Scholar] [CrossRef]
- Gozali, A.A.; Ruriawan, M.F.; Alamsyah, A.; Purwanto, Y.; Romadhony, A.; Wijaya, F.; Nugroho, F.; Husna, D.; Kridanto, A.; Fakhrudin, A.; et al. Smart train control and monitoring system with predictive maintenance and secure communications features. Transp. Res. Interdiscip. Perspect. 2025, 31, 101409. [Google Scholar] [CrossRef]
- Sarp, S.; Kuzlu, M.; Jovanovic, V.; Polat, Z.; Guler, O. Digitalization of railway transportation through AI-powered services: Digital twin trains. Eur. Transp. Res. Rev. 2024, 16, 58. [Google Scholar] [CrossRef]
- Nagy, A.; Tick, A. From Innovation to Implementation: Leveraging AI-Driven Automation in Smart Urban Railway Operations. In Proceedings of the IEEE 12th International Conference on Computational Cybernetics and Cyber-Medical Systems (ICCC), Mahe Island, Beau Vallon, Seychelles, 9–11 April 2025; pp. 123–130. [Google Scholar] [CrossRef]
- Kanthimathi, M.; Vijay, P.; Yeshwanth, R.C.; Akkash, T.N.; Sanjai, P.; Vishal, A.S.; Govindha, R.E. Next-Generation Railway System for Inter-Train-to-Train Communication Using DSRC and LTE-R Based Intelligent Tunnels. In Proceedings of the 5th IEEE Global Conference for Advancement in Technology (GCAT), Bangalore, India, 4–6 October 2024; pp. 1–7. [Google Scholar] [CrossRef]
- Murthy, K.K.K.; Goel, O.; Jain, S. Advancements in Digital Initiatives for Enhancing Passenger Experience in Railways. Darpan Int. Res. Anal. 2023, 11, 40–60. [Google Scholar] [CrossRef]
- Mahesh, N.; Hadeed, R.; Marinov, M. The Impact of Artificial Intelligence on Passenger Flow in Air and Rail Integrated Networks: A Systematic Literature Review. In Proceedings of the 20th European Dependable Computing Conference Companion Proceedings (EDCC-C), Lisbon, Portugal, 8–11 April 2025; pp. 102–107. [Google Scholar] [CrossRef]
- Li, H.; Jiang, Z.; Li, C.; Gu, J.; Wang, B. Formulation and Evaluation of Rail Transit Passenger Influx Control Schemes Based on Train-Passenger-Station Interactive Simulation. Urban Rail Transit 2025, 11, 352–370. [Google Scholar] [CrossRef]
- Ojeda-Cabral, M.; Stead, A.D. Estimating the impact of new rail station openings on through-passenger demand: A difference-in-differences approach. Transportation 2025, 1–28. [Google Scholar] [CrossRef]
- Luangboriboon, N.; Samà, M.; D’Ariano, A.; Fujiyama, T. Train platforming problem from the viewpoint of passenger flow management. Transportation 2025, 1–23. [Google Scholar] [CrossRef]
- Fernández-Lobo, A.; Benavente, J.; Monzon, A. Dynamic Management Tool for Improving Passenger Experience at Transport Interchanges. Future Transp. 2025, 5, 59. [Google Scholar] [CrossRef]
- Bai, J.; Peng, J.; Wei, Y.; Xu, S.; Yan, Z.; Lu, J. The Passenger Preferences for Flexible Tickets and Key Attributes for Ticket Design of High-speed Railway: A Case Study from China. Urban Rail Transit 2025, 11, 321–334. [Google Scholar] [CrossRef]
- Khosla, A.; Dubey, R. Cybersecurity Challenges in Modern Railway Signaling—A Comprehensive Review. IJFMR 2025, 7, 1–20. [Google Scholar] [CrossRef]
- O’Kelly, M.E. Transportation security at hubs: Addressing key challenges across modes of transport. J. Transp. Secur. 2025, 18, 4. [Google Scholar] [CrossRef]
- Abudu, R.; Bridgelall, R.; Quayson, B.P.; Tolliver, D.; Dadson, K. Railroad Cybersecurity: A Systematic Bibliometric Review. Designs 2025, 9, 23. [Google Scholar] [CrossRef]
- Kour, R.; Patwardhan, A.; Thaduri, A.; Kamir, R. A review on cybersecurity in railways. J. Rail Rapid Transit 2023, 237, 3–20. [Google Scholar] [CrossRef]
- Hsiao, L.-S.; Lin, I.-L.; Huang, C.-J.; Liu, H.-T. Analysis of Factors Influencing Cybersecurity in Railway Critical Infrastructure: A Case Study of Taiwan Railway Corporation, Ltd. Systems 2025, 13, 861. [Google Scholar] [CrossRef]
- Soderi, S.; Masti, D.; Lun, Y.Z. Railway Cyber-Security in the Era of Interconnected Systems: A Survey. IEEE Trans. Intell. Transp. Syst. 2023, 24, 6764–6779. [Google Scholar] [CrossRef]
- Mazzino, N.; Perez, X.; Meuser, U.; Santoro, R.; Brennan, M.; Schlaht, J.; Chéron, C.; Samson, H.; Dauby, L.; Furio, N.; et al. Rail 2050 Vision. Rail—The Backbone of Europe’s Mobility. 2018. Available online: https://errac.org/publications/rail-2050-vision-document/ (accessed on 27 December 2025).
- Zuo, Z.; Tian, X.; Shao, Z. Deepening Research on the Comprehensive Application and Development of Railway Intelligent Detection and Monitoring System and Key Technologies. In Proceedings of the IEEE 7th Information Technology and Mechatronics Engineering Conference (ITOEC), Chongqing, China, 15–17 September 2023; pp. 425–433. [Google Scholar] [CrossRef]
- Donato, L.; Tang, R.; Bešinović, N.; Flammini, F.; Goverde, R.; Lin, Z.; Liu, R.; Marrone, S.; Napoletano, E.; Nardone, R.; et al. Recommendations and Roadmaps Towards Intelligent Railways. In Transport Transitions: Advancing Sustainable and Inclusive Mobility; McNally, C., Carroll, P., Martinez-Pastor, B., Ghosh, B., Efthymiou, M., Valantasis-Kanellos, N., Eds.; Springer: Cham, Switzerland, 2026. [Google Scholar] [CrossRef]
- Chamaret, A.; Ernst, J.; Fernandez, S. From Shift2Rail to Europe’s Rail, Future Perspectives for Alternative Drive Trains Standardizations and Energy Efficiency. In Transport Transitions: Advancing Sustainable and Inclusive Mobility; McNally, C., Carroll, P., Martinez-Pastor, B., Ghosh, B., Efthymiou, M., Valantasis-Kanellos, N., Eds.; Springer: Cham, Switzerland, 2025; pp. 169–175. [Google Scholar] [CrossRef]
- Narasimha, S.S.; Kushaal, S.; Kumar, S.; Aithal, R.; Vijayalakshmi, M.N. Enhancing Railway Safety Through Human Activity Recognition. In Proceedings of the 8th International Conference on Computational System and Information Technology for Sustainable Solutions (CSITSS), Bengaluru, India, 7–9 November 2024; pp. 1–5. [Google Scholar] [CrossRef]
- International Union of Railways. Future Railway Mobile Communication System. Functional Requirement Specification. 2025. Available online: https://share.google/Ap3xOLAuMJhQZJWba (accessed on 27 December 2025).
- d’Arms, A.; Song, H.; Narman, H.S.; Yurtcu, N.C.; Zhu, P.; Alzarrad, A. Automated Railway Crack Detection Using Machine Learning: Analysis of Deep Learning Approache. In Proceedings of the IEEE 15th Annual Information Technology, Electronics and Mobile Communication Conference (IEMCON), Berkeley, CA, USA, 24–26 October 2024; pp. 1–7. [Google Scholar] [CrossRef]
- Menéndez, M.N.; Germino, S.; Díaz-Charris, L.D.; Lutenberg, A. Automatic Railway Signaling Generation for Railways Systems Described on Railway Markup Language (railML). IEEE Trans. Intell. Transp. Syst. 2024, 25, 2331–2341. [Google Scholar] [CrossRef]
- Li, X.; He, H.; Yang, Y.; Fan, Z. Automatic search model of railway shunting route based on improved artificial neural network algorithm. Discov. Artif. Intell. 2025, 5, 231. [Google Scholar] [CrossRef]
- Hassan, M.; Al Nafees, A.; Shraban, S.S.; Paul, A.; Mahin, D.H. Application of machine learning in intelligent transport systems: A comprehensive review and bibliometric analysis. Discov. Civ. Eng. 2025, 2, 98. [Google Scholar] [CrossRef]
- Zhou, M.; Yuan, Z.; Wu, X.; Dong, H.; Wang, F.-Y. A Railway Traffic Management Advisory System for High-Speed Trains in Case of Emergencies. IEEE Intell. Transp. Syst. 2025, 17, 36–49. [Google Scholar] [CrossRef]
- Pascariu, B.; Flensburg, J.V.; Pellegrini, P.; Azevedo, C.M.L. Formulation and solution framework for real-time railway traffic management with demand prediction. IET Intell. Transp. Syst. 2025, 19, e12610. [Google Scholar] [CrossRef]
- Alsobky, A.; Darwish, A.M.; Hassan, A. A Multi-Objective Optimization Framework for Traffic Signal Design. J. Southwest Jiatong Univ. 2023, 58, 474–492. [Google Scholar] [CrossRef]
- Lee, Y.J. Human-Centered Intelligent Systems for Railroad Energy Management: A Behavioral Analysis Framework using Machine Learning for Technology Assessment and Social Impact. Hum.-Centric Intell. Syst. 2025, 5, 351–375. [Google Scholar] [CrossRef]
- Liu, W.; Feng, Q.; Zeng, X.; Han, Z. Deep Reinforcement Learning Based Automatic Speed Control Framework for Railway Trains with Rigid Contact Pantograph. In International Symposium for Intelligent Transportation and Smart City (ITASC) 2025 Proceedings; Zeng, X., Xie, X., Sun, J., Ma, L., Chen, Y., Eds.; Springer: Singapore, 2025; Volume 1407. [Google Scholar] [CrossRef]
- Görçün, Ö.F.; Hussain, A.; Ullah, K.; Pamucar, D.; Simic, V. Evaluation of Railway Intelligent Transportation Systems to Construct Safer Railway Transport Systems with a Novel Decision-Making Model. Transp. Policy 2026, 176, 103897. [Google Scholar] [CrossRef]
- Noruzi, M.; Naderan, A.; Zakeri, J.A.; Rahimov, K. A Novel Decision-Making Framework to Evaluate Rail Transport Development Projects Considering Sustainability under Uncertainty. Sustainability 2023, 15, 13086. [Google Scholar] [CrossRef]
- Goodarzi, S.; Kashani, H.F.; Oke, J.; Ho, C.L. Data-driven methods to predict track degradation: A. case study. Constr. Build. Mater. 2022, 344, 128166. [Google Scholar] [CrossRef]
- Sauni, M.; Luomala, H.; Kolisoja, P.; Vaismaa, K. Framework for implementing track deterioration analytics into railway asset management. Built Environ. Proj. Asset Manag. 2022, 12, 871–886. [Google Scholar] [CrossRef]
- Ghasemi, A.; Keshavarzi, A.; Abdelmoniem, A.M.; Nejati, O.R.; Derikvand, T. Edge Intelligence for Intelligent Transport Systems: Approaches, challenges, and future directions. Expert Syst. Appl. 2025, 280, 127273. [Google Scholar] [CrossRef]
- Ye, J.; Wang, C.; Chen, J.; Wan, R.; Li, X.; Sepe, A.; Tai, R. Cloud–Edge Hybrid Computing Architecture for Large-Scale Scientific Facilities Augmented with an Intelligent Scheduling System. Appl. Sci. 2023, 13, 5387. [Google Scholar] [CrossRef]
- Liu, X.; Zhong, Y.; Bi, C.; Jiao, F.; Xu, J. Research on the Application of Cloud Edge Collaboration Architecture in Power System. J. Phys. Conf. Ser. 2024, 2795, 012022. [Google Scholar] [CrossRef]
- Qin, Y.; Cao, Z.; Sun, Y.; Kou, L.; Zhao, X.; Wu, Y.; Liu, Q.; Wang, M.; Jia, L. Research on Active Safety Methodologies for Intelligent Railway Systems. Engineering 2023, 27, 266–279. [Google Scholar] [CrossRef]
- Liu, Y.; Li, P.; Feng, B.; Pan, P.; Wang, X.; Zhao, Q. Research on digital twin technology and its application in intelligent operation and maintenance of high-speed railway infrastructure. Railw. Sci. 2024, 3, 746–763. [Google Scholar] [CrossRef]
- Thompson, E.A.; Lu, P.; Alimo, P.K.; Atuobi, H.B.; Akoto, E.T.; Abbew, C.K. Revolutionizing railway systems: A systematic review of digital twin technologies. HSR 2025, 3, 238–250. [Google Scholar] [CrossRef]
- Salierno, G.; Leonardi, L.; Cabri, G. A Big Data Architecture for Digital Twin Creation of Railway Signals Based on Synthetic Data. IEEE Intell. Transp. Syst. 2024, 5, 342–359. [Google Scholar] [CrossRef]
- Ou, Y.; Mihăiţă, A.-S.; Ellison, A.; Mao, T.; Lee, S.; Chen, F. Rail Digital Twin and Deep Learning for Passenger Flow Prediction Using Mobile Data. Electronics 2025, 14, 2359. [Google Scholar] [CrossRef]
- Atanasov, I.; Vatakov, V.; Pencheva, E. A Microservices-Based Approach to Designing an Intelligent Railway Control System Architecture. Symmetry 2023, 15, 1566. [Google Scholar] [CrossRef]
- Atanasov, I.; Pencheva, E.; Trifonov, V.; Kassev, K. Railway Cloud: Management and Orchestration Functionality Designed as Microservices. Appl. Sci. 2024, 14, 2368. [Google Scholar] [CrossRef]
- Atanasov, I.; Dimitrova, D.; Pencheva, E.; Trifonov, V. Railway Cloud Resource Management as a Service. Future Internet 2025, 17, 192. [Google Scholar] [CrossRef]
- International Union of Railways. Future Railway Mobile Communication System, User Requirements Specification. 2020. Available online: https://uic.org/IMG/pdf/frmcs_user_requirements_specification_version_4.0.0.pdf (accessed on 27 December 2025).
- Kacar, L. Use of Safety Guarantees of Train Protection in the Safety of Autonomous Train Driving. J. Pol. Miner. Eng. Soc. 2025, 2, 1–6. [Google Scholar] [CrossRef]
- Morin, X.; Olsson, N.O.E.; Lau, A. Expected Challenges and Anticipated Benefits of Implementing Remote Train Control and Automatic Train Operation: A Tramway Case Study. Future Transp. 2025, 5, 73. [Google Scholar] [CrossRef]
- Steffi; Kumawat, S.; Gupta, S.; Flammini, F. Conflict detection and resolution in IoT-Enabled railway systems using Petri nets. JRTPM 2025, 36, 100553. [Google Scholar] [CrossRef]
- Qiao, Z.; Tang, T.; Yuan, L. Reordering and Driving Strategy to Resolve Train Conflict Based on Cooperative Game Theory. In Proceedings of the 23rd International Conference on Intelligent Transportation Systems (ITSC), Rhodes, Greece, 20–23 September 2020; pp. 1–6. [Google Scholar] [CrossRef]
- Matowicki, M.; Młyńczak, J.; Gołębiowski, P.; Přikryl, J. Defining Railway Traffic Conflicts and Optimising Their Resolution: A Machine Learning Perspective. Trans. Transp. Sci. 2025, 16, 44–48. [Google Scholar] [CrossRef]
- Zawodny, M.; Kruszyna, M.; Szczepanek, W.K.; Korzeń, M. A New Form of Train Detection as a Solution to Improve Level Crossing Closing Time. Sensors 2023, 23, 6619. [Google Scholar] [CrossRef] [PubMed]
- Higgisson, B.; Byrne, A.; Davis, E.; Logan, L. 2023 Annual Report to the European Union Agency for Railways, Commission for Railway Regulation Temple House, Blackrock, Co. Dublin, Ireland. 2024. Available online: https://share.google/AVWCaX0jtQTuB4Yhr (accessed on 27 December 2025).
- Han, W.; Shi, Z.; Lv, X.; Zhang, G. An Intelligent Heuristic Algorithm for a Multi-Objective Optimization Model of Urban Rail Transit Operation Plans. Sustainability 2025, 17, 4617. [Google Scholar] [CrossRef]
- Wang, Y.; Song, R.; He, S.; Song, Z.; Chi, J. Optimizing Train Routing Problem in a Multistation High-Speed Railway Hub by a Lagrangian Relaxation Approach. IEEE Access 2022, 10, 61992–62010. [Google Scholar] [CrossRef]
- Zhou, X.; Lu, F.; Wang, L. Optimization of Train Operation Planning with Full-Length and Short-Turn Routes of Virtual Coupling Trains. Appl. Sci. 2022, 12, 7935. [Google Scholar] [CrossRef]
- Ma, Y. Optimization Algorithm of Urban Rail Transit Network Route Planning Using Deep Learning Technology. Comput. Intell. Neurosci. 2022, 2022, 2024686. [Google Scholar] [CrossRef] [PubMed]
- Bao, Z.; Zhang, T.; Liu, J.; Shen, D.; Cai, B. Composite Iterative Learning and Model Reference Adaptive Control for High-Speed Train Speed Tracking. In Proceedings of the IEEE 14th Data Driven Control and Learning Systems (DDCLS), Wuxi, China, 9–11 May 2025; pp. 1834–1839. [Google Scholar] [CrossRef]
- Guo, Y.; Ding, J.; Feng, X.; Sun, P.; Fang, Q.; Wei, M. Robust adaptive iterative learning control for high-speed trains under non-strictly repeated conditions. Control Eng. Pract. 2024, 145, 105865. [Google Scholar] [CrossRef]
- Garrisi, G.; Cervelló-Pastor, C. Train-Scheduling Optimization Model for Railway Networks with Multiplatform Stations. Sustainability 2020, 12, 257. [Google Scholar] [CrossRef]
- Wang, S.; Chow, A.H.F.; Ying, C.-S. Adaptive and flexible rail transit network service dispatching as a partially observable Markov decision process. Transp. Res. Part C Emerg. Technol. 2025, 179, 105286. [Google Scholar] [CrossRef]
- Guo, Y.; Sun, P.; Wang, Q.; Feng, X. Adaptive cooperative control for multiple high-speed trains with uncertainties, input saturations and state constraints. Control Eng. Pract. 2024, 142, 105768. [Google Scholar] [CrossRef]
- Yang, X.; Meng, J. Adaptive distributed cooperative tracking control of high-speed trains based on consensus algorithm. In Proceedings of the International Conference on Electrical Engineering and Intelligent Systems (IC2EIS 2025), Chengdu, China, 31 July 2025. [Google Scholar] [CrossRef]
- Yang, C.; Sun, Y.; Ladubec, C.; Liu, Y. Developing Machine Learning-Based Models for Railway Inspection. Appl. Sci. 2021, 11, 13. [Google Scholar] [CrossRef]
- European Union, Agency for Railways. Report on Railway Safety and Interoperability in the EU. 2024. Available online: https://share.google/hwPj8kULZ0BxlOTKY (accessed on 27 December 2025).
- Solinen, E.; Palmqvist, C.-W. Development of new railway timetabling rules for increased robustness. Transp. Policy 2023, 133, 198–208. [Google Scholar] [CrossRef]
- Lövétei, I.F.; Lindenmaier, L.; Aradi, S. Efficient real-time rail traffic optimization: Decomposition of rerouting, reordering, and rescheduling problems. JRTPM 2025, 33, 100496. [Google Scholar] [CrossRef]
- Morin, X.; Olsson, N.O.E.; Lau, A. Managerial Challenges in Implementing European Rail Traffic Management System, Remote Train Control, and Automatic Train Operation: A Literature Review. Future Transp. 2024, 4, 1350–1369. [Google Scholar] [CrossRef]
- International Union of Railways. Future Railway Mobile Communication System, Use Cases. 2020. Available online: https://uic.org/IMG/pdf/frmcs_use_cases-mg_7900-v2.1_0.pdf (accessed on 27 December 2025).
- Sarmiento, C.; Bourgne, G.; Ganascia, J.-G. Formalising Overdetermination in a Labelled Transition System. In Proceedings of the 24th International Conference on Autonomous Agents and Multiagent Systems, Detroit, MI, USA, 19–23 May 2025; pp. 1840–1848. [Google Scholar]
- European Telecommunications Standard Institute. Technical Report: Rail Telecommunications (RT); Future Rail Mobile Communication System (FRMCS); Study on System Architecture. Available online: https://share.google/K5N0Oj5LKxt9b3hgX (accessed on 27 December 2025).















| ML Type | Use Case | Training Host | Inference Host | Distribution Motivation |
|---|---|---|---|---|
| Supervised Learning | Predicting freight train delays based on weather, track condition, and historical data | TT-IRC central server | TS-IRC at station junctions | Historical data requires central aggregation; real-time prediction needs edge deployment for <50 ms latency |
| Unsupervised Learning | Clustering train types for dynamic priority grouping | TT-IRC central server | TT-IRC (daily plan generation) | Requires full traffic dataset for cluster formation; infers daily patterns, not real-time |
| Reinforcement Learning | Optimizing train sequencing at junctions | TT-IRC central server (simulated environment) | TS-IRC at junction control nodes | RL training requires massive simulation; inference needs TS-IRC for real-time sequencing decisions |
| Federated Learning | Building shared delay prediction model without sharing raw freight data | Edge servers at freight hubs | TS-IRC at junctions | Operators retain data on-premise; only model updates shared; inference at edge for low latency |
| Transition Abstraction | State Mapping | Transition Sequences in Aapp | Transition Sequences in Fsys |
|---|---|---|---|
| The application initiates an ATP session and the FRMCS authorizes the communication, and the application requests setting a specific QoS class. | Initial states (sa1, ss1) Next states (sa2, ss2) | sa1sa2sa2 | ss1ss2ss2 |
| The application initiates an ATP session and the FRMCS does not authorize the communication, | Initial states (sa1, ss1) Next states (sa1, ss1) | sa1sa2sa1 | ss1ss2ss1 |
| The FRMCS system grants the requested QoS class and the data session is established in the network | Initial state (sa2, ss2) Next states (sa3, ss5) | sa2sa3 | ss2ss3ss4ss5 |
| The FRMCS system cannot grant the requested QoS class to the data session and the session establishment is terminated. | Initial state (sa2, ss2) Next states (sa1, ss1) | sa2sa1 | ss2ss3ss1 |
| The FRMCS system offers a degraded QoS class, the application accepts it, and the data session is established. | Initial state (sa2, ss2) Next states (sa3, ss5) | sa2sa2sa3 | ss2ss3ss3ss4ss5 |
| The FRMCS system offers a degraded QoS class, the application rejects it, and the data session establishment is terminated. | Initial state (sa2, ss2) Next states (sa1, ss1) | sa2sa2sa1 | ss2ss3ss3ss1 |
| An incoming call to the inviting party is rejected by the FRMCS system and the application is not notified | Initial state (sa3, ss5) Next states (sa3, ss5) | ___ | ss5ss6ss5 |
| An incoming call to the inviting party is accepted by the FRMCS system, the FRMCS system terminates the existing ATP session and releases the resources assigned to the session. | Initial state (sa2, ss2) Next states (sa1, ss1) | sa3sa1 | ss5ss6ss7ss1 |
| The application terminates the ATP data session and the FRMCS systems releases the resources assigned to the session. | Initial state (sa3, ss5) Next states (sa1, ss1) | sa3sa4sa1 | ss5ss7ss1 |
Disclaimer/Publisher’s Note: The statements, opinions and data contained in all publications are solely those of the individual author(s) and contributor(s) and not of MDPI and/or the editor(s). MDPI and/or the editor(s) disclaim responsibility for any injury to people or property resulting from any ideas, methods, instructions or products referred to in the content. |
© 2026 by the authors. Licensee MDPI, Basel, Switzerland. This article is an open access article distributed under the terms and conditions of the Creative Commons Attribution (CC BY) license.
Share and Cite
Atanasov, I.; Nenova, M.; Pencheva, E. On Some Aspects of Distributed Control Logic in Intelligent Railways. Future Transp. 2026, 6, 18. https://doi.org/10.3390/futuretransp6010018
Atanasov I, Nenova M, Pencheva E. On Some Aspects of Distributed Control Logic in Intelligent Railways. Future Transportation. 2026; 6(1):18. https://doi.org/10.3390/futuretransp6010018
Chicago/Turabian StyleAtanasov, Ivaylo, Maria Nenova, and Evelina Pencheva. 2026. "On Some Aspects of Distributed Control Logic in Intelligent Railways" Future Transportation 6, no. 1: 18. https://doi.org/10.3390/futuretransp6010018
APA StyleAtanasov, I., Nenova, M., & Pencheva, E. (2026). On Some Aspects of Distributed Control Logic in Intelligent Railways. Future Transportation, 6(1), 18. https://doi.org/10.3390/futuretransp6010018

