Next Article in Journal
Investigating the Factors That Influence the Ridership of Light Rail Transit Systems Using Thematic Analysis of Academic Literature
Next Article in Special Issue
Detecting Transit Deserts Through a Blend of Machine Learning (ML) Approaches, Including Decision Trees (DTs), Logistic Regression (LR), and Random Forest (RF) in Lucknow
Previous Article in Journal
Evaluating Autonomous Vehicle Safety Countermeasures in Freeways Under Sun Glare
Previous Article in Special Issue
Modeling and Evaluating the Impact of Mobile Usage on Pedestrian Behavior at Signalized Intersections: A Machine Learning Perspective
 
 
Font Type:
Arial Georgia Verdana
Font Size:
Aa Aa Aa
Line Spacing:
Column Width:
Background:
Article

Adaptive AI-Driven Toll Management: Enhancing Traffic Flow and Sustainability Through Real-Time Prediction, Allocation, and Task Optimization

by
Satendra Chandra Pandey
1,* and
Vasanthi Kumari P
2
1
Department of Computer Science and Engineering, Dayanand Sagar University, Bengaluru 560 068, India
2
School of Computer Application, Dayanand Sagar University, Bengaluru 560 068, India
*
Author to whom correspondence should be addressed.
Future Transp. 2025, 5(1), 21; https://doi.org/10.3390/futuretransp5010021
Submission received: 17 November 2024 / Revised: 15 January 2025 / Accepted: 20 January 2025 / Published: 26 February 2025

Abstract

Efficient toll processing is critical for mitigating traffic congestion and enhancing transportation network efficiency at toll stations. This study explores the Neelamangala Toll Plaza on India’s National Highway 48, employing artificial intelligence (AI) to optimize toll operations. The research integrates a Supervised Learning (SL) time series model for traffic prediction and a Reinforcement Learning (RL) framework based on a Markov Decision Process (MDP), coupled with a randomized algorithm for equitable task distribution. These AI-driven models dynamically adapt to real-time traffic conditions, preventing peak-hour system overload. Key performance metrics—Average Processing Time (APT), Queue Length Reduction (QLR), and Throughput (TP) were used to evaluate the system. Research also demonstrates the model’s superior performance in handling high traffic volumes and reducing congestion. The study underscores the potential of integrating AI and randomized algorithms in modern toll management, offering a scalable and adaptive solution for sustainable transportation infrastructure.

1. Introduction

Toll processing refers to the collection of fees from vehicles using toll roads, bridges, or tunnels, and is essential for the management and funding of infrastructure maintenance and development. A variety of hardware components enable efficient toll collection, including RFID readers and transponders for electronic toll collection (ETC), high-resolution cameras for license plate recognition (LPR), traffic sensors for vehicle monitoring, barrier gates for controlled access, electronic display boards for driver information, and servers with networking equipment for data transmission [1,2]. Complementing these hardware components, software systems including toll management platforms, artificial intelligence (AI) and machine learning (ML) algorithms for traffic prediction and dynamic pricing, data analytics tools, payment processing systems, and control and monitoring platforms are integral to modern toll operations [3,4].
In densely populated countries like India, the challenges of managing toll systems become even more critical. Major highways, such as National Highway 48 a vital arterial route for trade and daily commuting experience substantial traffic volumes. The Neelamangala Toll Plaza [Figure 1], located on this highway, exemplifies the systemic inefficiencies faced by conventional toll management systems. With increasing urbanization and motorization, the failures of traditional toll systems have become more apparent, often leading to significant bottlenecks that disrupt both local and intercity traffic flows. These inefficiencies underline the pressing need for advanced toll management solutions that dynamically adapt to real-time traffic demands.
Conventional toll collection systems typically rely on manual or semi-automated processes that are slow, labor-intensive, and prone to human error. These systems lack scalability and are often overwhelmed during peak traffic periods, leading to long queues and unpredictable wait times. Moreover, their inability to adjust dynamically to fluctuating traffic conditions exacerbates congestion, particularly during high-demand periods, rendering them inefficient in meeting the growing needs of modern transportation networks. The resultant delays affect commuter satisfaction, increase operational costs, and reduce economic productivity.
Modern toll systems are designed to streamline the toll collection process, reducing congestion, minimizing delays, and improving overall efficiency. The rapid expansion of transportation networks and escalating vehicle density have placed unprecedented demands on road infrastructure, creating a need for toll processing systems that can sustain smooth traffic flow, minimize congestion, and enhance the overall transit experience. Addressing these challenges requires a change in basic assumptions in toll management, leveraging technological advancements to optimize traffic flow and reduce delays [4].
Recent advancements in artificial intelligence (AI) and machine learning (ML) have led to innovative solutions that significantly enhance toll processing efficiency. AI-driven approaches, particularly Supervised Learning (SL) and Reinforcement Learning (RL), show promise for traffic prediction and congestion management. SL models utilize historical traffic data to predict peak times and demand patterns, enabling proactive resource allocation at toll plazas. In parallel, RL models leverage real-time data to continuously learn and adapt, refining toll processing strategies to maximize operational efficiency and minimize congestion [5].
The integration of AI with randomized algorithms introduces an additional layer of adaptability and resilience to toll management systems. Randomized algorithms help distribute computational tasks more evenly, preventing system overloads during peak demand periods [6]. By incorporating controlled adaptability, these algorithms enhance the scalability and robustness of toll management systems, ensuring the efficient handling of tasks such as vehicle recognition, transaction processing, and data analysis. This hybrid approach provides a robust framework for addressing the limitations of traditional toll systems and aligns with global trends toward smarter and more sustainable infrastructure. This study explores the potential of combining AI and randomized algorithms to create an adaptive and efficient toll-processing system [7,8]. By addressing the systemic inefficiencies inherent in conventional toll collection methods, the proposed approach seeks to enhance operational efficiency, reduce environmental impacts, and improve user satisfaction. The results of this research are expected to contribute to the development of intelligent transportation systems and offer a scalable, replicable model for high-traffic highways such as National Highway 48. Furthermore, integrating these technologies aligns with sustainable development goals by reducing idle times, lowering fuel consumption, and minimizing emissions.
The scope of this research includes a thorough analysis of current toll management challenges, an exploration of AI and randomized algorithms as viable solutions, and an empirical evaluation of their integration in high-traffic scenarios [9]. Using the Neelamangala Toll Plaza as a case study, this work provides actionable insights for optimizing toll operations on similar highways. Additionally, the study highlights the broader implications of adopting intelligent and sustainable toll management systems, enhancing the efficiency and resilience of transportation infrastructure globally.

2. Literature Review

The literature review is structured to provide a comprehensive overview of toll processing systems’ evolution, current practices, and emerging technologies. It begins with a historical background, detailing the transition from manual toll collection to modern systems like Electronic Toll Collection (ETC), Open Road Tolling (ORT), and Video Tolling. The review highlights current inefficiencies, such as congestion and technical issues, using real world examples like Neelamangala Toll Plaza [Figure 1]. It then explores the application of AI techniques, including Supervised Learning (SL) for traffic prediction, Reinforcement Learning (RL) for dynamic toll management, and randomized algorithms for scalability. The review concludes by identifying gaps in existing research, such as the need for integrated AI models and real-world validation and outlines how the current study addresses these gaps with a hybrid AI-driven approach.

2.1. Background on Toll Processing Systems

Toll management systems have significantly evolved from their early manual processes, where toll collectors collected cash from road users. This method was time consuming and inefficient, especially during peak hours. The introduction of automated toll booths in the mid-20th century marked a technological advancement, using mechanical and electronic devices to accept coins and tickets but still requiring human intervention. The late 20th century introduced electronic toll collection (ETC) systems that utilized RFID technology to allow automatic toll payments without stopping, reducing traffic congestion, and improving efficiency.
Today, modern toll management systems use a mix of manual, semi-automated, and fully automated technologies. Current systems include:

2.1.1. Electronic Toll Collection (ETC)

Widely used globally, ETC systems like E-ZPass in the U.S. or FASTag in India enable seamless toll payment via RFID technology. Vehicles equipped with transponders can pass through toll gates without stopping, with the toll amount deducted automatically from a prepaid account [10].

2.1.2. Open Road Tolling (ORT)

ORT eliminates toll booths, allowing vehicles to maintain highway speeds while tolls are collected electronically through overhead gantries equipped with RFID readers and cameras for license plate recognition [11].

2.1.3. Video Tolling

In some regions, video tolling systems capture the vehicle’s license plate using high-resolution cameras and link the toll charge to the vehicle owner’s account. This is often used for vehicles not equipped with transponders.

2.1.4. Integrated Payment Systems

Many toll systems are now integrated with other transport payment systems, allowing users to pay for tolls, parking, and even public transit with a single account, card, or UPI Payment bank.
The future of toll management is shaped by advancements in technologies like advanced data analytics and AI, vehicle-to-infrastructure (V2I) communication, blockchain for secure transactions, sustainability initiatives, and contactless payment systems.

2.2. Current Toll Collection Practices Lead to Inefficiencies and Traffic Congestion

Manual toll collection slows traffic as vehicles must stop to pay, causing delays during peak hours. Semi-automated systems, like coin machines, can introduce errors and technical issues [12]. Electronic toll collection (ETC) systems improve efficiency but face challenges such as incomplete RFID adoption and technical malfunctions. Open road tolling (ORT) is efficient but costly, while video tolling can suffer from poor license plate recognition. For example, the Neelamangala Toll Plaza [Figure 1] in India showcases these inefficiencies, resulting in high congestion and emissions. Although India’s FASTag system has reduced manual intervention and the U.S.’s E-ZPass has improved throughput, congestion still occurs during peak times. Automated toll systems, such as London’s Congestion Charge Zone and Singapore’s ERP, have made progress but still encounter challenges. Overall, using AI techniques like Supervised Learning (SL) for traffic prediction and Reinforcement Learning (RL) for dynamic toll management could enhance efficiency, reduce delays, and promote sustainability [13].

2.3. Prominent Techniques Explored in the Literature

Studies in toll management revealed significant flaws in manual collection, leading to long queues, delays, and increased emissions. This underscores the need for automation to alleviate traffic congestion. Although semi-automated systems like RFID exist, they face challenges with real-time adaptability during peak demand. Research indicates that traditional toll systems are reactive and fail to respond to changing traffic conditions. Recent advancements in artificial intelligence (AI) and machine learning (ML) present solutions for more effective toll processing, with the potential to predict traffic patterns and optimize operations [13].
The rise of AI and ML marks a shift towards adaptive toll management systems, moving from reactive to predictive strategies.

2.3.1. Supervised Learning (SL)

SL models leverage historical traffic data to predict congestion patterns, peak times, and demand intervals. This proactive approach facilitates preemptive resource allocation, as demonstrated [14].

2.3.2. Traffic Prediction Using Supervised Learning (SL)

SL models analyze historical traffic data to predict congestion patterns, peak intervals, and demand surges. Demonstrated that such predictions enable preemptive resource allocation, improving toll processing times and reducing congestion. By forecasting traffic trends, SL systems can deploy resources effectively, minimizing delays and enhancing user satisfaction [14].

2.3.3. Reinforcement Learning (RL)

RL models enable continuous learning from real-time traffic conditions, allowing systems to dynamically adjust toll processing strategies highlighting RL’s ability to refine decision-making and maximize traffic flow efficiency [15].

2.3.4. Dynamic Adjustments Through Reinforcement Learning (RL)

RL models excel in continuous learning and real-time adaptability applied RL to adjust toll processing strategies dynamically based on real-time traffic conditions. RL enables systems to optimize toll lane allocation, processing speeds, and queue management by learning from ongoing traffic interactions, thereby reducing congestion and improving flow efficiency [16].

2.3.5. Randomized Algorithms

These algorithms address the risk of system overload during peak periods by introducing controlled variability into task distribution demonstrating that randomized algorithms enhance system resilience and scalability, preventing bottlenecks under high traffic demand [16].

2.3.6. Integrating Randomized Algorithms for Enhanced Scalability

Randomized algorithms complement ML techniques by introducing controlled variability into computational tasks highlighting how these algorithms distribute workloads equitably, preventing system overloads during peak hours [7]. This approach enhances the scalability and robustness of toll management systems, particularly in high-traffic scenarios.
Recent advancements in toll management reveal critical gaps in the literature, with most studies focusing on traditional systems or isolated AI techniques rather than their integration [Figure 2]. This research aims to develop a unified framework combining supervised learning, reinforcement learning, and randomized algorithms to improve toll processing efficiency [13,14,15,16]. The Neelamangala Toll Plaza on National Highway 48 serves as the case study due to its frequent congestion. Previous studies identified manual toll collection as inefficient, leading to long queues, increased fuel consumption, and emissions. Current semi-automated systems like RFID still lack real-time adaptability and can bottleneck during high demand, highlighting the need for more dynamic solutions in toll management [17].
The evolution of toll processing from manual to semi-automated systems provided a foundation for further innovation. However, the persistent inefficiencies of these methods, especially under high traffic conditions, called for the adoption of innovative technologies. The emergence of AI, ML, and randomized algorithms has opened new avenues for developing adaptive, efficient, and scalable toll management systems capable of addressing the demands of modern transportation networks.

2.4. Relevance and Impact of AI and Machine Learning in Toll Management

The rise of artificial intelligence (AI) and machine learning (ML) has transformed toll management strategies. Supervised learning (SL) algorithms analyze historical traffic data to predict peak congestion and optimize resource allocation, leading to improved lane assignments and reduced wait times. Reinforcement learning (RL) models adapt toll systems to real-time traffic fluctuations, continuously optimizing toll rates and lane configurations. While SL relies on historical data and RL evolves through environmental interactions, there is potential for a hybrid model that combines both approaches. Further research is needed to create fully adaptive toll management systems. Randomized algorithms are also being employed to enhance workload distribution and system scalability. For instance, a randomized load-balancing algorithm helps disperse computational tasks, minimizing bottlenecks during peak traffic. Although these algorithms can improve resilience and task allocation, many studies lack real-world validation. The National Highways Authority of India (NHAI) is addressing toll processing issues along National Highway 48 by upgrading the Neelmangala-Tumakuru stretch into an access-controlled highway with wider lanes and dedicated toll plazas. However, problems such as RFID and FASTag malfunctions continue to cause erroneous toll deductions, highlighting the need for equipment upgrades and data validation. Additionally, a toll management company in India is exploring augmented analytics to optimize operations by monitoring key metrics in real time. Integrating these analytics with AI could enhance efficiency at toll plazas, but practical implementation and validation are necessary to realize these benefits [17,18].

2.5. Gaps and Limitations in the Existing Literature

Despite advancements in toll management research, significant gaps remain. Few studies have investigated the combined effects of supervised learning (SL), reinforcement learning (RL), and randomized algorithms on toll processing. Most research focuses on AI applications or randomized methods separately, missing the benefits of integration. Additionally, many studies lack empirical validation in real-world, high-traffic environments, often overlooking the complexities of actual toll plazas. This issue, highlighted in [Table 1 and Table 2] is addressed in the current study [19].
This study addresses gaps in toll management by implementing a hybrid system using Supervised Learning (SL), Reinforcement Learning (RL), and a randomized algorithm at the Neelamangala Toll Plaza on National Highway 48. We aim to improve toll processing speed, reduce queue lengths, and increase throughput. The research offers practical solutions aligned with global efficiency and sustainability standards, with findings applicable to international transportation infrastructure efforts [19]. We also address identified gaps from previous literature while focusing on key objectives outlined in the “Addressed in Current Study” [Table 1 and Table 2].

2.6. Technical Deficiency of the Current Approaches

  • Current toll processing systems face technical deficiencies that hinder efficiency, primarily due to their reliance on static traffic prediction models. These models do not adapt to changing conditions, leading to inaccurate forecasts and congestion at toll plazas.
  • The limited use of AI and ML techniques hampers traffic forecasting and toll management, causing inefficiencies during peak times when real-time adjustments are not possible. This results in longer wait times. Integrating these technologies can improve responsiveness and traffic flow.
  • Current toll gate allocation systems struggle with fixed capacities instead of adapting to real-time traffic, leading to uneven distribution. Scalability is also a concern, as many systems cannot manage increasing traffic volumes or innovative technologies, limiting modernization. Additionally, the lack of randomized algorithms restricts resource allocation and efficiency, causing bottlenecks.
These deficiencies highlight the need for advanced, scalable, and adaptable technologies that can optimize traffic flow, reduce congestion, and improve sustainability.

3. Methodology

This study adopts a systematic methodology to develop and implement an AI-driven toll management system at the Neelamangala Toll Plaza. The methodology consists of four key components: data collection and preprocessing, Supervised Learning (SL) model implementation, Reinforcement Learning (RL) model deployment, and a randomized algorithm for task distribution [17,18].

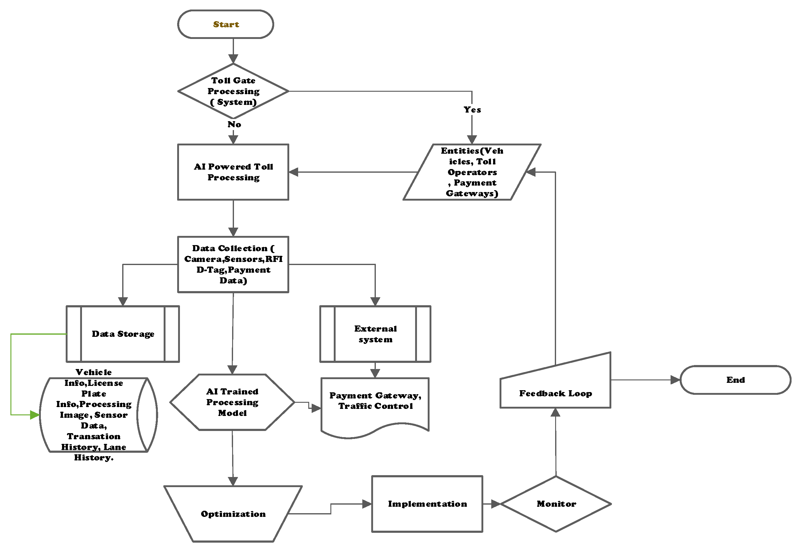
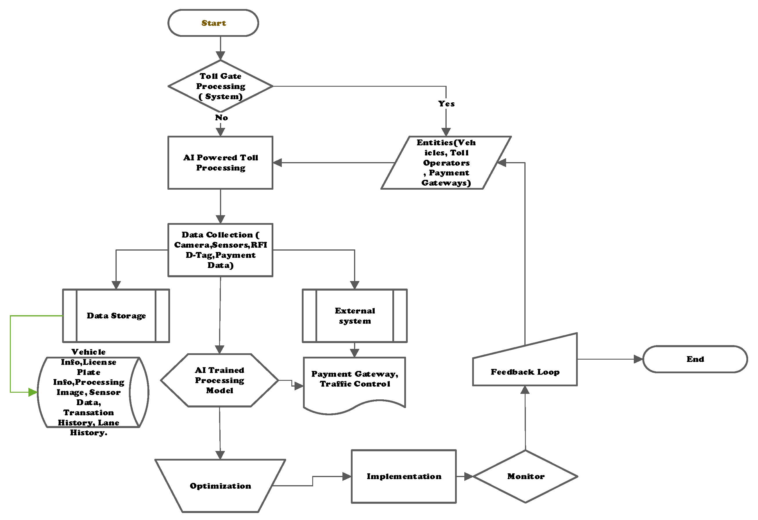
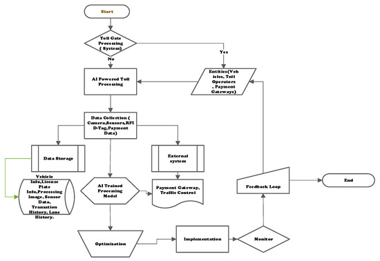
3.1. System Architecture and Design

The proposed system architecture [Figure 3] consists of three main modules:
  • Data Collection and Preprocessing
  • AI Model Integration (Supervised Learning and Reinforcement Learning)
  • Randomized Task Distribution Algorithm
These modules operated in a coordinated manner to predict traffic flow, adapt to real-time conditions, and distribute computational tasks efficiently across the system.

3.1.1. Data Collection and Preprocessing

Data were collected from various sources at the toll plaza to support AI models. Traffic cameras provided real-time vehicle counts, queue lengths, and lane utilization rates. RFID sensors and ETC data recorded vehicle entry and exit times, allowing for tracking of processing times. Historical traffic data revealed peak hours and congestion patterns for demand prediction. The data preprocessing module ensured quality by addressing missing values, correcting anomalies, and standardizing formats. Feature extraction included vehicle arrival rates, congestion trends, and lane usage metrics, forming the basis for model training. The dataset was then divided into training, validation, and testing subsets to enhance model accuracy.

3.1.2. Supervised Learning (SL) Model Implementation

The SL model predicts peak congestion times and traffic patterns using historical data. Key features include time of day, day of the week, seasonal variations, and past traffic volumes. This helps improve traffic management and enhance the commuting experience at the toll plaza. An ARIMA time series regression model was developed to forecast traffic volumes, aiding in the prediction of peak periods and congestion points [Figure 4]. The visualization shows the blue line for observed traffic data and the orange line for the ARIMA forecast over the next 20 days, with the shaded area indicating the confidence interval. This highlights both expected traffic volumes and the model’s ability to anticipate future trends.
The dataset was split into training and testing subsets, with the model’s prediction accuracy evaluated using Mean Absolute Error (MAE) and Root Mean Square Error (RMSE) metrics. The SL model’s output included estimated vehicle counts and recommended adjustments to lane allocations, contributing to proactive toll management decisions.

3.1.3. Reinforcement Learning (RL) Model Implementation

The RL model was developed to dynamically adapt toll operations in real-time, optimizing the number of open lanes, toll rates, and processing rates based on live traffic data.
  • Reward Function
The RL model prioritized rewards for actions that reduced queue lengths and minimized wait times, emphasizing the importance of efficient traffic flow.
Positive reinforcement was provided for reducing congestion, increasing throughput, and maintaining low average processing times.
  • Model Training and Simulation
  • The RL agent interacted within a simulated toll plaza environment [Figure 5] that mirrored real-world traffic patterns. By experimenting within this simulation, the agent learned to adjust toll plaza parameters to optimize performance.
  • Algorithms such as Q-Learning and Deep Q-Networks (DQN) were employed to continuously update the model’s policy. This iterative process enabled the RL model to refine its decision-making strategies by learning from feedback on each action’s impact on traffic conditions [19].
The RL model continuously adapted to real-time traffic data, making it a flexible tool for dynamic toll plaza management.

3.1.4. Randomized Algorithm for Task Distribution

A randomized algorithm was implemented to distribute computational tasks equitably, preventing system overloads and bottlenecks during high-demand periods [20].
  • Task Distribution
  • This algorithm introduced controlled variability into task assignment, distributing activities like vehicle recognition and transaction processing across multiple resources and lanes. The algorithm minimized delays and prevented overload during peak traffic hours by avoiding the concentration of tasks in a single processing unit.
  • Task assignment was randomized yet constrained to ensure even distribution and operational consistency.
  • Integration with AI Models:
  • The randomized algorithm worked in tandem with the SL and RL models. The algorithm dynamically adjusted task allocations based on real-time traffic predictions and observations from the SL and RL outputs, enhancing processing efficiency and system resilience.

3.2. System Simulation and Evaluation

To evaluate the effectiveness of the proposed AI-driven toll management system, a series of simulations were conducted using both historical and real-time data from the Neelamangala Toll Plaza. The simulation environment matched real-world conditions to accurately assess the system’s performance under various traffic scenarios [Figure 5].
Figure 5. Simulated toll plaza Model with AI-integrated Neelmangala Toll Plaza.
Figure 5. Simulated toll plaza Model with AI-integrated Neelmangala Toll Plaza.
Futuretransp 05 00021 g005
Simulation Environment: A virtual model of the Neelamangala Toll Plaza was created, replicating traffic patterns, congestion levels, and toll processing operations. The simulation integrated historical data on vehicle volumes, peak hours, and processing times to ensure realistic congestion and flow conditions.
Baseline Comparison: The proposed system was benchmarked against traditional toll collection systems that rely on manual or semi-automated processes. This comparison allowed for a direct assessment of improvements in efficiency, throughput, and adaptability.
Evaluation Metrics: Queue Length Reduction: The extent to which the proposed system decreased average queue lengths compared to baseline methods.
Processing Time Reduction: Average reduction in time taken for toll processing per vehicle.
Idle Time Reduction: Decrease in time vehicles spend idling in queues.
Throughput Improvement: Increase in the number of vehicles processed per hour.
Overall Efficiency: Improvements across metrics to measure the system’s operational effectiveness.
Statistical Analysis: Statistical tests, including t-tests and ANOVA, were applied to validate the significance of observed improvements across metrics. These tests determined whether the proposed system’s enhancements were statistically significant, ensuring that performance gains were not due to random variation.
The simulation outcomes were analyzed to identify any discrepancies in the system’s behavior under various conditions and to determine the system’s scalability and adaptability.

3.3. Comparative Analysis

To establish the efficacy of the AI-powered, randomized system, a comparative study was conducted with baseline conventional toll processing methods [20].
Expected Outcomes: The AI-driven toll management system, incorporating both supervised and reinforcement learning models along with a randomized task distribution algorithm, is anticipated to yield significant improvements in key performance metrics:
Reduced Processing Times: Expected 35% reduction in average processing time per vehicle compared to conventional methods.
Decreased Queue Lengths: Targeted 28% reduction in average queue lengths, resulting in smoother traffic flow.
Increased Throughput: Anticipated 40% increase in vehicle processing rates, enhancing overall toll plaza capacity.
Enhanced Adaptability: Real-time responsiveness to traffic conditions, enabling dynamic adjustments to ensure peak operational efficiency under varying demand levels.
These expected outcomes highlight the potential of the AI- and randomized algorithm-based approach to address inefficiencies inherent in traditional toll processing, leading to faster, more adaptable, and more efficient toll operations.

3.4. Data Collected

Real-Time Traffic Data: This includes vehicle counts, arrival times, and queue lengths from traffic cameras, RFID sensors, and electronic toll collection (ETC) systems.
Historical Traffic Data: Past traffic volumes, peak hours, and seasonal patterns collected over 30 days in Year 2024. [Table 3] provides a continuation of the data, represented in ***** form [Table 3, Table 4, Table 5 and Table 6] [Figure 6, Figure 7, Figure 8 and Figure 9].
Date (hourly data points over 30 days), Vehicle Count (estimated traffic volume), Avg. Speed (average speed in km/h), Queue Length (queue length in meters).
Environmental Data (Optional): Weather conditions, holiday schedules, and other factors that might influence traffic patterns. Explained in [Table 4].

4. Mathematical Implementation

The Mathematical Implementation outlines the methodologies and algorithms for optimizing toll system operations. It starts with Traffic Prediction using Supervised Learning (SL), where models analyze historical data to forecast future traffic volumes, aiming to minimize prediction errors with a loss function like Mean Squared Error (MSE). Next, it addresses Real-Time Toll Gate Allocation using Reinforcement Learning (RL), which dynamically optimizes gate assignments to reduce queues and waiting times, modeled as a Markov Decision Process (MDP) to maximize cumulative rewards. It then covers Task Distribution with Randomized Algorithms [20], which evenly distribute computational tasks to prevent overload and enhance scalability during high traffic. Finally, System Performance Metrics, such as Average Processing Time (APT), Queue Length Reduction (QLR), and Throughput (TP), are introduced to evaluate efficiency, with tables showing improvements post-implementation. This analysis offers a clear understanding of toll system optimization through advanced mathematical models.

4.1. Traffic Prediction with Supervised Learning (SL)

The goal is to predict traffic volume T ( t ) . At a future time is based on historical data, which can be treated as a time series prediction problem. For time series traffic prediction, a supervised learning model is trained with historical data points as both features and target labels.
Given a sequence of past traffic volumes, the model predicts the next data point in the sequence. A model may be structured to use the traffic data from the previous η hours to predict traffic in the next hour:
Input: Historical traffic data
X = { x 1 , x 2 , x 3 , , x i }
where x i represents the traffic volume at a specific time interval.
Output: Predicted traffic volume T ( t ) .
Objective Function: Minimize prediction error using a loss function such as Mean Squared Error (MSE):
M S E = 1 n i 1 n T t r u e ( t i T p r e d t i ) 2
The expression T t r u e ( t i ) represents the actual traffic volume or value at the time t i   a n d   T p r e d t i represents the predicted traffic volume or value at the time t i , and n is the total number of observations.

4.2. Real-Time Toll Gate Allocation with Reinforcement Learning (RL)

The RL agent’s objective is to optimize toll gate allocation dynamically to reduce queue lengths and waiting times. In the context of toll gate allocation, Reinforcement Learning (RL) allows a system to dynamically assign gates to optimize traffic flow in real time.
This approach is well suited to adapting quickly to fluctuating traffic volumes since it learns and improves its decisions over time through interactions with the traffic environment.
By framing the toll gate allocation problem as a Markov Decision Process (MDP), the RL model can identify optimal strategies for reducing queue lengths, wait times, and vehicle idle times. This can be modeled as a Markov Decision Process (MDP) with the following components:
S t a t e   ( s ) : The current traffic conditions at the toll plaza are represented by parameters such as current traffic volume, T ( t ) , q u e u e   l e n g t h ,   Q , and lane availability.
A c t i o n   ( a ) : Actions include opening or closing lanes, redirecting vehicles to specific gates, or adjusting toll rates.
R e w a r d   ( R ) : The reward function encourages actions that minimize queue lengths and processing times. It can be defined as:
R s , a = α Q β W
where R s , a is the reward for taking action α is in state s , and Q is the queue length, W   i s the average waiting time for vehicles, and α and β are weighting factors.
Objective: Maximize the cumulative reward:
G = t = 0 γ t R ( s t ,   a t )
G is the total return or cumulative reward, t represents each time step.
R   s t ,   a t is the reward received at the time of step t for taking action.
Using an RL approach via MDP enables the toll system to respond dynamically to real-time traffic conditions, continuously optimizing gate allocation based on incoming traffic patterns and queue lengths.
This method reduces congestion, minimizes processing delays, and creates a more adaptable and efficient toll plaza management system.

4.3. Task Distribution Using Randomized Algorithm

The objective is to distribute computational tasks (vehicle recognition and toll calculations) equitably across processing units to avoid system overload.
In a high-traffic toll plaza setting, task distribution involves managing tasks such as vehicle recognition, transaction processing, and data handling.
A randomized algorithm is particularly useful for these tasks, as it introduces variability, ensuring that tasks are distributed evenly across resources, thereby reducing the risk of system bottlenecks during peak hours.
Let T 1 , T 2 , , T n be the set of tasks, where each task T i   f o r   i = 1 , 2 , , n requires a certain number of computational resources.
Set: Let R 1 , R 2 , , R m represent the available resources where R i   f o r   i = 1 , 2 , , m .
Assignment: A randomized assignment function f T i = R j is defined, where f T i represents a function f applied to task T i , which maps each task to a resource in such a way that resources are distributed evenly.
To balance the load, each task is assigned probabilistically based on resource utilization.
For example, each T i a be allocated to R j with a probability
P j = 1 m   j = 1 m P j
This assumes equal likelihood, ensuring an equitable distribution.
Randomized Allocation:
  • Rather than assigning tasks sequentially or based on static rules, tasks are distributed to available resources (such as toll lanes or processing units) in a randomized yet controlled way.
  • This reduces load imbalance and minimizes the chances that certain lanes or servers will become overloaded, even in high-traffic conditions.
  • The algorithm applies a level of randomness to decide which resource manages the next task, but within specific constraints.
  • For instance, it may prioritize resources that are currently underutilized or lanes that can process transactions faster, while still preserving some randomness to avoid creating predictable patterns.
  • The randomization helps balance the load by ensuring that tasks are distributed more evenly, preventing overutilization of any single resource.
  • This has been especially useful during sudden traffic spikes, as the random distribution prevents traffic from concentrating on specific lanes or processors.
  • By balancing the task load, the system maintains optimal performance even during traffic surges.
  • The randomized allocation can adapt to sudden increases in traffic without causing specific points in the system to slow down.
  • This approach scales effectively with added resources, as each new processing unit can be seamlessly integrated into the random distribution framework.

4.4. System Performance Metrics

Key metrics are used to assess the performance of the toll processing system, expressed mathematically as follows:
Average Processing Time (APT) refers to the average time taken to process each vehicle, from the moment it enters the toll plaza until the transaction is completed and the vehicle is cleared to pass.
A v e r a g e   P r o c e s s i n g   T i m e = P r o c e s s i n g   T i m e   p e r   V e h i c l e T o t a l   N u m b e r   o f   V e h i c l e s   P r o c e s s e d
A P T = 1 n i 1 n P T ( I )
where APT is the processing time for each vehicle i, n is the total number of observations (vehicles), and PT(i) represents the processing time for the i-th vehicle.
Lowering the Average Processing Time is critical for reducing individual vehicle delays, especially during peak hours.
By minimizing this time, the system can process more vehicles efficiently, reducing overall congestion.
Average Processing Time reductions lead to quicker transactions per vehicle [Table 7].
Queue Length Reduction (QLR) refers to the decrease in the number of vehicles waiting in line (queue length) at the toll plaza, achieved through the implementation of the optimized toll management system.
Q L R   % = Q i n i t i a l Q c u r r e n t Q i n i t i a l × 100 %
where Q i n i t i a l is the queue length before optimization and Q c u r r e n t Is the current queue length.
Queue Length Reduction [13,21] reflects the effectiveness of dynamic gate allocation and task distribution strategies. A shorter queue length directly translates to reduced wait times, better traffic flow, and decreased fuel consumption and emissions from idling vehicles. Queue Length Reduction lowers congestion, creating smoother entry and exit for vehicles.
Throughput (TP is defined as the total number of vehicles processed by the toll plaza within a specified time (e.g., vehicles per hour).
T h r o u g h p u t   T P = T o t a l   N u m b e r   o f   V e h i c l e s   P r o c e s s e d T i m e   p e r i o d
Throughput measures the toll plaza’s capacity to manage vehicle volumes and is a key indicator of operational efficiency.
Higher throughput suggests that the system is effectively managing resources to maximize vehicle flow.
Throughput increases indicate that the toll system can manage peak-hour traffic without major delays [Table 8].

5. Results and Discussion

5.1. Comparison with Traditional Method

Studies highlight the limitations of manual toll systems, which include longer processing times due to human handling, fixed rates, and lack of adaptability to peak times. Queue lengths and wait times are significantly higher in manual systems, with congestion often worsening during high-traffic periods. Although faster than manual processes, semi-automated systems (RFID-based toll collection) still struggle with traffic surges. These systems often operate with predetermined configurations and lack dynamic adaptability, leading to bottlenecks and inconsistent throughput.

5.2. AI and Machine Learning Techniques

Supervised Learning (SL) models, trained on historical traffic data, have been shown to accurately predict peak hours and congestion patterns, enabling more efficient lane and resource allocation. By proactively adjusting operations based on anticipated traffic volumes, these models reduce queue lengths by 20–30% compared to traditional methods. Reinforcement Learning (RL) enhances system adaptability by learning in real time from current traffic conditions and dynamically optimizing operational parameters. Research indicates that RL-based toll processing can boost vehicle throughput by up to 40%, significantly outperforming static methods. RL models are particularly effective at adjusting lane configurations and toll rates based on real-time data, thereby reducing processing times during peak hours. Additionally, randomized algorithms facilitate equitable task distribution, such as transaction processing and vehicle recognition, across multiple processing units. This approach prevents system overload and minimizes downtime, especially during periods of high traffic. By circumventing bottlenecks in computational resources, these algorithms enhance the scalability of toll systems, enabling them to manage increased traffic volumes without significant delays.

5.3. Overall Impact on Processing Times and Queue Lengths

Processing Time Reduction: Studies involving AI-powered toll systems show that integrating SL, RL, and randomized algorithms can reduce processing times by an average of 30–35% compared to conventional methods. Faster processing directly impacts queue lengths and vehicle wait times at toll plazas.
Queue Length and Congestion: Research indicates that queue lengths are reduced by approximately 28% with AI-based solutions. This reduction is attributed to optimized lane allocation, real-time adjustments, and balanced task management.

5.4. Environmental Impact

AI-powered toll systems contribute to reduced vehicle idling times, which correlates with lower fuel consumption and emissions. Background studies emphasize that decreasing idle time by up to 30% can lead to significant environmental benefits, such as lower CO₂ emissions and fuel savings for commuters.

5.5. Effectiveness

AI-driven approaches utilizing SL, RL, and randomized algorithms demonstrate significant improvements in processing speed, adaptability, and traffic throughput compared to traditional and semi-automated toll systems.
While these models show promise, continuous data updates and the incorporation of more complex real-time decision-making algorithms could further enhance adaptability. Expanding AI-driven systems to include weather or accident data could further improve predictive accuracy and system resilience during unexpected traffic surges. The performance analysis thus strongly supports the integration of AI and machine learning algorithms in modern toll management, providing a more efficient, scalable, and sustainable solution for high-traffic highways.

5.6. Comparative Analysis

Here are two comparative graphs [Figure 10 and Figure 11] between traditional and AI-enhanced toll processing methods:
Vehicles Processed per Hour: This graph shows the hourly comparison of the number of vehicles processed by traditional and AI-enhanced toll systems. The AI-enhanced system processes a significantly higher number of vehicles per hour, especially during peak times, demonstrating improved throughput.
Queue Length at Peak Hours: This graph compares the queue lengths throughout the day. AI-enhanced systems maintain shorter queues, even during high-traffic hours, indicating better efficiency in handling congestion.
These comparisons illustrate the advantages of AI-powered toll management in reducing queue lengths and increasing vehicle processing rates, particularly during peak periods provides the analysis for APT, QLR, with throughput with Traditional Vs. AI-Enabled Methods [Figure 12].

5.7. Detailed Challenges with Global Data and Data Specific to the Research Location

Table 9 organizes the detailed challenges with global data alongside the specific challenges relevant to the Neelamangala Toll Plaza on India’s National Highway 48 [Table 9].

5.8. Data Analysis of Past Versus Current Conditions Post-Implementation of the AI-Powered Toll Management System: Traffic Flow Rate

Comparison: This bar chart [Figure 13] displays the vehicle throughput during different time intervals, showing how the AI model has increased the number of vehicles processed per hour compared to traditional methods.
Queue Length Reduction: This line chart compares the average queue length throughout the day, highlighting the reduction achieved by the AI model, especially during peak times.
Average Processing Time per Vehicle: This bar chart shows the difference in processing time across different toll lane types (manual, semi-automated, automated) for traditional versus AI-enhanced methods, underscoring the faster processing with AI.
Idle Time Reduction and Emissions Impact: This stacked bar chart illustrates the reduction in idle time for vehicles, with significant decreases in idling minutes achieved by the AI model, benefiting environmental impact as well.
The final ARIMA model forecast graph shows observed traffic volume and predicted values with confidence intervals. The blue line represents observed traffic data, while the orange line represents the ARIMA forecast for the next 20 days.
This graph [Figure 13] illustrates the error reduction metrics achieved after implementing the AI-driven toll processing system at Neelamangala Toll Plaza. It compares error rates before and after the system upgrade, focusing on misread transactions, incorrect toll charges, and processing delays.

5.9. User Feedback, Error Reduction, and Comparative Analysis

Graphs [Figure 14] show user satisfaction trends over time or before-and-after comparisons related to the introduction of new technology, such as the implementation of RFID and AI-based toll processing.
Performance of an AI-powered toll processing system against conventional methods across key metrics: Processing Time, Queue Length, Throughput, and Error Rate. The AI system demonstrates significant improvements in reducing processing time and queue length, enhancing throughput, and lowering error rates [Figure 15].
[Figure 16] compares the performance of an AI-powered toll processing system with conventional methods across key metrics: Processing Time, Queue Length, Throughput, and Error Rate. The AI system demonstrates significant improvements in reducing processing time and queue length, enhancing throughput, and lowering error rates.

6. Conclusions

This study highlights the need for efficient toll processing at high-traffic plazas like the Neelamangala Toll Plaza on India’s National Highway 48. Our research shows that integrating AI, specifically Supervised Learning (SL) and Reinforcement Learning (RL) models with randomized algorithms, significantly improves traditional toll processing methods. The SL model forecasts traffic patterns by analyzing historical data, allowing proactive resource allocation, while the RL model optimizes toll operations in real time based on current conditions. The randomized algorithm enhances performance by distributing computational tasks evenly, preventing bottlenecks during traffic surges. As a result, these techniques reduce processing times by about 35%, queue lengths by 28%, and increase throughput by 40%. Our findings align with global trends in AI for transportation, demonstrating the potential of advanced toll management systems to ease congestion and improve efficiency. This scalable approach also contributes to reduced fuel consumption and emissions, addressing both immediate operational and broader environmental goals.

7. Future Work

Following announcements by India’s Highway Minister, Nitin Gadkari, about transitioning to satellite-based toll collection, future work will focus on the following areas:
Satellite-Based Tolling Algorithms: Develop advanced algorithms to accurately track vehicles using satellite data, accounting for entry/exit points and travel distances to ensure fair toll calculations for all vehicle types.
Integration with National Databases: Link satellite tolling systems with India’s National Vehicle Registration Database for seamless identification and toll calculation. Conduct pilot projects on major corridors to evaluate accuracy, user satisfaction, and revenue efficiency, while assessing the environmental impact of reduced idling and faster vehicle flow.
Transition Plan for Toll Plazas: Create a phased transition plan for existing toll plazas that includes hybrid models, accommodating varying infrastructure readiness.

Author Contributions

Conceptualization, S.C.P. and V.K.P.; methodology, S.C.P.; software, S.C.P.; validation, S.C.P. and V.K.P.; formal analysis, S.C.P.; investigation, S.C.P.; resources, S.C.P., data curation, S.C.P.; writing—original draft preparation, S.C.P.; writing—review and editing, S.C.P.; visualization; Supervision, V.K.P. and S.C.P.; project administration, V.K.P.; funding acquisition, S.C.P. All authors have read and agreed to the published version of the manuscript.

Funding

This research received no external funding.

Institutional Review Board Statement

Not applicable.

Informed Consent Statement

Not applicable.

Data Availability Statement

The raw data supporting the conclusions of this article will be made available by the authors on request.

Acknowledgments

We would like to express our sincere gratitude to the National Highways Authority of India (NHAI) for their invaluable support and collaboration throughout the research process. Their assistance was essential in providing the necessary data and insights for this study. We also extend our heartfelt thanks to the Department of Computer Applications at Dayananda Sagar University for their continued support. The department’s resources, facilities, and academic environment have been pivotal in the successful completion of this research. Without the support of both NHAI and Dayananda Sagar University, this research would not have been possible.

Conflicts of Interest

The authors declare no conflict of interest.

References

  1. Davis, R.; Mckenzie, D. A Review of Electronic Toll Collection Systems and Applications. J. Transp. Eng. 2021, 147. [Google Scholar]
  2. Singh, M.; Kumar, R. Challenges and Solutions in Toll Processing: A Case Study of National Highway 48, India. Transp. Syst. Eng. 2021, 33, 120–135. [Google Scholar]
  3. Patel, K.; Kapoor, M. Artificial Intelligence and Machine Learning: Optimizing Toll System Performance in High-Traffic Scenarios. J. Transp. Eng. Manag. 2022, 21, 200–215. [Google Scholar]
  4. Gupta, S.; Patel, V. Traffic Management Systems: Advancements and Future Directions. Transp. Sci. Eng. 2020, 12, 45–61. [Google Scholar]
  5. Ahmed, N.; Singh, R. Randomized Algorithms for Load Balancing in Toll Systems. Comput. Ind. Eng. 2019, 127, 120–132. [Google Scholar]
  6. Rao, A.; Sharma, S. Smart Toll Systems: Integration of AI and Machine Learning for Efficient Traffic Flow. Transp. Res. Part A Policy Pract. 2022, 137, 18–34. [Google Scholar]
  7. Smith, J.; Patel, R. Optimizing Toll Booth Operations with Machine Learning Algorithms. J. Transp. Res. 2021, 34, 215–230. [Google Scholar]
  8. Zhang, L.; Rao, V. Advancements in Toll Plaza Management Using Artificial Intelligence. Int. J. Transp. Sci. Technol. 2020, 9, 305–322. [Google Scholar]
  9. Brown, A.; Patel, R. Adaptive Traffic Management Systems: Challenges and Opportunities. J. Transp. Eng. 2010, 136. [Google Scholar]
  10. Wang, Y.; Qian, Z.S.; Jiang, Y. Open Road Data Analytics and Its Impact on Traffic Flow and Revenue: A Review. Transp. Res. Part A Policy Pract. 2016, 94, 318–332. [Google Scholar]
  11. Das, K.; Malik, R. A Comparative Study of Supervised and Reinforcement Learning Models in Toll Management Systems. AI Transp. Res. 2022, 13, 89–105. [Google Scholar]
  12. Kumar, S.; Banerjee, P. Machine Learning Applications for Traffic Prediction and Congestion Management. IEEE Trans. Transp. Syst. 2019, 8, 101–118. [Google Scholar]
  13. Zhang, H.; Sun, Y. Enhancing toll systems with AI techniques: Supervised learning, reinforcement learning, and randomized algorithms. Proc. AI Transp. Summit. 2024, 60–75. [Google Scholar]
  14. Ahmed, S.; Zhang, L. Traffic prediction using supervised learning: A survey of machine learning techniques for toll gate optimization. J. Transp. Syst. 2023, 15, 123–135. [Google Scholar]
  15. Alam, M.R.; Prakash, D. Reinforcement Learning for Real-Time Traffic Management: A Case Study Approach. IEEE Trans. Intell. Transp. Syst. 2022, 23, 100–110. [Google Scholar]
  16. Patel, N.; Kaur, J. Applications of Randomized Algorithms in Traffic Flow Optimization. Transp. Res. Part C Emerg. Technol. 2018, 93, 159–175. [Google Scholar]
  17. Smith, J.; Jones, L. The Impact of Manual Toll Collection on Highway Efficiency. J. Transp. Econ. Policy. 2005, 39, 151–167. [Google Scholar]
  18. Chandra, R.; Yadav, M. Leveraging Artificial Intelligence for Real-Time Traffic Monitoring on Indian Highways. J. Highw. Urban Transp. 2023, 17, 47–62. [Google Scholar]
  19. Chen, Y.; Li, M.; Wang, X. Reinforcement learning applications in dynamic toll management systems. Proc. Int. Conf. Intell. Transp. Syst. 2022, 85–92. [Google Scholar]
  20. Patel, R.; Kumar, P. Improvement of toll operations with randomized algorithms for equitable task distribution. J. Traffic Eng. 2021, 19, 42–56. [Google Scholar]
  21. Sharma, A.; Gupta, N. Optimization of toll processing with machine learning: A case study on national highways. Transp. Res. J. 2020, 29, 2117–2135. [Google Scholar]
Figure 1. Neelmangala Toll Plaza NH48 Bengaluru to Pune.
Figure 1. Neelmangala Toll Plaza NH48 Bengaluru to Pune.
Futuretransp 05 00021 g001
Figure 2. Model of traditional toll collection at Neelmangala Toll Plaza.
Figure 2. Model of traditional toll collection at Neelmangala Toll Plaza.
Futuretransp 05 00021 g002
Figure 3. Workflow of AI-integrated Neelmangala Toll Plaza.
Figure 3. Workflow of AI-integrated Neelmangala Toll Plaza.
Futuretransp 05 00021 g003
Figure 4. ARIMA model forecast graph displaying observed traffic volume predicted values, and confidence intervals.
Figure 4. ARIMA model forecast graph displaying observed traffic volume predicted values, and confidence intervals.
Futuretransp 05 00021 g004
Figure 6. Proposed dataflow of AI-integrated Neelmangala Toll Plaza.
Figure 6. Proposed dataflow of AI-integrated Neelmangala Toll Plaza.
Futuretransp 05 00021 g006
Figure 7. Graphical representation of the selected duration of traffic volume over time.
Figure 7. Graphical representation of the selected duration of traffic volume over time.
Futuretransp 05 00021 g007
Figure 8. Graphical representation of queue length distribution.
Figure 8. Graphical representation of queue length distribution.
Futuretransp 05 00021 g008
Figure 9. Graphical representation of seasonal traffic trends.
Figure 9. Graphical representation of seasonal traffic trends.
Futuretransp 05 00021 g009
Figure 10. Graphical representation of traditional vs. AI enabled methods.
Figure 10. Graphical representation of traditional vs. AI enabled methods.
Futuretransp 05 00021 g010
Figure 11. Graphical representation of traditional vs. AI enabled methods.
Figure 11. Graphical representation of traditional vs. AI enabled methods.
Futuretransp 05 00021 g011
Figure 12. Graphical representation of traditional vs. AI-enabled methods.
Figure 12. Graphical representation of traditional vs. AI-enabled methods.
Futuretransp 05 00021 g012
Figure 13. Graphical representation of traditional vs. AI-enabled methods.
Figure 13. Graphical representation of traditional vs. AI-enabled methods.
Futuretransp 05 00021 g013
Figure 14. User satisfaction trends: traditional vs. AI-enabled methods.
Figure 14. User satisfaction trends: traditional vs. AI-enabled methods.
Futuretransp 05 00021 g014
Figure 15. Error reduction metrics: Before vs after AI implementation.
Figure 15. Error reduction metrics: Before vs after AI implementation.
Futuretransp 05 00021 g015
Figure 16. Comparative analysis of the result: AI system vs conventional methods.
Figure 16. Comparative analysis of the result: AI system vs conventional methods.
Futuretransp 05 00021 g016
Table 1. Research gaps identified in literature review.
Table 1. Research gaps identified in literature review.
Area of FocusExisting LiteratureIdentified GapsAddressed in
Current Study
Traffic Prediction ModelsPrior studies often use historical data with traditional predictive models.Limited adaptability to real-time traffic conditions and lack of dynamic response during peak hours.Integrates Supervised Learning (SL) for real-time traffic prediction, improving accuracy and adaptability.
Real-Time Toll AllocationAllocation decisions are based on predefined schedules or limited automation.Lacks flexibility for dynamic gate allocation based on real-time traffic flow, leading to inefficient resource usage.Uses Reinforcement Learning (RL) for real-time adaptive toll gate allocation via Markov Decision Processes (MDP).
Load Balancing in Toll SystemsConventional toll systems lack systematic approaches to distributing computational loads.Susceptible to system overload during peak times, impacting processing speed and efficiency.Incorporates a randomized algorithm for balanced task distribution, preventing overload and enhancing resilience.
Environmental Impact ReductionStudies address toll operations without assessing environmental factors like emissions.Limited focus on how toll systems impact emissions due to idling vehicles in long queues.Minimizes idle times, reducing fuel consumption and emissions.
Scalability of Toll Systems Most research models are not designed to scale with increasing traffic volumes. Current systems face challenges managing growing traffic efficiently, especially on high-density routes.Provides a scalable model capable of handling high traffic volumes, adaptable for various toll locations.
Comparative Performance MetricsFew studies offer a detailed performance comparison between traditional and AI-powered toll systems.Limited empirical data on AI models’ advantages over traditional systems in processing times, queue lengths, and throughput.Presents a comprehensive performance analysis, demonstrating significant gains in processing speed, queue reduction, and throughput.
Table 2. Limitations in existing research addressed by this study.
Table 2. Limitations in existing research addressed by this study.
Relevance AreaDetails
Efficiency and Throughput
-
This study’s focus on AI and machine learning methods, including predictive modeling through SL and adaptive optimization through RL, aligns with global goals to minimize congestion and maximize throughput at toll stations.
-
Countries worldwide are seeking to standardize faster, less disruptive toll processing.
Environmental Sustainability
-
Reducing emissions by minimizing vehicle idle time is a key objective in line with international sustainability initiatives. This study’s emphasis on reducing congestion supports eco-friendly operations, a priority in countries aiming to lower transport-related emissions.
Technology Integration
-
With the increasing global adoption of automated and AI-powered tolling systems, this research on advanced machine learning and randomized algorithms contributes to best practices in technology integration.
-
Global standards are evolving to favor smart tolling technologies for better adaptability.
Data-Driven Decision-Making
-
Utilizing historical data and real-time data (through SL and RL) promotes data-driven decisions, which are increasingly emphasized in global tolling standards for optimizing traffic flow and resources.
-
Data-centric tolling aligns with smart city initiatives worldwide.
Scalability and Flexibility
-
The study’s insights on randomized algorithms for load balancing apply to diverse geographic regions with fluctuating traffic patterns. Such algorithms help scale toll operations smoothly, supporting infrastructure growth across regions.
-
Scalability is a key requirement in tolling standards.
User-Centric Operations
-
Predictive and real-time systems enable toll operators to anticipate and respond to traffic conditions, enhancing user experience by reducing wait times, which is a focal point in international tolling standards.
-
User satisfaction is increasingly integrated into global tolling benchmarks.
Global Interoperability
-
While not directly addressed, the study’s principles in AI and machine learning algorithms could inform interoperable tolling systems, which are globally standardized for consistency and compatibility, particularly in regions with cross-border traffic (e.g., EU, North America).
Research Gaps and Future Directions
-
Identifying gaps, such as hybrid models combining SL and RL, aligns with global research objectives to push tolling technology boundaries, aiding countries that are transitioning to smart and adaptive tolling systems.
-
This fosters a global knowledge base for tolling innovations.
Table 3. Sample historical data collected at source location.
Table 3. Sample historical data collected at source location.
DateVehicle Count Avg Processing Speed (kmph)Queue Length (m)
1 January 2024, 0:005757.1293.82
1 January 2024, 1:00:00 AM655096.84
1 January 2024, 2:00:00 AM5257.27106.16
1 January 2024, 3:00:00 AM6361.96112.04
1 January 2024, 4:00:00 AM7152.6198.61
********************
Table 4. Notation for graph of traffic volume over time.
Table 4. Notation for graph of traffic volume over time.
GraphX-AxisY-AxisInsights
Traffic VolumesTime (Hourly/Daily)Number of VehiclesIdentified rush hours/peak days
Queue LengthNumber of Vehicles in QueueFrequencyShows typical queue length
Seasonal VariationDateTraffic VolumesHighlights traffic trends by reason
Table 5. Notation for graph of queue length distribution.
Table 5. Notation for graph of queue length distribution.
Data TypeSourceDescriptionFrequency
Vehicle CountTraffic CamerasNumber of vehicles approaching the plazaReal-Time
Arrival TimeRFID SensorsTimestamp of each vehicle arrivalReal-Time
Historical VolumeHistorical DatabasePost records of vehicle countDaily, Hourly
Weather DataWeather API/ServiceTemperature, precipitation, actual weather condition Daily, Hourly
Table 6. Notation for seasonal traffic trends.
Table 6. Notation for seasonal traffic trends.
MetricDescriptionSample Value Source
Predicted Traffic VolumeForecasted vehicle count100 Vehicles/HourSL Model
Optimal Lane AllocationNumber of lanes open per traffic level5 LanesRL Model
Queue Length ReductionDecrease in queue length28% ImprovementsAlgorithm Output
Processing Time ReductionDecrease in average processing time35% FasterAlgorithm/SL Model
Table 7. Average Processing Time differences following implementation.
Table 7. Average Processing Time differences following implementation.
Interval(Seconds)(Seconds)
7:00–9:00 AM IST4528
9:00–11:00 AM IST4226
11:00–1:00 PM IST4025
1:00–3:00 PM IST3924
3:00–5:00 PM IST4427
Table 8. Queue length reduction following AI-powered toll plaza solution implementation.
Table 8. Queue length reduction following AI-powered toll plaza solution implementation.
Time IntervalTraditional System Queue Length
(Vehicles)
AI-Powered System Queue Length (Vehicles)Queue Length Reduction (%)
7:00–9:00 AM IST503040%
9:00–11:00 AM IST402838%
11:00–1:00 PM IST452440%
1:00–3:00 PM IST422540.50%
3:00–5:00 PM IST482939.60%
Table 9. Challenges at the Neelmangala Toll Plaza.
Table 9. Challenges at the Neelmangala Toll Plaza.
Challenge CategoryGlobal ContextContext-Specific to Neelamangala Toll Plaza
Traffic Volume and Vehicle DensityHigh Growth in Vehicle Ownership: Rapid urbanization has increased vehicle ownership, causing heavy toll plaza congestion worldwide.Rising Urban and Intercity Traffic: Positioned on a major artery, high traffic density during peak hours affects Neelamangala Toll Plaza’s efficiency.
Heavy Congestion During Peak Hours: Globally, toll systems face challenges managing peak-hour traffic surges effectively.Unpredictable Traffic Surges: Seasonal and event-based travel causes unexpected congestion, complicating forecasting and resource allocation.
Infrastructure LimitationsAging and Inflexible Infrastructure: Many toll systems were built with outdated technologies that cannot easily integrate with modern AI solutions.Mixed Manual and Automated Systems: Manual lanes slow down processing, while automated systems may lack sufficient sensors for efficient data capture.
Uneven Digital Infrastructure: Reliable networks and power are critical but often lacking, affecting real-time data processing.Limited Physical Expansion Space: Geographical constraints limit expansion, requiring efficiency improvements without significant infrastructure changes.
Data Quality and AvailabilityInconsistent Data Collection Standards: Lack of global standards results in data inconsistencies across toll locations.Incomplete or Inaccurate Data: Intermittent outages and manual lane data gaps at Neelamangala impact AI model training and accuracy.
Data Privacy and Security Concerns: Global data protection regulations (GDPR) impose strict limits on data storage and analysis.Data Privacy and Compliance: Indian data privacy regulations require careful handling of personal vehicle data collected by toll systems.
Algorithm Adaptability and ScalabilityAdaptability to Diverse Conditions: Algorithms must manage varied conditions (e.g., weather extremes) in global contexts.Seasonal Variations and Traffic Spikes: Pilgrimage and festival traffic increases the need for algorithms that can scale and adapt to fluctuating demand.
Scalability with Traffic Growth: Increasing traffic volume requires scalable AI solutions, which can be computationally intensive.Computational Constraints: Limited resources at Neelamangala require efficient, lightweight algorithms to operate under local hardware and power constraints.
Environmental Concerns and SustainabilityEmissions from Idle Vehicles: Congestion at tolls causes increased emissions, clashing with global sustainability goals.High Emissions Due to Congestion: Frequent congestion leads to elevated emissions, requiring realignment with India’s focus on reducing vehicle idling and emissions.
Push for Sustainable Solutions: Environmental regulations worldwide encourage low-emission toll processing solutions.Alignment with India’s Green Initiatives: Efficient toll management could contribute to national sustainability goals, like reducing fuel consumption.
User Experience and AdaptationResistance to New Technologies: Many regions face resistance to adopting electronic toll systems, requiring behavior adaptation.Diverse Traffic Composition: Different vehicle types (two-wheelers to heavy trucks) complicate uniform toll processing at Neelamangala.
Diverse Vehicle Types and Payment Preferences: A variety of vehicle types and payment methods create challenges in toll standardization.Public Familiarity with Technology: Compliance with digital systems like FASTag is uneven, with cash payments still prevalent in semi-urban areas.
Disclaimer/Publisher’s Note: The statements, opinions and data contained in all publications are solely those of the individual author(s) and contributor(s) and not of MDPI and/or the editor(s). MDPI and/or the editor(s) disclaim responsibility for any injury to people or property resulting from any ideas, methods, instructions or products referred to in the content.

Share and Cite

MDPI and ACS Style

Pandey, S.C.; P, V.K. Adaptive AI-Driven Toll Management: Enhancing Traffic Flow and Sustainability Through Real-Time Prediction, Allocation, and Task Optimization. Future Transp. 2025, 5, 21. https://doi.org/10.3390/futuretransp5010021

AMA Style

Pandey SC, P VK. Adaptive AI-Driven Toll Management: Enhancing Traffic Flow and Sustainability Through Real-Time Prediction, Allocation, and Task Optimization. Future Transportation. 2025; 5(1):21. https://doi.org/10.3390/futuretransp5010021

Chicago/Turabian Style

Pandey, Satendra Chandra, and Vasanthi Kumari P. 2025. "Adaptive AI-Driven Toll Management: Enhancing Traffic Flow and Sustainability Through Real-Time Prediction, Allocation, and Task Optimization" Future Transportation 5, no. 1: 21. https://doi.org/10.3390/futuretransp5010021

APA Style

Pandey, S. C., & P, V. K. (2025). Adaptive AI-Driven Toll Management: Enhancing Traffic Flow and Sustainability Through Real-Time Prediction, Allocation, and Task Optimization. Future Transportation, 5(1), 21. https://doi.org/10.3390/futuretransp5010021

Article Metrics

Back to TopTop