Machine Learning-Based Prediction of Mortality in Geriatric Traumatic Brain Injury Patients
Abstract
1. Introduction
- Hybrid Feature Selection Strategy: The study utilized a combination of Random Forest-based importance and Recursive Feature Elimination (RFE) to refine an initial pool of candidate variables, resulting in a set of clinically relevant features. This method effectively reduced dimensionality and ensured the retention of features most critical for mortality prediction.
- Data Imputation and Preprocessing: To address common challenges in clinical datasets, such as missing data and heterogeneity in measurements, the study implemented Random Forest-based imputation. This approach preserved the interdependencies of variables, enhancing the robustness of the model.
- Model Selection and Evaluation: A range of machine learning models, including CatBoost, LightGBM, and XGBoost, were evaluated. CatBoost demonstrated the best performance, achieving an AUROC of 0.867 (95% CI: 0.809–0.922), outperforming other models such as LightGBM and XGBoost, which had AUROCs of 0.852 and 0.855, respectively. This indicates that CatBoost achieved the highest point estimate for AUROC in this cohort, with a favorable balance between sensitivity and specificity.
- Interpretability and Clinical Integration: To ensure clinical transparency and utility, SHAP (SHapley Additive exPlanations) analysis was applied to interpret the feature contributions. Key predictors such as GCS score, oxygen saturation, and prothrombin time were identified as major contributors to the model’s predictions, providing actionable insights for clinicians.
2. Methods
2.1. Data Source and Study Design
| Algorithm 1 Machine Learning Pipeline for 30-Day Mortality Prediction in Geriatric TBI Patients |
| Require: Final analytic cohort with extracted clinical features from the first 24 h of ICU admission Ensure: Trained machine learning models with evaluated predictive performance
|
2.2. Patient Selection
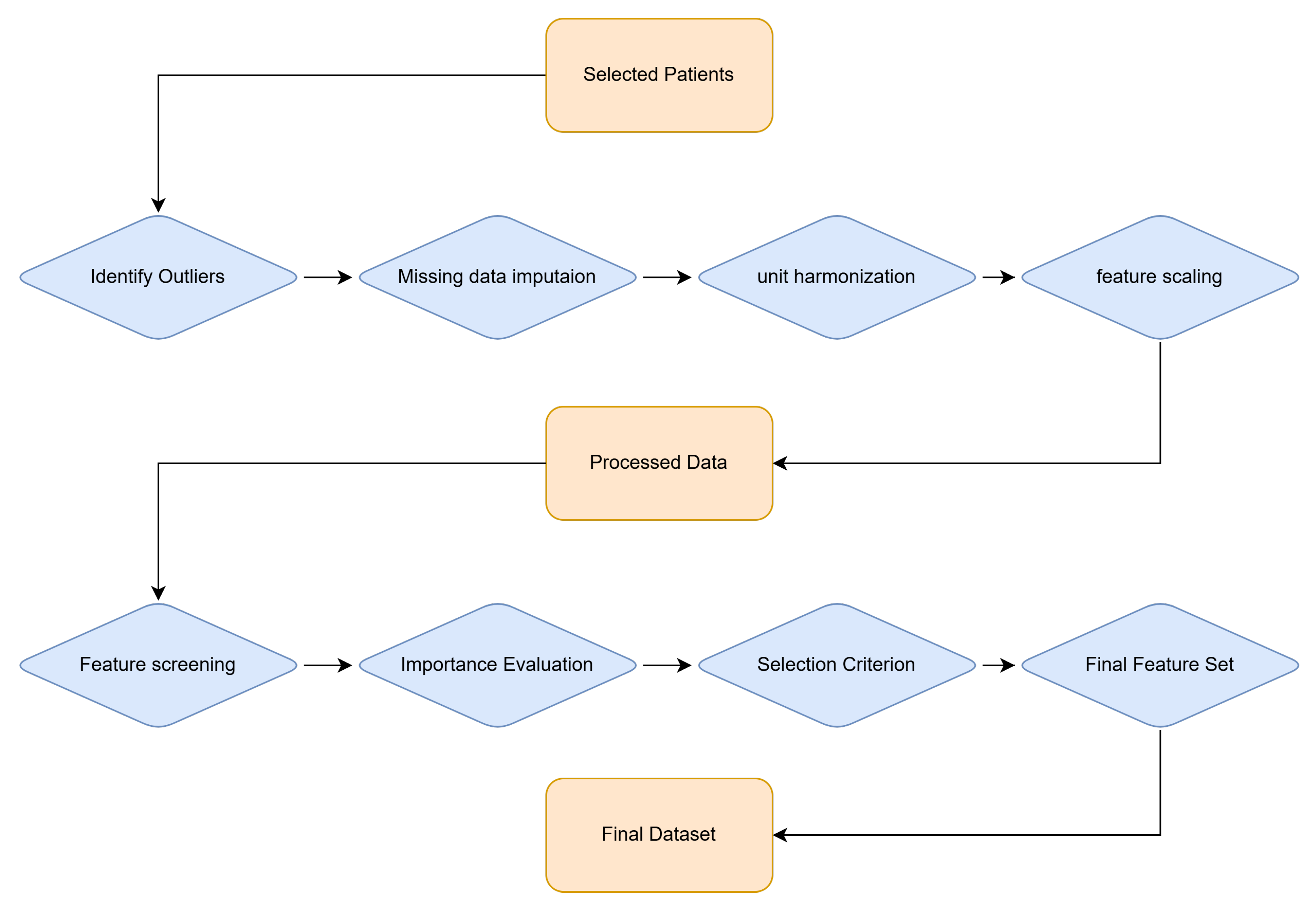
2.3. Data Preprocessing
2.4. Feature Selection
- Demographics and Administrative Indicators, such as patient age, marital status, ethnicity, and type of insurance, were included to account for population-level heterogeneity and care access disparities.
- Comorbidities, including cardiovascular disease, diabetes, chronic respiratory illness, and dementia, were incorporated to reflect pre-existing conditions known to influence short-term outcomes after TBI.
- Clinical Measurements, which encompassed vital signs (heart rate, respiratory rate, temperature, oxygen saturation), neurological assessment (GCS score), and laboratory values (e.g., prothrombin time), captured the acute physiological status within the first 24 h of ICU admission.
2.5. Model Development and Evaluation
2.6. Statistical Evaluation and Interpretability Framework
3. Results
3.1. Cohort Characteristics and Statistical Comparison
3.2. Ablation Study and Feature Contribution Analysis
3.3. Model Performance Evaluation and Comparative Analysis
3.4. SHAP Analysis and Clinical Interpretability
4. Discussion
4.1. Summary of Existing Model Compilation
4.2. Comparison with Prior Studies
4.3. Clinical Integration and Operationalization
4.4. Limitations and Future Work
5. Conclusions
Supplementary Materials
Author Contributions
Funding
Data Availability Statement
Acknowledgments
Conflicts of Interest
References
- Corrigan, J.D.; Selassie, A.W.; Orman, J.A.L. The epidemiology of traumatic brain injury. J. Head Trauma Rehabil. 2010, 25, 72–80. [Google Scholar] [CrossRef]
- Mckee, A.C.; Daneshvar, D.H. The neuropathology of traumatic brain injury. In Handbook of Clinical Neurology; Elsevier: Amsterdam, The Netherlands, 2015; Volume 127, pp. 45–66. [Google Scholar]
- Ng, S.Y.; Lee, A.Y.W. Traumatic brain injuries: Pathophysiology and potential therapeutic targets. Front. Cell. Neurosci. 2019, 13, 528. [Google Scholar] [CrossRef]
- Hume, P.A.; Bradshaw, E.J.; Brueggemann, G.P. Biomechanics: Injury mechanisms and risk factors. In Gymnastics; International Olympic Committee: Paris, France, 2013; pp. 75–84. [Google Scholar]
- de Macedo Filho, L.; Figueredo, L.F.; Villegas-Gomez, G.A.; Arthur, M.; Pedraza-Ciro, M.C.; Martins, H.; Kanawati Neto, J.; Hawryluk, G.J.; Amorim, R.L.O. Pathophysiology-based management of secondary injuries and insults in TBI. Biomedicines 2024, 12, 520. [Google Scholar] [CrossRef]
- Dewan, M.C.; Rattani, A.; Gupta, S.; Baticulon, R.E.; Hung, Y.C.; Punchak, M.; Agrawal, A.; Adeleye, A.O.; Shrime, M.G.; Rubiano, A.M.; et al. Estimating the global incidence of traumatic brain injury. J. Neurosurg. 2018, 130, 1080–1097. [Google Scholar] [CrossRef]
- GBD 2016 Traumatic Brain Injury and Spinal Cord Injury Collaborators. Global, regional, and national burden of traumatic brain injury and spinal cord injury, 1990–2016: A systematic analysis for the Global Burden of Disease Study 2016. Lancet Neurol. 2019, 18, 56–87.
- Hyder, A.A.; Wunderlich, C.A.; Puvanachandra, P.; Gururaj, G.; Kobusingye, O.C. The impact of traumatic brain injuries: A global perspective. NeuroRehabilitation 2007, 22, 341–353. [Google Scholar] [CrossRef]
- Taylor, C.A. Traumatic brain injury–related emergency department visits, hospitalizations, and deaths—United States, 2007 and 2013. MMWR Surveill. Summ. 2017, 66, 1–16. [Google Scholar] [CrossRef]
- Finkelstein, E.; Corso, P.S.; Miller, T.R. The Incidence and Economic Burden of Injuries in the United States; Oxford University Press: Oxford, UK, 2006. [Google Scholar]
- Thomas, K.E.; Stevens, J.A.; Sarmiento, K.; Wald, M.M. Fall-related traumatic brain injury deaths and hospitalizations among older adults—United States, 2005. J. Saf. Res. 2008, 39, 269–272. [Google Scholar] [CrossRef]
- Cusimano, M.D.; Saarela, O.; Hart, K.; Zhang, S.; McFaull, S.R. A population-based study of fall-related traumatic brain injury identified in older adults in hospital emergency departments. Neurosurg. Focus 2020, 49, E20. [Google Scholar] [CrossRef]
- Harvey, L.A.; Close, J.C. Traumatic brain injury in older adults: Characteristics, causes and consequences. Injury 2012, 43, 1821–1826. [Google Scholar] [CrossRef]
- Thompson, H.J.; Weir, S.; Rivara, F.P.; Wang, J.; Sullivan, S.D.; Salkever, D.; MacKenzie, E.J. Utilization and costs of health care after geriatric traumatic brain injury. J. Neurotrauma 2012, 29, 1864–1871. [Google Scholar] [CrossRef]
- Florence, C.S.; Bergen, G.; Atherly, A.; Burns, E.; Stevens, J.; Drake, C. Medical costs of fatal and nonfatal falls in older adults. J. Am. Geriatr. Soc. 2018, 66, 693–698. [Google Scholar] [CrossRef]
- McIntyre, A.; Mehta, S.; Aubut, J.; Dijkers, M.; Teasell, R.W. Mortality among older adults after a traumatic brain injury: A meta-analysis. Brain Inj. 2013, 27, 31–40. [Google Scholar] [CrossRef]
- Grinin, L.; Grinin, A.; Korotayev, A. Global aging and our futures. World Futur. 2023, 79, 536–556. [Google Scholar] [CrossRef]
- Maas, A.I.; Lingsma, H.F.; Roozenbeek, B. Chapter 29—Predicting outcome after traumatic brain injury. In Handbook of Clinical Neurology; Traumatic Brain Injury, Part II; Grafman, J., Salazar, A.M., Eds.; Elsevier: Amsterdam, The Netherlands, 2015; Volume 128, pp. 455–474. [Google Scholar] [CrossRef]
- Fu, W.W.; Fu, T.S.; Jing, R.; McFaull, S.R.; Cusimano, M.D. Predictors of falls and mortality among elderly adults with traumatic brain injury: A nationwide, population-based study. PLoS ONE 2017, 12, e0175868. [Google Scholar] [CrossRef]
- Bobeff, E.J.; Fortuniak, J.; Bryszewski, B.; Wiśniewski, K.; Bryl, M.; Kwiecień, K.; Stawiski, K.; Jaskólski, D.J. Mortality after traumatic brain injury in elderly patients: A new scoring system. World Neurosurg. 2019, 128, e129–e147. [Google Scholar] [CrossRef]
- Huang, C.Y.; Yen, Y.H.; Tsai, C.H.; Hsu, S.Y.; Tsai, P.L.; Hsieh, C.H. Geriatric Trauma Outcome Score as a Mortality Predictor in Isolated Moderate to Severe Traumatic Brain Injury: A Single-Center Retrospective Study. Healthcare 2024, 12, 1680. [Google Scholar] [CrossRef]
- Hancock, J.T.; Khoshgoftaar, T.M. CatBoost for big data: An interdisciplinary review. J. Big Data 2020, 7, 94. [Google Scholar] [CrossRef]
- Li, H.; Ashrafi, N.; Kang, C.; Zhao, G.; Chen, Y.; Pishgar, M. A machine learning-based prediction of hospital mortality in mechanically ventilated ICU patients. PLoS ONE 2024, 19, e0309383. [Google Scholar] [CrossRef]
- Safaei, N.; Safaei, B.; Seyedekrami, S.; Talafidaryani, M.; Masoud, A.; Wang, S.; Li, Q.; Moqri, M. E-CatBoost: An efficient machine learning framework for predicting ICU mortality using the eICU Collaborative Research Database. PLoS ONE 2022, 17, e0262895. [Google Scholar] [CrossRef] [PubMed]
- Johnson, A.E.; Pollard, T.J.; Shen, L.; Lehman, L.w.H.; Feng, M.; Ghassemi, M.; Moody, B.; Szolovits, P.; Celi, L.A.; Mark, R.G. MIMIC-III, a freely accessible critical care database. Sci. Data 2016, 3, 160035. [Google Scholar] [CrossRef]
- Si, Y.; Abdollahi, A.; Ashrafi, N.; Placencia, G.; Pishgar, E.; Alaei, K.; Pishgar, M. Optimized Feature Selection and Advanced Machine Learning for Stroke Risk Prediction in Revascularized Coronary Artery Disease Patients. medRxiv 2025. Available online: https://www.medrxiv.org/content/early/2025/03/15/2025.03.14.25324005.full.pdf (accessed on 23 March 2026). [CrossRef] [PubMed]
- Fan, J.; Chen, S.; Pan, H.; Pishgar, E.; Placencia, G.; Alaei, K.; Pishgar, M. Predicting 28-Day Mortality in First-Time ICU Patients with Heart Failure and Hypertension Using LightGBM: A MIMIC-IV Study. medRxiv 2025. [Google Scholar] [CrossRef]
- Wang, R.; Zeng, X.; Long, Y.; Zhang, J.; Bo, H.; He, M.; Xu, J. Prediction of Mortality in Geriatric Traumatic Brain Injury Patients Using Machine Learning Algorithms. Brain Sci. 2023, 13, 94. [Google Scholar] [CrossRef]
- Sun, L.; Ashrafi, N.; Pishgar, M. Optimizing Urban Mobility Through Complex Network Analysis and Big Data from Smart Cards. arXiv 2025, arXiv:2502.17054. [Google Scholar] [CrossRef]







| Category | Features |
|---|---|
| Demographics | Age (AGE), Marital Status (MARITAL_STATUS), Ethnicity (ETHNICITY) |
| Administrative | Emergency Department Length of Stay (ED_LENGTH_OF_STAY) |
| Clinical Measurements | Glasgow Coma Scale Score (GCS_SCORE), Temperature (Temperature_Combined), Prothrombin Time (PT), Heart Rate, Oxygen Saturation |
| Feature | Definition | Units/Type | Source/Calculation |
|---|---|---|---|
| AGE | Patient age at ICU admission | Years | Calculated from date of birth |
| ETHNICITY | Categorical variable encoded using target encoding | Continuous (0–1) | Mean 30-day mortality rate per ethnicity group |
| MARITAL_STATUS | Categorical variable encoded using target encoding | Continuous (0–1) | Mean 30-day mortality rate per marital status group |
| Temperature_Combined | Mean body temperature | Fahrenheit | Averaged over 24 h; original Fahrenheit values retained |
| ED_LENGTH_OF_STAY | Time spent in Emergency Department | Hours | EDOUTTIME − EDREGTIME, calculated in hours |
| GCS_SCORE | Glasgow Coma Scale score | Points (3–15) | Neurological assessment within first 24 h |
| PT | Prothrombin time | Seconds | Laboratory measurement within first 24 h |
| Heart Rate | Heart rate | Beats per minute | Mean over first 24 h |
| Oxygen Saturation | Oxygen saturation | Percentage | Mean SpO2 over first 24 h |
| Feature | Training Set | Test Set | p-Value |
|---|---|---|---|
| GCS_SCORE | 10.80 (4.28) | 11.05 (4.32) | 0.489 |
| Temperature | 97.88 (4.90) | 97.76 (2.01) | 0.647 |
| ED_LOS | 5.31 (4.89) | 4.84 (3.43) | 0.156 |
| PT | 13.99 (2.78) | 15.04 (10.17) | 0.153 |
| Heart Rate | 81.22 (16.96) | 80.30 (15.99) | 0.506 |
| AGE | 81.18 (19.20) | 84.22 (27.80) | 0.104 |
| Oxygen Saturation | 97.85 (3.14) | 97.92 (2.61) | 0.739 |
| MARITAL_STATUS (Target Encoded) | 0.23 (0.06) | 0.22 (0.05) | 0.262 |
| ETHNICITY (Target Encoded) | 0.25 (0.07) | 0.24 (0.07) | 0.048 |
| Feature | Survival | Non-Survival | p-Value |
|---|---|---|---|
| GCS_SCORE | 11.94 (3.68) | 7.20 (4.02) | <0.001 |
| Temperature | 98.04 (5.45) | 97.36 (2.33) | 0.063 |
| ED_LOS | 5.62 (5.23) | 4.32 (3.44) | 0.003 |
| PT | 13.83 (2.82) | 14.51 (2.58) | 0.018 |
| Heart Rate | 80.37 (16.11) | 83.89 (19.25) | 0.080 |
| AGE | 80.29 (7.36) | 82.66 (25.06) | 0.238 |
| Oxygen Saturation | 97.68 (3.14) | 98.37 (3.13) | 0.045 |
| MARITAL_STATUS (Target Encoded) | 0.22 (0.05) | 0.24 (0.08) | 0.119 |
| ETHNICITY (Target Encoded) | 0.24 (0.07) | 0.27 (0.08) | <0.001 |
| Model | AUROC (95% CI) | Accuracy | F1-Score | Sensitivity | Specificity | PPV | NPV |
|---|---|---|---|---|---|---|---|
| CatBoost | 0.997 (0.994–0.999) | 0.974 | 0.945 | 0.929 | 0.988 | 0.964 | 0.978 |
| LightGBM | 0.978 (0.967–0.988) | 0.927 | 0.849 | 0.855 | 0.949 | 0.842 | 0.955 |
| XGBoost | 0.999 (0.998–1.000) | 0.985 | 0.968 | 0.965 | 0.992 | 0.973 | 0.989 |
| LogisticRegression | 0.827 (0.785–0.865) | 0.746 | 0.582 | 0.749 | 0.745 | 0.481 | 0.904 |
| KNN | 0.939 (0.916–0.959) | 0.814 | 0.708 | 0.928 | 0.780 | 0.572 | 0.972 |
| NaiveBayes | 0.757 (0.706–0.808) | 0.643 | 0.522 | 0.811 | 0.590 | 0.384 | 0.909 |
| NeuralNet | 0.800 (0.755–0.845) | 0.683 | 0.542 | 0.787 | 0.650 | 0.414 | 0.905 |
| Model | AUROC (95% CI) | Accuracy | F1-Score | Sensitivity | Specificity | PPV | NPV |
|---|---|---|---|---|---|---|---|
| CatBoost | 0.867 (0.809–0.922) | 0.855 | 0.710 | 0.752 | 0.888 | 0.679 | 0.918 |
| LightGBM | 0.852 (0.785–0.905) | 0.831 | 0.678 | 0.752 | 0.855 | 0.618 | 0.914 |
| XGBoost | 0.855 (0.790–0.912) | 0.830 | 0.653 | 0.663 | 0.881 | 0.637 | 0.893 |
| LogisticRegression | 0.864 (0.801–0.921) | 0.812 | 0.668 | 0.814 | 0.808 | 0.577 | 0.931 |
| KNN | 0.702 (0.612–0.779) | 0.711 | 0.499 | 0.604 | 0.743 | 0.428 | 0.855 |
| NaiveBayes | 0.730 (0.624–0.826) | 0.674 | 0.515 | 0.731 | 0.657 | 0.401 | 0.885 |
| NeuralNet | 0.800 (0.721–0.873) | 0.709 | 0.587 | 0.855 | 0.662 | 0.445 | 0.935 |
Disclaimer/Publisher’s Note: The statements, opinions and data contained in all publications are solely those of the individual author(s) and contributor(s) and not of MDPI and/or the editor(s). MDPI and/or the editor(s) disclaim responsibility for any injury to people or property resulting from any ideas, methods, instructions or products referred to in the content. |
© 2026 by the authors. Licensee MDPI, Basel, Switzerland. This article is an open access article distributed under the terms and conditions of the Creative Commons Attribution (CC BY) license.
Share and Cite
Si, Y.; Fan, J.; Sun, L.; Chen, S.; Pishgar, E.; Alaei, K.; Placencia, G.; Pishgar, M. Machine Learning-Based Prediction of Mortality in Geriatric Traumatic Brain Injury Patients. BioMedInformatics 2026, 6, 17. https://doi.org/10.3390/biomedinformatics6020017
Si Y, Fan J, Sun L, Chen S, Pishgar E, Alaei K, Placencia G, Pishgar M. Machine Learning-Based Prediction of Mortality in Geriatric Traumatic Brain Injury Patients. BioMedInformatics. 2026; 6(2):17. https://doi.org/10.3390/biomedinformatics6020017
Chicago/Turabian StyleSi, Yong, Junyi Fan, Li Sun, Shuheng Chen, Elham Pishgar, Kamiar Alaei, Greg Placencia, and Maryam Pishgar. 2026. "Machine Learning-Based Prediction of Mortality in Geriatric Traumatic Brain Injury Patients" BioMedInformatics 6, no. 2: 17. https://doi.org/10.3390/biomedinformatics6020017
APA StyleSi, Y., Fan, J., Sun, L., Chen, S., Pishgar, E., Alaei, K., Placencia, G., & Pishgar, M. (2026). Machine Learning-Based Prediction of Mortality in Geriatric Traumatic Brain Injury Patients. BioMedInformatics, 6(2), 17. https://doi.org/10.3390/biomedinformatics6020017

