Productivity Improvement Model in the Garment Industry: Application of Standardized Work and Poka Yoke with Artificial Vision
Abstract
1. Introduction
2. Literature Review
2.1. Productivity in the Textile Sector
- Increased productivity by 6.53%.
- Reduction in waiting times from 1325 min to 221 min.
- Decreased operating costs by $576.
- The number of workers was reduced from 38 to 36 [19].
- Increased daily production from 1032 to 1289 pieces/day.
- Labor productivity increased from 46.9 to 58.59 pieces/operator.
- Machine productivity increased from 54.32 to 71.6 pieces/machine.
2.2. Reprocesses
2.3. Unproductive Times
2.4. Value Stream Mapping
2.5. Process Standardization
2.6. Industry 4.0
2.7. Discrete Systems Simulation
3. Proposal Model
Innovative Proposal
- CT0 = 23.74 min: baseline cycle time
- r0 = 0.2843: baseline sewing rework rate
- α = reduction coefficient for cycle time
- β = improvement coefficient for rework reduction
- x1 ∈ [0, 1]: degree of implementation of process improvements
4. Methodology
4.1. Analysis of the Problem
4.2. Implementation of the Innovative Proposal
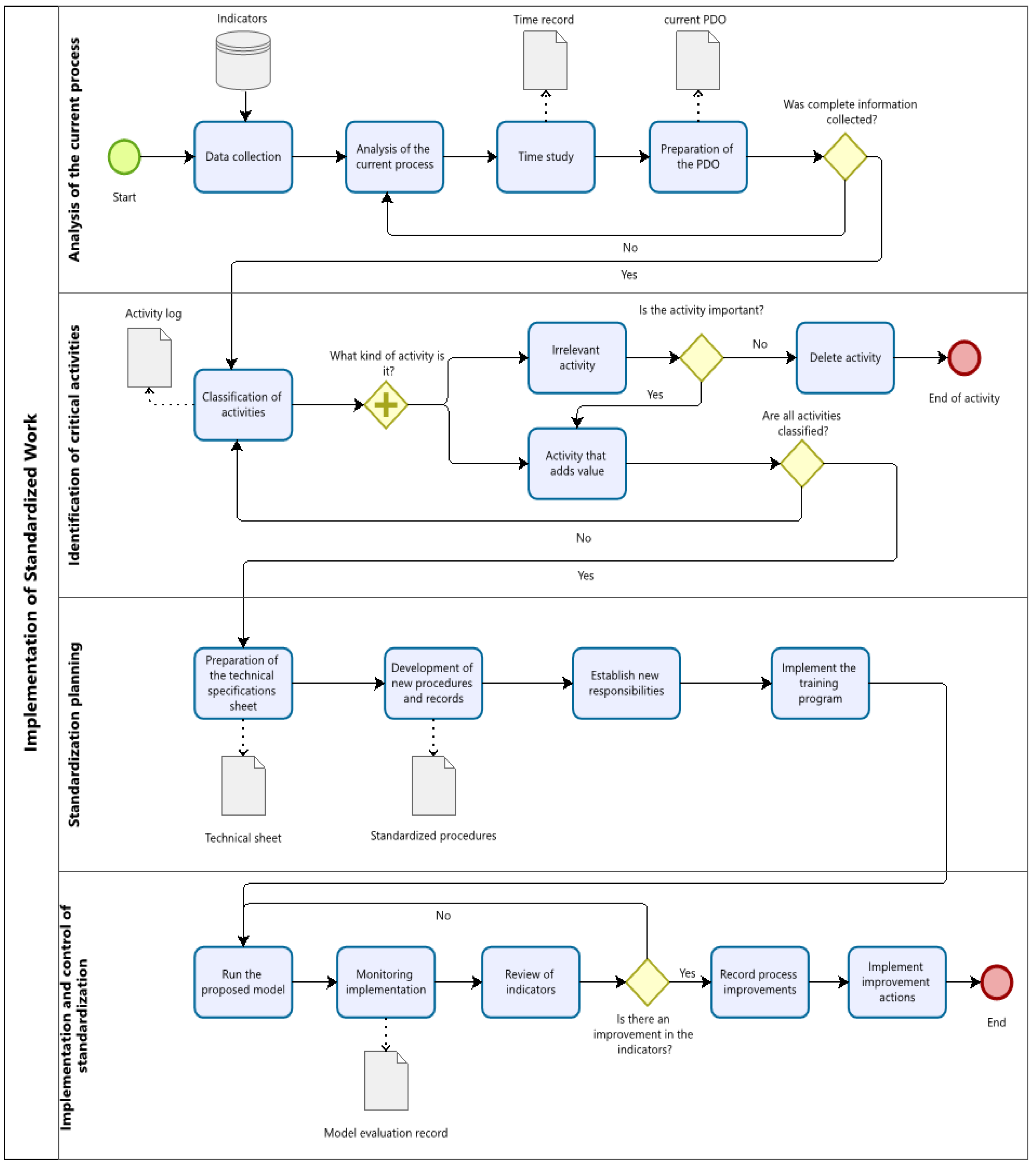
4.2.1. Standardized Work
4.2.2. Poka Yoke with Artificial Vision
- Precision
- Recall
- Overall accuracy
4.3. Validation Method
5. Results
5.1. Results of the Problem Analysis
5.2. Results of the Validation
5.3. Analysis of the Current Process
5.3.1. Analysis of the Improvement Proposal
5.3.2. Mathematical Model Testing
6. Discussion
6.1. Scenario vs. Results
6.2. Comparison with the State of the Art
7. Conclusions
Author Contributions
Funding
Institutional Review Board Statement
Informed Consent Statement
Data Availability Statement
Acknowledgments
Conflicts of Interest
Appendix A
Appendix B

Appendix C

Appendix D

References
- Ministry of Production. Sectoral Research Study Textile and Apparel Sector 2020. 2022. Available online: https://ogeiee.produce.gob.pe/index.php/en/shortcode/oee-documentos-publicaciones/publicaciones-anuales/item/1065-estudio-de-investigacion-sectorial-sector-textil-y-confecciones-2020 (accessed on 5 March 2025).
- Institute of Economic and Social Studies. Textile and Apparel Industry, National Society of Industries. 2021. Available online: https://sni.org.pe/wp-content/uploads/2022/01/27-Industria-Textil-y-Confecciones.pdf (accessed on 11 March 2025).
- Montoya, M.L.; Salhofer, S. Environmental assessment of cotton textile production in Peru: A case study for a cotton T-shirt. Sci. Total Environ. 2025, 970, 179031. [Google Scholar] [CrossRef] [PubMed]
- ComexPerú. Micro and small enterprises in Peru. Results in 2022. 2023. Available online: https://www.comexperu.org.pe/articulo/las-micro-y-pequenas-empresas-en-el-peru-resultados-en-2022 (accessed on 22 March 2025).
- Ledesma, M.A. Enhancing Competitiveness of Peruvian Textile Mses Through Quality Management: A Focus on Leadership, Training, and Continuous Improvement. J. Ilm. Ilmu Terap. 2024, 8, 666–677. [Google Scholar]
- Barbachán-Ruales, E.; Pareja-Pérez, L.; Bernardo-Santiago, M.; Solano-Gutiérrez, J. Brain preferences, entrepreneurial capacity, and effective personality: A necessary relationship for university students in Peru. Investig. Y Postgrado 2018, 33, 31–49. Available online: https://revistas.upel.edu.ve/index.php/investigacionypostgrado/article/view/2805/3107 (accessed on 10 April 2025).
- Mannadhan, P.; Szymański, J.R.; Zurek, M.; Sathiyanarayanan, M. A Novel Framework for the Iraqi Manufacturing Industry Towards the Adoption of Industry 4.0. Sustainability 2024, 16, 9045. [Google Scholar] [CrossRef]
- Costa, H.; Teixeira, S.; Ribeiro, A.; Fonseca, R. Intralogistics Automation in Textile & Clothing Companies. Procedia Comput. Sci. 2025, 256, 488–495. [Google Scholar] [CrossRef]
- Bermeo, M.C.; Valencia, A.; Rojas, E.M.; Cardona, S.; Rodríguez, P.A.; Gonzáles, J.D.; Londoño, W.; García, R.B. Research agenda on the evolution of digital transformation in the textile sector: A bibliometric analysis and research trends. Discov. Sustain. 2025, 6, 294. [Google Scholar] [CrossRef]
- Malik, S.; Muhammad, K.; Waheed, Y. Artificial intelligence and industrial applications-A revolution in modern industries. Ain Shams Eng. J. 2024, 15, 102886. [Google Scholar] [CrossRef]
- Sejri, N.; Abbes, N. The effects of integrated Lean Six Sigma methodology with ergonomics principles in the garment industry. Industria Textila 2025, 76, 11–18. [Google Scholar] [CrossRef]
- Mondal, P.; Jana, P. Application of the Predetermined Motion and Time System in the Sewing Automaton to Improve Productivity and Operator Utilization. J. Text. Appar. Res. 2022, 28, 550–568. [Google Scholar] [CrossRef]
- Mao, M.; Lee, A.; Hong, M. Efficient Fabric Classification and Object Detection Using YOLOv10. Electronics 2024, 13, 3840. [Google Scholar] [CrossRef]
- Advíncula, E.A.; Vigo, J.M.O.; Ibáñez, C.R.; Sifuentes, C.T. Methodology to increase productivity in a production process in a textile company through 5S and Standard Work. In Proceedings of the LACCEI International Multiconference on Engineering, Education and Technology, Boca Raton, FL, USA, 18–22 July 2022. [Google Scholar]
- Chen, Y.C.; Chiu, W.Y.; Wang, Q.Y.; Chen, J.W.; Zhao, H.T. Energy-Efficient Prediction in Textile Manufacturing: Enhancing Accuracy and Data Efficiency with Ensemble Deep Transfer Learning. IEEE Access 2025, 13, 57177–57190. [Google Scholar] [CrossRef]
- Sierra, M.; Madriz, D.A.; Castillo, M.E.; Coronel, P.A.; Chacín, J.C. Strategies for the improvement of productivity, quality and competitiveness in companies in the clothing sector in the State of Táchira, Venezuela. Aibi Rev. Investig. Adm. Ing. 2022, 10, 96–102. [Google Scholar]
- Jewel, S.; Hong, J.; Im, C. Innovation Strategies for Textile Companies in Bangladesh: Development Using Quadrant Analysis Based on a Productivity Index. Sustainability 2022, 14, 16329. [Google Scholar] [CrossRef]
- Wang, C.N.; Nguyen, P.T.T.; Wang, Y.H.; Dang, T.T. A Study of Performance Evaluation for Textile and Garment Enterprises. Processes 2022, 10, 2381. [Google Scholar] [CrossRef]
- Yıldız, M.S.; Gürsoy, G.Ç. Bir Tekstil İşletmesinde Yalın Altı Sigma İle Süreç İyileştirmeye Yönelik Bir Örnek Olay Çalışması (A Case Study for Process Improvement with Lean Six Sigma in a Textile Industry). J. Bus. Res. 2021, 13, 1553–1573. [Google Scholar]
- Yemane, A. Improving BOB T-Shirt Productivity Through Line Balancing Using Control Limit Analysis and Discrete Event Simulation, Case Study: MAA Apparel and Textile Factory. J. Optim. Ind. Eng. 2021, 14, 225–238. [Google Scholar]
- Kipchumba, B.B.; Chemweno, P.; Ochola, J.; Nganyi, E.O. Statistical Mapping and Data Collection of Critical Equipment Failures in the Textile Manufacturing Fabric Section. Eng. Rep. 2024, 6, e12743. [Google Scholar] [CrossRef]
- Domínguez-García, B.; Guerrero-Cárdenas, G.; Urrutia-Rodríguez, A.; Geldres-Marchena, T. Design of an improvement plan to reduce costs in the textile company Multiconfecciones Guzmán. In Proceedings of the 3rd LACCEI International Multiconference on Entrepreneurship, Innovation and Regional Development—LEIRD 2023, Virtual, 4–6 December 2023; LACCEI: Boca Raton, FL, USA; pp. 1–10. [Google Scholar]
- Tekletsadik, S.E. Quality Improvement through Reduction of Rejection of Export Items by Implementing Statistical Quality Control (SQC) Tools: A Case Study. Manag. Sci. Lett. 2023, 13, 33–40. [Google Scholar] [CrossRef]
- Mulugeta, L. Improving Productivity through Lean Manufacturing Tools in the Ethiopian Apparel Manufacturing Company. Mater. Today Proc. 2020, 37, 1432–1436. [Google Scholar] [CrossRef]
- Simegnaw Ahmmed, A.; Ayele, M. In-depth analysis and defect reduction for the Ethiopian cotton spinning industry based on the TQM approach. J. Eng. 2020, 2020, 5792434. [Google Scholar] [CrossRef]
- Rojas, E.; Sotomayor, Y.; Viacava, G. A model to increase efficiency in a manufacturing S&ME in the cardboard sector applying SMED, TPM, 5S and JIDOKA. In Proceedings of the LACCEI International Multi-Conference for Engineering, Education and Technology, Boca Raton, FL, USA, 18–22 July 2022. [Google Scholar]
- Nedra, A.; Néjib, S.; Boubaker, J.; Morched, C. An Integrated Lean Six Sigma Approach to Modeling and Simulation: A Case Study of Clothing SME. Autex Res. J. 2022, 22, 305–311. [Google Scholar] [CrossRef]
- Sharma, A.; Bhanot, N.; Gupta, A.; Trehan, R. Applying the Lean Six Sigma Framework to Improve Manufacturing Efficiency: A Case Study in the Indian Context. Int. J. Product. Perform. Manag. 2022, 71, 1561–1589. [Google Scholar] [CrossRef]
- Joy, R.A.; Hawlader, M.S.; Rahman, M.S.; Hossain, M.R.; Shamim, S.I.; Mahmud, H. Improving the Quality, Productivity, and Cost Aspects of a Garment Industry Sewing Line Using the TQM Approach. Math. Probl. Eng. 2024, 2024, 6697213. [Google Scholar] [CrossRef]
- Luzuriaga, J.E.; Luzuriaga, C.E.; Algoner, W.C.; Luque, C.E. Lean Manufacturing and its Impact on Productivity: A Systematic Review of the Literature between 2013 and 2023 in Industrial Companies in the Textile Sector. In Proceedings of the LACCEI International Multi-Conference for Engineering, Education and Technology, Buenos Aires, Argentina, 17–21 July 2023. [Google Scholar]
- López, K.A.; Valdivieso, L.; Arambarri, J.; Giordano, C.E.; García, J.A.R. Management model to improve the dispatch compliance of a textile SME using Lean Manufacturing, Systematic Layout Planning and Digital Transformation methodologies in the era of nearshoring. In Proceedings of the LACCEI International Multi-Conference for Engineering, Education and Technology, Buenos Aires, Argentina, 17–21 July 2023. [Google Scholar]
- Dagne, T.B. Improving Productivity Through Custom Lean and Six Sigma for Apparel Manufacturing Industries. J. Optim. Ind. Eng. 2023, 16, 9–17. Available online: https://journals.iau.ir/article_698211_934d3bbf345b58084eee29da38ff495b.pdf (accessed on 17 May 2025).
- Lista, A.P.; Tortorella, G.L.; Bouzona, M.; Mostafad, S.; Romeroe, D. Lean Design Design: A Case Study Applied to the Textile Industry. Production 2021, 31, e20210090. [Google Scholar] [CrossRef]
- Alanya, B.S.; Dextre, K.E.; Nuñez, V.H.; Marcelo, G.E.; Alvarez, J.C.; Hatakeyama, K. Application of Lean Manufacturing to Improve Processes and Increase Productivity in Peru’s Textile Industry: Case Study. S. Afr. J. Ind. 2024, 35, 140–153. [Google Scholar]
- Habib, M.A.; Rizvan, R.; Ahmed, S. Implementing Lean Manufacturing to Improve Operational Performance in a Labeling and Packaging Plant: A Case Study in Bangladesh. Results Eng. 2023, 17, 100818. [Google Scholar] [CrossRef]
- Millan, S.; Collao, M.; Franco, G.; Del Solar, E. Service model based on Lean Manufacturing, MRP and MPS to increase the level of service in a MYPE in the textile sector. In Proceedings of the LACCEI International Multi-Conference for Engineering, Education and Technology, Buenos Aires, Argentina, 17–21 July 2023. [Google Scholar]
- Fontana, E.; Farajtabar, M.; Marchello, G.; Lahoud, M.; Abidi, H.; Meddahi, A.; Baizid, K.; D’Imperio, M.; Cannella, F. Wrinkle-Free Sewing with Robotics: The Future of Soft Material Manufacturing. Biomim. Biohybrid Syst. 2023, 14157, 142–155. [Google Scholar]
- Elkateb, S.; Métwalli, A.; Shendy, A.; Abu, A.E.B. Machine learning and IoT—Based predictive maintenance approach for industrial applications. Alex. Eng. J. 2024, 88, 298–309. [Google Scholar] [CrossRef]
- Gil-Arroyo, B.; Sanz, J.M.; Arroyo, Á.; Urda, D.; Basurto, N.; Herrero, Á. Dataset for defect detection in textile manufacturing. Data Brief 2025, 59, 111451. [Google Scholar] [CrossRef]
- De Carvalho, P.T.; Lopes, J.D.; Raimundo, R.J. Innovation Impact in the Textile Industry: From the Toyota Production System to Artificial Intelligence. Sustainability 2025, 17, 1170. [Google Scholar] [CrossRef]
- Armas, L.A.; Warthon, R.K.; Arambarri, J.; Giordano, C.E.; García, J.A.R. Digital transformation and BPM model to improve the profitability of a clothing retail MSME through increasing the productivity of logistics and sales processes. In Proceedings of the LACCEI International Multi-Conference for Engineering, Education and Technology, Buenos Aires, Argentina, 17–21 July 2023. [Google Scholar]
- Zahoor, S.; Chaudhry, I.S.; Yang, S.; Ren, X. Artificial intelligence application and high-performance work systems in the manufacturing sector: A moderated-mediating model. Artif. Intell. Rev. 2025, 58, 11. [Google Scholar] [CrossRef]
- Donmezer, S.; Demircioglu, P.; Bogrekci, I.; Bas, G.; Durakbasa, M.N. Revolutionizing the Garment Industry 5.0: Embracing Closed-Loop Design, E-Libraries, and Digital Twins. Sustainability 2023, 15, 15839. [Google Scholar] [CrossRef]
- Dietrich, F. Proposing a virtual simulation method to predict the shape-fidelity of 3D-knitted-textiles using knit-meshes and geometric invariants. Mater. Res. Proc. 2023, 28, 239–248. [Google Scholar]
- Lee, H. The Dual Strategy for Textile and Fashion Production Using Clothing Waste. Sustainability 2023, 15, 11509. [Google Scholar] [CrossRef]
- Strazdiene, E.; Laiskonyte, A. The Application of Process Simulation Software FlexSim in Textile Study Program. In Proceedings of the 15th International Scientific and Practical Conference, Rezekne, Latvia, 27–28 June 2024; Volume 2, pp. 499–502. [Google Scholar]
- Papachristou, E.; Kalaitzi, D.; Pissas, V. A methodological framework for the integration of 3D virtual prototyping into the design development of laser-cut garments. J. Eng. Fibers Fabr. 2023, 18. Available online: https://journals.sagepub.com/doi/10.1177/15589250231194621 (accessed on 15 March 2025). [CrossRef]
- Chen, H.; Xu, H.; Zhang, Y. The restoration of garment heritages based on digital virtual technology: A case of the Chinese pale brown lace-encrusted unlined coat. Ind. Textila 2023, 74, 12–20. [Google Scholar] [CrossRef]
- Damian, C.E.; Espiritu, D.A.; Quiroz, J.C.; Nallusamy, S. Productivity Enhancement through a Proposed Methodology in the Cutting Process of SMEs. Int. J. Mech. Eng. 2023, 10, 1–10. [Google Scholar] [CrossRef]
- Singh, R.; Yadav, V.; Gaur, T.S.; Siddh, M.M. Barriers to adopting industry 4.0 in Indian textile and clothing industries. Discov. Appl. Sci. 2025, 7, 560. [Google Scholar] [CrossRef]
- Liu, J.; Zhan, J.; Ma, Z.; Znhao, L.; Yuan, J. An Online Quality Detection Algorithm for CD-Yolo-Based Cocoon Cluster. IEEE Access 2024, 13, 196143–196154. Available online: https://ieeexplore.ieee.org/document/10815723 (accessed on 10 April 2025). [CrossRef]
- Carrilho, R.; Yaghoubi, E.; Lindo, J.; Hambarde, K.; Proença, H. Toward Automated Tissue Defect Detection: A Survey of Recent Computer Vision Approaches. Electronics 2024, 13, 3728. [Google Scholar] [CrossRef]
- Heleno, P.; Davies, R.; Brázio, B.; Dinis, J. An artificial vision quality control system for the industrial production of acrylic fibre. EURASIP J. Appl. Signal Process. 2002, 7, 728–735. [Google Scholar]
- Servi, M.; Magherini, R.; Buonamici, F.; Volpe, Y.; Furferi, R. Integrating Artificial Intelligence and Augmented Reality for Assisted Textile Defect Detection. J. Eng. Fibers Fabr. 2024, 19. Available online: https://journals.sagepub.com/doi/10.1177/15589250231206502 (accessed on 3 June 2025).
- Salunke, D.; Tekade, P.; Ranjan, N.; Ujalambkar, D.; Sangve, S.; Mane, D. Real-Time Dimension Detection using Customized Canny Edge Detection Algorithm. Int. J. Eng. Trends Technol. 2023, 71, 375–384. [Google Scholar] [CrossRef]
- Salunke, D.; Dhamankar, B.; Chidrawar, S.; Kangule, R.; Sondge, S.; Deshmukh, S. Comparative Analysis of Edge Detection Methods using Deep Learning. Int. J. Eng. Trends Technol. 2023, 71, 61–70. [Google Scholar] [CrossRef]
- Solano, G. How to create your own object detector with Haar Cascade|Python and OpenCV. OMES, 29 July 2020. Available online: https://omes-va.com/como-crear-tu-propio-detector-de-objetos-con-haar-cascade-python-y-opencv/ (accessed on 25 May 2025).
- Javaid, M.; Haleem, A.; Suman, R. Digital twin applications towards Industry 4.0: A review. Cogn. Robot. 2023, 3, 71–92. [Google Scholar] [CrossRef]
- Falah, M.; Sukaridhoto, S.; Al Rasyid, M.; Wicaksono, H. Virtual Engineering Design and Digital Twin Platform as an Implementation of Cyber-Physical Systems. Procedia Manuf. 2020, 52, 331–336. [Google Scholar] [CrossRef]
- Ward, R.; Soulatiantork, P.; Finneran, S.; Hughes, R.; Tiwari, A. Real-Time Vision-Based Multi-Object Tracking of a Production Process: Industrial Digital Twin Case Study. Proc. Inst. Mech. Eng. Part B J. Eng. Manuf. 2021, 235, 1861–1872. [Google Scholar] [CrossRef]
- Moshood, T.D.; Rotimi, J.O.; Shahzad, W.; Bamgbade, J.A. Infrastructure digital twin technology: A new paradigm for future construction industry. Technol. Soc. 2024, 77, 102519. [Google Scholar] [CrossRef]
- Link, P.; Penter, L.; Rückert, U.; Klingel, L.; Verl, A.; Ihlenfeldt, S. Real-time quality prediction and local adjustment of friction with digital twin in sheet metal forming. Robot. Comput.-Integr. Manuf. 2025, 91, 102848. [Google Scholar] [CrossRef]
- Teshome, M.M.; Meles, T.Y.; Yang, C.L. Productivity improvement through assembly line balancing by using simulation modeling in case of Abay garment industry Gondar. Heliyon 2024, 10, e23585. [Google Scholar] [CrossRef]
- Shahin, M.; Chen, F.F.; Bouzary, H.; Hosseinzadeh, A. Deploying Convolutional Neural Network to Reduce Waste in Production System. Manuf. Lett. 2023, 35, 1187–1195. [Google Scholar] [CrossRef]
- Ozek, A.; Seckin, M.; Demircioglu, P.; Bogrekci, I. Artificial Intelligence Driving Innovation in Textile Defect Detection. Textiles 2025, 5, 12. [Google Scholar] [CrossRef]
- El Affaki, O.; Benhadou, M.; Haddout, A. Synergy between Industry 4.0 Technologies and Automotive Standard Requirements: Guide for Implementation and Interactions Model Proposal. Int. J. Eng. Trends Technol. 2023, 71, 368–376. [Google Scholar] [CrossRef]
- Furferi, R.; Servi, M. A Machine Vision-Based Algorithm for Color Classification of Recycled Wool Fabrics. Appl. Sci. 2023, 13, 2464. [Google Scholar] [CrossRef]













| Tool | Indicator | As Is |
|---|---|---|
| Standardized Work | Sewing Rework rate | 28.43% |
| Productivity | 0.575 units/US$ | |
| Cycle Time | 23.74 min | |
| Poka Yoke with Artificial Vision | Unlabeled Garment Index | 18.02% |
| Operation | Distribution |
|---|---|
| PoloShirt_Input | Random. Triangular (11.5,12.5,14.5) |
| Reception | Random. Triangular (1.2,1.5,1.8) |
| Template | Random. Triangular (1.3,1.6,1.9) |
| Cutting | Random. Triangular (1,1.5,2) |
| Sewing | Random. Triangular (4.5,5,6.5) |
| Sewing Rework | Random. Triangular (2.5,3,4.5) |
| Attach Label | Random. Triangular (1.5,1.8,2.1) |
| Label Rework | Random. Triangular (0.5,0.8,1.1) |
| Cleaning | Random. Triangular (1,1.2,1.4) |
| Packaging | Random. Triangular (0.8,1.0,1.2) |
| Month | Monthly Production | Simulated Monthly Production | MAE |
|---|---|---|---|
| January | 985 | 1021 | 36 |
| February | 875 | 850 | 25 |
| March | 943 | 901 | 42 |
| April | 737 | 738 | 1 |
| May | 612 | 615 | 3 |
| June | 642 | 655 | 13 |
| July | 786 | 778 | 8 |
| August | 773 | 778 | 5 |
| September | 647 | 655 | 8 |
| October | 788 | 778 | 10 |
| November | 632 | 615 | 17 |
| December | 1167 | 1106 | 61 |
| Objective | Indicator | Scenario | Simulated | ||
|---|---|---|---|---|---|
| As Is | To Be | As Is | To Be | ||
| Reduce incidents presented as sewing rework | Sewing Rework Rate | 28.43% | 7% | 28.52% | 8.94% |
| Increase productivity (units/US$) | Productivity | 0.575 | 1.495 | 0.594 | 1.574 |
| Reduce incidents presented as rework due to a lack of labels on the garment | Unlabeled Garment Index | 17% | 3% | 17.96% | 3.88% |
| Reduce manufacturing time per polo shirt (min) | Cycle Time Index | 23.74 | 16.5 | 24.41 | 16.54 |
Disclaimer/Publisher’s Note: The statements, opinions and data contained in all publications are solely those of the individual author(s) and contributor(s) and not of MDPI and/or the editor(s). MDPI and/or the editor(s) disclaim responsibility for any injury to people or property resulting from any ideas, methods, instructions or products referred to in the content. |
© 2025 by the authors. Licensee MDPI, Basel, Switzerland. This article is an open access article distributed under the terms and conditions of the Creative Commons Attribution (CC BY) license (https://creativecommons.org/licenses/by/4.0/).
Share and Cite
Vergara, M.Á.; Villalobos, M.B.; Castro-Rangel, P.; Alvarez, J.C.; Lepore, R. Productivity Improvement Model in the Garment Industry: Application of Standardized Work and Poka Yoke with Artificial Vision. Textiles 2025, 5, 64. https://doi.org/10.3390/textiles5040064
Vergara MÁ, Villalobos MB, Castro-Rangel P, Alvarez JC, Lepore R. Productivity Improvement Model in the Garment Industry: Application of Standardized Work and Poka Yoke with Artificial Vision. Textiles. 2025; 5(4):64. https://doi.org/10.3390/textiles5040064
Chicago/Turabian StyleVergara, Miguel Ángel, Miguel Barbachán Villalobos, Percy Castro-Rangel, José C. Alvarez, and Robert Lepore. 2025. "Productivity Improvement Model in the Garment Industry: Application of Standardized Work and Poka Yoke with Artificial Vision" Textiles 5, no. 4: 64. https://doi.org/10.3390/textiles5040064
APA StyleVergara, M. Á., Villalobos, M. B., Castro-Rangel, P., Alvarez, J. C., & Lepore, R. (2025). Productivity Improvement Model in the Garment Industry: Application of Standardized Work and Poka Yoke with Artificial Vision. Textiles, 5(4), 64. https://doi.org/10.3390/textiles5040064

