Next Article in Journal / Special Issue
Experimental Verification of Anchor Tip Angles Suitable for Vibratory Penetration into Underwater Saturated Soft Soil
Previous Article in Journal / Special Issue
Image-Based Quantification of Soil Disturbance in Vane Shear Tests on Reconstituted Kaolinitic Clayey Soil
 
 
Font Type:
Arial Georgia Verdana
Font Size:
Aa Aa Aa
Line Spacing:
Column Width:
Background:
Article

Advancing Soil Assessment: Vision-Based Monitoring for Subgrade Quality and Dynamic Modulus

1
Department of Civil Engineering, School of Architecture Design and the Built Environment, Nottingham Trent University, Nottingham NG14FQ, UK
2
Department of Construction Management and Engineering (CME), Faculty of Engineering Technology (ET), University of Twente, Z230 Enschede, The Netherlands
*
Author to whom correspondence should be addressed.
Geotechnics 2025, 5(4), 67; https://doi.org/10.3390/geotechnics5040067
Submission received: 18 July 2025 / Revised: 22 September 2025 / Accepted: 26 September 2025 / Published: 1 October 2025
(This article belongs to the Special Issue Recent Advances in Geotechnical Engineering (3rd Edition))

Abstract

Accurate evaluation of subgrade behaviour under dynamic loading is essential for the long-term performance of transport infrastructure. While the Light Weight Deflectometer (LWD) is commonly used to assess subgrade stiffness, it provides only a single stiffness value and may not fully capture the time-dependent response of soil. This study presents an image-based vision system developed to monitor soil surface displacements during loading, enabling more detailed analysis of dynamic behaviour. The system incorporates high-speed cameras and MATLAB-based computer vision algorithms to track vertical movement of the plate during impact. Laboratory and field experiments were conducted to evaluate the system’s performance, with results compared directly to those from the LWD. A strong correlation was observed (R2 = 0.9901), with differences between the two methods ranging from 0.8% to 13%, confirming the accuracy of the vision-based measurements despite the limited dataset. The findings highlight the system’s potential as a practical and cost-effective tool for enhancing subgrade assessment, particularly in applications requiring improved understanding of ground response under repeated or transient loading.

1. Introduction

Ensuring the structural integrity and long-term performance of pavements and subgrades is a key concern in geotechnical and pavement engineering. To evaluate material quality, a range of testing techniques are employed, typically classified into destructive and non-destructive methods. Destructive tests, such as core sampling and laboratory analysis of extracted materials, provide detailed insight into material composition and mechanical properties but are invasive, time-consuming, and limited to discrete test locations [1,2].
In contrast, non-destructive testing (NDT) methods enable rapid, in situ assessment of pavement systems without causing structural damage [3]. Among these, the Falling Weight Deflectometer (FWD) and the Light Weight Deflectometer (LWD) are widely used due to their efficiency in measuring deflection-based responses that reflect the stiffness and load-bearing capacity of pavement layers [4]. The FWD, typically mounted on a trailer, applies a controlled impulse load to the surface and captures the resulting deflection basin through a series of geophones. This information is crucial for evaluating structural capacity, identifying weakened sections, and designing overlays. The LWD, on the other hand, is a more compact and portable version of the deflectometer, suited for construction sites where quick compaction control is needed [5]. It provides a direct estimate of the deformation modulus based on the deflection response to a dropped mass on a circular loading plate.
Originally developed in 1981 in Magdeburg, Germany, through collaboration between the Federal Highway Research Institute and HMP Company [6], the LWD has since gained widespread international adoption, including in the United States [7]. It has proven particularly valuable in geotechnical applications for assessing the stiffness of subgrade and unbound materials. In addition to LWD and FWD, other NDT methods such as Ground Penetrating Radar (GPR), visual inspections, laser profilometry, and crack detection systems contribute to a comprehensive understanding of pavement condition [8,9]. In the UK, over the past 20 years, increasing use of the LWD has occurred following changes to national specifications, specifically related to how data about the stiffness of underlying foundation layers is measured and used for pavement design [10].
The stiffness modulus, often derived from deflection measurements, is a critical parameter obtained from both LWD and FWD tests [11]. It serves as a key indicator of structural adequacy, construction quality, and compaction performance. Accurate determination of this modulus enables engineers to make informed decisions about material suitability, compaction effectiveness, and necessary reinforcement.
The LWD test provides a single-point modulus value with a relatively shallow depth of influence, whereas the FWD test measures deflections over a larger area and greater depth [12,13]. However, the FWD typically involves higher setup effort and cost compared to the more portable and easier-to-use LWD.
Given the importance of capturing accurate displacement data under dynamic loading, recent advancements have explored alternative or supplementary technologies to enhance testing capabilities. While the LWD remains widely used for routine assessments due to its convenience and portability [10], its limitations, such as providing only a single-point stiffness value and lacking temporal resolution, motivate the development of more advanced methods. This study introduces a Vision-Based (VB) system developed to track surface displacement during impact loading and evaluate soil stiffness characteristics. The system’s accuracy and practicality are assessed through direct comparison with LWD-derived measurements, with the aim of establishing the VB system as a reliable tool for field and laboratory-based ground condition monitoring. It should be noted that the method still requires an impact load, such as that provided by an LWD drop weight. However, the loading source could in principle be modified (e.g., by varying drop mass and height) to mimic other deflectometer devices such as the LWD or FWD, which opens opportunities for broader application of the VB approach.

2. Methods

A vision-based system was developed in this study to evaluate ground conditions, with its measurements validated against those obtained from the conventional in situ LWD test. To facilitate the presentation of the developed VB system and its verification process, the LWD test and its operating principles are first described, followed by a detailed explanation of the VB system.

2.1. Light Weight Deflectometer (LWD)

The LWD test conducted in this study involved dropping a 10 kg weight from a specified height onto a 300 mm diameter circular loading plate positioned on the prepared soil surface. To ensure measurement reliability, the plate was placed on a level, debris-free surface with full contact to the ground. The test area was maintained at a minimum diameter of 1.5 times that of the loading plate to minimise boundary effects and enhance accuracy [5].
Prior to testing, the surface was carefully levelled and cleared of loose particles. Once the loading plate was positioned, the falling-weight device was aligned centrally over it, and the deflection measuring system was prepared. The device was connected to a readout unit via a cable (Figure 1a). The drop weight was placed on the guide rod above the load plate and released by disengaging the lock pin, allowing it to fall from the prescribed height.
A standard test sequence began with three seating drops to ensure firm contact between the plate and the soil, followed by three recorded drops. Data from the test, including vertical deflection values, were stored on a memory card and visualised using the associated software interface.
The device measured the vertical deflection at the centre of the plate, which was then used to compute the LWD deformation modulus E L W D , a key indicator of soil stiffness. The modulus was calculated using the static plate load test formula [5]:
E L W D = 1.5 × R × σ s
where R is the radius of the loading plate, σ is the applied stress beneath the plate (approximately 0.1 MN/m2), and s is the average settlement of the plate. This simplified version is widely used and the LWD software (FG-WebApp, https://app.zorn-instruments.de/register, accessed on 25 September 2025) automatically performs the calculation based on recorded settlement values. Despite its convenience and widespread use, the LWD provides only a single value of soil stiffness, which may not capture the full complexity of soil behaviour, especially under dynamic or variable loading conditions. This limitation motivates the exploration of advanced methods like VB to obtain more comprehensive insights into soil response.
In this research, a Zorn Light Weight Deflectometer was used to evaluate the dynamic deformation modulus ( E L W D ) of various soil configurations (Figure 1a). The ZORN FG WebApp was utilised to visualise and extract the test data. In one representative laboratory test, the LWD yielded an E L W D value of 10.26 MN/m2, calculated as the average of three drops (Figure 1b). This value was then compared with the value obtained from VB system ( E V B ), as described in the following section.

2.2. Vision-Based Measurement

The VB monitoring system typically comprises an image acquisition device (e.g., a high-resolution camera), a computer, and dedicated image processing software incorporating computer vision algorithms. This type of system has been successfully implemented in various civil engineering applications, including structural health monitoring [14] and railway trackbed performance assessment [15]. For ground deformation monitoring, the setup involves positioning the camera on a stable mount, focusing it on distinct visual targets attached to the loading plate, and calculating surface displacement by tracking the movement of these targets across image frames.
Building on the authors’ earlier work in railway infrastructure monitoring [15], the VB system was adapted and enhanced for use in ground engineering applications. Specifically, the system’s codebase was modified to enable the assessment of soil and pavement stiffness under dynamic impact loading. This updated VB system offers a non-destructive and data-rich method for estimating load-bearing capacity and deformation characteristics. Its performance demonstrates strong potential as a practical alternative, or complement, to conventional in situ testing techniques commonly used in geotechnical engineering.
A MATLAB (R2023b)-based vision algorithm was employed to analyse video frames containing predefined regions of interest (ROIs), captured by two modified GoPro cameras equipped with zoom lenses. Both cameras operated at 400 frames per second (fps). One camera was positioned to measure the vertical deflections of the LWD loading plate during impact, while the second was aimed at a spring-mounted target located at a known distance from the impact point to monitor wave propagation. The recording rate was 400 Hz, and to reduce signal noise, an 8th-order Butterworth low-pass filter with a cutoff frequency between 26 and 30 Hz was applied to the displacement data. Figure 2 illustrates the components of a vision-based system used for ground monitoring and their interconnections. These systems integrate both hardware and software elements. The hardware typically consists of a commercial camera, a computer for data acquisition, and a target marker with distinguishable features (e.g., circles or corners) affixed to the structure. The camera captures the marker’s motion, which is then transmitted to the computer for processing. In the software stage, image processing algorithms identify the marker features in each frame, extract their image coordinates, and convert them to physical coordinates via a coordinate transform. This process enables reconstruction of the displacement time history of the structure.
The displacement calculation using planar homography relies on the relationship between the marker plane (physical coordinates) and the captured image plane (image coordinates). This transformation is governed by a homography matrix H 3 × 3 , which is computed using the Direct Linear Transformation (DLT) method with at least four known reference points. The mathematical relationship is expressed as [16]:
d . u ϑ 1 = H 3 × 3 . x y 1
where d is a scale factor, u ϑ 1 T represents the image coordinate vector, and x y 1 T denotes the corresponding physical coordinate vector on the marker. Once the homography matrix is established from the first frame, the movement of the marker is tracked across subsequent frames. The image coordinates are then transformed into physical coordinates, enabling the extraction of the displacement time history of the target.
The system can operate in real-time using live-streamed video, offering quicker assessments; however, this mode is limited by the ability to transmit high-speed frames. Alternatively, the offline processing mode enables more accurate displacement analysis by using higher frame rates and detailed tracking, although it requires additional time for post-processing.
Figure 2b illustrates the VB setup in the laboratory, with targets attached to the plate and the cameras housed and mounted on a tripod, stabilised to minimize vibrations from wind or nearby traffic (in the case of field deployment). External power banks were used to ensure continuous cameras operation on-site, preventing interruptions due to battery depletion. In this study, the displacement of the LWD plate was successfully measured, providing valuable information on ground performance conditions. The results provided valuable information on ground performance conditions. The VB system was initially tested in the geotechnical laboratory at Nottingham Trent University (NTU) using a soil box with dimensions of 240 cm(length) × 120 cm(width) × 40 cm(depth), split in half and filled with sand and Sandy gravel.
The LWD deformation modulus formula (Equation (1)) was embedded in the VB software, enabling automatic computation of the VB-derived modulus E V B from the first significant downward peak recorded during impact loading. Because the impact produces a damped sinusoidal response about equilibrium, only this first peak is used for modulus calculation, as it reflects the immediate elastic deformation before damping and secondary oscillations occur. This choice is consistent with standard LWD interpretation, where later peaks represent vibration effects rather than true settlement. Accordingly, the algorithm identifies the initial downward peak as the representative settlement s V B , from which E V B is computed using the same expression as the LWD. Figure 3 shows the VB Graphical User Interface (GUI) displaying the computed modulus alongside the device value for comparison. In the example shown, the VB system estimated E V B   =   9.95   M N / m 2 , closely matching the LWD-derived value E L W D   =   10.26   M N / m 2 (see also Figure 1b), demonstrating the accuracy and reliability of the image-based approach.
In this paper, the displacement–time results from the LWD and VB systems are presented separately because the LWD export does not include explicit time-step or frequency information, preventing direct synchronisation with the VB system’s time axis. To ensure consistent comparison between methods, only the maximum deflection from the first loading cycle is used to compute the deformation modulus in each case.

3. Verification of the VB System

3.1. Laboratory Testing

Laboratory experiments were conducted to assess the performance of the VB system under controlled conditions. Tests were carried out on three configurations: (1) sand (Figure 4a), (2) sandy-gravel mixture (Figure 4b), and (3) a sandy gravel layer with a buried concrete block approximately 10 cm below the surface (Figure 4c). The particle size distributions (PSDs) of the two soils are shown in Figure 5. Results from the VB system were directly compared with deformation modulus values obtained using the conventional Light Weight Deflectometer (LWD) test.
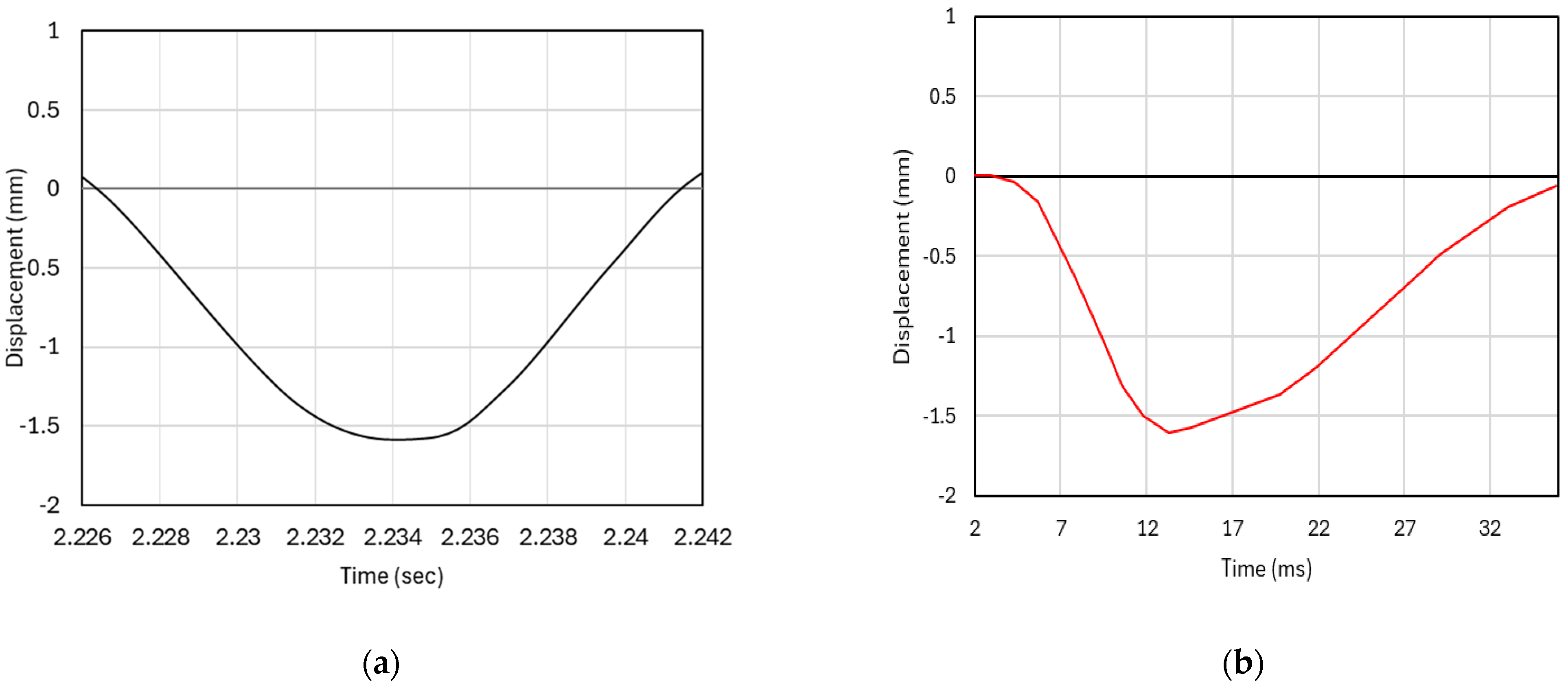
In the first test on sand, a single-drop LWD measurement yielded a deformation modulus of 9.39 MN/m2, corresponding to a measured settlement of 2.395 mm. The VB system produced a closely matching modulus of 8.68 MN/m2, demonstrating strong agreement (Figure 6).
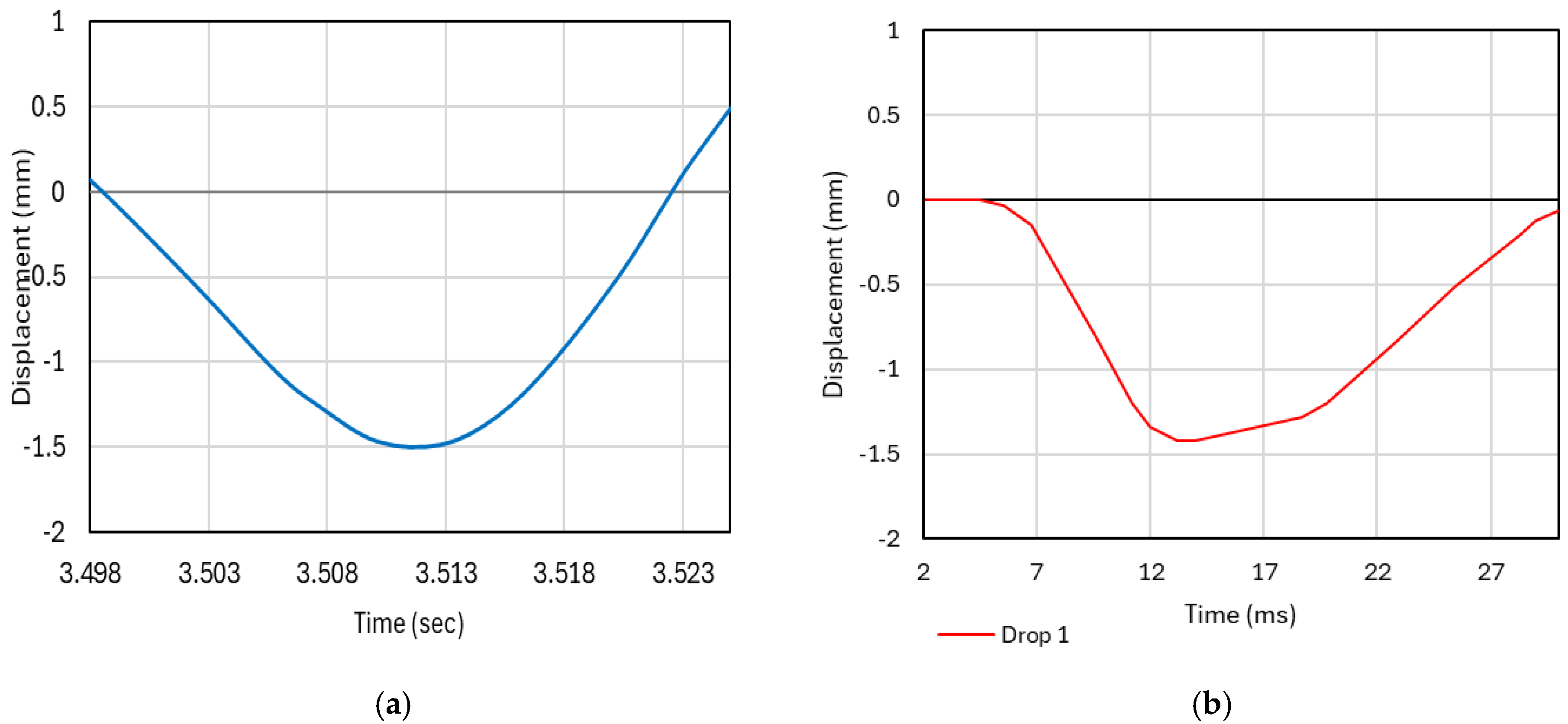
As expected, the stiffer sandy gravel mixture yielded higher values. The LWD test recorded a modulus of 15.7 MN/m2, corresponding to a settlement of 1.43 mm, while the VB system returned a comparable modulus of 15.14 MN/m2 (Figure 7), further confirming its accuracy.
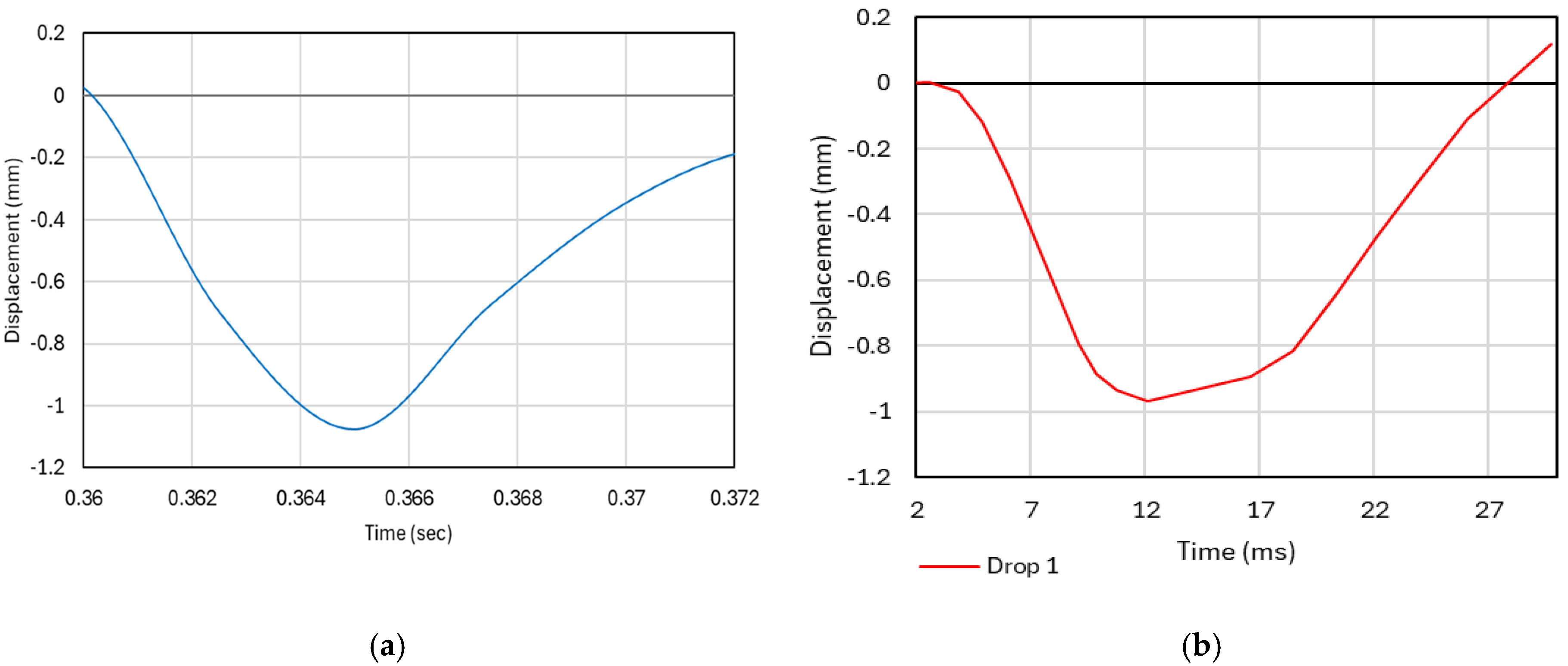
In the third scenario, involving a concrete block buried beneath the sandy gravel, the LWD test yielded a modulus of 23.22 MN/m2 with a settlement of 0.97 mm, while the VB system estimated 20.45 MN/m2 (Figure 8). This indicates the system’s sensitivity to subsurface stiffness variations.
Overall, these results confirm the VB system’s capability to reliably estimate soil stiffness across different subsurface conditions. It is also important to note that the laboratory tests were conducted on uncompacted sand and gravel, which accounts for the relatively low modulus values.
As discussed earlier, LWD testing is typically preceded by several seating (preloading) drops to ensure proper contact between the loading plate and the soil surface, which enhances repeatability and reliability. Without preloading, the displacement readings during initial drops may be exaggerated due to surface irregularities or insufficient contact pressure. To investigate this, a series of tests was conducted both to validate the VB system and to observe the displacement patterns across three consecutive drops without preloading.
Figure 9a,b show the displacement-time responses captured by the VB system and the LWD device, respectively. The results demonstrate very close agreement between both measurement methods, verifying the VB system’s accuracy. Notably, a clear reduction in maximum displacement from Drop 1 to Drop 3 was observed. This trend reflects a compaction effect resulting from repeated loading and underscores the importance of preloading in LWD procedures. The pulse shapes observed resemble the “Variable” deflection pattern described in existing literature [17], which often indicates insufficient compaction or inconsistent plate-soil contact. For completeness, Table 1 presents the peak displacements for each drop, further confirming the compaction behaviour and supporting the need for standardised preloading procedures.
The VB system was further tested in the laboratory using a soil box setup. Two high-speed cameras (400 fps) were synchronised to capture the wave propagation caused by an impact load. One camera was positioned at the source (LWD location on the sandy-gravel soil) and the other at a target point 1.3 m away (on the sandy soil) (Figure 10a). The target mounted on a spring was used to measure the time delay of wave propagation from the impact point to a remote location. The spring mechanism accelerated the movement, making the displacement more visible to the high-speed camera.
The vertical displacement versus time signals recorded by both cameras is shown in Figure 10b. The time delay ( t ) between the first peaks indicates the surface wave travel time, demonstrating the system’s ability to track wave propagation across the soil surface.
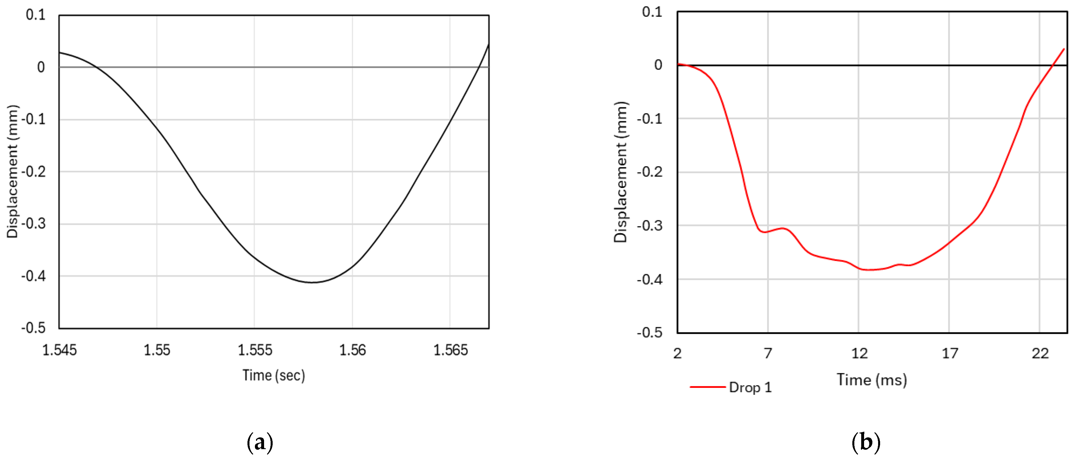
To assess the accuracy of the VB system under small displacement conditions, a LWD test was performed on a concrete slab surface. The results were compared directly with those obtained from the VB system. The comparison showed excellent agreement between the two methods. The VB system measured a peak vertical displacement of 0.27 mm, while the corresponding displacement recorded by the LWD was 0.29 mm. This close correlation highlights the VB system’s capability to reliably capture low-amplitude surface movements, even on rigid materials such as concrete.
Following this initial validation at the point of impact, the system was further tested to evaluate its ability to capture wave propagation effects at a distance. For this purpose, the test was repeated on a concrete floor with an additional camera placed 3.5 m away from the source, enabling measurement of transmitted displacements at a remote location (Figure 11).
Signal analysis was carried out on both soil and concrete surfaces to evaluate the dynamic response of a spring-mounted target, as measured by the VB system. Figure 12 shows results from the soil surface at 1.3 m from the source, where the vertical displacement peaked at approximately 2 mm and the horizontal at around 0.5 mm. The response was heavily damped, with oscillations decaying within 0.4 s, reflecting the sandy soil’s deformable and energy, absorbing characteristics. Frequency analysis showed dominant components below 50 Hz, with broad, low-magnitude peaks.
In contrast, Figure 13 presents result from a concrete slab at 3.5 m, where despite the increased distance, the vertical displacement was larger, peaking at ~4 mm, and oscillations persisted for nearly 1 s. The horizontal response also showed higher amplitude (~1 mm) and slower decay. Frequency spectra revealed stronger and sharper peaks between 20–60 Hz, with vertical spectral magnitudes reaching up to 0.14. These findings highlight the significant role of subsurface stiffness: the stiff, low-damping concrete surface preserved and transmitted vibrational energy more efficiently, while the softer soil attenuated the response more rapidly.

3.2. Field Tests

Field testing was carried out at Brackenhurst Car Park, located on the Nottingham Trent University (NTU) campus. The site is an in-service but unpaved area underlain by compacted granular material. In both test zones (Zone A and Zone B), the LWD plate was placed directly on the compacted surface/subgrade, meaning that the measured response primarily reflects the stiffness of the near-surface layer within the LWD’s depth of influence. The site contains two visually distinct areas, Zone A and Zone B, which are illustrated in a schematic site layout (Figure 14a). Test campaigns were organised to investigate each zone separately.
The field setup mirrored the laboratory configuration: two synchronised cameras were deployed, one focused on the LWD plate and the other on a spring-mounted target positioned 2.5 m from the impact source, shielded from wind by a Perspex cap (Figure 14b). This setup enabled both direct comparison of VB–LWD displacement data and simultaneous measurement of wave travel time ( t ) between the source and offset target, providing preliminary insights into surface-wave propagation. Although higher temporal resolution could be achieved with >1000 fps cameras, the system was limited to 400 fps due to budget constraints. Figure 15 illustrates the observed wave delay ( t ) under the first drop.
While LWD provides accurate but highly localised measurements with limited depth of influence, the VB approach offers spatial scalability. By capturing multiple targets from a single vantage point and repeating acquisitions at set intervals, the VB system generates quasi-distributed displacement and t data across a section. Aggregating this information (e.g., means, percentiles, coefficients of variation) enables section-level stiffness evaluation, mitigating the point-sample limitations of LWD and enhancing the method’s utility for network-scale decision-making.
In Zone A, the LWD test was initially conducted without preloading to demonstrate its influence on measured displacements (Figure 16b). Displacement values from the first drop were compared with those recorded by the VB system, showing excellent agreement between the two methods. The VB plot was included in Figure 16a for the first drop only, where displacements of 1.65 mm (LWD) and 1.58 mm (VB) were recorded. For the second drop, the displacements were 0.24 mm (LWD) and 0.23 mm (VB).
In Zone B, the LWD test was conducted with preloading, and a representative comparison between the LWD and VB system results is shown in Figure 17. Again, a strong correlation was observed between the two systems, reinforcing the reliability of the VB method for in situ displacement measurement.
The field trials demonstrated a strong correlation between the VB monitoring system and conventional LWD measurements, confirming the reliability of the VB system as a viable alternative for in situ stiffness evaluation. Displacement data and the corresponding deformation moduli were collected from two distinct test zones, referred to as Zone A and Zone B.
In Zone A, the average surface displacement was approximately 0.22 mm, resulting in a calculated deformation modulus ( E V B ) of 102 MN/m2. In contrast, Zone B exhibited a larger average displacement of approximately 0.40 mm, corresponding to a lower E V B of 56 MN/m2. These findings indicate a notably higher compaction quality in Zone A, where the stiffness modulus is nearly double that of Zone B, reflecting the superior ground condition.
Additionally, further testing in Zone A without initial preloading showed that the modulus derived from the first LWD drop was significantly higher than the values obtained from subsequent drops. This outcome underscores the importance of performing initial seating drops to ensure consistent and representative stiffness measurements in dynamic loading assessments.

4. Discussion

The performance of the VB system for measuring ground displacement, and subsequently estimating the dynamic deformation modulus, was evaluated through a series of LWD tests. Displacement values obtained from the VB system were compared with those recorded by the LWD. As shown in Figure 18, the results exhibit a strong linear correlation, with data points closely following the 1:1 reference line. The coefficient of determination (R2 = 0.9901) confirms an excellent level of agreement, demonstrating the accuracy and repeatability of the VB system in replicating LWD displacement measurements.
The VB-derived modulus is computed using the same LWD equation (Equation (1)); therefore, numerical identity would only occur if the measured settlements were exactly equal ( s L W D = s V B ). In practice, small discrepancies are expected due to differences in sensing and processing chains: the VB system employs 400 fps camera tracking with explicit filtering and first-peak selection, whereas the LWD applies internal signal processing, trigger/zero definitions, and averaging protocols. Accordingly, the results in Figure 18 show a very high degree of agreement (R2 = 0.9901), indicating practical equivalence within expected measurement tolerances rather than exact numerical equality.
This high degree of correlation underscores the system’s potential for practical application in geotechnical testing. In addition to producing results consistent with conventional LWD measurements, the VB system offers several key advantages. Most notably, it captures the full displacement waveform during impact loading, rather than reducing the response to a single deflection value. This allows for identification of peak response timings and more accurate characterisation of soil behaviour under dynamic or transient loads, an aspect typically overlooked in standard LWD assessments.
Furthermore, the VB system’s ability to record and analyse displacement in real time from video provides valuable temporal insight into subgrade behaviour. This feature is particularly beneficial for monitoring in-service infrastructure subjected to repeated or varying loads. Unlike LWD, which provides isolated point measurements, the VB system supports spatial scalability by imaging multiple targets or repositioning the camera. As a result, it yields quasi-distributed displacement and travel-time data along a section, enabling section-level stiffness assessment and improving its suitability for network-level evaluation, thereby addressing a major limitation of the LWD.
The system is also cost-effective, relying on standard GoPro-style cameras and MATLAB-based image processing rather than specialised sensors or proprietary hardware. Compared to more complex and expensive systems such as the FWD, the VB system offers a simpler and more deployable solution, particularly in constrained or remote environments. While geophones (as used in FWD) are effective, the VB system’s non-destructive nature reduces setup complexity and minimises operator influence.
Despite these strengths, the current implementation has certain limitations. The study was constrained by limited project duration and resources. In addition, the relatively low mass and impact energy of the LWD device used may have limited the spatial extent of surface wave propagation, especially in stiffer materials such as concrete or dense gravel. Further development, including the use of higher frame-rate cameras and heavier impact devices, could extend the method’s range and improve resolution in challenging ground conditions.
As outlined in Section 2 (Methods), the capabilities of the developed VB system were extended beyond simple deflection measurement to explore its potential for capturing and analysing wave propagation in the ground. Particular attention was given to Rayleigh waves, surface seismic waves generated by the interaction of compressional (P) and shear (S) waves. These waves are characterised by involving both vertical and horizontal displacements [18] and are highly sensitive to near-surface soil conditions, making them widely used in geotechnical site investigations [19]. In this extended application, two synchronised high-speed cameras can be used to monitor Rayleigh wave propagation through shallow subsurface layers. Displacement histories are recorded at two spatially separated targets: one positioned at the point of impact and the other at a known horizontal offset L . The time delay ( t ) between the arrival of the wavefronts at these locations is extracted from the displacement–time records. Knowing L and t , the Rayleigh wave velocity ( V R ) was obtained as:
V R = L t
In the context of soil dynamics, when a Rayleigh wave propagates along the surface of a soil medium, its velocity ( V R ) is related to the P-wave velocity ( V P ) by the equation [20]:
V R = 0.54 V P
where V P is given by:
V P = 1 υ E i ( 1 + υ ) ( 1 2 υ ) ρ
In Equation (5), υ denotes Poisson’s ratio, E i is the dynamic Young’s modulus, and ρ represents the soil’s mass density. By combining Equations (3)–(5), the dynamic Young’s modulus can be back-calculated directly from the measured time delay. This also allows the dynamic shear modulus G to be derived using G = E i / ( 2 1 + υ ) .
This integrated approach enhances conventional LWD testing by delivering both compaction/stiffness data and elastic property estimation within a single test configuration. Future work will focus on refining and validating the method by employing ultra-high-speed cameras (exceeding 1000 fps) and heavier drop weights (up to 50 kg) to improve waveform clarity and extend the measurable propagation range, particularly in stiffer soils.
Although validation in this study used the LWD, the VB workflow is also compatible with FWD-style, multi-offset measurements. By imaging several targets at prescribed offsets, the same camera setup can capture a deflection-basin–like spatial response and wave travel times from a single impact, supporting section-level interpretation. The additional field effort is modest, limited to camera positioning and target placement, and automated processing yields throughput comparable to routine impact testing. Compared with geophones, the optical approach is non-destructive, avoids cabling or adhesion on finished surfaces, and enables simultaneous multi-point capture. Geophones remain valuable for localised ground-truthing, and a hybrid configuration is feasible. A planned co-located FWD/VB study will further assess transferability and calibrate VB-derived moduli against FWD back-calculations.

5. Conclusions

This study has demonstrated that the adapted Vision-Based (VB) system is a reliable and accurate tool for monitoring surface displacement in geotechnical testing. Its ability to closely match conventional LWD measurements, with a strong correlation (R2 = 0.9901) and differences between the two methods ranging from 0.8% to 13%, validates its potential for use in both laboratory and field environments. Beyond capturing deformation modulus values, the system enables high-resolution displacement tracking, allowing for the analysis of wave propagation and peak impact timing, capabilities not typically offered by standard LWD tests.
Importantly, this work evaluates an innovative measurement approach that bridges the gap between simplified in situ testing and advanced dynamic analysis methods. The VB system’s non-destructive, scalable setup supports its application in diverse geotechnical scenarios, making it a viable alternative for routine ground condition assessment in civil engineering projects. While the system has proven effective, it is not presented as a final solution. Rather, it forms a foundation for further development. Future work should explore the application of this method to a wider range of soil types, incorporate higher impact energies to capture broader wave propagation effects, and employ high-speed imaging (>1000 fps) to improve the accuracy of time delay detection. These improvements will help unlock the full potential of vision-based monitoring for dynamic subgrade evaluation.

Author Contributions

Conceptualization, K.F.; methodology, K.F.; software, K.F. and R.K.; validation, K.F., R.E. and R.K.; formal analysis, K.F.; investigation, K.F.; resources, K.F. and R.E.; data curation, K.F.; writing—original draft preparation, K.F.; writing—review and editing, R.E. and R.K.; visualization, K.F.; supervision, K.F.; project administration, K.F.; funding acquisition, K.F., R.E. and R.K. All authors have read and agreed to the published version of the manuscript.

Funding

This research was funded by British Geotechnical Association (BGA), grant number 2024_03.

Institutional Review Board Statement

Not applicable.

Informed Consent Statement

Not applicable.

Data Availability Statement

The data presented in this study are available on request from the corresponding author due to legal restrictions.

Acknowledgments

The authors gratefully acknowledge the British Geotechnical Association (BGA) for funding support. During the preparation of this manuscript/study, the author(s) used Grammarly and ChatGPT (V4) for the purposes of proofreading. The authors have reviewed and edited the output and take full responsibility for the content of this publication.

Conflicts of Interest

The authors declare no conflict of interest.

References

  1. Liu, H.; Maghoul, P.; Shalaby, A. Laboratory-scale characterization of saturated soil samples through ultrasonic techniques. Sci. Rep. 2020, 10, 3216. [Google Scholar] [CrossRef] [PubMed]
  2. Spagnoli, G.; Shimobe, S. An overview on the compaction characteristics of soils by laboratory tests. Eng. Geol. 2020, 278, 105830. [Google Scholar] [CrossRef]
  3. Plati, C.; Armeni, A.; Loizos, A. Integration of non-destructive testing technologies for effective monitoring and evaluation of road pavements. NDT 2024, 2, 430–444. [Google Scholar] [CrossRef]
  4. Livneh, M.; Goldberg, Y. Quality assessment during road formation and foundation construction: Use of falling-weight deflectometer and light drop weight. Transp. Res. Rec. J. Transp. Res. Board 2001, 1755, 69–77. [Google Scholar] [CrossRef]
  5. Elhakim, A.F.; Elbaz, K.; Amer, M.I. The use of light weight deflectometer for in situ evaluation of sand degree of compaction. HBRC J. 2014, 10, 298–307. [Google Scholar] [CrossRef]
  6. HMP-LFG. The Light Drop Weight Tester. 2011. Available online: http://www.hmp-online.com (accessed on 31 July 2011).
  7. Shabbir, M.; Alex, K. Evaluation of the Lightweight Deflectometer for In-Situ Determination of Pavement Layer Moduli; Virginia Transportation Research Council: Charlottesville, VA, USA, 2010. [Google Scholar]
  8. Xiong, X.; Meng, A.; Lu, J.; Tan, Y.; Chen, B.; Tang, J.; Zhang, C.; Xiao, S.; Hu, J. Automatic detection and location of pavement internal distresses from ground penetrating radar images based on deep learning. Constr. Build. Mater. 2024, 411, 134488. [Google Scholar] [CrossRef]
  9. Tsai, Y.; Jiang, C.; Wang, Z. Pavement crack detection using high-resolution 3D line laser imaging technology. In Proceedings of the 7th RILEM International Conference on Cracking in Pavements, Delft, The Netherlands, 22 June 2012; Springer: Dordrecht, The Netherlands, 2012. [Google Scholar] [CrossRef]
  10. Tamrakar, P.; Nazarian, S. Evaluation of plate load-based testing approaches in measuring stiffness parameters of pavement bases. Transp. Geotech. 2018, 16, 43–50. [Google Scholar] [CrossRef]
  11. Frost, M.W.; Fleming, P.R.; Gordon, M.; Edwards, J.P. Pavement foundation stiffness testing—A new regime. Proc. Inst. Civ. Eng. Transp. 2010, 163, 119–125. [Google Scholar] [CrossRef]
  12. Roksana, K.; Nowrin, T.; Hossain, S. A detailed overview of Light Weight Deflectometer (LWD). In Proceedings of the International Conference on Planning, Architecture and Civil Engineering (ICPACE 2019), Rajshahi, Bangladesh, 7–9 February 2019. [Google Scholar]
  13. Horak, E.; Maina, J.W.; Guiamba, D.; Hartman, A. Correlation study with the Light Weight Deflectometer in South Africa. In Proceedings of the 27th Annual Southern African Transport Conference, Pretoria, South Africa, 7–9 July 2008. [Google Scholar]
  14. Ozer, E.; Kromanis, R. Smartphone prospects in bridge structural health monitoring: A literature review. Sensors 2024, 24, 3287. [Google Scholar] [CrossRef] [PubMed]
  15. Faizi, K.; Beetham, P.; Kromanis, R. Performance evaluation of rail trackbed stiffness: Pre and post stabilisation. Constr. Build. Mater. 2023, 407, 133452. [Google Scholar] [CrossRef]
  16. Lee, J.; Lee, K.-C.; Cho, S.; Sim, S.-H. Computer vision-based structural displacement measurement robust to light-induced image degradation for in-service bridges. Sensors 2017, 17, 2317. [Google Scholar] [CrossRef] [PubMed]
  17. Fleming, P.R.; Edwards, J.P. LWD Best Practice Guide; Loughborough University: Loughborough, UK, 2019. [Google Scholar]
  18. Iodice, M.; Rustighi, E.; Muggleton, J.M. Comparison of soil excitation methods for surface wave speed measurements. In Proceedings of the ISMA2014 & USD2014: International Conference on Noise and Vibration Engineering, Leuven, Belgium, 15–17 September 2014. [Google Scholar]
  19. Addo, K.O.; Robertson, P.K. Shear-wave velocity measurement of soils using Rayleigh waves. Can. Geotech. J. 1992, 29, 558–568. [Google Scholar] [CrossRef]
  20. Edip, K.; Garevski, M.; Sesov, V.; Butenweg, C. Numerical simulation of wave propagation in soil media. In Geotechnical Engineering: New Horizons; Millpress: Bethlehem, PA, USA, 2011; pp. 140–145. [Google Scholar]
Figure 1. (a) Components of Zorn Light Weight Deflectometer (LWD); (b) example output showing deflection results from three drops on a soil box.
Figure 1. (a) Components of Zorn Light Weight Deflectometer (LWD); (b) example output showing deflection results from three drops on a soil box.
Geotechnics 05 00067 g001
Figure 2. Configuration of vision-based displacement measurement approaches: (a) Software component, (b) VB system setup in the geotechnical laboratory.
Figure 2. Configuration of vision-based displacement measurement approaches: (a) Software component, (b) VB system setup in the geotechnical laboratory.
Geotechnics 05 00067 g002
Figure 3. Example results obtained from VB system, E V B = 9.95 MN/m2.
Figure 3. Example results obtained from VB system, E V B = 9.95 MN/m2.
Geotechnics 05 00067 g003
Figure 4. Laboratory test setups: (a) sand, (b) sandy gravel, (c) sandy gravel with buried concrete block.
Figure 4. Laboratory test setups: (a) sand, (b) sandy gravel, (c) sandy gravel with buried concrete block.
Geotechnics 05 00067 g004
Figure 5. Grain size distribution curves of sand and sandy gravel.
Figure 5. Grain size distribution curves of sand and sandy gravel.
Geotechnics 05 00067 g005
Figure 6. Results comparing VB system (a), and LWD (b) sand.
Figure 6. Results comparing VB system (a), and LWD (b) sand.
Geotechnics 05 00067 g006
Figure 7. Results comparing VB system (a), and LWD (b) sandy gravel.
Figure 7. Results comparing VB system (a), and LWD (b) sandy gravel.
Geotechnics 05 00067 g007
Figure 8. Results comparing VB system (a), and LWD (b) buried concrete block.
Figure 8. Results comparing VB system (a), and LWD (b) buried concrete block.
Geotechnics 05 00067 g008
Figure 9. Results from three drops without preloading obtained using: (a) the VB system and (b) the LWD test.
Figure 9. Results from three drops without preloading obtained using: (a) the VB system and (b) the LWD test.
Geotechnics 05 00067 g009
Figure 10. VB system setup: (a) two synchronised cameras capturing wave travel from source to target (1.3 m apart) on the soil box, and (b) displacement–time response showing wave delay (Δt).
Figure 10. VB system setup: (a) two synchronised cameras capturing wave travel from source to target (1.3 m apart) on the soil box, and (b) displacement–time response showing wave delay (Δt).
Geotechnics 05 00067 g010
Figure 11. VB system, synchronised two cameras to capture wave propagation from the source to the target on a concrete slab floor.
Figure 11. VB system, synchronised two cameras to capture wave propagation from the source to the target on a concrete slab floor.
Geotechnics 05 00067 g011
Figure 12. VB system results showing (a) horizontal and (b) vertical displacements, with corresponding frequency spectra in (c,d), measured 1.3 m from the source on the soil box.
Figure 12. VB system results showing (a) horizontal and (b) vertical displacements, with corresponding frequency spectra in (c,d), measured 1.3 m from the source on the soil box.
Geotechnics 05 00067 g012aGeotechnics 05 00067 g012b
Figure 13. VB system results showing (a) horizontal and (b) vertical displacements, with corresponding frequency spectra in (c,d), measured 3.5 m from the source on a concrete slab floor.
Figure 13. VB system results showing (a) horizontal and (b) vertical displacements, with corresponding frequency spectra in (c,d), measured 3.5 m from the source on a concrete slab floor.
Geotechnics 05 00067 g013
Figure 14. Field test setup for the VB system: (a) schematic site layoutshowing Zones A and B, and (b) on-site VB system arrangement in Zone B.
Figure 14. Field test setup for the VB system: (a) schematic site layoutshowing Zones A and B, and (b) on-site VB system arrangement in Zone B.
Geotechnics 05 00067 g014
Figure 15. VB-recorded displacement signals at source and 2.5 m offset, showing wave delay (Δt)- Zone A.
Figure 15. VB-recorded displacement signals at source and 2.5 m offset, showing wave delay (Δt)- Zone A.
Geotechnics 05 00067 g015
Figure 16. Results comparing VB (a), system and LWD (b) Zone A.
Figure 16. Results comparing VB (a), system and LWD (b) Zone A.
Geotechnics 05 00067 g016
Figure 17. Results comparing VB (a), system and LWD (b) Zone B.
Figure 17. Results comparing VB (a), system and LWD (b) Zone B.
Geotechnics 05 00067 g017
Figure 18. Comparison between LWD and VB displacement measurements (R2 = 0.9901).
Figure 18. Comparison between LWD and VB displacement measurements (R2 = 0.9901).
Geotechnics 05 00067 g018
Table 1. Maximum displacements from VB system and LWD over three drops without preloading.
Table 1. Maximum displacements from VB system and LWD over three drops without preloading.
Drop NumberVB System Displacement, s V B , (mm)LWD Displacement, s L W D (mm)
Drop 12.452.49
Drop 22.092.12
Drop 31.821.82
Disclaimer/Publisher’s Note: The statements, opinions and data contained in all publications are solely those of the individual author(s) and contributor(s) and not of MDPI and/or the editor(s). MDPI and/or the editor(s) disclaim responsibility for any injury to people or property resulting from any ideas, methods, instructions or products referred to in the content.

Share and Cite

MDPI and ACS Style

Faizi, K.; Evans, R.; Kromanis, R. Advancing Soil Assessment: Vision-Based Monitoring for Subgrade Quality and Dynamic Modulus. Geotechnics 2025, 5, 67. https://doi.org/10.3390/geotechnics5040067

AMA Style

Faizi K, Evans R, Kromanis R. Advancing Soil Assessment: Vision-Based Monitoring for Subgrade Quality and Dynamic Modulus. Geotechnics. 2025; 5(4):67. https://doi.org/10.3390/geotechnics5040067

Chicago/Turabian Style

Faizi, Koohyar, Robert Evans, and Rolands Kromanis. 2025. "Advancing Soil Assessment: Vision-Based Monitoring for Subgrade Quality and Dynamic Modulus" Geotechnics 5, no. 4: 67. https://doi.org/10.3390/geotechnics5040067

APA Style

Faizi, K., Evans, R., & Kromanis, R. (2025). Advancing Soil Assessment: Vision-Based Monitoring for Subgrade Quality and Dynamic Modulus. Geotechnics, 5(4), 67. https://doi.org/10.3390/geotechnics5040067

Article Metrics

Back to TopTop