Tornado Impact and the Built Environment: The Development of an Integrated Risk-Exposure and Spatial Modeling Metric
Abstract
1. Introduction
2. Study Area and Data Collection
3. Methods
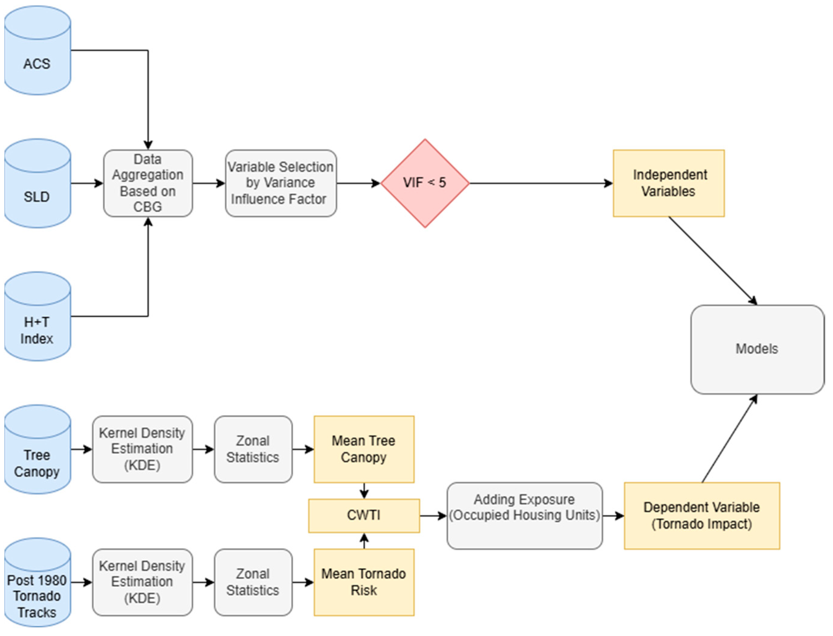
3.1. Data Preparation
3.1.1. Assigning Tornado Density and Tree Canopy Cover (TCC)
3.1.2. Proposed Tornado Impact Metric
3.1.3. Selection of Variables
3.2. Model Comparison and Evaluation
4. Results and Discussion
4.1. OLS Results
4.2. SLM Results
4.3. MGWR Results
4.3.1. Urban Form and Affordability (SLC and h_ami)
4.3.2. Transportation Connectivity and Canopy-Weighted Disruption
4.3.3. Digital Access (P_HH_No_Internet) as a Vulnerability Planning Signal
4.4. Model Comparison
5. Conclusions
Author Contributions
Funding
Institutional Review Board Statement
Informed Consent Statement
Data Availability Statement
Acknowledgments
Conflicts of Interest
References
- Bluestein, H.B. Economics and Societal Impacts of Tornadoes. Eos Trans. Am. Geophys. Union 2011, 92, 261. [Google Scholar] [CrossRef]
- First, J.M.; Ellis, K.; Held, M.L.; Glass, F. Identifying Risk and Resilience Factors Impacting Mental Health among Black and Latinx Adults Following Nocturnal Tornadoes in the U.S. Southeast. Int. J. Environ. Res. Public Health 2021, 18, 8609. [Google Scholar] [CrossRef] [PubMed]
- Fricker, T.; Friesenhahn, C. Tornado Fatalities in Context: 1995–2018. Weather Clim. Soc. 2022, 14, 81–93. [Google Scholar] [CrossRef]
- Strader, S.M.; Ashley, W.S.; Pingel, T.J.; Krmenec, A.J. Projected 21st Century Changes in Tornado Exposure, Risk, and Disaster Potential. Clim. Change 2017, 141, 301–313. [Google Scholar] [CrossRef]
- Wang, C.; Rider, E.; Manning, S.; Fast, J.; Islam, T. Qualitative Analysis of the Lived Experience of Tornado Survivors and Factors Affecting Community Resilience: A Case Study of an EF3 Tornado in Jacksonville, Alabama. Weather Clim. Soc. 2023, 15, 133–144. [Google Scholar] [CrossRef]
- Trujillo-Falcón, J.E.; Pabón, A.R.G.; Reedy, J.; Klockow-Mcclain, K.E. Systemic Vulnerabilities Created an Informal Warning System for U.S. Hispanic and Latinx Immigrants in the 2021 Quad-State Tornado Outbreak. Nat. Hazards Rev. 2023, 25. [Google Scholar] [CrossRef]
- Senkbeil, J.C.; Scott, D.A.; Guinazu-Walker, P.; Rockman, M.S. Ethnic and Racial Differences in Tornado Hazard Perception, Preparedness, and Shelter Lead Time in Tuscaloosa. Prof. Geogr. 2014, 66, 610–620. [Google Scholar] [CrossRef]
- First, J.M.; Carnahan, M.; Yu, M.; Lee, S.; Houston, J.B. ‘Recovering from Tornado Brain’: A Qualitative Analysis of Long-Term Needs after One of the Deadliest Tornadoes in U.S. History. Clin. Soc. Work. J. 2024. [Google Scholar] [CrossRef]
- Strader, S.M.; Gensini, V.A.; Ashley, W.S.; Wagner, A.N. Changes in Tornado Risk and Societal Vulnerability Leading to Greater Tornado Impact Potential. npj Nat. Hazards 2024, 1, 20. [Google Scholar] [CrossRef]
- Standohar-Alfano, C.D.; van de Lindt, J.W.; Holt, E.M. Comparative Residential Property Loss Estimation for the April 25–28, 2011, Tornado Outbreak. J. Archit. Eng. 2018, 24. [Google Scholar] [CrossRef]
- McPeak, B.G.; Ertas, A. The Good, the Bad, and the Ugly Facts of Tornado Survival. Nat. Hazards 2012, 60, 915–935. [Google Scholar] [CrossRef]
- Strader, S.M.; Ashley, W.S. Finescale Assessment of Mobile Home Tornado Vulnerability in the Central and Southeast United States. Weather Clim. Soc. 2018, 10, 797–812. [Google Scholar] [CrossRef]
- Strader, S.; Ash, K.; Wagner, E.; Sherrod, C. Mobile Home Resident Evacuation Vulnerability and Emergency Medical Service Access during Tornado Events in the Southeast United States. Int. J. Disaster Risk Reduct. 2019, 38, 101210. [Google Scholar] [CrossRef]
- Dixon, R.W.; Moore, T.W. Tornado Vulnerability in Texas. Weather Clim. Soc. 2012, 4, 59–68. [Google Scholar] [CrossRef]
- Pielke, R.A., Jr.; Pielke, R.A., Sr. Hurricanes: Their Nature and Impact on Society; FAO: Rome, Italy, 1997. [Google Scholar]
- León-Cruz, J.F.; Castillo-Aja, R. A GIS-Based Approach for Tornado Risk Assessment in Mexico. Nat. Hazards 2022, 114, 1563–1583. [Google Scholar] [CrossRef]
- Schaefer, J.T.; Galway, J.G. Population Biases in the Tornado Climatology. In Proceedings of the 12th Conference on Severe Local Storms, San Antonio, TX, USA, 11–15 January 1982. [Google Scholar]
- Potvin, C.K.; Broyles, C.; Skinner, P.S.; Brooks, H.E.; Rasmussen, E. A Bayesian Hierarchical Modeling Framework for Correcting Reporting Bias in the U.S. Tornado Database. Weather Forecast. 2019, 34, 15–30. [Google Scholar] [CrossRef]
- Michael Blinn, C. Creation of a Spatial Decision Support System as a Risk Assessment Tool Based on Kentucky Tornado Climatology. Master’s Thesis, Western Kentucky University, Bowling Green, KY, USA, 2012. [Google Scholar]
- Hwang, S.N.; Meier, K. Tornado Impacts in the US from 1950-2015: A GIS-Based Analysis of Vulnerability and Evolving Risk Zones for Human Casualties. J. Geogr. Inf. Syst. 2023, 15, 563–579. [Google Scholar] [CrossRef]
- Anselin, L. Exploratory Spatial Data Analysis and Geographic Information Systems. New Tools Spat. Anal. 1994, 17, 45–54. [Google Scholar]
- Wang, C.; Du, S.; Wen, J.; Zhang, M.; Gu, H.; Shi, Y.; Xu, H. Analyzing Explanatory Factors of Urban Pluvial Floods in Shanghai Using Geographically Weighted Regression. Stoch. Environ. Res. Risk Assess. 2017, 31, 1777–1790. [Google Scholar] [CrossRef]
- Chun, H.; Chi, S.; Hwang, B.G. A Spatial Disaster Assessment Model of Social Resilience Based on Geographically Weighted Regression. Sustainability 2017, 9, 2222. [Google Scholar] [CrossRef]
- Kaya, M.B.; Alisan, O.; Karaer, A.; Ozguven, E.E. Assessing Tornado Impacts in the State of Kentucky with a Focus on Demographics and Roadways Using a GIS-Based Approach. Sustainability 2024, 16, 1180. [Google Scholar] [CrossRef]
- Gensini, V.A.; Brooks, H.E. Spatial Trends in United States Tornado Frequency. npj Clim. Atmos. Sci. 2018, 1, 38. [Google Scholar] [CrossRef]
- Coleman, T.A.; Thompson, R.L.; Forbes, G.S. A Comprehensive Analysis of the Spatial and Seasonal Shifts in Tornado Activity in the United States. J. Appl. Meteorol. Climatol. 2024, 63, 717–730. [Google Scholar] [CrossRef]
- Fricker, T. Tornado-Level Estimates of Socioeconomic and Demographic Variables. Nat. Hazards Rev. 2020, 21, 04020018. [Google Scholar] [CrossRef]
- Simmons, K.M.; Sutter, D. Tornado Warnings, Lead Times, and Tornado Casualties: An Empirical Investigation. Weather Forecast. 2008, 23, 246–258. [Google Scholar] [CrossRef]
- Lim, J.; Loveridge, S.; Shupp, R.; Skidmore, M. Double Danger in the Double Wide: Dimensions of Poverty, Housing Quality and Tornado Impacts. Reg. Sci. Urban Econ. 2017, 65, 1–15. [Google Scholar] [CrossRef]
- Chapman, J.; Bachman, W.; Frank, L.D.; Thomas, J.; Reyes, A.R. Smart Location Database Technical Documentation and User Guide About This Report; The United States Environment Protection Agency: Washington, DC, USA, 2021. [Google Scholar]
- H + T Index Methods; Center for Neighborhood Technology: Chicago, IL, USA, 2022; Available online: https://htaindex.cnt.org/about/method-2022.pdf (accessed on 1 June 2025).
- Dixon, P.G.; Mercer, A.E.; Choi, J.; Allen, J.S. Tornado Risk Analysis: Is Dixie Alley an Extension of Tornado Alley. Bull. Am. Meteorol. Soc. 2011, 92, 433–441. [Google Scholar] [CrossRef]
- Wubuli, A.; Xue, F.; Jiang, D.; Yao, X.; Upur, H.; Wushouer, Q. Socio-Demographic Predictors and Distribution of Pulmonary Tuberculosis (TB) in Xinjiang, China: A Spatial Analysis. PLoS ONE 2015, 10, e0144010. [Google Scholar] [CrossRef] [PubMed]
- Regression Analysis Basics—Help. ArcGIS Desktop. Available online: https://desktop.arcgis.com/en/arcmap/10.3/tools/spatial-statistics-toolbox/regression-analysis-basics.htm (accessed on 21 October 2024).
- Anselin, L. Exploring Spatial Data with GeoDa TM: A Workbook; Center for Spatially Integrated Social Science: Santa Barbara, CA, USA, 2005. [Google Scholar]
- Comber, A.; Brunsdon, C.; Charlton, M.; Dong, G.; Harris, R.; Lu, B.; Lü, Y.; Murakami, D.; Nakaya, T.; Wang, Y.; et al. A Route Map for Successful Applications of Geographically Weighted Regression. Geogr. Anal. 2023, 55, 155–178. [Google Scholar] [CrossRef]
- Pljakić, M.; Jovanović, D.; Matović, B.; Mićić, S. Macro-Level Accident Modeling in Novi Sad: A Spatial Regression Approach. Accid. Anal. Prev. 2019, 132, 105259. [Google Scholar] [CrossRef]
- Zafri, N.M.; Khan, A. A Spatial Regression Modeling Framework for Examining Relationships between the Built Environment and Pedestrian Crash Occurrences at Macroscopic Level: A Study in a Developing Country Context. Geogr. Sustain. 2022, 3, 312–324. [Google Scholar] [CrossRef]
- Oshan, T.M.; Li, Z.; Kang, W.; Wolf, L.J.; Fotheringham, A.S. MGWR: A Python Implementation of Multiscale Geographically Weighted Regression for Investigating Process Spatial Heterogeneity and Scale. ISPRS Int. J. Geo-Inf. 2019, 8, 269. [Google Scholar] [CrossRef]
- O’Rourke, L.; Klotz, E.; Purdy, J. Implementing Solutions for Emergency Routing; U.S. Department of Transportation: Washington, DC, USA, 2024.
- Agee, E.; Childs, S. Adjustments in Tornado Counts, F-Scale Intensity, and Path Width for Assessing Significant Tornado Destruction. J. Appl. Meteorol. Climatol. 2014, 53, 1494–1505. [Google Scholar] [CrossRef]
- Tippett, M.K. Changing Volatility of U.S. Annual Tornado Reports. Geophys. Res. Lett. 2014, 41, 6956–6961. [Google Scholar] [CrossRef]
- Anderson, C.J.; Wikle, C.K.; Zhou, Q.; Royle, J.A. Population Influences on Tornado Reports in the United States. Weather Forecast. 2007, 22, 571–579. [Google Scholar] [CrossRef]
- Elsner, J.B.; Michaels, L.E.; Scheitlin, K.N.; Elsner, I.J. The Decreasing Population Bias in Tornado Reports across the Central Plains. Weather Clim. Soc. 2013, 5, 221–232. [Google Scholar] [CrossRef]





| TIGER and ACS Dataset | |
|---|---|
| Variable | Explanation |
| Median_hh_income | Median household income in the past 12 months (2019) |
| P_Pop_nonwhite | % of nonwhite population |
| P_Pop_under 5 | % of people below 5 |
| P_Pop_under18 | % of people below 18 |
| P_Pop_over65 | % of elderly people (aged 65 and over) |
| P_HH_no_veh | % of households without any vehicle |
| P_HH_below_poverty | % of households whose income in the past 12 months below the poverty level |
| P_HH_no_int_acc | % of households without internet access |
| P_HH_no_tel_acc | % of households without telephone access |
| P_Mobile_home | % of housing units that are mobile home |
| Smart Location Database (SLD) | |
| Variable | Explanation |
| SLC Score | Smart location index (0–100) |
| P_WrkAge | % of the working population between the age of 18 to 64 |
| JPHH | Jobs per household |
| Network Density | Total road network density |
| R_PCTLOWWA | % of low-wage workers in CBG (2017) |
| Housing and Transportation Affordability (H+T) Index | |
| Variable | Explanation |
| h_ami | Housing cost-to-income ratio for a typical household in the region |
| compact_ndx | Compact neighborhood score (0–10) |
| res_density | Residential density (households per residential acre) |
| intersection_density | Intersection density (number of intersections per square miles) |
| pct_renter_occupied_hu | % of households that are renters |
| Variable | Explanation | Coefficient | Std. Error | t-Statistic | p-Value |
|---|---|---|---|---|---|
| Intercept | - | −0.000 | 0.028 | 9.98 | 0.0000 |
| SLC Score | SLC Score | 0.233 | 0.037 | 6.29 | 0.0000 |
| JPHH | Jobs per household | −0.068 | 0.029 | −2.35 | 0.0188 |
| Network Density | Total road network density (square mile) | −0.524 | 0.038 | −13.83 | 0.0000 |
| R_PCTLOWWA | % of low-wage workers | −0.113 | 0.040 | −2.82 | 0.0049 |
| h_ami | Housing cost-to-income ratio for a typical household in the region | 0.056 | 0.034 | 1.66 | 0.0973 |
| P_Pop_nonwhite | % of nonwhite population | 0.152 | 0.038 | 3.97 | 0.0001 |
| P_Pop_65 | % of elderly people (aged 65 and over) | −0.103 | 0.033 | −3.11 | 0.0019 |
| P_HH_below_poverty | % of households whose income in the past 12 months below the poverty level | 0.081 | 0.038 | 2.11 | 0.0347 |
| P_HH_no_int | % of households without internet access | −0.140 | 0.037 | −3.83 | 0.0001 |
| P_Vacant_house | % of age of unoccupied housing units | −0.239 | 0.031 | −7.68 | 0.0000 |
| OLS: R2 = 0.289, AIC = 2298.95 Distribution of errors: Moran’s I = 0.37, p-value = 0.0000 Breusch–Pagan (BP) test: BP = 36.313, p-value = 0.0001 | |||||
| Metric/Variable | Explanation | DF | Value/Coefficient | Std. Error | z-Statistic | p-Value |
|---|---|---|---|---|---|---|
| Lagrange Multiplier (lag) | Spatial dependence test | 1 | 365.65 | - | - | 0.0000 |
| Robust LM (lag) | Spatial dependence test | 1 | 33.239 | - | - | 0.0000 |
| Lagrange Multiplier (error) | Spatial dependence test | 1 | 346.894 | - | - | 0.0000 |
| Robust LM (error) | Spatial dependence test | 1 | 14.483 | - | - | 0.0001 |
| Lagrange Multiplier (SARMA) | Spatial dependence test | 2 | 380.133 | - | - | 0.0000 |
| Spatial Lag Model (SLM) Results | ||||||
| Intercept | - | - | −0.035 | 0.024 | −1.49 | 0.1352 |
| SLC Score | Smart location score | - | 0.132 | 0.032 | 4.13 | 0.0000 |
| JPHH | Jobs per household | - | −0.053 | 0.024 | −2.19 | 0.0282 |
| Network Density | Total road network density (square mile) | - | −0.315 | 0.034 | −9.19 | 0.0000 |
| R_PCTLOWWA | % of low-wage workers | - | −0.026 | 0.034 | −0.77 | 0.4385 |
| h_ami | Housing cost-to-income ratio for a typical household | - | 0.085 | 0.028 | 2.98 | 0.0029 |
| P_Pop_nonwhite | % of nonwhite population | - | 0.096 | 0.032 | 2.97 | 0.0030 |
| P_Pop_65 | % of elderly population (aged 65+) | - | −0.084 | 0.028 | −3.04 | 0.0024 |
| P_HH_below_poverty | % of households below poverty level | - | 0.037 | 0.032 | 1.16 | 0.2471 |
| P_HH_no_int | % of households without internet access | - | −0.086 | 0.031 | −2.77 | 0.0056 |
| P_Vacant_house | % of unoccupied housing units | - | −0.141 | 0.027 | −5.28 | 0.0000 |
| ρ (rho) | Spatial lag coefficient | - | 0.550 | 0.030 | 16.13 | 0.0000 |
| Variable | Explanation | Bandwidth (% of Extent) | Significance (% of CBGs) | Significant+ (%) | Significant− (%) |
|---|---|---|---|---|---|
| Intercept | - | 42 (4.61) | 255 (27.96) | 46.67 | 53.33 |
| SLC Score | SLC Score | 50 (5.48) | 182 (19.96) | 100 | 0 |
| JPHH | Jobs per household | 912 (100.00) | 592 (64.91) | 0 | 100 |
| Network Density | Total road network density (square mile) | 50 (5.48) | 438 (48.03) | 0 | 100 |
| R_PCTLOWWA | % of low-wage workers | 832 (91.23) | 0 (0.00) | - | - |
| h_ami | Housing cost-to-income ratio for a typical household in the region | 47 (5.15) | 68 (7.46) | 100 | 0 |
| P_Pop_nonwhite | % of nonwhite population | 496 (54.39) | 307 (33.66) | 100 | 0 |
| P_Pop_65 | % of elderly people (aged 65 and over) | 42 (4.61) | 27 (2.96) | 0 | 100 |
| P_HH_below_poverty | % of households with income under the poverty line in the previous 12 months | 435 (47.70) | 0 (0.00) | - | - |
| P_HH_no_int | % of households without internet access | 912 (100.00) | 469 (51.43) | 0 | 100 |
| P_Vacant_house | % of unoccupied housing units | 182 (19.96) | 95 (10.42) | 0 | 100 |
Disclaimer/Publisher’s Note: The statements, opinions and data contained in all publications are solely those of the individual author(s) and contributor(s) and not of MDPI and/or the editor(s). MDPI and/or the editor(s) disclaim responsibility for any injury to people or property resulting from any ideas, methods, instructions or products referred to in the content. |
© 2026 by the authors. Licensee MDPI, Basel, Switzerland. This article is an open access article distributed under the terms and conditions of the Creative Commons Attribution (CC BY) license.
Share and Cite
Kaya, M.B.; Alisan, O.; Ozguven, E.E.; Moses, R. Tornado Impact and the Built Environment: The Development of an Integrated Risk-Exposure and Spatial Modeling Metric. Geographies 2026, 6, 32. https://doi.org/10.3390/geographies6010032
Kaya MB, Alisan O, Ozguven EE, Moses R. Tornado Impact and the Built Environment: The Development of an Integrated Risk-Exposure and Spatial Modeling Metric. Geographies. 2026; 6(1):32. https://doi.org/10.3390/geographies6010032
Chicago/Turabian StyleKaya, Mehmet Burak, Onur Alisan, Eren Erman Ozguven, and Ren Moses. 2026. "Tornado Impact and the Built Environment: The Development of an Integrated Risk-Exposure and Spatial Modeling Metric" Geographies 6, no. 1: 32. https://doi.org/10.3390/geographies6010032
APA StyleKaya, M. B., Alisan, O., Ozguven, E. E., & Moses, R. (2026). Tornado Impact and the Built Environment: The Development of an Integrated Risk-Exposure and Spatial Modeling Metric. Geographies, 6(1), 32. https://doi.org/10.3390/geographies6010032

