Automated Detection of Canine Babesia Parasite in Blood Smear Images Using Deep Learning and Contrastive Learning Techniques
Abstract
1. Introduction
2. Materials and Methods
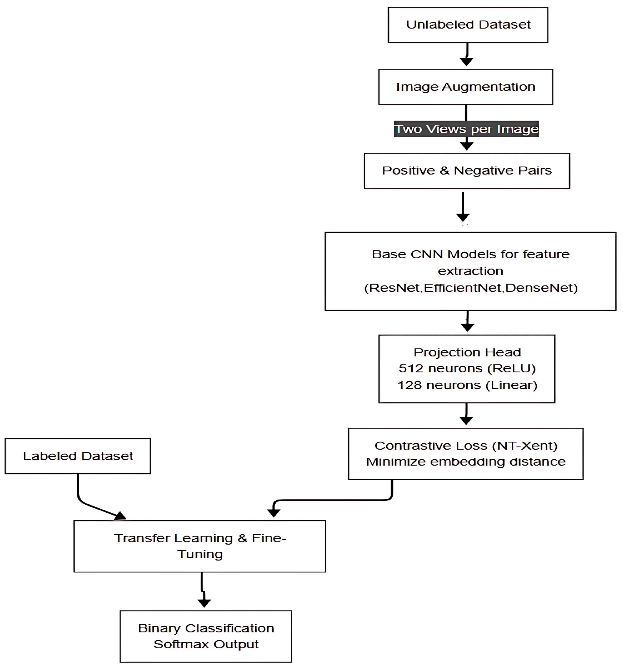
2.1. System Description
2.2. Dataset
2.3. SimCLR for Contrastive Learning
- and are the embeddings of the positive pair in the projection space;
- represents cosine similarity between the embeddings;
- is a temperature parameter that controls the concentration of the similarity distribution.
2.4. Model Training
2.5. Implementation and Testing
3. Results
3.1. SimCLR Pre-Training Performance
3.2. Classification Accuracy
3.3. Comparative Analysis Across Models
3.4. Training Loss and Convergence
3.5. Evaluation Metrics and Confusion Matrix Analysis
4. Discussion
5. Conclusions
Author Contributions
Funding
Institutional Review Board Statement
Informed Consent Statement
Data Availability Statement
Acknowledgments
Conflicts of Interest
References
- Abhisheka, B.; Biswas, S.K.; Purkayastha, B.; Das, D.; Escargueil, A. Recent trend in medical imaging modalities and their applications in disease diagnosis: A Review. Multimed. Tools Appl. 2023, 83, 43035–43070. [Google Scholar] [CrossRef]
- Li, X.; Zhang, L.; Yang, J.; Teng, F. Role of Artificial Intelligence in Medical Image Analysis: A Review of Current Trends and Future Directions. J. Med. Biol. Eng. 2024, 44, 231–243. [Google Scholar] [CrossRef]
- Maharana, B.R.; Tewari, A.K.; Saravanan, B.C.; Sudhakar, N.R. Important hemoprotozoan diseases of livestock: Challenges in current diagnostics and therapeutics: An Update. Vet. World 2016, 9, 487–495. [Google Scholar] [CrossRef]
- Bhattacharjee, K.; Sarmah, P.C. Prevalence of haemoparasites in pet, working and stray dogs of Assam and North-East India: A Hospital Based Study. Vet. World 2013, 6, 874–878. [Google Scholar] [CrossRef]
- Laha, R.; Bhattacharjee, K.; Sarmah, P.C.; Das, M.; Goswami, A.; Sarma, D.; Sen, A. Babesia infection in naturally exposed pet dogs from a north-eastern state (Assam) of India: Detection by Microscopy and Polymerase Chain Reaction. J. Parasit. Dis. 2014, 38, 389–393. [Google Scholar] [CrossRef]
- Baneth, G.; Mathew, J.S.; Shkap, V.; Macintire, D.K.; Barta, J.R.; Ewing, S.A. Canine hepatozoonosis: Two Disease Syndromes Caused by Separate Hepatozoon spp. Trends Parasitol. 2003, 19, 27–31. [Google Scholar] [CrossRef]
- Laha, R.; Das, M.; Sen, A. Morphology, epidemiology, and phylogeny of Babesia: An Overview. Trop. Parasitol. 2015, 5, 94–100. [Google Scholar] [CrossRef]
- Moen, E.; Bannon, D.; Kudo, T.; Graf, W.; Covert, M.; Van Valen, D. Deep learning for cellular image analysis. Nat. Methods 2019, 16, 1233–1246. [Google Scholar] [CrossRef]
- Gupta, A.; Harrison, P.J.; Wieslander, H.; Pielawski, N.; Kartasalo, K.; Partel, G.; Solorzano, L.; Suveer, A.; Klemm, A.H.; Spjuth, O.; et al. Deep Learning in Image Cytometry: A Review. Cytom. Part A 2019, 95, 366–380. [Google Scholar] [CrossRef]
- Mall, P.K.; Singh, P.K.; Srivastav, S.; Narayan, V.; Paprzycki, M.; Jaworska, T.; Ganzha, M. A comprehensive review of deep neural networks for medical image processing: Recent Developments and Future Opportunities. Healthc. Anal. 2023, 4, 100216. [Google Scholar] [CrossRef]
- Kumar, Y.; Shrivastav, S.; Garg, K.; Modi, N.; Wiltos, K.; Woźniak, M.; Ijaz, M.F. Automating cancer diagnosis using advanced deep learning techniques for multi-cancer image classification. Sci. Rep. 2024, 14, 25006. [Google Scholar] [CrossRef]
- Siddiqi, R.; Javaid, S. Deep Learning for Pneumonia Detection in Chest X-ray Images: A Comprehensive Survey. J. Imaging 2024, 10, 176. [Google Scholar] [CrossRef]
- Choudhary, A.; Ahlawat, S.; Urooj, S.; Pathak, N.; Lay-Ekuakille, A.; Sharma, N. A Deep Learning-Based Framework for Retinal Disease Classification. Healthcare 2023, 11, 212. [Google Scholar] [CrossRef] [PubMed]
- Taherdoost, H. Beyond Supervised: The Rise of Self-Supervised Learning in Autonomous Systems. Information 2024, 15, 491. [Google Scholar] [CrossRef]
- Chen, T.; Kornblith, S.; Norouzi, M.; Hinton, G. A Simple Framework for Contrastive Learning of Visual Representations. arXiv 2020, arXiv:2002.05709. [Google Scholar] [CrossRef]
- Sarwinda, D.; Paradisa, R.H.; Bustamam, A.; Anggia, P. Deep Learning in Image Classification using Residual Network (ResNet) Variants for Detection of Colorectal Cancer. Procedia Comput. Sci. 2021, 179, 423–431. [Google Scholar] [CrossRef]
- Karno, A.S.B.; Hastomo, W.; Surawan, T.; Lamandasa, S.R.; Usuli, S.; Kapuy, H.R.; Digdoyo, A. Classification of cervical spine fractures using 8 variants EfficientNet with transfer learning. Int. J. Electr. Comput. Eng. 2023, 13, 7065–7077. [Google Scholar] [CrossRef]
- Zhu, Y.; Newsam, S. DenseNet for dense flow. In Proceedings of the 2017 IEEE International Conference on Image Processing (ICIP), Beijing, China, 17–20 September 2017; pp. 790–794. [Google Scholar] [CrossRef]
- Baruah, D.K.; Boruah, K. Early Detection of Canine Babesia from Red Blood Cell Images Using Deep Ensemble Learning. J. Electron. Electromed. Eng. Med. Inform. 2024, 6, 509–523. [Google Scholar] [CrossRef]
- Xiao, C.; Han, Y.; Yang, W.; Hou, Y.; Shi, F.; Chetty, K. Diffusion Model-based Contrastive Learning for Human Activity Recognition. IEEE Internet Things J. 2024, 11, 33525–33536. [Google Scholar] [CrossRef]
- He, K.; Zhang, X.; Ren, S.; Sun, J. Deep Residual Learning for Image Recognition. arXiv 2015. [Google Scholar] [CrossRef]
- Tan, M.; Le, Q.V. EfficientNet: Rethinking Model Scaling for Convolutional Neural Networks. arXiv 2019. [Google Scholar] [CrossRef]
- Huang, G.; Liu, Z.; van der Maaten, L.; Weinberger, K.Q. Densely Connected Convolutional Networks. arXiv 2016. [Google Scholar] [CrossRef]
- Pamungkas, Y.; Njoto, E.N.; Eljatin, D.S.; Hardyanti, I.F.; Umamah, T.; Putri, K.J. Implementation of EfficientNet-B0 Architecture in Malaria Detection System Based on Patient Red Blood Cell (RBC) Images. In Proceedings of the 2024 International Conference on Information Technology Research and Innovation (ICITRI), Jakarta, Indonesia, 5–6 September 2024; pp. 123–128. [Google Scholar] [CrossRef]
- Argho, A.G.; Maswood, M.M.S.; Mahmood, M.I.; Mondol, N. EfficientCovNet: A CNN-based approach to detect various pulmonary diseases including COVID-19 using modified EfficientNet. Intell. Syst. Appl. 2024, 21, 200315. [Google Scholar] [CrossRef]
- Fu, M.; Wu, K.; Li, Y.; Luo, L.; Huang, W.; Zhang, Q. An intelligent detection method for plasmodium based on self-supervised learning and attention mechanism. Front. Med. 2023, 10, 1117192. [Google Scholar] [CrossRef]
- Mujahid, M.; Rustam, F.; Shafique, R.; Montero, E.C.; Alvarado, E.S.; de la Torre Diez, I.; Ashraf, I. Efficient deep learning-based approach for malaria detection using red blood cell smears. Sci. Rep. 2024, 14, 13249. [Google Scholar] [CrossRef]
- Kazeminia, S.; Joosten, M.; Bosnacki, D.; Marr, C. Self-Supervised Multiple Instance Learning for Acute Myeloid Leukemia Classification. arXiv 2024, arXiv:2403.05379. [Google Scholar] [CrossRef]






| SL NO | Classifier | Accuracy |
|---|---|---|
| 1 | Resnet18 | 93.53% |
| 2 | Resnet34 | 93.81% |
| 3 | Resnet50 | 94.00% |
| 4 | Resnet101 | 94.84% |
| 5 | Efficientnet_b0 | 96.34% |
| 6 | Efficientnet_b1 | 96.06% |
| 7 | Efficientnet_b2 | 97.09% |
| 8 | Efficientnet_b3 | 97.00% |
| 9 | Densenet121 | 95.78% |
| 10 | Densenet169 | 96.15% |
| 11 | Densenet161 | 95.12% |
| 12 | Densenet201 | 95.22% |
| Model | Precision | Recall | F1 Score | Specificity |
|---|---|---|---|---|
| ResNet18 | 0.910 | 0.916 | 0.913 | 0.910 |
| ResNet34 | 0.902 | 0.899 | 0.900 | 0.902 |
| ResNet50 | 0.917 | 0.939 | 0.928 | 0.915 |
| ResNet101 | 0.928 | 0.943 | 0.935 | 0.927 |
| Efficientnet_b0 | 0.911 | 0.956 | 0.933 | 0.906 |
| Efficientnet_b1 | 0.950 | 0.947 | 0.948 | 0.950 |
| Efficientnet_b2 | 0.945 | 0.973 | 0.959 | 0.943 |
| Efficientnet_b3 | 0.951 | 0.947 | 0.949 | 0.951 |
| Densenet121 | 0.935 | 0.941 | 0.938 | 0.935 |
| Densenet161 | 0.931 | 0.964 | 0.947 | 0.928 |
| Densenet169 | 0.937 | 0.954 | 0.945 | 0.936 |
| Densenet201 | 0.924 | 0.937 | 0.929 | 0.923 |
Disclaimer/Publisher’s Note: The statements, opinions and data contained in all publications are solely those of the individual author(s) and contributor(s) and not of MDPI and/or the editor(s). MDPI and/or the editor(s) disclaim responsibility for any injury to people or property resulting from any ideas, methods, instructions or products referred to in the content. |
© 2025 by the authors. Licensee MDPI, Basel, Switzerland. This article is an open access article distributed under the terms and conditions of the Creative Commons Attribution (CC BY) license (https://creativecommons.org/licenses/by/4.0/).
Share and Cite
Baruah, D.K.; Boruah, K.; Barman, N.N.; Deka, A.; Bharali, A.; Buragohain, L. Automated Detection of Canine Babesia Parasite in Blood Smear Images Using Deep Learning and Contrastive Learning Techniques. Parasitologia 2025, 5, 23. https://doi.org/10.3390/parasitologia5020023
Baruah DK, Boruah K, Barman NN, Deka A, Bharali A, Buragohain L. Automated Detection of Canine Babesia Parasite in Blood Smear Images Using Deep Learning and Contrastive Learning Techniques. Parasitologia. 2025; 5(2):23. https://doi.org/10.3390/parasitologia5020023
Chicago/Turabian StyleBaruah, Dilip Kumar, Kuntala Boruah, Nagendra Nath Barman, Abhijit Deka, Arpita Bharali, and Lukumoni Buragohain. 2025. "Automated Detection of Canine Babesia Parasite in Blood Smear Images Using Deep Learning and Contrastive Learning Techniques" Parasitologia 5, no. 2: 23. https://doi.org/10.3390/parasitologia5020023
APA StyleBaruah, D. K., Boruah, K., Barman, N. N., Deka, A., Bharali, A., & Buragohain, L. (2025). Automated Detection of Canine Babesia Parasite in Blood Smear Images Using Deep Learning and Contrastive Learning Techniques. Parasitologia, 5(2), 23. https://doi.org/10.3390/parasitologia5020023

