Untangling the Defiant Taxonomy of Physaloptera (Nematoda: Chromadorea: Spirurida: Physalopteridae) Parasites in Reptiles: An Integrative Approach on the Enigmatic P. retusa Suggests Cryptic Speciation
Abstract
1. Introduction
2. Materials and Methods
2.1. Collection, Processing, and Morphological Evaluation of Parasites
2.2. Genetic Procedures
2.3. Phylogenetic Analyses of Molecular Data
2.4. Species Delimitation and Validation Approaches
3. Results
3.1. Morphological Analysis of Parasites

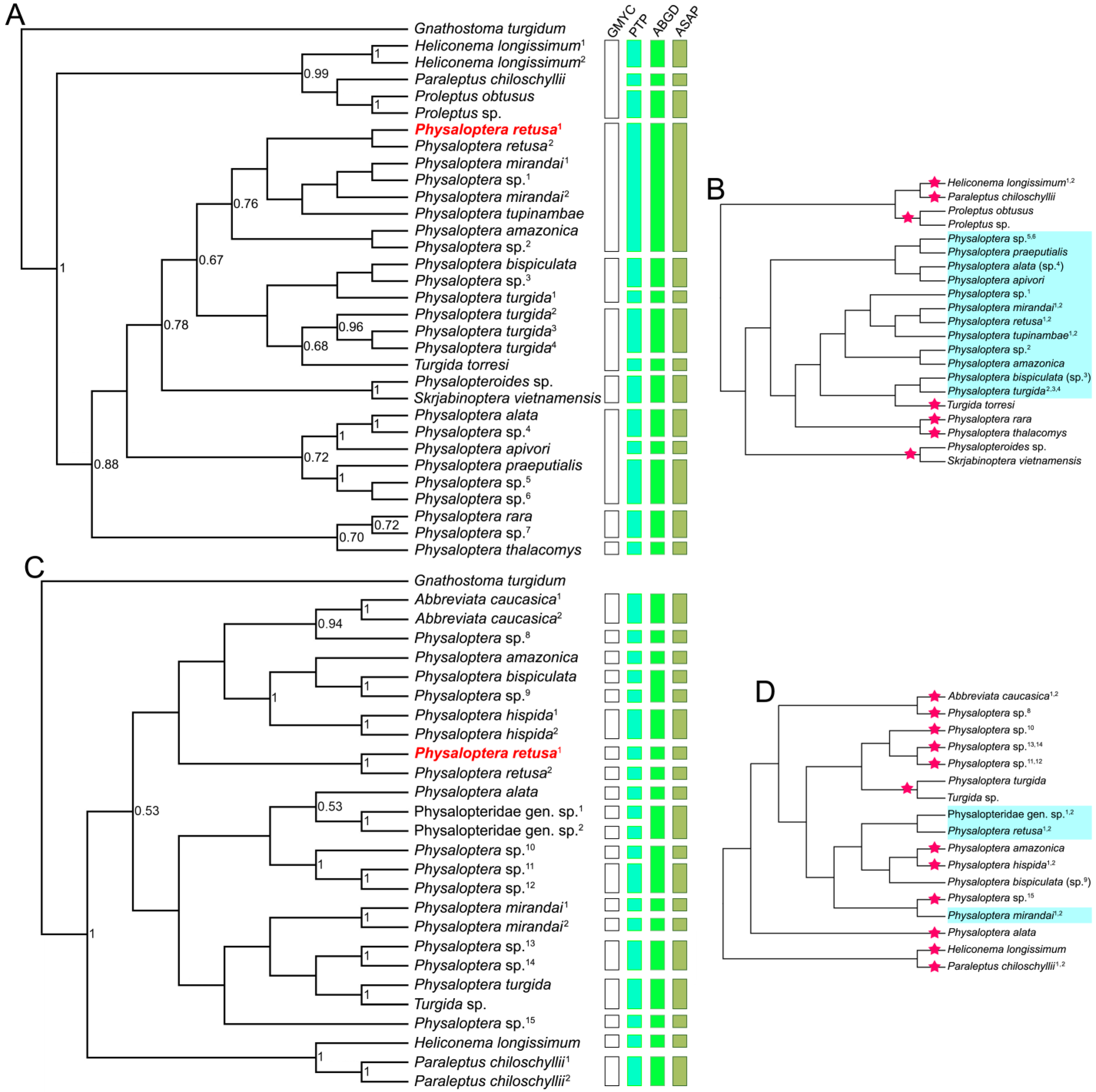
3.2. Genetic Characterisation, Phylogeny, and Species Delimitation
4. Discussion
Supplementary Materials
Author Contributions
Funding
Data Availability Statement
Acknowledgments
Conflicts of Interest
References
- Pereira, F.B.; Alves, P.V.; Rocha, B.M.; de Souza Lima, S.; Luque, J.L. Physaloptera bainae n. sp. (Nematoda: Physalopteridae) parasitic in Salvator merianae (Squamata: Teiidae), with a key to Physaloptera species parasitizing reptiles from Brazil. J. Parasitol. 2014, 100, 221–227. [Google Scholar] [CrossRef] [PubMed]
- Maldonado, A.; Simões, R.O.; São Luiz, J.; Costa-Neto, S.F.; Vilela, R.V. A new species of Physaloptera (Nematoda: Spirurida) from Proechimys gardneri (Rodentia: Echimyidae) from the Amazon rainforest and molecular phylogenetic analyses of the genus. J. Helminthol. 2020, 94, e68. [Google Scholar] [CrossRef] [PubMed]
- Alves, P.V.; Couto, J.V.; Pereira, F.B. Redescription of the two most recorded Physaloptera (Nematoda: Physalopteridae) parasitizing lizards in the Americas: First step towards a robust species identification framework. Syst. Parasitol. 2022, 99, 63–81. [Google Scholar] [CrossRef] [PubMed]
- Pereira, F.B.; Alves, P.V.; Rocha, B.M.; de Souza Lima, S.; Luque, J.L. A new Physaloptera (Nematoda: Physalopteridae) parasite of Tupinambis merianae (Squamata: Teiidae) from southeastern Brazil. J. Parasitol. 2012, 98, 1227–1235. [Google Scholar] [CrossRef]
- Macedo, L.C.; Willkens, Y.; Silva, L.M.O.; Gardner, S.L.; Melo, F.T.D.V.; Santos, J.N.D. “Revisiting the past”: A redescription of Physaloptera retusa (Nemata, Physalopteridae) from material deposited in museums and new material from Amazon lizards. Rev. Bras. Parasitol. Vet. 2023, 32, e017422. [Google Scholar] [CrossRef] [PubMed]
- Vicente, J.J.; Santos, E. Sobre um novo nematodeo do gênero Physaloptera Rudolphi, 1819 parasito de cobra d’água (Nematoda, Spiruroidea). Atas Soc. Biol. Rio Jan. 1974, 17, 69–71. [Google Scholar]
- Grazziotin, F.G.; Zaher, H.; Murphy, R.W.; Scrocchi, G.; Benavides, M.A.; Zhang, Y.P.; Bonatto, S.L. Molecular phylogeny of the New World Dipsadidae (Serpentes: Colubroidea): A reappraisal. Cladistics 2012, 28, 437–459. [Google Scholar] [CrossRef]
- Nogueira, C.C.; Argôlo, A.J.S.; Arzamendia, V.; Azevedo, J.A.; Barbo, F.E.; Bérnils, R.S.; Bolochio, B.E.; Borges-Martins, M.; Brasil-Godinho, M.; Braz, H.; et al. Atlas of Brazilian Snakes: Verified point-locality maps to mitigate the Wallacean shortfall in a megadiverse snake fauna. S. Am. J. Herpetol. 2019, 14, 1–274. [Google Scholar] [CrossRef]
- Ailán-Choke, L.G.; Tavares, L.E.; Luque, J.L.; Pereira, F.B. An integrative approach assesses the intraspecific variations of Procamallanus (Spirocamallanus) inopinatus, a common parasite in Neotropical freshwater fishes, and the phylogenetic patterns of Camallanidae. Parasitology 2020, 147, 1752–1764. [Google Scholar] [CrossRef]
- Lopes-Torres, E.J.; Girard-Dias, W.; Mello, W.N.; Simões, R.O.; Pinto, I.S.; Maldonado, A.; de Souza, W.; Miranda, K. Taxonomy of Physaloptera mirandai (Nematoda: Physalopteroidea) based in three-dimensional microscopy and phylogenetic positioning. Acta Trop. 2019, 195, 115–126. [Google Scholar] [CrossRef]
- Černotíková, E.; Horák, A.; Moravec, F. Phylogenetic relationships of some spirurine nematodes (Nematoda: Chromadorea: Rhabditida: Spirurina) parasitic in fishes inferred from SSU rRNA gene sequences. Folia Parasitol. 2011, 58, 135–148. [Google Scholar] [CrossRef]
- Notredame, C.; Higgins, D.G.; Heringa, J. T-Coffee: A novel method for fast and accurate multiple sequence alignment. J. Mol. Biol. 2000, 302, 205–217. [Google Scholar] [CrossRef] [PubMed]
- Xia, X.; Xie, Z.; Li, W.H. Effects of GC content and mutational pressure on the lengths of exons and coding sequences. J. Mol. Evol. 2003, 56, 362–370. [Google Scholar] [CrossRef] [PubMed]
- Xia, X. DAMBE7: New and improved tools for data analysis in molecular biology and evolution. Mol. Biol. Evol. 2018, 35, 1550–1552. [Google Scholar] [CrossRef] [PubMed]
- Park, J.K.; Sultana, T.; Lee, S.H.; Kang, S.; Kim, H.K.; Min, G.S.; Eom, K.S.; Nadler, S.A. Monophyly of clade III nematodes is not supported by phylogenetic analysis of complete mitochondrial genome sequences. BMC Genom. 2011, 12, 392. [Google Scholar] [CrossRef] [PubMed]
- Tang, L.S.; Gu, X.H.; Wang, J.H.; Ni, X.F.; Zhou, K.F.; Li, L. Morphological and molecular characterization of Paraleptus chiloscyllii Yin & Zhang, 1983 (Nematoda: Physalopteridae) from the brownbanded bambooshark Chiloscyllium punctatum Müller & Henle (Elasmobranchii: Orectolobiformes). Parasitol. Int. 2022, 87, 102511. [Google Scholar] [CrossRef] [PubMed]
- Rentería-Solís, Z.; Ramilo, D.W.; Schmäschke, R.; Gawlowska, S.; Correia, J.; Lopes, F.; Madeira de Carvalho, L.; Cardoso, L.; Pereira da Fonseca, I. Morphological and Molecular Identification of Physaloptera alata (Nematoda: Spirurida) in a Booted Eagle (Aquila pennata) from Portugal. Animals 2023, 13, 1669. [Google Scholar] [CrossRef] [PubMed]
- Honisch, M.; Krone, O. Phylogenetic relationships of Spiruromorpha from birds of prey based on 18S rDNA. J. Helminthol. 2008, 82, 129–133. [Google Scholar] [CrossRef]
- Laetsch, D.R.; Heitlinger, E.G.; Taraschewski, H.; Nadler, S.A.; Blaxter, M.L. The phylogenetics of Anguillicolidae (Nematoda: Anguillicoloidea), swimbladder parasites of eels. BMC Evol. Biol. 2012, 12, 60. [Google Scholar] [CrossRef]
- Smythe, A.B.; Sanderson, M.J.; Nadler, S.A. Nematode small subunit phylogeny correlates with alignment parameters. Syst. Biol. 2006, 55, 972–992. [Google Scholar] [CrossRef]
- Nadler, S.A.; Carreno, R.A.; Mejía-Madrid, H.; Ullberg, J.; Pagan, C.; Houston, R.; Hugot, J.P. Molecular phylogeny of clade III nematodes reveals multiple origins of tissue parasitism. Parasitology 2007, 134, 1421–1442. [Google Scholar] [CrossRef] [PubMed]
- Prosser, S.W.; Velarde-Aguilar, M.G.; León-Règagnon, V.; Hebert, P.D. Advancing nematode barcoding: A primer cocktail for the cytochrome c oxidase subunit I gene from vertebrate parasitic nematodes. Mol. Ecol. Resour. 2013, 13, 1108–1115. [Google Scholar] [CrossRef] [PubMed]
- Silva, C.; Veríssimo, A.; Cardoso, P.; Cable, J.; Xavier, R. Infection of the lesser spotted dogfish with Proleptus obtusus Dujardin, 1845 (Nematoda: Spirurida) reflects ontogenetic feeding behaviour and seasonal differences in prey availability. Acta Parasitol. 2017, 62, 471–476. [Google Scholar] [CrossRef] [PubMed]
- An, O.V.; Van Ha, N.; Greiman, S.E.; Tram, Q.A.; Tuan, P.A.; Binh, T.T. Description and molecular differentiation of a new Skrjabinoptera (Nematode: Physalopteridae) from Eutropis macularia (Sauria: Scincidae) in North-Central Vietnam. J. Parasitol. 2021, 107, 172–178. [Google Scholar] [CrossRef] [PubMed]
- Bouckaert, R.; Vaughan, T.G.; Barido-Sottani, J.; Duchêne, S.; Fourment, M.; Gavryushkina, A.; Drummond, A.J. BEAST 2.5: An advanced software platform for Bayesian evolutionary analysis. PLoS Comput. Biol. 2019, 15, e1006650. [Google Scholar] [CrossRef] [PubMed]
- Bouckaert, R.R.; Drummond, A.J. bModelTest: Bayesian phylogenetic site model averaging and model comparison. BMC Evol. Biol. 2017, 17, 42. [Google Scholar] [CrossRef] [PubMed]
- Russel, P.M.; Brewer, B.J.; Klaere, S.; Bouckaert, R.R. Model selection and parameter inference in phylogenetics using nested sampling. Syst. Biol. 2019, 68, 219–233. [Google Scholar] [CrossRef] [PubMed]
- Rambaut, A.; Drummond, A.J.; Xie, D.; Baele, G.; Suchard, M.A. Posterior summarization in Bayesian phylogenetics using Tracer 1.7. Syst. Biol. 2018, 67, 901–904. [Google Scholar] [CrossRef]
- Pons, J.; Barraclough, T.G.; Gomez-Zurita, J.; Cardoso, A.; Duran, D.P.; Hazell, S.; Kamoun, S.; Sumlin, W.D.; Vogler, A.P. Sequence-based species delimitation for the DNA taxonomy of undescribed insects. Syst. Biol. 2006, 5, 595–609. [Google Scholar] [CrossRef]
- Fujisawa, T.; Barraclough, T.G. Delimiting species using single-locus data and the Generalized Mixed Yule Coalescent approach: A revised method and evaluation on simulated data sets. Syst. Biol. 2013, 62, 707–724. [Google Scholar] [CrossRef]
- Razkin, O.; Sonet, G.; Breugelmans, K.; Madeira, M.J.; Gómez-Moliner, B.J.; Backeljau, T. Species limits, interspecific hybridization and phylogeny in the cryptic land snail complex Pyramidula: The power of RADseq data. Mol. Phylogenet. Evol. 2016, 101, 267–278. [Google Scholar] [CrossRef] [PubMed]
- Zhang, J.; Kapli, P.; Pavlidis, P.; Stamatakis, A. A general species delimitation method with applications to phylogenetic placements. Bioinformatics 2013, 29, 2869–2876. [Google Scholar] [CrossRef] [PubMed]
- Kapli, P.; Lutteropp, S.; Zhang, J.; Kobert, K.; Pavlidis, P.; Stamatakis, A.; Flouri, T. Multi-rate Poisson tree processes for single-locus species delimitation under maximum likelihood and Markov chain Monte Carlo. Bioinformatics 2017, 33, 1630–1638. [Google Scholar] [CrossRef] [PubMed]
- Puillandre, N.; Lambert, A.; Brouillet, S.; Achaz, G.J.M.E. ABGD, Automatic Barcode Gap Discovery for primary species delimitation. Mol. Ecol. 2012, 21, 1864–1877. [Google Scholar] [CrossRef] [PubMed]
- Puillandre, N.; Brouillet, S.; Achaz, G. ASAP: Assemble species by automatic partitioning. Mol. Ecol. Resour. 2021, 21, 609–620. [Google Scholar] [CrossRef]
- Heled, J.; Drummond, A.J. Bayesian inference of species trees from multilocus data. Mol. Biol. Evol. 2010, 27, 570–580. [Google Scholar] [CrossRef] [PubMed]
- Chen, H.X.; Zeng, J.L.; Gao, Y.Y.; Zhang, D.; Li, Y.; Li, L. Morphology and genetic characterization of Physaloptera sibirica Petrow & Gorbunov, 1931 (Spirurida: Physalopteridae), from the hog-badger Arctonyx collaris Cuvier (Carnivora: Mustelidae), with molecular phylogeny of Physalopteridae. Parasit. Vectors 2023, 16, 227. [Google Scholar] [CrossRef]
- Allio, R.; Donega, S.; Galtier, N.; Nabholz, B. Large variation in the ratio of mitochondrial to nuclear rate across animals: Implications for genetic diversity and the use of mitochondrial DNA as a molecular marker. Mol. Biol. Evol. 2017, 34, 2762–2772. [Google Scholar] [CrossRef]
- Ortlepp, R.J. The nematode genus Physaloptera Rudolphi. Proc. Zool. Soc. Lond. 1922, 4, 999–1107. [Google Scholar]
- Janssen, T.; Karssen, G.; Orlando, V.; Subbotin, A.S.; Bert, W. Molecular characterization and species delimiting of plant-parasitic nematodes of the genus Pratylenchus from the penetrans group (Nematoda: Pratylenchidae). Mol. Phylogenet. Evol. 2017, 117, 30–48. [Google Scholar] [CrossRef]
- Quing, X.; Bert, W.; Gamliel, A.; Bucki, P.; Duvrinin, S.; Alon, T.; Miyara, B. Phylogeography and molecular species delimitation of Platylenchus capsici n. sp., a new root-lesion nematode in Israel on papper (Capsicum annum). Phytopathology 2019, 109, 847–858. [Google Scholar] [CrossRef] [PubMed]
- Ailán-Choke, L.G.; Davies, D.; Malta, L.S.; Couto, J.V.; Tavares, L.E.R.; Luque, J.L.; Pereira, F.B. Cucullanus pinnai pinnai and C. pinnai pterodorasi (Nematoda Cucullanidae): What does the integrative taxonomy tell us about these species and subspecies classification? Parasitol. Res. 2023, 122, 557–569. [Google Scholar] [CrossRef] [PubMed]
- Dellicour, S.; Flot, J.F. The hitchhiker’s guide to single-locus species delimitation. Mol. Ecol. Resour. 2018, 18, 1234–1246. [Google Scholar] [CrossRef] [PubMed]
- Harvey, M.B.; Ugueto, G.N.; Gutberlet, R.L., Jr. Review of teiid morphology with a revised taxonomy and phylogeny of the Teiidae (Lepidosauria: Squamata). Zootaxa. 2012, 3459, 1–156. [Google Scholar] [CrossRef]
- Silva, M.B.; Ribeiro-Jr, M.A.; Ávila-Pires, T.C. A new species of Tupinambis Daudin, 1802 (Squamata: Teiidae) from Central South America. J. Herpetol. 2018, 52, 94–110. [Google Scholar] [CrossRef]
- Cristófaro, R.; Guimarães, J.F.; Rodrigues, H.O. Alguns nematódeos do Tropidurus torquatus (Wied) e Ameiva ameiva (L.)—Fauna helmintológica de Salvador, Bahia. Atas Soc. Biol. Rio Jan. 1976, 18, 65–70. [Google Scholar]
- Vicente, J.J. Helmintos de Tropidurus (Lacertilia, Iguanidae) da Coleção Helmintológica do Instituto Oswaldo Cruz. II. Nematoda. Atas Soc. Biol. Rio Jan. 1981, 22, 7–18. [Google Scholar]
- Poinar, G.O.; Vaucher, C. Cycle larvaire de Physaloptera retusa Rudolphi, 1819 (Nematoda, Physalopteridae), parasite d’un Lézard sudamérican. Bull. Mus. Natl. Hist. Nat. 1972, 95, 1321–1327. [Google Scholar]
- Ocampo-Salinas, J.M.; Rosas-Valdez, R.; Martínez-Salazar, E.A. Gastrointestinal helminths of four lizard species (Squamata: Phrynosomatidae and Teiidae) from Mixteca Region, Oaxaca, Mexico. Comp. Parasitol. 2021, 88, 51–66. [Google Scholar] [CrossRef]

| Parasite Species | Host Species (Habitat) | Locality | 18S rDNA | COI mtDNA | Reference |
|---|---|---|---|---|---|
| Abbreviata caucasica | Pan troglodytes verus (terrestrial) | Senegal | MT231294 1 MT231295 2 | Unpublished Unpublished | |
| Gnathostoma turgidum | Didelphis aurita (terrestrial) | Brazil | Z96948 | KT894798 | Maldonado et al. [2] |
| Heliconema longissimum | Anguilla sp. (freshwater) | Japan | JF803949 1 | Černotíková et al. [11] | |
| Anguilla japonica (freshwater) | Madagascar | JF803926 2 | Černotíková et al. [11] | ||
| ? | ? | GQ332423 | Park et al. [15] | ||
| Paraleptus chiloschyllii | Chiloscyllium punctatum (marine) | China | OK482081 | MZ958984 1 MZ958985 2 | Tang et al. [16] |
| Physaloptera alata | ? | ? | AY702703 | Unpublished | |
| Physaloptera alata | Hieraaetus pennatus (terrestrial) | Portugal | MZ391893 | Rentería-Solís et al. [17] | |
| Physaloptera amazonica | Proechimys gardneri (terrestrial) | Brazil | MK312472 | MK309356 | Maldonado et al. [2] |
| Physaloptera apivori | Pernis apivorus (terrestrial) | Germany | EU004817 | Honisch and Krone [18] | |
| Physaloptera bispiculata | Nectomys squamipes (terrestrial) | Brazil | KT894817 | KT894806 | Unpublished |
| Physaloptera hispida | Sigmodon hispidus (terrestrial) | United States | MH782844 1 MH782845 2 | Unpublished | |
| Physaloptera mirandai | Metachirus nudicaudatus (terrestrial) | Brazil | KT894815 1 KT894816 2 | KT894804 1 KP981418 2 | Lopes-Torres et al. [10]; Maldonado et al. [2] |
| Physaloptera praeputialis | Felis catus (terrestrial) | India | MW410927 | Unpublished | |
| Physaloptera rara | Canis lupus familiaris | United States | MH938367 | Unpublished | |
| Physaloptera retusa | Erythrolamprus typhlus (terrestrial) | Brazil | PP750392 1 | PP750553 1 | Present study |
| Physaloptera retusa | Tupinambis teguixin | Brazil | KT894814 2 | KT894803 2 | Unpublished |
| Physaloptera thalacomys | Perameles gunnii | Australia | JF934734 | Laetsch et al. [19] | |
| Physaloptera tupinambae | Salvator merianae (terrestrial) | Brazil | MT810006 | Unpublished | |
| Physaloptera turgida | Didelphis aurita (terrestrial) | Brazil | KP208673 1 | Unpublished | |
| Anolis sagrei (terrestrial) | United States | MH748145 2 | Unpublished | ||
| Didelphis aurita (terrestrial) | Brazil | KT894819 3 | Unpublished | ||
| Didelphus virginiana (terrestrial) | United States | DQ503459 4 | Smythe et al. [20] | ||
| Didelphis aurita (terrestrial) | Brazil | KT894808 | Unpublished | ||
| Physaloptera sp. | Cerradomys subflavus (terrestrial) | Brazil | KT894818 1 | Unpublished | |
| Macaca fascicularis (terrestrial) | China | HM067978 2 | Unpublished | ||
| Cebus capucinus (terrestrial) | Costa rica | MG808040 3 | MG808042 15 | Unpublished | |
| Hieraaetus pennatus (terrestrial) | ? | MN855524 4 | Unpublished | ||
| Felis catus (terrestrial) | India | MW411349 5 | Unpublished | ||
| Funambulus palmarum (Terrestrial) | India | LC706442 6 | Unpublished | ||
| Mephitis mephitis (terrestrial) | ? | EF180065 7 | Nadler et al. [21] | ||
| Anolis sagrei (terrestrial) | United States | MH752202 8 | Unpublished | ||
| Cerradomys subflavus (terrestrial) | Brazil | KT894807 9 | Unpublished | ||
| ? | India | MW517846 10 | Unpublished | ||
| ? | United States | LC596961 11 | Unpublished | ||
| Dubious host * | United States | LC596962 12 | Unpublished | ||
| Trimorphodon biscutatus (terrestrial) | Mexico | KC130690 13,14 | Prosser et al. [22] | ||
| Physalopteroides sp. | Hemidactylus brooki (terrestrial) | India | KP338605 | Unpublished | |
| Proleptus obtusus | Scyliorhinus canicula (marine) | Portugal | KY411575 | Silva et al. [23] | |
| Proleptus sp. | Trygonorrhina fasciata (marine) | Australia | JF934733 | Laetsch et al. [19] | |
| Skrjabinoptera vietnamensis | Eutropis macularia (terrestrial) | Vietnam | MW016950 | An et al. [24] | |
| Turgida torresi | Dasyprocta punctata (terrestrial) | Costa Rica | EF180069 | Nadler et al. [21] | |
| Turgida sp. | Didelphis virginiana (terrestrial) | Mexico | KC130680 | Prosser et al. [22] |
Disclaimer/Publisher’s Note: The statements, opinions and data contained in all publications are solely those of the individual author(s) and contributor(s) and not of MDPI and/or the editor(s). MDPI and/or the editor(s) disclaim responsibility for any injury to people or property resulting from any ideas, methods, instructions or products referred to in the content. |
© 2024 by the authors. Licensee MDPI, Basel, Switzerland. This article is an open access article distributed under the terms and conditions of the Creative Commons Attribution (CC BY) license (https://creativecommons.org/licenses/by/4.0/).
Share and Cite
Ailán-Choke, L.G.; Ferreira, V.L.; Paiva, F.; Tavares, L.E.R.; Paschoal, F.; Pereira, F.B. Untangling the Defiant Taxonomy of Physaloptera (Nematoda: Chromadorea: Spirurida: Physalopteridae) Parasites in Reptiles: An Integrative Approach on the Enigmatic P. retusa Suggests Cryptic Speciation. Taxonomy 2024, 4, 326-340. https://doi.org/10.3390/taxonomy4020016
Ailán-Choke LG, Ferreira VL, Paiva F, Tavares LER, Paschoal F, Pereira FB. Untangling the Defiant Taxonomy of Physaloptera (Nematoda: Chromadorea: Spirurida: Physalopteridae) Parasites in Reptiles: An Integrative Approach on the Enigmatic P. retusa Suggests Cryptic Speciation. Taxonomy. 2024; 4(2):326-340. https://doi.org/10.3390/taxonomy4020016
Chicago/Turabian StyleAilán-Choke, Lorena Gisela, Vanda Lúcia Ferreira, Fernando Paiva, Luiz Eduardo Roland Tavares, Fabiano Paschoal, and Felipe Bisaggio Pereira. 2024. "Untangling the Defiant Taxonomy of Physaloptera (Nematoda: Chromadorea: Spirurida: Physalopteridae) Parasites in Reptiles: An Integrative Approach on the Enigmatic P. retusa Suggests Cryptic Speciation" Taxonomy 4, no. 2: 326-340. https://doi.org/10.3390/taxonomy4020016
APA StyleAilán-Choke, L. G., Ferreira, V. L., Paiva, F., Tavares, L. E. R., Paschoal, F., & Pereira, F. B. (2024). Untangling the Defiant Taxonomy of Physaloptera (Nematoda: Chromadorea: Spirurida: Physalopteridae) Parasites in Reptiles: An Integrative Approach on the Enigmatic P. retusa Suggests Cryptic Speciation. Taxonomy, 4(2), 326-340. https://doi.org/10.3390/taxonomy4020016

