Catching the Elusive Phytophthora: A Review of Methods and Applications for Pathogen Detection and Identification Across Agricultural, Horticultural, Forestry and Ornamental Settings
Abstract
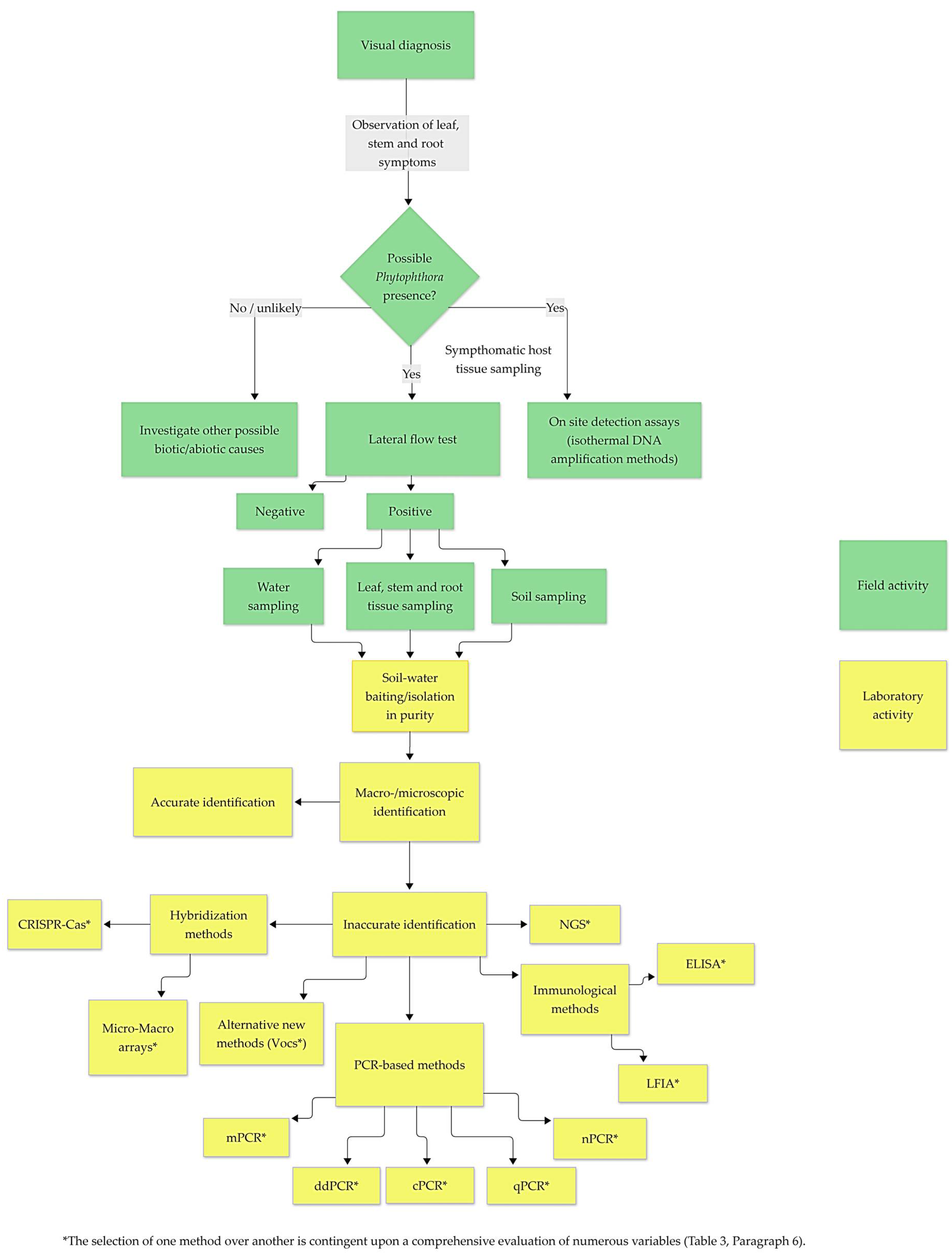
1. Introduction
2. Traditional Detection Methods
2.1. Baiting
2.2. Isolation and Morphological Identification


3. Immunodetection Methods
4. Molecular Detection Methods
4.1. Polymerase Chain Reaction (PCR)
4.2. PCR-Based Variants
4.2.1. Multiplex PCR
4.2.2. Nested PCR
4.2.3. Quantitative PCR
4.2.4. Droplet Digital PCR
4.3. Isothermal Amplification Methods
4.4. DNA Micro-Macroarray-Based Methods
4.5. Next Generation Sequencing (NGS)
4.6. Principal Target Regions
5. VOCs
6. Operational Characteristics of Diagnostic Methods: A Comparative Analysis
7. Protocol Validation
8. Conclusions
Author Contributions
Funding
Institutional Review Board Statement
Informed Consent Statement
Data Availability Statement
Conflicts of Interest
References
- Erwin, D.C.; Ribeiro, O.K. Phytophthora Diseases Worldwide; American Phytopathological Society (APS Press): St. Paul, MN, USA, 1996; ISBN 0890542120. [Google Scholar]
- Lamour, K.H.; Stam, R.; Jupe, J.; Huitema, E. The oomycete broad-host-range pathogen Phytophthora capsici. Mol. Plant Pathol. 2012, 13, 329–337. [Google Scholar] [CrossRef]
- Hansen, E.M.; Reeser, P.W.; Sutton, W. Phytophthora beyond Agriculture. Annu. Rev. Phytopathol. 2012, 50, 359–378. [Google Scholar] [CrossRef]
- Abad, Z.G.; Burgess, T.I.; Bourret, T.; Bensch, K.; Cacciola, S.O.; Scanu, B.; Mathew, R.; Kasiborski, B.; Srivastava, S.; Kageyama, K.; et al. Phytophthora: Taxonomic and phylogenetic revision of the genus. Stud. Mycol. 2023, 106, 259–348. [Google Scholar] [CrossRef]
- Kroon, L.P.N.M.; Brouwer, H.; de Cock, A.W.A.M.; Govers, F. The genus Phytophthora anno 2012. Phytopathology 2012, 102, 348–364. [Google Scholar] [CrossRef]
- Brasier, C.M.; Kirk, S.A.; Delcan, J.; Cooke, D.E.L.; Jung, T.; Manin’t Veld, W.A. Phytophthora alni sp. nov. and its variants: Designation of emerging heteroploid hybrid pathogens spreading on Alnus trees. Mycol. Res. 2004, 108, 1172–1184. [Google Scholar] [CrossRef]
- Brasier, C.M.; Beales, P.A.; Kirk, S.A.; Denman, S.; Rose, J. Phytophthora kernoviae sp. nov. an invasive pathogen causing bleeding stem lesions on forest trees and foliar necrosis of ornamentals in Britain. Mycol. Res. 2005, 109, 853–859. [Google Scholar] [CrossRef]
- Ginetti, B.; Moricca, S.; Squires, J.N.; Cooke, D.E.L.; Ragazzi, A.; Jung, T. Phytophthora acerina sp. nov., a new species causing bleeding cankers and dieback of Acer pseudoplatanus trees in planted forests in northern Italy. Plant Pathol. 2014, 63, 858–876. [Google Scholar] [CrossRef]
- Davidson, J.; Werres, S.; Garbelotto, M.; Hansen, E.; Rizzo, D. Sudden oak death and associated diseases caused by Phytophthora ramorum. Plant Health Prog. 2003, 4, 12. [Google Scholar] [CrossRef]
- Dell, B.; Malajczuk, N. Jarrah dieback—A disease caused by Phytophthora cinnamomi. In The Jarrah Forest; Springer: Dordrecht, The Netherlands, 1989; pp. 67–87. [Google Scholar]
- Davison, E.M. Relative importance of site, weather and Phytophthora cinnamomi in the decline and death of Eucalyptus marginata–jarrah dieback investigations in the 1970s to 1990s. Australas. Plant Pathol. 2018, 47, 245–257. [Google Scholar] [CrossRef]
- Vettraino, A.M.; Morel, O.; Perlerou, C.; Robin, C.; Diamandis, S.; Vannini, A. Occurrence and distribution of Phytophthora species in European chestnut stands, and their association with Ink Disease and crown decline. Eur. J. Plant Pathol. 2005, 111, 169. [Google Scholar] [CrossRef]
- Moricca, S.; Linaldeddu, B.T.; Ginetti, B.; Scanu, B.; Franceschini, A.; Ragazzi, A. Endemic and emerging pathogens threatening cork oak trees: Management options for conserving a unique forest ecosystem. Plant Dis. 2016, 100, 2184–2193. [Google Scholar] [CrossRef]
- Carluccio, G.; Benigno, A.; Panzavolta, T.; Vergine, M.; De Bellis, L.; Luvisi, A.; Moricca, S. Understanding Oak Decline in Europe: Ecological Factors, Symptoms, Causative Agents, and Management Strategies. Plant Dis. 2025, 109, 1805–1823. [Google Scholar] [CrossRef] [PubMed]
- Fry, W.E.; Birch, P.R.J.; Judelson, H.S.; Grünwald, N.J.; Danies, G.; Everts, K.L.; Gevens, A.J.; Gugino, B.K.; Johnson, D.A.; Johnson, S.B.; et al. Five reasons to consider Phytophthora infestans a reemerging pathogen. Phytopathology 2015, 105, 966–981. [Google Scholar] [CrossRef]
- Hickman, C.J. The red core root disease of the strawberry caused by Phytophthora fragariae n.sp. J. Pomol. Hortic. Sci. 1941, 18, 89–118. [Google Scholar]
- Taoussi, M.; Lahlali, R. Managing Phytophthora fragariae in Berries. Plant Health Cases 2025, phcs20250017. [Google Scholar] [CrossRef]
- Hausbeck, M.K.; Lamour, K.H. Phytophthora capsici on vegetable crops: Research progress and management challenges. Plant Dis. 2004, 88, 1292–1303. [Google Scholar] [CrossRef]
- Panabières, F.; Ali, G.S.; Allagui, M.B.; Dalio, R.J.D.; Gudmestad, N.C.; Kuhn, M.; Roy, S.G.; Schena, L.; Zampounis, A. Phytophthora nicotianae diseases worldwide: New knowledge of a long-recognised pathogen. Phytopatho. Mediterr. 2016, 55, 20–40. [Google Scholar]
- Delshad, D.; Mostowfizadeh-Ghalamfarsa, R.; Safaiefarahani, B. Potential host range and the effect of temperature on the pathogenicity of Phytophthora pseudocryptogea and its close relatives. J. Plant Pathol. 2020, 102, 753–763. [Google Scholar] [CrossRef]
- Jung, T.; Pérez–Sierra, A.; Durán, A.; Horta Jung, M.; Balci, Y.; Scanu, B. Canker and decline diseases caused by soil- and airborne Phytophthora species in forests and woodlands. Persoonia 2018, 40, 182–220. [Google Scholar] [CrossRef]
- Tsao, P.H. Why many Phytophthora root rots and crown rots of tree and horticultural crops remain undetected. OEPP Bull. 1990, 20, 11–17. [Google Scholar] [CrossRef]
- Junker, C.; Goff, P.; Wagner, S.; Werres, S. Occurrence of Phytophthora species in commercial nursery production. Plant Health Prog. 2016, 17, 64–75. [Google Scholar] [CrossRef]
- Antonelli, C.; Biscontri, M.; Tabet, D.; Vettraino, A.M. The never-ending presence of Phytophthora species in Italian nurseries. Pathogens 2022, 12, 15. [Google Scholar] [CrossRef]
- Schiffer-Forsyth, K.; Frederickson Matika, D.F.; Hedley, P.E.; Cock, P.J.A.; Green, S. Phytophthora in Horticultural Nursery Green Waste—A Risk to Plant Health. Horticulturae 2023, 9, 616. [Google Scholar] [CrossRef]
- Simamora, A.V.; Paap, T.; Howard, K.; Stukely, M.J.C.; Hardy, G.E.S.J.; Burgess, T.I. Phytophthora Contamination in a Nursery and Its Potential Dispersal into the Natural Environment. Plant Dis. 2018, 102, 132–139. [Google Scholar] [CrossRef] [PubMed]
- Parke, J.L.; Linderman, R.G.; Osterbauer, N.K.; Griesbach, J.A. Detection of Phytophthora ramorum blight in Oregon nurseries and completion of Koch’s postulates on Pieris, Rhododendron, Viburnum, and Camellia. Plant Dis. 2004, 88, 87. [Google Scholar] [CrossRef]
- Goss, E.M.; Larsen, M.M.; Chastagner, G.A.; Givens, D.R.; Grünwald, N.J. Population genetic analysis infers migration pathways of Phytophthora ramorum in US nurseries. PLoS Pathol. 2009, 5, e1000583. [Google Scholar] [CrossRef] [PubMed]
- Grünwald, N.J.; Goss, E.M.; Press, C.M. Phytophthora ramorum: A pathogen with a remarkably wide host range causing Sudden Oak Death on oaks and ramorum blight on woody ornamentals. Mol. Plant Pathol. 2008, 9, 729–740. [Google Scholar] [CrossRef]
- Swiecki, T.J.; Bernhardt, E. Disease risk factors and disease progress in coast live oak and tanoak affected by Phytophthora ramorum canker. In Proceedings of the Sudden Oak Death Second Science Symposium: The State of Our Knowledge, Monterey, CA, USA, 18–21 January 2004; U.S. Department of Agriculture, Forest Service, Pacific Southwest Research Station: Albany, CA, USA, 2004; p. 383. [Google Scholar]
- Jung, T.; Orlikowski, L.; Henricot, B.; Abad-Campos, P.; Aday, A.G.; Aguín Casal, O.; Bakonyi, J.; Cacciola, S.O.; Cech, T.; Chavarriaga, D.; et al. Widespread Phytophthora infestations in European nurseries put forest, semi-natural and horticultural ecosystems at high risk of Phytophthora diseases. For. Pathol. 2016, 46, 134–163. [Google Scholar] [CrossRef]
- Hieno, A.; Li, M.Z.; Afandi, A.; Otsubo, K.; Suga, H.; Kageyama, K. Detection of the Genus Phytophthora and the Species Phytophthora nicotianae by LAMP with a QProbe. Plant Dis. 2020, 104, 2469–2480. [Google Scholar] [CrossRef] [PubMed]
- Guo, Y.; Xia, H.; Dai, T.; Liu, T.; Shamoun, S.F.; CuiPing, W. CRISPR/Cas12a-Based Approaches for Efficient and Accurate Detection of Phytophthora ramorum. Front. Cell. Infect. Microbiol. 2023, 13, 1218105. [Google Scholar] [CrossRef]
- O’Brien, P.A.; Williams, N.; Hardy, G.E.S.J. Detecting Phytophthora. Crit. Rev. Microbiol. 2009, 35, 169–181. [Google Scholar] [CrossRef]
- Pscheidt, J.W. Diagnosis and management of Phytophthora diseases. In Pacific Northwest Pest Management Handbooks; Oregon State University: Corvallis, OR, USA, 2023. [Google Scholar]
- Fichtner, E.J.; Lynch, S.C.; Rizzo, D.M. Detection, distribution, survival, and sporulation of Phytophthora ramorum in a California redwood-tanoak forest soil. Phytopathology 2007, 97, 1366–1375. [Google Scholar] [CrossRef]
- Drenth, A.; Sendall, B. Practical Guide to Detection and Identification of Phytophthora. Trop. Plant Prot. 2001, 1, 32–33. [Google Scholar]
- Hardham, A.R. Phytophthora cinnamomi. Mol. Plant Pathol. 2005, 6, 589–604. [Google Scholar] [CrossRef]
- Ghimire, S.R.; Richardson, P.A.; Moorman, G.W.; Lea-Cox, J.D.; Ross, D.S.; Hong, C.X. An in-situ baiting bioassay for detecting Phytophthora species in irrigation runoff containment basins. Plant Pathol. 2009, 58, 577–583. [Google Scholar] [CrossRef]
- Jung, T.; Hansen, E.M.; Winton, L.; Oßwald, W.; Delatour, C. Three new species of Phytophthora from European oak forests. Mycol. Res. 2002, 106, 397–411. [Google Scholar] [CrossRef]
- Cooke, D.E.L.; Schena, L.; Cacciola, S.O. Tools to detect, identify and monitor Phytophthora species in natural ecosystems. J. Plant Pathol. 2007, 89, 13–28. [Google Scholar]
- Jung, T.; Blaschke, H.; Neumann, P. Isolation, identification and pathogenicity of Phytophthora species from declining oak stands. Eur. J. For. Path. 1996, 26, 253–272. [Google Scholar] [CrossRef]
- Ference, C.M.; Keith, L.M. An Improved Sampling and Baiting Method for Phytophthora tropicalis and P. heveae Detection in Macadamia integrifolia. Plants 2024, 13, 2687. [Google Scholar] [CrossRef]
- Burgess, T.I.; Lopez-Villamor, A.; Paap, T.; Williams, B.; Belhaj, R.; Crone, M.; Dunstan, W.; Howard, K.; Hardy, G.E.S.J. Towards a best practice methodology for the detection of Phytophthora species in soils. Plant Pathol. 2021, 70, 604–614. [Google Scholar] [CrossRef]
- Eden, M.; Hill, R.; Galpoththage, M. An efficient baiting assay for quantification of Phytophthora cinnamomi in soil. Plant Pathol. 2000, 49, 515–522. [Google Scholar] [CrossRef]
- Ferguson, A.J.; Jeffers, S.N. Detecting multiple species of Phytophthora in container mixes from ornamental crop nurseries. Plant Dis. 1999, 83, 1129–1136. [Google Scholar] [CrossRef] [PubMed]
- Swiecki, T.J.; Bernhardt, E.A.; McClanahan, S.G. Validating and Optimizing a Method for Detecting Phytophthora Species by Baiting Leachate from Arrays of Container Nursery Plants. PhytoFrontiersTM 2024, 4, 14–30. [Google Scholar] [CrossRef]
- Tsao, P.H. Factors affecting isolation and quantitation of Phytophthora from soil. Phytophthora Biol. Taxon. Ecol. Pathol. 1983, 380, 219–235. [Google Scholar]
- Hüberli, D.; Tommerup, I.C.; Hardy, G.E.S.J. False-negative isolations or absence of lesions may cause mis-diagnosis of diseased plants infected with Phytophthora cinnamomi. Austral. Plant Pathol. 2000, 29, 164–169. [Google Scholar] [CrossRef]
- Malajczuk, N. Microbial Antagonism to Phytophthora. In Phytophthora: Its Biology, Taxonomy, Ecology and Pathology; Erwin, D.C., Bartnicki-Garcia, S., Tsao, P.H., Eds.; APS Press: St. Paul, MN, USA, 1983; pp. 197–218. [Google Scholar]
- McCarren, K.L.; McComb, J.A.; Shearer, B.L.; Hardy, G.E. The role of chlamydospores of Phytophthora cinnamomi—A review. Aust. Plant Path. 2005, 34, 333–338. [Google Scholar] [CrossRef]
- Eckert, J.W.; Tsao, P.H. A selective antibiotic medium for isolation of Phytophthora and Pythium from plant roots. Phytopathology 1962, 52, 771–777. [Google Scholar]
- Tsao, P.H.; Ocana, G. Selective isolation of species of Phytophthora from natural soils on an improved antibiotic medium. Nature 1969, 223, 636–638. [Google Scholar] [CrossRef] [PubMed]
- Kannwischer, M.E.; Mitchell, D.J. The influence of a fungicide on the epidemiology of black shank of tobacco. Phytopathology 1978, 68, 1760–1765. [Google Scholar] [CrossRef]
- Masago, H.; Yoshikawa, M.; Fukada, M.; Nakanishi, N. Selective inhibition of Pythium spp. on a medium for direct isolation of Phytophthora spp. from soils and plants. Phytopathology 1977, 67, 425–428. [Google Scholar] [CrossRef]
- Sarker, S.R.; McComb, J.A.; Burgess, T.I.; Hardy, G.E.S. Antimicrobials in Phytophthora isolation media and the growth of Phytophthora species. Plant Pathol. 2020, 69, 1426–1436. [Google Scholar] [CrossRef]
- Benigno, A.; Aglietti, C.; Cacciola, S.O.; Moricca, S. Morphological, molecular and pathological characterization of Phytophthora pseudocryptogea associated with Rosmarinus officinalis dieback in Tuscany, Central Italy. Microorganisms 2025, 13, 567. [Google Scholar] [CrossRef] [PubMed]
- Green, S.; Elliot, M.; Armstrong, A.; Hendry, S.J. Phytophthora Austrocedrae Emerges as a Serious Threat to Juniper (Juniperus communis) in Britain. Plant Pathol. 2015, 64, 456–466. [Google Scholar] [CrossRef]
- Smahi, H.; Belhoucine-Guezouli, L.; Franceschini, A.; Scanu, B. Phytophthora species associated with cork oak decline in a Mediterranean forest in western Algeria. Integr. Prot. Oak For. IOBC-WPRS Bull. 2017, 127, 123–129. [Google Scholar]
- Michel, G.W. Nystatin. In Analytical Profiles of Drug Substances; Academic Press: New York, NY, USA, 1977; pp. 341–342. [Google Scholar]
- Jung, T.; Blaschke, H.; Oßwald, W. Involvement of soilborne Phytophthora species in Central European oak decline and the effect of site factors on the disease. Plant Pathol. 2000, 49, 706–718. [Google Scholar] [CrossRef]
- Papavizas, G.C.; Bowers, J.H.; Johnston, S.A. Selective isolation of Phytophthora capsici from soils. Phytopathology 1981, 71, 129–133. [Google Scholar] [CrossRef]
- Aparicio, J.F.; Barreales, E.G.; Payero, T.D.; Vicente, C.M.; de Pedro, A.; Santos-Aberturas, J. Biotechnological production and application of the antibiotic pimaricin: Biosynthesis and its regulation. Appl. Microbiol. Biotechnol. 2016, 100, 61–78. [Google Scholar] [CrossRef]
- Hauptmann, R.M.; Widholm, J.M.; Paxton, J.D. Benomyl: A broad spectrum fungicide for use in plant cell and protoplast culture. Plant Cell Rep. 1985, 4, 129–132. [Google Scholar] [CrossRef]
- Abad, Z.G.; Burgess, T.I.; Redford, A.J.; Bienapfl, J.C.; Srivastava, S.; Mathew, R.; Jennings, K. IDphy: An international online resource for molecular and morphological identification of Phytophthora. Plant Dis. 2023, 107, 987–998. [Google Scholar] [CrossRef]
- Shearer, B.L.; Shea, S.R. Variation in seasonal population fluctuations of Phytophthora cinnamomi within and between infected Eucalyptus marginata sites of southwestern Australia. For. Ecol. Manag. 1987, 21, 209–230. [Google Scholar] [CrossRef]
- Eyre, C.A.; Kozanitas, M.; Garbelotto, M. Population dynamics of aerial and terrestrial populations of Phytophthora ramorum in a California forest under different climatic conditions. Phytopathology 2013, 103, 1141–1152. [Google Scholar] [CrossRef]
- Danks, C.; Barker, I. On-site detection of plant pathogens using lateral-flow devices. EPPO Bull. 2000, 30, 421–426. [Google Scholar] [CrossRef]
- Lane, C.R.; Hobden, E.; Walker, L.; Barton, V.C.; Inman, A.J.; Hughes, K.J.D.; Barker, I. Evaluation of a rapid diagnostic field test kit for identification of Phytophthora species, including P. ramorum and P. kernoviae at the point of inspection. Plant Pathol. 2007, 56, 828–835. [Google Scholar] [CrossRef]
- Benson, D.M. Detection of Phytophthora cinnamomi in azalea with commercial serological assay kits. Plant Dis. 1991, 75, 478–482. [Google Scholar] [CrossRef]
- Olsson, C.H.B.; Hetberg, N. Sensitivity of the ELISA test to detect Phytophthora fragariae var. rubi in raspberry roots. J. Phytopathol. 1997, 145, 285–288. [Google Scholar] [CrossRef]
- Kox, L.F.F.; Van Brouwershaven, I.R.; Van De Vossenberg, B.T.L.H.; Van Den Beld, H.E.; Bonants, P.J.M.; De Gruyter, J. Diagnostic values and utility of immunological, morphological, and molecular methods for in planta detection of Phytophthora ramorum. Phytopathology 2007, 97, 1119–1129. [Google Scholar] [CrossRef]
- Pettitt, T.; Wakeham, A.; Wainwright, M.; White, J. Comparison of serological, culture, and bait methods for detection of Pythium and Phytophthora zoospores in water. Plant Pathol. 2002, 51, 720–727. [Google Scholar] [CrossRef]
- Pettitt, T.R. Monitoring oomycetes in water: Combinations of methodologies used to answer key monitoring questions. Front. Hortic. 2023, 2, 1210535. [Google Scholar] [CrossRef]
- Martin, F.N.; Abad, Z.G.; Balci, Y.; Ivors, K. Identification and detection of Phytophthora: Reviewing our progress, identifying our needs. Plant Dis. 2012, 96, 1080–1103. [Google Scholar] [CrossRef]
- Ali-Shatayeh, M.S.; MacDonald, J.D.; Kabashima, J. A method for using commercial ELISA tests to detect zoospores of Phytophthora and Pythium species in irrigation water. Plant Dis. 1991, 75, 305–311. [Google Scholar] [CrossRef]
- Bulluck, R.; Shiel, P.; Berger, P.; Kaplan, D.; Parra, G.; Li, W.; Laurene, L.; Keller, J.; Sharma, N.; Dennis, M.; et al. A comparative analysis of detection techniques used in US regulatory programs to determine presence of Phytophthora ramorum in Camellia japonica ‘Nucio’s Gem’ in an infested nursery in southern California. Plant Health Prog. 2006, 7, 9. [Google Scholar] [CrossRef]
- López-Soriano, P.; Noguera, P.; Gorris, M.T.; Puchades, R.; Maquieira, Á.; Marco-Noales, E.; López, M.M. Lateral Flow Immunoassay for On-Site Detection of Xanthomonas Arboricola Pv. Pruni in Symptomatic Field Samples. PLoS ONE 2017, 12, e0176201. [Google Scholar] [CrossRef] [PubMed]
- Boonham, N.; Glover, R.; Tomlinson, J.; Mumford, R. Exploiting generic platform technologies for the detection and identification of plant pathogens. Eur. J. Plant Pathol. 2008, 121, 355–363. [Google Scholar] [CrossRef]
- Werres, S.; Ghimire, S.R.; Pettitt, T.R. Baiting assays for detection of Phytophthora species in irrigation water. In Biology, Detection, and Management of Plant Pathogens in Irrigation Water; The American Phytopathological Society: St. Paul, MN, USA, 2014; pp. 125–138. [Google Scholar]
- MacDonald, J.D.; Stites, J.; Kabashima, J. Comparison of serological and culture plate methods for detecting species of Phytophthora, Pythium, and Rhizoctonia in ornamental plants. Plant Dis. 1990, 74, 655–659. [Google Scholar] [CrossRef]
- Pscheidt, J.; Burkett, J.Z.; Fischer, S.L.; Hamm, P.B. Sensitivity and clinical use of Phytophthora-specific immunoassay kits. Plant Dis. 1992, 76, 928–932. [Google Scholar] [CrossRef]
- Wakeham, A.J.; Pettitt, T.R.; White, J.G. A novel method for detection of viable zoospores of Pythium in irrigation water. Ann. Appl. Biol. 1997, 131, 427–435. [Google Scholar] [CrossRef]
- Dai, T.; Yang, X.; Hu, T.; Jiao, B.; Xu, Y.; Zheng, X.; Shen, D. Comparative evaluation of a novel recombinase polymerase amplification-lateral flow dipstick (RPA-LFD) assay, LAMP, conventional PCR, and leaf-disc baiting methods for detection of phytophthora sojae. Front. Microbiol. 2019, 10, 1884. [Google Scholar] [CrossRef]
- Chen, Z.; Jiao, B.; Zhou, J.; He, H.; Dai, T. Rapid detection of Phytophthora cinnamomic based on a new target gene Pcinn13739. Front. Cell. Infect. Microbiol. 2022, 12, 923700. [Google Scholar] [CrossRef]
- Papini, V.; Meloni, A.; Pecchia, S. Development of a Duplex PCR-NALFIA Assay for the Simultaneous Detection of Macrophomina phaseolina and Verticillium dahliae Causal Agents of Crown and Root Rot of Strawberry. Agriculture 2025, 15, 160. [Google Scholar] [CrossRef]
- Pecchia, S.; Da Lio, D. Development of a Rapid PCR-Nucleic Acid Lateral Flow Immunoassay (PCR-NALFIA) Based on rDNA IGS Sequence Analysis for the Detection of Macrophomina Phaseolina in Soil. J. Microbiol. Methods 2018, 151, 118–128. [Google Scholar] [CrossRef]
- Zheng, C.; Wang, K.; Zheng, W.; Cheng, Y.; Li, T.; Cao, B.; Jin, Q.; Cui, D. Rapid Developments in Lateral Flow Immunoassay for Nucleic Acid Detection. Analyst 2021, 146, 1514–1528. [Google Scholar] [CrossRef] [PubMed]
- Tomlinson, J.; Barker, I.; Boonham, N. Faster, simpler, more-specific methods for improved molecular detection of Phytophthora ramorum in the field. Appl. Environ. Microbiol. 2007, 73, 4040–4047. [Google Scholar] [CrossRef]
- Parlascino, R.; Taguali, S.C.; Riolo, M.; Salvatore, M.; Bakonyi, J.; Ezra, D.; Benigno, A.; La Spada, F.; Pane, A.; Cacciola, S.O. Unveiling the invisible threat: Cutting-edge methods for detecting fungal and oomycete plant pathogens and mycotoxins. Physiol. Mol. Plant Pathol. 2025, 140, 102893. [Google Scholar] [CrossRef]
- Mumford, R.A.; Boonham, N.; Tomlinson, J.; Barker, I. Advances in molecular phytodiagnostics–New solutions for old problems. Eur. J. Plant Pathol. 2006, 116, 1–19. [Google Scholar] [CrossRef]
- Vincelli, P.; Tisserat, N. Nucleic acid–based pathogen detection in applied plant pathology. Plant Dis. 2008, 92, 660–669. [Google Scholar] [CrossRef]
- Rahman, M.T.; Uddin, M.S.; Sultana, R.; Moue, A.; Setu, M. Polymerase chain reaction (PCR): A short review. Anwer Khan Mod. Med. Coll. J. 2013, 4, 30–36. [Google Scholar] [CrossRef]
- Sachse, K. Specificity and performance of PCR detection assays for microbial pathogens. Mol. Biotechnol. 2004, 26, 61–79. [Google Scholar] [CrossRef]
- Kim, K.S.; Lee, Y.S. Rapid and accurate species-specific detection of Phytophthora infestans through analysis of ITS regions in its rDNA. J. Microbiol. Biotechnol. 2000, 10, 651–655. [Google Scholar]
- Liew, E.C.Y.; Maclean, D.J.; Irwin, J.A.G. Specific PCR based detection of Phytophthora medicaginis using the intergenic spacer region of the ribosomal DNA. Mycol. Res. 1998, 102, 73–80. [Google Scholar] [CrossRef]
- Silvar, C.; Duncan, J.M.; Cooke, D.E.L.; Williams, N.A.; Díaz, J.; Merino, F. Development of specific PCR primers for identification and detection of Phytophthora capsici Leon. Eur. J. Plant Pathol. 2005, 112, 43–52. [Google Scholar] [CrossRef]
- Judelson, H.S.; Tooley, P.W. Enhanced polymerase chain reaction methods for detecting and quantifying Phytophthora infestans in plants. Phytopathology 2000, 90, 1112–1119. [Google Scholar] [CrossRef]
- Bhat, R.G.; Browne, G.T. Specific detection of Phytophthora cactorum in diseased strawberry plants using nested polymerase chain reaction. Plant Pathol. 2010, 59, 121–129. [Google Scholar] [CrossRef]
- Schrader, C.; Schielke, A.; Ellerbroek, L.; Johne, R. PCR inhibitors—Occurrence, properties and removal. J. Appl. Microbiol. 2012, 113, 1014–1026. [Google Scholar] [CrossRef]
- Josephson, K.L.; Gerba, C.P.; Pepper, I.L. Polymerase chain reaction detection of nonviable bacterial pathogens. Appl. Environ. Microbiol. 1993, 59, 3513–3515. [Google Scholar] [CrossRef]
- López, M.M.; Llop, P.; Olmos, A.; Marco-Noales, E.; Cambra, M.; Bertolini, E. Are molecular tools solving the challenges posed by detection of plant pathogenic bacteria and viruses? Curr. Issues Mol. Biol. 2009, 11, 13–46. [Google Scholar] [CrossRef]
- Otsubo, K.; Li, M.; Afandi, A.; Suga, H.; Kageyama, K.; Hieno, A. Multiplex PCR specific for genus Phytophthora and P. nicotianae with an internal plant DNA control for effective quarantine of Phytophthora species in Japan. J. Gen. Plant Pathol. 2024, 90, 201–216. [Google Scholar] [CrossRef]
- Xu, Y.-G.; Liu, Z.-M.; Zhang, B.-Q.; Qu, M.; Mo, C.-S.; Luo, J.; Li, S.-L. Development of a novel target-enriched multiplex PCR (Tem-PCR) assay for simultaneous detection of five foodborne pathogens. Food Control 2016, 64, 54–59. [Google Scholar] [CrossRef]
- Green, M.R.; Sambrook, J. Nested Polymerase Chain Reaction (PCR). Cold Spring Harb. Protoc. 2019, 2019, pdb.prot095182. [Google Scholar] [CrossRef]
- Abath, F.G.; Melo, F.L.; Werkhauser, R.P.; Montenegro, L.; Montenegro, R.; Schindler, H.C. Single-tube nested PCR using immobilized internal primers. Biotechniques 2002, 33, 1210–1214. [Google Scholar] [CrossRef] [PubMed]
- Kwok, S. Procedures to minimize PCR-product carry-over. In PCR Protocols: A Guide to Methods and Applications; Innis, M., Gelfand, D.H., Sninsky, J., White, T., Eds.; Academic Press: Cambridge, MA, USA, 1990; pp. 142–145. [Google Scholar]
- Schena, L.; Duncan, J.M.; Cooke, D.E.L. Development and application of a PCR-based ‘molecular tool box’ for the identification of Phytophthora species damaging forests and natural ecosystems. Plant Pathol. 2008, 57, 64–75. [Google Scholar] [CrossRef]
- Schena, L.; Hughes, K.J.D.; Cooke, D.E.L. Detection and quantification of Phytophthora ramorum, P. kernoviae, P. citricola and P. quercina in symptomatic leaves by multiplex real-time PCR. Mol. Plant Pathol. 2006, 7, 365–379. [Google Scholar] [CrossRef]
- Ippolito, A.; Schena, L.; Nigro, F. Detection of Phytophthora nicotianae and P. citrophthora in citrus roots and soils by nested PCR. Eur. J. Plant Pathol. 2002, 108, 855–868. [Google Scholar] [CrossRef]
- Verdecchia, E.; Ceustermans, A.; Baets, D.; Ferreira, J.; Bonants, P.; Melis, P.; Van Hemelrijck, W.; Bylemans, S.; Rediers, H.; Lievens, B. Quantitative PCR for detection and quantification of Phytophthora cactorum in the cultivation of strawberry. Eur. J. Plant Pathol. 2021, 160, 867–882. [Google Scholar] [CrossRef]
- Haegi, A.; Luongo, L.; Vitale, S.; Tizzani, L.; Belisario, A. TaqMan qPCR detection and quantification of Phytophthora cinnamomi in soil and plant tissues for walnut disease management. Agriculture 2024, 14, 999. [Google Scholar] [CrossRef]
- Hayden, K.J.; Rizzo, D.M.; Tse, J.; Garbelotto, M. Detection and quantification of Phytophthora ramorum from California forests using a real-time polymerase chain reaction assay. Phytopathology 2004, 94, 1075–1083. [Google Scholar] [CrossRef] [PubMed]
- Hughes, K.J.; Tomlinson, J.A.; Griffin, R.L.; Boonham, N.; Inman, A.J.; Lane, C.R. Development of a one-step real-time polymerase chain reaction assay for diagnosis of Phytophthora ramorum. Phytopathology 2006, 96, 975–981. [Google Scholar] [CrossRef]
- Tooley, P.W.; Martin, F.N.; Carras, M.M.; Frederick, R.D. Real-time fluorescent polymerase chain reaction detection of Phytophthora ramorum and Phytophthora pseudosyringae using mitochondrial gene regions. Phytopathology 2006, 96, 336–345. [Google Scholar] [CrossRef]
- Osawa, H.; Suzuki, N.; Akino, S.; Araki, H.; Asano, K.; Akai, K.; Kondo, N. Quantification of Phytophthora infestans population densities and their changes in potato field soil using real-time PCR. Sci. Rep. 2021, 11, 6266. [Google Scholar] [CrossRef]
- Li, M.; Guo, Q.; Liang, M.; Zhao, Q.; Lin, T.; Gao, H.; Hieno, A.; Kageyama, K.; Zhang, X.; Cui, L.; et al. Population dynamics, effective soil factors, and LAMP detection systems for Phytophthora species associated with Kiwifruit diseases in China. Plant Dis. 2022, 106, 846–853. [Google Scholar] [CrossRef]
- Schenck, N.; Fourrier-Jeandel, C.; Ioos, R. A robust and specific real-time PCR tool for the detection of Phytophthora lateralis in plant tissues. Eur. J. Plant Pathol. 2016, 146, 231–244. [Google Scholar] [CrossRef]
- Liu, Y.; Li, J.; Guo, Z.; Feng, C.; Gao, Y.; Liu, D.; Wang, D. Development and validation of a droplet digital PCR assay for sensitive detection and quantification of Phytophthora nicotianae. Front. Plant Sci. 2025, 16, 1573949. [Google Scholar] [CrossRef]
- Blaya, J.; Lloret, E.; Santísima-Trinidad, A.B.; Ros, M.; Pascual, J.A. Molecular methods (digital PCR and real-time PCR) for the quantification of low copy DNA of Phytophthora nicotianae in environmental samples. Pest Manag. Sci. 2016, 72, 747–753. [Google Scholar] [CrossRef]
- Ristaino, J.B.; Saville, A.C.; Paul, R.; Cooper, D.C.; Wei, Q. Detection of Phytophthora infestans by Loop-Mediated Isothermal Amplification, Real-Time LAMP, and Droplet Digital PCR. Plant Dis. 2020, 104, 708–716. [Google Scholar] [CrossRef]
- Notomi, T.; Mori, Y.; Tomita, N.; Kanda, H. Loop-Mediated Isothermal Amplification (LAMP): Principle, Features, and Future Prospects. J. Microbiol. 2015, 53, 1–5. [Google Scholar] [CrossRef] [PubMed]
- Aglietti, C.; Benigno, A.; Cacciola, S.O.; Moricca, S. LAMP Reaction in Plant Disease Surveillance: Applications, Challenges, and Future Perspectives. Life 2024, 14, 1549. [Google Scholar] [CrossRef] [PubMed]
- Khan, M.; Li, B.; Jiang, Y.; Weng, Q.; Chen, Q. Evaluation of different PCR-based assays and LAMP method for rapid detection of Phytophthora infestans by targeting the Ypt1 gene. Front. Microbiol. 2017, 8, 1920. [Google Scholar] [CrossRef] [PubMed]
- Hieno, A.; Li, M.; Otsubo, K.; Suga, H.; Kageyama, K. Multiplex LAMP Detection of the Genus Phytophthora and Four Phytophthora Species P. ramorum, P. lateralis, P. kernoviae, and P. nicotianae, with a Plant Internal Control. Microbes Environ. 2021, 36, ME21019. [Google Scholar] [CrossRef]
- Dai, T.; Yang, X.; Hu, T.; Li, Z.Y.; Xu, Y.; Lu, C.C. A novel LAMP assay for the detection of Phytophthora cinnamomi utilizing a new target gene identified from genome sequences. Plant Dis. 2019, 103, 3101–3107. [Google Scholar] [CrossRef]
- Piepenburg, O.; Williams, C.H.; Stemple, D.L.; Armes, N.A. DNA Detection Using Recombination Proteins. PLoS Biol. 2006, 4, e204. [Google Scholar] [CrossRef]
- Rovetto, E.I.; Garbelotto, M.; Moricca, S.; Amato, M.; La Spada, F.; Cacciola, S.O. A portable fluorescence-based recombinase polymerase amplification assay for the detection of mal secco disease by Plenodomus tracheiphilus. Crop Prot. 2024, 184, 106825. [Google Scholar] [CrossRef]
- Kersting, S.; Rausch, V.; Bier, F.F.; von Nickisch-Rosenegk, M. Rapid Detection of Plasmodium Falciparum with Isothermal Recombinase Polymerase Amplification and Lateral Flow Analysis. Malar. J. 2014, 13, 99. [Google Scholar] [CrossRef] [PubMed]
- Miles, T.D.; Martin, F.N.; Coffey, M.D. Development of rapid isothermal amplification assays for detection of Phytophthora spp. in plant tissue. Phytopathology 2015, 105, 265–278. [Google Scholar] [CrossRef] [PubMed]
- Zang, J.H.; Dai, T.T.; Liu, T.L.; Xu, X.Q.; Zhou, J. Rapid and Efficient Molecular Detection of Phytophthora nicotianae based on RPA-CRISPR/Cas12a. Forests 2024, 15, 952. [Google Scholar] [CrossRef]
- Guo, Y.; Tan, J.; Jiao, B.; Wang, F.; Wang, H.; Yang, C.; Dai, T. Establishment of a rapid detection system for Phytophthora syringae based on RPA/CRISPR-cas12a. Crop Prot. 2025, 190, 107106. [Google Scholar] [CrossRef]
- Dai, T.; Guo, Y.; Wen, T.; Yu, S.; Tao, Y.; Liu, Z. Establishment of a Rapid Detection Technique Based on RPA-LFD and RPA-CRISPR/Cas12a on Phytophthora pini. Microorganisms 2025, 13, 863. [Google Scholar] [CrossRef]
- Schwenkbier, L.; Pollok, S.; König, S.; Urban, M.; Werres, S.; Cialla-May, D.; Weber, K.; Popp, J. Towards on-site testing of Phytophthora species. Anal. Methods 2015, 7, 211–217. [Google Scholar] [CrossRef]
- Du, X.J.; Zhou, T.J.; Li, P.; Wang, S. A rapid Salmonella detection method involving thermophilic helicase-dependent amplification and a lateral flow assay. Mol. Cell. Probes 2017, 34, 37–44. [Google Scholar] [CrossRef]
- Lodha, T.D.; Basak, J. Plant-pathogen interactions: What microarray tells about it? Mol. Biotechnol. 2012, 50, 87–97. [Google Scholar] [CrossRef]
- Wise, R.P.; Moscou, M.J.; Bogdanove, A.J.; Whitham, S.A. Transcript profiling in host-pathogen interactions. Annu. Rev. Phytopathol. 2007, 45, 329–369. [Google Scholar] [CrossRef]
- Zhang, N.; McCarthy, M.L.; Smart, C.D. A macroarray system for the detection of fungal and oomycete pathogens of solanaceous crops. Plant Dis. 2008, 92, 953–960. [Google Scholar] [CrossRef] [PubMed]
- Lievens, B.; Brouwer, M.; Vanachter, A.C.; Lévesque, C.A.; Cammue, B.P.; Thomma, B.P. Quantitative assessment of phytopathogenic fungi in various substrates using a DNA macroarray. Environ. Microbiol. 2005, 7, 1698–1710. [Google Scholar] [CrossRef]
- Sikora, K.; Verstappen, E.; Mendes, O.; Schoen, C.; Ristaino, J.; Bonants, P. A universal microarray detection method for identification of multiple Phytophthora spp. using padlock probes. Phytopathology 2012, 102, 635–645. [Google Scholar] [CrossRef]
- Wong, M.Y.; Smart, C.D. A new application using a chromogenic assay in a plant pathogen DNA macroarray detection system. Plant Dis. 2012, 96, 1365–1371. [Google Scholar] [CrossRef] [PubMed]
- Chen, W.; Djama, Z.R.; Coffey, M.D.; Martin, F.N.; Bilodeau, G.J.; Radmer, L.; Denton, G.; Lévesque, C.A. Membrane-based oligonucleotide array developed from multiple markers for the detection of many Phytophthora species. Phytopathology 2013, 103, 43–54. [Google Scholar] [CrossRef] [PubMed]
- Tremblay, É.D.; Duceppe, M.O.; Bérubé, J.A.; Kimoto, T.; Lemieux, C.; Bilodeau, G.J. Screening for exotic forest pathogens to increase survey capacity using metagenomics. Phytopathology 2018, 108, 1509–1521. [Google Scholar] [CrossRef]
- Rott, M.; Xiang, Y.; Boyes, I.; Belton, M.; Saeed, H.; Kesanakurti, P.; Hayes, S.; Lawrence, T.; Birch, C.; Bhagwat, B.; et al. Application of next generation sequencing for diagnostic testing of tree fruit viruses and viroids. Plant Dis. 2017, 101, 1489–1499. [Google Scholar] [CrossRef]
- Mora-Sala, B.; Gramaje, D.; Abad-Campos, P.; Berbegal, M. Diversity of Phytophthora species associated with Quercus ilex L. in three Spanish regions evaluated by NGS. Forests 2019, 10, 979. [Google Scholar] [CrossRef]
- Català, S.; Pérez-Sierra, A.; Abad-Campos, P. The use of genus-specific amplicon pyrosequencing to assess Phytophthora species diversity using eDNA from soil and water in northern spain. PLoS ONE 2015, 10, e0119311. [Google Scholar] [CrossRef] [PubMed]
- Landa, B.B.; Arias-Giraldo, L.F.; Henricot, B.; Montes-Borrego, M.; Shuttleworth, L.A.; Pérez-Sierra, A. Diversity of Phytophthora species detected in disturbed and undisturbed british soils using high-throughput sequencing targeting ITS rRNA and COI mtDNA regions. Forests 2021, 12, 229. [Google Scholar] [CrossRef]
- Mitchelson, K.R.; Moricca, S. DNA fingerprinting methods for microbial pathogens: Application to diagnostics, taxonomy and plant disease management. In Integrated Management of Diseases Caused by Fungi, Phytoplasma and Bacteria; Springer: Dordrecht, The Netherlands, 2008; pp. 333–364. [Google Scholar]
- Phytophthora Database. Available online: https://phytophthoradb.org/genetic_marker_list (accessed on 10 January 2025).
- Yang, X.; Hong, C. Differential usefulness of nine commonly used genetic markers for identifying Phytophthora species. Front. Microbiol. 2018, 9, 2334. [Google Scholar] [CrossRef]
- Martin, F.N.; Blair, J.E.; Coffey, M.D. A combined mitochondrial and nuclear multilocus phylogeny of the genus Phytophthora. Fungal Genet. Biol. 2014, 66, 19–32. [Google Scholar] [CrossRef]
- Decloquement, J.; Ramos-Sobrinho, R.; Elias, S.; Britto, D.; Puig, A.; Reis, A.; Da Silva, R.; Honorato-Júnior, J.; Luz, E.; Pinho, D.; et al. Phytophthora theobromicola sp. nov.: A new species causing black pod disease on cacao in Brazil. Front. Microbiol. 2021, 12, 537399. [Google Scholar] [CrossRef]
- Jung, T.; Jung, M.H.; Scanu, B.; Seress, D.; Kovács, M.G.; Maia, C.; Pérez-Sierra, A.; Chang, T.T.; Chandelier, A.; Heungens, K.; et al. Six new Phytophthora species from ITS Clade 7a including two sexually functional heterothallic hybrid species detected in natural ecosystems in Taiwan. Persoonia-Mol. Phylogeny Evol. Fungi 2017, 38, 100–135. [Google Scholar] [CrossRef] [PubMed]
- Jung, T.; Jung, M.H.; Cacciola, S.O.; Cech, T.; Bakonyi, J.; Seress, D.; Mosca, S.; Schena, L.; Seddaiu, S.; Pane, A.; et al. Multiple new cryptic pathogenic Phytophthora species from Fagaceae forests in Austria, Italy and Portugal. IMA Fungus 2017, 8, 219–244. [Google Scholar] [CrossRef] [PubMed]
- O’Neill, R.; McLay, E.; Nunes Leite, L.; Panda, P.; Perez-Sierra, A.; Eacock, A.; LeBoldus, J.M.; Stamm, E.A.; Fraser, S.; McDougal, R.L. Ultra-sensitive detection of Phytophthora pluvialis by real-time PCR targeting a mitochondrial gene. Phytopathology 2025, 116, 51–62. [Google Scholar] [CrossRef]
- Foster, Z.S.; Albornoz, F.E.; Fieland, V.J.; Larsen, M.M.; Jones, F.A.; Tyler, B.M.; Nguyen, H.D.T.; Burgess, T.I.; Riddell, C.; Voglmayr, H.; et al. A new oomycete metabarcoding method using the rps10 gene. Phytobiomes J. 2022, 6, 214–226. [Google Scholar] [CrossRef]
- Burgess, T.I.; White, D.; Sapsford, S.J. Comparison of Primers for the Detection of Phytophthora (and Other Oomycetes) from Environmental Samples. J. Fungi 2022, 8, 980. [Google Scholar] [CrossRef]
- König, S.; Schwenkbier, L.; Pollok, S.; Riedel, M.; Wagner, S.; Popp, J.; Weber, K.; Werres, S. Potential of Ypt1 and ITS gene regions for the detection of Phytophthora species in a lab-on-a-chip DNA hybridization array. Plant Pathol. 2015, 64, 1176–1189. [Google Scholar] [CrossRef]
- Munawar, M.; Toljamo, A.; Martin, F.; Kokko, H. Recombinase Polymerase Amplification Assay for fast, sensitive and on-site detection of Phytophthora cactorum without DNA extraction. Eur. J. Horticultural Sci. 2019, 84, 14–19. [Google Scholar] [CrossRef]
- Schena, L.; Cooke, D.E.L. Assessing the potential of regions of the nuclear and mitochondrial genome to develop a “molecular tool box” for the detection and characterization of Phytophthora species. J. Microbiol. Methods 2006, 67, 70–85. [Google Scholar] [CrossRef]
- Miles, T.D.; Martin, F.N.; Robideau, G.P.; Bilodeau, G.J.; Coffey, M.D. Systematic development of Phytophthora species-specific mitochondrial diagnostic markers for economically important members of the genus. Plant Dis. 2017, 101, 1162–1170. [Google Scholar] [CrossRef]
- Wang, H.; Wang, Y.; Hou, X.; Xiong, B. Bioelectronic Nose Based on Single-Stranded DNA and Single-Walled Carbon Nanotube to Identify a Major Plant Volatile Organic Compound (P-Ethylphenol) Released by Phytophthora cactorum Infected Strawberries. Nanomaterials 2020, 10, 479. [Google Scholar] [CrossRef]
- Sherwood, P.; Nordström, I.; Woodward, S.; Bohman, B.; Cleary, M. Detecting pathogenic Phytophthora species using volatile organic compounds. Molecules 2024, 29, 1749. [Google Scholar] [CrossRef]
- Thompson, C.H.; McCartney, M.M.; Roubtsova, T.V.; Kasuga, T.; Ebeler, S.E.; Davis, C.E.; Bostock, R.M. Analysis of volatile profiles for tracking asymptomatic infections of Phytophthora ramorum and other pathogens in Rhododendron. Phytopathology 2021, 111, 1818–1827. [Google Scholar] [CrossRef]
- Qiu, R.; Qu, D.; Trengove, R.; Agarwal, M.; Hardy, G.E.S.; Ren, Y.L. Headspace solid-phase microextraction and gas chromatography-mass spectrometry for analysis of VOCs produced by Phytophthora cinnamomi. Plant Dis. 2014, 98, 1099–1105. [Google Scholar] [CrossRef]
- Cova, C.M.; Rincón, E.; Espinosa, E.; Serrano, L.; Zuliani, A. Paving the Way for a Green Transition in the Design of Sensors and Biosensors for the Detection of Volatile Organic Compounds (VOCs). Biosensors 2022, 12, 51. [Google Scholar] [CrossRef] [PubMed]
- Borowik, P.; Adamowicz, L.; Tarakowski, R.; Wacławik, P.; Oszako, T.; Ślusarski, S.; Tkaczyk, M. Application of a low-cost electronic nose for differentiation between pathogenic oomycetes Pythium intermedium and Phytophthora plurivora. Sensors 2021, 21, 1326. [Google Scholar] [CrossRef] [PubMed]
- Duncan, J.; Cooke, D. Identifying, diagnosing and detecting Phytophthora by molecular methods. Mycologist 2002, 16, 59–66. [Google Scholar] [CrossRef]
- Wilkins, N.; Whiley, H.; Ross, K. A review of the current methods used to detect Phytophthora cinnamomi. Fungal Biol. Rev. 2025, 53, 100441. [Google Scholar] [CrossRef]
- Junker, C.; Pfaff, A.; Werres, S. Validation of the bait test with rhododendron leaves for Phytophthora ramorum. EPPO Bull. 2018, 48, 595–608. [Google Scholar] [CrossRef]
- di Nardo, F.; Chiarello, M.; Cavalera, S.; Baggiani, C.; Anfossi, L. Ten years of lateral flow immunoassay technique applications: Trends, challenges and future perspectives. Sensors 2021, 21, 5185. [Google Scholar] [CrossRef]
- Ahirwar, R.; Bhattacharya, A.; Kumar, S. Unveiling the underpinnings of various non-conventional ELISA variants: A review article. Expert Rev. Mol. Diagn. 2022, 22, 761–774. [Google Scholar] [CrossRef]
- Hosseini, S.; Vázquez-Villegas, P.; Rito-Palomares, M.; Martinez-Chapa, S.O. Advantages, Disadvantages and Modifications of Conventional ELISA. In Enzyme-Linked Immunosorbent Assay (ELISA): From A to Z; Hosseini, S., Vázquez-Villegas, P., Rito-Palomares, M., Martinez-Chapa, S.O., Eds.; Springer Briefs in Applied Sciences and Technology; Springer: Singapore, 2018; pp. 67–115. ISBN 978-981-10-6766-2. [Google Scholar]
- McNair, J.N.; Frobish, D.; Rediske, R.; Hart, J.; Jamison, M.; Szlag, D. The theoretical basis of qPCR and ddPCR copy number estimates: A critical review and exposition. Water 2025, 17, 381. [Google Scholar] [CrossRef]
- Mehta, N. RT-qPCR Made Simple: A Comprehensive Guide on the Methods, Advantages, Disadvantages, and Everything in Between. Undergrad. Res. Nat. Clin. Sci. Technol. J. 2022, 6, 1–6. [Google Scholar] [CrossRef]
- Green, M.R.; Sambrook, J. Polymerase chain reaction. Cold Spring Harb. Protoc. 2019, 6, 436–456. [Google Scholar] [CrossRef] [PubMed]
- Li, Z.; Yang, X.; Yang, B.; Yang, J.; Tao, C.; Zhang, D.; Yamaguchi, Y. A comprehensive review of methodological and technological advancement in PCR during the last 15 years. Biotechnol. Adv. 2025, 85, 108719. [Google Scholar] [CrossRef] [PubMed]
- Crego-Vicente, B.; Del Olmo, M.D.; Muro, A.; Fernández-Soto, P. Multiplexing LAMP Assays: A Methodological Review and Diagnostic Application. Int. J. Mol. Sci. 2024, 25, 6374. [Google Scholar] [CrossRef]
- Abdullahi, U.F.; Naim, R.; Taib, W.R.W.; Saleh, A.; Muazu, A.; Aliyu, S.; Baig, A.A. Loop-mediated isothermal amplification (LAMP), an innovation in gene amplification: Bridging the gap in molecular diagnostics; a review. Indian J. Sci. Technol. 2015, 8, 1. [Google Scholar] [CrossRef]
- Tan, M.; Liao, C.; Liang, L.; Yi, X.; Zhou, Z.; Wei, G. Recent advances in recombinase polymerase amplification: Principle, advantages, disadvantages and applications. Front. Cell. Infect. Microbiol. 2022, 12, 1744. [Google Scholar] [CrossRef]
- Munawar, M.A. Critical insight into recombinase polymerase amplification technology. Expert Rev. Mol. Diagn. 2022, 22, 725–737. [Google Scholar] [CrossRef]
- Vincent, M.; Xu, Y.; Kong, H. Helicase-Dependent Isothermal DNA Amplification. EMBO Rep. 2004, 5, 795–800. [Google Scholar] [CrossRef] [PubMed]
- Oliveira, B.B.; Veigas, B.; Baptista, P.V. Isothermal Amplification of Nucleic Acids: The Race for the Next “Gold Standard”. Front. Sens. 2021, 2, 14. [Google Scholar] [CrossRef]
- Barreda-Garcia, S.; Miranda-Castro, R.; de-Los-Santos-Alvarez, N.; Miranda-Ordieres, A.J.; Lobo-Castanon, M.J. Helicase-dependent isothermal amplification: A novel tool in the development of molecular-based analytical systems for rapid pathogen detection. Anal. Bioanal. Chem. 2018, 410, 679–693. [Google Scholar] [CrossRef]
- Freeman, W.M.; Robertson, D.J.; Vrana, K.E. Fundamentals of DNA hybridization arrays for gene expression analysis. Biotechniques 2000, 29, 1042–1055. [Google Scholar] [CrossRef]
- He, Y.; Yan, W.; Long, L.; Dong, L.; Ma, Y.; Li, C.; Xie, Y.; Liu, N.; Xing, Z.; Xia, W.; et al. The CRISPR/Cas System: A Customizable Toolbox for Molecular Detection. Genes 2023, 14, 850. [Google Scholar] [CrossRef]
- Díaz-Cruz, G.A.; Smith, C.M.; Wiebe, K.F.; Villanueva, S.M.; Klonowski, A.R.; Cassone, B.J. Applications of Next-generation sequencing for large-scale pathogen diagnoses in Soybean. Plant Dis. 2019, 103, 1075–1083. [Google Scholar] [CrossRef] [PubMed]
- Satam, H.; Joshi, K.; Mangrolia, U.; Waghoo, S.; Zaidi, G.; Rawool, S.; Thakare, R.P.; Banday, S.; Mishra, A.K.; Das, G.; et al. Next-Generation Sequencing Technology: Current Trends and Advancements. Biology 2023, 12, 997. [Google Scholar] [CrossRef]
- Liu, Z.; Wang, M.; Wu, M.; Li, X.; Liu, H.; Niu, N.; Li, S.; Chen, L. Volatile organic compounds (VOCs) from plants: From release to detection. TrAC Trends Anal. Chem. 2022, 158, 116872. [Google Scholar] [CrossRef]
- Tomlinson, J.A.; Dickinson, M.; Hobden, E.; Robinson, S.; Giltrap, P.M.; Boonham, N. A Five-Minute DNA Extraction Method for Expedited Detection of Phytophthora Ramorum Following Prescreening Using Phytophthora Spp. Lateral Flow Devices. J. Microbiol. Methods 2010, 81, 116–120. [Google Scholar] [CrossRef]
- Standard-Diagnostics, E.P.P.O. PM 7/98 (5). Specific requirements for laboratories preparing accreditation for a plant pest diagnostic activity. EPPO Bull. 2021, 51, 468–498. [Google Scholar] [CrossRef]
- ISO/IEC 17025; 2017-General Requirements for the Competence of Testing and Calibration Laboratories. Vernier: Geneva, Switzerland, 2017.
- Bertier, L.; Leus, L.; D’hondt, L.; de Cock, A.W.A.M.; Höfte, M. Host Adaptation and Speciation through Hybridization and Polyploidy in Phytophthora. PLoS ONE 2013, 8, e85385. [Google Scholar] [CrossRef] [PubMed]
- Callaghan, S.; Guest, D. Globalisation, the founder effect, hybrid Phytophthora species and rapid evolution: New headaches for biosecurity. Australas. Plant Pathol. 2015, 44, 255–262. [Google Scholar] [CrossRef]
- Zellner, M.; Keil, S.; Benker, M. Latent infection rate of potato seed tubers with Phytophthora infestans (Mont.) de Bary-an underestimated problem. J. Cultiv. Plants 2011, 63, 13–16. [Google Scholar]








| Chemical Name | Microorganisms Affected | Mode of Action | References |
|---|---|---|---|
| Nystatin | The majority of fungi | Binds to ergosterol in the fungal cell membrane, forming pores that cause potassium leakage, acidification, and ultimately lead to the death of the fungus | [26,49,55,56,57,60,61] |
| Sodium ampicillin (Ampicillin) | Gram-positive bacteria | Prevents the synthesis of the bacterial cell wall, which leads to the rupture and destruction of bacterial cells | [26,49,54,55,56,57,61] |
| Rifampicin | Mycobacteria and Gram-negative bacteria | Inhibits the production of proteins in host bacteria | [26,49,54,55,56,57,61] |
| Pentachloro-nitrobenzene (PCNB) | A wide variety of fungi | Breaks down into CO2, which inhibits oxygen uptake by fungal spores, thereby killing them or preventing their germination | [49,53,54,55,61,62] |
| 3-hydroxy 5-methyl isoxyazole (Hymexazol) | Many Pythium and Mortierella spp. | Disrupts the synthesis of RNA and DNA in fungi and oomycetes | [26,49,55,56,57,61,62] |
| Chloramphenicol | Gram-positive and Gram-negative bacteria | Inhibits protein synthesis by blocking the peptidyl transferase activity of the bacterial ribosome | [56] |
| Pimaricin | The majority of fungi | Binds to ergosterol in the fungal cell membrane, forming pores that cause potassium leakage, acidification, and ultimately lead to the death of the fungus | [52,53,54,57,61,62,63] |
| Metil-1-(butylcarbamoyl)-2-benzimidazole carbamate (Benomyl) | The majority of fungi | Disrupts the process of mitosis | [55,62,64] |
| Vancomycin | Gram-positive bacteria | Inhibits the polymerization of peptidoglycans in the bacterial cell wall | [53,62] |
| Penicillin | Gram-positive cocci and rods, most anaerobes, and Gram-negative bacteria | Inhibits the cross-linking of peptidoglycan within the cell wall | [52,62] |
| Polymyxin B | Gram-negative bacteria | Destabilizes the phospholipids and lipopolysaccharides (LPS) present | [52] |
| Gene/Target Region | Function/Description | Position | References |
|---|---|---|---|
| 60S Ribosomal Protein L10 | Conserved ribosomal protein of the 60S ribosomal subunit | Nuclear | [4,150] |
| Beta Tubulin | Structural protein component of microtubules | Nuclear | [4,150,151,152,153,154] |
| Enolase | Essential enzyme in the glycolytic pathway | Nuclear | [150] |
| Heat Shock Protein 90 (HSP90) | Cellular chaperone protein involved in stress response | Nuclear | [4,150,152,153,154] |
| Internal Transcribed Spacer (ITS) region | Internal transcribed region of rDNA; widely used for species-level identification | Nuclear | [4,150,152,153,154] |
| Large Subunit rRNA (28S, 5′ portion) | 5′ region of the large subunit ribosomal RNA gene | Nuclear | [150] |
| Mitochondrial cox1 locus | Mitochondrial gene encoding cytochrome oxidase subunit 1 | Mitochondrial | [4,150,152,153,154] |
| Mitochondrial cox2 locus | Mitochondrial gene encoding cytochrome oxidase subunit 2 | Mitochondrial | [151,152,155] |
| Mitochondrial NADH Dehydrogenase Subunit 1 (nad1) | Mitochondrial gene encoding NADH dehydrogenase subunit 1; includes flanking regions | Mitochondrial | [153,154] |
| Mitochondrial NADH Dehydrogenase Subunit 9 (nad9) | Mitochondrial gene encoding NADH dehydrogenase subunit 9; includes flanking regions with mitochondrial ribosomal protein S10 | Mitochondrial | [151] |
| Mitochondrial Ribosomal Protein S10 | Mitochondrial ribosomal protein | Mitochondrial | [151,156,157] |
| Mitochondrial Sec-Independent Transporter Protein (ymf16) | Mitochondrial transporter protein independent of the Sec pathway | Mitochondrial | [151] |
| TEF1 | Translation elongation factor 1 | Nuclear | [4,150,152] |
| TigA gene fusion | Transcriptional fusion of genes encoding triose-phosphate isomerase and glyceraldehyde-3-phosphate dehydrogenase | Nuclear | [150] |
| Ypt1 | Small GTP-binding protein of the Rab family | Nuclear | [4,158] |
| Mitochondrial genome region between gene Atp9 and gene Nad9 | Intergenic mitochondrial DNA spacer between atp9 and nad9 | Mitochondrial | [159,160,161] |
| Intergenic spacer (IGS) region of the rDNA | Non-transcribed region between rDNA repeats | Nuclear | [96,160] |
| Diagnostic Assays | Protocols | Multiplex Feasibility | 4 Efficiency | Quantification | 6 Cost | 4 Sensitivity | 4 Specificity | 7 Turnaround Time | 5 Field- Deployability | 5 Expertise Required | References |
|---|---|---|---|---|---|---|---|---|---|---|---|
| Traditional approaches | Cultivation- based method | N | -+ | Y/N | low | +++ | - | d/w | N | Y | [168,169] |
| Baiting | N | -+ | N | very low | ++ | - | d/w | Y | Y | [74,80,170] | |
| Immunoassays | 1 LFIA | Y | + | N | low | + | + | m | Y | N | [171] |
| 1 ELISA | N | ++ | Y | medium | + | + | m/h | N | Y | [172,173] | |
| PCR | 2 cPCR | N | ++ | N | medium | ++ | ++ | h | N | Y | [93,105,174,175,176,177] |
| 2 nPCR | N | +++ | N | medium | ++ | +++ | h | N | Y | ||
| 2 mPCR | Y | ++ | N | medium | +(+) | ++ | h | N | Y | ||
| 2 qPCR | Y/N | +++ | Y | medium | +++ | +++ | h | N | Y | ||
| 2 ddPCR | Y/N | +++ | Y | high | ++++ | +++ | h | N | Y | ||
| Isothermal amplification | 3 LAMP | Y/N | ++ | Y/N | low/medium | ++ | +++ | m | Y | N | [178,179,180,181,182,183,184] |
| 3 RPA | Y/N | ++ | Y/N | low/medium | ++ | ++ | m | Y | N | ||
| 3 HDA | Y/N | ++ | Y/N | low/medium | ++ | ++ | h | Y | N | ||
| Hydridization | Micro- Macro arrays | Y/N | ++ | Y/N | high | ++ | +++ | h | N | Y | [185] |
| CRISPR-Cas | Y | ++ | Y/N | medium | +++ | +++ | m/h | Y | Y | [186] | |
| NGS | Y | ++++ | Y/N | very high | ++ | ++++ | d | N | Y | [187,188] | |
| VOCS | N | + | Y/N | low/medium | ++ | ++ | h/d | Y/N | Y | [189] |
Disclaimer/Publisher’s Note: The statements, opinions and data contained in all publications are solely those of the individual author(s) and contributor(s) and not of MDPI and/or the editor(s). MDPI and/or the editor(s) disclaim responsibility for any injury to people or property resulting from any ideas, methods, instructions or products referred to in the content. |
© 2026 by the authors. Licensee MDPI, Basel, Switzerland. This article is an open access article distributed under the terms and conditions of the Creative Commons Attribution (CC BY) license.
Share and Cite
Papini, V.; Benigno, A.; Rizzo, D.; Moricca, S. Catching the Elusive Phytophthora: A Review of Methods and Applications for Pathogen Detection and Identification Across Agricultural, Horticultural, Forestry and Ornamental Settings. BioTech 2026, 15, 17. https://doi.org/10.3390/biotech15010017
Papini V, Benigno A, Rizzo D, Moricca S. Catching the Elusive Phytophthora: A Review of Methods and Applications for Pathogen Detection and Identification Across Agricultural, Horticultural, Forestry and Ornamental Settings. BioTech. 2026; 15(1):17. https://doi.org/10.3390/biotech15010017
Chicago/Turabian StylePapini, Viola, Alessandra Benigno, Domenico Rizzo, and Salvatore Moricca. 2026. "Catching the Elusive Phytophthora: A Review of Methods and Applications for Pathogen Detection and Identification Across Agricultural, Horticultural, Forestry and Ornamental Settings" BioTech 15, no. 1: 17. https://doi.org/10.3390/biotech15010017
APA StylePapini, V., Benigno, A., Rizzo, D., & Moricca, S. (2026). Catching the Elusive Phytophthora: A Review of Methods and Applications for Pathogen Detection and Identification Across Agricultural, Horticultural, Forestry and Ornamental Settings. BioTech, 15(1), 17. https://doi.org/10.3390/biotech15010017

