Community Support and Socioeconomic Impacts of Cultural Tourism Development in Western Kenya
Abstract
1. Introduction
2. Literature Review
3. Materials and Methods
3.1. Study Area
3.2. Data Collection Tool, Sampling, and Procedure
3.3. Data Analysis
4. Results
4.1. Descriptive Statistics
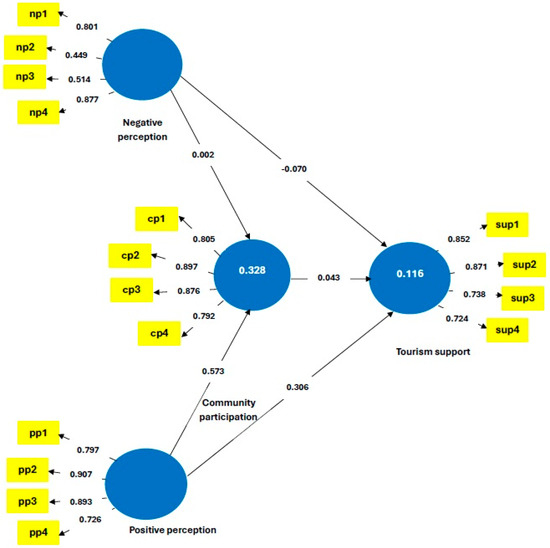
4.2. Hypothesis Testing Using PLS-SEM
Model Measurement Assessment
5. Discussion
6. Conclusions
Author Contributions
Funding
Institutional Review Board Statement
Informed Consent Statement
Data Availability Statement
Conflicts of Interest
References
- Alamineh, G.A.; Hussein, J.W.; Endaweke, Y.; Taddesse, B. The local communities’ perceptions on the social impact of tourism and its implication for sustainable development in Amhara regional state. Heliyon 2023, 9, e17088. [Google Scholar] [CrossRef]
- World Travel & Tourism Council. Travel & Tourism: Global Economic Impact & Trends 2020; World Travel & Tourism Council: London, UK, 2020. [Google Scholar]
- Mihai Gabriel, C. An Overview on Tourism’s Contribution To GDP. Rev. Econ. 2020, 72, 19–26. [Google Scholar]
- Bitok, K. Sustainable tourism and economic growth nexus in Kenya: Policy implications for post-COVID-19. J. Sustain. Tour. Entrep. 2019, 1, 123–138. [Google Scholar] [CrossRef]
- Gunduz, E.; Agayi, C. Assessment of the State and Impact of Tourism Activities in Kenya. Kent Akad. 2021, 14, 174–185. [Google Scholar] [CrossRef]
- Nyasha, S.; Odhiambo, N.M.; Asongu, S.A. The impact of tourism development on economic growth in Sub-Saharan Africa. Eur. J. Dev. Res. 2021, 33, 1514–1535. [Google Scholar] [CrossRef]
- Gechore, D.; Atitwa, E.; Kimani, P.; Wanyonyi, M. Predicting the Number of Tourists in-Flow to Kenya Using Seasonal Autoregressive Integrated Moving Average Model; University of Embu: Embu, Kenya, 2022. [Google Scholar]
- Harder, T.; Külper-Schiek, W.; Reda, S.; Treskova-Schwarzbach, M.; Koch, J.; Vygen-Bonnet, S.; Wichmann, O. Effectiveness of COVID-19 vaccines against SARS-CoV-2 infection with the Delta (B. 1.617. 2) variant: Second interim results of a living systematic review and meta-analysis, 1 January to 25 August 2021. Eurosurveill 2021, 26, 2100920. [Google Scholar] [CrossRef]
- Maiyo, Z.C.; Njeru, S.N.; Toroitich, F.J.; Indieka, S.A.; Obonyo, M.A. Ethnobotanical study of medicinal plants used by the people of Mosop, Nandi County in Kenya. Front. Pharmacol. 2024, 14, 1328903. [Google Scholar] [CrossRef]
- Pizam, A.; Milman, A. The Social Impacts of Tourism. Tour. Recreat. Res. 1986, 11, 29–33. [Google Scholar] [CrossRef]
- Sharply, R. Tourism: A vehicle for development. In Tourism and Development: Concepts and Issues, 2nd ed.; Channel View Publications: Bristol, UK, 2002; pp. 11–34. Available online: https://www.degruyter.com/document/doi/10.21832/9781845414740-003/pdf?licenseType=restricted (accessed on 14 October 2024).
- Woldu, M.G. Community-based tourism in Lake Tana growth corridor of the Amhara region of Ethiopia: The missing link among stakeholders and implications to the tourism industry. Cogent Soc. Sci. 2018, 4, 1450335. [Google Scholar] [CrossRef]
- Rasoolimanesh, S.M.; Ringle, C.M.; Jaafar, M.; Ramayah, T. Urban vs. rural destinations: Residents’ perceptions, community participation and support for tourism development. Tour. Manag. 2017, 60, 147–158. [Google Scholar] [CrossRef]
- Pekerşen, Y.; Kaplan, M. The perceptions of a local community on tourism development: The case of Akyaka as a Cittaslow. Community Dev. 2023, 54, 292–311. [Google Scholar] [CrossRef]
- Zbigniew, G.; Tomasz, D. The local community perception of tourism development: The Gryfino County—Western Pomerania, Poland case study. Bull. Geography. Socio-Econ. Ser. 2017, 37, 7–23. [Google Scholar] [CrossRef]
- Ramkissoon, H. Perceived social impacts of tourism and quality-of-life: A new conceptual model. J. Sustain. Tour. 2023, 31, 442–459. [Google Scholar] [CrossRef]
- Jones, T.; Wood, D.; Hughes, M.; Pham, T.; Pambudi, D.; Spurr, R.; Dwyer, L.; Deer, M.; Fredline, L. Tourism Destination Modelling: Building a Sustainable Planning Tool for Australian Tourism Destinations; CRC for Sustainable Tourism: Gold Coast, Australia, 2010; pp. 1–87. Available online: https://researchportal.murdoch.edu.au/esploro/outputs/report/Tourism-destination-modelling-building-a-sustainable/991005542624407891 (accessed on 14 October 2024).
- Brida, J.G.; Olivera, M.; Segarra, V. On the dynamics of economic growth, tourism development, and environmental sustainability. In Natural Resources Forum; Blackwell Publishing Ltd.: Oxford, UK, 2023. [Google Scholar] [CrossRef]
- Dredge, D.; Jamal, T. Mobilities on the Gold Coast, Australia: Implications for destination governance and sustainable tourism. J. Sustain. Tour. 2013, 21, 557–579. [Google Scholar] [CrossRef]
- Knight, D.W.; Cottrell, S.P. Evaluating tourism-linked empowerment in Cuzco, Peru. Ann. Tour. Res. 2016, 56, 32–47. [Google Scholar] [CrossRef]
- Ndivo, R.M.; Cantoni, L. Rethinking Local Community Involvement in Tourism Development. Ann. Tour. Res. 2016, 57, 275–278. [Google Scholar] [CrossRef]
- Matarrita-Cascante, D.; Brennan, M.A.; Luloff, A.E. Community agency and sustainable tourism development: The case of La Fortuna, Costa Rica. J. Sustain. Tour. 2010, 18, 735–756. [Google Scholar] [CrossRef]
- Yoopetch, C.; Nimsai, S. Science mapping the knowledge base on sustainable tourism development, 1990–2018. Sustainability 2019, 11, 3631. [Google Scholar] [CrossRef]
- Calgaro, E.; Lloyd, K.; Dominey-Howes, D. From vulnerability to transformation: A framework for assessing the vulnerability and resilience of tourism destinations. J. Sustain. Tour. 2014, 22, 341–360. [Google Scholar] [CrossRef]
- Giampiccoli, A.; Sayman, M. Community-based tourism in protected areas: The South African experience. Afr. J. Phys. Health Educ. Recreat. Danc. 2014, 20, 575–589. [Google Scholar]
- Campbell, H.; Marshall, R. Utilitarianism’s Bad Breath? A Re-Evaluation of the Public Interest Justification for Planning. Plan. Theory 2002, 1, 163–187. [Google Scholar] [CrossRef]
- Jaafar, M.; Rasoolimanesh, S.M.; Lonik, K.A.T. Tourism growth, and entrepreneurship: Empirical analysis of the development of rural highlands. Tour. Manag. Perspect. 2015, 14, 17–24. [Google Scholar] [CrossRef]
- Timur, S.; Getz, D. Sustainable tourism development: How do destination stakeholders perceive sustainable urban tourism? Sustain. Dev. 2009, 17, 220–232. [Google Scholar] [CrossRef]
- Andereck, K.L.; Valentine, K.M.; Knopf, R.C.; Vogt, C.A. Residents’ perceptions of community tourism impacts. Ann. Tour. Res. 2005, 32, 1056–1076. [Google Scholar] [CrossRef]
- Látková, P.; Vogt, C.A. Residents’ Attitudes toward Existing and Future Tourism Development in Rural Communities. J. Travel Res. 2012, 51, 50–67. [Google Scholar] [CrossRef]
- Wang, Y.; Pfister, R.E. Residents’ Attitudes Toward Tourism and Perceived Personal Benefits in a Rural Community. J. Travel Res. 2008, 47, 84–93. [Google Scholar] [CrossRef]
- Kim, K.B. The Perceived Role of Key Stakeholders’ Involvement in Sustainable Tourism Development. Ph.D. Thesis, University of Nottingham, Nottingham, UK, 2013. Available online: https://eprints.nottingham.ac.uk/id/eprint/14389 (accessed on 12 May 2024).
- Sharply, R. Tourism, sustainable development, and the theoretical divide: 20 years on. J. Sustain. Tour. 2020, 28, 1932–1946. [Google Scholar] [CrossRef]
- Carneiro, L.M.; Remoaldo, P.C.; Cadima Ribeiro, J.A. Residents’ perceptions of tourism impacts in Guimarães (Portugal): A cluster analysis. Curr. Issues Tour. 2013, 16, 535–551. [Google Scholar] [CrossRef]
- Byrd, E.T. Stakeholders in sustainable tourism development and their roles: Applying stakeholder theory to sustainable tourism development. Tour. Rev. 2007, 62, 6–13. [Google Scholar] [CrossRef]
- Mayaka, M.; Croy, W.G.; Wolfram Cox, J. A dimensional approach to community-based tourism: Recognising and differentiating form and context. Ann. Tour. Res. 2019, 74, 177–190. [Google Scholar] [CrossRef]
- Ashworth, G.; Page, S.J. Urban tourism research: Recent progress and current paradoxes. Tour. Manag. 2011, 32, 1–15. [Google Scholar] [CrossRef]
- Martins, H. Tourism in protected areas: The example of Peneda-Gerês National Park (Portugal). PASOS Rev. Tur. Y Patrim. Cult. 2022, 20, 1113–1128. [Google Scholar] [CrossRef]
- Veiga, C.; Santos, M.C.; Águas, P.; Santos, J.A.C. Sustainability as a key driver to address challenges in tourism. Worldw. Hosp. Tour. Themes 2018, 10, 662–673. [Google Scholar] [CrossRef]
- Atun, R.A.; Figueroa, L.; Diaz, M.A.; Young, R.E. Tourism and sustainable rural development: The case of the Mexican altiplano. J. Rural Stud. 2019, 68, 56–65. [Google Scholar] [CrossRef]
- Naidoo, R.; Weaver, L.C.; Diggle, R.W.; Matongo, G.; Stuart-Hill, G.; Thouless, C. Complementary benefits of tourism and hunting to communal conservancies in Namibia. Conserv. Biol. 2016, 30, 628–638. [Google Scholar] [CrossRef] [PubMed]
- Dinis, I.; Simões, O.; Cruz, C.; Teodoro, A. Understanding the impact of intentions in adopting local development practices by rural tourism hosts in Portugal. J. Rural Stud. 2019, 72, 92–103. [Google Scholar] [CrossRef]
- Akama, J.S.; Kieti, D.M. Tourism, and socio-economic development in developing countries: A case study of Mombasa resort in Kenya. J. Sustain. Tour. 2007, 15, 735–748. [Google Scholar] [CrossRef]
- Su, M.M.; Wall, G.; Xu, K. Tourism-induced livelihood changes at Mount Sanqingshan world heritage site, China. Environ. Manag. 2016, 57, 1024–1040. [Google Scholar] [CrossRef] [PubMed]
- Zhang, Y.; Haseeb, M.; Hossain, M.E.; Hu, M.; Li, Z. Study the coupling and coordination degree between urban tourism development and habitat environment in the Yangtze River Delta in China. Environ. Sci. Pollut. Res. 2023, 30, 14805–14820. [Google Scholar] [CrossRef] [PubMed]
- Liu, Z.; Lan, J.; Chien, F.; Sadiq, M.; Nawaz, M.A. Role of tourism development in environmental degradation: A step towards emission reduction. J. Environ. Manag. 2022, 303, 114078. [Google Scholar] [CrossRef]
- Shen, H.; Zhao, S.; Zhang, Y. Tourism development and the sustainable management of ancient towns: Evidence from China. J. Clean. Prod. 2019, 228, 323–334. [Google Scholar] [CrossRef]
- Tan, J.; Wang, K.; Gan, C.; Ma, X. The impacts of tourism development on urban-rural integration: An empirical study undertaken in the Yangtze River Delta Region. Land 2023, 12, 1365. [Google Scholar] [CrossRef]
- Ma, T.; Hong, T.; Zhang, X. Tourism development and water usage in China: A panel GRANGER causality test. Tour. Manag. 2015, 46, 10–18. [Google Scholar] [CrossRef]
- Ma, X.L.; Zhang, Z.; Yang, Y.; Sun, Y. Sustainable tourism development in China’s World Heritage sites: A stakeholder analysis perspective. J. Destin. Mark. Manag. 2020, 18, 100495. [Google Scholar] [CrossRef]
- Shin, Y.; Lee, H.; Kim, Y. Resident attitudes toward the impact of tourism on community: The case of a World Heritage site. J. Sustain. Tour. 2010, 18, 467–486. [Google Scholar]
- Ananian, P.; Perras, A.; Borde, M.A. Living in Old Montreal: Residents’ perceptions of the effects of urban development and tourism development on local amenities. Can. Geogr. 2018, 62, 535–550. [Google Scholar] [CrossRef]
- Fan, D.X.F.; Zhang, H.; Jenkins, C.L.; Tavitiyaman, P. Sustainable tourism development in rural and remote areas: The role of residents. J. Sustain. Tour. 2021, 29, 1204–1223. [Google Scholar]
- Olya, H.G.T.; Altinay Gazi, Z.; Altinay Aksal, F.; Altinay, M. Behavioral intentions of disabled tourists for peer-to-peer accommodations. Int. J. Contemp. Hosp. Manag. 2018, 30, 436–454. [Google Scholar] [CrossRef]
- Yu, C.P.; Huang, Y.C.; Yeh, P.F.; Chao, P.H. Residents’ attitudes toward island tourism development in Taiwan. Isl. Stud. J. 2017, 12, 159–176. [Google Scholar] [CrossRef]
- Xie, J.; Huang, Y.; Wu, J.; Zhao, P. Residents’ perceptions of tourism impacts and support for tourism development in rural areas: The case of a World Heritage site in China. Sustainability 2020, 12, 4051. [Google Scholar] [CrossRef]
- Hanafiah, M.H.; Amir, A.F.; Kamal, N.N.S.; Saharuddin, N.N. Sustainable urban tourism development and quality of life: A case of Kampung Bharu, Kuala Lumpur. Pol. J. Sport Tour. 2021, 28, 27–34. [Google Scholar] [CrossRef]
- Khodadadi, M. The emergence of cruise tourism in Iran. J. Tour. Futures 2018, 4, 275–281. [Google Scholar] [CrossRef]
- Eslami, S.; Khalifah, Z.; Mardani, A.; Streimikiene, D.; Han, H. Community attachment, tourism impacts, quality of life and residents’ support for sustainable tourism development. J. Travel Tour. Mark. 2019, 36, 1061–1079. [Google Scholar] [CrossRef]
- Khalid, S.; Ahmad, M.S.; Ramayah, T.; Hwang, J.; Kim, I. Community empowerment and sustainable tourism development: The mediating role of community support for tourism. Sustainability 2019, 11, 6248. [Google Scholar] [CrossRef]
- Zhang, N.; Ren, R.; Zhang, Q.; Zhang, T. Air pollution and tourism development: An interplay. Ann. Tour. Res. 2020, 85, 103032. [Google Scholar] [CrossRef]
- Mowforth, M.; Munt, I. Tourism and Sustainability, 4th ed.; Routledge: New York, NY, USA, 2015. [Google Scholar] [CrossRef]
- Richards, G.; Hall, D. Tourism and Sustainable Community Development; Routledge: London, UK, 2003. [Google Scholar]
- Özel, Ç.H.; Kozak, N. An exploratory study of resident perceptions toward the tourism industry in Cappadocia: A Social Exchange Theory approach. Asia Pac. J. Tour. Res. 2017, 22, 284–300. [Google Scholar] [CrossRef]
- Rasoolimanesh, S.M.; Jaafar, M. Community Participation toward Tourism Development and Conservation Program in Rural World Heritage Sites. In Tourism—From Empirical Research towards Practical Application; Butowski, L., Ed.; InTech: London, UK, 2016; pp. 2–64. [Google Scholar] [CrossRef]
- Rasoolimanesh, S.M.; Seyfi, S.; Hall, C.M.; Hatamifar, P. Understanding memorable tourism experiences and behavioral intentions of heritage tourists. J. Destin. Mark. Manag. 2021, 21, 100621. [Google Scholar] [CrossRef]
- Ribeiro, M.A.; Pinto, P.; Silva, J.A.; Woosnam, K.M. Residents’ attitudes and adopting pro-tourism behaviors: The case of developing island countries. Tour. Manag. 2017, 61, 523–537. [Google Scholar] [CrossRef]
- Adongo, R.; Kim, S.; Elliot, S. “Give and take”: A social exchange perspective on festival stakeholder relations. Ann. Tour. Res. 2019, 75, 42–57. [Google Scholar] [CrossRef]
- Thongma, W.; Leelapattana, W.; Hung, J.T. Tourists’ Satisfaction Towards Tourism Activities Management Of Maesa Community, Pongyang Sub-District, Maerim District, Chiang Mai Province, Thailand. Int. J. Asian Tour. Manag. 2011, 2, 86–94. [Google Scholar]
- Liao, H.; Chern, W. Sustainable tourism development and stakeholder engagement: A case study of Taiwanese coastal tourism. Tour. Geogr. 2016, 18, 281–298. [Google Scholar] [CrossRef]
- Olya, H.G.T.; Gavilyan, Y. Configurational Models to Predict Residents’ Support for Tourism Development. J. Travel Res. 2017, 56, 893–912. [Google Scholar] [CrossRef]
- Pazhuhan, M.; Moradpour, N.; Beishami, B.; Värnik, R.; Parra-Acosta, Y.K.; Skominas, R.; Pour, M.; Azadi, H. Do Inhabitants’ Perceptions Support Tourism Sustainability? The Case of Khorramabad in Iran. Sustainability 2023, 15, 10926. [Google Scholar] [CrossRef]
- Thyne, M.; Lawson, R.; Todd, S. Understanding community support for tourism development: The role of service quality and environmental quality. Tour. Manag. 2018, 69, 22–32. [Google Scholar] [CrossRef]
- Zhang, H.; Li, L.; Yang, Y.; Zhang, J. Why do domestic tourists choose to consume local food? The differential and non-monotonic moderating effects of subjective knowledge. J. Destin. Mark. Manag. 2018, 10, 68–77. [Google Scholar] [CrossRef]
- Ivlevs, A. Happy Hosts? International Tourist Arrivals and Residents’ Subjective Well-being in Europe. J. Travel Res. 2017, 56, 599–612. [Google Scholar] [CrossRef]
- Gursoy, D.; Ouyang, Z.; Nunkoo, R.; Wei, W. Residents’ impact perceptions of and attitudes towards tourism development: A meta-analysis. J. Hosp. Mark. Manag. 2018, 28, 306–333. [Google Scholar] [CrossRef]
- Park, S.D. The nexus of FDI, R&D, and human capital on Chinese sustainable development: Evidence from a two-step approach. Sustainability 2018, 10, 2063. [Google Scholar] [CrossRef]
- Ozturk, I.; Al-Mulali, U.; Saboori, B. Investigating the environmental Kuznets curve hypothesis: The role of tourism and ecological footprint. Environ. Sci. Pollut. Res. 2016, 23, 1916–1928. [Google Scholar] [CrossRef] [PubMed]
- Suess, C.; Baloglu, S.; Busser, J.A. Perceived impacts of medical tourism development on community wellbeing. Tour. Manag. 2018, 69, 232–245. [Google Scholar] [CrossRef]
- Coelho, M.D.F.; Gosling, M.D.S.; Almeida, A.S.A.D. Tourism experiences: Core processes of memorable trips. J. Hosp. Tour. Manag. 2018, 37, 11–22. [Google Scholar] [CrossRef]
- Li, X.; Yang, Y.; Zhang, L.; Zhang, M. The impacts of tourism on urban and rural life quality in China: Evidence from a household survey. Tour. Manag. 2016, 56, 124–133. [Google Scholar] [CrossRef]
- Nunkoo, R.; Ramkissoon, H. Stakeholders’ views of enclave tourism. J. Hosp. Tour. Res. 2016, 40, 557–558. [Google Scholar] [CrossRef]
- Riyanto, F.; Nugraha, A. Development of Community-Based Tourism Village through Local Community Participation (A Literature Review). MULTIPLE J. Glob. Multidiscip. 2023, 1, 223–233. [Google Scholar]
- Marzuki, A.; Hay, I.; James, J. Public participation shortcomings in tourism planning: The case of the Langkawi Islands, Malaysia. J. Sustain. Tour. 2012, 20, 585–602. [Google Scholar] [CrossRef]
- Koh, D. Migrant workers and COVID-19. Occup. Environ. Med. 2020, 77, 634–636. [Google Scholar] [CrossRef] [PubMed]
- Gannon, M.; Rasoolimanesh, S.M.; Taheri, B. Assessing the mediating role of residents’ perceptions toward tourism development. J. Travel Res. 2021, 60, 149–171. [Google Scholar] [CrossRef]
- Tengilimoğlu, D.; Zekioğlu, A.; Tosun, N.; Işık, O.; Tengilimoğlu, O. Impacts of COVID-19 pandemic period on depression, anxiety and stress levels of the healthcare employees in Turkey. Leg. Med. 2021, 48, 101811. [Google Scholar] [CrossRef] [PubMed]
- Boonsiritomachai, W.; Phonthanukitithaworn, C. Residents’ support for sports events tourism development in Beach City: The role of community’s participation and tourism impacts. Sage Open 2019, 9, 2158244019843417. [Google Scholar] [CrossRef]
- Fakfare, P.; Wattanacharoensil, W. Impacts of community market development on the residents’ well-being and satisfaction. Tour. Rev. 2021, 76, 1123–1140. [Google Scholar] [CrossRef]
- Kim, Y.H.; Kim, D.J.; Wachter, K. A study of mobile user engagement (MoEN): Engagement motivations, perceived value, satisfaction, and continued engagement intention. Decis. Support Syst. 2013, 56, 361–370. [Google Scholar] [CrossRef]
- Juma, L.O.; Khademi-Vidra, A. Community-based tourism and sustainable development of rural regions in Kenya; Perceptions of the citizenry. Sustainability 2019, 11, 4733. [Google Scholar] [CrossRef]
- Kihima, O.B. Domestic tourism in Kenya: Trends, Initiatives and practices. Les Cah. D’afrique L’est East Afr. Rev. 2015, 50, 22–39. [Google Scholar] [CrossRef]
- Gursoy, D.; Jurowski, C.; Uysal, M. Resident attitudes: A structural modeling approach. Ann. Tour. Res. 2002, 29, 79–105. [Google Scholar] [CrossRef]
- Wu, J.; Yang, T. Service attributes for sustainable rural tourism from online comments: Tourist satisfaction perspective. J. Destin. Mark. Manag. 2023, 30, 100822. [Google Scholar] [CrossRef]
- Abedtalas, M.; Tobrak, L.; Sercek, S. The Factors of Residents’ Support for Sustainable Tourism Development. J. Econ. Behav. Stud. 2016, 8, 133–145. [Google Scholar] [CrossRef]
- Nicholas, L.N.; Thapa, B.; Ko, Y.J. Residents’ Perspectives of a World Heritage Site: The Pitons Management Area, St. Lucia. Ann. Tour. Res. 2009, 36, 390–412. [Google Scholar] [CrossRef]
- Bryman, A.; Cramer, D. Quantitative Data Analysis with SPSS 12 and 13: A Guide for Social Scientists; Routledge: London, UK, 2004. [Google Scholar] [CrossRef]
- Nugroho, P.; Numata, S. Resident support of community-based tourism development: Evidence from Gunung Ciremai National Park, Indonesia. J. Sustain. Tour. 2020, 30, 2510–2525. [Google Scholar] [CrossRef]
- Lavis, J.N.; Grimshaw, J.M.; Stewart, R.; Elliott, J.; Moy, W.; Meerpohl, J.J. SHOW ME the evidence: Features of an approach to reliably deliver research evidence to those who need it. Environ. Evid. 2024, 13, 26. [Google Scholar] [CrossRef] [PubMed]
- Alwago, W.O. A partial least squares analysis of gender inequality, occupational segregation, and economic growth: Evidence from Sub-Saharan Africa. Reg. Sci. Policy Pract. 2023, 15, 1299–1316. [Google Scholar] [CrossRef]
- Memon, M.A.; Ramayah, T.; Cheah, J.H.; Ting, H.; Chuah, F.; Cham, T.H. Pls-Sem statistical programs: A review. J. Appl. Struct. Equ. Model. 2021, 5, i. [Google Scholar] [CrossRef] [PubMed]
- Hair, J.F.; Risher, J.J.; Sarstedt, M.; Ringle, C.M. When to use and how to report the results of PLS-SEM. Eur. Bus. Rev. 2019, 31, 2–24. [Google Scholar] [CrossRef]
- Maket, I.J. Population dynamics and economic growth in Kenya. Hung. Stat. Rev. 2021, 4, 18–33. [Google Scholar] [CrossRef]
- Ali, F.; Rasoolimanesh, S.M.; Sarstedt, M.; Ringle, C.M.; Ryu, K. An assessment of partial least squares structural equation modeling (PLS-SEM) in hospitality research. Int. J. Contemp. Hosp. Manag. 2018, 30, 514–538. [Google Scholar] [CrossRef]
- Lopez, E.; Lopez-Bonilla, J.M.; Lopez-Bonilla, L.M. Exploring the link between perceived value and satisfaction in rural tourism: A PLS path modeling approach. J. Destin. Mark. Manag. 2018, 8, 136–145. [Google Scholar] [CrossRef]
- Muresan, I.C.; Harun, R.; Arion, F.H.; Porutiu, A.; Chiciudean, G.O.; Todea, A.; Lile, R. Local Residents’ attitude toward sustainable rural tourism development. Sustainability 2019, 8, 100. [Google Scholar] [CrossRef]
- Latan, H.; Ramli, N.A. The Results of Partial Least Squares-Structural Equation Modelling Analyses (PLS-SEM). 2013. Available online: http://ssrn.com/abstract=2364191 (accessed on 5 October 2024).
- Hair, J.F., Jr.; Matthews, L.M.; Matthews, R.L.; Sarstedt, M. PLS-SEM or CB-SEM: Updated guidelines on which method to use. Int. J. Multivar. Data Anal. 2017, 1, 107–123. [Google Scholar] [CrossRef]
- Henseler, J. Partial least squares path modeling: Quo Vadis? Qual. Quant. 2018, 52, 1–13. [Google Scholar] [CrossRef]
- Voorhees, C.M.; Brady, M.K.; Calantone, R.; Ramirez, E. Discriminant validity testing in marketing: An analysis, causes for concern, and proposed remedies. J. Acad. Mark. Sci. 2016, 44, 119–134. [Google Scholar] [CrossRef]
- Ko, D.W.; Stewart, W.P. A structural equation model of residents’ attitudes for tourism development. Tour. Manag. 2002, 23, 521–530. [Google Scholar] [CrossRef]
- Hair, J.F., Jr.; Sarstedt, M.; Matthews, L.M.; Ringle, C.M. Identifying and treating unobserved heterogeneity with FIMIX-PLS: Part I–method. Eur. Bus. Rev. 2016, 28, 63–76. [Google Scholar] [CrossRef]



| Characteristics | Frequency/Mean | Percentage |
|---|---|---|
| Gender | ||
| Male | 53 | 49.5 |
| Female | 54 | 50.5 |
| Marital status | ||
| Divorced | 17 | 15.9 |
| Married | 10 | 9.4 |
| Separated | 6 | 5.6 |
| Single | 65 | 60.8 |
| Widowed | 9 | 8.4 |
| Education level | ||
| No education | 1 | 0.9 |
| Primary | 8 | 7.6 |
| Secondary | 31 | 29.3 |
| Tertiary | 66 | 62.3 |
| Age bracket | ||
| 18–25 years | 56 | 53.3 |
| 26–35 years | 24 | 22.9 |
| 36–45 years | 14 | 13.3 |
| 46–55 years | 9 | 8.6 |
| 56+ years | 2 | 1.9 |
| Average income (KES) | 669.7 | |
| Participation in CB tourism | ||
| Yes | 17 | 16.0 |
| No | 89 | 84.0 |
| Construct/Battery Item | Mean 1 | Std div |
|---|---|---|
| Sup1: supporting tourism will be an essential part of the community | 3.48 | 1.21 |
| Sup2: authorities should support and promote CBT development | 3.30 | 1.28 |
| Sup3: I believe CBT development should be actively encouraged | 3.50 | 1.30 |
| Sup4: long-term planning by authorities can mitigate the adverse effects of tourism on the local environment. | 3.06 | 1.45 |
| Np1: locals will suffer from high expenses | 2.09 | 1.30 |
| Np2: there will be a high crime rate | 2.32 | 1.39 |
| Np3: tourism will increase the cost of living | 2.21 | 1.38 |
| Np4: tourism in nearby towns will increase congestion, noise, etc. | 2.49 | 1.40 |
| Pp1: our standard of living would increase considerably because of sustainable CBT development | 3.02 | 1.41 |
| Pp2: tourism would attract more investment to my community | 2.73 | 1.34 |
| Pp3: tourism would create more jobs for my community | 2.82 | 1.32 |
| Pp4: tourism would create local entrepreneurship such as home crafts, bnbs, agribusiness, etc. | 3.29 | 1.39 |
| Cp1: the county government considers all community’s opinions regarding conservation projects in Bungoma county | 3.41 | 1.34 |
| Cp2: the county government seeks our opinions regarding the planning and development of tourism in Bungoma county | 3.64 | 1.34 |
| Cp3: the county government involves the community in sustainable tourism development decision-making | 3.73 | 1.31 |
| Cp4: the county government engages the community in managing tourist sites in Bungoma County | 3.61 | 1.33 |
| Constructs | Cp | Np | Pp | Sup |
|---|---|---|---|---|
| Np | 0.093 | |||
| Pp | 0.654 | 0.134 | ||
| Sup | 0.245 | 0.087 | 0.374 |
| Construct/Battery Item | Loading | CR | AVE | Cronbach’s α |
|---|---|---|---|---|
| Support for community-based tourism | 0.876 | 0.639 | 0.815 | |
| Sup1 | 0.845 | |||
| Sup2 | 0.872 | |||
| Sup3 | 0.739 | |||
| Sup4 | 0.731 | |||
| Negative perception | 0.773 | 0.477 | 0.839 | |
| Np1 | 0.806 | |||
| Np2 | 0.466 | |||
| Np3 | 0.515 | |||
| Np4 | 0.882 | |||
| Positive perception | 0.901 | 0.696 | 0.852 | |
| Pp1 | 0.798 | |||
| Pp2 | 0.907 | |||
| Pp3 | 0.893 | |||
| Pp4 | 0.726 | |||
| Community participation | 0.908 | 0.713 | 0.865 | |
| Cp1 | 0.794 | |||
| Cp2 | 0.898 | |||
| Cp3 | 0.877 | |||
| Cp4 | 0.803 |
| Hypothesized Causal Relationship | Path Coefficient | p-Value |
|---|---|---|
| Negative Perception → Community Participation | 0.003 | 0.975 > 0.05 |
| Negative Perception → Tourism Support | −0.069 | 0.654 > 0.05 |
| Positive Perception → Community Participation | 0.571 | 0.000 < 0.05 |
| Positive Perception → Tourism Support | 0.330 | 0.002 < 0.05 |
| Community Participation → Tourism Support | 0.043 | 0.757 > 0.05 |
Disclaimer/Publisher’s Note: The statements, opinions and data contained in all publications are solely those of the individual author(s) and contributor(s) and not of MDPI and/or the editor(s). MDPI and/or the editor(s) disclaim responsibility for any injury to people or property resulting from any ideas, methods, instructions or products referred to in the content. |
© 2024 by the authors. Licensee MDPI, Basel, Switzerland. This article is an open access article distributed under the terms and conditions of the Creative Commons Attribution (CC BY) license (https://creativecommons.org/licenses/by/4.0/).
Share and Cite
Odunga, S.; Szente, V.; Szabó, K. Community Support and Socioeconomic Impacts of Cultural Tourism Development in Western Kenya. Tour. Hosp. 2024, 5, 1510-1524. https://doi.org/10.3390/tourhosp5040084
Odunga S, Szente V, Szabó K. Community Support and Socioeconomic Impacts of Cultural Tourism Development in Western Kenya. Tourism and Hospitality. 2024; 5(4):1510-1524. https://doi.org/10.3390/tourhosp5040084
Chicago/Turabian StyleOdunga, Sebastian, Viktória Szente, and Kinga Szabó. 2024. "Community Support and Socioeconomic Impacts of Cultural Tourism Development in Western Kenya" Tourism and Hospitality 5, no. 4: 1510-1524. https://doi.org/10.3390/tourhosp5040084
APA StyleOdunga, S., Szente, V., & Szabó, K. (2024). Community Support and Socioeconomic Impacts of Cultural Tourism Development in Western Kenya. Tourism and Hospitality, 5(4), 1510-1524. https://doi.org/10.3390/tourhosp5040084

