Risk Management Assessment in Oil and Gas Construction Projects Using Structural Equation Modeling (PLS-SEM)
Abstract
1. Introduction
- Determine the most prevalent risk variables and their impact on the success of oil and gas construction projects.
- Provide a risk factor framework for construction projects.
- Assess and categorize the risk variables affecting construction projects.
- Develop a structural model that evaluates the relation between cause-and-effect factors on project success.
2. Research Background
2.1. Relationship between Risk Factor Causes and Project Success
2.2. Conceptual Research Model
- H1: Client-related risks affect the success of construction projects.
- H2: Contractor-related risks affect the success of construction projects.
- H3: Consultant-related risks affect the success of construction projects.
- H4: Construction project success is influenced by feasibility research and design risk considerations.
- H5: Tendering and contract-related risks impact the success of construction projects.
- H6: Supply chain risk considerations impact construction project success.
- H7: Project management-related risks impact construction project success.
- H8: Country economic risk variables affect the success of construction projects.
- H9: Country political risk considerations affect the success of construction projects.
- H10: Local people-related risk variables affect the success of construction projects.
- H11: Environmental and safety risks impact construction project success.
- H12: Security-related risks impact construction project success.
- H13: Risk issues associated to force majeure affect the success of construction projects.
2.3. Taxonomy of Literature Review
3. Research Methodology
3.1. Questionnaire Design Steps
- Introduction.
- General information about the participant.
- General questions about construction risk management in Yemen.
- The measurement scale of the impact of internal risk factors.
- The measurement scale of the probability of internal risk factors.
- The measurement scale of the impact of external risk factors.
- The measurement scale of the probability of external risk factors.
- The measurement scale of effects of risk factors in oil and gas project success.
3.2. Data Analysis Methods
3.2.1. Statically Analysis
3.2.2. Relative Important Index (RII)
3.2.3. Probability–Impact Matrix (PIM)
- Red zone (light and dark): Risks in this zone are serious and should be avoided or mitigated at all costs.
- Yellow zone: moderate risks that should be controlled.
- Green zone (light and dark): Low-level risks that may be monitored, controlled, or disregarded.
3.2.4. Structural Equation Modeling (SEM)
3.2.5. Partial Least Squares–Structural Equation Modeling (PLS-SEM)
4. Research Result
4.1. Reliability Test for Risk Factors
4.2. Pilot Study Validation Using Experts Judgment
4.3. Background of the Respondents
4.3.1. The Average Age of the Participant
4.3.2. Years of Experience
4.3.3. Job Title of Participants
4.3.4. Probability-Impact Matrix Analysis
4.3.5. Relative Importance Index Method (RII)
4.3.6. Partial Least Squares Structural Equation Modeling (PLS-SEM)
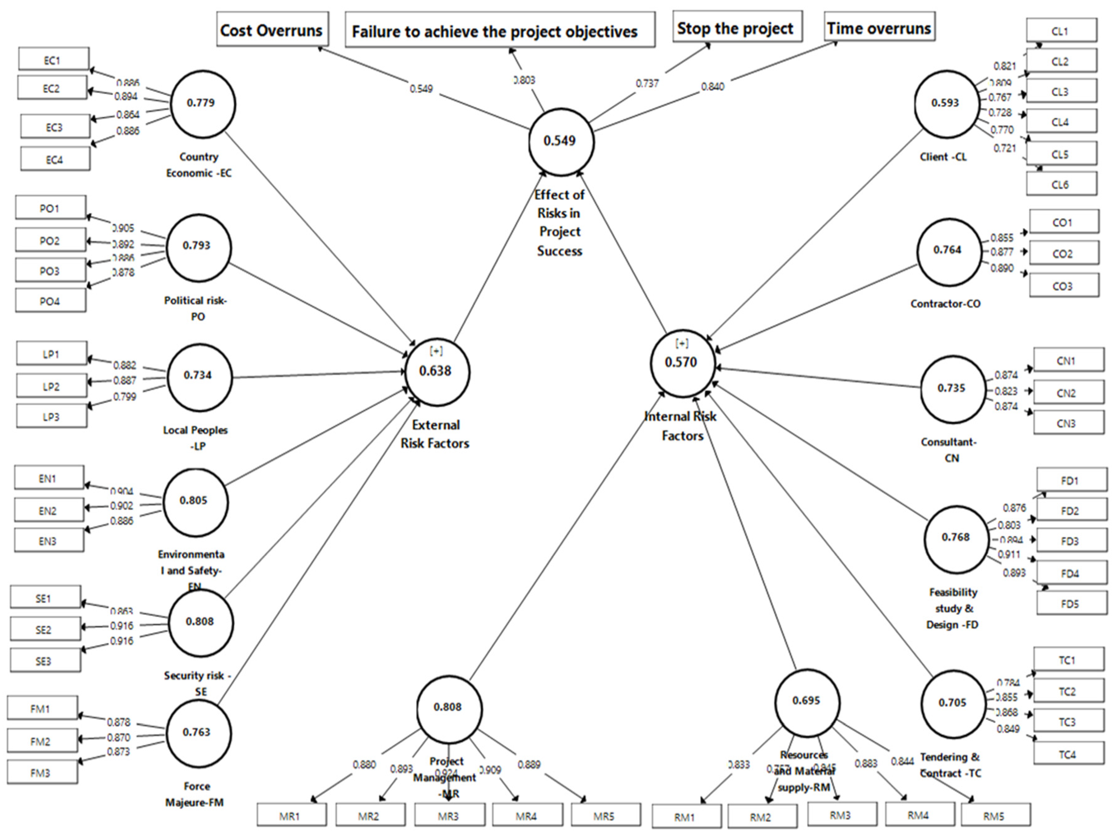
Assessment of Measurements Model
The Structural Model Evaluation (Inner Model)
5. Result Discussion
5.1. Evaluation of Risk Factors in Construction Project
5.2. Evaluation for Effect of Risk Factors in Construction Project Success
5.3. Evaluation of the Research Models
6. Recommendations
6.1. Recommendations to the Project Stakeholders
6.1.1. Client
- To control and monitor risks throughout the project lifetime, the client should design a risk management plan that includes risk identification and reaction strategy depending on the effect of each element.
- The customer (government or oil corporations) must speed up decision making and decrease administrative routine, which slows down project duration.
- Minimize construction project interference, particularly in aspects under contractor authority.
- The customer should be aware that frequent changes in project stages affect project costs and timelines. So, the contractor and the customer must agree on the proportion of adjustments and how to deal with them beforehand.
- Clients should not postpone progress payments based on project length, job progress, and budget.
6.1.2. Contractor
- Hire competent, experienced, and qualified engineers.
- Their personnel should be trained, and workshops should be held to promote a culture of risk assessment and response.
- A long-term supply chain strategy must be created for the project, and supplies must not be delayed.
- The contractor should have a plan to analyze, monitor, and react to the risks he is responsible for.
- Update design drawings, scope of work, and client collaboration to minimize implementation mistakes.
6.1.3. Consultant
- The consultant should be adequately aware of the project needs at the site and follow up any revisions in drawings, designs, and ongoing contact with the client and contractor.
- Prepare quarterly reports to track progress and identify potential delays.
- Manage the contract properly, actively monitor the job, and identify potential project risks.
6.1.4. Government
- Create an enabling environment for the development of oil and gas operations in Yemen as a tributary of the national economy.
- Build roads and infrastructure in Yemen’s oil and gas fields.
- Work to minimize red tape in official transactions and check corruption in oil and gas tenders.
- To expedite decisions on projects, budgets, and government oversight of the oil industries.
- To strengthen the economic and political climate in Yemen for long-term investment.
- Interruption of processes or movement of items due to security failures.
- Coordination with oil and gas corporations to educate and develop local people to manage the industry in the future.
- Prepare strategies to address possible hazards to oil and gas industry projects.
- For future initiatives, the government should require all enterprises to give lessons learned and ideas for future projects.
6.2. Recommendations for Future Research
- Risk management in construction in Yemen.
- Risk management in private and governmental construction projects in Yemen.
- Research on construction risk management in Yemen concentrating on project categories (construction, road, utility, oil, and gas) to identify distinct hazards associated with each.
- Risk management of construction projects in Yemen is examined from both positive and negative perspectives.
- Further study may be conducted in other nations to allow for comparison studies—between Yemen and other countries—to see how this research’s distinctive contribution can be expanded upon:
- By replicating the study’s approach (using a comparable questionnaire) in different nations to compare results.
- Examine how other nations handle risk in oil and gas construction projects.
- Examine the cause-and-effect connection of risk variables in oil and gas projects abroad.
- Examine how other nations’ proactive and reactive risk management systems compare to Yemen’s.
7. Conclusions
Author Contributions
Funding
Institutional Review Board Statement
Informed Consent Statement
Data Availability Statement
Acknowledgments
Conflicts of Interest
References
- El-Karim, M.S.B.A.A.; El Nawawy, O.A.M.; Abdel-Alim, A.M. Identification and assessment of risk factors affecting construction projects. HBRC J. 2015, 13, 202–216. [Google Scholar] [CrossRef]
- Dziadosz, A.; Rejment, M. Risk analysis in construction project—Chosen methods. Procedia Eng. 2015, 122, 258–265. [Google Scholar] [CrossRef]
- Thuyet, N.V.; Ogunlana, S.O.; Dey, P.K. Risk management in oil and gas construction projects in Vietnam. Int. J. Energy Sect. Manag. 2007, 1, 175–194. [Google Scholar] [CrossRef]
- El-Shehaby, M.; Nosair, I.; Sanad, A.E.-M. Risk assessment and analysis for the construction of off shore oil & gas projects. Int. J. Sci. Res. 2014, 2, 317. [Google Scholar]
- Sweis, R.; Moarefi, A.; Amiri, M.H.; Moarefi, S.; Saleh, R. Causes of delay in Iranian oil and gas projects: A root cause analysis. Int. J. Energy Sect. Manag. 2019, 13, 630–650. [Google Scholar] [CrossRef]
- Kamalirad, S.; Kermanshachi, S.; Shane, J.; Anderson, S. Assessment of construction projects’ impact on internal communication of primary stakeholders in complex projects. In Proceedings of the 6th CSCE/CRC International Construction Specialty Conference, Vancouver, BC, Canada, 31 May–3 June 2017; pp. 1–10. [Google Scholar]
- Doloi, H. Understanding impacts of time and cost related construction risks on operational performance of PPP projects. Int. J. Strateg. Prop. Manag. 2012, 16, 316–337. [Google Scholar] [CrossRef]
- Sultan, B.; Kajewski, S. The Yemen construction industry: Readying the industry for the successful implementation of sustainability. In Proceedings of the International Conference on Smart and Sustainable Built Environment, Brisbane, QL, Australia, 19–21 November 2003; pp. 1–9. Available online: http://eprints.qut.edu.au/164/1/Kajewski_SASSBE.pdf (accessed on 1 May 2022).
- Mubin, S.; Mubin, G. Risk analysis for construction and operation of gas pipeline projects in Pakistan. Pak. J. Eng. Appl. Sci. 2008, 2, 22–37. [Google Scholar]
- Hair, J.F.; Ringle, C.M.; Sarstedt, M. Partial least squares: The better approach to structural equation modeling? Long Range Plann. 2012, 45, 312–319. [Google Scholar] [CrossRef]
- Lowry, P.B.; Gaskin, J. Partial least squares (PLS) structural equation modeling (SEM) for building and testing behavioral causal theory: When to choose it and how to use it. IEEE Trans. Prof. Commun. 2014, 57, 123–146. [Google Scholar] [CrossRef]
- Hair, J.F.; Ringle, C.M.; Sarstedt, M. PLS-SEM: Indeed a silver bullet. J. Mark. Theory Pract. 2011, 19, 139–152. [Google Scholar] [CrossRef]
- Sarstedt, M.; Ringle, C.M.; Hair, J.F. Partial Least Squares Structural Equation Modeling; Springer: Berlin/Heidelberg, Germany, 2017. [Google Scholar] [CrossRef]
- Dijkstra, T.K. Research essay consistent partial least squares path modeling. MIS Q. 2015, 39, 297–316. [Google Scholar] [CrossRef]
- Jun, L.; Qiuzhen, W.; Qingguo, M. The effects of project uncertainty and risk management on IS development project performance: A vendor perspective. Int. J. Proj. Manag. 2011, 29, 923–933. [Google Scholar] [CrossRef]
- Memon, A.H.; Rahman, I.A.; Aziz, A.A.A.; Abdullah, N.H. Using structural equation modelling to assess effects of construction resource related factors on cost overrun. World Appl. Sci. J. 2013, 21, 6–15. [Google Scholar] [CrossRef]
- Pham, L.H.; Hadikusumo, H. Schedule delays in engineering, procurement, and construction petrochemical projects in Vietnam: A qualitative research study. Int. J. Energy Sect. Manag. 2014, 8, 3–26. [Google Scholar] [CrossRef]
- Sultan, B.; Alaghbari, W.E. Priorities for sustainable construction industry development in Yemen. Int. J. Appl. Eng. Res. 2017, 12, 886–893. [Google Scholar]
- Ahmed, R.Y. The effect of risk allocation on minimizing disputes in construction projects in Egypt. Int. J. Eng. Res. Technol. 2016, 5, 523–528. [Google Scholar]
- Banaitiene, N.; Banaitis, A.; Banaitene, N.; Banaitis, A. Risk Management in Construction Projects; IntechOpen: London, UK, 2012; pp. 67–96. [Google Scholar] [CrossRef]
- Zadeh, M.T.; Dehghan, R.; Ruwanpura, J.Y.; Jergeas, G. An index to assess project management competencies in managing design changes. Int. J. Constr. Eng. Manag. 2016, 5, 11–24. [Google Scholar] [CrossRef]
- Mañelele, I.; Muya, M. Risk identification on community-based construction projects in Zambia. J. Eng. Des. Technol. 2008, 6, 145–161. [Google Scholar] [CrossRef]
- Akadiri, O.P. Development of a Multi-Criteria Approach for the Selection of Sustainable Materials for Building Projects. Ph.D. Thesis, University of Wolverhampton, Wolverhampton, UK, 2011; pp. 1–437. Available online: http://wlv.openrepository.com/wlv/bitstream/2436/129918/1/Akadiri_PhD%20thesis.pdf (accessed on 1 May 2022).
- Chien, L.; Chiu, S.; Tseng, W.; Chen, K. Risk assessment of offshore wind-farm construction. In Proceedings of the The 23rd International Offshore and Polar Engineering Conference, Anchorage, AK, USA, 30 June–5 July 2013; Volume 9, pp. 414–420. [Google Scholar]
- Issa, U.H.; Farag, M.A.; Abdelhafez, L.M.; Ahmed, S.A. A risk allocation model for construction projects in Yemen. Civ. Environ. Res. 2015, 7, 78–89. [Google Scholar]
- Lam, K.C.; Wang, D.; Lee, P.T.K.; Tsang, Y.T. Modelling risk allocation decision in construction contracts. Int. J. Proj. Manag. 2007, 25, 485–493. [Google Scholar] [CrossRef]
- Dey, P.K. Project risk management using multiple criteria decision-making technique and decision tree analysis: A case study of Indian oil refinery. Prod. Plan. Control. 2012, 23, 903–921. [Google Scholar] [CrossRef]
- Sharma, S.; Goyal, P.K. Cost overrun factors and project cost risk assessment in construction industry—A state of the art review. Int. J. Civ. Eng. 2014, 3, 139–154. [Google Scholar]
- Nasirzadeh, F.; Khanzadi, M.; Rezaie, M. Dynamic modeling of the quantitative risk allocation in construction projects. Int. J. Proj. Manag. 2014, 32, 442–451. [Google Scholar] [CrossRef]
- Cagliano, A.C.; Grimaldi, S.; Rafele, C. Choosing project risk management techniques. A theoretical framework J. Risk Res. 2015, 18, 232–248. [Google Scholar] [CrossRef]
- Abdelgawad, M.; Fayek, A.R. Risk management in the construction industry using combined fuzzy FMEA and fuzzy AHP. J. Constr. Eng. Manag. 2010, 136, 1028–1036. [Google Scholar] [CrossRef]
- Aven, T. Perspectives on risk in a decision-making context—Review and discussion. Saf. Sci. 2009, 47, 798–806. [Google Scholar] [CrossRef]
- Rodhi, N.N.; Anwar, N.; Wiguna, I.P.A. A review on disaster risk mitigation in the oil and gas project. In Proceedings of the IOP Conference Series: Earth and Environmental Science, the 4th International Seminar on Sustainable Urban Development, Jakarta, Indonesia, 9–10 August 2017. [Google Scholar] [CrossRef]
- Chaher, Z.; Soomro, A.R. Facilitate risk management in construction process by using hierarchical risk breakdown structure. Int. J. Sci. Res. Publ. 2016, 6, 703–709. [Google Scholar]
- Choudhry, R.M.; Aslam, M.A.; Hinze, J.W.; Arain, F.M. Cost and schedule risk analysis of bridge construction in Pakistan: Establishing risk guidelines. J. Constr. Eng. Manag. 2014, 140, 04014020. [Google Scholar] [CrossRef]
- Tah, J.H.M.; Carr, V. Information modelling for a construction project risk management system. Eng. Constr. Archit. Manag. 2000, 7, 107–119. [Google Scholar] [CrossRef]
- Yildiz, A.E.; Dikmen, I.; Birgonul, M.T.; Ercoskun, K.; Alten, S. A knowledge-based risk mapping tool for cost estimation of international construction projects. Autom. Constr. 2014, 43, 144–155. [Google Scholar] [CrossRef]
- Kassem, M.A.; Khoiry, M.A.; Hamzah, N. Using probability impact matrix (PIM) in analyzing risk factors affecting the success of oil and gas construction projects in Yemen. Int. J. Energy Sect. Manag. 2019, 14, 527–546. [Google Scholar] [CrossRef]
- Gamil, Y.; Rahman, I.A. Assessment of critical factors contributing to construction failure in Yemen. Int. J. Constr. Manag. 2018, 20, 429–436. [Google Scholar] [CrossRef]
- Kassem, M.A.; Khoiry, M.A.; Hamzah, N. Using relative importance index method for developing risk map in oil and gas construction projects. J. Kejuruter. 2020, 32, 85–97. [Google Scholar]
- Forteza, F.J.; Carretero-Gómez, J.M.; Sesé, A. Effects of organizational complexity and resources on construction site risk. J. Safety Res. 2017, 62, 185–198. [Google Scholar] [CrossRef] [PubMed]
- Yimam, A.H. Project Management Maturity in the Construction Industry of Developing Countries; University of Maryland: College Park, MD, USA, 2011. [Google Scholar]
- Salleh, J. Critical Success Factors of Project Management for Brunei Construction Projects: Improving Project Performance. Ph.D. Thesis, Queensland University of Technology, Brisbane, QL, Australia, 2009. [Google Scholar]
- Chandra, H.P. Structural equation model for investigating risk factors affecting project success in Surabaya. Procedia Eng. 2015, 125, 53–59. [Google Scholar] [CrossRef]
- Falamarzi, A.; Moridpour, S.; Nazem, M. A review on existing sensors and devices for inspecting railway infrastructure. J. Kejuruter. 2019, 31, 1–10. [Google Scholar] [CrossRef]
- Samarah, A.; Bekr, G.A. Causes and effects of delay in public construction projects in Jordan. Am. J. Eng. Res. 2016, 5, 87–94. Available online: https://www.ajer.org (accessed on 8 February 2019).
- Sambasivan, M.; Soon, Y.W. Causes and effects of delays in Malaysian construction industry. Int. J. Proj. Manag. 2007, 25, 517–526. [Google Scholar] [CrossRef]
- Kassem, M.A.; Khoiry, M.A.; Hamzah, N. Structural modelling of internal risk factors for oil and gas construction projects. Int. J. Energy Sect. Manag. 2020, 14, 975–1000. [Google Scholar] [CrossRef]
- Kassem, M.A.; Khoiry, M.A.; Hamzah, N. Theoretical review on critical risk factors in oil and gas construction projects in Yemen. Eng. Constr. Archit. Manag. 2020, 28, 934–968. [Google Scholar] [CrossRef]
- Njogu, P.M. Assessment of Effects of Construction Risks on Project Delivery among Contractors in Kenya. Ph.D. Thesis, Jomo Kenyatta University of Agriculture and Technology, Juja, Kenya, 2015. Available online: http://ir.jkuat.ac.ke/bitstream/handle/123456789/1798/Peter%20MSc%202015.pdf?sequence=1&isAllowed=y (accessed on 1 May 2022).
- Graves, R. Qualitative risk assessment. Proj. Manag. Inst. 2000, 14, 61–66. Available online: https://www.pmi.org/learning/library/qualitative-risk-assessment-cheaper-faster-3188 (accessed on 1 May 2022).
- Mander, J.B.; Dhakal, R.P.; Mashiko, N.; Solberg, K.M. Incremental dynamic analysis applied to seismic financial risk assessment of bridges. Eng. Struct. 2007, 29, 2662–2672. [Google Scholar] [CrossRef]
- Chin, W.W. The Partial Least Squares Approach to Structural Equation Modeling. Modern Methods for Business Research; Lawrence Erlbaum Associates: Mahwah, NJ, USA, 1998; pp. 295–336. [Google Scholar] [CrossRef]
- Hair, J.F.; Risher, J.J.; Sarstedt, M.; Ringle, C.M. When to use and how to report the results of PLS-SEM. Eur. Bus. Rev. 2019, 31, 2–24. [Google Scholar] [CrossRef]
- Hair, J.F.J.; Hult, G.T.M.; Ringle, C.; Sarstedt, M. A Primer on Partial Least Squares Structural Equation Modeling (PLS-SEM); Elsevier: Amsterdam, The Netherlands, 2014. [Google Scholar] [CrossRef]
- Sarstedt, M.; Ringle, C.M.; Hair, J.F. Partial least squares structural equation modelling. Handb. Mark. Res. 2017, 26, 1–40. [Google Scholar]
- Zhao, X.B.; Wu, P.; Wang, X.Y. Risk paths in BIM adoption: Empirical study of China. Eng. Constr. Archit. Manag. 2018, 25, 1170–1187. [Google Scholar] [CrossRef]
- Kloppers, C.; Hirst, R. Conducting labour risk audits and implementing a labour risk management programme in order to create and maintain labour stability. In Proceedings of the Middle East Health, Safety, Security, and Environment Conference and Exhibition, Manama, Bahrain, 4 October 2010. [Google Scholar]
- Rahman, I.A.; Memon, A.H.; Azis, A.A.A.; Abdullah, N.H. Modeling causes of cost overrun in large construction projects with partial least square SEM approach constructions perspective. Res. J. Appl. Sci. Eng. Technol. 2013, 5, 1963–1972. [Google Scholar] [CrossRef]
- Randhawa, J.S.; Ahuja, I.S. The moderating effect of project risk mitigation strategies on the relationship between delay factors and construction project performance. J. Sci. Technol. Policy Manag. 2017, 21, 191–206. [Google Scholar] [CrossRef]
- Kassem, M.A.; Khoiry, M.A.; Hamzah, N. Assessment of the effect of external risk factors on the success of an oil and gas construction project. Eng. Constr. Archit. Manag. 2020, 27, 2767–2793. [Google Scholar] [CrossRef]
- Kim, H. A sample size calculator for SMART pilot studies. SIAM Undergrad. Res. Online 2016, 9, 229–250. [Google Scholar] [CrossRef]
- Sekaran, U.; Bougie, R. Research Methods for Business: A Skill-Building Approach. 2010. Available online: https://books.google.com.my/books?hl=en&lr=&id=Ko6bCgAAQBAJ&oi=fnd&pg=PA19&dq=Sekaran,+U.,+%26+Bougie,+R.+(2010).+Research+Methods+for+Business:+A+Skill+Building+Approach.+London:+Wiley.&ots=2B2LT4LZmL&sig=Ag9yzsNyyO2IMHXG1su5pfbY5eM&redir_esc=y#v=onepage (accessed on 14 February 2019).
- Xiong, B.; Skitmore, M.; Xia, B.; Masrom, M.A.; Ye, K.; Bridge, A. Examining the influence of participant performance factors on contractor satisfaction: A structural equation model. Int. J. Proj. Manag. 2014, 32, 482–491. [Google Scholar] [CrossRef]
- Famiyeh, S.; Amoatey, C.T.; Adaku, E.; Agbenohevi, C.S. Major causes of construction time and cost overruns: A case of selected educational sector projects in Ghana. J. Eng. Des. Technol. 2017, 15, 181–198. [Google Scholar] [CrossRef]
- Kassem, M.A.; Khoiry, M.A.; Hamzah, N. Evaluation of risk factors affecting on oil and gas construction projects in Yemen. Int. J. Eng. Technol. 2019, 8, 6–14. [Google Scholar] [CrossRef]
- Deng, X.; Low, S.P.; Zhao, X.; Chang, T. Identifying micro variables contributing to political risks in international construction projects. Eng. Constr. Archit. Manag. 2018, 25, 317–334. [Google Scholar] [CrossRef]
- Hulland, J.S. Use of partial least squares (PLS) in strategic management research: A review of four recent studies. Strateg. Manag. J. 1999, 20, 195–204. [Google Scholar] [CrossRef]
- Kock, N. Hypothesis testing with confidence intervals and P values in PLS-SEM. Int. J. E-Collab. 2016, 12, 1–6. [Google Scholar] [CrossRef]
- Henseler, J.; Ringle, C.M.; Sinkovics, R.R. The use of partial least squares path modeling in international marketing. Adv. Int. Mark. 2009, 20, 277–319. [Google Scholar]
- Cohen, J. Statistical Power Analysis for the Behavioral Sciences, 2nd ed.; Taylor and Francis: Abingdon, UK, 1988; pp. 1–3. [Google Scholar] [CrossRef]
- Hussain, S.; Fangwei, Z.; Siddiqi, A.F.; Ali, Z.; Shabbir, M.S. Structural equation model for evaluating factors affecting quality of social infrastructure projects. Sustainability 2018, 10, 1415. [Google Scholar] [CrossRef]
- Henseler, J.; Sarstedt, M. Goodness-of-fit indices for partial least squares path modeling. Comput. Stat. 2013, 28, 565–580. [Google Scholar] [CrossRef]
- Kassem, M.A.; Khoiry, M.A.; Hamzah, N. Evaluation of risk factors affecting time and cost of construction projects in Yemen. Int. J. Eng. Technol. 2018, 8, 168–178. [Google Scholar]
- Jarkas, A.M.; Haupt, T.C. Major construction risk factors considered by general contractors in Qatar. Eur. J. Mark. 2015, 24, 41–49. [Google Scholar] [CrossRef]
- Antah, F.H.; Khoiry, M.A.; Nizam, K.; Maulud, A.; Abdullah, A. Perceived usefulness of airborne LiDAR technology in road design and management: A review. Sustainability 2021, 13, 11773. [Google Scholar] [CrossRef]
- Dosumu, O.; Idoro, G.; Onukwube, H. Causes of errors in construction contract documents in southwestern Nigeria. J. Constr. Bus. Manag. 2017, 1, 11–23. [Google Scholar] [CrossRef]
- Li, M.; Liu, L.; Li, Y.; Xu, Y. Evaluating the risk of natural gas pipeline operation management in intuitionistic fuzzy linguistic environments. Math. Probl. Eng. 2018, 2018, 1–13. [Google Scholar] [CrossRef]
- Kassem, M.A.; Khoiry, M.A.; Hamzah, N. Risk factors in oil and gas construction projects in developing countries: A case study. Int. J. Energy Sect. Manag. 2019, 13, 846–861. [Google Scholar] [CrossRef]
- Luo, D.; Yan, N. Assessment of fiscal terms of international petroleum contracts. Pet. Explor. Dev. 2010, 37, 756–762. [Google Scholar] [CrossRef]
- Ali, K.N.; Alhajlah, H.H.; Kassem, M.A. Collaboration and Risk in Building Information Modelling (BIM): A Systematic Literature Review. Buildings 2022, 12, 571. [Google Scholar] [CrossRef]
- Ofori, G. Construction in developing countries. Constr. Manag. Econ. 2016, 25, 1–6. [Google Scholar] [CrossRef]
- Rahman, A.; Mahmud, B.; Sakawi, Z.; Nizam, K.; Abdul, B. Factors influencing the quality of Environmental Impact Assessment Report in Malaysia. Malays. J. Soc. Space 2021, 1, 155–165. [Google Scholar]
- Johnsen, S.; Ask, R.; Roisli, R. Reducing Risk in Oil and Gas Production Operations. In Critical Infrastructure Protection; ICCIP 2007. IFIP International Federation for Information Processing; Goetz, E., Shenoi, S., Eds.; Springer: Boston, MA, USA, 2008; pp. 83–95. [Google Scholar]
- Li, X.; Wang, C.; Kassem, M.A.; Alhajlah, H.H.; Bimenyimana, S. Evaluation Method for Quality Risks of Safety in Prefabricated Building Construction Using SEM–SDM Approach. Int. J. Environ. Res. Public Health 2022, 19, 5180. [Google Scholar] [CrossRef]
- Hirst, R.; Syed, B.; Zerriatte, R. Undertaking a $4Bn dollar LNG project in a high risk security context and achieving exemplary safety performance. Soc. Pet. Eng. SPE Int. Conf. Heal. Saf. Environ. Oil Gas Explor. Prod. 2010, 1, 669–675. [Google Scholar] [CrossRef]
- Baghdadi, A.; Kishk, M. Saudi Arabian aviation construction projects: Identification of risks and their consequences. Procedia Eng. 2015, 123, 32–40. [Google Scholar] [CrossRef]
- Ali, Z.; Zhu, F.; Hussain, S. Identification and assessment of uncertainty factors that influence the transaction cost in public sector construction projects in Pakistan. Buildings 2018, 8, 157. [Google Scholar] [CrossRef]
- Myakenkaya, G.; Chubisov, I.; Chubissova, A. Similarities and differences of the war and projects. Winning strategies. Procedia Soc. Behav. Sci. 2014, 119, 314–320. [Google Scholar] [CrossRef][Green Version]
- Sultan, B.; Alaghbari, W. Political instability and the informal construction sector in. Int. J. Civ. Eng. Technol. 2018, 9, 1228–1235. [Google Scholar]
- Alaghbari, W.; Al-Sakkaf, A.A.; Sultan, B. Factors affecting construction labour productivity in Yemen. Int. J. Constr. Manag. 2017, 3599, 1–13. [Google Scholar] [CrossRef]
- Ahmad, S.A.; Issa, U.H.; Farag, M.A.; Abdelhafez, L.M. Evaluation of risk factors affecting time and cost of construction projects in Yemen. Int. J. Manag. 2013, 4, 168–178. [Google Scholar]
- Derakhshanalavijeh, R.; Teixeira, J.M.C. Cost overrun in construction projects in developing countries, gas-oil industry of Iran as a case study. J. Civ. Eng. Manag. 2017, 23, 125–136. [Google Scholar] [CrossRef]
- Algahtany, M.; Alhammadi, Y.; Kashiwagi, D. Introducing a new risk management model to the Saudi Arabian construction industry. Procedia Eng. 2016, 145, 940–947. [Google Scholar] [CrossRef]
- Siang, L.C.; Ali, A.S. Implemention of risk management in the Malaysian construction industry. J. Surv. Constr. Prop. 2012, 3, 15. [Google Scholar] [CrossRef]
- Iacob, V.S. Risk management and evaluation and qualitative method within. Ecoforum J. 2014, 3, 10. [Google Scholar]
- Assaf, S.A.; Al-Hejii, S. Causes of delay in construction. J. Proj. Manag. 2006, 24, 349–357. [Google Scholar]








| Technique | References |
|---|---|
| Brainstorming | [21,22] |
| Change Analysis (ChA) | [23] |
| Checklist | [24] |
| Interviews | [17] |
| Delphi Method | [18,25] |
| Expert Judgement | [26] |
| Cause and Consequence Analysis | [27] |
| Fuzzy Logic | [28,29] |
| The Event Causal Factor Charting (ECFCh) | [30] |
| The Expect Monetary Value (EMV) | [30] |
| Failure Mode–Effects Analysis (FMEA) | [31] |
| Hazard–Operability (HAZOP) | [24] |
| The Fault Tree Analysis (FTA) | [32] |
| Hazard Review (HR) | [33] |
| Pareto Analysis (PA) | [5] |
| Risk Breakdown Matrix (RBM) | [34] |
| Monte Carlo Method | [35] |
| The Risk Breakdown Structure (RBS) | [36] |
| Probability and Impact Matrix | [37,38] |
| Relative Importance Index (RII) | [39,40] |
| Risk Index | [41] |
| The Strengths–Weaknesses–Opportunities–Threats | [42] |
| PLS-SEM | Assessment of Measurements Model (Outer Model) | Convergent Validity |
| 1- Individual item reliability 2- Composite reliability 3- Average Variance Extracted | ||
| Discriminate Validity | ||
| 1- Cross loading 2- Variable correlation (Root square of AVE) | ||
| Assessment of Structural Model (Inner Model) | ||
| 1- The Hypotheses Testing (Path Coefficient) 2- The Coefficient of determination-R2 3- Effect size-f2 4- Predictive relevance Q2 5- Goodness of Fit of the Model-GoF |
| Objective No. | Methods and Techniques | Tools |
|---|---|---|
| Objective 1 | Literature Review | Previous studies, papers, books |
| Objective 2 | Literature Review, Pilot study, Expert judgment | Previous studies, Questionnaire |
| Objective 3 | Statistically analysis and Ranking | SPSS, RII, PIM |
| Objective 4 | Structural Equation Modeling (SEM) | PLS-SEM |
| NO | Construct Measurement Scales | Number of Items | Cronbach’s Alpha |
|---|---|---|---|
| Risk Factor Groups | |||
| 1 | Client-related risk factors—CL | 6 | 0.898 |
| 2 | Contractor-related risk factors—CO | 3 | 0.883 |
| 3 | Consultant-related risk factors—CN | 3 | 0.834 |
| 4 | Feasibility study and design-related risk factors—FD | 5 | 0.926 |
| 5 | Tendering and contract-related risk factors—TC | 4 | 0.838 |
| 6 | Resources and material supply risk factors—RM | 5 | 0.895 |
| 7 | Project management-related risk factors—MR | 5 | 0.944 |
| 8 | Country economic-related risk factors—EC | 4 | 0.922 |
| 9 | Political risk-related risk factors—PO | 4 | 0.915 |
| 10 | Local peoples-related risk factors—LP | 3 | 0.771 |
| 11 | Environmental and safety-related risk factors—EN | 3 | 0.861 |
| 12 | Security risk-related risk factors—SE | 3 | 0.899 |
| 13 | Force majeure-related risk factors—FM | 3 | 0.878 |
| 14 | All construct measurement scales | 51 | 0.974 |
| 15 | Risk effects on project success | ||
| 16 | Effects related to project success | 5 | 0.81 |
| No | Risk Factors | Related Group | Impact | Probability | Matrix Zone |
|---|---|---|---|---|---|
| 1 | Wrong Project Cost Estimation | Feasibility study and Design | VH | VH | |
| 2 | Wrong Project Time Schedule Estimation | Feasibility study and Design | VH | H | |
| 3 | Political Instability | Political | H | VH | |
| 4 | Improper Project Feasibility Study | Feasibility study and Design | H | VH | |
| 5 | Delay in Decision Making | Client | H | VH | |
| 6 | Lack of Infrastructure Projects | Country Economic | H | H | |
| 7 | Poor Quality of Construction Materials | Resources and Material | H | H | |
| 8 | Shortage and Low Productivity of Laborers | Resources and Material | H | H | |
| 9 | Poor Contract Management | Consultant | H | H | |
| 10 | Inadequate Coordination among Contractors | Contractor | H | H |
| Code | Risk Factors | Risk Impact | Risk Probability | Overall | |||
|---|---|---|---|---|---|---|---|
| RII | Rank | RII | Rank | RII | Rank | ||
| CL1 | Delay in Decision Making | 0.675 | 21 | 0.821 | 4 | 0.554 | 4 |
| CL2 | Unstable of Government | 0.779 | 1 | 0.742 | 14 | 0.578 | 1 |
| FD1 | Improper Project Feasibility Study | 0.707 | 9 | 0.718 | 19 | 0.508 | 9 |
| FD4 | Wrong Project Cost Estimation | 0.717 | 7 | 0.793 | 6 | 0.568 | 2 |
| FD5 | Wrong Project Time Schedule Estimation | 0.714 | 8 | 0.779 | 10 | 0.556 | 3 |
| TC3 | The Terms of the Contract are Unclear | 0.625 | 41 | 0.875 | 1 | 0.547 | 7 |
| EC1 | Economic and Financial Crisis | 0.634 | 38 | 0.796 | 5 | 0.504 | 10 |
| RM1 | Shortage and Low productivity of labours | 0.678 | 18 | 0.757 | 12 | 0.513 | 8 |
| PO1 | Political Instability | 0.656 | 30 | 0.836 | 3 | 0.549 | 5 |
| FM3 | War in Country | 0.645 | 33 | 0.850 | 2 | 0.548 | 6 |
| 2nd Order Constructs | AVE | CR | Exogenous Constructs | Items | Loadings | AVE | CR | Alpha |
|---|---|---|---|---|---|---|---|---|
| Internal Risk Factors | 0.570 | 0.976 | Client—CL | CL1 | 0.821 | 0.593 | 0.897 | 0.863 |
| CL2 | 0.809 | |||||||
| CL3 | 0.767 | |||||||
| CL4 | 0.728 | |||||||
| CL5 | 0.770 | |||||||
| CL6 | 0.721 | |||||||
| Contractor—CO | CO1 | 0.855 | 0.764 | 0.907 | 0.846 | |||
| CO2 | 0.877 | |||||||
| CO3 | 0.890 | |||||||
| Consultant—CN | CN1 | 0.874 | 0.735 | 0.893 | 0.820 | |||
| CN2 | 0.823 | |||||||
| CN3 | 0.874 | |||||||
| Feasibility Study and Design—FD | FD1 | 0.876 | 0.768 | 0.943 | 0.924 | |||
| FD2 | 0.803 | |||||||
| FD3 | 0.894 | |||||||
| FD4 | 0.911 | |||||||
| FD5 | 0.893 | |||||||
| Tendering and Contract—TC | TC1 | 0.784 | 0.705 | 0.905 | 0.86 | |||
| TC2 | 0.855 | |||||||
| TC3 | 0.868 | |||||||
| TC4 | 0.849 | |||||||
| Resources and Material Supply—RM | RM1 | 0.833 | 0.695 | 0.919 | 0.889 | |||
| RM2 | 0.757 | |||||||
| RM3 | 0.845 | |||||||
| RM4 | 0.883 | |||||||
| RM5 | 0.844 | |||||||
| Project Management—MR | MR1 | 0.880 | 0.808 | 0.955 | 0.941 | |||
| MR2 | 0.893 | |||||||
| MR3 | 0.924 | |||||||
| MR4 | 0.909 | |||||||
| MR5 | 0.889 | |||||||
| External Risk Factors | 0.638 | 0.972 | Country Economic—EC | EC1 | 0.886 | 0.779 | 0.934 | 0.905 |
| EC2 | 0.894 | |||||||
| EC3 | 0.864 | |||||||
| EC4 | 0.886 | |||||||
| Political risk—PO | PO1 | 0.905 | 0.793 | 0.939 | 0.913 | |||
| PO2 | 0.892 | |||||||
| PO3 | 0.886 | |||||||
| PO4 | 0.878 | |||||||
| Local Peoples—LP | LP1 | 0.882 | 0.734 | 0.892 | 0.819 | |||
| LP2 | 0.887 | |||||||
| LP3 | 0.799 | |||||||
| Environmental and Safety—EN | EN1 | 0.904 | 0.805 | 0.925 | 0.879 | |||
| EN2 | 0.902 | |||||||
| EN3 | 0.886 | |||||||
| Security Risk—SE | SE1 | 0.863 | 0.808 | 0.926 | 0.880 | |||
| SE2 | 0.916 | |||||||
| SE3 | 0.916 | |||||||
| Force Majeure—FM | FM1 | 0.878 | 0.763 | 0.906 | 0.845 | |||
| FM2 | 0.870 | |||||||
| FM3 | 0.873 | |||||||
| Endogenous Constructs | Constructs | Items | Loadings | AVE | CR | Alpha | ||
| Risks effect on Project Success | Cost overruns | 0.595 | 0.549 | 0.826 | 0.74 | |||
| The project objectives failure | 0.761 | |||||||
| Project stop | 0.741 | |||||||
| Overruns of time | 0.800 | |||||||
| The Project Poor Quality | 0.591 | |||||||
| CL | CN | CO | EC | EN | FD | FM | LP | PO | MR | RM | SE | TC | |
|---|---|---|---|---|---|---|---|---|---|---|---|---|---|
| Client-CL | 0.770 | ||||||||||||
| Consultant-CN | 0.655 | 0.857 | |||||||||||
| Contractor-CO | 0.768 | 0.763 | 0.874 | ||||||||||
| Country Economic-EC | 0.684 | 0.586 | 0.677 | 0.883 | |||||||||
| Environmental and Safety-EN | 0.566 | 0.680 | 0.627 | 0.740 | 0.897 | ||||||||
| Feasibility study & Design -FD | 0.720 | 0.814 | 0.775 | 0.692 | 0.755 | 0.876 | |||||||
| Force Majeure-FM | 0.514 | 0.533 | 0.567 | 0.795 | 0.692 | 0.600 | 0.873 | ||||||
| Local Peoples-LP | 0.596 | 0.720 | 0.665 | 0.768 | 0.739 | 0.743 | 0.718 | 0.857 | |||||
| Political risk-PO | 0.604 | 0.525 | 0.635 | 0.871 | 0.714 | 0.638 | 0.802 | 0.777 | 0.890 | ||||
| Project Management-MR | 0.640 | 0.723 | 0.787 | 0.794 | 0.719 | 0.780 | 0.762 | 0.770 | 0.768 | 0.899 | |||
| Resources and Material supply-RM | 0.743 | 0.724 | 0.781 | 0.780 | 0.700 | 0.770 | 0.701 | 0.745 | 0.755 | 0.845 | 0.833 | ||
| Security risk-SE | 0.580 | 0.569 | 0.593 | 0.846 | 0.749 | 0.710 | 0.804 | 0.782 | 0.803 | 0.766 | 0.738 | 0.899 | |
| Tendering & Contract-TC | 0.747 | 0.734 | 0.783 | 0.664 | 0.614 | 0.819 | 0.641 | 0.710 | 0.676 | 0.776 | 0.800 | 0.650 | 0.839 |
| CL | CN | CO | EC | EN | FD | FM | LP | MR | PO | RM | SE | TC | |
|---|---|---|---|---|---|---|---|---|---|---|---|---|---|
| CL1 | 0.821 | 0.470 | 0.552 | 0.515 | 0.381 | 0.553 | 0.353 | 0.429 | 0.452 | 0.420 | 0.587 | 0.470 | 0.589 |
| CL2 | 0.809 | 0.449 | 0.550 | 0.521 | 0.405 | 0.514 | 0.352 | 0.406 | 0.462 | 0.450 | 0.569 | 0.428 | 0.543 |
| CL3 | 0.767 | 0.370 | 0.503 | 0.506 | 0.350 | 0.411 | 0.386 | 0.360 | 0.417 | 0.487 | 0.541 | 0.372 | 0.505 |
| CL4 | 0.728 | 0.564 | 0.588 | 0.575 | 0.560 | 0.612 | 0.440 | 0.587 | 0.538 | 0.516 | 0.540 | 0.546 | 0.583 |
| CL5 | 0.770 | 0.604 | 0.724 | 0.571 | 0.478 | 0.690 | 0.464 | 0.565 | 0.627 | 0.502 | 0.630 | 0.514 | 0.687 |
| CL6 | 0.721 | 0.532 | 0.598 | 0.453 | 0.414 | 0.496 | 0.362 | 0.364 | 0.418 | 0.404 | 0.549 | 0.313 | 0.507 |
| CN1 | 0.542 | 0.874 | 0.686 | 0.486 | 0.508 | 0.680 | 0.433 | 0.639 | 0.634 | 0.434 | 0.614 | 0.476 | 0.642 |
| CN2 | 0.524 | 0.823 | 0.613 | 0.448 | 0.549 | 0.599 | 0.437 | 0.573 | 0.572 | 0.398 | 0.599 | 0.428 | 0.561 |
| CN3 | 0.615 | 0.874 | 0.662 | 0.566 | 0.684 | 0.801 | 0.497 | 0.636 | 0.649 | 0.512 | 0.647 | 0.552 | 0.677 |
| CO1 | 0.642 | 0.580 | 0.855 | 0.531 | 0.471 | 0.595 | 0.434 | 0.475 | 0.641 | 0.513 | 0.645 | 0.470 | 0.618 |
| CO2 | 0.704 | 0.653 | 0.877 | 0.639 | 0.537 | 0.674 | 0.547 | 0.596 | 0.666 | 0.569 | 0.702 | 0.543 | 0.697 |
| CO3 | 0.669 | 0.756 | 0.890 | 0.600 | 0.626 | 0.754 | 0.500 | 0.661 | 0.752 | 0.579 | 0.698 | 0.539 | 0.733 |
| EC1 | 0.605 | 0.549 | 0.621 | 0.886 | 0.654 | 0.620 | 0.713 | 0.692 | 0.772 | 0.809 | 0.722 | 0.757 | 0.613 |
| EC2 | 0.640 | 0.523 | 0.583 | 0.894 | 0.632 | 0.588 | 0.692 | 0.637 | 0.664 | 0.741 | 0.664 | 0.730 | 0.576 |
| EC3 | 0.533 | 0.421 | 0.515 | 0.864 | 0.603 | 0.533 | 0.701 | 0.634 | 0.620 | 0.713 | 0.626 | 0.724 | 0.510 |
| EC4 | 0.633 | 0.567 | 0.663 | 0.886 | 0.719 | 0.694 | 0.702 | 0.744 | 0.742 | 0.806 | 0.736 | 0.772 | 0.640 |
| EN1 | 0.513 | 0.617 | 0.566 | 0.653 | 0.904 | 0.665 | 0.589 | 0.637 | 0.643 | 0.651 | 0.619 | 0.653 | 0.556 |
| EN2 | 0.565 | 0.657 | 0.601 | 0.674 | 0.902 | 0.742 | 0.603 | 0.711 | 0.672 | 0.646 | 0.674 | 0.708 | 0.596 |
| EN3 | 0.443 | 0.554 | 0.519 | 0.665 | 0.886 | 0.624 | 0.671 | 0.641 | 0.622 | 0.626 | 0.590 | 0.653 | 0.500 |
| FD1 | 0.648 | 0.756 | 0.696 | 0.608 | 0.728 | 0.876 | 0.544 | 0.667 | 0.697 | 0.530 | 0.676 | 0.624 | 0.724 |
| FD2 | 0.536 | 0.684 | 0.607 | 0.481 | 0.674 | 0.803 | 0.451 | 0.524 | 0.595 | 0.439 | 0.584 | 0.496 | 0.611 |
| FD3 | 0.608 | 0.713 | 0.670 | 0.604 | 0.632 | 0.894 | 0.532 | 0.678 | 0.689 | 0.574 | 0.675 | 0.652 | 0.701 |
| FD4 | 0.687 | 0.716 | 0.696 | 0.656 | 0.653 | 0.911 | 0.552 | 0.677 | 0.703 | 0.615 | 0.716 | 0.659 | 0.766 |
| FD5 | 0.664 | 0.698 | 0.720 | 0.668 | 0.630 | 0.893 | 0.544 | 0.699 | 0.724 | 0.625 | 0.712 | 0.667 | 0.775 |
| FM1 | 0.475 | 0.531 | 0.494 | 0.676 | 0.605 | 0.541 | 0.878 | 0.639 | 0.650 | 0.668 | 0.630 | 0.658 | 0.620 |
| FM2 | 0.378 | 0.411 | 0.429 | 0.633 | 0.562 | 0.475 | 0.870 | 0.601 | 0.623 | 0.670 | 0.548 | 0.689 | 0.569 |
| No | Hypotheses | Original Sample (O) | Sample Mean (M) | Standard Deviation (STDEV) | T Statistics (|O/STDEV|) | p-Values |
|---|---|---|---|---|---|---|
| 1 | Client—CL -> Risks Effect on Project Success | 0.169 | 0.169 | 0.006 | 26.250 | <0.001 ** |
| 2 | Consultant—CN -> Risks Effect on Project Success | 0.097 | 0.097 | 0.003 | 30.864 | 0.001 ** |
| 3 | Contractor—CO -> Risks Effect on Project Success | 0.114 | 0.115 | 0.004 | 32.193 | 0.001 ** |
| 4 | Country Economic—EC -> Risks Effect on Project Success | 0.231 | 0.231 | 0.005 | 44.082 | 0.001 ** |
| 5 | Environmental and Safety—EN -> Risks Effect on Project Success | 0.154 | 0.153 | 0.005 | 29.027 | <0.001 ** |
| 6 | External Risk Factors -> Risks Effect on Project Success | 0.673 | 0.668 | 0.064 | 10.495 | <0.001 ** |
| 7 | Feasibility study and Design—FD -> Risks Effect on Project Success | 0.197 | 0.197 | 0.006 | 35.234 | <0.001 ** |
| 8 | Force Majeure—FM -> Risks Effect on Project Success | 0.152 | 0.152 | 0.004 | 36.113 | <0.001 ** |
| 9 | Internal Risk Factors -> Risks Effect on Project Success | 0.200 | 0.206 | 0.064 | 3.121 | 0.002 ** |
| 10 | Local Peoples—LP -> Risks Effect on Project Success | 0.152 | 0.152 | 0.005 | 33.357 | <0.001 ** |
| 11 | Political Risk—PO -> Risks Effect on Project Success | 0.236 | 0.237 | 0.006 | 42.177 | <0.001 ** |
| 12 | Project Management—MR -> Risks Effect on Project Success | 0.213 | 0.213 | 0.006 | 36.280 | <0.001 ** |
| 13 | Resources and Material Supply—RM -> Risks Effect on Project Success | 0.186 | 0.186 | 0.005 | 40.916 | <0.001 ** |
| 14 | Security Risk—SE -> Risks Effect on Project Success | 0.180 | 0.180 | 0.004 | 40.554 | <0.001 ** |
| 15 | Tendering & Contract—TC -> Risks Effect on Project Success | 0.143 | 0.143 | 0.003 | 43.683 | <0.001 ** |
| Relationship Constructs | R2 | Result |
|---|---|---|
| Effect of Risk Factors on Project Success | 0.720 * | High |
| No | Constructs | Effective Size f2 | Result |
|---|---|---|---|
| 1 | Internal Risk Factors | 0.042 | Small |
| 2 | External Risk Factors | 0.471 | High |
| SSO | SSE | Q2 (= 1 − SSE/SSO) | |
|---|---|---|---|
| Effect of Risks in Project Success | 1256.00 | 792.239 | 0.369 |
| External Risk Factors | 6280.00 | 2574.26 | 0.590 |
| Internal Risk Factors | 9734.00 | 4602.70 | 0.527 |
Publisher’s Note: MDPI stays neutral with regard to jurisdictional claims in published maps and institutional affiliations. |
© 2022 by the author. Licensee MDPI, Basel, Switzerland. This article is an open access article distributed under the terms and conditions of the Creative Commons Attribution (CC BY) license (https://creativecommons.org/licenses/by/4.0/).
Share and Cite
Kassem, M.A. Risk Management Assessment in Oil and Gas Construction Projects Using Structural Equation Modeling (PLS-SEM). Gases 2022, 2, 33-60. https://doi.org/10.3390/gases2020003
Kassem MA. Risk Management Assessment in Oil and Gas Construction Projects Using Structural Equation Modeling (PLS-SEM). Gases. 2022; 2(2):33-60. https://doi.org/10.3390/gases2020003
Chicago/Turabian StyleKassem, Mukhtar A. 2022. "Risk Management Assessment in Oil and Gas Construction Projects Using Structural Equation Modeling (PLS-SEM)" Gases 2, no. 2: 33-60. https://doi.org/10.3390/gases2020003
APA StyleKassem, M. A. (2022). Risk Management Assessment in Oil and Gas Construction Projects Using Structural Equation Modeling (PLS-SEM). Gases, 2(2), 33-60. https://doi.org/10.3390/gases2020003
