Differential Diagnosis in Disorders with Depressive Symptoms: Exact Clinical Framing and Proposal of the “Perrotta Depressive Symptoms Assessment”
Abstract
1. Introduction
1.1. General and Clinical Profiles
1.2. Objectives
- (1)
- Can the difference between depressive symptoms and depressive disorders be determined?
- (2)
- Can a new scale of severity of depressive manifestation be determined with *reasonable* certainty that can fill the current gap in the literature?
- (3)
- Can we propose a model that helps to correctly frame the patient’s clinical condition when *he/she/they present(s) with* depressive symptoms?
2. Materials and Methods
2.1. Study Design and Review Questions
2.2. Materials and Methods
3. Results: “Perrotta Depressive Symptoms Assessment” Proposal
3.1. Can the Difference Between Depressive Symptoms and Depressive Disorder Be Determined?
3.2. Can a New Scale of Severity of Depressive Manifestation Be Determined with *Reasonable* Certainty That Can Fill the Current Gap in Literature?
3.3. Can We Propose a Model That Helps to Correctly Frame the Patient’s Clinical Condition When *He/She/They Present(s) with* Depressive Symptoms?
3.4. Perrotta Depressive Symptoms Assessment (PDSYA)
3.5. Pilot Study to Proceed with the Validation of the Model
4. Discussion
- Allows grading the spectrum of complexity of the depressive manifestation, distinguishing the hypotheses of a depressive condition from that of a depressive disorder, through mixed forms, offering the therapist a flow chart for differential diagnosis and the best type of clinical intervention.
- It allows the exact diagnosis of the nosographic category involved in the investigation to be distinguished using specific structural and functional criteria.
- Allows early intervention even on the mildest or attenuated forms, to facilitate a gradual psychotherapeutic intervention, without necessarily waiting for the strict nosographic criteria of a depressive disorder to be met. Unlike the DSM-5-TR, this model does not distinguish only in categorical terms but also in functional/ dysfunctional terms.
- Allows the severity of depressive manifestation to be graded, based on subjective criteria, in relation to the intensity and frequency of the symptoms themselves.
5. Limitations and Future Prospects
6. Conclusions
Author Contributions
Funding
Institutional Review Board Statement
Informed Consent Statement
Data Availability Statement
Conflicts of Interest
Abbreviations
Appendix A
| Perrotta Depressive Symptoms Assessment Questionnaire (PDSYA-Q-1) | ||||||
|---|---|---|---|---|---|---|
| SECTION A: Preliminary biographical and clinical data | ||||||
| N | Item | Answer | ||||
| 1 | Name and surname | |||||
| 2 | Date of Birth (Age) | |||||
| 3 | Place of birth | |||||
| 4 | Habitual domicile | |||||
| 5 | Phone/Cel. | |||||
| 6 | ||||||
| 7 | Medical psychophysical history | |||||
| 8 | Drug therapies | |||||
| SECTION B: Depressive State Severity Index (ED) | ||||||
| N | Item | Answer | Intensity—Frequency | Score partial | ||
| 1 | Depressed mood, which consists of external character manifestations in sad, melancholy, passive and negative ways, with respect to circumstances and the socio-environmental context that instead turn out to be positive or in any case neutral, thus risking compromising the functioning of one or more spheres of life (e.g., personal, social, work, affective) | ![]() | ![]() | ![]() | ||
| 2 | Low self-esteem, which consists in having a tendentially negative attitude towards life, believing little in oneself or in one’s own resources, or in any case in one’s abilities and means, due to insecurity, with a tendency to isolation, loneliness, a sedentary lifestyle, poor self-care or self-abandonment with/without a decrease in social and affective relationships (affective symptoms) | ![]() | ![]() | ![]() | ||
| 3 | Marked decrease in pleasure in carrying out new interests and activities (anhedonia) or in any case previously liked or interested, while now they arouse fatigue, apathy, fear of failure, boredom and disinterest | ![]() | ![]() | ![]() | ||
| 4 | Significant increase or decrease in body weight since the onset of the first depressive symptoms, which may result in eating disorders | ![]() | ![]() | ![]() | ||
| 5 | Psychomotor agitation or slowdown, in the absence of manic/hypomanic symptoms and/or marked neurotic symptoms (e.g., phobic, obsessive, somatic), with/without alterations in the sleep–wake rhythm (insomnia or hypersomnia) and in one’s natural biorhythm | ![]() | ![]() | ![]() | ||
| 6 | Perception of lack of energy or easy fatigue (asthenia) | ![]() | ![]() | ![]() | ||
| 7 | Feelings of self-devaluation, restlessness, helplessness, worthlessness, inadequacy, emptiness, guilt, or shame, affecting self-perception and ability to plan | ![]() | ![]() | ![]() | ||
| 8 | Reduced ability to concentrate and/or memory | ![]() | ![]() | ![]() | ||
| 9 | Recurrent negative, melancholic or death-related thoughts that are not provoked by real events (e.g., mourning) | ![]() | ![]() | ![]() | ||
![]() | __/9(Y) | ![]() | ||||
| SECTION C: Thematic path for differential diagnosis | ||||||
| N | Item | Answer | ||||
| 1 | Is there a perceived dysfunctional mental state, with depressive symptoms? (If the answer is “no” you can interrupt the questionnaire, with the result of “Absence of clinically relevant depressive state” and you can stop the administration, if the answer is “yes” you can continue with no. 2) | ![]() | ||||
| 2 | Is the score in the third column of Section B of the questionnaire at least 5/9? (If the answer is “no” you can continue with no. 3, if the answer is “yes” you must continue with no. 8) | ![]() | ||||
| 3 | Has the respondent recently been exposed to one or more sources of stress to which he or she cannot resolutely adapt, and has he or she developed an abnormal and/or distressing emotional and behavioral response? (If the answer is “no” you can continue with no. 5, if the answer is “yes” you must continue with no. 4) | ![]() | ||||
| 4 | Is the period of difficulty or inability to adapt decisively, to the specific source of stress, lasting less than 30 days? (If the answer is “no” you can continue with no. 5, if the answer is “yes” the diagnosis will be “Adjustment disorder, with depressive symptoms” and you can stop the administration) | ![]() | ||||
| 5 | Is the stressful event to which one cannot adapt decisively perceived by the interviewee as a traumatic event? (If the answer is “no” you can continue with no. 7, if the answer is “yes” you must continue with no. 6) | ![]() | ||||
| 6 | Is the traumatic event capable of generating intrusive thoughts, nightmares, flashbacks, avoidance of trauma memories, negative cognitions and mood, hypervigilance, and sleep disturbances? (If the answer is “no” you can continue with no. 7, if the answer is “yes”, to at least 50% of the requirements listed, the diagnosis is “Post-traumatic stress disorder, with depressive symptoms” and the administration can be stopped, if the answer is “yes” but with less than 50% of the requirements listed, the administration can be continued with no. 7) | ![]() | ||||
| 7 | Does the interviewee manifest, in addition to depressive symptoms, specific neurotic symptoms of an anxious type (panic, phobias, avoidance, obsessions, somatizations) capable of negatively impacting daily life in a significant way? (If the answer is “no” you can continue with no. 8, if the answer is “yes” the diagnosis is “Specific anxiety disorder, with depressive symptoms” and the administration can be stopped) | ![]() | ||||
| 8 | Does the depressive state last less than 30 days? (If the answer is “no” you can continue with no. 12, if the answer is “yes” you can continue with no. 9) | ![]() | ||||
| 9 | Is the depressive state connected to one’s premenstrual/menstrual period? (If the answer is “no” you can continue with no. 10, if the answer is “yes” the diagnosis is “Premenstrual/menstrual dysphoric disorder and the administration can be discontinued) | ![]() | ||||
| 10 | Is the depressive state connected to seasonality or in any case to the weather/? (If the answer is “no” you can continue with no. 11, if the answer is “yes” the diagnosis is “Seasonal dysphoric or meteopathic disorder and the administration can be stopped) | ![]() | ||||
| 11 | Is the depressive state connected to the stressful-traumatic event, despite psychotherapeutic intervention? (If the answer is “no” you can continue with no. 12, if the answer is “yes” the diagnosis is “Complicated adjustment disorder and the administration can be stopped) | ![]() | ||||
| 12 | Is the depressive state only partially able to compromise general mental functioning, with marked perceptions of discomfort and psychophysical malaise, without however preventing him from living his own existence and without excessive impairments (in any case less than 50% of the average quality of life) in the spheres of life? (If the answer is “no” you can continue with no. 13, if the answer is “yes” the diagnosis is “Sub-clinical depressive disorder can be discontinued) | ![]() | ||||
| 13 | Has the depressive state lasted for more than 90 days? (If the answer is “no” the diagnosis is “Atypical depressive disorder and the administration can be stopped, if the answer is “yes” the answer can be continued with no. 14) | ![]() | ||||
| 14 | Is the depressive state present continuously or in any case for more than 75% of the average time of the reference period? (If the answer is “no” the diagnosis is “Atypical depressive disorder and the administration can be stopped, if the answer is “yes” the answer can be continued with no. 15) | ![]() | ||||
| 15 | Has the depressive state lasted for at least 1 year? (If the answer is “no” the diagnosis is “Atypical depressive disorder and the administration can be stopped, if the answer is “yes” the answer can be continued with no. 16) | ![]() | ||||
| 16 | Is the depressive state present continuously or in any case for more than 75% of the average time of the reference period? (If the answer is “no” the diagnosis is “Reactive depressive disorder and the administration can be stopped, if the answer is “yes” the answer can be continued with no. 17) | ![]() | ||||
| 17 | Has the depressive state lasted for at least 2 years? (If the answer is “no” the diagnosis is “Dysthymic depressive disorder and the administration can be stopped, if the answer is “yes” the answer can be continued with no. 18) | ![]() | ||||
| 18 | During the depressive state, are there anxious-humoral symptoms (e.g., panic, phobias, obsessions, avoidance, somatization, hypomanic), dramatic (e.g., manic, grandiose, theatrical, impulsiveness, antisociality, psychopathy) and/or psychotic (e.g., delusions, hallucinations, dissociations, paranoia), in a non-sporadic, non-occasional and disabling way? (If the answer is “no” the diagnosis is “Major depressive disorder” and the administration can be stopped, if the answer is “yes” the diagnosis is “Mixed form depressive disorder” of the anxious-depressive, manic-depressive-dramatic-depressive or psychotic-depressive type, based on the specific symptoms”, and the administration can be stopped) | ![]() | ||||
| CLINICAL NOTES | ||||||
References
- Perrotta, G. Depressive disorders: Definitions, contexts, differential diagnosis, neural correlates and clinical strategies. Arch. Depress. Anxiety 2019, 5, 9–33. [Google Scholar] [CrossRef]
- American Psychiatric Association (APA). Diagnostic and Statistical Manual of Mental Disorders, 5th ed.; American Psychiatric Association Pub.: Washington, DC, USA, 2013. [Google Scholar]
- Siegel-Ramsay, J.E.; Bertocci, M.A.; Wu, B.; Phillips, M.L.; Strakowski, S.M.; Almeida, J.R.C. Distinguishing between depression in bipolar disorder and unipolar depression using magnetic resonance imaging: A systematic review. Bipolar Disord. 2022, 24, 474–498. [Google Scholar] [CrossRef] [PubMed]
- Vita, A.; Rossi, A.; Amore, M.; Carpiniello, B.; Fagiolini, A.; Maina, G. Manuale di Psichiatria; Edra: Palm Beach Gardens, FL, USA, 2019. [Google Scholar]
- Perrotta, G. “Perrotta Integrative Clinical Interviews-3” (PICI-3): Development, regulation, updation, and validation of the psychometric instrument for the identification of functional and dysfunctional personality traits and diagnosis of psychopathological disorders, for children (8–10 years), preadolescents (11–13 years), adolescents (14–18 years), adults (19–69 years), and elders (70–90 years). Ibrain 2024, 10, 146–163. [Google Scholar] [CrossRef] [PubMed]
- Lingiardi, V.; McWilliams, N. Manuale Diagnostico Psicodinamico (PDM), 2nd ed.; Raffaello Cortina: Milan, Italy, 2020. [Google Scholar]
- Shorey, S.; Ng, E.D.; Wong, C.H.J. Global prevalence of depression and elevated depressive symptoms among adolescents: A systematic review and meta-analysis. Br. J. Clin. Psychol. 2022, 61, 287–305. [Google Scholar] [CrossRef]
- Maier, A.; Riedel-Heller, S.G.; Pabst, A.; Luppa, M. Risk factors and protective factors of depression in older people 65+. A systematic review. PLoS ONE 2021, 16, e0251326. [Google Scholar] [CrossRef]
- Smythe, K.L.; Petersen, I.; Schartau, P. Prevalence of Perinatal Depression and Anxiety in Both Parents: A Systematic Review and Meta-analysis. JAMA Netw. Open 2022, 5, e2218969. [Google Scholar] [CrossRef]
- McCarron, R.M.; Shapiro, B.; Rawles, J.; Luo, J. Depression. Ann. Intern. Med. 2021, 174, ITC65–ITC80. [Google Scholar] [CrossRef]
- Howard, D.M.; Adams, M.J.; Clarke, T.-K.; Hafferty, J.D.; Gibson, J.; Shirali, M.; Coleman, J.R.I.; Hagenaars, S.P.; Ward, J.; Wigmore, E.M.; et al. Genome-wide meta-analysis of depression identifies 102 independent variants and highlights the importance of the prefrontal brain regions. Nat. Neurosci. 2019, 22, 343–352. [Google Scholar] [CrossRef]
- Sullivan, P.F.; Neale, M.C.; Kendler, K.S. Genetic epidemiology of major depression: Review and meta-analysis. Am. J. Psychiatry 2000, 157, 1552–1562. [Google Scholar] [CrossRef]
- Monroe, S.M.; Harkness, K.L. Major Depression and Its Recurrences: Life Course Matters. Annu. Rev. Clin. Psychol. 2022, 18, 329–357. [Google Scholar] [CrossRef]
- Nutt, D.J. Relationship of neurotransmitters to the symptoms of major depressive disorder. J. Clin. Psychiatry 2008, 69 (Suppl. E1), 4–7. [Google Scholar] [PubMed]
- DeFilippis, M.; Wagner, K.D. Management of treatment-resistant depression in children and adolescents. Paediatr. Drugs 2014, 16, 353–361. [Google Scholar] [CrossRef] [PubMed]
- Joca, S.R.; Moreira, F.A.; Wegener, G. Atypical Neurotransmitters and the Neurobiology of Depression. CNS Neurol. Disord. Drug Targets 2015, 14, 1001–1011. [Google Scholar] [CrossRef] [PubMed]
- Troubat, R.; Barone, P.; Leman, S.; Desmidt, T.; Cressant, A.; Atanasova, B.; Brizard, B.; El Hage, W.; Surget, A.; Belzung, C.; et al. Neuroinflammation and depression: A review. Eur. J. Neurosci. 2021, 53, 151–171. [Google Scholar] [CrossRef]
- Leistner, C.; Menke, A. Hypothalamic-pituitary-adrenal axis and stress. Handb. Clin. Neurol. 2020, 175, 55–64. [Google Scholar] [CrossRef]
- Sarno, E.; Moeser, A.J.; Robison, A.J. Neuroimmunology of depression. Adv. Pharmacol. 2021, 91, 259–292. [Google Scholar] [CrossRef]
- Machado, I.C.K.; Bernardes, J.W.; Monteiro, J.K.; Marin, A.H. Stress, anxiety and depression among gastronomes: Association with workplace mobbing and work-family interaction. Int. Arch. Occup. Environ. Health 2021, 94, 1797–1807. [Google Scholar] [CrossRef]
- Mason, M.J.; Schmidt, C.; Abraham, A.; Walker, L.; Tercyak, K. Adolescents' social environment and depression: Social networks, extracurricular activity, and family relationship influences. J. Clin. Psychol. Med. Settings 2009, 16, 346–354. [Google Scholar] [CrossRef]
- Kalin, N.H. Anxiety, Depression, and Suicide in Youth. Am. J. Psychiatry 2021, 178, 275–279. [Google Scholar] [CrossRef]
- Hale, D.; Marshall, K. Depression and Loss in Older Adults. Home Healthc. Now. 2019, 37, 353–354. [Google Scholar] [CrossRef]
- Sassarini, J. Depression in midlife women. Maturitas 2016, 94, 149–154. [Google Scholar] [CrossRef] [PubMed]
- Faravelli, C. Psicofarmacologia per Psicologi; Il Mulino: Bologna, Italy, 2020. [Google Scholar]
- Rodziewicz, T.L.; Houseman, B.; Vaqar, S.; Hipskind, J.E. Medical Error Reduction and Prevention. In StatPearls [Internet]; StatPearls Publishing: Treasure Island, FL, USA, 2024. [Google Scholar]
- Ormel, J.; Hollon, S.D.; Kessler, R.C.; Cuijpers, P.; Monroe, S.M. More treatment but no less depression: The treatment-prevalence paradox. Clin. Psychol. Rev. 2022, 91, 102111. [Google Scholar] [CrossRef] [PubMed]
- Devita, M.; De Salvo, R.; Ravelli, A.; De Rui, M.; Coin, A.; Sergi, G.; Mapelli, D. Recognizing Depression in the Elderly: Practical Guidance and Challenges for Clinical Management. Neuropsychiatr. Dis. Treat. 2022, 7, 2867–2880. [Google Scholar] [CrossRef] [PubMed]
- Kong, S.; Niu, Z.; Lyn, D.; Cui, L.; Wu, X.; Yang, L.; Qiu, H.; Gu, W.; Fang, Y. Analysis of Seasonal Clinical Characteristics in Patients With Bipolar or Unipolar Depression. Front. Psychiatry 2022, 13, 847485. [Google Scholar] [CrossRef]
- Zhang, B.; Liu, S.; Liu, X.; Chen, S.; Ke, Y.; Qi, S.; Wei, X.; Ming, D. Discriminating subclinical depression from major depression using multi-scale brain functional features: A radiomics analysis. J. Affect. Disord. 2022, 297, 542–552. [Google Scholar] [CrossRef]
- Winter, N.R.; Blanke, J.; Leenings, R.; Ernsting, J.; Fisch, L.; Sarink, K.; Barkhau, C.; Emden, D.; Thiel, K.; Flinkenflügel, K.; et al. A Systematic Evaluation of Machine Learning-Based Biomarkers for Major Depressive Disorder. JAMA Psychiatry 2024, 81, 386–395. [Google Scholar] [CrossRef]
- Goldberg, J.F. Diagnosis and Pharmacotherapy of Bipolar Depression in Adults. J. Clin. Psychiatry 2021, 82, SU120014BR1C. [Google Scholar] [CrossRef]
- Hirschfeld, R.M. Differential diagnosis of bipolar disorder and major depressive disorder. J. Affect. Disord. 2014, 169 (Suppl. S1), S12–S16. [Google Scholar] [CrossRef]
- Parker, G. Pseudo-melancholia. Australas. Psychiatry 2020, 28, 339–341. [Google Scholar] [CrossRef]
- Mesquita, P.B.; Gilliam, W.S. Differential diagnosis of childhood depression: Using comorbidity and symptom overlap to generate multiple hypotheses. Child. Psychiatry Hum. Dev. 1994, 24, 157–172. [Google Scholar] [CrossRef]
- Kernberg, O.F.; Yeomans, F.E. Borderline personality disorder, bipolar disorder, depression, attention deficit/ hyperactivity disorder, and narcissistic personality disorder: Practical differential diagnosis. Bull. Menn. Clin. 2013, 77, 1–22. [Google Scholar] [CrossRef] [PubMed]
- Page, M.J.; McKenzie, J.E.; Bossuyt, P.M.; Boutron, I.; Hoffmann, T.C.; Mulrow, C.D.; Shamseer, L.; Tetzlaff, J.M.; Akl, E.A.; Brennan, S.E.; et al. The PRISMA 2020 statement: An updated guideline for reporting systematic reviews. BMJ 2021, 372, n71. [Google Scholar] [CrossRef] [PubMed]
- Kishore, K.; Jaswal, V.; Kulkarni, V.; De, D. Practical Guidelines to Develop and Evaluate a Questionnaire. Indian. Dermatol. Online J. 2021, 12, 266–275. [Google Scholar] [CrossRef] [PubMed]
- Perrotta, G.; Basiletti, V.; Eleuteri, S. The “Human Emotions” and the new “Perrotta Human Emotions Model” (PHEM-2): Structural and functional updates to the first model. Open J. Trauma. 2023, 7, 022–034. [Google Scholar] [CrossRef]
- Perrotta, G. The reality plan and the subjective construction of one’s perception: The strategic theoretical model among sensations, perceptions, defence mechanisms, needs, personal constructs, beliefs system, social influences and systematic errors. J. Clin. Res. Rep. 2019, 1, 1–9. [Google Scholar] [CrossRef]


| N | Nomenclature | DSM-5-TR Diagnostic Criteria |
|---|---|---|
| 1 | “Major depressive disorder” (or unipolar) |
Specific indicators are related to severity (mild, moderate, severe without psychotic manifestations, severe with psychotic manifestations, in full or partial remission, unspecified), episode (chronic, with catatonic manifestation, melancholic, atypical, postpartum). The presence of 2/+ major depressive episodes within 60 days specifically defines “Recurrent (or Persistent) Major Depressive Disorder”. |
| 2 | “Dysthymic disorder” |
Specific indicators are related to episode (early, late) and manifestations (with or without atypicality). |
| 3 | “Depressive disorder not otherwise specified” | Includes disorders with depressive manifestations that do not meet criteria (e.g., premenstrual dysphoric disorder, minor depressive disorder, brief recurrent depressive disorder, post-psychotic, depressive disorder superimposed on a psychosis). |
| 4 | “Prolonged grief” | Prolonged grief is the persistent sadness that follows the loss of a loved one. It differs from depression in that the sadness relates to the specific loss rather than the more general feelings of failure associated with depression. Unlike normal grief, this condition can be highly disabling and requires therapy specifically designed for prolonged grief disorder. For the diagnosis of prolonged grief, the bereavement response (characterized by persistent longing or desire and/or concern for the deceased) lasts a year or more and is persistent, pervasive, and above cultural norms. It must also be accompanied by ≥3 of the following conditions during the past month to an extent that causes distress or disability: feeling of identity disruption (e.g., feeling that a part of oneself has died); marked disbelief about death; avoidance of what reminds one of the loss; intense emotional pain related to the death; difficulty engaging in ongoing life; emotional numbness; feeling of insignificance; intense loneliness. |
| Perrotta Depressive Symptoms Assessment | |
|---|---|
| Theory (PDSYA-t) | The current clinical setting of a depressive disorder leaves too much room for interpretive error at the diagnostic stage, with the negative consequence of an incorrect prescription in terms of treatment. The diagnostic criteria of the DSM-5-TR are clear and concise, but they do not represent the whole depressive universe in a structured way, and this facilitates interpretive error. Therefore, a new model is needed that can combine the best of the current clinical literature into a systematic assessment framework to be offered to the therapist, with narrow margins for interpretation, to reduce the risk of diagnostic error. |
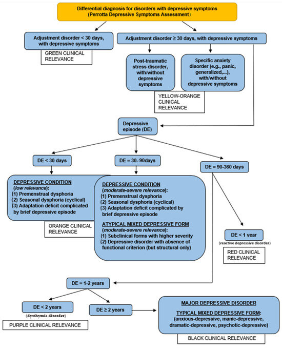
| Model PDSYA-m) | The Perrotta Depressive Symptoms Assessment allows the subjective profile of the depressed individual to be evaluated if all criteria of both the structural and functional diagnoses are met (Table 3), allowing the therapist to interpret the individual’s subjective experience in a more comprehensible way, reducing the risk of interpretive errors. The model is described in the diagnostic flowchart (Figure 2) and is structured into 3 levels and 4 types, which describe in their entirety the depressive manifestation. The structural and functional model of personality is taken from the Perrotta Integrative Clinical Interviews 3 (PICI-3) [5], which frames depressive disorder as a personality disorder. In PDSYA-m, depressive disorders and typical mixed forms are always personality disorders, while more attenuated forms (such as depressive conditions and atypical mixed forms) are instead mood disorders associated with a specific personality picture that may not necessarily be a depressive disorder. Unlike the DSM-5-TR, this model uses criteria divided according to structure and functioning, with a flow chart to include or exclude the diagnosis. Also, unlike the DSM-5-TR, in this model the time limits of symptom manifestation vary. |
| Scale (PDSYA-s) | The Perrotta Depressive Symptoms Assessment is structured in intensity and frequency values, with each level defining the precise condition of clinical interest. Specific condition severity markers are provided, which more closely define the negative impact of the clinical condition, in addition to 9 different colors according to the symptom’s severity (Table 4). Each nosographic category (depressive conditions, depressive disorder, and mixed forms) has its own scaling, meaning that each type of depressive manifestation can be rated by the patient on a scale of 0 to 3 for both intensity and frequency, as the rating is subjective and depends solely on the perceptual state of the person experiencing depression. “Specific markers (or characterizers) of severity” are considered those circumstances, specifically, that feed the depressive symptom by hyperactivating it, promoting or actually maintaining the depressive decompensation: reinforcements from the social-environmental context (e.g., dysfunctional family conduct), the prolongation of the negative effects of the traumatic event from which the depressive reaction originated (e.g., the bereavement), the tendency to feed the emotional states resulting from the distressing mode (e.g., reserved and passive nature), and personal (e.g., attention-seeking), social (prolongation of the period of social estrangement) or economic (e.g., receipt of disability or retirement benefits) advantage in feeding the depressive state. These markers help define, with the therapist, the level of severity of intensity and frequency used in the PDSA-s. Coupled with the PDSA-s is the clinical intervention scale, to help the therapist frame the best possible intervention based on the severity of the symptomatology (PDSA-s-t), (Table 5). |
| Perrotta Depressive Symptoms Assessment Model (PDSYA-m) | ||
|---|---|---|
| Nosographic Category (Depressive Manifestations) | Type | Description |
| “Depressive conditions” | Subclinical depression | These are conditions of potential clinical interest, where the patient manifests depressive symptoms but in a milder or less impactful form than depressive disorders (e.g., premenstrual dysphoria, occasional seasonal dysphoria, adjustment deficit, short depressive episode, less than 30 days). Thus, they have a limited negative impact on the patient’s life, such that their overall functioning is not impaired but sufficient for them to perceive psychological and physical distress and discomfort. Psychological evaluation is suggested. |
| “Depressive disorders” | Reactive (or situational) depression | STRUCTURAL DIAGNOSIS. This is a nonhabitual, stable, pervasive but not persistent pattern (mood disorder), characterized by depressed mood, low self-esteem, and marked decrease in interests and pleasures, from 3 to 12 months, due to a specific event that generated the distressing state (stems from an adjustment disorder that has been active and unreworked for at least 30 days, e.g., events during pregnancy, separation stressors or hypercontrol in postpartum, postpartum, prolonged seasonal dysphoria, persistent bereavement with depressive symptoms for less than 1 year, maladjustment to the traumatic event). Manic/hypomanic and/or psychotic symptoms are not present. The depressive state is thus a reaction to the specific triggering event, leading the subject to react with emotional closure in response to the stressor source. If unmanaged and reworked, it leads to chronicity; therefore, psychotherapy support is highly recommended, but without drug therapy, except for restraint and in the most severe and structured cases. If it persists for more than 1 year, it becomes dysthymic disorder. FUNCTIONAL DIAGNOSIS. There must be at least 5 of the following 9 clinical criteria of major depressive disorder. |
| Minor (or dysthymic) depression | STRUCTURAL DIAGNOSIS. It is a non-habitual, stable, pervasive but persistent pattern (mood disorder), characterized by depressed mood, low self-esteem and marked decrease in interests and pleasures, for at least 1 year and less than 2 years. It is the evolution of reactive depressive disorder. No manic/hypomanic and/or psychotic symptoms are present. If unmanaged and reworked, it leads to chronicity; therefore, support in psychotherapy, and brief drug therapy to promote psychic change is mandatory. If it persists for more than 2 years it becomes a major depressive disorder. FUNCTIONAL DIAGNOSIS. There must be at least 5 of the following 9 clinical criteria of major depressive disorder. | |
| Major (or chronic) depression | STRUCTURAL DIAGNOSIS. It is a habitual, stable, persistent, and pervasive pattern (personality disorder), characterized by depressed mood, low self-esteem, and marked decrease in interests and pleasures, for more than 2 years, continuously and uninterruptedly (most of the time, almost every day), and in the absence of manic/hypomanic or psychotic symptoms or clinical conditions that are capable of bringing about the depressive symptoms. Needs clinically approached psychotherapy and the use of psychotropic drugs, in a sustained mode. FUNCTIONAL DIAGNOSIS. At least 5 of the following 9 clinical sub-criteria (of the depressive episode) must be met:
| |
| “Mixed depressive manifestations” | Mixed “atypical” form | These are conditions of clinical interest, where the patient manifests depressive symptoms, without fully meeting all criteria or only the structural criteria, but at a more severe level than the subclinical form. They have an extensive negative impact on the patient’s life, such that his or her functioning is mostly impaired, and he or she perceives psychophysical distress and discomfort. |
| Mixed “typical” form | They are conditions of clinical interest, with a different specificity from the pure forms of depressive conditions and depressive disorder. They have an extensive negative impact on the patient’s life, such that their functioning is mostly impaired, and they cause them to feel psychophysical distress and discomfort. They are:
| |
| Perrotta Depressive Symptom Assessment Scale (PDSYA-s) | |||
|---|---|---|---|
| Level | Color | Specificity | Description |
| 1 | White | 1i + 1f | The patient describes his depressive state as low in intensity (1/3) and infrequent (1/3), with symptoms easily manageable and present only when stressful or destabilizing events occur. The patient reports depressive symptoms that are distressing emotional manifestations, which he fails to interpret and generalizes as “depressive symptoms”. Some examples are the following: sadness, frustration, melancholy, emptiness, and bitterness. This level has no clinical relevance and pertains mainly to personal character tendencies, worthy of psychological counseling. |
| 2 | Pink | 1i + 2f | The patient describes his depressive state as low in intensity (1/3) and medium in frequency (2/3), with manageable symptoms present when stressful or destabilizing events occur. An example is repetitive thoughts of insecurity and/or failure. This level has little clinical relevance and pertains more to personal character tendencies, worthy of occasional psychological counseling and assistance. |
| 3 | Green | 1i + 3f | The patient describes his depressive state as low in intensity (1/3) but highly frequent (3/3), with symptoms nevertheless manageable and present when stressful or destabilizing events occur, and after them. An example is repetitive thinking of failure (generalized). This level has little clinical relevance and pertains more to personal character tendencies, deserving of psychological assistance (understood as psychological intervention on demand, without specific calendaring). |
| 4 | Yellow | 2i + 1f | The patient describes his depressive state as moderately intense (2/3) but infrequent (1/3) or otherwise limited to circumscribed circumstances or time, with symptoms not always manageable and present during and after stressful or destabilizing events. This level has medium clinical relevance and pertains to degenerative phenomena resulting from adaptation deficits and brief or short-lived depressive episodes. This level is deserving of psychological support (understood as psychological intervention on demand, but with specific scheduling, punctual cadence, and therapeutic contract by goals). |
| 5 | Orange | 2i + 2f | The patient describes his or her depressive state as moderately intense (2/3) and moderately frequent (2/3), rarely confined to circumscribed circumstances or time, with symptoms that are unmanageable and present during and after stressful or destabilizing events. This level has medium clinical relevance and pertains to degenerative phenomena resulting from depressive conditions. This level is deserving of psychological support (understood as psychological intervention on demand, but with specific scheduling, punctual cadence, and therapeutic contract by goals). |
| 6 | Red | 2i + 3f | The patient describes his or her depressive state as moderately intense (2/3) but highly frequent (3/3), rarely confined to circumscribed circumstances or time, with symptoms rarely manageable, and still present during and after stressful or destabilizing events. This level has high clinical relevance and pertains to degenerative phenomena arising from depressive conditions and mixed forms. This level is deserving of psychological support (understood as psychological intervention on demand, but with specific scheduling, punctual cadence and therapeutic contract by goals). |
| 7 | Brown | 3i + 1f | The patient describes his depressive state as highly intense (3/3) but infrequent (1/3), limited to circumscribed circumstances or time, with symptoms, however, almost never manageable and still present during and after stressful or destabilizing events. This level has high clinical relevance and pertains to degenerative phenomena arising from dysthymia and mixed forms. This level is deserving of psychological therapy (understood as psychological intervention on request or proposal, but with specific calendaring, punctual cadence and therapeutic contract by objectives, with a strong clinical approach). |
| 8 | Purple | 3i + 2f | The patient describes his or her depressive state as highly intense (3/3) and averagely frequent (2/3), no longer limited to circumscribed circumstances or time periods, and symptoms that are almost never manageable and are present in any case during and after stressful or destabilizing events. This level has high clinical relevance and pertains to degenerative phenomena arising from mixed forms and depressive disorders (reactive and dysthymia). This level is deserving of psychological therapy (understood as psychological intervention on request or proposal, but with specific calendaring, punctual cadence and therapeutic contract by objectives, with a strong clinical approach), with evaluation of the psychopharmacological profile. |
| 9 | Black | 3i + 3f | The patient describes his depressive state as highly intense (3/3) and highly frequent (3/3), no longer confined to circumscribed circumstances or time and symptoms that are never manageable and still present during and after stressful or destabilizing events. This level has high clinical relevance and pertains to degenerative phenomena arising from mixed forms and dysthymia. This level is deserving of psychological therapy (understood as psychological intervention upon request or proposal, but with specific calendaring, punctual cadence, and therapeutic contract by objectives, with a strong clinical approach), and psychopharmacological support. |
| Perrotta Depressive Symptom Assessment Scale for Therapies (PDSA-s-t) | ||
|---|---|---|
| Level | Color | Description |
| 1 | Green | The patient does not require targeted psychological intervention. Thematic counseling or psychoeducation is suggested. |
| 2 | Yellow | The patient needs caregiver-type psychological intervention (occasional and for short cycles). |
| 3 | Orange | Patient needs supportive psychological intervention (scheduled and for short cycles), with short psychopharmacological evaluation. |
| 4 | Red | Patient requires supportive psychological intervention (scheduled and for medium-to-long cycles), with mid-term psychopharmacological evaluation. |
| 5 | Purple | Patient requires therapeutic psychological intervention (scheduled and for medium to long cycles), with medium to long term psychopharmacological evaluation. |
| 6 | Black | Patients require therapeutic psychological intervention (scheduled and for medium to long cycles), with also long-term psychopharmacological support. |
| Item | N | CVR | Interpretation | I-CVI | Interpretation | S-CVI |
|---|---|---|---|---|---|---|
| 1 | 36 | 0.977 | Essential | 0.966 | Relevant | 0.983 |
| 2 | 36 | 0.901 | Essential | 0.945 | Relevant | |
| 3 | 36 | 0.877 | Essential | 0.972 | Relevant | |
| 4 | 36 | 0.967 | Essential | 0.933 | Relevant | |
| 5 | 36 | 0.931 | Essential | 0.935 | Relevant | |
| 6 | 36 | 0.819 | Essential | 0.936 | Relevant | |
| 7 | 36 | 0.879 | Essential | 0.972 | Relevant | |
| 8 | 36 | 0.811 | Essential | 0.938 | Relevant | |
| 9 | 36 | 0.855 | Essential | 0.941 | Relevant | |
| 10 | 36 | 0.902 | Essential | 1.000 | Relevant | |
| 11 | 36 | 0.933 | Essential | 1.000 | Relevant | |
| 12 | 36 | 0.865 | Essential | 1.000 | Relevant | |
| 13 | 36 | 0.897 | Essential | 1.000 | Relevant | |
| 14 | 36 | 0.923 | Essential | 1.000 | Relevant | |
| 15 | 36 | 0.821 | Essential | 1.000 | Relevant | |
| 16 | 36 | 0.878 | Essential | 1.000 | Relevant | |
| 17 | 36 | 0.817 | Essential | 1.000 | Relevant | |
| 18 | 36 | 0.924 | Essential | 1.000 | Relevant | |
| 19 | 36 | 0.955 | Essential | 1.000 | Relevant | |
| 20 | 36 | 0.926 | Essential | 1.000 | Relevant | |
| 21 | 36 | 0.879 | Essential | 1.000 | Relevant | |
| 22 | 36 | 0.904 | Essential | 1.000 | Relevant | |
| 23 | 36 | 0.982 | Essential | 1.000 | Relevant | |
| 24 | 36 | 0.819 | Essential | 1.000 | Relevant | |
| 25 | 36 | 0.869 | Essential | 1.000 | Relevant | |
| 26 | 36 | 0.841 | Essential | 1.000 | Relevant | |
| 27 | 36 | 0.966 | Essential | 1.000 | Relevant |
Disclaimer/Publisher’s Note: The statements, opinions and data contained in all publications are solely those of the individual author(s) and contributor(s) and not of MDPI and/or the editor(s). MDPI and/or the editor(s) disclaim responsibility for any injury to people or property resulting from any ideas, methods, instructions or products referred to in the content. |
© 2025 by the authors. Licensee MDPI, Basel, Switzerland. This article is an open access article distributed under the terms and conditions of the Creative Commons Attribution (CC BY) license (https://creativecommons.org/licenses/by/4.0/).
Share and Cite
Perrotta, G.; Eleuteri, S.; Petruccelli, I. Differential Diagnosis in Disorders with Depressive Symptoms: Exact Clinical Framing and Proposal of the “Perrotta Depressive Symptoms Assessment”. Psychiatry Int. 2025, 6, 73. https://doi.org/10.3390/psychiatryint6030073
Perrotta G, Eleuteri S, Petruccelli I. Differential Diagnosis in Disorders with Depressive Symptoms: Exact Clinical Framing and Proposal of the “Perrotta Depressive Symptoms Assessment”. Psychiatry International. 2025; 6(3):73. https://doi.org/10.3390/psychiatryint6030073
Chicago/Turabian StylePerrotta, Giulio, Stefano Eleuteri, and Irene Petruccelli. 2025. "Differential Diagnosis in Disorders with Depressive Symptoms: Exact Clinical Framing and Proposal of the “Perrotta Depressive Symptoms Assessment”" Psychiatry International 6, no. 3: 73. https://doi.org/10.3390/psychiatryint6030073
APA StylePerrotta, G., Eleuteri, S., & Petruccelli, I. (2025). Differential Diagnosis in Disorders with Depressive Symptoms: Exact Clinical Framing and Proposal of the “Perrotta Depressive Symptoms Assessment”. Psychiatry International, 6(3), 73. https://doi.org/10.3390/psychiatryint6030073






