Next Article in Journal
YOLO-Based Fish Detection in Underwater Environments
Previous Article in Journal
An Attempt: A Modified Semi-Empirical Approach Based on Retrieving Soil Fluoride from Agricultural Patches Using Sentinel-1 SAR Data
 
 
Please note that, as of 4 December 2024, Environmental Sciences Proceedings has been renamed to Environmental and Earth Sciences Proceedings and is now published here.
Font Type:
Arial Georgia Verdana
Font Size:
Aa Aa Aa
Line Spacing:
Column Width:
Background:
Proceeding Paper

Impact of Land Use and Land Cover Change on Agricultural Production in District Bahawalnagar, Pakistan †

1
Department of Irrigation & Drainage, University of Agriculture, Faisalabad 38000, Punjab, Pakistan
2
Agricultural Remote Sensing Lab, National Center of GIS and Space Applications (NCGSA-ARSL), University of Agriculture, Faisalabad 38000, Punjab, Pakistan
3
Institute of Horticultural Sciences, University of Agriculture, Faisalabad 38000, Punjab, Pakistan
*
Author to whom correspondence should be addressed.
Presented at the 5th International Electronic Conference on Remote Sensing, 7–21 November 2023; Available online: https://ecrs2023.sciforum.net/.
Environ. Sci. Proc. 2024, 29(1), 46; https://doi.org/10.3390/ECRS2023-16644
Published: 15 January 2024
(This article belongs to the Proceedings of ECRS 2023)

Abstract

Land use and land cover (LULC) change is a major driver of environmental change in District Bahawalnagar, Punjab. LULC change can lead to changes in soil quality, water availability, and climate, all of which can affect crop yields. LULC change can also lead to the loss of agricultural land, forest land, water bodies, and an increment in urban land that causes climate change and affects the agricultural sector. The study area showed that in the last thirty years, the population increased, built-up land increased, and agricultural land dropped by 30%. The present status of knowledge is reviewed in this paper on the impact of LULC on agricultural production in District Bahawalnagar. The conversion of agricultural land to urban development in District Bahawalnagar has led to a decline in crop yields of an average of 10%. The production of wheat and rice, the two major crops grown in District Bahawalnagar, is influenced by LULC changes. This study also found that the loss of agricultural land has resulted in an increase in soil salinity, which has further reduced crop yields. The detrimental effects of LULC change on agricultural output in District Bahawalnagar can be mitigated by adopting sustainable land management practices. These practices include reforestation, conservation agriculture, and water conservation. The government of Pakistan can also play a role in mitigating the negative impacts of LULC change on agricultural production by developing and implementing land use plans that protect agricultural land from conversion to other uses. More research is required to fully comprehend the effects of LULC and develop effective management strategies. However, LULC is a major challenge that must be addressed if we are to ensure food security in the future.

1. Introduction

Land use and land cover (LULC) change is a major driver of environmental change and has a significant impact on agriculture globally. LULC change can lead to the loss of agricultural land to other uses, such as urban development, infrastructure development, and deforestation. The conversion of agricultural land to other uses is a major concern for global food security. According to the Food and Agriculture Organization of the United Nations (FAO), the world will need to produce 70% more food by 2050 to feed a growing population [1]. However, the FAO also estimates that the world is losing agricultural land at a rate of 30–35 million hectares per year [1]. LULC change can also have a negative impact on water quality and quantity [2]. For example, the conversion of forests to agricultural land can lead to increased soil erosion and sedimentation in rivers and lakes. This can reduce the availability of clean water for irrigation and other purposes.
LULC change can also affect climate. For example, deforestation can lead to increased greenhouse gas emissions and climate change. Climate change can have a negative impact on agriculture by causing more extreme weather events, such as droughts and floods. Changes in land use and land cover (LULC) are a significant contributor to environmental change in Pakistan that is having a significant impact on agriculture production [3]. LULC change can lead to changes in soil quality, water availability, and climate, all of which can affect crop yields [4,5,6]. It can also lead to the loss of agricultural land to other uses, such as urban development. Pakistan is an agrarian country, with agriculture contributing to over 20% of its GDP and employing over 40% of its workforce [7]. The country is also heavily dependent on agriculture for food security. However, the agricultural sector is facing several challenges including LULC change. According to a study by the Pakistan Meteorological Department, the country’s agricultural land has decreased by 10% in the last two decades [8]. This is due to several factors including urbanization, industrialization, and population growth. The conversion of agricultural land to other uses has had a negative impact on crop yields. A study by the Pakistan Agricultural Research Council found that the average crop yield in Pakistan has declined by 5% in the last decade [9]. This is due to several factors including the loss of fertile land, the fragmentation of farms, and the over-use of pesticides and fertilizers. District Bahawalnagar, situated in the fertile plains of Punjab, Pakistan, has witnessed a notable transformation in its landscape over the past few decades. This transformation has been characterized by urban areas being created on agricultural land, a rise in built-up land, and alterations in the distribution of land cover types. Such LULC changes have ramifications that extend well beyond land itself, encompassing soil quality, water availability, and climate dynamics, all of which have substantial implications for crop yields and, consequently, food security.
LULC change also has an impact on the availability of water for irrigation [10]. As more and more land is converted to other uses, there is less land available to store water. This leads to water shortages and increased competition for water resources. LULC also contributes to climate change, exacerbating the negative impacts on agricultural production [11]. Climate change leads to more severe weather occurrences like droughts and floods. These events can damage crops and reduce crop yields. The negative impacts of LULC change on agricultural production in Pakistan are a major threat to the country’s food security. It is important to address this issue by developing and implementing policies that promote sustainable land management practices and protect agricultural land from conversion to other uses. Given the magnitude of these challenges, it becomes imperative to explore strategies for mitigating the negative consequences of LULC change on agriculture in District Bahawalnagar. Sustainable land management practices, such as reforestation, conservation agriculture, and water conservation, hold the potential to ameliorate the adverse effects [12]. Additionally, proactive measures at the governmental level, including the development and implementation of land use plans that safeguard agricultural land from conversion to non-agricultural purposes, can play a pivotal role in addressing this issue.
Considering the effects of LULC change on agricultural production in District Bahawalnagar, this study endeavors to give an in-depth overview of the existing state of information. By examining empirical data, trends, and scientific insights, we seek to elucidate the intricate relationship between LULC change and agricultural dynamics, with a focus on the sustainability of crop production. The findings of this research contribute to a growing body of knowledge, offering valuable insights for policymakers, land-use planners, and agricultural stakeholders in their quest to ensure food security and environmental sustainability in the region. As LULC change continues to be a pressing global concern, this study underscores its urgency and relevance in the context of agricultural productivity and environmental stability.

2. Materials and Methods

2.1. Study Area

For this study, District Bahawalnagar was selected, located in the southern part of the Punjab province of Pakistan. It is bordered by India and the districts Okara, Pakpattan and Bahawalpur in Pakistan, as shown in Figure 1. The climate of District Bahawalnagar is arid, with hot summers and cold winters. The average temperature ranges from 25 degrees Celsius in January to 40 degrees Celsius in June. The average rainfall is 200 mm per year. The economy of District Bahawalnagar is primarily based on agriculture. District Bahawalnagar faces a number of challenges including water scarcity, land degradation, and climate change. The district is also experiencing rapid population growth, which puts a strain on resources. Despite these challenges, District Bahawalnagar has great potential. The district has a rich agricultural heritage and a number of tourist attractions.

2.2. Data Sources

Information about the kind, source, and description of the data used in this study is provided in Table 1. ArcGIS 10.7 was used in this work to produce thematic maps, the development of databases, analysis, and the sub-setting and clipping of images. Layer stacking, mosaicking, sub-setting, image classification, feature recording, and accuracy evaluations were all accomplished with the Google Earth Engine.

2.3. Image Processing

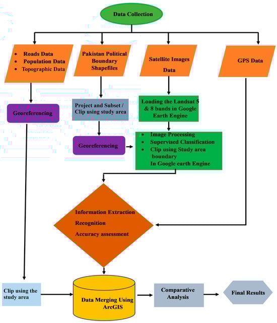
The methodology employed for classifying land into the four respective land cover classes followed a supervised approach, specifically utilizing the maximum likelihood algorithm. Spectral signature maximum likelihood classification is a supervised classification algorithm that uses training data to classify pixels in a remote sensing image. The training data consists of pixels that have been labelled with their known land cover classes. The algorithm uses the spectral signatures of the training pixels to calculate the probability that each pixel in the image belongs to each land cover class. The pixel is then assigned to the land cover class with the highest probability. The maximum likelihood algorithm is a powerful classification algorithm that can be used to classify pixels in remote sensing images with high accuracy. However, it is important to note that the accuracy of the classification depends on the quality of the training data and the spectral variability of the land cover classes. This algorithm was chosen due to its effectiveness in handling multispectral data from Landsat TM and ETM+ sensors, which were selected for their favorable spectral and temporal resolution, as well as their moderate geographic resolution [13,14]. To conduct this study, a diverse range of data sets from various sources, each in different formats, were collected. Different software programs were employed to combine these data sets and facilitate the analysis. The methodology flowchart of LULC classification in District Bahawalnagar is depicted in Figure 2.
The acquired data were subjected to a harmonization process to ensure compatibility with other data sets and facilitate its utilization in various software applications. This was accomplished by employing projections and geo-referencing techniques on the diverse data sets. Multispectral satellite pictures were processed using Google Earth Engine. The data underwent a series of processing steps, including layer stacking, reprojection, and clipping, as illustrated in Figure 2. These operations were performed using the Bahawalnagar shapefile. The process of information extraction involved the utilization of supervised classification and direct recognition of features, resulting in the establishment of four distinct classes. By using the error matrix technique, an accuracy assessment was conducted. To generate an error matrix for accuracy assessment of LULC classification, GPS coordinates and LULC information were collected by field survey for a representative sample of points in the study area. Alternatively, historical Google Earth images were used to collect ground truth data. One method for collecting ground truth data involved using the "show historical imagery" function in Google Earth. This function allowed researchers to compare satellite images of the same location from different points in time. The classified image was compared to the ground truth data to generate an error matrix. The error matrix is a square matrix that shows the number of correctly and incorrectly classified pixels that can be used to assess the accuracy of LULC classifications for any number of classes. The analysis pertaining to changes in land use and land cover was conducted during this phase. The process of data merging was conducted utilizing the ArcGIS 10.7 software, which possesses the functionality to integrate data containing the retrieved information. Additionally, it was employed to generate the corresponding maps depicting the changes in LULC for the years 1993, 1998, 2003, 2008, 2013, 2018, and 2023.

3. Results and Discussion

Following the completion of the supervised categorization process, a total of four primary land use classes were obtained. Water bodies, bare land, built-up areas, and agricultural land are included. LULC data for the years 1993 through 2023 are depicted in Figure 3.
By using a training location in conjunction with Google Maps at various times of the year and local knowledge, error matrix accuracy tests of the LULC change maps for the relevant years were conducted, as shown in Table 2. Overall accuracy is calculated as the total number of correctly classified pixels divided by the total number of pixels that is 86%. This precision is within the standards for accuracy that have been established by the USGS [15].
The land use and land cover groups are broken down into their respective areas and percentages in Table 3. Figure 4 provides a graphical illustration of the regions that have been taken over by the various classifications of LULC in District Bahawalnagar over the course of the research period. Figure 4 illustrates that there is a close to direct correlation between the amount of agricultural land and the amount of built area. This demonstrates that land previously used for agricultural purposes is increasingly being used for residential and commercial purposes. In addition to this, there has been a general reduction of arid terrain and water bodies. It is critical to note that the total land used for agricultural purposes has shrunk from 598,779 hectares in 1993 to 420,145 hectares in 2023, representing a decline of 178,634 hectares, or 30%. This change occurred between the years 1993 and 2023. From 837,761 hectares in 1993 to 1,114,201 hectares in 2023, the area of built-up land has expanded by 276,440 hectares, which is an increase of 33%. When the real land area is taken into consideration, the amount of land available for agriculture is the lowest. These alterations represent the urbanization of a greater portion of the region, the contraction of agricultural land, and the possible negative effects of urbanization on the economy and environment of the surrounding area.
There is a discernible trend in land utilization and coverage whereby agricultural areas are being progressively transformed into residential and commercial zones. The economic justifiability of this transition falls outside the purview of the present investigation. The demand for more infrastructure in District Bahawalnagar has arisen because of the steady growth in population over the years. To facilitate a rough comparison, we have depicted the trends in agricultural land and population in Figure 5. The analysis of population data in Bahawalnagar reveals a discernible pattern of variation in land use for agriculture over the course of this research, as depicted in Figure 5. The proportion of agricultural land within the research area experienced a substantial decline over the period spanning from 1984 to 2013, specifically decreasing from 39.7% to 15.8% of the total land area. The population has exhibited a notable growth trajectory, ascending from 1,234,567 individuals in 1993 to 1,890,123 individuals in 2023. This is an increment of 655,556 individuals, which corresponds to a percentage increase of 53%. The agricultural land area has seen a decline from 598,779 hectares in 1993 to 420,145 hectares in 2023, representing a reduction of 178,634 hectares or 30%. The current trajectory of agricultural land in Bahawalnagar suggests that there will be a substantial decline in agricultural food production in the future unless appropriate measures are implemented to enhance crop farming practices. One potential remedial measure that can be used is the practice of spatial optimization, which aims to effectively allocate land use and land cover classes. It is suggested that a comparison analysis be carried out to clarify the observed fundamental shift away from agriculture in Bahawalnagar. This research should focus on examining the returns generated by agricultural products in relation to alternative investments such as residential and commercial structures, among others.

4. Conclusions

This study on the impact of LULC change on agricultural production in District Bahawalnagar, Pakistan, reveals a dynamic and concerning transformation of the region’s landscape over the past three decades. LULC change in District Bahawalnagar is a dynamic and concerning trend. Agricultural land has decreased by 30%, while urban and industrial zones have increased, highlighting the urbanization of a substantial portion of the district. The population has grown by 53%, driving the demand for more infrastructure and residential spaces. This has exacerbated the challenges associated with food security and agricultural sustainability. To address the challenges posed by LULC change, it is imperative to adopt sustainable land management practices, reforestation, and water conservation. Future research should delve into the economic aspects of this transition, exploring the economic viability of agricultural land conversion to residential and commercial use. Comparative analyses should assess the returns generated by different land uses to inform land use planning decisions.
The government of Pakistan should adopt sustainable land management practices, reforestation, and water conservation to mitigate the negative impacts on agriculture and the environment. The government should also develop and implement land use plans that protect agricultural land from conversion to other uses. More research should be conducted to better understand the impacts of LULC change on agricultural production and to develop effective management strategies.

Author Contributions

Conceptualization and research analysis, A.R. and M.A.S.; introduction, M.M.A., H.M. and R.M.S.; methodology, A.R., M.A.S. and H.M.; results and discussion, A.R., M.A.S. and M.S.; conclusions, M.Z. and M.A.S.; writing—original draft preparation, A.R.; editing, M.M.A. All authors have read and agreed to the published version of the manuscript.

Funding

This research received no external funding.

Institutional Review Board Statement

Not applicable.

Informed Consent Statement

Not applicable.

Data Availability Statement

Landsat satellite data is free open-source data which can be downloaded from the USGS Earth Explorer. The road network shapefile, population data, administrative boundaries, and topographic maps can be obtained from respective administration and government records.

Conflicts of Interest

The authors declare no conflicts of interest.

References

  1. Food and Agriculture Organization of the United Nations (FAO). The State of Food and Agriculture 2010-11: Investing in Agriculture for Food Security; FAO: Rome, Italy, 2011. [Google Scholar]
  2. Intergovernmental Panel on Climate Change (IPCC). Climate Change 2013: The Physical Science Basis. Contribution of Working Group I to the Fifth Assessment Report of the Intergovernmental Panel on Climate Change; Cambridge University Press: Cambridge, UK; New York, NY, USA, 2013. [Google Scholar]
  3. Hassan, Z.; Shabbir, R.; Ahmad, S.S.; Malik, A.H.; Aziz, N.; Butt, A.; Erum, S. Dynamics of land use and land cover change (LULCC) using geospatial techniques: A case study of Islamabad Pakistan. SpringerPlus 2016, 5, 812. [Google Scholar] [CrossRef] [PubMed]
  4. Kumar, N.; Singh, S.K.; Singh, V.G.; Dzwairo, B. Investigation of impacts of land use/land cover change on water availability of Tons River Basin, Madhya Pradesh, India. Model. Earth Syst. Environ. 2018, 4, 295–310. [Google Scholar] [CrossRef]
  5. Alawamy, J.S.; Balasundram, S.K.; Mohd Hanif, A.H.; Teh Boon Sung, C. Response of Potential Indicators of Soil Quality to Land-Use and Land-Cover Change under a Mediterranean Climate in the Region of Al-Jabal Al-Akhdar, Libya. Sustainability 2021, 14, 162. [Google Scholar] [CrossRef]
  6. Pulido-Velazquez, M.; Peña-Haro, S.; García-Prats, A.; Mocholi-Almudever, A.F.; Henríquez-Dole, L.; Macian-Sorribes, H.; Lopez-Nicolas, A. Integrated assessment of the impact of climate and land use changes on groundwater quantity and quality in the Mancha Oriental system (Spain). Hydrol. Earth Syst. Sci. 2015, 19, 1677–1693. [Google Scholar] [CrossRef]
  7. Nhung, N.T.T.; Huu, C.T.; Lebailly, P. Constraints of Agricultural Development in the Context of Environmental Conservation for Protected Areas, Vietnam. In Tropentag 2019 Filling Gaps and Removing Traps for Sustainable Resources Management; Cuvilier Verlag: Göttingen, Germany, 2019. [Google Scholar]
  8. Butt, A.; Shabbir, R.; Ahmad, S.S.; Aziz, N. Land use change mapping and analysis using Remote Sensing and GIS: A case study of Simly watershed, Islamabad, Pakistan. Egypt. J. Remote Sens. Space Sci. 2015, 18, 251–259. [Google Scholar] [CrossRef]
  9. Khan, I.; Akram, A.; Fatima, S.; Ahmad, B.; Rehman, Z.; Arshad, N.; Sattar, A.; Ahmad, Z. Problems of agriculture in pakistan: An insight into their solution. Pak. J. Biotechnol. 2022, 19, 73–83. [Google Scholar] [CrossRef]
  10. Naeem, M.; Farid, H.U.; Madni, M.A.; Ahsen, R.; Khan, Z.M.; Dilshad, A.; Shahzad, H. Remotely sensed image interpretation for assessment of land use land cover changes and settlement impact on allocated irrigation water in Multan, Pakistan. Environ. Monit. Assess. 2022, 194, 98. [Google Scholar] [CrossRef] [PubMed]
  11. Ma, S.; Li, Y.; Zhang, Y.; Wang, L.J.; Jiang, J.; Zhang, J. Distinguishing the relative contributions of climate and land use/cover changes to ecosystem services from a geospatial perspective. Ecol. Indic. 2022, 136, 108645. [Google Scholar] [CrossRef]
  12. Baskent, E.Z. Assessment and improvement strategies of sustainable land management (SLM) planning initiative in Turkey. Sci. Total Environ. 2021, 797, 149183. [Google Scholar] [CrossRef]
  13. Short, N.M. The Remote Sensing Tutorial. NASA. Goddard Space Flight Center. 2004. Available online: http://rst.gsfc.nasa.gov (accessed on 11 November 2023).
  14. Lillesand, T.M.; Kiefer, R.W.; Chipman, J.W. Remote Sensing and Image Interpretation, 5th ed.; John Wiley & Sons Ltd.: Hoboken, NJ, USA, 2004. [Google Scholar]
  15. Rwanga, S.S.; Ndambuki, J.M. Accuracy assessment of land use/land cover classification using remote sensing and GIS. Int. J. Geosci. 2017, 8, 611. [Google Scholar] [CrossRef]
Figure 1. Geographical location of District Bahawalnagar.
Figure 1. Geographical location of District Bahawalnagar.
Environsciproc 29 00046 g001
Figure 2. Overall methodology flowchart of LULC of District Bahawalnagar.
Figure 2. Overall methodology flowchart of LULC of District Bahawalnagar.
Environsciproc 29 00046 g002
Figure 3. Change in LULC from 1993 to 2023.
Figure 3. Change in LULC from 1993 to 2023.
Environsciproc 29 00046 g003
Figure 4. Graphical illustration of land occupied by the four LULC classes in District Bahawalnagar over the years.
Figure 4. Graphical illustration of land occupied by the four LULC classes in District Bahawalnagar over the years.
Environsciproc 29 00046 g004
Figure 5. Population trends and agricultural land in District Bahawalnagar.
Figure 5. Population trends and agricultural land in District Bahawalnagar.
Environsciproc 29 00046 g005
Table 1. Data type, source, and description for District Bahawalnagar, Pakistan.
Table 1. Data type, source, and description for District Bahawalnagar, Pakistan.
Data TypeSourceDescription
Multispectral imagesLandsat 5 and 8 from USGS Earth ExplorerMultiple years’ worth of data from Landsat 5 TM and Landsat 8 OLI_TIRs imaging
Road network shapefileLocal authoritiesGeographic Information System (GIS) shapefile containing road network data, includes classified roads and their attributes.
Population dataGovernment recordsPopulation census data for District Bahawalnagar, collected from government records.
Administrative boundariesGovernment recordsShapefile or geographic data defining the administrative boundaries of District Bahawalnagar.
Topographic mapsSurvey of PakistanTopographic maps at a scale of 1:50,000.
GPS coordinatesField surveysGPS coordinates were collected for the training site to create a spectral signature for image classification during field surveys conducted within the study area of District Bahawalnagar.
Table 2. Error matrix for the supervised classification of the study area.
Table 2. Error matrix for the supervised classification of the study area.
Actual ClassPredicted ClassProducer AccuracyUser Accuracy
Water bodiesWater bodies90%85%
Bare landBare land85%90%
Built-up areaBuilt-up Area80%80%
Agricultural landAgricultural land80%75%
Table 3. Area in hectares (ha) and percentage of land occupied by the four LULC classes in District Bahawalnagar over the years.
Table 3. Area in hectares (ha) and percentage of land occupied by the four LULC classes in District Bahawalnagar over the years.
1993199820032008
LULC ClassArea ha%Area ha%Area ha%Areaha%
Water bodies54.3113%48.7963%43.292%37.792%
Bare land320.51818%264.89815%248.07114%257.10614%
Built-up area 837.76146%906.14650%951.23352%980.78854%
Agricultural land598.77933%592.34433%569.91331%536.81830%
Total1811.369100%1812.184100%1812.507100%1812.502100%
2013 2018 2023
Area ha%Area ha%Area ha%
Water bodies38.6442%35.100892%31.557782%
Bare land251.7214%249.1614%246.614%
Built-up area 1006.56656%1060.38362559%1114.2012561%
Agricultural land515.5728%467.8576526%420.145323%
Total1812.5100%1812.502165100%1812.50433100%
Disclaimer/Publisher’s Note: The statements, opinions and data contained in all publications are solely those of the individual author(s) and contributor(s) and not of MDPI and/or the editor(s). MDPI and/or the editor(s) disclaim responsibility for any injury to people or property resulting from any ideas, methods, instructions or products referred to in the content.

Share and Cite

MDPI and ACS Style

Raza, A.; Shahid, M.A.; Safdar, M.; Zaman, M.; Sabir, R.M.; Muzammal, H.; Ahmed, M.M. Impact of Land Use and Land Cover Change on Agricultural Production in District Bahawalnagar, Pakistan. Environ. Sci. Proc. 2024, 29, 46. https://doi.org/10.3390/ECRS2023-16644

AMA Style

Raza A, Shahid MA, Safdar M, Zaman M, Sabir RM, Muzammal H, Ahmed MM. Impact of Land Use and Land Cover Change on Agricultural Production in District Bahawalnagar, Pakistan. Environmental Sciences Proceedings. 2024; 29(1):46. https://doi.org/10.3390/ECRS2023-16644

Chicago/Turabian Style

Raza, Aamir, Muhammad Adnan Shahid, Muhammad Safdar, Muhammad Zaman, Rehan Mehmood Sabir, Hafsa Muzammal, and Mian Muhammad Ahmed. 2024. "Impact of Land Use and Land Cover Change on Agricultural Production in District Bahawalnagar, Pakistan" Environmental Sciences Proceedings 29, no. 1: 46. https://doi.org/10.3390/ECRS2023-16644

APA Style

Raza, A., Shahid, M. A., Safdar, M., Zaman, M., Sabir, R. M., Muzammal, H., & Ahmed, M. M. (2024). Impact of Land Use and Land Cover Change on Agricultural Production in District Bahawalnagar, Pakistan. Environmental Sciences Proceedings, 29(1), 46. https://doi.org/10.3390/ECRS2023-16644

Article Metrics

Back to TopTop