Developing an Evidence-Based Educational Course for Environmental Citizenship †
Abstract
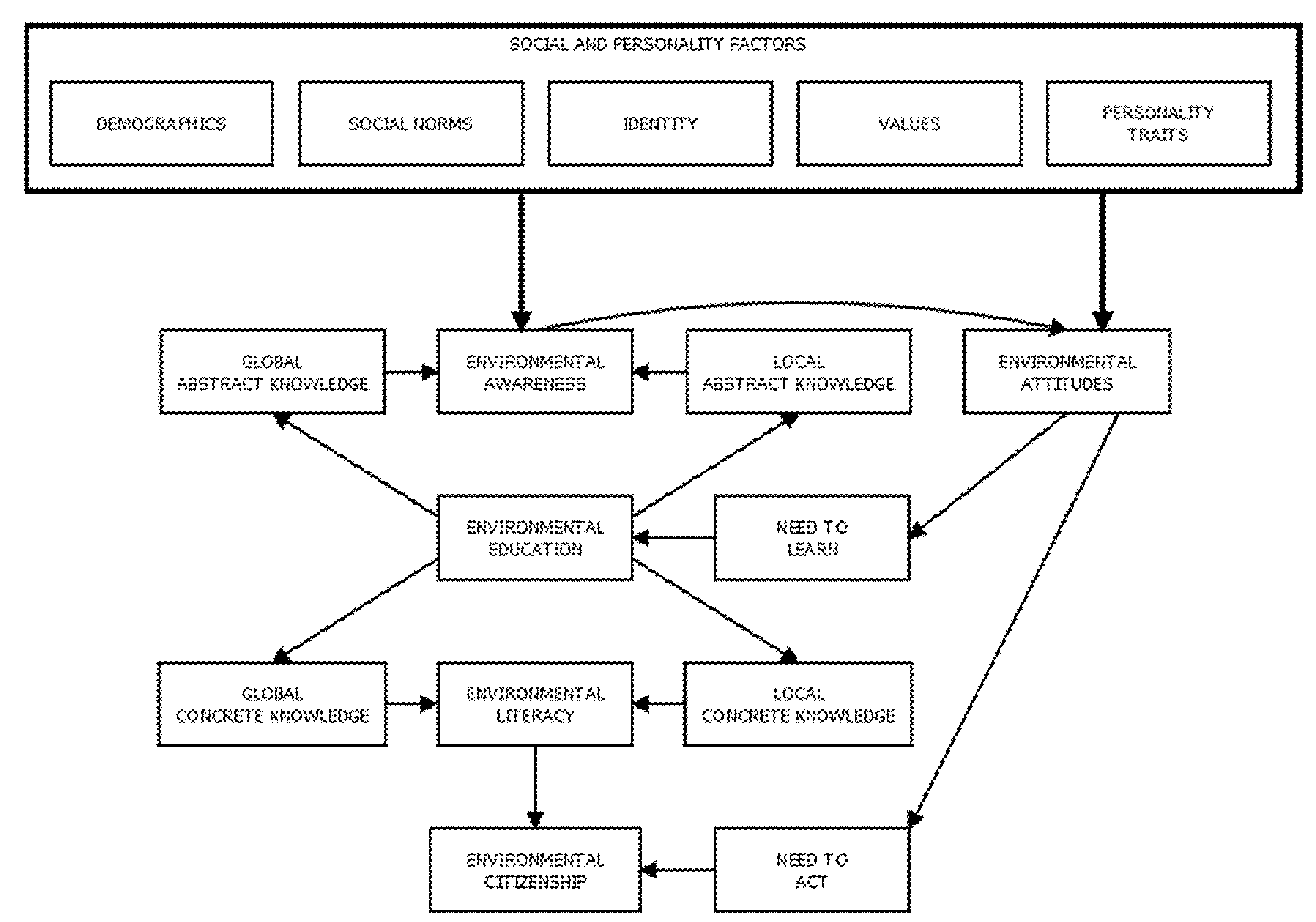
:Introduction
Funding
Institutional Review Board Statement
Informed Consent Statement
Data Availability Statement
Conflicts of Interest
References
- Hawthorne, M.; Alabaster, T. Citizen 2000: Development of a model of environmental citizenship. Glob. Environ. Change 1999, 9, 25–43. [Google Scholar] [CrossRef]
- Poškus, M.S.; Balundė, A.; Jovarauskaitė, L. 13. SWOT Analysis of Environmental Citizenship Education in Lithuania. In European SWOT Analysis on Education for Environmental Citizenship; Hadjichambis, A.C., Reis, P., Paraskeva-Hadjichambi, D., Eds.; Intitute of Education—University of Lisbon, Cyprus Centre for Environmental Research and Education & European Network for Environmental Citizenship—ENEC Cost Action: Lisbon, Portugal, 2019; ISBN 978-9963-9275-6-2. [Google Scholar]
- Hadjichambis, A.C.; Reis, P. Introduction to the Conceptualisation of Environmental Citizenship for Twenty-First-Century Education. In Conceptualizing Environmental Citizenship for 21st Century Education. Environmental Discourses in Science Education; Hadjichambis, A.C., Reis, P., Paraskeva-Hadjichambi, D., Činčera, J., Pauw, J.B., Gericke, N., Knippels, M.-C., Eds.; Springer: Cham, Switzerland, 2020; Volume 4, pp. 1–14. [Google Scholar]
- Hadjichambis, A.C.; Paraskeva-Hadjichambi, D. Environmental Citizenship Questionnaire (ECQ): The Development and Validation of an Evaluation Instrument for Secondary School Students. Sustainability 2020, 12, 821. [Google Scholar] [CrossRef] [Green Version]

| Publisher’s Note: MDPI stays neutral with regard to jurisdictional claims in published maps and institutional affiliations. | 
© 2022 by the author. Licensee MDPI, Basel, Switzerland. This article is an open access article distributed under the terms and conditions of the Creative Commons Attribution (CC BY) license (https://creativecommons.org/licenses/by/4.0/).
Share and Cite
Poškus, M.S. Developing an Evidence-Based Educational Course for Environmental Citizenship. Environ. Sci. Proc. 2022, 14, 10. https://doi.org/10.3390/environsciproc2022014010
Poškus MS. Developing an Evidence-Based Educational Course for Environmental Citizenship. Environmental Sciences Proceedings. 2022; 14(1):10. https://doi.org/10.3390/environsciproc2022014010
Chicago/Turabian StylePoškus, Mykolas Simas. 2022. "Developing an Evidence-Based Educational Course for Environmental Citizenship" Environmental Sciences Proceedings 14, no. 1: 10. https://doi.org/10.3390/environsciproc2022014010
APA StylePoškus, M. S. (2022). Developing an Evidence-Based Educational Course for Environmental Citizenship. Environmental Sciences Proceedings, 14(1), 10. https://doi.org/10.3390/environsciproc2022014010
 
         
                                                

