The Effect of Surface Oil on Ocean Wind Stress
Abstract
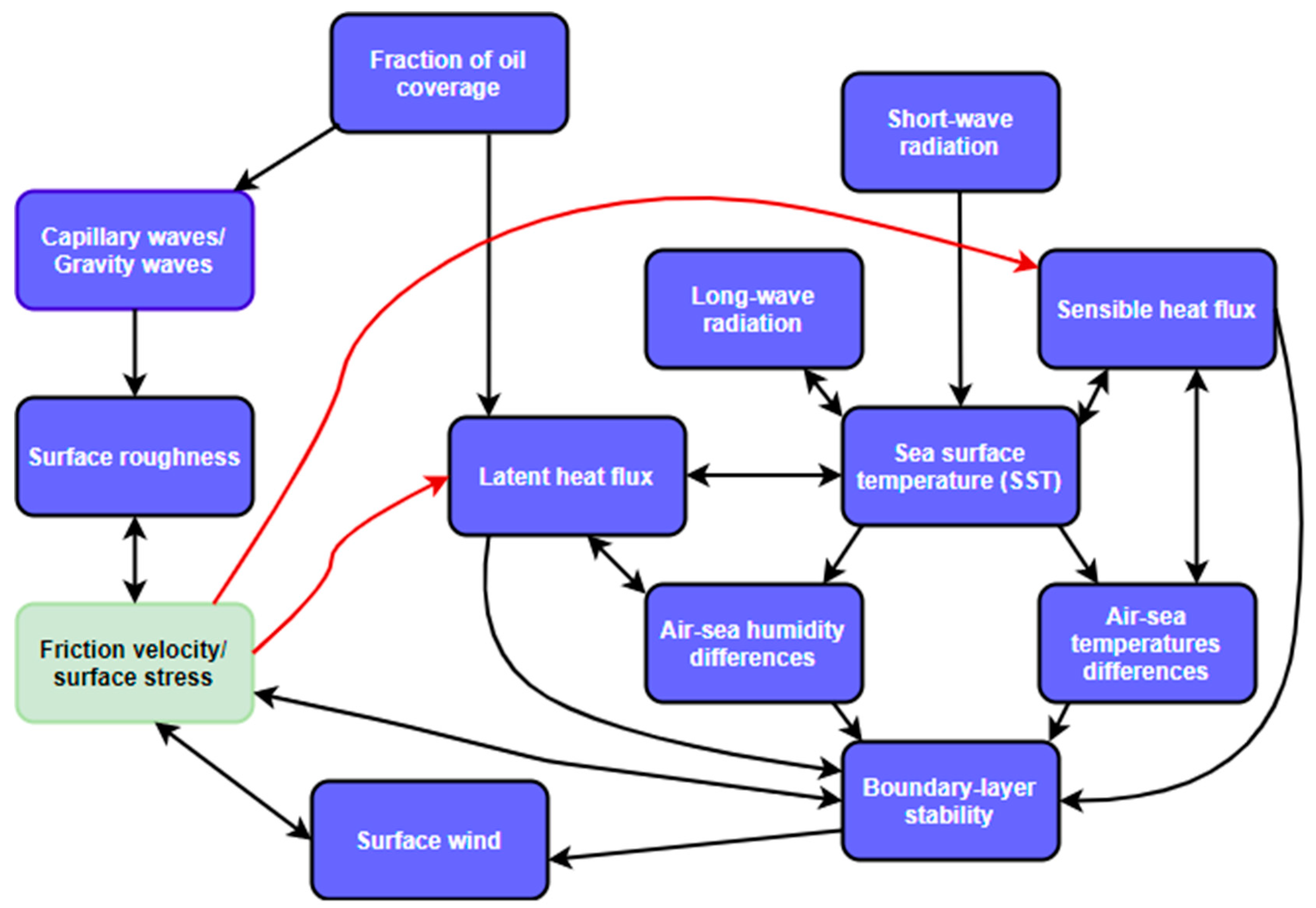
1. Introduction
2. COAWST Modeling System
2.1. Model Components
2.2. Parameterization Modifications
2.2.1. Surface Roughness Length
2.2.2. Surface Stress Flux and Latent and Sensible Heat Fluxes
2.3. Experiment Design
2.4. Assumptions for Oil Slick Simulation
3. Methodology
3.1. Flux Model for Oil
3.2. Experimental Setup for Estimating Stress Changes Due to Oil-Related Changes
4. Results
4.1. Surface Stress Changes Due to Oil-Induced Changes in Surface Roughness
4.2. Surface Stress Changes Due to Oil-Induced Changes in Surface Winds
4.3. Surface Stress Changes Due to Oil-Induced Changes in Atmospheric-Boundary-Layer Stability
4.4. Relative Contributions to Surface Stress Changes Due to Oil-Induced Changes in Surface Roughness, Surface Wind, and Atmospheric-Boundary-Layer Stability
5. Discussion
6. Summary
- (1)
- Oil-related changes in surface roughness are not significant enough to cause a large impact on surface stress changes;
- (2)
- Oil-related changes to 10 m wind speed and boundary-layer stability have a relatively greater impact (albeit often partially canceling) than oil-related surface roughness changes on surface stress changes, though the change in roughness has the greatest mean impact;
- (3)
- Oil-related changes in surface stress are not large enough to cause a major change in the ocean currents as compared with other effects, such as intrinsic ocean dynamics; thus, oil-induced changes in stress have a limited impact on surface oil transport.
Author Contributions
Funding
Data Availability Statement
Acknowledgments
Conflicts of Interest
Appendix A
| Option # | Momentum Roughness Length | Temperature and Moisture Roughness Length | Momentum Stability Adjustment | Temperature and Moisture Stability Adjustments |
| 0 | Bourassa, Vincent, and Wood (BVW [31]) | Aerodynamically smooth surface | Benoit’s (1977, [48]) adaption of Dyer (1974, [33]) ---------------------------------- Beljaars and Holtslag (1991, [49]) | Benoit’s (1977, [48]) adaption of Dyer (1974, [33]) ----------------------------------- Beljaars and Holtslag (1991, [49]) |
| 1 | Bourassa (2006, [30]) | Clayson, Fairall, and Curry (1996, [50]) | Dyer 1974, [33]) ---------------------------------- Hicks (1976, [34]) | Dyer (1974, [33]) ----------------------------------- Hicks (1976, [34]) |
| 2 | Taylor and Yelland (2001, [51]) with BVW capillary wave roughness | Zilitinkevich et al. (2000, [52]) | Benoit’s (1977, [48]) adaption of Dyer (1974, [33]) ---------------------------------- Hicks (1976, [34]) | Benoit’s (1977, [48]) adaption of Dyer (1974, [33]) ----------------------------------- Hicks (1976, [34]) |
| 3 | Taylor and Yelland (1999, [51]) | Liu, Katsaros and Businger (1979, [53]) | Dyer (1974, [33]) --------------------------------- Hicks (1976, [34]) with a solution for lower boundary conditions | Dyer (1974, [33]) ----------------------------------- Hicks (1976, [34]) with a solution for lower boundary conditions |
| 4 | Zheng et al. (2013, [7]) | COARE 3.0 Fairall et al. (2003, [54]) | ||
| 5 | Aerodynamically smooth surface | Griffin (2009, [55]) retuned CFC | ||
| 6 | Oil spill parameterization (this study) | |||
| 7 | Input a value |
References
- Xing, Q.; Li, L.; Lou, M.; Bing, L.; Zhao, R.; Li, Z. Observation of Oil Spills through Landsat Thermal Infrared Imagery: A Case of Deepwater Horizon. Aquat. Procedia 2015, 3, 151–156. [Google Scholar] [CrossRef]
- Klemas, V. Tracking Oil Slicks and Predicting their Trajectories Using Remote Sensors and Models: Case Studies of the Sea Princess and Deepwater Horizon Oil Spill. J. Coastal Res. 2010, 265, 789–797. [Google Scholar] [CrossRef]
- McNutt, M.K.; Camilli, R.; Crone, T.J.; Guthrie, G.D.; Hsieh, P.A.; Ryerson, R.B.; Savas, O.; Shaffer, F. Review of flow rate estimates of the Deepwater Horizon oil spill. Proc. Natl. Acad. Sci. USA 2011, 109, 20260–20267. [Google Scholar] [CrossRef] [PubMed]
- Daneshgar Asl, S.; Amos, J.; Woods, P.; Garcia-Pineda, O.; MacDonald, I.R. Chronic, Anthropogenic Hydrocarbon Discharges in the Gulf of Mexico. Deep-Sea Res. II 2016, 129, 187–195. [Google Scholar] [CrossRef]
- Robertson, C.; Krauss, C. Gulf Spill Is the Largest of Its Kind, Scientists Say. New York Times. 2 August 2010. Available online: https://www.nytimes.com/2010/08/03/us/03spill.html?_r=0 (accessed on 1 May 2023).
- Walsh, B. The meaning of the mess. Time Mag. 2010, 175, 29–35. [Google Scholar]
- Zheng, Y.; Bourassa, M.A.; Hughes, P. Influences of sea surface temperature gradients and surface roughness changes on the motion of surface oil: A simple idealized study. J. Appl. Meteor. Climatol. 2013, 52, 1561–1575. [Google Scholar] [CrossRef]
- Barker, C.H.; Kourafalou, V.H.; Beegle-Krause, C.J.; Bouadel, M.; Bourassa, M.A.; Buschang, S.G.; Androulidakis, Y.; Chassignet, E.P.; Dagestad, K.F.; Danmeier, D.G.; et al. Progress in Operational Modeling in Support of Oil Spill Response. J. Mar. Sci. Eng. 2020, 8, 668. [Google Scholar] [CrossRef]
- Barth, A.; Alvera-Azcarate, A.; Weisberg, R.H. A nested model study of the Loop Current generated variability and its impact on the West Florida Shelf. J. Geophys. Res. 2008, 113, C05009. [Google Scholar] [CrossRef]
- Chassignet, E.P.; Hurlburt, H.E.; Smedstad, O.M.; Halliwell, G.R.; Hogan, P.J.; Wallcraft, A.J.; Raraille, R.; Black, R. The HYCOM (Hybrid Coordinate Ocean Model) data assimilative system. J. Mar. Syst. 2007, 65, 60–83. [Google Scholar] [CrossRef]
- Hyun, K.H.; He, R. Coastal upwelling in the South Atlantic Bight; A revisit of the 2003 cold event using long term observations and model hindcast solutions. J. Mar. Syst. 2010, 83, 1–13. [Google Scholar] [CrossRef]
- Mehra, A.; Rivin, I. A Real Time Ocean Forecast System for the North Atlantic Ocean. Terr. Atmos. Ocean. Sci. 2010, 21, 211–228. [Google Scholar] [CrossRef]
- Ko, D.S.; Martin, P.J.; Rowley, C.D.; Preller, R.H. A real-time coastal ocean prediction experiment for MREA04. J. Mar. Syst. 2008, 69, 17–28. [Google Scholar] [CrossRef]
- Liu, Y.; Weisberg, R.H.; Hu, G.; Zheng, L. Tracking the Deepwater Horizon oil spill: A modeling perspective. Eos Trans. Am. Geophys. Union 2011, 92, 45–46. [Google Scholar] [CrossRef]
- Xiao, S.; Yang, D. Effect of oil plumes on upper-ocean radiative transfer—A numerical study. Ocean. Model. 2020, 145, 101522. [Google Scholar] [CrossRef]
- Komori, S.; Kurose, R.; Iwano, K.; Ukai, T.; Suzuki, N. Direct numerical simulation of wind-driven turbulence and scalar transfer at sheared gas–liquid interfaces. J. Turbul. 2010, 11, N32. [Google Scholar] [CrossRef]
- Li, T.; Shen, L. The principal stage in wind-wave generation. J. Fluid Mech. 2022, 934, A41. [Google Scholar] [CrossRef]
- Cimarelli, A.; Romoli, F.; Stalio, E. On wind-wave interaction phenomena at low Reynolds numbers. J. Fluid Mech. 2023, 956, A13. [Google Scholar] [CrossRef]
- Warner, J.C.; Armstrong, B.; He, R.; Zambon, J.B. Development of a Coupled Ocean-Atmosphere-Wave-Sediment Transport (COAWST) Modeling System. Ocean. Model. 2010, 35, 230–244. [Google Scholar] [CrossRef]
- Shchepetkin, A.F.; McWilliam, J.C. The regional oceanic modeling system ROMS): A split-explicit, free-surface, topography-following coordinate oceanic model. Ocean. Model. 2005, 9, 347–404. [Google Scholar] [CrossRef]
- Haidvogel, D.B.; Arango, H.; Budgell, W.P.; Cornuelle, B.D.; Curchitser, E.; Di Lorenzo, E.; Fennel, K.; Geyer, W.R.; Hermann, A.J.; Lanerolle, L.; et al. Ocean forecasting in terrain-following coordinates: Formulation and skill assessment of the Regional Ocean Modeling System. J. Comput. Phys. 2007, 227, 3595–3624. [Google Scholar] [CrossRef]
- Skamarock, W.C.; Klemp, J.B.; Dudhia, J.; Gill, D.O.; Barker, D.M.; Wang, W.; Powers, J.G. A Description of the Advanced Research WRF Version 2; No. NCAR/TN-468+STR; University Corporation for Atmospheric Research: Boulder, CO, USA, 2005. [Google Scholar] [CrossRef]
- Booij, N.; Ris, R.C.; Holthuijsen, L.H. A third-generation wave model for castal regions: 1. Model description and validation. J. Geophys. Res. 1999, 104, 7649–7666. [Google Scholar] [CrossRef]
- Thompson, G.; Field, P.R.; Rasmussen, R.M.; Hall, W.D. Explicit Forecasts of Winter Precipitation Using an Improved Bulk Microphysics Scheme. Part II: Implementation of a New Snow Parameterization. Mon. Weather. Rev. 2008, 136, 5095–5115. [Google Scholar] [CrossRef]
- Grell, G.A.; Freitas, S.R. A scale and aerosol aware stochastic convective parameterization for weather and air quality modeling. Atmos. Chem. Phys. 2014, 14, 5233–5250. [Google Scholar] [CrossRef]
- Iacono, M.J.; Delamere, J.S.; Mlawer, E.J.; Shephard, M.W.; Clough, S.A.; Collins, W.D. Radiative forcing by long-lived greenhouse gases: Calculations with the AER radiative transfer models. J. Geophys. Res. 2008, 113, D13103. [Google Scholar] [CrossRef]
- Monin, A.S.; Obukhov, A.M. Basic laws of Turbulent Mixing in the Surface layer of the Atmosphere. Contrib. Geophys. Inst. Acad. Sci. USSR 1954, 151, 163–187. [Google Scholar]
- Tewari, M.; Chen, F.; Wang, W.; Dudhia, J.; LeMone, M.A.; Ek, M.; Gayno, G.; Wegiel, J.; Cuenca, R.H. Implementation and verification of the unified NOAH land surface model in the WRF model. In Proceedings of the 20th Conference on Weather Analysis and Forecasting/16th Conference on Numerical Weather Prediction, American Meteorology Society, Seattle, WA, USA, 14 January 2004. [Google Scholar]
- Grenier, H.; Bretherton, C.S. A moist PBL parameterization for large-scale models and its application to subtropicl cloud-toped marine boundary layers. Mon. Weather. Rev. 2001, 129, 357–377. [Google Scholar] [CrossRef]
- Bourassa, M.A. Satellite-based observations of surface turbulent stress during severe weather. Atmos.-Ocean. Interact. 2006, 2, 35–52. [Google Scholar]
- Bourassa, M.A.; Vincent, D.G.; Wood, W.L. A Flux Parameterization Including the Effects of Capillary Waves and Sea State. J. Atmos. Sci. 1999, 56, 1123–1139. [Google Scholar] [CrossRef]
- Cox, C.; Munk, W. Measurement of the Roughness of the Sea Surface from Photographs of the Sun’s Glitter. J. Opt. Soc. Am. 1954, 44, 838–850. [Google Scholar] [CrossRef]
- Dyer, A.J. A review of flux-profile relationships. Bound.-Layer Meteor 1974, 7, 363–372. [Google Scholar] [CrossRef]
- Hicks, B.B. Wind profile relationship from the ‘Wangara’ experiment. Quar. J. R. Met. Soc. 1976, 102, 535–551. [Google Scholar] [CrossRef]
- Renault, L.; Molemaker, M.J.; Gula, J.; Masson, S.; McWilliams, J.C. Control and stabilization of the Gulf Stream by oceanic current interaction with the atmosphere. J. Phys. Oceanogr. 2016, 46, 3439–3453. [Google Scholar] [CrossRef]
- Settlelmaier, J.B.; Gibbs, A.; Santos, P.; Freeman, T.; Gaer, D. Simulating waves nearshore (SWAN) modeling efforts at the national weather service (NWS) southern region (SR) coastal weather forecast Offices (WFOs). In Proceedings of the P13A.4 the 91st AMS Annual Meeting, Seattle, WA, USA, 22–28 January 2011. [Google Scholar]
- Maltrud, M.; Peacock, S.; Visbeck, M. On the possible long-term fate of oil released in the Deepwater Horizon incident, estimated using ensembles of dye release simulations. Environ. Res. Lett. 2010, 5, 035301. [Google Scholar] [CrossRef]
- Zelenke, B.; O’Connor, C.; Baker, C.; Beegel-Krause, C.J.; Eclipse, L. General NOAA Operational Modeling Environment (GNOME) Technical Documentation; NOAA Technical Memorandum NOS OR&R 40; U.S. Dept. of Commerce, NOAA, Emergency Response Division: Seattle, WA, USA, 2012; 105p. [Google Scholar]
- De Dominicis, M.; Pinardi, N.; Zodiatis, G.; Lardner, R. MEDSLIK-II, a Lagrangian marine surface oil spill model for short-term forecasting—Part 1: Theory. Geosci. Model Dev. 2013, 6, 1851–1869. [Google Scholar] [CrossRef]
- Bourgault, D.; Cyr, F.; Dumont, D.; Carter, A. Numerical simulations of the spread of floating passive tracer released at the Old Harr prospect. Environ. Res. Lett. 2014, 9, 0054001. [Google Scholar] [CrossRef]
- Röhrs, J.; Dagestad, K.F.; Asbjørnsen, H.; Nordam, T.; Shancke, J.; Jones, C.E.; Brekke, C. The effect of vertical mixing on the horizontal drift of oil spills. Ocean Sci. 2018, 14, 1581–1601. [Google Scholar] [CrossRef]
- Mariano, A.J.; Kourafalou, V.H.; Srinivasan, A.; Kang, H.; Halliwell, G.R.; Ryan, E.H.; Roffer, M. On the modeling of the 2010 Gulf of Mexico Oil Spill. Dyn. Atmos. Ocean. 2011, 52, 322–340. [Google Scholar] [CrossRef]
- Wenz, F.J.; Meissner, T. AMSR-E Ocean Algorithms; Supplement 1; Remote Sensing Systems: Santa Rosa, CA, USA, 2007; Volume 051707, p. 6. [Google Scholar]
- Hu, C.; Feng, L.; Holmes, J.; Swayze, G.A.; Leifer, I.; Melton, C.; Garcia, O.; MacDonald, I.; Hess, M.; Muller-Karger, F.; et al. Remote sensing estimation of surface oil volume during the 2010 Deepwater Horizon oil blowout in the Gulf of Mexico: Scaling up AVIRIS observations with MODIS measurements. J. Appl. Remote Sens. 2018, 12, 026008. [Google Scholar] [CrossRef]
- Hurford, N. Review of Remote Sensing Technology. In The Remote Sensing of Oil Slicks: Proceeding of an International Meeting Organized by the Institute of Petroleum and Held in London in May 1988; Lodge, A.E., Ed.; Wiley: New York, NY, USA, 1989; p. 7. [Google Scholar]
- Alpers, W.; Hühnerfuss, H. The Damping of Ocean Waves by Surface Films: A New Look at an Old Problem. J. Geophys. Res. 1989, 94, 6251–6265. [Google Scholar] [CrossRef]
- Shen, H.; Perrie, W.; Wu, Y. Wind drag in oil spilled ocean surface and its impact on wind-drive circulation. Anthr. Coasts 2019, 2, 244–260. [Google Scholar] [CrossRef]
- Benoit, R. On the Integral of the Surface Layer Profile-Gradient Functions. J. Appl. Meteor. 1977, 16, 859–860. [Google Scholar] [CrossRef]
- Beljaars, A.C.M.; Holtslag, A.A.M. Flux Parameterization over Land Surfaces for Atmospheric Models. J. Appl. Meteor. Climatol. 1991, 30, 327–341. [Google Scholar] [CrossRef]
- Clayson, C.A.; Fairall, C.W.; Curry, J.A. Evaluation of turbulent fluxes at the ocean surface using surface renewal theory. J. Gophys. Res. 1996, 101, 28503–28513. [Google Scholar] [CrossRef]
- Taylor, P.K.; Yelland, M.J. The Dependence of Sea Surface Roughness on the Height and Steepness of the Waves. J. Phys. Oceanogr. 2001, 31, 572–590. [Google Scholar] [CrossRef]
- Zilitinkevich, S.; Calanca, P. An extended similar theory for the stably stratified atmospheric surface layer. Q. J. R. Meteor. Soc. 2000, 126, 1913–1923. [Google Scholar] [CrossRef]
- Liu, T.; Kassaros, K.B.; Businger, J.A. Bulk Parameterization of Air-Sea Exchanges of Heat and Water Vapor Including the Molecular Constraint at the Interface. J. Atmos. Sci. 1979, 36, 1722–1735. [Google Scholar] [CrossRef]
- Fairall, C.W.; Bradley, E.F.; Hare, J.E.; Grachev, A.A.; Edson, J.B. Bulk Parameterization of Air-Sea Fluxes: Updates and Verification for the COARE algorithm. J. Clim. 2003, 16, 571–591. [Google Scholar] [CrossRef]
- Griffin, J. Characterization of Errors in Various Moisture Roughness Length Parameterizations. Master’s Thesis, Department of Meteorology, Florida State University, Tallahassee, FL, USA, 2009. Available online: http://purl.flvc.org/fsu/fd/FSU_migr_etd-3958 (accessed on 1 May 2023).












| Parameterization | Physics Options | References |
|---|---|---|
| Microphysics | Thompson graupel scheme | [24] |
| cumulus | Grell–Freitas ensemble scheme | [25] |
| Longwave/shortwave radiation | RRTMG scheme | [26] |
| Surface layer | Eta similarity scheme | [27] |
| Land surface | Unified Noah land surface model | [28] |
| Planetary boundary layer | GB scheme | [29] |
| Cases | Assumption for Oil-Related Parameters | Surface Stress Change |
|---|---|---|
| Case 1: | is the only varying factor for partial oil coverage () | |
| Case 2: | is the only varying factor for total oil coverage () | |
| Case 3: | Surface wind is the only varying factor for partial oil coverage | |
| Case 4: | ABL stability is the only varying factor for partial oil coverage |
Disclaimer/Publisher’s Note: The statements, opinions and data contained in all publications are solely those of the individual author(s) and contributor(s) and not of MDPI and/or the editor(s). MDPI and/or the editor(s) disclaim responsibility for any injury to people or property resulting from any ideas, methods, instructions or products referred to in the content. |
© 2023 by the authors. Licensee MDPI, Basel, Switzerland. This article is an open access article distributed under the terms and conditions of the Creative Commons Attribution (CC BY) license (https://creativecommons.org/licenses/by/4.0/).
Share and Cite
Blair, D.; Zheng, Y.; Bourassa, M.A. The Effect of Surface Oil on Ocean Wind Stress. Earth 2023, 4, 345-364. https://doi.org/10.3390/earth4020019
Blair D, Zheng Y, Bourassa MA. The Effect of Surface Oil on Ocean Wind Stress. Earth. 2023; 4(2):345-364. https://doi.org/10.3390/earth4020019
Chicago/Turabian StyleBlair, Daneisha, Yangxing Zheng, and Mark A. Bourassa. 2023. "The Effect of Surface Oil on Ocean Wind Stress" Earth 4, no. 2: 345-364. https://doi.org/10.3390/earth4020019
APA StyleBlair, D., Zheng, Y., & Bourassa, M. A. (2023). The Effect of Surface Oil on Ocean Wind Stress. Earth, 4(2), 345-364. https://doi.org/10.3390/earth4020019

