Integrated Geospatial and Geophysical Approaches for Mapping Groundwater Potential in the Semi-Arid Bukombe District, Tanzania
Abstract
1. Introduction
2. Materials and Methodology
2.1. Descriptions of Study Area
2.1.1. Location and Accessibility
2.1.2. Climate
2.1.3. Hydrogeological Settings
2.1.4. Geological Setting
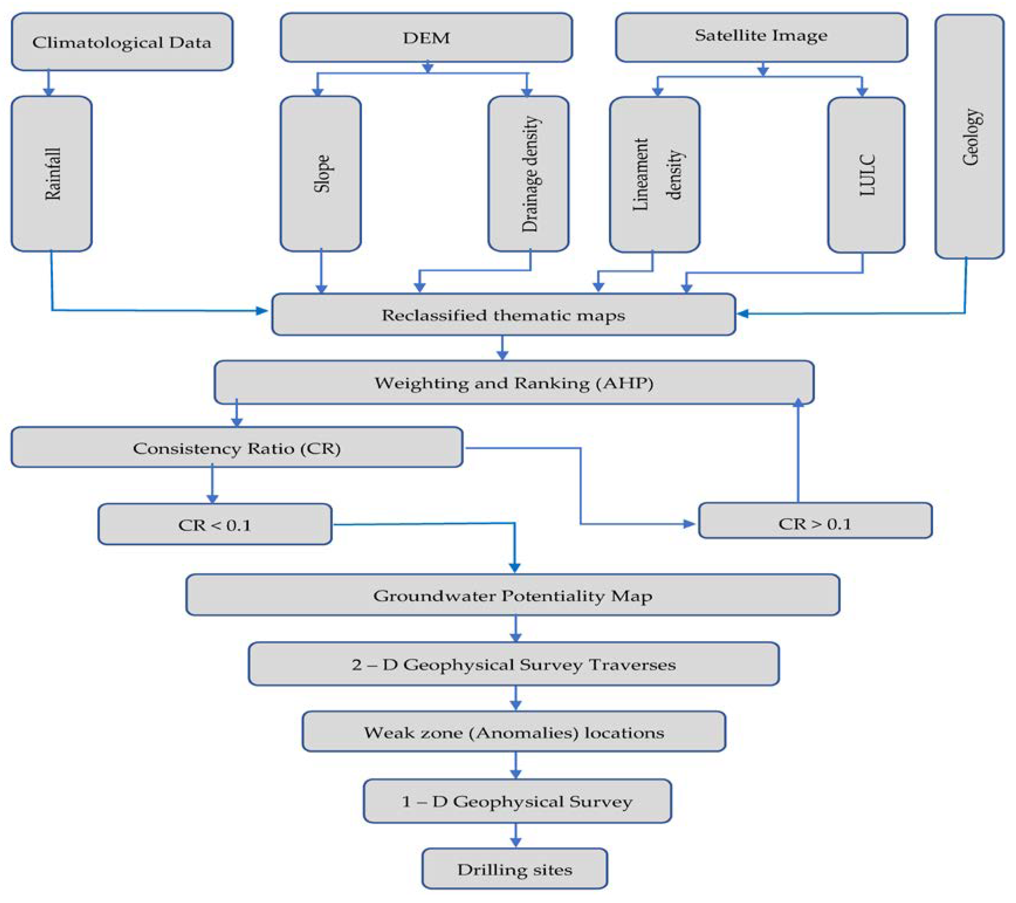
2.2. Types of Data and Data Collection Procedures
2.3. Data Analysis
2.3.1. Geospatial Data Analysis
2.3.2. Geophysical Data Analysis
3. Results
3.1. Geospatial Results
3.1.1. Slope
3.1.2. Rainfall
3.1.3. Land Use/Land Cover
3.1.4. Drainage Density
3.1.5. Lineament Density
3.1.6. Geology
3.1.7. Groundwater Potential Map
3.2. Geophysical Results
3.2.1. Vertical Electrical Sounding Results
3.2.2. Two Dimensional (2-D) Geophysical Survey Results
4. Discussion and Result Validation
4.1. Discussion
4.2. Results Validation
5. Conclusions
Author Contributions
Funding
Data Availability Statement
Acknowledgments
Conflicts of Interest
Appendix A. AHP Weight Assignment during Groundwater Potential Map Development

Appendix B. One Dimension Geophysical Survey Results at Ilyamchele Ward, Ilyamchele Village
| Village | Ilyamchele | Sub-Village | District | Bukombe | ||
| Region | GEITA | BKE68VES 05 | Date | 18/04/2022 | ||
| Coordinates | Zone | 36M | Alt(m) | |||
| AB/2(M) | MN/2(M) | R(Ω) | K-Factor | Ro_a | ||
| 1.5 | 0.5 | 15.024 | 6.28 | 94.351 | 1206 | |
| 2 | 0.5 | 8.01 | 11.78 | 94.358 | ||
| 2.5 | 0.5 | 4.948 | 18.84 | 93.220 | ||
| 3 | 0.5 | 3.055 | 27.48 | 83.951 | ||
| 4 | 0.5 | 1.306 | 49.46 | 64.595 | ||
| 5 | 0.5 | 0.696 | 77.77 | 54.128 | ||
| 6 | 0.5 | 0.449 | 112.26 | 50.405 | ||
| 8 | 0.5 | 0.247 | 200.18 | 49.444 | ||
| 10 | 0.5 | 0.153 | 313.22 | 47.923 | ||
| 10 | 2.5 | 0.783 | 58.88 | 46.103 | ||
| 12 | 2.5 | 0.519 | 86.51 | 44.951 | ||
| 15 | 2.5 | 0.283 | 137.38 | 38.879 | ||
| 20 | 2.5 | 0.106 | 247.28 | 26.212 | ||
| 25 | 2.5 | 0.055 | 388.58 | 21.372 | ||
| 30 | 2.5 | 0.037 | 561.28 | 20.767 | ||
| 30 | 5 | 0.085 | 274.75 | 23.354 | ||
| 40 | 5 | 0.046 | 494.55 | 22.749 | ||
| 50 | 5 | 0.029 | 777.15 | 22.537 | ||
| 50 | 10 | 0.07 | 376.80 | 26.376 | ||
| 60 | 10 | 0.058 | 549.50 | 31.871 | ||
| 75 | 10 | 0.044 | 867.43 | 38.167 | ||
| 100 | 10 | 0.032 | 1554.30 | 49.738 | ||
| 100 | 25 | 0.091 | 588.75 | 53.576 | ||
| 125 | 25 | 0.071 | 942.00 | 66.882 | ||
| 150 | 25 | 0.057 | 1373.80 | 78.304 | ||
| 180 | 25 | 1995.50 | ||||
| 200 | 25 | 2472.8 | ||||
Appendix C. Rainfall Station and Their Corresponding Rainfall Reading in the Hydrological Year 2020/21 Whereby the First 19 Stations Are Records from Lake Tanganyika Basin Water Board and the Rest Two Are from Lake Victoria Basin Water Board
| Station Name | Latitude | Longitude | Rainfall (mm) |
| Urambo Meteorology | −5.0760 | 32.0727 | 1409.1 |
| Tabora Maji yard | −5.0070 | 32.7387 | 1019.6 |
| Sikonge Meteorology | −5.6268 | 32.7563 | 1066.1 |
| Uyowa Meteorology | −4.7830 | 32.0690 | 993.3 |
| Kazima Dam | −5.0076 | 32.9144 | 655 |
| Lumbe Meteorology | −5.5000 | 31.4833 | 1102.3 |
| Ushetu Meteorology | −4.1667 | 32.0167 | 895.7 |
| Kagera Nkanda Meteorology | −4.5821 | 30.5817 | 1136.1 |
| Kigoma Maji yard | −4.9000 | 29.6500 | 1037.9 |
| Kahama Meteorology | −3.8229 | 32.5893 | 997.3 |
| Kibondo Meteorology | −3.5795 | 30.7165 | 1205.1 |
| Igombe Dam | −4.9002 | 32.7139 | 1107.2 |
| Uvinza Meteorology | −5.0970 | 30.3859 | 952.1 |
| Kasanga Meteorology | −8.4639 | 31.1393 | 503.9 |
| Masolo Primary School | −7.7910 | 31.0064 | 699.3 |
| Nguruka Meteorology | −5.1667 | 31.0833 | 1885.5 |
| Janda | −4.6059 | 29.8765 | 1451.6 |
| Karema | −6.7500 | 30.4167 | 771 |
| Ushirombo Meteorology | −3.4594 | 31.8909 | 987.3 |
| Magufuli | −3.0386 | 31.7418 | 1171.2 |
| Biharamulo | −2.6318 | 31.3030 | 710.6 |
Appendix D. VES Curves and Their Resistivity Tables


Appendix E. Weights of Individual Thematic Layers and Their Respective Class Feature Ranks (Adopted and Modified from Nilawar 2014)
| Theme | Weight (%) | Class Interval | Class Description | Groundwater Potentiality | Rank |
| LULC | 8 | Built up | Very Poor | 1 | |
| Water body | Medium | 3 | |||
| Vegetation | Very Good | 5 | |||
| Agricultural land | Good | 4 | |||
| Bare land | Poor | 2 | |||
| Lineaments density (km/sq. km) | 12.8 | 0–6 | Very low | Very Poor | 1 |
| 6–15 | Low | Poor | 2 | ||
| 15–27 | Medium | Medium | 3 | ||
| 27–42 | High | Good | 4 | ||
| 42–68 | Very High | Very Good | 5 | ||
| Drainage Density (km/sq. km) | 4.3 | 0–35.33 | Very low | Very Good | 5 |
| 5.33–15.72 | Low | Good | 4 | ||
| 15.72–26.95 | Medium | Medium | 3 | ||
| 26.95–40.98 | High | Poor | 2 | ||
| 40.98–71.58 | Very High | Very Poor | 1 | ||
| Slope (%) | 4.2 | 0–2.7 | Very low | Very Good | 5 |
| 2.8–4.9 | Low | Good | 4 | ||
| 5.0–7.5 | Medium | Medium | 3 | ||
| 7.6–11 | High | Poor | 2 | ||
| 12–42 | Very High | Very Poor | 1 | ||
| Geology | 29.8 | Granite and syenites | migmatites, plutonics and orphylites | Very Poor | 1 |
| Bukoban System | Poor | 2 | |||
| Nyanzian System | BIF and Ferruginous | Poor | 2 | ||
| Metasedments | schist, gneiss, phyllites, quartzite, amphibolite and marble | Moderate | 3 | ||
| Alluvial deposit | Alluvial deposit | Very Good | 5 | ||
| Recent Marine to terrestrial sediments | clay, calcrete, limestone, silicrete, silt, gravels, sand | Good | 4 | ||
| Volcanic lava | Basalt | 3 | |||
| Rainfall (mm/year) | 40.8 | 1013–1043 | Very low | Very Poor | 1 |
| 1044–1068 | Low | Poor | 2 | ||
| 1069–1091 | Medium | Medium | 3 | ||
| 1092–1123 | High | Good | 4 | ||
| 1124–1171 | Very High | Very Good | 5 |
References
- UNICEF. Meeting the MDG Drinking Water and Sanitation Target. A Mid-Term Assessment of Progress; UNICEF: New York, NY, USA, 2004. [Google Scholar]
- Mjemah, I.C.; van Camp, M.; Martens, K.; Walraevens, K. Groundwater exploitation and recharge rate estimation of a quaternary sand aquifer in Dar-es-Salaam area, Tanzania. Environ. Earth Sci. 2011, 63, 559–569. [Google Scholar] [CrossRef]
- Mahoo, H.; Simukanga, L.; Kashaga, R.A.L. Water Resources Management in Tanzania: Identifying Research Gaps and Needs and Recommendations for a Research Agenda. Tanzan. J. Agric. Sci. 2015, 14, 57–77. [Google Scholar]
- Makoba, E.; Muzuka, A.N.N. Water quality and hydrogeochemical characteristics of groundwater around Mt. Meru, Northern Tanzania. Appl. Water Sci. 2019, 9, 120. [Google Scholar] [CrossRef]
- Oiro, S.; Comte, J.C.; Soulsby, C.; McDonald, A.; Mwakamba, C. Depletion of groundwater resorces under rapid urbanisation in Africa: Recent and future trends in the Nairobi Aquifer System, Kenya. Hydrogeol. J. 2020, 28, 2635–2656. [Google Scholar] [CrossRef]
- Mussa, K.R.; Mjemah, I.C.; Walraevens, K. Quantification of groundwater exploitation and assessment of water quality risk perception in the Dar Es Salaam quaternary aquifer, Tanzania. Water 2019, 11, 2552. [Google Scholar] [CrossRef]
- Duan, H.; Deng, Z.; Deng, F.; Wang, D. Assessment of groundwater potential based on multicriteria decision making model and decision tree algorithms. Math. Probl. Eng. 2016, 2016, 1–12. [Google Scholar] [CrossRef]
- Todd, D.K.; Mays, L.W. Groundwater Hydrology; Wiley: New York, NY, USA, 2004. [Google Scholar]
- UNICEF. 2015 Update and MDG Assessment; UNICEF: New York, NY, USA, 2015. [Google Scholar]
- Anteneh, Z.L.; Alemu, M.M.; Bawoke, G.T.; Kehali, A.T.; Fenta, M.C.; Desta, M.T. Appraising groundwater potential zones using geospatial and multi-criteria decision analysis (MCDA) techniques in Andasa-Tul watershed, Upper Blue Nile basin, Ethiopia. Environ. Earth Sci. 2021, 81, 1–37. [Google Scholar] [CrossRef]
- Bakundukize, C.; Mtoni, Y.; Martens, K.; Van Camp, M.; Walraevens, K. Poor understanding of the hydrogeological structure is a main cause of hand-dug wells failure in developing countries: A case study of a Precambrian basement aquifer in Bugesera region (Burundi). J. Afr. Earth Sci. 2016, 121, 180–199. [Google Scholar] [CrossRef]
- Ally, A.M.; Mayunga, S.D. Identification of Potential Groundwater Zones in Semi-Arid Areas: A Case Study of Bahi District—Central Tanzania. Int. J. Eng. Sci. Innov. Technol. IJESIT 2019, 8, 8–20. [Google Scholar]
- Olorunfemi, M.O.; Oni, A.G. Integrated geophysical methods and techniques for siting productive boreholes in basement complex terrain of southwestern Nigeria. Ife J. Sci. 2019, 21, 13. [Google Scholar] [CrossRef]
- Elisante, E.; Muzuka, A.N.N. Occurrence of nitrate in Tanzanian groundwater aquifers: A review. Appl. Water Sci. 2017, 7, 71–87. [Google Scholar] [CrossRef]
- The Ministry of Water. Tanzania Water Resources Atlas. Ministry Website. 2019. Available online: https://www.maji.go.tz/uploads/publications/TWRA_F.pdf (accessed on 25 January 2023).
- SMEC. Integrated Water Reources MAnagement and Development Plans for Lake Tanganyika Basin Water Board; SMEC: Dar es Salaam, Tanzania, 2015. [Google Scholar]
- Shemsanga, C.; Martz, A.N.N.M.L.; Mcharo, H.K.E. Indigenous knowledge on development and management of shallow dug wells of Dodoma Municipality in Tanzania. Appl. Water Sci. 2018, 8, 1–20. [Google Scholar] [CrossRef]
- Nsiah, E.; Appiah-adjei, E.K.; Adjei, K.A. Hydrogeological delineation of groundwater potential zones in the Nabogo basin, Ghana. J. African Earth Sci. 2018, 143, 1–9. [Google Scholar] [CrossRef]
- Rwebugisa, R.A. Groundwater Recharge Assessment in the Makutupora Basin, Dodoma Tanzania. Master’s Thesis, International Institute for Geo-Information Science and Earth Observation, Enschede, The Netherlands, 2008. [Google Scholar]
- Kumar, P.; Herath, S.; Avtar, R.; Takeuchi, K. Mapping of groundwater potential zones in Killinochi area, Sri Lanka, using GIS and remote sensing techniques. Sustain. Water Resour. Manag. 2016, 2, 419–430. [Google Scholar] [CrossRef]
- Ahmed, K.; Shahid, S.; Bin Harun, S.; Ismail, T.; Nawaz, N.; Shamsudin, S. Assessment of groundwater potential zones in an arid region based on catastrophe theory. Earth Sci. Inform. 2015, 8, 539–549. [Google Scholar] [CrossRef]
- Allafta, H.; Opp, C.; Patra, S. Identification of groundwater potential zones using remote sensing and GIS techniques: A case study of the shatt Al-Arab Basin. Remote Sens. 2020, 13, 112. [Google Scholar] [CrossRef]
- Murasingh, S. Analysis of Groundwater Potential Zones Using Electrical Resistivity, Rs & Gis Techniques in a Typical Mine Area of Odisha. Master’s Thesis, National Institute of Technology, Rourkela, India, 2014. [Google Scholar] [CrossRef]
- Andualem, T.G.; Demeke, G.G. Groundwater potential assessment using GIS and remote sensing: A case study of Guna tana landscape, upper blue Nile Basin, Ethiopia. J. Hydrol. Reg. Stud. 2019, 24, 100610. [Google Scholar] [CrossRef]
- United Republic of Tanzania. National Population Projections; 2018. Available online: https://www.nbs.go.tz/nbs/takwimu/census2012/Projection-Report-20132035.pdf (accessed on 25 January 2023).
- DC, B. bukombe utawala na utumishi _ BUKOMBE DISTRICT COUNCIL. 2021. Available online: http://www.bukombedc.go.tz/utawala-na-utumishi (accessed on 25 January 2023).
- TMA. Statement on the Status of Tanzania Climate in 2020; TMA: Dodoma, Tanzania, 2020. [Google Scholar]
- Henckel, J.; Poulsen, K.H.; Sharp, T.; Spora, P. Lake Victoria goldfields. Epis. J. Int. Geosci. 2016, 39, 135–154. [Google Scholar] [CrossRef]
- Barth, A.H. Barth 1990 Provisional Geo Map of Lake Victoria Gold Fields.pdf. 1990. Available online: https://www.schweizerbart.de (accessed on 25 January 2023).
- Taylor, M.J. Report on the Ushirombo Mineral Exploration Property of Tanzanian Royalty Exploration Corporation in the Bukombe District, Shinyanga Region of the United Republic of Tanzania, East Africa; Hindawi Publisher: Toronto, Canada, 2009. [Google Scholar]
- Joel, E.S.; Olasehinde, P.I.; Adagunodo, T.A.; Omeje, M.; Oha, I.; Akinyemi, M.L.; Olawole, O.C. Geo-investigation on groundwater control in some parts of Ogun state using data from Shuttle Radar Topography Mission and vertical electrical soundings. Heliyon 2020, 6, e03327. [Google Scholar] [CrossRef]
- Bouderbala, A.; Remini, B.; Hamoudi, A.S. Geoelectrical investigation of saline water intrusion into freshwater aquifers: A case study of Nador coastal aquifer, Tipaza, Algeria. Geofísica Int. 2016, 55, 239–253. [Google Scholar] [CrossRef]
- Harist, M.C.; Afif, H.A.; Putri, D.N.; Putut, I.; Shidiq, A. GIS modelling based on slope and morphology for landslide potential area in Wonosobo, Central Java. MATEC Web Conf. 2018, 03004, 1–6. [Google Scholar] [CrossRef]
- Congedo, L. Semi-Automatic Classification Plugin Documentation. 2020. Available online: https://www.youtube.com/watch?v=Ceyhm3DZINY (accessed on 25 January 2023).
- Das, S. Extraction of lineaments from different azimuth angles using geospatial techniques: A case study of Pravara basin, Maharashtra, India. Arab. J. Geosci. 2018, 11, 1–13. [Google Scholar] [CrossRef]
- Goepel, K.D. BPMSG AHP Excel Template with Multiple INPUTS. Available online: http//bpmsg.com (accessed on 25 January 2023).
- Patra, S.; Mishra, P.; Mahapatra, S.C. Delineation of groundwater potential zone for sustainable development: A case study from Ganga Alluvial Plain covering Hooghly district of India using remote sensing, geographic information system and analytic hierarchy process. J. Clean. Prod. 2018, 172, 2485–2502. [Google Scholar] [CrossRef]
- Roy, S.; Hazra, S.; Chanda, A.; Das, S. Assessment of groundwater potential zones using multi-criteria decision-making technique: A micro-level case study from red and lateritic zone (RLZ) of West Bengal, India. Sustain. Water Resour. Manag. 2020, 6, 1–14. [Google Scholar] [CrossRef]
- Makoba, E.; Muzuka, A.N.N. Delineation of groundwater zones with contrasting quality in the fluorotic zone, around Mount Meru, northern Tanzania. Hydrol. Sci. J. 2021, 66, 322–346. [Google Scholar] [CrossRef]
- Kaliraj, S.; Chandrasekar, N.; Magesh, N.S. Identification of potential groundwater recharge zones in Vaigai upper basin, Tamil Nadu, using GIS-based analytical hierarchical process (AHP) technique. Arab. J. Geosci. 2014, 7, 1385–1401. [Google Scholar] [CrossRef]
- Lakshmi, V.; Reddy, V.K. Identification of Groundwater Potential Zones using GIS and Remote Sensing. Int. J. Pure Appl. Math. 2018, 119, 3195–3210. [Google Scholar]
- Mkumbo, N.J.; Mussa, K.R.; Mariki, E.E. The Use of the DRASTIC-LU/LC Model for Assessing Groundwater Vulnerability to Nitrate Contamination in Morogoro Municipality, Tanzania. Earth 2022, 3, 1161–1184. [Google Scholar] [CrossRef]
- Manap, M.A.; Sulaiman, W.N.A.; Ramli, M.F.; Pradhan, B.; Surip, N. A knowledge-driven GIS modeling technique for groundwater potential mapping at the Upper Langat Basin, Malaysia. Arab. J. Geosci. 2011, 6, 1621–1637. [Google Scholar] [CrossRef]
- Waikar, M.L.; Nilawar, A.P. Identification of Groundwater Potential Zone using Remote Sensing and GIS Technique. Int. J. Innov. Res. Sci. Eng. Technol. 2014, 3, 12163–12174. [Google Scholar]
- Rahmati, O.; Nazari Samani, A.; Mahdavi, M.; Pourghasemi, H.R.; Zeinivand, H. Groundwater potential mapping at Kurdistan region of Iran using analytic hierarchy process and GIS. Arab. J. Geosci. 2015, 8, 7059–7071. [Google Scholar] [CrossRef]
- Fetter, C.W. Applied Hydrogeology; Prentice-Hall, Inc.: Upper Saddle River, NJ, USA, 2001. [Google Scholar]
- Gintamo, T.T. Ground Water Potential Evaluation Based on Integrated GIS and Remote Sensing Techniques, in Bilate River Catchment: South Rift Valley of Ethiopia. Am. Sci. Res. J. Eng. Technol. Sci. 2015, 10, 85–120. [Google Scholar]
- Mussa, K.R.; Mjemah, I.C.; Machunda, R.L. Open-Source Software Application for Hydrogeological Delineation of Potential Groundwater Recharge Zones in the Singida Semi-Arid, Fractured Aquifer, Central Tanzania. Hydrology 2020, 7, 28. [Google Scholar] [CrossRef]












| Scale | Intensity of Importance | Explanation |
|---|---|---|
| 1 | Equally | Two activities contribute equally to the objective |
| 3 | Moderately | Experience and judgment slightly to moderately favor one activity over another |
| 5 | Strongly | Experience and judgment strongly or essentially favor one activity over another |
| 7 | Very strongly | An activity is strongly favored over another and its dominance is shown in practice |
| 9 | Extremely | The evidence of favoring one activity over another is of the highest degree possible of an affirmation |
| 2,4,6,8 | Intermediate values between two judgments | Used to represent compromises between the preferences in weights 1, 3, 5, 7 and 9 |
| Class Value | Vegetation | Built-Up | Water Body | Agricultural Land | Bare Land | Total | User Accuracy | Kappa |
|---|---|---|---|---|---|---|---|---|
| Vegetation | 98 | 0 | 1 | 1 | 0 | 100 | 0.98 | 0 |
| Built-Up | 2 | 52 | 5 | 23 | 18 | 100 | 0.52 | 0 |
| Water Body | 10 | 0 | 90 | 0 | 0 | 100 | 0.9 | 0 |
| Agricultural Land | 0 | 1 | 1 | 94 | 4 | 100 | 0.94 | 0 |
| Bare Land | 12 | 0 | 0 | 0 | 88 | 100 | 0.88 | 0 |
| Total | 122 | 53 | 97 | 118 | 110 | 500 | 0 | 0 |
| Producer Accuracy | 0.80 | 0.98 | 0.93 | 0.80 | 0.8 | 0 | 0.84 | 0 |
| Kappa | 0 | 0 | 0 | 0 | 0 | 0 | 0 | 0.81 |
| No. | Groundwater Potential Area | Area Coverage in sq. km | % Area |
|---|---|---|---|
| 1 | Poor | 16.74 | 0.21 |
| 2 | Moderate | 4104.07 | 51.39 |
| 3 | Good | 3649.92 | 45.70 |
| 4 | Very good | 215.56 | 2.70 |
| Layer | Parameter | Minimum | Maximum | Mean | Std. Deviation |
|---|---|---|---|---|---|
| First layer | Resistivity 1 | 14.50 | 110,000.00 | 5426.83 | 23961.36 |
| Thickness 1 | 0.00 | 2.50 | 0.92 | 0.50 | |
| Depth 1 | 0.20 | 2.50 | 0.93 | 0.49 | |
| Second layer | Resistivity 2 | 1.20 | 89.10 | 20.80 | 22.42 |
| Thickness 2 | 0.30 | 8.40 | 2.34 | 2.54 | |
| Depth 2 | 0.60 | 10.90 | 3.25 | 2.85 | |
| Third layer | Resistivity 3 | 2.30 | 93.90 | 26.17 | 29.84 |
| Thickness 3 | 1.20 | 177.30 | 24.39 | 40.47 | |
| Depth 3 | 1.80 | 99.90 | 20.04 | 21.97 | |
| Fourth layer | Resistivity 4 | 3.50 | 167,500.00 | 85.50 | 5.58 |
| Thickness 4 | 0.50 | 30.00 | 15.34 | 10.59 | |
| Depth 4 | 4.80 | 36.40 | 23.95 | 13.34 | |
| Fifth layer | Resistivity 5 | 83.30 | 6804.00 | 3163.93 | 2386.90 |
| Thickness 5 | 10.00 | 10.00 | 10.00 | ||
| Depth 5 | 14.80 | 14.80 | 14.80 | ||
| Sixth layer | Resistivity 6 | 2.00 | 2.00 | 2.00 | |
| Thickness 6 | 18.60 | 18.60 | 18.60 | ||
| Depth 6 | 33.40 | 33.40 | 33.40 | ||
| Seventh layer | Resistivity 7 | 1085.00 | 1085.00 | 1085.00 |
| OBJ_ID | Latitude | Longitude | VES_No | Altitude | Village | Recommended Drilling Depth (m) |
|---|---|---|---|---|---|---|
| 3 | −3.4556 | 31.8800 | BKE03VES2.3 | 1240 | Katente | 150 |
| 9 | −3.4317 | 31.9017 | BKE09VES1.1 | 1205 | Bulangwa | 90 |
| 11 | −3.4285 | 31.9000 | BKE11VES1.3 | 1202 | Bulangwa | 80 |
| 13 | −3.4351 | 31.9074 | BKE13VES2 | 1214 | Bulangwa | 110 |
| 22 | −3.4785 | 31.9127 | BKE22VES1.2 | 1208 | Kapela | 70 |
| 32 | −3.5045 | 32.0315 | BKE32VES04 | 1141 | Bukombe | 80 |
| 33 | −3.3943 | 31.8662 | BKE33VES01 | 1190 | Silamila | 120 |
| 36 | −3.4095 | 31.8911 | BKE36VES04 | 1185 | Silamila | 120 |
| 38 | −3.4013 | 31.6199 | BKE38VES02 | 1185 | Msonga | 100 |
| 40 | −3.4010 | 31.6197 | BKE40VES04 | 1177 | Msonga | 100 |
| 42 | −3.3615 | 31.5613 | BKE42VES02 | 1188 | Musasa | 120 |
| 44 | −3.3612 | 31.5612 | BKE44VES04 | 1186 | Musasa | 120 |
| 48 | −3.5725 | 31.9857 | BKE48VES04 | 1187 | Iyogelo | 80 |
| 49 | −3.5787 | 31.9820 | BKE49VES05 | 1174 | Iyogelo | 80 |
| 53 | −3.4536 | 32.0685 | BKE53VES03 | 1171 | Ituga | 80 |
| 54 | −3.4652 | 32.0898 | BKE54VES04 | 1174 | Ituga | 80 |
| 56 | −3.4175 | 31.8639 | BKE56VES01 | 1203 | Butubili | 120 |
| 59 | −3.4151 | 31.8379 | BKE59VES04 | 1199 | Butubili | 120 |
| 62 | −3.2502 | 31.5967 | BKE62VES03 | 1158 | Nakayenze | 100 |
| 63 | −3.2477 | 31.5589 | BKE63VES04 | 1150 | Nakayenze | 120 |
| 65 | −3.4185 | 31.3680 | BKE65VES02 | 1170 | Ilyamchele | 120 |
| 68 | −3.4060 | 31.3977 | BKE68VES05 | 1124 | Ilyamchele | 120 |
| 74 | −3.3280 | 31.6420 | BKE74VES06 | 1125 | Nyarusunguti | 80 |
| 75 | −3.3285 | 31.6428 | BKE75VES07 | 1118 | Nyarusunguti | 80 |
| 79 | −3.3439 | 31.6403 | BKE79VES04 | 1115 | Nyampangwe | 80 |
| 80 | −3.3442 | 31.6995 | BKE80VES05 | 1125 | Nyampangwe | 80 |
| 82 | −3.3412 | 31.5301 | BKE82VES02 | Runzewe | 60 |
Disclaimer/Publisher’s Note: The statements, opinions and data contained in all publications are solely those of the individual author(s) and contributor(s) and not of MDPI and/or the editor(s). MDPI and/or the editor(s) disclaim responsibility for any injury to people or property resulting from any ideas, methods, instructions or products referred to in the content. |
© 2023 by the authors. Licensee MDPI, Basel, Switzerland. This article is an open access article distributed under the terms and conditions of the Creative Commons Attribution (CC BY) license (https://creativecommons.org/licenses/by/4.0/).
Share and Cite
Kubingwa, J.N.; Makoba, E.E.; Mussa, K.R. Integrated Geospatial and Geophysical Approaches for Mapping Groundwater Potential in the Semi-Arid Bukombe District, Tanzania. Earth 2023, 4, 241-265. https://doi.org/10.3390/earth4020013
Kubingwa JN, Makoba EE, Mussa KR. Integrated Geospatial and Geophysical Approaches for Mapping Groundwater Potential in the Semi-Arid Bukombe District, Tanzania. Earth. 2023; 4(2):241-265. https://doi.org/10.3390/earth4020013
Chicago/Turabian StyleKubingwa, Juma N., Edikafubeni E. Makoba, and Kassim Ramadhani Mussa. 2023. "Integrated Geospatial and Geophysical Approaches for Mapping Groundwater Potential in the Semi-Arid Bukombe District, Tanzania" Earth 4, no. 2: 241-265. https://doi.org/10.3390/earth4020013
APA StyleKubingwa, J. N., Makoba, E. E., & Mussa, K. R. (2023). Integrated Geospatial and Geophysical Approaches for Mapping Groundwater Potential in the Semi-Arid Bukombe District, Tanzania. Earth, 4(2), 241-265. https://doi.org/10.3390/earth4020013

