Previous Article in Journal
A Four-Channel Secondary Power Supply Development Based on the 5315EU015 PWM Controller
 
 
Due to scheduled maintenance work on our servers, there may be short service disruptions on this website between 11:00 and 12:00 CEST on March 28th.
Font Type:
Arial Georgia Verdana
Font Size:
Aa Aa Aa
Line Spacing:
Column Width:
Background:
Article

A Hybrid Simulated Annealing–Tabu Search Framework for Distribution Network Reconfiguration: Evidence from a Peruvian Case

by
Juan Pablo Bautista Ríos
1,*,
Dionicio Zocimo Ñaupari Huatuco
1,
Franklin Jesus Simeon Pucuhuayla
1 and
Yuri Percy Molina Rodriguez
2
1
Facultad de Ingeniería Eléctrica y Electrónica, Universidad Nacional de Ingeniería, Av. Túpac Amaru 210, Lima 15333, Peru
2
Department of Electrical Engineering, Federal University of Paraíba, João Pessoa 58051-900, Brazil
*
Author to whom correspondence should be addressed.
Electricity 2026, 7(2), 25; https://doi.org/10.3390/electricity7020025
Submission received: 24 September 2025 / Revised: 2 November 2025 / Accepted: 11 November 2025 / Published: 26 March 2026

Highlights

  • A novel strategy that restricts the search to switching actions within pre-defined meshed zones, significantly reducing the combinatorial search space while ensuring operational feasibility in terms of radiality, voltage, and current limits.
  • The proposed hybridization integrates the Lundy & Mees cooling schedule from Simulated Annealing allowing adaptive intensification and diversification with the adaptive memory and aspiration criteria of Tabu Search, thereby improving convergence stability and preventing redundant exploration of previously visited configurations.
  • Instead of evaluating a large random neighborhood at each temperature level, the algorithm limits the number of neighbor solutions based on search progress, effectively reducing computational effort while preserving convergence quality.
  • The optimization framework is directly linked to the native power flow solver of PowerFactory, ensuring that all evaluations of losses, voltages, and currents are physically consistent and fully reproducible across different distribution feeders.

Abstract

This paper introduces a hybrid metaheuristic approach for the reconfiguration of electric distribution networks, integrating Simulated Annealing (SA) and Tabu Search (TS) to accelerate convergence and enhance exploration of the solution space. The method employs a selective mesh-based neighbor generation strategy, which substantially reduces the search space while maintaining operational feasibility (radial topology, voltage, and current limits). The approach was implemented in Python and integrated with DIgSILENT PowerFactory, enabling the direct evaluation of losses, voltages, and currents for reproducible and scalable analysis. Validation on 5-, 16- and 33-bus benchmark systems consistently reached the global optimum across 100 simulation runs, demonstrating robustness and computational efficiency. A real-world application was performed on the 10 kV primary distribution network of Huancayo, Peru, where the proposed method achieved a 10.4% reduction in active losses, improved the minimum voltage from 0.931 to 0.949 p.u., and partially relieved feeder overloads. These results confirm the method’s suitability for both academic benchmarking and practical deployment in Latin American distribution systems.

1. Introduction

The distribution system is one of the fundamental subsystems of the power system, responsible for delivering electrical energy from substations to end consumers. Most distribution systems adopt a main feeder with branches along its path, forming a radial configuration. This type of system is widely used due to its simple design, low implementation cost, and robust protection scheme. In such a configuration, all components between a load and the generation source must operate properly; however, outages may occur when a single fault causes the disconnection of some loads. The reliability of a radial distribution system can be improved through network reconfiguration, which involves closing normally open switches and opening normally closed switches [1].
Changing the network topology affects several operational aspects: (i) feeder loading, (ii) energy losses, (iii) voltage levels, and (iv) system reliability. The increasing integration of distributed generation (DG) sources, such as wind and photovoltaic systems, along with the growing adoption of electric vehicles, has significantly modified the structure of distribution networks. These additions strongly influence power flow and voltage profiles, increasing the importance of network reconfiguration and demanding faster adaptation to both load variations and DG output (which exhibit dynamic behavior throughout the day) [2,3,4,5,6].
The search for the optimal network configuration is a combinatorial optimization problem. The solution is challenging to obtain due to the large number of possible configurations, which grows exponentially with the network size. Considering that each switch has two possible states, the total number of configurations is given by 2 n , where n is the number of switches in the system [7,8].
In addition to the main objective of minimizing losses, the reconfiguration problem must satisfy several operational constraints: these commonly include maintaining the radial topology of the network, adhering to bus voltage limits, respecting branch current capacities, and ensuring that all loads remain connected. Several approaches have been developed to solve the network reconfiguration optimization problem. This work aims to improve the efficiency and robustness of distribution network reconfiguration through the development of a hybrid optimization framework that integrates complementary metaheuristic strategies.
This paper proposes a hybrid optimization approach—combining Simulated Annealing and Tabu Search—and a reproducible implementation developed in DIgSILENT PowerFactory through Python scripting for distribution network reconfiguration, validated on both benchmark systems and a real-world Peruvian network. The main contributions are summarized as follows:
1.
A novel strategy that restricts the search to switching actions within pre-defined meshed zones, significantly reducing the combinatorial search space while ensuring operational feasibility in terms of radiality, voltage, and current limits.
2.
The proposed hybridization integrates the Lundy & Mees cooling schedule from Simulated Annealing, allowing adaptive intensification and diversification with the adaptive memory and aspiration criteria of Tabu Search, thereby improving convergence stability and preventing redundant exploration of previously visited configurations.
3.
Instead of evaluating a large random neighborhood at each temperature level, the algorithm limits the number of neighbor solutions based on search progress, effectively reducing computational effort while preserving convergence quality.
4.
The optimization framework is directly linked to the native power flow solver of PowerFactory, ensuring that all evaluations of losses, voltages, and currents are physically consistent and fully reproducible across different distribution feeders.
The structure of this paper is organized as follows: Section 2—Background reviews the main approaches and findings in the technical literature regarding distribution network reconfiguration using Simulated Annealing and Tabu Search. Section 3—Theoretical Background describes the mathematical formulation of the problem, including the objective function and operational constraints. Section 4—Classical Algorithms presents the fundamentals of Simulated Annealing and Tabu Search. Section 5—Proposed Method details the hybrid approach integrating SA with TS, including initialization, mesh creation, cooling schedule, stopping criterion, and neighbor generation strategy. Section 6—Results Analysis reports the outcomes obtained for the 5-bus, 16-bus and 33-bus benchmark systems, as well as the Huancayo primary distribution network case study. Finally, Section 7—Conclusions summarizes the main findings and contributions of this work.

2. State of Knowledge

A review of the technical literature on distribution network reconfiguration using Simulated Annealing (SA) and Tabu Search (TS) reveals various approaches and findings relevant to this work:
In [9], the authors combined SA and TS to optimize real-world systems. According to their findings, SA was effective in escaping local minima but exhibited a high computational burden. In contrast, TS relied on a descent-based search mechanism capable of identifying good candidate solutions, although it did not guarantee convergence.
In [10], the authors proposed a hybrid SA–TS algorithm to minimize power losses in large-scale systems, where such methods demonstrate higher effectiveness. According to their analysis, SA exhibited favorable convergence characteristics but was unable to prevent revisiting recently explored solutions during local searches at lower temperatures. The inclusion of TS enhanced the local search performance of SA by maintaining a tabu list to avoid cycling, while additional mechanisms—such as perturbation strategies—were introduced to improve computational efficiency and convergence speed.
Although the study presented in [11] did not propose a hybrid approach, it provided a comparative analysis between SA and TS on a 16-bus test system. SA employs a temperature-based control parameter and searches for optimal solutions through a cooling process analogous to metal annealing. Its main drawback lies in the need to adjust multiple parameters, which increases implementation complexity. In contrast, TS is simpler, relying on an adaptive memory structure known as the tabu list and requiring tuning primarily of the tabu-tenure parameter, which is relatively straightforward.
Finally, the study in [7] compared these two classical metaheuristics for solving combinatorial optimization problems such as network reconfiguration. SA can accept worse solutions to escape local optima, whereas TS employs a tabu list to prevent returning to previously visited solutions. However, SA was reported to have a higher execution rate but lacked the inherent ability to avoid revisiting solutions, highlighting the potential benefits of integrating both methods into a hybrid framework.
In recent years, the problem of Distribution Network Reconfiguration (DNR) has been extensively addressed using metaheuristic and hybrid optimization techniques. For instance, Lotfi H. [12] presented a comprehensive review of reconfiguration algorithms, highlighting the widespread use of classical approaches such as Simulated Annealing (SA), Tabu Search (TS), Genetic Algorithms (GA), and Particle Swarm Optimization (PSO) for minimizing losses and improving voltage profiles. Gerez C. [13] extended this analysis by applying a selective bio-inspired method to unbalanced and time-varying load conditions, demonstrating that realistic operational constraints significantly affect the feasibility of optimized solutions. More recently, Simeon Pucuhuayla F.J. [14] developed a PSO–SA hybrid model with adaptive inertia weight based on annealing temperature, achieving a more effective balance between exploration and exploitation during the optimization process.
Complementary studies have also explored SA–TS combinations to exploit the strengths of both algorithms. Mishra A. [15] provided a detailed survey identifying hybridization as a promising strategy for large-scale DNR problems, while [16] proposed a specialized TS-based approach for primary feeder reconfiguration, improving convergence behavior and scalability in practical applications. Similarly, Lotfi H. [12] emphasized the importance of adaptive neighborhood mechanisms and realistic constraint handling to enhance physical representativeness and computational efficiency.
Despite these advances, two key research gaps remain: First, most metaheuristic and hybrid methods employ static or randomly defined neighborhoods, lacking adaptive control of their size or intensity as the search evolves. This limitation reduces convergence efficiency and increases the risk of premature stagnation, preventing the identification of global optima. Second, many studies consider voltage and radiality constraints but omit strict current and thermal evaluations at each power-flow iteration, resulting in computationally feasible yet operationally infeasible solutions. Furthermore, implementations are often limited to simplified simulation environments, lacking integration with professional platforms such as DIgSILENT PowerFactory, which are essential for validation and real-world adoption.
To address these limitations, this paper proposes a hybrid SA–TS optimization framework that integrates selective mesh-based neighbor generation with adaptive memory and aspiration criteria. The proposed method enforces voltage, current, and radiality constraints at every iteration while enabling transparent implementation within DIgSILENT PowerFactory. This integrated formulation provides a physically consistent and computationally efficient solution to the DNR problem, bridging the gap between algorithmic innovation and practical deployment in modern distribution systems.

3. Problem Formulation

The reconfiguration of distribution systems is a nonlinear, multi-objective optimization problem. Among its main objectives are: minimization of power losses, improvement of reliability indices, transformer load balancing, feeder load balancing, limitation of maximum feeder loading, and enhancement of voltage profiles. Network reconfiguration leverages the existing infrastructure to determine the optimal open/closed status of switches.
In this work, the primary objective is to minimize the active power losses in the system while respecting operational constraints, including voltage limits, current limits of branches, and, above all, the radiality of the network.

3.1. Objective Function

Also referred to as the fitness function, the network reconfiguration problem aims to minimize the active losses in the system’s lines (conductors), subject to voltage and current constraints. The objective function is given by:
min f ( x ) = l = 1 N l r l i l 2
where N l is the total number of lines, r l is the resistance of line l, i l is the current flowing through line l, and  f ( x ) is the total active line loss. The vector x represents the system configuration, indicating the open or closed state of each switch.
Loss evaluation is performed using DIgSILENT PowerFactory software (version PF 2021 SP2), as detailed in [17].

3.2. Constraints

The reconfiguration problem is subject to the following operational constraints:

3.2.1. Voltage Constraint

The voltage magnitude at each bus must remain within the allowable range, expressed as
E min E k E max
where E min and E max denote the minimum and maximum permissible voltage limits, and k represents the bus index. These limits are typically defined according to international and national regulatory standards. For medium-voltage distribution systems (1 kV–69 kV), acceptable operating voltages generally range between 0.93 E ref and 1.05 E ref , corresponding to approximately + 5 % overvoltage and 7 % undervoltage. This constraint ensures an adequate voltage profile and compliance with relevant grid codes, such as IEEE Std. 1547–2018, IEC 60038, and the Brazilian distribution code PRODIST–ANEEL (Module 8 on power quality), which prescribe similar tolerance bands for nodal voltage variations in radial distribution networks.

3.2.2. Current Constraint

The current in each line must remain within its rated capacity limits, considering that current flow may occur in both directions depending on the operating condition of the network:
| i l | i l max
where i l max is the maximum allowable current for line l, determined by its technical specifications.

3.2.3. Radiality Constraint

The distribution network must maintain a radial topology, meaning that there is only one unique path between any load bus and its corresponding substation. This condition is enforced by appropriately defining the open/closed status of sectionalizing and tie switches. A radial configuration eliminates loops, guarantees system connectivity, and ensures that all loads remain energized from at least one power source.
In this work, the conditions used to verify radiality follow the formulations presented in [18,19]:
  • The total number of loops (or meshes) that would exist if all switches were closed is given by
    N meshes = ( N lines N buses ) + 1
    where N meshes is the number of possible loops, N lines is the total number of active lines, and  N buses is the number of buses in the system.
  • To preserve radiality, the number of active lines must satisfy
    N lines = N buses N sources
    where N sources denotes the number of power sources (substations) in the network.
  • The system must remain fully connected and energized, ensuring that every load bus is supplied from at least one source.
Equations (4) and (5) express the topological relationships necessary to maintain radiality. Although these are not optimization constraints in the algebraic sense, they define the structural feasibility criteria used during the reconfiguration process. Each candidate solution generated by the algorithm is tested against these conditions, guaranteeing that only connected and loop-free configurations are evaluated in the power-flow analysis.

4. Classical Algorithms

4.1. Simulated Annealing

Simulated Annealing (SA), introduced by Kirkpatrick, Gelatt, and Vecchi in 1983, is a probabilistic metaheuristic inspired by the physical annealing process observed in metals and glass [20]. The algorithm emulates the gradual cooling of a material to achieve a stable crystalline structure with minimal internal energy, analogous to finding a near-global optimum in optimization problems. The SA process typically follows three core mechanisms: (i) initialization of a feasible solution, (ii) stochastic generation of new candidate solutions, and (iii) probabilistic acceptance governed by a temperature-dependent criterion.
The temperature parameter T regulates the balance between exploration and exploitation. At high temperatures, inferior solutions are accepted with greater probability, enhancing diversification and allowing the search to escape local minima. As the temperature decreases, this acceptance probability diminishes, focusing the search on intensification within promising regions of the solution space [20]. Although SA is appreciated for its simplicity and its ability to handle non-convex and multimodal functions, its performance in large-scale problems may degrade due to sensitivity to parameter tuning particularly the initial temperature, cooling rate, and iteration length. Furthermore, the absence of adaptive memory mechanisms can lead to redundant evaluations and slow convergence in the later stages of the search.

4.2. Tabu Search

Tabu Search (TS), proposed by Glover in 1986 [21], is a deterministic metaheuristic designed to overcome local optimality through adaptive memory-based exploration. Unlike stochastic approaches, TS maintains a tabu list a dynamic short-term memory that records recently visited solutions or moves—and temporarily forbids their repetition, preventing cycling and promoting diversification. The algorithm integrates local improvement with strategic memory control through four main principles: (i) descent-based neighborhood exploration, (ii) selection of the best admissible neighbor, (iii) tabu restrictions to avoid revisiting recent configurations, and (iv) aspiration criteria that override tabu status when a move yields a superior solution [22].
TS has demonstrated strong performance in combinatorial and discrete optimization problems due to its structured balance between intensification and diversification. Its short-term memory promotes efficient local refinement, while long-term diversification mechanisms encourage exploration of new regions. Nevertheless, its efficiency depends on a proper configuration of the tabu tenure and the balance between memory components. In the context of Distribution Network Reconfiguration (DNR), TS effectively refines feasible switching configurations but may experience limited exploration when diversification strategies are not sufficiently adaptive.

4.3. Comparative Analysis and Motivation for Hybridization

SA and TS exhibit complementary characteristics that motivate their integration. SA’s stochastic acceptance mechanism promotes extensive diversification, enabling efficient traversal of high-dimensional and rugged search spaces. Conversely, TS provides adaptive memory structures that guide deterministic intensification and prevent cycling, resulting in more stable convergence behavior.
In DNR problems where the search space is discrete and constrained by topological and operational conditions, these complementary properties become particularly valuable. The hybridization of SA and TS aims to combine SA’s probabilistic exploration with TS’s structured memory control. This synergy enables adaptive neighborhood management, a dynamic balance between exploration and exploitation, and enhanced convergence stability, forming the methodological foundation of the hybrid SA–TS framework proposed in this work.

5. Proposed Method

The proposed framework integrates DIgSILENT PowerFactory as the computational engine for power flow analysis, ensuring the accurate and reproducible evaluation of voltages, currents, and active/reactive power losses. This platform allows seamless integration with external programming environments such as Python, enabling automated execution and algorithmic evaluation of multiple network configurations throughout the optimization process.

5.1. Hybrid SA–TS Optimization Strategy

The core of the proposed methodology is a hybrid metaheuristic that combines Simulated Annealing (SA)—employing the Lundy & Mees cooling schedule—with Tabu Search (TS). This hybridization exploits the complementary advantages of both algorithms: SA provides probabilistic acceptance of inferior solutions, promoting exploration and preventing premature convergence, while TS introduces adaptive memory mechanisms that enhance local intensification and avoid cycling through previously visited configurations.
The hybrid structure dynamically balances diversification and intensification, accelerates convergence, reduces computational effort, and ensures feasible switching configurations—essential features for solving complex, discrete optimization problems such as Distribution Network Reconfiguration (DNR).

5.2. Mesh-Based Selective Search

To reduce computational complexity, the search process is guided by a mesh-based selective strategy. Instead of exhaustively exploring all possible switch combinations ( 2 n ), the network is decomposed into independent meshes, where only a subset of switches is considered for reconfiguration.
For instance, in a 5-bus system with 7 lines (Figure 1), the total number of possible configurations is 2 7 = 128 . Applying the mesh-based approach, the number of meshes is obtained as:
N m e s h e s = ( N l i n e s N b u s e s ) + 1 = ( 7 5 ) + 1 = 3
Each mesh contains a limited set of candidate switches. The configuration dimension equals the number of meshes, implying that three switches remain open in this case. For example, Mesh 1 = [S1, S2, S3], Mesh 2 = [S4, S5], and Mesh 3 = [S6, S7].
The total number of configurations using the mesh-based approach is reduced to 3 × 2 × 2 = 12 , representing a drastic reduction from the original 128. This reduction significantly improves computational efficiency and ensures scalability for larger networks.

5.3. Initial Solution, Temperature, and Neighbor Generation

The initial solution is selected as the configuration with the lowest power losses among a set of N S o candidates. The initial temperature T 0 is then computed as
T 0 = A v g L o s s ln ( C ) , A v g L o s s = i = 1 N S o S o l I n i N S o
where C is a user-defined constant in ( 0 , 1 ] . New neighbors are generated by changing one switch within a selected mesh from the current configuration. Each accepted neighbor is added to the tabu list to prevent immediate revisits.
The size of the tabu list, defining the short-term memory length, is given by
L t a b u = 2 × ( N m e s h e s ) 1
where N m e s h e s is the number of independent loops identified in the system. This adaptive size ensures a balanced trade-off between diversification and intensification, avoiding cycling without overly constraining the search.

5.4. Cooling Schedule and Acceptance Criterion

The temperature decreases according to the Lundy & Mees scheme:
T k + 1 = T k 1 + β T k , β = T 0 T f M T 0 T f
where M denotes the total number of iterations and k the current iteration index. This gradual cooling maintains a controlled transition between exploration and exploitation phases.
At each temperature level, candidate solutions are evaluated using the dual acceptance rule:
δ = F O ( s ) F O ( s )
s = s , if δ < 0 s , if U ( 0 , 1 ) e δ / T
where s is the candidate solution, s is the current one, F O is the objective function, T is the temperature, and  U ( 0 , 1 ) is a uniform random variable in [ 0 , 1 ] . This mechanism allows occasional acceptance of non-improving solutions, enabling the algorithm to escape local optima.

5.5. Stopping Criterion

The algorithm terminates when either (i) the best solution is repeated N R m consecutive times, indicating convergence, or (ii) the final temperature T f = 0.01 is reached. This avoids unnecessary iterations once the solution stabilizes.

5.6. Integration with DIgSILENT and Operational Constraints

Each candidate configuration is evaluated through a full power flow simulation in DIgSILENT, ensuring the following:
  • Compliance with voltage, current, and topological constraints;
  • Accurate computation of total network losses for the objective function;
  • Reproducibility and real-world feasibility of results.
This integration bridges metaheuristic optimization with practical network operation, transforming the hybrid SA–TS algorithm into a computationally efficient and operationally viable methodology.

5.7. Innovation and Contribution

The proposed framework introduces methodological and computational innovations that enhance the effectiveness and reproducibility of Distribution Network Reconfiguration (DNR) studies:
1.
Hybrid SA–TS structure: integration of the Simulated Annealing (SA) and Tabu Search (TS) paradigms under a unified framework. The Lundy & Mees cooling schedule governs adaptive temperature control, while the tabu list provides short-term memory and aspiration criteria, jointly improving convergence stability and preventing redundant exploration.
2.
Mesh-based selective neighborhood generation: a topological reduction strategy that limits the search to switch combinations within predefined meshes, substantially decreasing the combinatorial complexity without compromising the feasibility or optimality of solutions.
3.
Physical integration with DIgSILENT PowerFactory: direct coupling of the optimization algorithm with a professional power-flow solver ensures that every evaluated configuration strictly satisfies voltage, current, and radiality constraints, enabling transparent and reproducible analysis.
4.
Scalability and robustness: the framework maintains high computational efficiency and solution consistency across benchmark and real-world networks, confirming its suitability for both academic validation and operational deployment in modern distribution systems.

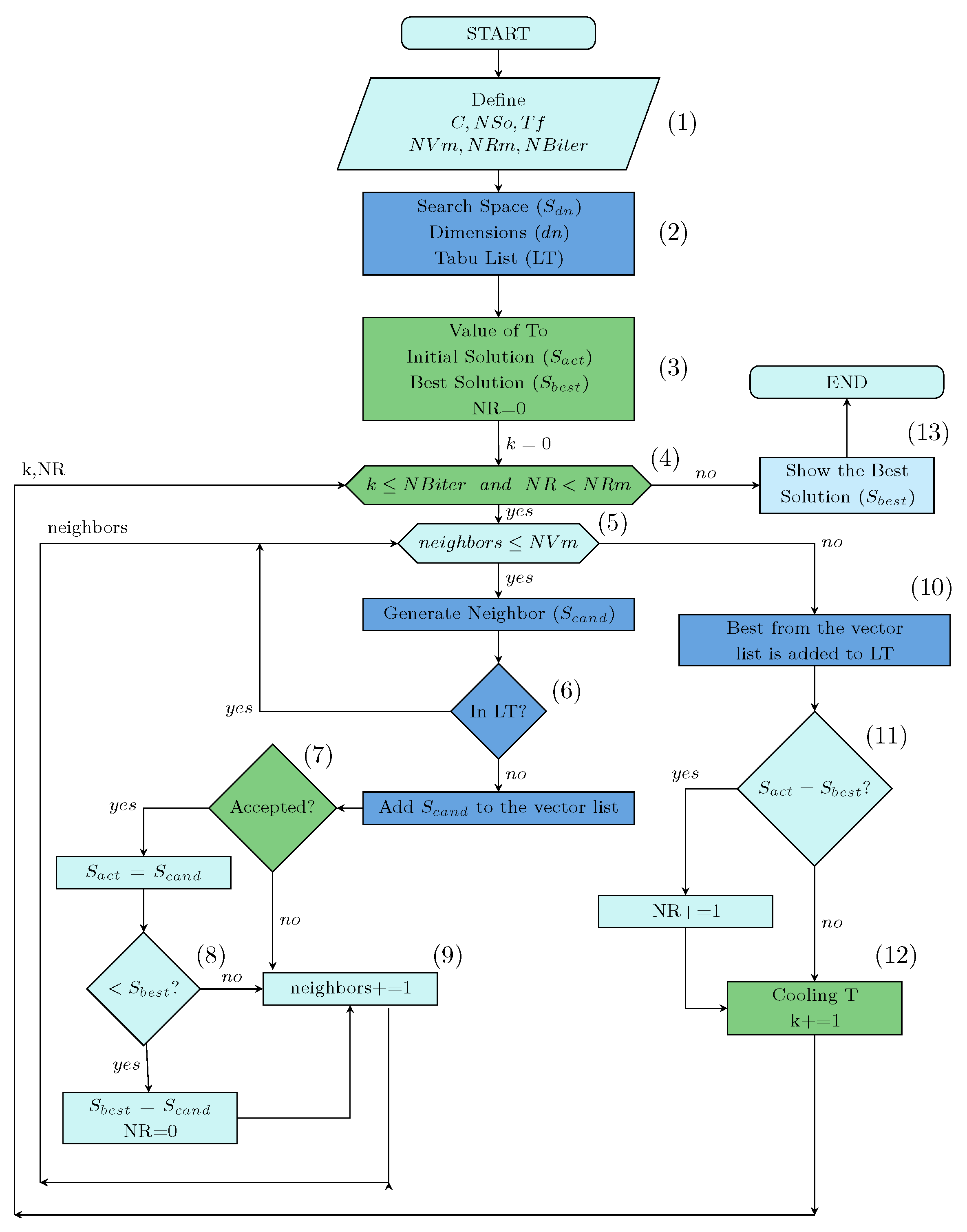
6. Application of the Hybrid Method in DNR

The proposed hybrid algorithm for Distribution Network Reconfiguration (DNR) is implemented through a sequential procedure that combines the electrical simulation capabilities of DIgSILENT PowerFactory (version PF 2021 SP2) with the optimization control performed in Python 3.8. The integration ensures a physically consistent and computationally efficient evaluation of candidate topologies:
1.
Define the input data, network topology, constants, and algorithm parameters in Python.
2.
Establish the search space dimensions and initialize the tabu list as defined in (8).
3.
Perform load flow in DIgSILENT PowerFactory for each initial solution, calculate the initial temperature T 0 , determine the initial solution using (7) and store it as the best solution found.
4.
If the current iteration k N B i t e r and the number of repetitions of the best solution is below the allowed maximum, clear the vector list and continue to Step 5; otherwise, proceed to Step 13.
5.
If the number of generated neighbors is less than or equal to the maximum allowed, generate a new neighbor and proceed to Step 6; otherwise, go to Step 10.
6.
If the candidate solution is already in the tabu list, return to Step 5. Otherwise, add it to the vector list and proceed to Step 7. This vector list stores the set of neighboring solutions evaluated in iteration k.
7.
Evaluate the candidate solution: if it satisfies the operational constraints (2)–(5) and is accepted according to the criterion in (11) after the load flow, it becomes the current solution; otherwise, discard it.
8.
If the candidate solution reduces the total losses, update it as the best solution found and reset the repetition counter.
9.
Increment the neighbor counter by one and return to Step 5.
10.
From the solutions stored in the vector list during iteration k, incorporate the best one into the tabu list.
11.
If the candidate solution coincides with the best solution, increment the repetition counter by one and continue to Step 12.
12.
Apply the Lundy & Mees cooling schedule (9), update the temperature, and return to Step 4.
13.
Shows the best solution found.
The complete flowchart of the proposed hybrid SA–TS algorithm is presented in Figure 2. To enhance understanding, the flowchart is color-coded by functional groups: initialization, neighborhood generation, evaluation and acceptance, and cooling and termination. Each color highlights the logical stage of the optimization process, allowing a clearer visualization of the iterative interactions between the Simulated Annealing and Tabu Search components.

7. Results Analysis

This section presents the results obtained by applying the proposed hybrid method to the 5-bus, 16-bus and 33-bus test systems, with a total of 100 simulation runs for each configuration. The results are summarized in tables showing the parameters C, N S o , and  N B i t e r , along with the average losses, standard deviation, worst solution, best solution, number of recurrences, and execution time.
The key parameters varied during the tests are as follows: (i) C—a constant used in the initial temperature calculation; (ii) N S o —the number of initial solutions; (iii) N B i t e r —the number of iterations.

7.1. 5-Bus System

The 5-bus, 7-branch benchmark system described in [23,24] was used. It consists of one substation (Bus 1), four sectionalizing switches (s1, s3, s5, s7), and three tie switches (s2, s4, s6). The stopping criterion parameter N R m was set to 4 and N V m = 6 neighbors.
In Table 1, it is observed that the algorithm consistently reached the global optimum in all 100 simulations, as evidenced by the zero standard deviation. Although the configuration C = 0.2 , N S o = 3 , and  N B i t e r = 8 exhibited a slightly shorter execution time, the combination C = 0.1 , N S o = 2 , and  N B i t e r = 8 was selected since it requires fewer initial solutions and a lower initial temperature while maintaining the same optimal loss and 100% reproducibility. The total execution time for the 100 simulations ranged between 6.2 s and 7.1 s, confirming the computational efficiency of the hybrid SA–TS approach for small-scale systems, where only two initial solutions and eight iterations were sufficient to ensure convergence to the optimal configuration [3, 4, 7].
To better demonstrate the influence of the parameters C, N S o , and  N B i t e r , Table 2 summarizes the results of the first five simulation runs, detailing the initial and final temperatures, network configurations, and corresponding loss values.
The results in Table 2 confirm that the parameter C is directly proportional to the initial temperature T o . The final temperature T f reached the minimum threshold of 0.01 only when the algorithm completed the maximum number of iterations ( N B i t e r = 8 ). In the remaining runs, T f remained slightly higher due to the early activation of the stopping criterion, which prevented additional iterations once convergence was achieved, thus avoiding unnecessary computational effort.
Table 3 compares the performance of the proposed hybrid SA–TS algorithm with classical Simulated Annealing (SA) and Tabu Search (TS) for 100 simulations. The proposed method reached the global optimum in all runs with zero deviation, demonstrating high robustness and reproducibility. While the generic SA achieved the same optimal configuration, it required longer computation times, especially as the number of iterations increased. In contrast, the TS method exhibited lower reliability, converging to the optimum in only 47% and 80% of the cases. Overall, the proposed SA–TS achieved the best balance between accuracy and computational efficiency, reducing average simulation time to 0.063 s.

7.2. 16-Bus System

The 16-bus benchmark system from [25] is a three-dimensional mesh system comprising three substations, thirteen sectionalizing switches, and three tie switches. Total active and reactive loads are 28.7 MW and 17.3 MVAr, respectively. Capacitors are connected at buses 5, 6, 9, 11, 12, 14, and 16, totaling 11.4 MVAr. The base power and voltage are 100 MVA and 23 kV, respectively. The stopping criterion parameter was set to N R m = 9 and N V m = 8 neighbors.
As shown in Figure 3, the 16-bus system forms three distinct meshes. Table 4 summarizes the simulation results.
From Table 4, it is observed that the algorithm consistently reached the global optimum in all 100 simulations, as indicated by the zero standard deviation. Although the configuration C = 0.3 , N S o = 3 , and  N B i t e r = 12 achieved a slightly shorter execution time, the combination C = 0.1 , N S o = 2 , and  N B i t e r = 12 was selected, as it requires fewer initial solutions and maintains the same optimal loss and full reproducibility. The total execution time for the 100 simulations ranged between 18.1 s and 19.7 s, demonstrating the computational efficiency and stability for medium-scale systems.
Table 5 shows the first five runs for these optimal parameters.
The results in Table 5 show that the parameter C maintains a direct proportionality with the initial temperature T o . In all runs, the algorithm reached the minimum final temperature T f = 0.01 , indicating that the predefined number of iterations ( N B i t e r = 12 ) was fully executed before convergence. This consistent behavior demonstrates the algorithm’s stability across different initial configurations and confirms that the stopping criterion effectively balances convergence accuracy and computational efficiency.
Table 6 summarizes the performance comparison between the proposed hybrid SA–TS algorithm and the conventional SA and TS methods for the 16-bus system, evaluated over 100 simulations. The proposed approach consistently achieved the global optimum in all runs, with zero standard deviation, confirming its robustness and convergence stability. While the generic SA also reached the optimal configuration, it required approximately 1.5 to 2 times more computational time, particularly as the number of iterations increased. Conversely, the TS method exhibited lower reliability, converging to the optimum in only 24% and 41% of the cases for 12 and 20 iterations, respectively, and demanding larger neighborhoods and additional iterations to improve its performance. Overall, the hybrid SA–TS algorithm demonstrated the best trade-off between accuracy, robustness, and computational efficiency, achieving full reproducibility with an average execution time of 0.187 s.

7.3. 33-Bus Distribution System

This case study evaluates the well-known 33-bus, 10 MVA radial distribution system originally proposed by Baran and Wu [26], with further configurations adapted from [27]. The network operates at 12.66 kV and comprises 37 branches, 32 sectionalizing switches, and 5 tie-switches. The stopping criterion parameter was set to N R m = 16 and N V m = 12 neighbors.
As shown in Figure 4, the 33-bus system forms five distinct meshes. Table 7 summarizes the simulation results.
Table 7 shows that the algorithm consistently reached the global optimum across all 100 simulations, as evidenced by the zero standard deviation. While some parameter combinations, such as C = 0.3 , N S o = 3 , and  N B i t e r = 45 , resulted in slightly shorter execution times (86.77 s), the parameter set C = 0.1 , N S o = 2 , and  N B i t e r = 40 was selected for further analysis. This choice requires fewer initial solutions and a lower initial temperature while achieving the same optimal loss of 139.55 kW with full reproducibility. The maximum number of neighbors and consecutive repetitions of the objective function were set to 12 and 16, respectively, with each repetition corresponding to a single temperature state. Overall, the total execution time for the 100 simulations ranged from 86.8 s to 123.9 s, demonstrating that the hybrid SA–TS algorithm remains efficient and reliable for more complex distribution systems.
Table 8 presents the comparative performance of the proposed hybrid SA–TS algorithm against conventional Simulated Annealing (SA) and Tabu Search (TS) for the 33-bus system over 100 simulations. The hybrid approach consistently reached the global optimum in all runs with zero standard deviation, demonstrating excellent robustness and reproducibility. For  C = 0.1 and C = 0.3 , the average computational time per simulation was 1.099 s and 0.868 s, respectively, showing that minor adjustments in parameters can reduce runtime without affecting solution quality. The generic SA also converged to the optimum in all simulations, but required approximately 2.2–2.5 s per run, roughly two to three times longer than the hybrid method. In contrast, the TS algorithm exhibited limited reliability, achieving the global optimum in only 21% and 26% of simulations for 40 and 45 iterations, respectively, and displayed significant variability as reflected by its high standard deviation (up to 32.9 kW). TS further required larger neighborhoods and additional iterations to improve performance. Overall, the hybrid SA–TS algorithm offers the best balance between accuracy, reproducibility, and computational efficiency, making it highly suitable for more complex distribution systems where consistent optimal solutions are critical.

7.4. Huancayo Primary Distribution Network

The single-line (unifilar) diagram—updated on 6 May 2025—describes the 10 kV primary distribution network supplying the districts of Huancayo, Tambo, and Chilca, and was compiled by Electrocentro’s engineering team.
The network integrates smart-grid devices deployed since August 2022, including NOJA OSM 15-16-800 reclosers (15 kV, 800 A/16 kA), Horstmann Smart Navigator 2.0 fault-passage indicators (2.2–69 kV), and Aclara Y20908 line sensors (27.6 kV, up to 600 A).
Three primary substations were identified, together with their associated feeders:
  • Parque Industrial Substation (P402, 60/10 kV)
    Principal node serving Huancayo’s industrial sector; supplies factories, warehouses, and adjacent residential areas.
    A4211—Av. Evitamiento and internal branches within the park.
    A4212—Branch to the sanitary landfill and Quebrada Onda.
    A4213—Evitamiento–Independencia axis and part of El Tambo.
    A4216—Northeastern extension supporting urban expansion.
  • Salesianos Substation (P401, 60/10 kV, 14 MVA)
    Located on the Salesian campus; covers the historic urban core, commercial corridors, and educational facilities.
    A4201—Av. Huancavelica–Real; high commercial density.
    A4202—Cincuentenario/Circunvalación corridor; hospital district.
    A4203—San Antonio neighborhood and the civic-center ring.
    A4204—Northwestern residential sector and university campuses.
    A4205—Intercity bus terminal and housing cooperatives.
    A4206—Mixed residential/industrial branch along Av. Ferrocarril.
    A4207—Southeastern extension reinforcing Las Lomas and Vista Hermosa.
  • Huancayo East Substation (P4115, 60/10 kV, 10 MVA)
    Planned to accommodate demographic growth in the eastern sector.
    A4241—Prialé–El Íncono neighborhoods and emerging commerce.
    A4242—Camino Real corridor and Saños Chico reservoirs.
    A4243—La Florida and Real Plaza developments; hospital backup.
    A4244—Semi-rural branch toward new subdivisions and pumping wells.
The dataset—cleaned and cross-validated against official records and field logs—constitutes the analytical baseline for applying the proposed metaheuristic. For scoping and demonstrative purposes, the methodology was first implemented on two representative feeders from the Parque Industrial substation: A4211 and A4212. This pair was selected due to contrasting operating states—A4211 exhibits overload conditions, whereas A4212 retains reserve capacity—thereby providing a controlled setting to quantify the technical and economic benefits of network reconfiguration prior to system-wide deployment.

7.4.1. Base Case: Feeders A4211 and A4212

The base case corresponds to the operating state supplied by Electrocentro in a DIgSILENT PowerFactory .pfd model. The original operating point was reproduced verbatim, with topology, protection settings, and load profiles preserved. Figure 5 depicts the loads served by the two study feeders and highlights the fused cut-outs considered in the analysis.
Table 9 lists the five devices that must remain open to enforce radiality and ensure proper load allocation in the base configuration. Each device is referenced by an internal identifier (column “Device”) and by its operational inventory code (column “Code”), which facilitates field location and coordination with the asset-management system.
Table 10 summarizes the key electrical indicators for feeders A4211 and A4212. From these consolidated data, four observations motivate a reconfiguration study:
(i)
Overloading on A4211: the maximum loading reaches 120.3%, exceeding admissible limits and threatening the service life of conductors and protective devices; this condition coincides with the lowest minimum voltage (0.931 p.u.).
(ii)
Available headroom on A4212: while A4211 operates above 100 %, A4212 remains at 74.3%, indicating transfer potential via sectionalizing (opening/closing of cut-outs) to relieve A4211.
(iii)
Loss concentration: total active losses are 0.2833 MW, of which A4211 accounts for approximately 67% (0.1911 MW); reducing A4211 loading is therefore expected to yield a first-order loss reduction.
(iv)
Voltage imbalance: despite identical maximum voltages (1.000 p.u.), the disparity in minimum voltages (0.931 vs. 0.972 p.u.) evidences an operational imbalance. Targeted load redistribution is expected to raise A4211’s minimum voltage toward the recommended range (≥0.95 p.u.).

7.4.2. Reconfiguration of Feeders A4211 and A4212

The feeder–reconfiguration procedure was applied to the primary distribution segment comprising feeders A4211 and A4212, using only the existing infrastructure (no new devices or reconductoring). The optimization routine—based on a selective metaheuristic with explicit radiality preservation—searched over the open/close states of candidate sectionalizing points to minimize total active losses subject to topological (radial) constraints, thermal loading limits, and nodal–voltage bounds.
Figure 6 shows the resulting topology after applying the reconfiguration methodology. The different line colors indicate distinct feeders: one color corresponds to feeder A4211 and the other to feeder A4212, allowing a clear visual distinction between their respective sections after reconfiguration.
To maintain radiality in the reconfigured state, the five sectionalizing devices listed in Table 11 must remain open. The first two are not tied to a specific line segment, whereas the remaining three isolate the indicated lines, eliminating mesh formations and facilitating safe operation.
The post–reconfiguration operating metrics are summarized in Table 12. Relative to the base case, the solution achieves a measurable reduction in losses and a modest uplift of the minimum voltage, while partially relieving the overload on A4211.
  • Key outcomes.
(a)
Loss reduction: P loss decreases from 0.2833 to 0.2539 MW ( Δ P loss = 0.0294 MW , −10.4%).
(b)
Voltage uplift: the minimum voltage on A4211 improves from 0.931 to 0.949 p.u. ( Δ V min = +0.018 p.u.).
(c)
Overload relief: the maximum loading on A4211 reduces from 120.3% to 119.9% (a 0.4 percentage–point decrease), while A4212 retains operating headroom at 72.9%.
These results demonstrate the effectiveness of switching–only reconfiguration in improving technical performance with existing assets. The residual overload on A4211 indicates that further actions (e.g., additional sectionalizing transfers, phase balancing, or targeted reinforcement) may be required for full compliance, but such measures fall outside the scope of the present switching–only study.

7.4.3. Results and Discussion

After applying the proposed hybrid algorithm, the Huancayo feeder exhibits a maximum loading of 119.9% of its rated capacity, concentrated at the feeder’s outgoing section. This condition was already present in the system prior to reconfiguration, indicating a structural limitation of the existing network rather than a consequence of the optimization process.
The obtained configuration represents the best feasible balance among radiality, voltage limits, and current capacity, since no additional switching combination can completely eliminate the overload. Therefore, a physical intervention through conductor replacement at the feeder’s outgoing segment is recommended to resolve this capacity constraint.
This analysis highlights the importance of incorporating strict current constraints in the optimization process to ensure that the resulting solutions are technically and operationally viable under real system conditions.

8. Conclusions

This work presented a hybrid method for the reconfiguration of electrical distribution networks, combining the Simulated Annealing (SA) and Tabu Search (TS) metaheuristics with the objective of minimizing active power losses and improving voltage profiles, while satisfying operational constraints and maintaining system radiality.
The proposed approach integrated a selective mesh-based search strategy, which significantly reduced the search space and accelerated convergence without compromising solution feasibility. The combination of the Lundy & Mees cooling schedule with the adaptive memory structure of the tabu list proved effective in balancing search intensification and diversification, avoiding local optima, and reducing the number of required iterations.
Simulations on the 5-, 16- and 33-bus benchmark systems confirmed that the method consistently achieved the global optimal solution in 100% of cases, with reduced computation times and high stability in the results.
Importantly, the practical application to the 10 kV primary network of Huancayo (Peru), specifically on feeders A4211 and A4212 of the Parque Industrial Substation, validated the operational feasibility of the method in a real-world environment. The results included the following:
  • Reduction in total active losses from 0.2833 MW to 0.2539 MW , representing an improvement of approximately 10.4 % ;
  • Increase in the minimum voltage in A4211 from 0.931 p.u. to 0.949 p.u., approaching the optimal operational threshold (≥0.95 p.u.);
  • Relief of overload in A4211, decreasing the maximum loading level from 120.3 % to 119.9 % through selective load redistribution toward A4212.
These results demonstrate that the proposed approach is not only effective in simulation environments but also applicable to real distribution networks in Latin America, providing a practical tool for improving energy efficiency and supply reliability. Furthermore, its implementation on open platforms such as DIgSILENT facilitates reproducibility and scalability to other areas of the Peruvian power system and the wider region.

Author Contributions

Conceptualization, D.Z.Ñ.H., F.J.S.P., J.P.B.R. and Y.P.M.R.; Methodology, D.Z.Ñ.H., F.J.S.P., J.P.B.R. and Y.P.M.R.; Validation, D.Z.Ñ.H., F.J.S.P., J.P.B.R. and Y.P.M.R.; Investigation, F.J.S.P. and J.P.B.R.; Writing—review and editing, D.Z.Ñ.H., F.J.S.P. and Y.P.M.R.; Visualization, F.J.S.P.; Supervision, Y.P.M.R. All authors have read and agreed to the published version of the manuscript.

Funding

This research received no external funding.

Data Availability Statement

The data supporting the findings of this study are not publicly available due to utility confidentiality restrictions.

Acknowledgments

The authors also gratefully acknowledge Al Vicerrectorado de Investigación de la Universidad Nacional de Ingeniería, Lima, Perú. This research was supported by grant EDITAL Nº 19/2022—Programa de Apoio a Núcleos em Consolidação do Estado da Paraíba (FAPESQ), under the project entitled “Reconfiguração da Rede em Sistemas de Distribuição usando Meta-Heurística Híbrida” (Protocol No. 55480.923.44003.27102022). The authors would like to express their sincere gratitude to the Faculty of Electrical Engineering at the National University of Engineering (Lima, Peru) and to the Department of Electrical Engineering at the Federal University of Paraíba (Brazil) for their institutional support and collaboration throughout the development of this work.

Conflicts of Interest

The authors declare no conflicts of interest.

List of Acronyms and Symbols

SymbolDescriptionUnit
N l Total number of active lines in the system
r l Resistance of line l Ω
i l Current flowing through line lA
f ( x ) Objective function: total active power losseskW
xProposed solution (switch states)
E min Minimum allowable voltagep.u.
E max Maximum allowable voltagep.u.
E k Voltage magnitude at bus kp.u.
i max l Maximum admissible current in line lA
N meshes Total number of system meshes
N buses Total number of buses
N sources Number of sources in the system
CAdjustment constant for initial temperature
N S o Number of initial solutions evaluated
T o Initial temperature in Simulated Annealing
T f Final temperature in Simulated Annealing
Loss avg Average losses of initial solutionskW
N R m Consecutive repetitions of the best solution
N B i t e r Maximum number of iterations
N V m Maximum number of neighbors generated per iteration
L T Tabu list storing temporarily forbidden solutions
AxxxxFeeder code in Huancayo (e.g., A4211, A4212)
p.u.Per-unit system
MWMegawatt (active power)MW
kVKilovolt (voltage level)kV

References

  1. Brown, R. Distribution reliability assessment and reconfiguration optimization. In Proceedings of the 2001 IEEE/PES Transmission and Distribution Conference and Exposition. Developing New Perspectives (Cat. No.01CH37294), Atlanta, GA, USA, 28 October–2 November 2001; Volume 2, pp. 994–999. [Google Scholar] [CrossRef]
  2. Marques, R.C.; Eichkoff, H.S.; de Mello, A.P.C. Analysis of the distribution network reconfiguration using the OpenDSS® software. In Proceedings of the 2018 Simposio Brasileiro de Sistemas Eletricos (SBSE), Niteroi, Brazil, 12–16 May 2018; pp. 1–6. [Google Scholar] [CrossRef]
  3. Mello, A.P.C.d. Reconfiguração de Redes de Distribuição Considerando Multivariáveis e Geração Distribuída. Master’s Thesis, Universidade Federal de Santa Maria, Rio Grande do Sul, Brazil, 2014. [Google Scholar]
  4. Bernardon, D.P. Novos Métodos para Reconfiguração das Redes de Distribuição a partir de Algoritmos de Tomadas de Decisão Multicritérios. Ph.D Thesis, Universidade Federal de Santa Maria, Rio Grande do Sul, Brazil, 2007. [Google Scholar]
  5. Antončič, M.; Mikec, M.; Blažič, B. Development of distribution network model in OpenDSS using Matlab and GIS data. In Proceedings of the 2019 7th International Youth Conference on Energy (IYCE), Bled, Slovenia, 3–6 July 2019; pp. 1–6. [Google Scholar] [CrossRef]
  6. Zeb, M.Z.; Imran, K.; Khattak, A.; Janjua, A.K.; Pal, A.; Nadeem, M.; Zhang, J.; Khan, S. Optimal Placement of Electric Vehicle Charging Stations in the Active Distribution Network. IEEE Access 2020, 8, 68124–68134. [Google Scholar] [CrossRef]
  7. de Andrade, B.A.R.; Ferreira, N.R. Simulated annealing and tabu search applied on network reconfiguration in distribution systems. In Proceedings of the 2018 Simposio Brasileiro de Sistemas Eletricos (SBSE), Niteroi, Brazil, 12–16 May 2018; pp. 1–6. [Google Scholar] [CrossRef]
  8. Chiang, H.D.; Jean-Jumeau, R. Optimal network reconfigurations in distribution systems. I. A new formulation and a solution methodology. IEEE Trans. Power Deliv. 1990, 5, 1902–1909. [Google Scholar] [CrossRef]
  9. Jeon, Y.J.; Kim, J.C. Network reconfiguration in radial distribution system using simulated annealing and Tabu search. In Proceedings of the 2000 IEEE Power Engineering Society Winter Meeting, Singapore, 23–27 January 2000; Volume 4, pp. 2329–2333. [Google Scholar] [CrossRef]
  10. Jeon, Y.J.; Kim, J.C. Application of simulated annealing and tabu search for loss minimization in distribution systems. Int. J. Electr. Power Energy Syst. 2004, 26, 9–18. [Google Scholar] [CrossRef]
  11. Boicea, V.A. Distribution grid reconfiguration through simulated annealing and tabu search. In Proceedings of the 2017 10th International Symposium on Advanced Topics in Electrical Engineering (ATEE), Bucharest, Romania, 23–25 March 2017; IEEE: Piscataway, NJ, USA, 2017; pp. 563–568. [Google Scholar]
  12. Lotfi, H.; Hajiabadi, M.E.; Parsadust, H. Power distribution network reconfiguration techniques: A thorough review. Sustainability 2024, 16, 10307. [Google Scholar] [CrossRef]
  13. Gerez, C.; Coelho Marques Costa, E.; Sguarezi Filho, A.J. Distribution network reconfiguration considering voltage and current unbalance indexes and variable demand solved through a selective bio-inspired metaheuristic. Energies 2022, 15, 1686. [Google Scholar] [CrossRef]
  14. Simeon Pucuhuayla, F.J.; Ñaupari Huatuco, D.Z.; Rodriguez, Y.P.M.; Reyes Llerena, J. Optimal Distribution Network Reconfiguration Using Particle Swarm Optimization-Simulated Annealing: Adaptive Inertia Weight Based on Simulated Annealing. Energies 2025, 18, 5483. [Google Scholar] [CrossRef]
  15. Mishra, A.; Tripathy, M.; Ray, P. A survey on different techniques for distribution network reconfiguration. J. Eng. Res. 2024, 12, 173–181. [Google Scholar] [CrossRef]
  16. Yamamoto, R.Y.; Pinto, T.; Romero, R.; Macedo, L.H. Specialized tabu search algorithm applied to the reconfiguration of radial distribution systems. Int. J. Electr. Power Energy Syst. 2024, 162, 110258. [Google Scholar] [CrossRef]
  17. DIgSILENT GmbH. DIgSILENT PowerFactory 2021 User Manual; DIgSILENT GmbH: Gomaringen, Germany, 2021; Software Version PF 2021 SP2. [Google Scholar]
  18. Lavorato, M.; Franco, J.F.; Rider, M.J.; Romero, R. Imposing radiality constraints in distribution system optimization problems. IEEE Trans. Power Syst. 2011, 27, 172–180. [Google Scholar] [CrossRef]
  19. Niknam, T.; Azadfarsani, E.; Jabbari, M. A new hybrid evolutionary algorithm based on new fuzzy adaptive PSO and NM algorithms for distribution feeder reconfiguration. Energy Convers. Manag. 2012, 54, 7–16. [Google Scholar] [CrossRef]
  20. Goldbarg, E.; Goldbarg, M.; Luna, H. Otimização Combinatória e Metaheurísticas: Algoritmos e Apliacações; Elsevier: Rio de Janeiro, Brasil, 2017. [Google Scholar]
  21. Glover, F. Future paths for integer programming and links to artificial intelligence. Comput. Oper. Res. 1986, 13, 533–549. [Google Scholar] [CrossRef]
  22. Glover, F.; Kochenberger, G.A. Handbook of Metaheurististics, 1st ed.; Kluwer Academic Publishers: New York, NY, USA, 2003. [Google Scholar]
  23. Pereira, F.S.; Vittori, K.; da Costa, G.R.M. Ant colony based method for reconfiguration of power distribution system to reduce losses. In Proceedings of the 2008 IEEE/PES Transmission and Distribution Conference and Exposition: Latin America, Bogota, Colombia, 13–15 August 2008; pp. 1–5. [Google Scholar] [CrossRef]
  24. Gerez, C.; Silva, L.I.; Belati, E.A.; Sguarezi Filho, A.J.; Costa, E.C. Distribution network reconfiguration using selective firefly algorithm and a load flow analysis criterion for reducing the search space. IEEE Access 2019, 7, 67874–67888. [Google Scholar] [CrossRef]
  25. Civanlar, S.; Grainger, J.; Yin, H.; Lee, S. Distribution feeder reconfiguration for loss reduction. IEEE Trans. Power Deliv. 1988, 3, 1217–1223. [Google Scholar] [CrossRef]
  26. Baran, M.E.; Wu, F.F. Network reconfiguration in distribution systems for loss reduction and load balancing. IEEE Power Eng. Rev. 1989, 9, 101–102. [Google Scholar] [CrossRef]
  27. Pegado, R.; Ñaupari, Z.; Molina, Y.; Castillo, C. Radial distribution network reconfiguration for power losses reduction based on improved selective BPSO. Electr. Power Syst. Res. 2019, 169, 206–213. [Google Scholar] [CrossRef]
Figure 1. Mesh creation for the 5-bus system.
Figure 1. Mesh creation for the 5-bus system.
Electricity 07 00025 g001
Figure 2. Flowchart of the proposed hybrid algorithm.
Figure 2. Flowchart of the proposed hybrid algorithm.
Electricity 07 00025 g002
Figure 3. Mesh structure of the 16-bus system.
Figure 3. Mesh structure of the 16-bus system.
Electricity 07 00025 g003
Figure 4. Mesh structure of the 33-bus system.
Figure 4. Mesh structure of the 33-bus system.
Electricity 07 00025 g004
Figure 5. Study feeders A4211 and A4212 (base topology).
Figure 5. Study feeders A4211 and A4212 (base topology).
Electricity 07 00025 g005
Figure 6. Feeders A4211 and A4212 after reconfiguration.
Figure 6. Feeders A4211 and A4212 after reconfiguration.
Electricity 07 00025 g006
Table 1. Results for the 5-bus system—100 simulations.
Table 1. Results for the 5-bus system—100 simulations.
ParametersResults
CNSoNBiterAvg. LossStd. Dev.Worst SolutionBest SolutionRec.Time
(kW)(kW)Loss (kW)Config.Loss (kW)Config.(#)(s)
0.12836.2480.00036.248[3, 4, 7]36.248[3, 4, 7]1006.34
0.13836.2480.00036.248[3, 4, 7]36.248[3, 4, 7]1006.80
0.131036.2480.00036.248[3, 4, 7]36.248[3, 4, 7]1006.78
0.22836.2480.00036.248[3, 4, 7]36.248[3, 4, 7]1006.36
0.23836.2480.00036.248[3, 4, 7]36.248[3, 4, 7]1006.19
0.231036.2480.00036.248[3, 4, 7]36.248[3, 4, 7]1006.68
0.32836.2480.00036.248[3, 4, 7]36.248[3, 4, 7]1006.43
0.33836.2480.00036.248[3, 4, 7]36.248[3, 4, 7]1006.69
0.331036.2480.00036.248[3, 4, 7]36.248[3, 4, 7]1007.06
Table 2. 5-bus system— C = 0.1 , N S o = 2 , N B i t e r = 8 —first five runs.
Table 2. 5-bus system— C = 0.1 , N S o = 2 , N B i t e r = 8 —first five runs.
Run T o Initial Config.Initial Loss T f Final Config.Final Loss
174.38[3, 5, 6]160.490.02[3, 4, 7]36.25
223.94[3, 4, 7]36.250.01[3, 4, 7]36.25
354.54[3, 5, 7]99.500.03[3, 4, 7]36.25
461.13[3, 5, 7]99.500.03[3, 4, 7]36.25
565.35[2, 4, 7]149.270.03[3, 4, 7]36.25
Table 3. Comparison of methods for 5-bus system–100 simulations.
Table 3. Comparison of methods for 5-bus system–100 simulations.
Method NVm NBiter Global Solution (%)Average Losses (kW)Standard DeviationTypeOpen SwitchesLosses (kW)Average Time (s)
Proposed6810036.250Best3-4-736.250.063
SA-Generic6810036.250Best3-4-736.250.102
SA-Generic61810036.250Best3-4-736.250.276
TS-Generic684758.5140.39Best3-4-736.250.082
TS-Generic6188049.2835.65Best3-4-736.250.173
Table 4. Results for 16-Bus System—100 Simulations.
Table 4. Results for 16-Bus System—100 Simulations.
ParametersResults
C NSo NBiter Avg. LossStd. Dev.Worst SolutionBest SolutionRec.Time
(kW)(kW)Loss (kW)Config.Loss (kW)Config.(#)(s)
0.1212468.250.000468.25[19, 17, 26]468.25[19, 17, 26]10018.71
0.1312468.250.000468.25[19, 17, 26]468.25[19, 17, 26]10018.63
0.1314468.250.000468.25[19, 17, 26]468.25[19, 17, 26]10019.53
0.2212468.250.000468.25[19, 17, 26]468.25[19, 17, 26]10018.39
0.2312468.250.000468.25[19, 17, 26]468.25[19, 17, 26]10018.48
0.2314468.250.000468.25[19, 17, 26]468.25[19, 17, 26]10019.30
0.3212468.530.000468.25[19, 17, 26]468.25[19, 17, 26]10018.34
0.3312468.250.000468.25[19, 17, 26]468.25[19, 17, 26]10018.15
0.3314468.250.000468.25[19, 17, 26]468.25[19, 17, 26]10019.71
Table 5. 16-Bus System— C = 0.1 , N S o = 2 , N B i t e r = 12 —First 5 Simulations.
Table 5. 16-Bus System— C = 0.1 , N S o = 2 , N B i t e r = 12 —First 5 Simulations.
Run T o Initial Config.Initial Loss T f Final Config.Final Loss
(kW) (kW)
1418.54[15, 21, 23]578.270.010[19, 17, 26]468.25
2511.54[16, 17, 23]1101.670.010[19, 17, 26]468.25
3386.62[12, 24, 26]709.210.010[19, 17, 26]468.25
4539.31[16, 17, 26]1112.410.010[19, 17, 26]468.25
5417.36[18, 21, 14]690.620.010[19, 17, 26]468.25
Table 6. Comparison of methods for 16-bus system–100 simulations.
Table 6. Comparison of methods for 16-bus system–100 simulations.
Method NVm NBiter Global Solution (%)Average Losses (kW)Standard DeviationTypeOpen SwitchesLosses (kW)Average Time (s)
Proposed812100468.250Best19-17-26468.250.187
SA-Generic81299468.431.73Best19-17-26468.250.283
SA-Generic820100468.250Best19-17-26468.250.370
TS-Generic81224556.03136Best19-17-26468.250.1922
TS-Generic82041544.36147.19Best19-17-26468.250.374
Table 7. Results for 33-Bus System—100 Simulations.
Table 7. Results for 33-Bus System—100 Simulations.
ParametersResults
C NSo NBiter Avg. LossStd. Dev.Worst SolutionBest SolutionRec.Time
(kW)(kW)Loss (kW)Config.Loss (kW)Config.(#)(s)
0.1240139.550.000139.55[7, 9, 37, 14, 32]139.55[7, 9, 37, 14, 32]100109.95
0.1340139.550.000139.55[7, 9, 37, 14, 32]139.55[7, 9, 37, 14, 32]100119.04
0.1345139.550.000139.55[7, 9, 37, 14, 32]139.55[7, 9, 37, 14, 32]100123.86
0.2240139.550.000139.55[7, 9, 37, 14, 32]139.55[7, 9, 37, 14, 32]100114.40
0.2340139.550.000139.55[7, 9, 37, 14, 32]139.55[7, 9, 37, 14, 32]100120.35
0.2345139.550.000139.55[7, 9, 37, 14, 32]139.55[7, 9, 37, 14, 32]100104.24
0.3240139.550.000139.55[7, 9, 37, 14, 32]139.55[7, 9, 37, 14, 32]10094.59
0.3340139.550.000139.55[7, 9, 37, 14, 32]139.55[7, 9, 37, 14, 32]100120.22
0.3345139.550.000139.55[7, 9, 37, 14, 32]139.55[7, 9, 37, 14, 32]10086.77
Table 8. Comparison of methods for 33-bus system—100 simulations.
Table 8. Comparison of methods for 33-bus system—100 simulations.
Method NVm NBiter Global Solution (%)Average Losses (kW)Standard DeviationTypeOpen SwitchesLosses (kW)Average Time (s)
Proposed C = 0.11240100139.550Best7, 9, 37, 14, 32139.551.099
Proposed C = 0.31245100139.550Best7, 9, 37, 14, 32139.550.868
SA-Generic1240100139.550Best7, 9, 37, 14, 32139.552.553
SA-Generic1245100139.550Best7, 9, 37, 14, 32139.552.237
TS-Generic124021155.9832.9Best7, 9, 37, 14, 32139.551.919
TS-Generic124526154.0129.02Best7, 9, 37, 14, 32139.552.086
Table 9. Base-case devices kept in the open position.
Table 9. Base-case devices kept in the open position.
DeviceCode
Device_0109
Device_02140
Device_03141
Device_04142
Device_05283
Table 10. Current condition of feeders A4211 and A4212.
Table 10. Current condition of feeders A4211 and A4212.
Current Condition
FeederMinimum Voltage (p.u.)Maximum Voltage (p.u.)Maximum Loading (%)Losses (MW)
A42110.9311.000120.30.1911
A42120.9721.000174.30.0922
Total0.2833
Table 11. Disconnectors kept open in the reconfigured topology.
Table 11. Disconnectors kept open in the reconfigured topology.
DeviceCodeAssociated Line
Device_01140
Device_02141
Device_038202 099 349
Device_040962 251 821
Device_058182 253 676
Table 12. Reconfigured condition of feeders A4211 and A4212.
Table 12. Reconfigured condition of feeders A4211 and A4212.
Reconfigured Condition
FeederMinimum
Voltage
(p.u.)
Maximum
Voltage
(p.u.)
Maximum
Loading
(%)
Losses
(MW)
A42110.9491.000119.90.1646
A42120.9581.00072.90.0893
Total0.2539
Disclaimer/Publisher’s Note: The statements, opinions and data contained in all publications are solely those of the individual author(s) and contributor(s) and not of MDPI and/or the editor(s). MDPI and/or the editor(s) disclaim responsibility for any injury to people or property resulting from any ideas, methods, instructions or products referred to in the content.

Share and Cite

MDPI and ACS Style

Bautista Ríos, J.P.; Ñaupari Huatuco, D.Z.; Simeon Pucuhuayla, F.J.; Rodriguez, Y.P.M. A Hybrid Simulated Annealing–Tabu Search Framework for Distribution Network Reconfiguration: Evidence from a Peruvian Case. Electricity 2026, 7, 25. https://doi.org/10.3390/electricity7020025

AMA Style

Bautista Ríos JP, Ñaupari Huatuco DZ, Simeon Pucuhuayla FJ, Rodriguez YPM. A Hybrid Simulated Annealing–Tabu Search Framework for Distribution Network Reconfiguration: Evidence from a Peruvian Case. Electricity. 2026; 7(2):25. https://doi.org/10.3390/electricity7020025

Chicago/Turabian Style

Bautista Ríos, Juan Pablo, Dionicio Zocimo Ñaupari Huatuco, Franklin Jesus Simeon Pucuhuayla, and Yuri Percy Molina Rodriguez. 2026. "A Hybrid Simulated Annealing–Tabu Search Framework for Distribution Network Reconfiguration: Evidence from a Peruvian Case" Electricity 7, no. 2: 25. https://doi.org/10.3390/electricity7020025

APA Style

Bautista Ríos, J. P., Ñaupari Huatuco, D. Z., Simeon Pucuhuayla, F. J., & Rodriguez, Y. P. M. (2026). A Hybrid Simulated Annealing–Tabu Search Framework for Distribution Network Reconfiguration: Evidence from a Peruvian Case. Electricity, 7(2), 25. https://doi.org/10.3390/electricity7020025

Article Metrics

Article metric data becomes available approximately 24 hours after publication online.
Back to TopTop