Next Article in Journal
Applying Model-Based Systems Engineering to Tailings Storage Facility Structures
Previous Article in Journal
Evaluation Methodology of Open-Pit Mine Overall Slope Failure Risks
 
 
Font Type:
Arial Georgia Verdana
Font Size:
Aa Aa Aa
Line Spacing:
Column Width:
Background:
Proceeding Paper

Extractive Waste Management in Coal Surface Mining Projects—A Circular Economy Approach †

by
Ariadni Sokratidou
1,
Christos Roumpos
2,*,
Nikolaos Paraskevis
2,
Aikaterini Servou
2 and
Francis Pavloudakis
3
1
Environment Department, Public Power Corporation of Greece, 104 32 Athens, Greece
2
Department of Mining Engineering and Closure Planning, Public Power Corporation of Greece, 104 32 Athens, Greece
3
Mineral Resources Engineering Department, School of Engineering, University of Western Macedonia, 501 00 Kozani, Greece
*
Author to whom correspondence should be addressed.
Presented at the 2nd International Conference on Raw Materials and Circular Economy “RawMat2023”, Athens, Greece, 28 August–2 September 2023.
Mater. Proc. 2023, 15(1), 13; https://doi.org/10.3390/materproc2023015013
Published: 16 October 2023

Abstract

:
Coal surface mines usually occupy large areas for the development of mining activities, and they affect and change the landscape and land cover in various ways. After completing the exploitation of a specific mine section, the sustainable reclamation of mining land is directly associated with the optimal exploitation of waste dumping sites. This study investigates the main issues related to extractive waste management concerning the progressive development of dumping sites in continuous surface mining projects, from initial excavations to the completion of mining operations and post-mining utilization, considering basic geospatial parameters and circular economy principles. In this framework, the waste dumping areas of the exhausted Amyntaion lignite mines in North Greece are examined. Research results showed that the waste management that was applied in this area was characterized by sustainable attributes, and an equilibrium was observed in the dumping material volume.

1. Introduction

Extractive waste generation is an unavoidable procedure in the mining industry, so respective companies attempt to face the issue in a sustainability context. Coal mining is accompanied by its geological history and respective rock formations through time, which can provide information about the type of rocks and respective geological environments. This type of information is beneficial for selecting methods that are followed for waste management. Coal waste at a percentage of approximately 46% is estimated to be produced annually for each of the leading countries’ coal production (both open-pit and underground mining) (United States, China, India, and Australia) [1]. Among the aggregated industrial sectors, European countries’ highest extractive waste generation is observed in the mining and quarrying sector compared to manufacturing, energy supply, and waste [2].
This study focuses on the Amyntaion complex mines, which include three individual mines—namely the Amyntaion, Anargyroi, and Lakkia mines—where the total stripping ratio accounts for 7 m3/t from the start of mining operations until the end. The percentage of waste production towards total lignite production through the operation years accounts for 90%.
It has been observed that studies concerning mining waste have had an increasing trend, especially those for sustainable management, and these account for approximately 40% of the total [3]. Studies for the best possible waste management are fundamental to complete sustainable mine planning. An ideal concept is the implementation of circular economy priorities on post-mining land uses in surface mining operations to achieve the viability and sustainability of mining projects [4]. In particular, waste materials generated during the operation of mines are investigated under specific parameters. For instance, in the hard coal mining region of Ostrava-Karvina in the Czech Republic, mining waste is used as reclamation material, not waste [5,6]. Other scientific works focus on waste management as a resource and as recycling materials [5].
In recent years, the concept of the circular economy has gained interest, which includes all the procedures that can ensure the harmonic coexistence of industry, society, and the environment. These procedures are summarized in the 4R framework of the European Union (EU) Waste Framework Directive, with 4R standing for Reduce, Reuse, Recycle, and Recover [6,7]. According to the European Commission, this concept aims to decompress natural resources and enhance new sustainable growth and employment. In particular, generated mining residues are re-used for the purposes of both filling excavation voids for rehabilitation and for construction purposes [8]. In this context, the circular economy deals with the waste management of industrial operations. The circular economy concept is distinguished into three different levels depending on related actions: the macro (nation, region, city), mezzo level (defined as the regional level, e.g., eco-industrial parks) and micro (products, companies, consumers, etc.) [7].

2. Materials and Methods

Waste management in surface mining projects constitutes one of the early stages of mine planning and exploitation. It can be distinguished into four fundamental pillars: (a) mineral exploration, (b) mine planning strategy, (c) the immediate utilization of waste materials, and (d) the spatial utilization of waste materials. Mineral exploration constitutes one of the primary stages of mining exploitation as a whole. It includes the exploration of the spatial distribution of lignite deposits and overburden and interburden materials. More specifically, this stage of waste management includes the mapping of the area hosting the mineral, the assessment of borehole findings, the assessment of the volume of material that will be deposited, as well as their geological composition, etc.
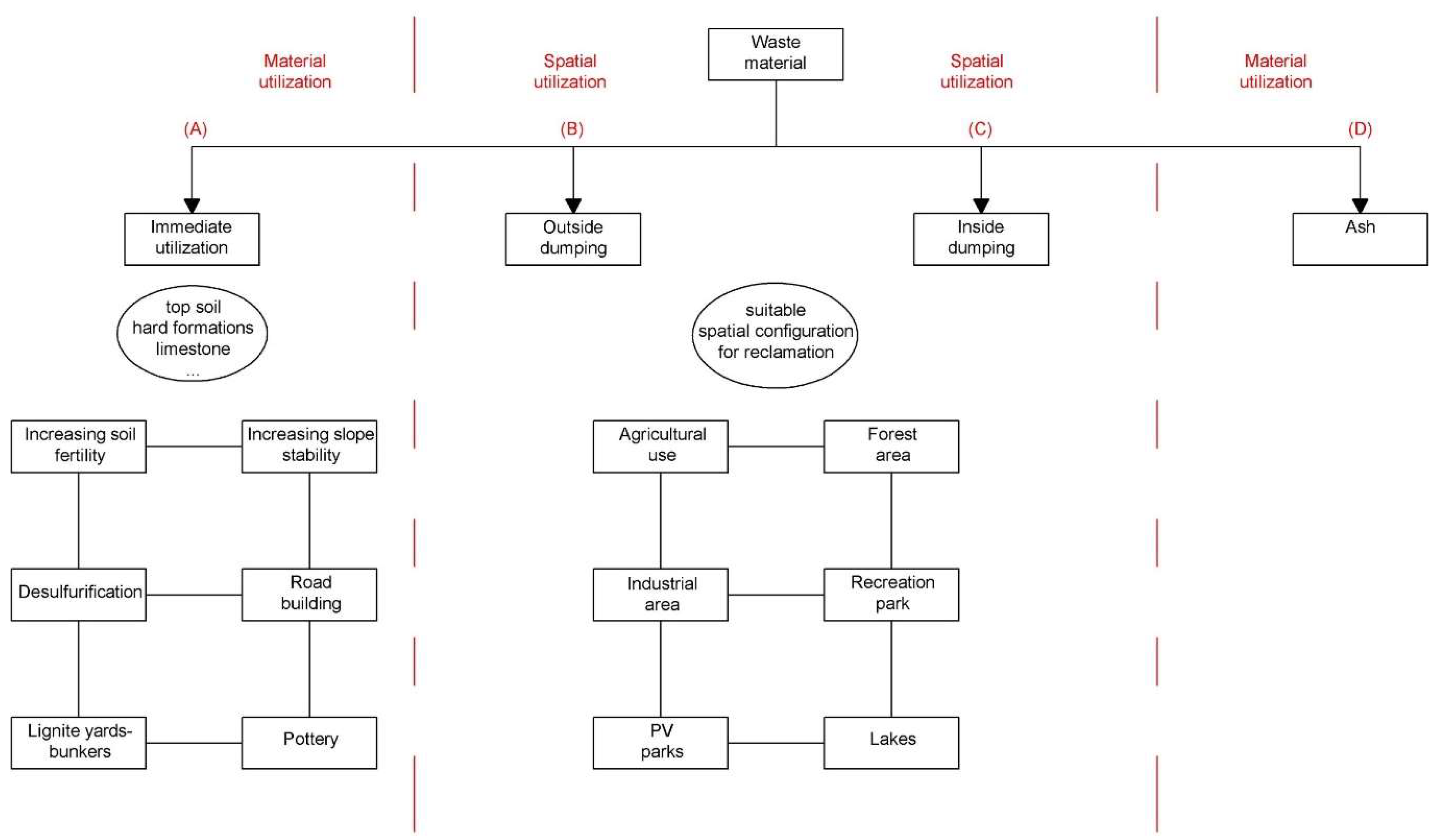
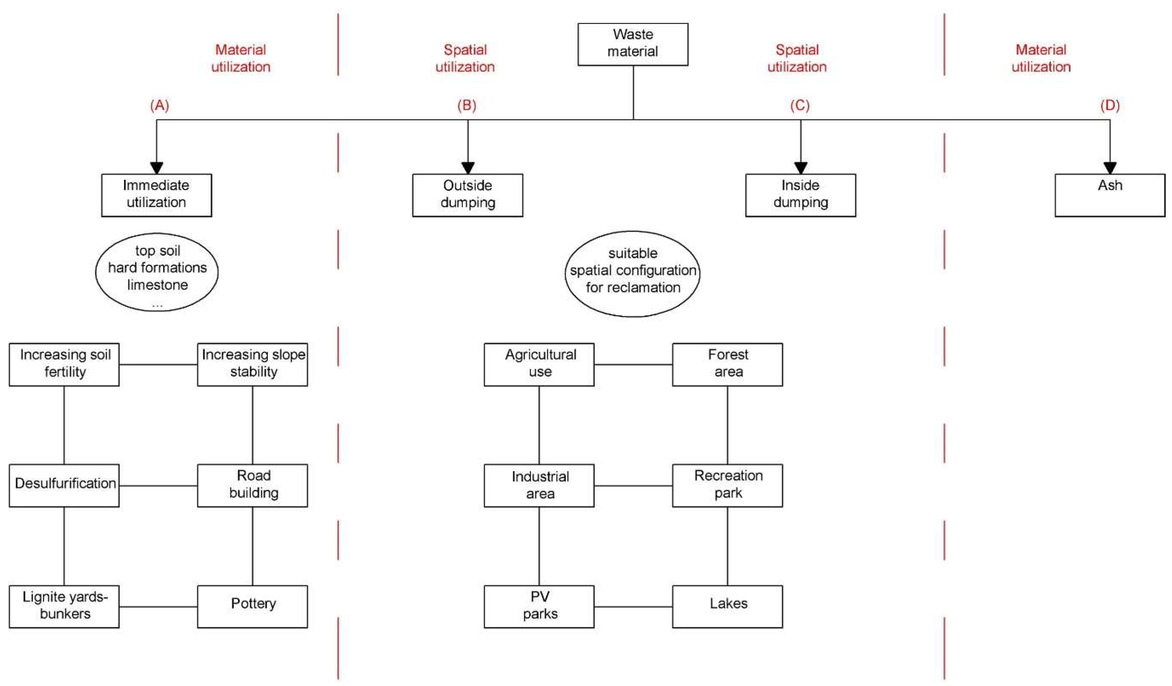
At the same time, mine planning should already be prepared and focused on the optimal method of initial excavation and the planning of exploitation progress, aiming to deposit as little extractive waste as possible in outside dumping areas. An essential part of mine planning is the spatial definition of outside dumping limits following the material volume intended to be deposited. It is worth noting that the definition of the critical start point of inside dumping is of high importance for achieving the minimum volume of waste materials outside deposition and, as a result, achieving the configuration of a successful and safe mine operation. Inside dumping is the process of disposing waste materials within the void of the mine, while outside dumping refers to the practice of disposing waste materials in an undisturbed area located outside the boundaries of the mine. The scheme in Figure 1 briefly depicts the entire procedure of waste management.
In the same context of mine planning and scheduling, necessary configurations of slopes and dumps are included to ensure geochemical and geotechnical stability. In particular, ash deriving from lignite power stations as a by-product is used as a stabilizer material in outside dumping areas. Furthermore, the type of waste materials and their spatial arrangement are two components that need to be investigated. In this framework, the geochemical and geotechnical attributes of waste materials were investigated to classify the suitability of materials for several land uses. Additionally, the quality of groundwater was investigated to clarify if there were any environmental consequences from the extractive procedure. More specifically, soil and water samples were transferred from the mining sites to the laboratory in order to conduct chemical analyses for the determination of some critical parameters (pH, electrical conductivity, CaCO3 content, soil organic substances, nitrates, and ammonium ions, etc.). From a geotechnical aspect, slope stability analyses and systematic site monitoring concerning possible land movements were employed. It is worth noting that slope stability analyses and site monitoring undergo a continuous process to ensure higher mining safety.
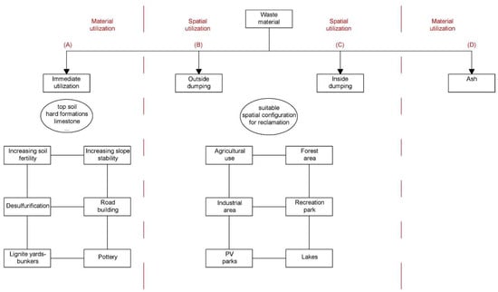
Figure 2 depicts the spatial configuration of the waste management system. Initially, the upper beds of the soil system—namely the topsoil—are transferred to areas that are intended to be reclaimed for agricultural use, as they carry all the necessary ingredients for agricultural development. In turn, hard formations are moved to outside dumping and/or are used as material for road construction, slope stability, and the configuration of bunkers as their mechanical strength permits. Overburden and interburden materials are moved to outside and inside dumping, since they can be materials of several compositions. These materials are also used for the preparation and suitable spatial configuration of areas that aim to be reclaimed for post-mining land uses (e.g., agricultural, forest land use, industrial areas, recreation parks, and photovoltaic parks). In addition, lignite processing in power plants produces ash, which can be used to improve the slope dumps, and cohesive material during material deposition.

3. Results and Discussion

The results of this research focus on the Amyntaion lignite mines in North Greece. In this area, three surface lignite mines have been in operation: the Anargyroi Mine (1984–2010), the Amyntaion Mine (1989–2020), and the Lakkia Mine (2013–2021). Mining exploitation was completed in 2021, and a total of 232 million tons of lignite was extracted, with total excavations of 1.817 million m3 and a stripping ratio (waste materials to lignite) of 7 m3/t. More specifically, Figure 3 presents the diachronic evolution of the waste material volume distribution in inside and outside dumping areas, while in Figure 4, this evolution is presented spatially. It is observed that in the middle of material dumping in 2004, inside dumping began to increase while outside dumping materials began to decrease significantly. In addition, normal distribution appeared for materials deposited in both outside dumping during 1990–2009 and those deposited in inside dumping during 2004–2019. This indicates a balance of material disposal, which in turn is attributed to a feasible mining design. The primary dumping materials are sterile interlayers in the lignite seams, consisting of stiff clays, usually with medium (15–35%) to high (35–50%) carbonate content (marls), while the thinner sterile interlayers are present in the lignite packet [9].
Furthermore, considering the spatial distribution of the dumping materials as depicted in Figure 4, excavations began from the Anargyroi mine in 1984; the first dumping was employed outside the mine pit and lasted three years (1984–1986) (Figure 4a), while inside dumping started in 1987. In 1989, excavations of the Amyntaion mine started, and extractive waste materials were moved outside (Figure 4b); five years later, inside dumping started in the Amyntaion mine. Anargyroi mine excavations and its respective inside dumping ended in 2009, whereas inside dumping in the Anargyroi mine continued with materials from the Amyntaion mine to fill the Anargyroi mine void. In 2013, excavations in the Lakkia mine were started with the inside dumping of extractive waste materials in the Amyntaion mine. Finally, in 2017, inside and outside dumping in the Anargyroi mine was stopped in order for it to be filled with materials from the Amyntaion mine, whereas in 2018, inside dumping in the Lakkia mine continued until the gap was filled.
Soil chemical analyses were conducted in the waste dumping area for systematic measurements of 15 years (2005–2019). Concentration analyses in mineral and non-mineral materials showed that the mining excavation works did not affect the dumping sites, and the soil was not polluted. More specifically, the soil analyses showed that the pH values ranged from 6.8 to 8.9 with a mean value of 7.3, while the mean electrical conductivity ranged from 120 to 5050 μs/cm, with a mean value of 950 μs/cm. The soil content in CaCO3 ranged from 0.38 to 9.73%, with a mean value of 4.58%. The organic content in the soil was between less than 0.17 and 2.10%, with a mean value of 0.59%; the NO3 and NH+4 concentrations ranged from 33.33 to 266.67 mg/kg (mean:115.69 mg/kg) and from 5.93 to 230.89 mg/kg (mean: 28.23 mg/kg), respectively. Regarding groundwater quality, the results showed that the concentration of the physicochemical parameters (pH, electrical conductivity, As, Cd, Pb, Hg, Ni, Cr, nitrates, chloride and sulfate ions, ammonium) was inside the legislation’s thresholds. For instance, the pH values ranged from 7 to 8.3, and the electrical conductivity ranged from 500 to 2000 μs/cm, while the bottom and upper thresholds for pH were 6.5 and 9.5, respectively, and the upper threshold for electrical conductivity was 2500 μs/cm [10].
From an environmental aspect, all the procedures followed the Approved Environmental Terms. For example, the priority of dumping procedures is to fill the created voids and begin outside dumping. A study by Pavloudakis et al. [11] showed that air quality parameters better correlate with total excavations than with lignite production. In addition, this study showed that the excavation pits and dumps of the Amyntaion mines were insufficient to cause many pollution episodes.

4. Conclusions

The Amyntaion lignite mines of North Greece operated from 1984 to 2020. Applying waste management in such a case study is more reliable, considering this was a completed mine operation. In addition, it should be considered that Amyntaion mines are complex, suggesting more complicated operation conditions. Therefore, this is a more representative waste management model, which covers more demanding cases.
The initial mine planning and following modifications succeeded by observing the total equilibrium of material dumping. Using a combination of inside and outside dumping proved to be efficient for a total favorable mine operation. In addition, a crucial aspect of this specific waste management model is that the by-products produced (e.g., ash) contributed to cohesive dumping materials, leading to sustainable post-mining waste management based on the concept of the circular economy.
The circular economy principles adopted for this study were mainly based on the reutilization of dumping materials and on suitable and feasible spatial arrangements that could favor the re-operation of the mines for alternative uses.

Author Contributions

Conceptualization, A.S. (Ariadni Sokratidou) and C.R.; methodology, A.S. (Ariadni Sokratidou), C.R., N.P., A.S. (Aikaterini Servou), and F.P.; software, N.P. and A.S. (Aikaterini Servou); validation, A.S. (Ariadni Sokratidou), C.R., N.P., A.S. (Aikaterini Servou), and F.P.; formal analysis, A.S. (Ariadni Sokratidou), C.R., N.P., A.S. (Aikaterini Servou), and F.P.; investigation, A.S. (Ariadni Sokratidou), C.R., N.P., A.S. (Aikaterini Servou), and F.P.; resources, A.S. (Ariadni Sokratidou), C.R., N.P., A.S. (Aikaterini Servou), and F.P.; data curation, A.S. (Ariadni Sokratidou), C.R., N.P., A.S. (Aikaterini Servou), and F.P.; writing—original draft preparation, N.P. and A.S. (Aikaterini Servou); writing—review and editing, A.S. (Ariadni Sokratidou), C.R., N.P., A.S. (Aikaterini Servou), and F.P.; visualization, N.P. and A.S. (Aikaterini Servou); supervision, A.S. (Ariadni Sokratidou), C.R., N.P., A.S. (Aikaterini Servou), and F.P.; project administration, A.S. (Ariadni Sokratidou) and C.R. All authors have read and agreed to the published version of the manuscript.

Funding

This research received no external funding.

Institutional Review Board Statement

Not applicable.

Informed Consent Statement

Not applicable.

Data Availability Statement

The data presented in this study are available on request from the corresponding author.

Conflicts of Interest

The authors declare no conflict of interest.

References

  1. Fecko, P.; Tora, B.; Tod, M. Coal Waste: Handling, Pollution Impacts and Utilization. In The Coal Handbook: Towards Cleaner Production; Elsevier: Amsterdam, The Netherlands, 2013; pp. 63–84. ISBN 978-1-78242-116-0. [Google Scholar]
  2. Eurostat. Total Amount of Waste Generated by Households and Businesses by Economic Activity According to NACE Rev. 2, Mining and Quarrying. European Commission, 2020. Available online: https://ec.europa.eu/eurostat/databrowser/view/TEN00106/default/table?lang=en&category=env.env_was.env_wasgt (accessed on 12 July 2023).
  3. Aznar-Sánchez, J.; García-Gómez, J.; Velasco-Muñoz, J.; Carretero-Gómez, A. Mining Waste and Its Sustainable Management: Advances in Worldwide Research. Minerals 2018, 8, 284. [Google Scholar] [CrossRef]
  4. Pavloudakis, F.; Roumpos, C.; Karlopoulos, E.; Koukouzas, N. Sustainable Rehabilitation of Surface Coal Mining Areas: The Case of Greek Lignite Mines. Energies 2020, 13, 3995. [Google Scholar] [CrossRef]
  5. Kalisz, S.; Kibort, K.; Mioduska, J.; Lieder, M.; Małachowska, A. Waste Management in the Mining Industry of Metals Ores, Coal, Oil and Natural Gas—A Review. J. Environ. Manag. 2022, 304, 114239. [Google Scholar] [CrossRef] [PubMed]
  6. European Commission. Circular Economy Action Plan—For a Cleaner and More Competitive Europe. 2008. Available online: https://environment.ec.europa.eu/strategy/circular-economy-action-plan_en (accessed on 12 July 2023).
  7. Kirchherr, J.; Reike, D.; Hekkert, M. Conceptualizing the Circular Economy: An Analysis of 114 Definitions. Resour. Conserv. Recycl. 2017, 127, 221–232. [Google Scholar] [CrossRef]
  8. van Keer, I.; Laenen, B.; Bronders, J.; Lagrou, D.; Campling, P.; Maraboutis, P.; Poulimenou, N.; Hebestreit, C.; Drielsma, J.; Kuny, R.; et al. Directorate General for Environment. In Study Supporting the Development of General Guidance on the Implementation of the Extractive Waste Directive: Final Report (ENV.B.3/ETU/2017/0039); Publications Office of the European Union: Luxembourg, 2021. [Google Scholar] [CrossRef]
  9. Kavvadas, M.; Roumpos, C.; Schilizzi, P. Stability of Deep Excavation Slopes in Continuous Surface Lignite Mining Systems. Geotech. Geol. Eng. 2020, 38, 791–812. [Google Scholar] [CrossRef]
  10. Ecoefficiency Consulting & Engineering Ltd. Study for the Closure of the Waste Dumping Areas of Amyntaion Lignite Mine According to the Joint Ministerial Decision 39624/2209/Ε103/2009. Unpublished Report. 2021. [Google Scholar]
  11. Pavloudakis, F.; Sachanidis, C.; Roumpos, C. The Effects of Surface Lignite Mines Closure on the Particulates Concentrations in the Vicinity of Large-Scale Extraction Activities. Minerals 2022, 12, 347. [Google Scholar] [CrossRef]
Figure 1. Waste management steps.
Figure 1. Waste management steps.
Materproc 15 00013 g001
Figure 2. A spatial representation of waste management.
Figure 2. A spatial representation of waste management.
Materproc 15 00013 g002
Figure 3. Waste material distribution in the inside–outside dumping areas.
Figure 3. Waste material distribution in the inside–outside dumping areas.
Materproc 15 00013 g003
Figure 4. Spatiotemporal evolution of inside–outside dumping.
Figure 4. Spatiotemporal evolution of inside–outside dumping.
Materproc 15 00013 g004
Disclaimer/Publisher’s Note: The statements, opinions and data contained in all publications are solely those of the individual author(s) and contributor(s) and not of MDPI and/or the editor(s). MDPI and/or the editor(s) disclaim responsibility for any injury to people or property resulting from any ideas, methods, instructions or products referred to in the content.

Share and Cite

MDPI and ACS Style

Sokratidou, A.; Roumpos, C.; Paraskevis, N.; Servou, A.; Pavloudakis, F. Extractive Waste Management in Coal Surface Mining Projects—A Circular Economy Approach. Mater. Proc. 2023, 15, 13. https://doi.org/10.3390/materproc2023015013

AMA Style

Sokratidou A, Roumpos C, Paraskevis N, Servou A, Pavloudakis F. Extractive Waste Management in Coal Surface Mining Projects—A Circular Economy Approach. Materials Proceedings. 2023; 15(1):13. https://doi.org/10.3390/materproc2023015013

Chicago/Turabian Style

Sokratidou, Ariadni, Christos Roumpos, Nikolaos Paraskevis, Aikaterini Servou, and Francis Pavloudakis. 2023. "Extractive Waste Management in Coal Surface Mining Projects—A Circular Economy Approach" Materials Proceedings 15, no. 1: 13. https://doi.org/10.3390/materproc2023015013

APA Style

Sokratidou, A., Roumpos, C., Paraskevis, N., Servou, A., & Pavloudakis, F. (2023). Extractive Waste Management in Coal Surface Mining Projects—A Circular Economy Approach. Materials Proceedings, 15(1), 13. https://doi.org/10.3390/materproc2023015013

Article Metrics

Back to TopTop