Robust Optimal Utilization in a Grid-Interfaced PV System Using an Efficient Controller with a GWO Control Strategy †
Abstract
:1. Introduction
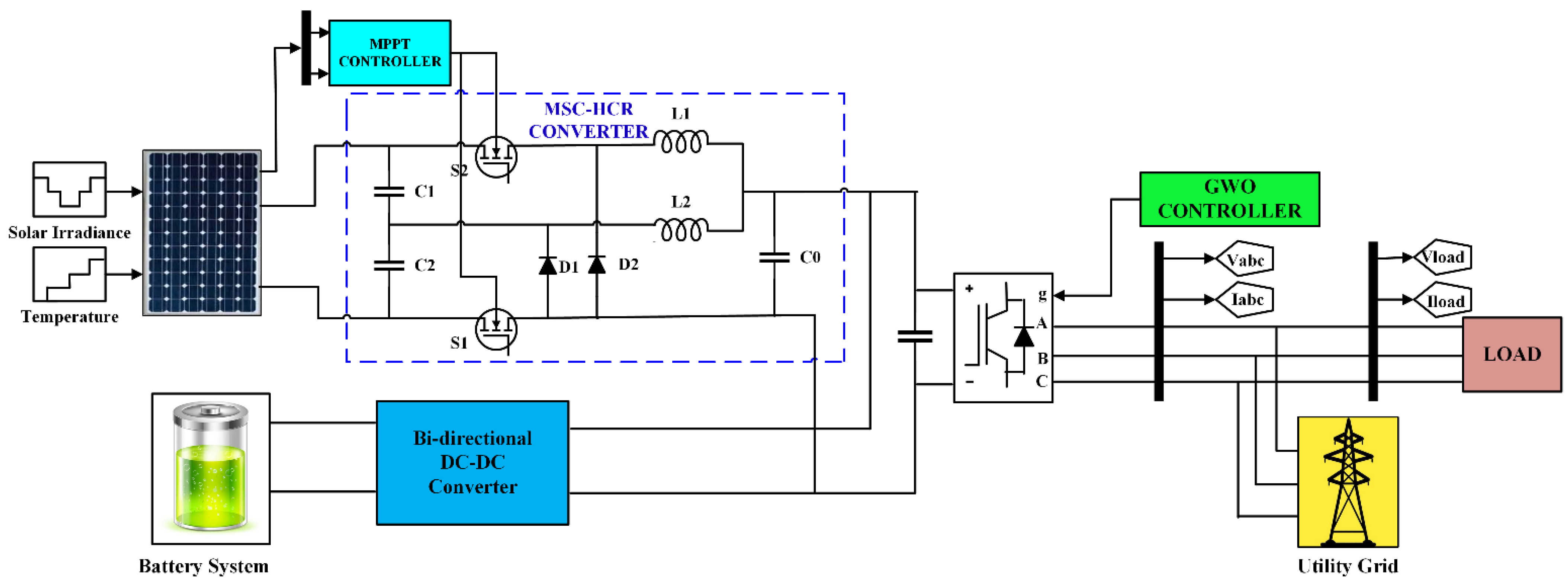
2. Architecture of the Grid-Interfaced PV System
Photovoltaic System
3. Modelling and Design of a Modified SC-HCR DC/DC Converter
4. Grey Wolf Optimization Algorithm
Application of GWO Algorithm for Optimal Control Signal
5. System Outcomes and Its Analysis in MATLAB/Simulink Environment
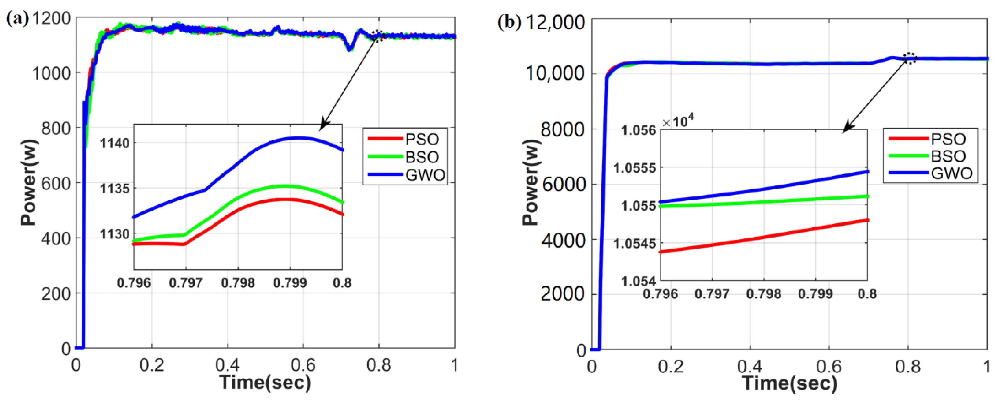
- Case 1: Changing of solar irradiance under constant Load
- Case 2: Changing Load under Steady PV irradiance
6. Conclusions
Author Contributions
Funding
Institutional Review Board Statement
Informed Consent Statement
Data Availability Statement
Conflicts of Interest
References
- Tambunan, H.B.; Hakam, D.F.; Prahastono, I.; Pharmatrisanti, A.; Purnomoadi, A.P.; Aisyah, S.; Wicaksono, Y.; Sandy, I.G.R. The challenges and opportunities of renewable energy source (RES) penetration in In-donesia: Case study of Java-Bali power system. Energies 2020, 13, 5903. [Google Scholar] [CrossRef]
- Nasir, M.; Khan, H.A.; Khan, I.; Hassan, N.U.; Zaffar, N.A.; Mehmood, A.; Sauter, T.; Muyeen, S.M. Grid Load Reduction through Optimized PV Power Utiliszation in Intermittent Grids Using a Low-Cost Hardware Platform. Energies 2019, 12, 1764. [Google Scholar] [CrossRef] [Green Version]
- Haq, S.; Biswas, S.P.; Hosain, M.K.; Rahman, M.A.; Islam, M.R.; Jahan, S. A modular multilevel converter with an advanced PWM control technique for grid-tied photovoltaic system. Energies 2021, 14, 331. [Google Scholar] [CrossRef]
- Damianaki, K.; Christodoulou, C.A.; Kokalis, C.-C.A.; Kyritsis, A.; Ellinas, E.D.; Vita, V.; Gonos, I.F. Lightning Protection of Photovoltaic Systems: Computation of the Developed Potentials. Appl. Sci. 2020, 11, 337. [Google Scholar] [CrossRef]
- Kharseh, M.; Wallbaum, H. How Adding a Battery to a Grid-Connected Photovoltaic System Can Increase its Economic Performance: A Comparison of Different Scenarios. Energies 2018, 12, 30. [Google Scholar] [CrossRef] [Green Version]
- Kim, K.; Cha, H.; Park, S.; Lee, I.-O. A Modified Series-Capacitor High Conversion Ratio DC–DC Converter Eliminating Start-Up Voltage Stress Problem. IEEE Trans. Power Electron. 2017, 33, 8–12. [Google Scholar] [CrossRef]
- Tan, R.H.; Hoo, L.Y.H. DC-DC converter modeling and simulation using state space approach. In Proceedings of the 2015 IEEE Conference on Energy Conversion (CENCON), Johor Bahru, Malaysia, 19–20 October 2015; pp. 42–47. [Google Scholar] [CrossRef]
- Ali, M.N.; Mahmoud, K.; Lehtonen, M.; Darwish, M.M.F. Promising MPPT Methods Combining Metaheuristic, Fuzzy-Logic and ANN Techniques for Grid-Connected Photovoltaic. Sensors 2021, 21, 1244. [Google Scholar] [CrossRef]
- Mirjalili, S.; Mirjalili, S.M.; Lewis, A. Grey Wolf Optimizer. Adv. Eng. Softw. 2014, 69, 46–61. [Google Scholar] [CrossRef] [Green Version]
- Sai, V.-O.; Shieh, C.-S.; Lin, Y.-C.; Horng, M.-F.; Nguyen, T.-T.; Le, Q.-D.; Jiang, J.-Y. Comparative Study on Recent Development of Heuristic Optimization Methods. In Proceedings of the 2016 Third International Conference on Computing Measurement Control and Sensor Network (CMCSN), Matsue, Japan, 20–22 May 2016; pp. 68–71. [Google Scholar] [CrossRef]
- Cheng, S.; Sun, Y.; Chen, J.; Qin, Q.; Chu, X.; Lei, X.; Shi, Y. A comprehensive survey of brain storm optimization algorithms. In Proceedings of the 2017 IEEE Congress on Evolutionary Computation (CEC), San Sebastian, Spain, 5–8 June 2017; pp. 1637–1644. [Google Scholar] [CrossRef]
- Ali, M.Y.; Khan, F.; Sood, V.K. Energy Management System of a Microgrid using Particle Swarm Optimization and Wireless Communication System. In Proceedings of the 2018 IEEE Electrical Power and Energy Conference (EPEC), Toronto, ON, Canada, 10–11 October 2018; pp. 1–7. [Google Scholar] [CrossRef]







Publisher’s Note: MDPI stays neutral with regard to jurisdictional claims in published maps and institutional affiliations. |
© 2022 by the authors. Licensee MDPI, Basel, Switzerland. This article is an open access article distributed under the terms and conditions of the Creative Commons Attribution (CC BY) license (https://creativecommons.org/licenses/by/4.0/).
Share and Cite
Vechalapu, K.; Reddy, C.V.V.S.B. Robust Optimal Utilization in a Grid-Interfaced PV System Using an Efficient Controller with a GWO Control Strategy. Mater. Proc. 2022, 10, 4. https://doi.org/10.3390/materproc2022010004
Vechalapu K, Reddy CVVSB. Robust Optimal Utilization in a Grid-Interfaced PV System Using an Efficient Controller with a GWO Control Strategy. Materials Proceedings. 2022; 10(1):4. https://doi.org/10.3390/materproc2022010004
Chicago/Turabian StyleVechalapu, Kamaraju, and Chintapalli V. V. S. Bhaskara Reddy. 2022. "Robust Optimal Utilization in a Grid-Interfaced PV System Using an Efficient Controller with a GWO Control Strategy" Materials Proceedings 10, no. 1: 4. https://doi.org/10.3390/materproc2022010004
APA StyleVechalapu, K., & Reddy, C. V. V. S. B. (2022). Robust Optimal Utilization in a Grid-Interfaced PV System Using an Efficient Controller with a GWO Control Strategy. Materials Proceedings, 10(1), 4. https://doi.org/10.3390/materproc2022010004

