Abstract
The global need to transition towards sustainable energy sources has increased the exploration of efficient methods to harness solar energy. Traditional solar panels, being stationary, often fail to capture the rays of the sun optimally across the day. This paper presents a SunPath navigator system that dynamically adjusts the solar panel’s angle, ensuring maximum exposure to the sun. The developed SunPath navigator system achieves a 27.67% average energy gain. This work has utilised the applications of various machine learning models, such as decision trees, AdaBoost, and K-nearest neighbour, for predicting energy generation. The relevance of these models is analysed based on multiple types of error such as MAE, MSE, RMSE, and R2. The decision tree outperforms the other two models with a minimum error rate. It is paving the way for a future where solar energy is a primary, economical, and user-friendly power source in urban and rural areas. The dual-axis tracking system not only enhances energy generation but also estimates future energy generation.
1. Introduction
Amidst the backdrop of dwindling fossil fuel reserves and the relentless surge in the global population, pivotal research has been set into motion to address the exigent need for sustainable energy sources [1]. This ambitious endeavour is driven by the importance of elevating the prominence of solar energy as the primary power source and, in parallel, amplifying its efficiency within the realm of power generation [2]. Solar energy systems’ efficiency can catalyse a paradigm shift towards sustainable energy solutions in rural and urban areas. With this vision, this work embarks on a multifaceted journey to actively contribute to this global transformation by enhancing the efficiency of small-scale solar panel power generation. This approach endeavours to harness the sheer abundance of solar energy into a robust and dependable energy source.
This research operates strategically to address the intricate challenges of the energy landscape. A defining characteristic of this venture is its focus on robustly estimating energy generation. Energy generation can be maximised by using a dual-axis solar tracking system. This system can generate 25–43% more energy than the static photovoltaic (PV) system [3]. By using the applications of machine learning models that peer into the future, the research provides a proactive approach to maximise energy gain.
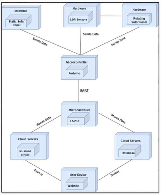
A holistic framework with three pivotal components is developed synergistically to propel this mission, as shown in Figure 1. The first cornerstone of this model is the ingenious dual-axis tracking system known as the SunPath navigator system. This mechanism helps maintain the optimal angle of solar incidence on solar panels. The outcomes of this technology are transformative, potentially ushering in energy generation gains ranging from an impressive 20% to a staggering 30%. The hardware includes solar panels, servo motors, flexible mounts, light-dependent resistor (LDR) sensors, and voltage and current sensing modules. The developed system aligns solar panels with the sun’s trajectory, maximising energy capture potential. It seamlessly integrates an interactive user interface, manifested as a web application. This interface serves as middleware where users gain access to real-time energy generation metrics. The interface underscores the tangible benefits of the renewable energy endeavour.
Figure 1.
The architecture of the SunPath navigator system.
A comparative analysis of energy gain with the SunPath navigator system is provided. The developed hardware was tested in Patiala, Punjab. This research also integrated the applications of machine learning models such as decision trees, AdaBoost, and K-nearest neighbour to estimate energy generation. Its mission encompasses the immediate alleviation of energy challenges and the laying of a foundation for a future that is inherently sustainable and efficient. The key contributions are listed below:
- Development of a SunPath navigator system to generate maximum power from the sun’s radiations;
- Performance evaluation of the SunPath navigator in terms of energy gain when compared with a static system;
- Evaluation of the performance of various machine learning algorithms for predicting energy generation by a dual-axis solar tracking system on a regional dataset from the NSRDB website [4].
The layout of the manuscript is as follows: Section 2 presents a detailed literature review on static and dual-axis sun panel tracking systems, solar PV integration with batteries, and microgrids. The architecture of the developed system and a comparative analysis of energy gains are presented in Section 3. Section 4 presents the machine learning models for energy generation predictions. The article is concluded in Section 5.
2. Literature Review
The prominent need for a seismic shift in energy sourcing is underscored by the sobering fact that our reliance on fossil fuels comes at a high environmental cost. The numbers are unrelenting as the world grapples with the consequences of escalating carbon dioxide emissions. In 2022 alone, the global emission tally reached 36.1 billion metric tons GtCO2, a staggering testament to Earth’s strained ecological balance [5]. The imperative for transitioning to sustainable energy options has transformed from academic discourse to a resounding call for action, echoing through the corridors of governments, industries, and communities worldwide.
Dual-axis sun tracker systems find their most beneficial application in the accumulation of solar collectors, mainly solar towers and dishes. The sun tracking system adjusts to the sun’s movement based on seasonal changes [6]. Various researchers have developed dual-axis sun tracking using sensors, microcontrollers, and communication devices, which present an approximate power gain of 20–35% [7,8,9,10]. Another study focused on modelling and simulating a mechatronic solar tracker for PV systems designed to improve energy efficiency by maximising the capture of incoming solar radiation. The analysed tracker features an equatorial dual-axis mechanism, allowing precise adjustments to both daily and seasonal angles for photovoltaic (PV) modules based on a predefined tracking strategy [11].
Yao et al. [12] focused on a versatile dual-axis solar tracker suitable for solar energy systems. The tracker utilises a declinationclock mounted system, with its primary axis aligned in the east/west direction. Based on this setup, two tracking strategies are proposed: a standard tracking strategy for flat static PV systems and a rotation strategy for navigating solar power systems. In the first method, tracking errors are maintained within predefined limits. In contrast, in the second, the primary axis is adjusted only once per day, and the secondary axis rotates at a fixed speed of 15° per hour. Solar power generation is often hindered by solar angle variations, low elevation, collector spacing, and shading effects. To address this, a backtracking approach is implemented for two-axis solar PV plants, improving energy generation by 1.31%. [13]. Away et al. [14] developed a sensor-based dual-axis sun tracker that incorporated only three similar units of light-dependent resistors arranged in a geometric shape, i.e., a tetrahedron. In this way, it could follow the sun’s source position or the most intense area of visible light observed at any given moment with minimum tracking errors andsensor count and a maximum field of view.
Integration of Solar PV with Grids and Estimation of Energy Generation
Integrating solar PV technology with battery storage and then moving it to the grid is a rising trend in each nation. This integration requires optimal planning regarding the policies, system design constraints, energy management system, electricity rates, and energy demand–generation–release rate [15,16]. Dey et al. [17] evaluated a 90 kW grid-connected solar PV plant’s energy generation and transmission performance. A cloud-based infrastructure was used to monitor the generated energy. Earlier simulations were conducted to optimise the system’s design, taking into consideration parameters such as the selection of static PV panels, their tilting angle, shading on panels, the absorption of sunlight, energy loss, and inverter selection. In a similar research work, a 20 kW rooftop solar power plant was connected to the grid of an electricity distribution company. Its performance was evaluated by considering parameters similar to those cited in the previous research work [18]. This power plant generated 35.920 MWh/yr of electricity and reduced the emission of 100 greenhouse gases by 3875 Kg per month. Zaghba et al. [19] developed a fixed and dual-axis tracking system for a grid-connected photovoltaic power plant. The authors showed that in sunny and partially cloudy weather, fixed tracking generated 247.56 kWh and 257.856 kWh and dual-axis tracking generated 333.228 kWh and 281.496 kWh of energy. The highest and lowest energy gains were 34.6% and 9.16%.
In today’s energy landscape, optimising solar energy utilisation and effectively managing energy consumption pose critical challenges. One notable gap is represented by the lack of an efficient sun tracking system that achieves dual-axis translation and an integrated energy management dashboard to empower users with real-time insights. Traditional solar tracking mechanisms have fallen short of efficiently harnessing the sun’s potential, resulting in suboptimal energy generation. Moreover, the absence of comprehensive tools for users to monitor, manage, and comprehend their energy consumption and production patterns hinders informed decision-making.
4. Solar Energy Generation Patterns from Developed Hardware
The rotation mechanism adjusts the solar panels based on sensor inputs, ensuring optimal alignment with the sun. The mechanism processes sensor data to calculate the sun’s direction and control the rotation mechanism. The developed hardware system was tested in Patiala, India, at latitude 30°19′58.80″ north and longitude 76°24′00.00″ east. The experiments were conducted in December 2023. The graphical visualisation results shown in Figure 3 indicate that the static panel generated a total of 1.65 volts of power, whereas the dual-axis panel generated 2.18 volts. The left subgraph represents the power generation difference at various time stamps. The right subgraph shows the predictions of power generation for the given duration.
Figure 3.
Comparison of energy generation by static and SunPath navigation systems.
The difference between the actual power generation AG and predicted power generation PG is known as an estimation error. Equation (3) shows the computations of estimation error δ.
5. Energy Estimation Using Machine Learning
The estimations applied the power of data analytics and machine learning to estimate solar power generation. Machine learning models generate predictions with little error by analysing historical data, weather trends, and energy usage behaviours. This research applied three machine learning models, a decision tree, AdaBoost, and K-nearest neighbour, to an input dataset. The dataset was taken from NSRDB, the National Solar Radiation Database website [4]. The input features to the machine learning models are panel tilt, panel and solar azimuth angle, solar zenith angle, temperature, relative humidity, pressure, precipitable water, DNI (Direct Normal Irradiance), and DHI (Diffused Horizontal Irradiance). The target feature is GHI (Global Horizontal Irradiance). The training and testing ratio of input data is 80:20.
Figure 4 presents a residual distribution plot (on the left) and feature correlation heatmap (on the right). The residual distribution plot compares the residual (error) distributions of three regression models: decision tree, AdaBoost, and KNN. The decision tree has the most compact distribution, indicating lower errors. AdaBoost shows a broader spread of residuals, suggesting higher variance and potential underperformance. KNN has an error distribution that is broader than that of the decision tree but narrower than that of AdaBoost, indicating moderate performance. The feature correlation heatmap displays the correlation coefficients between different features. Strong positive correlations (closer to +1, in red) are observed between features like panel azimuth angle and solar azimuth angle (0.90) and DHI and GHI (0.71). Strong negative correlations (closer to −1, in blue) include pressure (−0.81) and relative humidity (−0.50). Features such as panel tilt and DNI (−0.05) have weak correlations, suggesting minimal influence. The correlation heatmap highlights key relationships between features, with strong dependencies between solar and atmospheric variables.
Figure 4.
Residual distribution plot (left) and feature correlation heatmap (right).
The models’ performance is evaluated based on various error values such as MAE (Mean Absolute Error), MSE (Mean Squared Error), RMSE (Root Mean Square Error), and R2. Table 1 shows the values of these errors. The decision tree model outperforms AdaBoost and KNN in all metrics, achieving the lowest errors and the highest R2 score. AdaBoost performs the worst, with the highest MAE, MSE, and RMSE and the lowest R2 score. A graphical representation of the error distribution is shown in Figure 5.
Table 1.
Error computation for the machine learning model.
Figure 5.
Error metric comparisons.
In summation, the amalgamation of simulation and modelling, data analysis with machine learning, prototype testing, and weather data integration presents a comprehensive study that fosters design optimisation and galvanises the execution of the dual-axis solar panel initiative. These techniques synergistically contribute to energy efficiency, accuracy, and alignment with the multifaceted needs of society. These predictive insights empower users to make informed decisions, adjust energy consumption strategies, and use solar energy optimally. The integration of weather data further enhances estimation accuracy.
6. Conclusions
Solar energy optimisation emerges as a beacon of innovation and sustainability in the grand tapestry of technological advancement and environmental responsibility. Driven by the objective to improve small-scale solar panel efficiency, we are finding new ways to generate and use energy for wide use cases, such as EV charging stations. This research utilised the applications of sensors for panel movement and cloud servers for processing and visualising energy generation patterns incorporating weather patterns. Such predictive analytics can revolutionise energy distribution and management, ensuring minimal wastage and empowering consumers with data-driven insights into their energy usage. This approach addresses both the efficiency of energy capture and energy estimation for future endeavours in renewable energy.
Author Contributions
Methodology design, Hardware acquisition, Implementation: A.A., H.H., M.S., G.G. and I.S.S.; Methodology verification and validation, Document writing: A.S. All authors have read and agreed to the published version of the manuscript.
Funding
This research received no funding.
Institutional Review Board Statement
Not applicable.
Informed Consent Statement
Not applicable.
Data Availability Statement
A publically available dataset of NSRDB, the National Solar Radiation Database website [4] has been used for this research work.
Conflicts of Interest
The authors declare no conflict of interest.
References
- Dixit, S. Solar technologies and their implementations: A review. Mater. Today Proc. 2020, 28, 2137–2148. [Google Scholar] [CrossRef]
- Qin, J.; Hu, E.; Li, X. Solar aided power generation: A review. Energy Built Environ. 2020, 1, 11–26. [Google Scholar] [CrossRef]
- Mpodi, E.K.; Tjiparuro, Z.; Matsebe, O. Review of dual axis solar tracking and development of its functional model. Procedia Manuf. 2019, 35, 580–588. [Google Scholar] [CrossRef]
- Map, O.S. NSRDB: National Solar Radiation Database. Available online: https://nsrdb.nrel.gov/ (accessed on 20 October 2024).
- Liu, Z.; Deng, Z.; Davis, S.; Ciais, P. Monitoring global carbon emissions in 2022. Nat. Rev. Earth Environ. 2023, 4, 205–206. [Google Scholar] [CrossRef] [PubMed]
- Hafez, A.; Yousef, A.; Harag, N. Solar tracking systems: Technologies and trackers drive 243 types—A review. Renew. Sustain. Energy Rev. 2018, 91, 754–782. [Google Scholar] [CrossRef]
- Rani, P.; Singh, O.; Pandey, S. An analysis on arduino based single axis solar tracker. In Proceedings of the 2018 5th IEEE Uttar Pradesh Section International Conference on Electrical, Electronics and Computer Engineering (UPCON), Gorakhpur, India, 2–4 November 2018; pp. 1–5. [Google Scholar]
- Bekakra, Y.; Zellouma, L.; Serhoud, H. Design and Implementation of a Solar Tracker System with Dual Axis for Photovoltaic Panels in El Oued Region of Algeria. In Proceedings of the 2019 1st International Conference on Sustainable Renewable Energy Systems and Application (ICSRESA), Tébessa, Algeria, 4–5 December 2019; pp. 1–6. [Google Scholar]
- Rotar, R.; Petcut, F.M.; Susany, R.; Oprițoiu, F.; Vlăduțiu, M. Dependability Assessment of a Dual-Axis Solar Tracking Prototype Using a Maintenance-Oriented Metric System. Appl. Syst. Innov. 2024, 7, 67. [Google Scholar] [CrossRef]
- Muthukumar, P.; Manikandan, S.; Muniraj, R.; Jarin, T.; Sebi, A. Energy efficient dual axis solar tracking system using IOT. Meas. Sens. 2023, 28, 100825. [Google Scholar] [CrossRef]
- Marcu, A.; Alexandru, C.; Barbu, I. Modeling and simulation of a dual-axis solar tracker for PV modules. In IOP Conference Series: Materials Science and Engineering; IOP Publishing: Bristol, UK, 2019; Volume 514, p. 012036. [Google Scholar]
- Yao, Y.; Hu, Y.; Gao, S.; Yang, G.; Du, J. A multipurpose dual-axis solar tracker with two tracking strategies. Renew. Energy 2014, 72, 88–98. [Google Scholar] [CrossRef]
- Fernández-Ahumada, L.M.; Ramírez-Faz, J.; López-Luque, R.; Varo-Martínez, M.; Moreno- García, I.; de la Torre, F.C. A novel backtracking approach for two-axis solar PV tracking plants. Renew. Energy 2020, 145, 1214–1221. [Google Scholar] [CrossRef]
- Away, Y.; Ikhsan, M. Dual-axis sun tracker sensor based on tetrahedron geometry. Autom. Constr. 2017, 73, 175–183. [Google Scholar] [CrossRef]
- Khezri, R.; Mahmoudi, A.; Aki, H. Optimal planning of solar photovoltaic and battery storage systems for grid-connected residential sector: Review, challenges and new perspectives. Renew. Sustain. Energy Rev. 2022, 153, 111763. [Google Scholar] [CrossRef]
- Hohne, P.; Kusakana, K.; Numbi, B. Model validation and economic dispatch of a dual axis pv tracking system connected to energy storage with grid connection: A case of a healthcare institution in South Africa. J. Energy Storage 2020, 32, 101986. [Google Scholar] [CrossRef]
- Dey, D.; Subudhi, B. Design, simulation and economic evaluation of 90 kW grid connected Photovoltaic system. Energy Rep. 2020, 6, 1778–1787. [Google Scholar] [CrossRef]
- Karimi, H.; Siadatan, A.; Sepehrinour, M.; Chaharmahali, E. Analyze and Construction of a Photovoltaic (PV) Power Plant Connected to the Grid to Produce Maximum Power on the Roof of the Building. In Proceedings of the 2024 9th International Conference on Technology and Energy Management (ICTEM), Behshahr, Iran, 14–15 February 2024; pp. 1–5. [Google Scholar]
- Zaghba, L.; Khennane Benbitour, M.; Fezzani, A.; Borni, A. Simulation and experimental study of grid-connected photovoltaic power plants in a hot desert climate with fixed and dual-axis tracking. Smart Sci. 2024, 12, 407–422. [Google Scholar] [CrossRef]
- Alexandru, C. A Novel Open-Loop Tracking Strategy for Photovoltaic Systems. Sci. World J. 2013, 2013, 205396. [Google Scholar] [CrossRef] [PubMed]
Disclaimer/Publisher’s Note: The statements, opinions and data contained in all publications are solely those of the individual author(s) and contributor(s) and not of MDPI and/or the editor(s). MDPI and/or the editor(s) disclaim responsibility for any injury to people or property resulting from any ideas, methods, instructions or products referred to in the content. |
© 2025 by the authors. Licensee MDPI, Basel, Switzerland. This article is an open access article distributed under the terms and conditions of the Creative Commons Attribution (CC BY) license (https://creativecommons.org/licenses/by/4.0/).




