Fault Diagnosis of Vehicle Tire Pressure Using Bayesian Networks with Real-Time Robot Operating Systems (ROS) Applications †
Abstract
1. Introduction
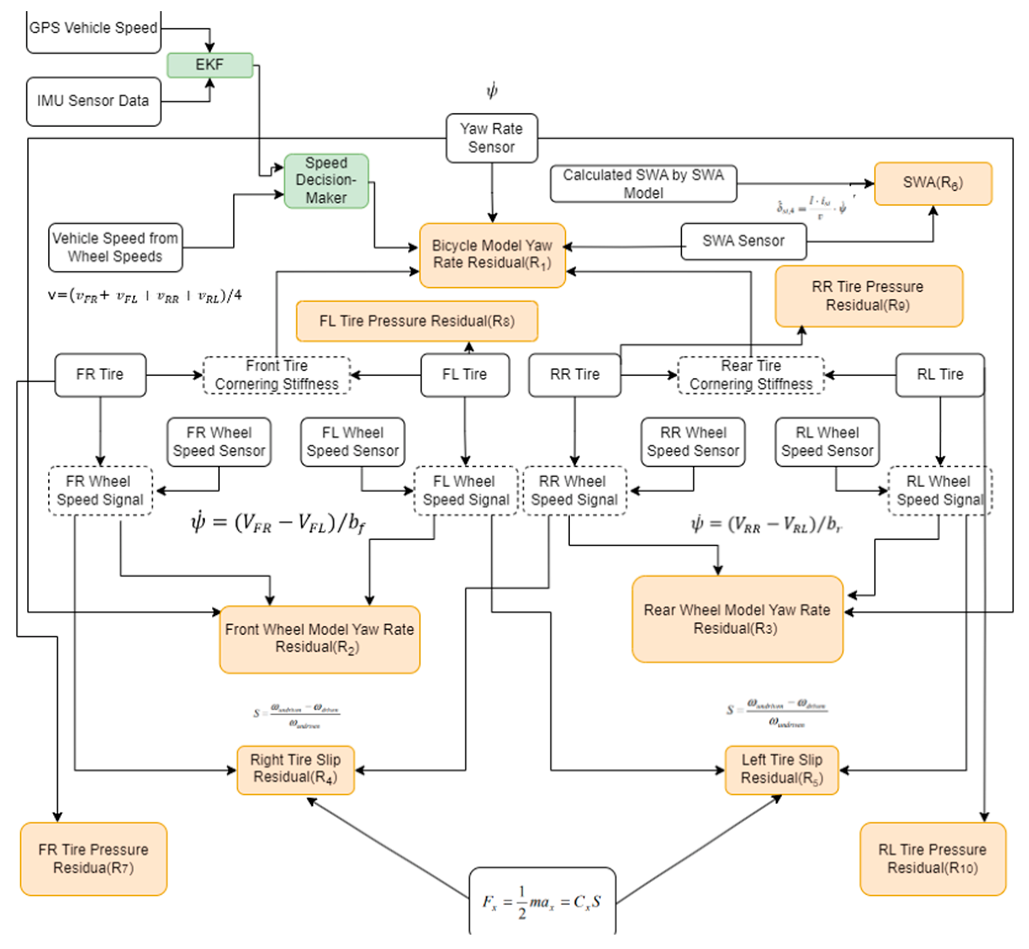
2. Fault Diagnosis Structure
2.1. Sensors
2.2. Calculatıon of Tire Pressure Residuals
2.3. Fault Diagnosis Algorithm
2.4. Dynamic Bayesian Network
2.5. ROS Structure
3. Test Scenario
3.1. Test Scenario
Right Front Tire Pressure Fault Scenario
4. Results
Author Contributions
Funding
Institutional Review Board Statement
Informed Consent Statement
Data Availability Statement
Conflicts of Interest
References
- European Commission. New Rules to Improve Road Safety and Enable Fully Driverless Vehicles in the EU; European Commission: Brussels, Belgium, 2022; Available online: https://ec.europa.eu/commission/presscorner/detail/en/ip_22_4312 (accessed on 18 July 2024).
 - Ko, C.; Fox, D. GP-BayesFilters: Bayesian filtering using Gaussian process prediction and observation models. Int. J. Robot. Res. 2009, 28, 1524–1547. [Google Scholar] [CrossRef]
 - Wang, Z.; Gao, Z.; Ding, S.X. A survey of model-based fault detection and diagnosis methods. Acta Autom. Sin. 2012, 38, 823–839. [Google Scholar]
 - Chen, J.; Patton, R.J. Robust Model-Based Fault Diagnosis for Dynamic Systems; Kluwer Academic Publishers: New York, NY, USA, 1999. [Google Scholar]
 - Raghuraman, S.; Mahadevan, S. Fault detection and diagnosis using dynamic Bayesian networks and system identification. J. Process Control 2010, 20, 604–616. [Google Scholar]
 - Wu, H.; Zhao, J. Deep convolutional neural network model based chemicalprocess fault diagnosis. Comput. Chem. Eng. 2018, 115, 185–197. [Google Scholar] [CrossRef]
 - Ding, S.X. Model-Based Fault Diagnosis Techniques: Design Schemes, Algorithms, and Tools; Springer: Berlin, Germany, 2008. [Google Scholar]
 - Marzat, J.; Lahanier, H.P.; Damongeot, F.; Walter, E. Model-based fault diagnosis for aerospace systems: A survey. Proc. Inst. Mech. Eng. Part G J. Aerosp. Eng. 2011, 226, 1329–1360. [Google Scholar] [CrossRef]
 - Xu, Z.; Liang, M.; Chen, X.; Sun, Y. A survey of data-driven approaches for condition monitoring and fault diagnosis of electrical machines. IEEE Trans. Ind. Electron. 2017, 65, 3990–4001. [Google Scholar]
 - Ji, L.; Zhang, Y.; Yan, R.; Song, Y. Fault diagnosis of power transformers based on fault tree and fault tree-analytic hierarchy process. Electr. Power Syst. Res. 2019, 174, 105822. [Google Scholar]
 - Huang, Y.; McMurran, R.; Dhadyalla, G.; Peter Jones, R. Probability based vehicle fault diagnosis: Bayesian network method. J. Intell. Manuf. 2008, 19, 301–311. [Google Scholar] [CrossRef]
 - Li, D.; Wang, Y.; Wang, J.; Wang, C.; Duan, Y. Recent advances in sensor fault diagnosis: A review. Sens. Actuators A Phys. 2020, 309, 111990. [Google Scholar] [CrossRef]
 - Huang, B.; Zhu, Q.; Zhang, D.; Li, X. A survey of signal processing techniques for rotating machinery fault diagnosis. Measurement 2019, 136, 597–619. [Google Scholar]
 - Harihara, P.P.; Kim, K.; Parlos, A.G. Signal-based versus model-based fault diagnosis-a trade-off in complexity and performance. In Proceedings of the 4th IEEE International Symposium on Diagnostics for Electric Machines, Power Electronics and Drives, SDEMPED 2003, Atlanta, GA, USA, 24–26 August 2023; pp. 277–282. [Google Scholar]
 - Gao, Z.; Cecati, C.; Ding, S.X. A survey of fault diagnosis and fault-tolerant techniques part II: Fault diagnosis with knowledge-based and Hybrid/Active approaches. IEEE Trans. Ind. Electron. 2015, 62, 3757–3767. [Google Scholar] [CrossRef]
 - Bodrumlu, T.; Gözüm, M.M.; Kavak, B. Enhanced Fault Detection of Vehicle Lateral Dynamics Using a Dynamically Adjustable Bayesian Network Structure and Extended Kalman Filter. In ASME International Mechanical Engineering Congress and Exposition; American Society of Mechanical Engineers: Colombus, OH, USA, 2023; p. V009T14A024. [Google Scholar]
 - Yalcin, M.F.; Bodrumlu, T.; Gozum, M.M.; Ates, E. Dinamik Bayes Ağ Yapısı ve Genişletilmiş Kalman Filtresi Kullanılarak Gerçek Zamanlı ROS Uygulaması ile Otonom Bir Araçtaki Yanal Dinamiklerdeki Arıza Tespitinin Gerçeklenmesi, 24. Otomatik Kontrol Ulus. Toplantısı 2023, 408–413. Available online: https://tok2023.itu.edu.tr/docs/librariesprovider68/bildiriler/tok2023-bildiri-kitabi.pdf?sfvrsn=16ceecde_0 (accessed on 18 July 2024).
 





| Symbol | Description | 
|---|---|
| Front-left wheel speed | |
| Front-right wheel speed | |
| Rear-left wheel speed | |
| Rear-right wheel speed | |
| Steering wheel angle | |
| Yaw rate | |
| Front-left wheel pressure | |
| Front-right wheel pressure | |
| Rear-left wheel pressure | |
| Rear-right wheel pressure | 
| Fault | Description | 
|---|---|
| Front-right tire fault | |
| Front-left tire fault | |
| Rear-right tire fault | |
| Rear-left tire fault | |
| Front-right wheel speed fault | |
| Front-left wheel speed fault | |
| Rear-right wheel speed fault | |
| Rear-left wheel speed fault | |
| Yaw rate sensor fault | |
| Steering wheel angle sensor fault | 
| Faults | ||||||||||
|---|---|---|---|---|---|---|---|---|---|---|
| 1 | 0 | 0 | 0 | 0 | 1 | 0 | 0 | 0 | 0 | |
| 1 | 0 | 1 | 0 | 1 | 0 | 0 | 0 | 0 | 1 | |
| 1 | 1 | 0 | 1 | 0 | 0 | 1 | 0 | 0 | 0 | |
| 1 | 1 | 0 | 0 | 1 | 0 | 0 | 1 | 0 | 0 | |
| 1 | 0 | 1 | 1 | 0 | 0 | 0 | 0 | 1 | 0 | |
| 1 | 0 | 1 | 0 | 1 | 1 | 0 | 0 | 0 | 0 | |
| 1 | 1 | 0 | 0 | 1 | 1 | 0 | 0 | 0 | 0 | |
| 1 | 1 | 0 | 1 | 0 | 1 | 0 | 0 | 0 | 0 | |
| 1 | 0 | 1 | 1 | 0 | 1 | 0 | 0 | 0 | 0 | |
| 1 | 1 | 1 | 0 | 0 | 1 | 0 | 0 | 0 | 0 | 
| Tire | Tire Pressure (PSI) | Tire Fault Value | 
|---|---|---|
| Left-front tire | 2.1 | 0 | 
| Right-front tire | 1.8 | 1 | 
| Left-rear tire | 2.1 | 0 | 
| Right-rear tire | 2.2 | 0 | 
Disclaimer/Publisher’s Note: The statements, opinions and data contained in all publications are solely those of the individual author(s) and contributor(s) and not of MDPI and/or the editor(s). MDPI and/or the editor(s) disclaim responsibility for any injury to people or property resulting from any ideas, methods, instructions or products referred to in the content.  | 
© 2024 by the authors. Licensee MDPI, Basel, Switzerland. This article is an open access article distributed under the terms and conditions of the Creative Commons Attribution (CC BY) license (https://creativecommons.org/licenses/by/4.0/).
Share and Cite
Bodrumlu, T.; Gozum, M.; Kavak, B. Fault Diagnosis of Vehicle Tire Pressure Using Bayesian Networks with Real-Time Robot Operating Systems (ROS) Applications. Eng. Proc. 2024, 82, 17. https://doi.org/10.3390/ecsa-11-20438
Bodrumlu T, Gozum M, Kavak B. Fault Diagnosis of Vehicle Tire Pressure Using Bayesian Networks with Real-Time Robot Operating Systems (ROS) Applications. Engineering Proceedings. 2024; 82(1):17. https://doi.org/10.3390/ecsa-11-20438
Chicago/Turabian StyleBodrumlu, Tolga, Murat Gozum, and Batıkan Kavak. 2024. "Fault Diagnosis of Vehicle Tire Pressure Using Bayesian Networks with Real-Time Robot Operating Systems (ROS) Applications" Engineering Proceedings 82, no. 1: 17. https://doi.org/10.3390/ecsa-11-20438
APA StyleBodrumlu, T., Gozum, M., & Kavak, B. (2024). Fault Diagnosis of Vehicle Tire Pressure Using Bayesian Networks with Real-Time Robot Operating Systems (ROS) Applications. Engineering Proceedings, 82(1), 17. https://doi.org/10.3390/ecsa-11-20438
        
                                                
