Design of an Autonomous Drone †
Abstract
1. Introduction
1.1. Brief Review of eVTOL Aircraft and Drones
1.2. Drones Technology
- (1)
- Mathematical method
- (2)
- The control system
- (3)
- Autonomous flight
1.3. Objectives
2. Models and Methods
2.1. Three-Dimensional Modeling
2.2. Mathematical Modeling
2.2.1. Model Structure
2.2.2. Mathematical Model
2.2.3. Rotor Dynamic Model
2.2.4. Description of the Attitude Control Problem
2.3. Brief Conclusions
3. Controller Design
3.1. Cascade Control
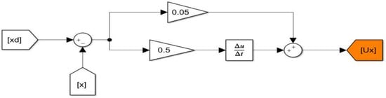
3.2. Block Diagram
3.3. Position Controls
3.4. Attitude Control
4. Simulations
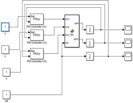
4.1. The Quadrotor Drone in Simulink
4.2. Controllers Building
4.3. Results
5. Further Work
5.1. Controller Selection
5.2. Hardware Improvement
6. Conclusions
Funding
Institutional Review Board Statement
Informed Consent Statement
Data Availability Statement
Conflicts of Interest
References
- Newcome, L.R. Unmanned Aviation: A Brief History of Unmanned Aerial Vehicles; AIAA: Reston, VA, USA, 2004. [Google Scholar]
- Escobar-Ruiz, A.G.; Lopez-Botello, O.; Reyes-Osorio, L.; Zambrano-Robledo, P.; Amezquita-Brooks, L.; Garcia-Salazar, O. Conceptual Design of an Unmanned Fixed-Wing Aerial Vehicle Based on Alternative Energy. Int. J. Aerosp. Eng. 2019, 2019, 8104927. [Google Scholar] [CrossRef]
- Pang, Q. Design and Smooth Control of a Quadrotor Helicopter, University of Science and Technology of China. 2011. Available online: https://kns.cnki.net/kcms/detail/detail.aspx?dbcode=CMFD&dbname=CMFD2011&filename=1011283775.nh&v=ZlD54mmmGF4LGLpHAE0VvtpFINu0rQoGOlIJBjVvNqXRqDGpNx%mmd2BZBadKLnYevH1x (accessed on 13 March 2021).
- Su, J.; Fan, P.; Cai, K. Attitude Control of Quadrotor Aircraft via Nonlinear PID. J. Beijing Univ. Aeronaut. Astronaut. 2011, 37, 9. [Google Scholar]
- Jiang, F.; Li, L.; Cao, B. DC Motor Control with Improved Linear PID Algorithm. Electr. World 2021, 2, P92–P94. [Google Scholar]
- CSDN Forum. Simulink Simulation and PD Cascade Control Trajectory Tracking Simulation of Four-Rotor Aircraft. 2020. Available online: https://download.csdn.net/download/weixin_43145941/13712261 (accessed on 13 March 2021).
- Gao, Q.; Yuan, L.; Wu, Q. Attitude control of a quadrotor UAV based on new LQR. Manuf. Autom. 2014, 37, 13–15. [Google Scholar]
- Hajiyev, C.; Vural, S.V. LQR Controller with Kalman Estimator Applied to UAV Longitudinal Dynamics. Sci. Res. 2012, 4, P36–P41. Available online: https://m.scirp.org/papers/28381 (accessed on 11 March 2021). [CrossRef]
- Wintra. LiDAR Drone. Flyability, 2024. Available online: https://www.flyability.com/hs-fs/hubfs/lidar-drone-flyability-2.jpg?width=1440&height=954&name=lidar-drone-flyability-2.jpg (accessed on 31 July 2024).


















Disclaimer/Publisher’s Note: The statements, opinions and data contained in all publications are solely those of the individual author(s) and contributor(s) and not of MDPI and/or the editor(s). MDPI and/or the editor(s) disclaim responsibility for any injury to people or property resulting from any ideas, methods, instructions or products referred to in the content. |
© 2025 by the author. Licensee MDPI, Basel, Switzerland. This article is an open access article distributed under the terms and conditions of the Creative Commons Attribution (CC BY) license (https://creativecommons.org/licenses/by/4.0/).
Share and Cite
Yu, W. Design of an Autonomous Drone. Eng. Proc. 2024, 80, 12. https://doi.org/10.3390/engproc2024080012
Yu W. Design of an Autonomous Drone. Engineering Proceedings. 2024; 80(1):12. https://doi.org/10.3390/engproc2024080012
Chicago/Turabian StyleYu, Wendi. 2024. "Design of an Autonomous Drone" Engineering Proceedings 80, no. 1: 12. https://doi.org/10.3390/engproc2024080012
APA StyleYu, W. (2024). Design of an Autonomous Drone. Engineering Proceedings, 80(1), 12. https://doi.org/10.3390/engproc2024080012

