Next Article in Journal
Optimization and Forecasting Modelling to Analyse India’s Pursuit of the Sustainable Development Goals in Agenda 2030
Previous Article in Journal
Analysis of Risks Faced by Chinese Exporters After Entering the International Market
 
 
Font Type:
Arial Georgia Verdana
Font Size:
Aa Aa Aa
Line Spacing:
Column Width:
Background:
Proceeding Paper

Analyzing the Challenges in the Healthcare System of Bangladesh †

Industrial Systems Engineering, University of Regina, Regina, SK S4S0A2, Canada
*
Author to whom correspondence should be addressed.
Presented at the 1st International Conference on Industrial, Manufacturing, and Process Engineering (ICIMP-2024), Regina, Canada, 27–29 June 2024.
Eng. Proc. 2024, 76(1), 15; https://doi.org/10.3390/engproc2024076015
Published: 16 October 2024

Abstract

This research aims to comprehensively analyze the influential challenges within the healthcare system of Bangladesh using the DEMATEL–ISM-based Multi-Criteria Decision Analysis (MCDA) approach. The Decision-Making Trial and Evaluation Laboratory (DEMATEL) methodology will be used to identify, evaluate, and prioritize challenges that have a notable impact on the efficiency and effectiveness of healthcare delivery in Bangladesh. The ISM methodology will help create hierarchical structures of challenges and explore the interdependencies among different factors. DEMATEL, a robust tool in decision science, will assist in understanding complex relationships among various criteria. Through this approach, this study intends to reveal the interconnections and causal relationships among different challenges, providing a systematic understanding of their impact on the healthcare system. Population growth was found to be the most challenging factor in the healthcare system of Bangladesh. The outcomes of this research are expected to contribute valuable insights to policymakers, healthcare practitioners, and stakeholders involved in the enhancement of the healthcare system in Bangladesh.

1. Introduction

Bangladesh has made significant progress in achieving the health-related Millennium Development Goals (MDGs) despite facing multifaceted challenges in its healthcare system. These challenges include a lack of public health facilities, a scarcity of skilled workers, inadequate financial resource allocation, and political instability. The country’s health infrastructure is also inadequate, and the population growth rate is high [1].
Bangladesh has a population of over 173 million [2], making it one of the most densely populated countries in the world. The country’s healthcare system is struggling to keep up with the growing demand for medical services. The lack of adequate health infrastructure is one of the major challenges faced by the healthcare system of Bangladesh. [1,3] There is a shortage of public health facilities, and the existing facilities are often poorly equipped and understaffed. The scarcity of skilled workers is another challenge. The country has a low doctor-to-patient ratio, and there is a shortage of nurses and other healthcare professionals [3].
The healthcare system of Bangladesh is also plagued by inadequate financial resource allocation. The government’s expenditure on healthcare is only 2.63% of the country’s GDP [4], which is significantly lower than the recommended 5% by the World Health Organization. The budget allocation in the health sector is also inappropriate, with a significant portion of the budget being spent on curative care rather than preventive care [3].
Political instability is one of the challenges faced by the healthcare system of Bangladesh. The country has a history of political unrest, which has resulted in frequent changes in government policies and priorities. This has led to a lack of continuity in the implementation of healthcare policies and programs [1].
The high rate of population growth is another challenge faced by the healthcare system of Bangladesh. The population growth rate is 1.03% [5], which is higher than the average growth rate of developing countries. This puts additional pressure on the healthcare system, which is already struggling to meet the growing demand for medical services [1].
This research seeks to contribute to the existing body of knowledge by offering an in-depth analysis of the challenges prevalent in the healthcare system of Bangladesh. By adopting the DEMATEL–ISM hybrid Multi-Criteria Decision Analysis (MCDA) approach, this study aims to unravel the intricate web of relationships among various challenges, providing a structured understanding of their interdependencies. Such insights are vital for informed decision-making, enabling policymakers, healthcare practitioners, and stakeholders to devise targeted strategies for overcoming these challenges.

2. Research Methodology

Decision-making processes in complex systems often involve numerous interconnected factors that necessitate advanced analytical methods. The DEMATEL–ISM hybrid methodology emerges as a robust approach, combining the strengths of Decision-Making Trial and Evaluation Laboratory (DEMATEL) and Interpretive Structural Modeling (ISM). Complex decision-making scenarios require a systematic approach to unravel the intricate relationships between various factors [6]. The DEMATEL–ISM hybrid methodology brings together two powerful tools—DEMATEL for understanding interdependence and ISM for constructing structural models [7]. This integration enhances the analytical capabilities, enabling a more comprehensive understanding of decision contexts.

Integrated DEMATEL–ISM Approach

Construction of a Causal Relationship Matrix: Creating a matrix that represents the causal relationships between different factors. This matrix, often referred to as the “direct relation matrix,” shows how each factor directly influences every other factor. Direct relation level between two factors through expert evaluation (typically on 0–2 scale) was determined where 0—no influence, 1—moderate influence, and 2—high influence [8,9,10].
A = a 11 a 1 j a 1 m     a i 1 a i j a i m     a m 1 a m j a m m
Normalize the Matrix: Normalization of them is typically achieved by dividing each element in the matrix by the maximum value of the row sum [10,11].
k = 1 max 1 i n ( Σ j = 1 n a i j ) ,   ( i ,   j = 1,2 , , n )
Development of the Total Influence Matrix: The Total Influence Matrix T is calculated using the following equation:
T = N (I − N)−1
Development of the Overall Influence Matrix: Identity Matrix I is added to the Complete Influence Matrix T, as it does not consider the influence of all factors on itself. The overall influence matrix is denoted by T1 as follows:
T1 = T + I
Construction of Reachability Matrix: The threshold value ‘λ’ is calculated from the Total Influence Matrix T, which is the matrix average of T [10,11].
λ = i = 1 n j ˙ = 1 n a i j N ,
where N is the number of elements.
If a value ‘aij’ from the overall influence matrix surpasses the threshold value, it means one criterion has influence over another criteria and receives a value ‘1’. If the value does not surpass the threshold value, it means one criterion has no influence over another criteria and receives a value of ‘0’. The reachability matrix is generated in the following way [7]:
G = 1 ,   G i j   λ ,   i = 1 , , n 0 ,   G i j < λ , i = 1 , , n
Development of Transitivity Matrix: According to the transitivity rule of a certain factor, if A influences B and B influences C, then A influences C. This rule was applied to the reachability matrix, and 1* was given in case of violation of this rule. This is how the final reachability matrix, or transitivity matrix, was developed.
Factors Partitioning: From the transitivity matrix, factors were partitioned into different levels using the reachability set and the antecedent set. The reachability set for a factor is the collection of all those factors who are influenced by it, and the antecedent set is the collection of all those factors who influence that factor. From reachability and antecedent factor, another set is generated called an intersection set, which is the collection of all those factors common between reachability and antecedent set. Factors having the same reachability and intersection factors are placed at the top level and removed from further iteration. This is applied for all the factors and is partitioned at different levels [12].
Diagraph: In this step, a relationship diagram, termed a diagraph, was drawn based on the SSIM and reachability matrices. In this digraph, factors are placed top to bottom in a descending order of levels [13]. In the final stage, structural ISM was obtained with the help of the diagraph.

3. Model Development

The research methodology is shown in Figure 1.
Several challenging factors were found from the literature review. These factors were discussed with experts in order to obtain a pairwise relation matrix. In this study, the following eleven challenging factors are considered: Limited Public Facilities (X1), Overcrowded Facilities (X2), Healthcare Financing/Govt. Budget (X3), Information Management and Technology (X4), Unavailability of the Health Workforce (X5), Quality of Healthcare Services (X6), Environmental Challenges (X7), Monitoring and Accountability (X8), Government Policies and Governance (X9), Unequal Distribution of Healthcare Facilities (X10), and Population Growth (X11).

3.1. DEMATEL Analysis

At first, 11 challenging factors affecting the healthcare system of Bangladesh were found from a literature review and taking expert opinion. A pairwise comparison was made to create a direct relation matrix. The average matrix of different experts’ opinions is shown in Table 1. After that, normalized direct influence was developed using Equation (1), and the total influence matrix was generated using Equation (2). The overall influence matrix was developed using Equation (3). Table 2 highlights the (r + c) and (r − c), and the cause–effect diagram is presented in Figure 2.

3.2. ISM Analysis

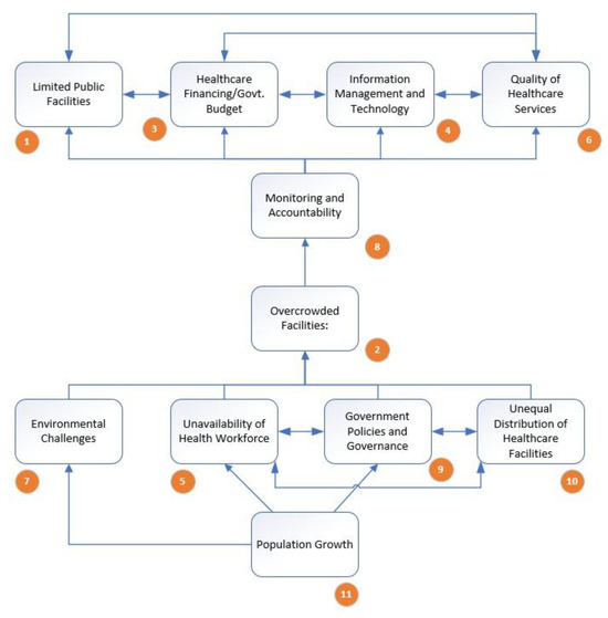
At this stage, the ISM method is utilized. The reachability matrix is obtained from the overall influence matrix using Equation (5). The transitivity rule was applied to the reachability matrix, (*denotes revised relation) and the final reachability matrix, or transitivity matrix, is shown in Table 3. After generating the transitivity matrix, for each factor reachability set, antecedent set, and intersection set were found. From here on, all the factors are partitioned into different levels, as shown in Table 4. The final ISM model is shown in Figure 3.

4. Results and Discussion

Table 2 shows the interconnections among challenges. Positive values (Ri − Cj) mean a challenge causes an effect, while negative values indicate a contributing or affecting factor. Notably, Quality of Healthcare Services (X6), Information Management and Technology (X4), and Environmental Challenges (X7) are the most crucial criteria. On the contrary, Unequal Distribution of Healthcare Facilities (X10), Population Growth (X11), and Government Policies and Governance (X9) are the least important factors. The causal factors are as follows: Unavailability of the Health Workforce (X5), Environmental Challenges (X7), Government Policies and Governance (X9), Unequal Distribution of Healthcare Facilities (X10), and Population Growth (X11). The affecting factors are as follows: Limited Public Facilities (X1), Overcrowded Facilities (X2), Healthcare Financing/Govt. Budget (X3), Information Management and Technology (X4), Quality of Healthcare Services (X6), and Monitoring and Accountability (X8).
Figure 2 confirms Population Growth (X11) and Government Policies and Governance (X9) as the most impactful criteria, directly influencing other factors. Even if they are not the top priorities, they offer insights for managers in addressing healthcare challenges in Bangladesh. To address these healthcare challenges, Bangladesh needs ongoing training programs for healthcare professionals to improve service quality [14]. Investing in Information Management and Technology (X4) is crucial for efficient healthcare processes. Strategic planning should focus on developing healthcare infrastructures resilient to environmental challenges.
The challenge of Limited Public Facilities (X1) can be mitigated by increased investment in healthcare infrastructure, especially in underserved areas. Effective management of Healthcare Financing/Government Budget (X3) requires strategic budget allocation with a priority on health expenditures. Addressing Overcrowded Facilities (X2) involves expanding capacity and optimizing resource utilization [1,3]. E-health and M-health services can be utilized to reduce the overcrowded facility problem [15].
To strengthen Monitoring and Accountability (X8), robust frameworks and mechanisms are needed. Addressing Unavailability of the Health Workforce (X5) requires strategic workforce planning. Tackling Unequal Distribution of Healthcare Facilities (X10) needs targeted investments for equitable access. Managing Population Growth (X11) involves comprehensive family planning programs. Addressing Government Policies and Governance (X9) involves transparent, evidence-based policies and efficient governance structures [1,3]. Implementing these strategies can help Bangladesh overcome healthcare challenges, fostering a more resilient and accessible healthcare system for its diverse population.

5. Conclusions

Healthcare challenges are interdependent on each other and influence one another. The main objective of this paper was to identify those challenging factors and find out how they interact with each other. We tried to find out which factors are causing the challenges and which factors are affected by others. We found out that population growth is the most influential factor and affects other factors. Hence, the policymakers should consider the uncontrolled growth of population first and take necessary steps to control this growth. The main limitation of this research is model development. The opinions of several experts were taken from different sectors of the health infrastructure. This opinion is biased by each expert’s experiences. However, we tried to minimize this by taking the average of their opinion. This paper has future scope. More precise data can be collected by strengthening the information database, and more MCDA can be performed, like fuzzy DEMATEL–ISM, and results can be compared.

Author Contributions

Conceptualization, M.A.H.; methodology, M.A.H. and G.K.; software, M.A.H. and G.K.; validation, M.A.H.; formal analysis, M.A.H.; investigation, M.A.H.; resources, M.A.H., and G.K.; data curation, M.A.H.; writing—original draft preparation, M.A.H.; writing—review and editing, G.K.; visualization, M.A.H.; supervision, G.K.; project administration, G.K. All authors have read and agreed to the published version of the manuscript.

Funding

This research received no external funding.

Institutional Review Board Statement

Not applicable.

Informed Consent Statement

Not applicable.

Data Availability Statement

Data will be available upon request.

Acknowledgments

The authors would like to acknowledge the experts for their invaluable contributions to this research study.

Conflicts of Interest

The authors declare no conflicts of interest.

References

  1. Islam, A. Health System in Bangladesh: Challenges and Opportunities. Am. J. Health Res. 2014, 2, 366. [Google Scholar] [CrossRef]
  2. Demographics of Bangladesh. 2024. Available online: https://www.worldometers.info/demographics/bangladesh-demographics/ (accessed on 4 February 2024).
  3. Shahen, M.A.; Ahmed, R. Challenges for Health Care Services in Bangladesh: An Overview. OSR J. Nurs. Health Sci. 2020, 9, 13–24. [Google Scholar] [CrossRef]
  4. Current health expenditure (% of GDP)—Bangladesh. Available online: https://data.worldbank.org/indicator/SH.XPD.CHEX.GD.ZS?locations=BD (accessed on 14 February 2024).
  5. Bangladesh Population Growth Rate. 2023. Available online: https://www.worldometers.info/world-population/bangladesh-population/ (accessed on 15 January 2024).
  6. Ling, Z. Establishing hierarchy structure in complex systems based on the integration of DEMATEL and ISM. J. Manag. Sci. China 2008, 11, 20–26. [Google Scholar]
  7. Wang, L.; Cao, Q.; Zhou, L. Research on the influencing factors in coal mine production safety based on the combination of DEMATEL and ISM. Saf. Sci. 2018, 103, 51–61. [Google Scholar] [CrossRef]
  8. Awasthi, A.; Grzybowska, K. Barriers of the Supply Chain Integration Process. In Logistics Operations, Supply Chain Management and Sustainability. Eco Production; Golinska, P., Ed.; Springer: Cham, Switzerland, 2014. [Google Scholar] [CrossRef]
  9. Lin, C.L.; Tzeng, G.H. A value-created system of science (technology) park by using DEMATEL. Expert Syst. Appl. 2009, 36, 9683–9697. [Google Scholar] [CrossRef]
  10. Gardas, B.B.; Raut, R.D.; Cheikhrouhou, N.; Narkhede, B.E. A hybrid decision support system for analyzing challenges of the agricultural supply chain. Sustain. Prod. Consum. 2019, 18, 19–32. [Google Scholar] [CrossRef]
  11. Kabir, G.; Balek NB, C.; Tesfamariam, S. Consequence-based framework for buried infrastructure systems: A Bayesian belief network model. Reliab. Eng. Syst. Saf. 2018, 180, 290–301. [Google Scholar] [CrossRef]
  12. Narkhede, B.E.; Gardas, B.B. Hindrances to sustainable workforce in the upstream oil and gas industries—interpretive structural modelling approach. Int. J. Bus. Excell. 2018, 16, 61–81. [Google Scholar] [CrossRef]
  13. Jha, M.K.; Raut, R.D.; Gardas, B.B.; Raut, V. A sustainable warehouse selection: An interpretive structural modelling approach. Int. J. Procure. Manag. 2018, 11, 201–232. [Google Scholar] [CrossRef]
  14. Dixit, A.; Routroy, S.; Dubey, S.K. A systematic literature review of healthcare supply chain and implications of future research. Int. J. Pharm. Healthc. Mark. 2019, 13, 405–435. [Google Scholar] [CrossRef]
  15. Ahmed, T.; Bloom, G.; Iqbal, M.; Lucas, H.; Rasheed, S.; Waldman, L.; Khan, S.; Islam, R.; Bhuiya, A. E-health and M-Health in Bangladesh: Opportunities and Challenges. Available online: https://assets.publishing.service.gov.uk/media/57a089f240f0b652dd0004a8/ER60.pdf (accessed on 15 January 2024).
Figure 1. Flow chart for DEMATEL–ISM model formulation for challenges in the healthcare system.
Figure 1. Flow chart for DEMATEL–ISM model formulation for challenges in the healthcare system.
Engproc 76 00015 g001
Figure 2. Cause–effect diagram.
Figure 2. Cause–effect diagram.
Engproc 76 00015 g002
Figure 3. DEMATEL–ISM-based model for healthcare challenges in Bangladesh.
Figure 3. DEMATEL–ISM-based model for healthcare challenges in Bangladesh.
Engproc 76 00015 g003
Table 1. Direct relation average matrix.
Table 1. Direct relation average matrix.
X1X2X3X4X5X6X7X8X9X10X11
X102000200000
X200000202000
X320010100000
X400000201000
X500000201200
X600200000000
X701100100000
X800210200000
X911221102010
X1012101200000
X1102201221000
Table 2. Total influence matrix.
Table 2. Total influence matrix.
X1X2X3X4X5X6X7X8X9X10X11rcR + cR − cCause/Effect
X10.010.180.050.010.000.230.000.030.000.000.000.510.681.19−0.17Effect
X20.010.000.080.020.000.230.000.180.000.000.000.530.911.44−0.38Effect
X30.190.030.030.100.000.150.000.010.000.000.000.521.582.10−1.06Effect
X40.010.000.050.010.000.210.000.090.000.000.000.380.641.02−0.25Effect
X50.040.030.110.060.020.260.000.140.190.020.000.850.301.150.54Cause
X60.030.010.190.020.000.030.000.000.000.000.000.282.382.65−2.10Effect
X70.020.090.120.010.000.130.000.020.000.000.000.390.180.570.21Cause
X80.040.010.230.110.000.230.000.010.000.000.000.630.931.56−0.30Effect
X90.150.140.290.230.100.290.000.240.020.090.001.560.241.801.32Cause
X100.120.210.160.020.090.290.000.050.020.000.000.950.111.070.84Cause
X110.050.210.290.040.090.320.180.140.020.000.001.360.001.361.36Cause
Table 3. Transitivity matrix.
Table 3. Transitivity matrix.
X1X2X3X4X5X6X7X8X9X10X11DrivingDependence
X1111*00101*000510
X21*111*010100068
X311*110101*000611
X4001*10101000410
X51*1*11*110111*094
X61*011*0100000411
X71*111*0111*00072
X81*0110101000510
X91111110111094
X101111*1101*1*1093
X111*111*11111*01101
Table 4. Partition levels.
Table 4. Partition levels.
VariablesReachability SetAntecedent SetIntersection SetLevel
X1 1,2,3,6,81,2,3,5,6,7,8,9,10,111,2,3,6,8I
X3 1,2,3,4,6,81,2,3,4,5,6,7,8,9,10,111,2,3,4,6,8
X4 3,4,6,82,3,4,5,6,7,8,9,10,113,4,6,8
X6 1,3,4,61,2,3,4,5,6,7,8,9,10,111,3,4,6
X8 82,5,7,8,9,10,118II
X2 22,5,7,9,10,112III
X5 5,9,105,9,10,115,9,10IV
X7 77,117
X9 5,9,105,9,10,115,9,10
X10 5,9,105,9,105,9,10
X11 111111V
Disclaimer/Publisher’s Note: The statements, opinions and data contained in all publications are solely those of the individual author(s) and contributor(s) and not of MDPI and/or the editor(s). MDPI and/or the editor(s) disclaim responsibility for any injury to people or property resulting from any ideas, methods, instructions or products referred to in the content.

Share and Cite

MDPI and ACS Style

Habib, M.A.; Kabir, G. Analyzing the Challenges in the Healthcare System of Bangladesh. Eng. Proc. 2024, 76, 15. https://doi.org/10.3390/engproc2024076015

AMA Style

Habib MA, Kabir G. Analyzing the Challenges in the Healthcare System of Bangladesh. Engineering Proceedings. 2024; 76(1):15. https://doi.org/10.3390/engproc2024076015

Chicago/Turabian Style

Habib, Md Ahsanul, and Golam Kabir. 2024. "Analyzing the Challenges in the Healthcare System of Bangladesh" Engineering Proceedings 76, no. 1: 15. https://doi.org/10.3390/engproc2024076015

APA Style

Habib, M. A., & Kabir, G. (2024). Analyzing the Challenges in the Healthcare System of Bangladesh. Engineering Proceedings, 76(1), 15. https://doi.org/10.3390/engproc2024076015

Article Metrics

Back to TopTop