Batteries Contribution Assessment for Optimal Self-Sufficiency in Large Building Complexes †
Abstract
1. Introduction
2. Materials and Methods
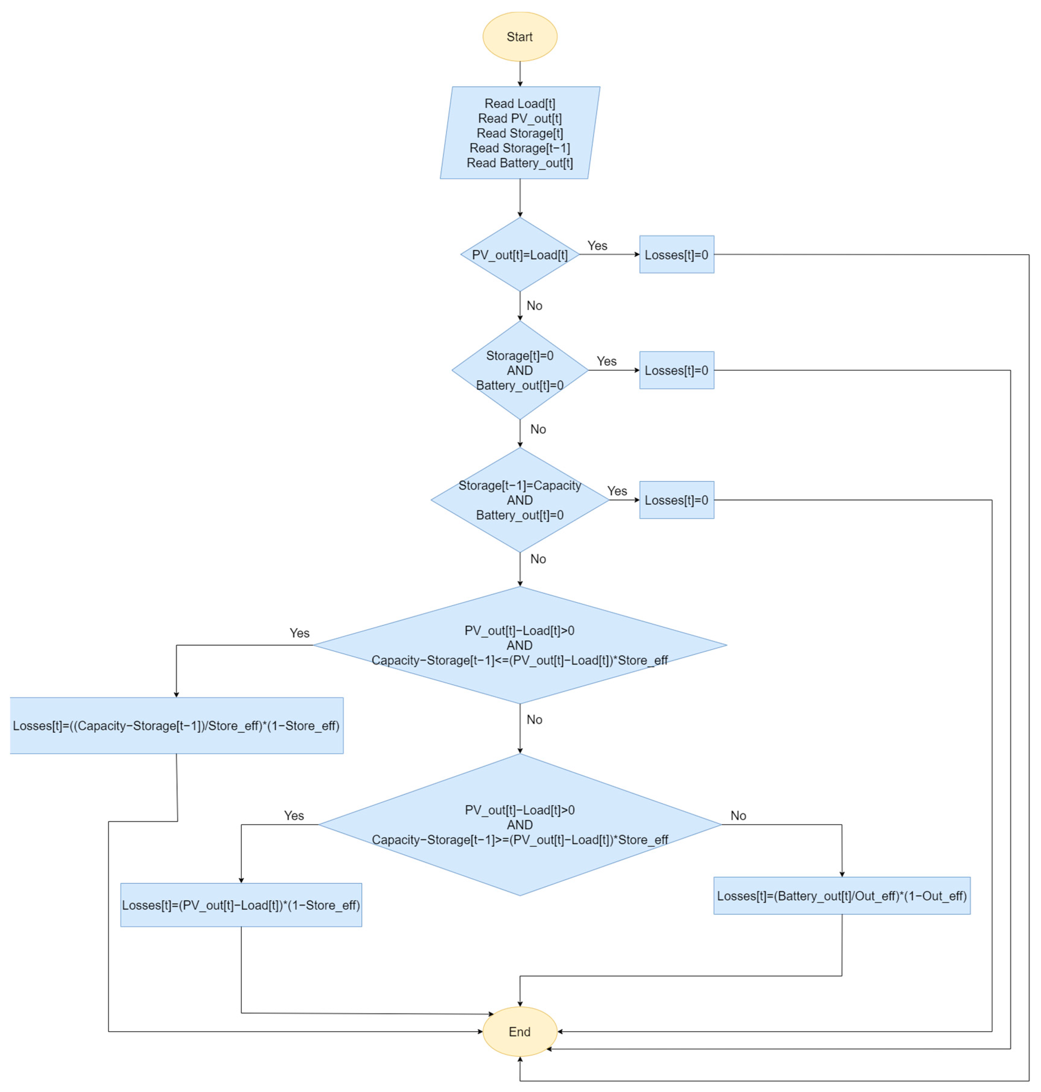
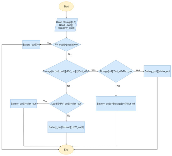
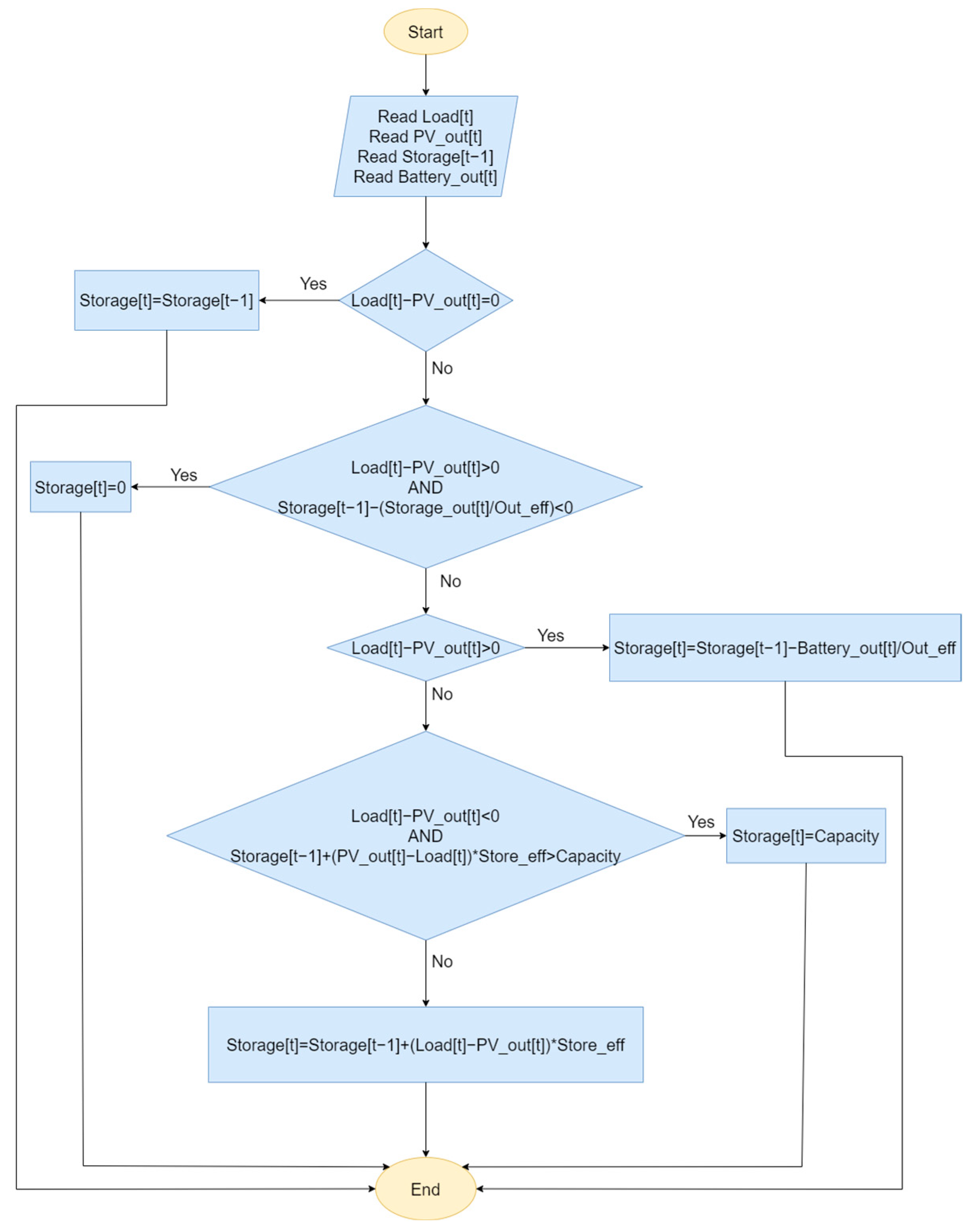
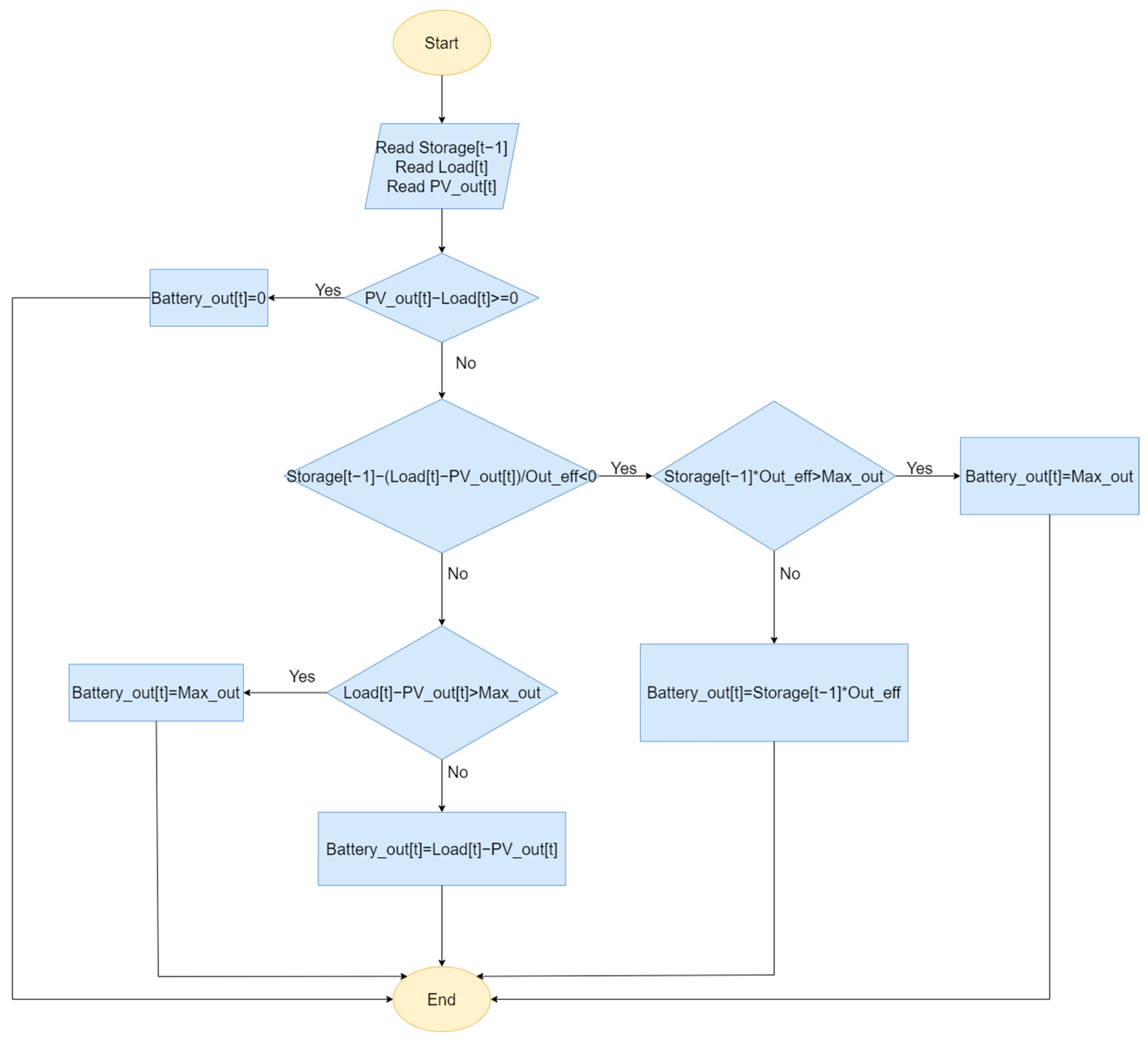
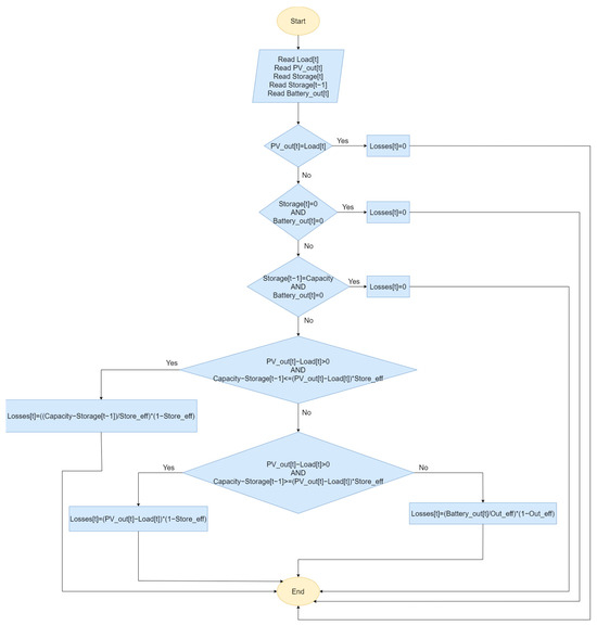
3. Methodology
4. Results and Discussion
5. Conclusions
Author Contributions
Funding
Institutional Review Board Statement
Informed Consent Statement
Data Availability Statement
Acknowledgments
Conflicts of Interest
References
- Amasyali, K.; El-Gohary, N.M. A Review of Data-Driven Building Energy Consumption Prediction Studies. Renew. Sustain. Energy Rev. 2018, 81, 1192–1205. [Google Scholar] [CrossRef]
- Zhao, H.; Magoulès, F. A Review on the Prediction of Building Energy Consumption. Renew. Sustain. Energy Rev. 2012, 16, 3586–3592. [Google Scholar] [CrossRef]
- Mavrotas, G.; Demertzis, H.; Meintani, A.; Diakoulaki, D. Energy Planning in Buildings under Uncertainty in Fuel Costs: The Case of a Hotel Unit in Greece. Energy Convers. Manag. 2003, 44, 1303–1321. [Google Scholar] [CrossRef]
- Voss, K.; Sartori, I.; Napolitano, A.; Geier, S.; Goncalves, H.; Hall, M. Load matching and grid interaction of net zero energy buildings. In Proceedings of the EUROSUN 2010 International Conference on Solar Heating, Cooling and Buildings, Graz, Austria, 28 September–1 October 2010. [Google Scholar]
- Hoang, A.T.; Nižetić, S.; Olcer, A.I.; Ong, H.C.; Chen, W.-H.; Chong, C.T.; Thomas, S.; Bandh, S.A.; Nguyen, X.P. Impacts of COVID-19 Pandemic on the Global Energy System and the Shift Progress to Renewable Energy: Opportunities, Challenges, and Policy Implications. Energy Policy 2021, 154, 112322. [Google Scholar] [CrossRef] [PubMed]
- Guan, Y.; Yan, J.; Shan, Y.; Zhou, Y.; Hang, Y.; Li, R.; Liu, Y.; Liu, B.; Nie, Q.; Bruckner, B.; et al. Burden of the Global Energy Price Crisis on Households. Nat. Energy 2023, 8, 304–316. [Google Scholar] [CrossRef]
- E.C. Horizon 2020 Work Programme 2018–2020: 10. Secure, Clean and Efficient Energy. Available online: https://ec.europa.eu/research/participants/data/ref/h2020/wp/2018-2020/main/h2020-wp1820-energy_en.pdf (accessed on 20 June 2023).
- IEA. Net Zero by 2050: A Roadmap for the Global Energy Sector; International Energy Agency: Paris, France, 2021. [Google Scholar]
- US DOE. A Common Definition for Zero Energy Buildings. 2015. Available online: https://www.energy.gov/ (accessed on 22 June 2023).
- Directive 2010/31/EU of the European Parliament and of the Council of 19 May 2010 on the Energy Performance of Buildings (Recast); Official Journal of the European Union: Brussels, Belgium, 2010; Volume 153, Available online: https://eur-lex.europa.eu/LexUriServ/LexUriServ.do?uri=OJ:L:2010:153:0013:0035:EN:PDF (accessed on 26 June 2023).
- IEA. Perspectives for the Clean Energy Transition: The Critical role of Buildings; International Energy Agency: Paris, France, 2019. [Google Scholar]
- Kisyov, P. Increasing Building’s Self-Sufficiency Rates through PV plus Storage Hybrids. J. Phys. Conf. Ser. 2022, 2339, 012023. [Google Scholar] [CrossRef]
- Luthander, R.; Widén, J.; Nilsson, D.; Palm, J. Photovoltaic Self-Consumption in Buildings: A Review. Appl. Energy 2015, 142, 80–94. [Google Scholar] [CrossRef]
- Australian Renewable Energy Agency. Solar Energy. 2022. Available online: http://bit.ly/3XbWa8z (accessed on 26 June 2023).
- Koroneos, C.; Polyzakis, A. Energy and Exergy Analysis of the Greek Hotel Sector: An Application. Energy Build. 2009, 41, 402–406. [Google Scholar]
- Zografakis, N.; Gillas, K.; Pollaki, A.; Profylienou, M.; Bounialetou, F.; Tsagarakis, K.P. Assessment of Practices and Technologies of Energy Saving and Renewable Energy Sources in Hotels in Crete. Renew. Energy 2011, 36, 1323–1328. [Google Scholar] [CrossRef]
- Karagiorgas, M.; Tsoutsos, T.; Moiá-Pol, A. A Simulation of the Energy Consumption Monitoring in Mediterranean Hotels. Energy Build. 2007, 39, 416–426. [Google Scholar] [CrossRef]
- Dascalaki, E.; Balaras, C.A. XENIOS—A Methodology for Assessing Refurbishment Scenarios and the Potential of Application of RES and RUE in Hotels. Energy Build. 2004, 36, 1091. [Google Scholar] [CrossRef]
- Karagiorgas, M.; Tsoutsos, T.; Drosou, V.; Pouffary, S.; Pagano, T.; Lara, G.; Melimmendes, J. HOTRES: Renewable Energies in the Hotels. An Extensive Technical Tool for the Hotel Industry. Renew. Sustain. Energy Rev. 2006, 10, 198–224. [Google Scholar] [CrossRef]
- Vourdoubas, J. The Impacts of COVID-19 Pandemic on Tourism Industry in The Island of Crete, Greece. Ejsocial 2023, 3, 72–80. [Google Scholar] [CrossRef]
- Ali, Y.; Mustafa, M.; Al-Mashaqbah, S.; Mashal, K.; Mohsen, M. Potential of Energy Savings in the Hotel Sector in Jordan. Energy Convers. Manag. 2008, 49, 3391–3397. [Google Scholar] [CrossRef]
- Zhang, T.; Wang, M.; Yang, H. A Review of the Energy Performance and Life-Cycle Assessment of Building-Integrated Photovoltaic (BIPV) Systems. Energies 2018, 11, 3157. [Google Scholar] [CrossRef]
- Graham, P.; Wang, D.; Braslavsky, J.; Reedman, L. Projections for Small-Scale Embedded Technologies; Technical Report; CSIRO: Canberra, Australia, 2018; pp. 8–65. Available online: https://www.aemo.com.au/ (accessed on 29 June 2023).
- Le, T.S.; Nguyen, T.N.; Bui, D.-K.; Ngo, T.D. Optimal Sizing of Renewable Energy Storage: A Techno-Economic Analysis of Hydrogen, Battery and Hybrid Systems Considering Degradation and Seasonal Storage. Appl. Energy 2023, 336, 120817. [Google Scholar] [CrossRef]
- Zhang, Y.; Lundblad, A.; Campana, P.E.; Yan, J. Comparative Study of Battery Storage and Hydrogen Storage to Increase Photovoltaic Self-Sufficiency in a Residential Building of Sweden. Energy Procedia 2016, 103, 268–273. [Google Scholar] [CrossRef]
- Moshövel, J.; Kairies, K.-P.; Magnor, D.; Leuthold, M.; Bost, M.; Gährs, S.; Szczechowicz, E.; Cramer, M.; Sauer, D.U. Analysis of the Maximal Possible Grid Relief from PV-Peak-Power Impacts by Using Storage Systems for Increased Self-Consumption. Appl. Energy 2015, 137, 567–575. [Google Scholar] [CrossRef]














| PV Power (kW) | Capacity (kWh) | CAPEX (€) |
|---|---|---|
| 7200 | 19,800 | 12,150,000 |
| 7400 | 19,000 | 12,150,000 |
| 7600 | 18,400 | 12,200,000 |
| 7800 | 18,000 | 12,300,000 |
| 8000 | 17,600 | 12,400,000 |
Disclaimer/Publisher’s Note: The statements, opinions and data contained in all publications are solely those of the individual author(s) and contributor(s) and not of MDPI and/or the editor(s). MDPI and/or the editor(s) disclaim responsibility for any injury to people or property resulting from any ideas, methods, instructions or products referred to in the content. |
© 2024 by the authors. Licensee MDPI, Basel, Switzerland. This article is an open access article distributed under the terms and conditions of the Creative Commons Attribution (CC BY) license (https://creativecommons.org/licenses/by/4.0/).
Share and Cite
Karapidakis, E.; Nikologiannis, M.; Kikaki, A.; Markaki, M.; Moutsopoulou, A. Batteries Contribution Assessment for Optimal Self-Sufficiency in Large Building Complexes. Eng. Proc. 2024, 60, 7. https://doi.org/10.3390/engproc2024060007
Karapidakis E, Nikologiannis M, Kikaki A, Markaki M, Moutsopoulou A. Batteries Contribution Assessment for Optimal Self-Sufficiency in Large Building Complexes. Engineering Proceedings. 2024; 60(1):7. https://doi.org/10.3390/engproc2024060007
Chicago/Turabian StyleKarapidakis, Emmanuel, Marios Nikologiannis, Ariadni Kikaki, Marini Markaki, and Amalia Moutsopoulou. 2024. "Batteries Contribution Assessment for Optimal Self-Sufficiency in Large Building Complexes" Engineering Proceedings 60, no. 1: 7. https://doi.org/10.3390/engproc2024060007
APA StyleKarapidakis, E., Nikologiannis, M., Kikaki, A., Markaki, M., & Moutsopoulou, A. (2024). Batteries Contribution Assessment for Optimal Self-Sufficiency in Large Building Complexes. Engineering Proceedings, 60(1), 7. https://doi.org/10.3390/engproc2024060007

