Next Article in Journal
Sensitivity Analysis of Internally Reinforced Beams Subjected to Three-Point Bending Load
Previous Article in Journal
Recent Advances in Modeling of Particle Dispersion
 
 
Font Type:
Arial Georgia Verdana
Font Size:
Aa Aa Aa
Line Spacing:
Column Width:
Background:
Proceeding Paper

Understanding the Impact of Deep Learning Models on Building Information Modeling Systems: A Study on Generative Artificial Intelligence Tools †

by
Veli Mustafa Yönder
Architecture Faculty, Izmir Institute of Technology, Gülbahçe Campus, Izmir 35433, Turkey
Presented at the 1st International Online Conference on Buildings, 24–26 October 2023; Available online: https://iocbd2023.sciforum.net/.
Current address: Architecture Faculty, Kütahya Dumlupınar University, Kütahya 43000, Turkey.
Eng. Proc. 2023, 53(1), 57; https://doi.org/10.3390/IOCBD2023-15381
Published: 26 October 2023
(This article belongs to the Proceedings of The 1st International Online Conference on Buildings)

Abstract

:
The power of the relationship between building information modeling (BIM) systems and advanced artificial intelligence models holds considerable weight for users of BIM. This relationship allows the generation, analysis, and deduction of insights from substantial construction digital data. This research explores the relationship between generative artificial intelligence (generative AI), deep neural nets, and the BIM systems, including its users. This study examines the correlation between generative artificial intelligence and BIM methodology by conducting a case study. Furthermore, this paper investigates the conceptual and practical use of generative AI components (e.g., text-to-image models, diffusion networks, deep neural networks, large language model, and generative adversarial network) in BIM systems via bibliometric analysis.

1. Introduction

The implementation of virtual design and construction (VDC) and digital twin (DT) methodologies plays a crucial role in the digital transformation of the construction sector. In addition, the potential applications of building information modeling are extensive [1]. Within the discipline of architecture, several complicated digital systems are utilized to enhance design processes. These systems encompass computer-aided design data, parametric/algorithmic/computational design process data, generative design models, and extensive data derived from building activities. These data sources serve as inputs for artificial intelligence models, enabling the integration of advanced computational techniques in architectural practices. Artificial intelligence (AI) models and approaches exhibit a high degree of complexity and find application across many academic disciplines. The utilization and theoretical frameworks surrounding the implementation of deep neural networks (DNNs) in the fields of construction and architecture have experienced steady growth over time. Numerous research studies have been conducted to examine the practicality of employing generative AI tools or methodologies within the field of architecture [2,3,4,5,6]. The primary objective of this research is to investigate the amalgamation of building information modeling and state-of-the-art deep learning models. Furthermore, a case study has been carried out to assess its effectiveness.
Numerous studies have been conducted to examine the correlation between artificial intelligence and BIM [7,8,9,10]. Additionally, exploring the integration of BIM models into currently developed generative artificial intelligence (GenAI) models is essential. The utilization of generative models in conjunction with the BIM system facilitates the simplification of the designer’s tasks. Generative adversarial networks (GANs), text-to-image techniques, diffusion networks, and large-scale language models possess promising prospects for utilization within the domain of the use of BIM design. Overall, this work examines the correlation between generative artificial intelligence (GenAI) and BIM using a specific case study. In this case study, a comprehensive textual depiction of the architectural component was formulated, and various alternatives were developed at varying levels of specificity. Moreover, the present work employs bibliometric analysis as a method to examine and interpret large-scale scientific datasets.

2. Theoretical Framework

The culture surrounding BIM is complex and encompasses several procedures related to the generation of BIM data and the assessment of its outcomes. The inclusion of both geometric and textual data inside BIM holds significant relevance for both designers and field applications. In the contemporary construction sector, the impact of digitization has prompted efforts to transition from conventional digital approaches to artificial intelligence-aided design processes and the use of generative BIM practices. This study examines the effects of deep neural networks and GenAI/GAI techniques on the development and understanding of BIM design data. The present study employed bibliometric analysis via the VOSViewer program and Scopus database. The data was loaded into VOSViewer version 1.6.19 software [11] and afterward subjected to co-occurrence analysis. The chosen approach for analysis was the full counting method, with the unit of analysis being author keywords. In their study, Heidari et al. (2023) [12] use VOSViewer, CiteSpace, and Gephi tools to conduct a bibliometric analysis of the terms “AI” and “BIM”. Besides, deep learning (DL) algorithms have many kinds of applications in the construction industry [13,14,15,16,17,18,19]. Furthermore, Zabin et al. (2022) [20] conducted a systematic literature study to examine the correlation between machine learning methods and building information modeling systems.
The section of this study theoretical framework entails a detailed explanation of the findings obtained from the bibliometric analysis. A thorough investigation was carried out in the Scopus database by inputting the keywords “BIM” and “deep neural network” [(Query: ALL (“BIM”) AND ALL (“deep neural network”))]. A comprehensive analysis was conducted on a total of 1092 papers. There was an observed increase in the quantity of publications from 2015 to 2023. Most of the publications originate from the disciplines of engineering and computer science (Figure 1).
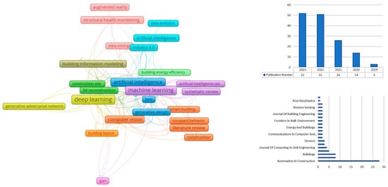
Subsequently, an analysis was conducted on publications that encompassed the concepts of “Building Information Modeling” and “Generative Adversarial Networks” based on the specified query: ((ALL (“Building Information Modeling”) OR ALL (“Building Information Modelling”)) AND ALL (“Generative Adversarial Network”)). A cumulative count of 146 scholarly articles was identified. Since the year 2019, there has been an observed increase in the quantity of published works (Figure 2). Based on the findings of the examination, a total of 11 clusters were identified. Elements of the clusters include terms such as architecture, generative design, smart building, 3D reconstruction, building layout, and data analytics (Figure 2).
The database was queried using the search terms “Building Information Modeling” and “Transformer” [(Query: TITLE-ABS-KEY (“Building Information Modeling”) OR TITLE-ABS-KEY (“Building Information Modelling”) OR TITLE-ABS-KEY (“BIM”) AND TITLE-ABS-KEY (“Transformer”))]. The number of scholarly articles published throughout the time frame of 2010 to 2023 amounts to 32. A total of 25 publications were recorded over the time frame of 2017 to 2023 (Figure 3). Publications encompass the fields of engineering and computer sciences. BIM logs, building codes, large language model, prompt engineering, natural language processing, construction management, automated code checking, generative pre-trained transformer, and digital transformation are some of the cluster keywords (Figure 3). Furthermore, a search was conducted in the Scopus database using the terms “Building Information Modeling” and “Diffusion model” (ALL (“Building Information Modeling”) AND ALL (“diffusion network”) OR ALL (“diffusion model”) AND ALL (“Artificial Intelligence”)). A total of 30 publications were identified. There has been an increase in the number of publications since the year 2015. Eight clusters were constructed. Machine learning, blockchain, artificial intelligence, digital twin, 5D BIM, design process, GNN, and conceptual model are some of the cluster keywords (Figure 4).
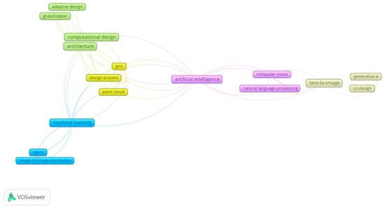
The Scopus database was searched using the query “(ALL (“BIM”) AND ALL (“Midjourney”) OR ALL (“Stable Diffusion”) OR ALL (“DALL E”))” to analyze BIM and generative AI tools like Midjourney, Stable Diffusion, and Dall-e. The predominant proportion of publications consists of articles (66 percent), with the majority originating from the year 2023. Based on the outcomes of the co-occurrence analysis, a total of five clusters were established (Figure 5). The first cluster is characterized by the keywords computational design, grasshopper, adaptive design, and architecture. The second cluster comprises machine learning, conditional generative adversarial networks (CGANs), and image-to-image translation. The third cluster comprises generative AI, text-to-image, and co-design keywords. The core cluster comprises artificial intelligence, natural language processing, and computer vision. The core cluster is interconnected with the other clusters.
Finally, the database was searched using the keywords “building information modeling” and “variational autoencoder” with the query: TITLE-ABS-KEY (“Building Information Modeling”) OR TITLE-ABS-KEY (“Building Information Modelling”) AND TITLE-ABS-KEY (“Variational Autoencoder”). Simultaneously, the database was queried [(Query: ALL(“Building Information Modeling”) AND ALL(“Large Language Model”))] using the phrases “Building Information Modeling” and “Large Language Model,” resulting in the identification of six publications. The integration of generative models has the potential to greatly enhance various design processes, spanning from the idea to visual representation.

3. Methodology

The importance of generative artificial intelligence (GenAI/GAI) tools in architecture and design is quite significant. The field of generative AI incorporates a wide range of methodologies that are characterized by their multidimensional nature, consisting of various constituent components and models. The expeditious generation of alternate options and results from architectural descriptions empowers the designer to cultivate diverse alternatives for resolving the design problem. This study examines the relationship between generative AI tools and the BIM designer using a case study (Figure 6). The Dall-E v2 [21], Stable Diffusion [22,23], and MidJourney [24] tools have undergone testing. The resulting 2D images with varying levels of detail provide insight to the designer or modeler who is developing the BIM model. Ploennigs (2023, p. 20) [25] employed diffusion models in the generation of architectural plans and presented a prospective workflow diagram for a “semantic BIM-based diffusion model” in the future directions segment of their study. In their research, Jang and Lee (2023, p. 7) [26] examined the process of incorporating pre-trained large language models into BIM authoring tools. Besides, architects can utilize large-scale language-image (LLI) models to generate synthetic designs, which can provide multifaceted solutions to complex issues [27]. Exploring the use of generative AI instruments for architectural concept generation and early design phases is a significant concern within this subject.
In this study’s methodology part is subjected to testing via the design of an architectural component, specifically a “window”, as well as alternate design options (Figure 5/#0-1-2-3-4). There exists a wide variety of windows, ranging from traditional to contemporary designs (Figure 6). Besides, the details of each varies. Initially, a comprehensive description of the window component has been created. It is important to highlight that the level and types of details vary. The autonomous decision-making capabilities of AI are constrained, and the outcomes achieved are contingent upon the user’s expertise, awareness, and capability to articulate accurate prompts ([28], p. 103). In this regard, specific prompts have been articulated for the Generative AI models employed in this research. The prompts were formulated considering inputs such as the level of detail, types of windows, and window components (i.e., headers, jambs, and sills). A subset of the 2D outputs obtained were discarded due to their lack of desirable qualities. The attributes necessary to comply with the BIM standards were derived from the sample window drawing. By modeling the window object, the BIM designer has the ability to modify its geometry by transforming it into a parametric object.

4. Results and Discussion

When utilizing artificial intelligence-aided design data, the BIM designer has the opportunity to utilize machine learning technologies such as natural language processing, computer vision, and GenAI/GAI. This study utilizes generative artificial intelligence technologies to generate diverse design ideas for BIM components (Figure 7). The findings of this study comprise case study components. The result section focuses on the exploration of different 2D options for the design of BIM components (i.e., form-finding strategies and design alternatives), namely the architectural element known as the ‘window’. This exploration is conducted through the utilization of generative artificial intelligence techniques. Text-to-image models were utilized in this particular scenario, resulting in the creation of many layouts. An analysis was conducted to assess the possibility of the resulting 2D outputs to serve as a solid basis. Throughout this analysis, the window drawings that were created for a BIM model were taken into account. For illustrative purposes, a specific window design is delineated, and its intricacies are articulated in written form. The early design concepts were generated via generative AI tools (e.g., diffusion models). Besides, several 2D outputs were decommissioned and reconstructed in accordance with BIM guidelines (Figure 7). Some outputs generated by generative AI tools were not utilized due to the inadequate maturity of the relationship between the elements comprising the window architecture element. Consequently, efforts have been made to generate prompts. Utilizing the BIM guideline is crucial since it has drawings and material information that can be readily consulted.
The BIM ecosystem encompasses various actors, including BIM designers and BIM managers, each of whom possesses distinct areas of jurisdiction. For instance, the generation of the BIM model or the formulation of BIM execution plans (BEP) are carried out by distinct users. The primary responsibility of the BIM manager is to oversee the integration of BIM processes in the project and leverage the capabilities of BIM technology to address any potential issues that may develop. The main duty of the BIM designer is to create 2D drawings and 3D models in the fields of structural, architectural, and mechanical engineering, while adhering to relevant standards and regulations. A BIM consultant imparts essential knowledge and expertise to BIM stakeholders throughout the BIM processes. Other individuals involved in this context include an information manager, a BIM taskforce, and a BIM trainer. Emerging AI technologies may necessitate that BIM actors modify their strategies to incorporate innovative AI methods. Gaining insight into the necessary criteria for the implementation of sophisticated deep learning (DL) models (e.g., CNNs, RNNs, LLMs, VAE, GANs, diffusion models, and transformer models) within the context of building information modeling systems is essential for BIM designer (Figure 7).
To guarantee the efficacy and quality of the model, AI-based BIM requires a large sample size or high model accuracy. The utilization of contemporary AI methodologies such as model-centered AI and data-centered AI (DCAI) can facilitate the methodical advancement of a BIM-based machine learning system. In this context, utilizing big data extracted from 3D BIM system may be essential for enhancing the implementation of 3D BIM modeling through artificial intelligence. Creating a repository of 3D BIM models can facilitate the training of AI models, making the process comparatively simpler. To establish this repository, it is crucial that the projects, particularly those that are public (e.g., municipality projects, government projects, and university research projects) are built using semantic models. Additionally, these models must be made available upon request, subject to certain limitations. AI models trained using a database that incorporates both visual and textual information can greatly enhance BIM-based approaches. Besides, openBIM datasets can be useful for training diffusion models [25]. Generative AI algorithms can be employed to produce 2D underlays of architectural components but necessitate manual reinterpretation to generate a substantial quantity of design choices for 3D BIM models. This study utilizes generative AI techniques to produce visuals for the conceptual design phase, and investigates the processes involved in generating the foundation for the architectural 3D BIM model and reinterpreting the design.
Ensuring the accuracy of the AI model may necessitate hyperparameter optimization and the development of associated machine learning or deep learning algorithms. Testing and training of cutting-edge models are beneficial in this setting. Additionally, it is imperative to optimize the parameters/settings of these models or pre-trained networks until the most optimal outcomes are achieved. The model’s parameters exhibit a wide range, including the activation function, number of epochs, and choice of optimization algorithm. The optimization of the model is thus a recursive procedure. The model parameters are iteratively examined until the model performance yields the optimal outcome. Generative AI technologies equipped with text-to-image capacity may undergo many optimization stages. Prompt development in this field is crucial, as this research utilizes techniques such as DALL-E v2 and Stable Diffusion to produce visuals based on prompts. Prompt engineering is an individual field that involves enhancing and refining the input inquiries, known as prompts, to achieve the intended outcomes. Conducting testing on prompt configurations and specifications enhances the outcome.

5. Conclusions

The establishment of a culture centered around BIM possesses the capacity to furnish a digital framework that effectively caters to the needs of users throughout various stages of the design process (ranging from initial concept design to the final stage) as well as throughout implementation (including fabrication processes and field applications). Furthermore, the BIM system encompasses various players, including each of these actors assumes significant tasks as delineated by the workflow charts. This study investigates the correlation between generative artificial intelligence (GenAI/GAI), deep neural networks, and building information modeling through case study and bibliometric analysis. Additionally, generative AI models have demonstrated notable efficacy within the domain of deep learning models, specifically in the areas of generating novel design alternatives and accommodating a diverse array of variations. This approach can allow for the development of numerous design problems and corresponding solutions.
The advancement of artificial intelligence tools is progressively enhancing the capacity to acquire knowledge and draw conclusions from data. One factor contributing to this rise is the benefits offered by big data. By developing databases that rely on BIM and incorporating AI models such as computer vision or natural language processing, unlocking novel opportunities for BIM procedures. Training productive AI models, such as those that generate images and text, using these resources can produce a highly advantageous situation, particularly for BIM designers. Generative AI systems can be highly effective for BIM designers and modelers, particularly throughout the concept design and project development stages. When text-to-image models are taught using architectural vocabulary and BIM terminology, they have potential to be effective in generating innovative ideas for designers. In this context, it is crucial to create prompts that use BIM vocabulary and relevant datasets. Hence, it may be necessary to formulate prompts that rely on BIM-specific terminology and are reinforced by architectural, structural, and mechanical components.
Combining BIM models with traditional machine learning methods and incorporating generative AI models into BIM systems may need distinct workflows. This research examines the incorporation of 2D elements produced by generative AI techniques and subsequently reinterpreted within a BIM system. In this situation, the utilization of generative AI technologies that are compatible with BIM technology is employed in this project by producing 2D results and engaging in manual 3D modeling. This paper examines the integration of text-to-image Generative AI technologies with BIM within the context of the conceptual design (schematic design) phase, using a case study approach. The BIM drafter or BIM designer’s deep knowledge of BIM modeling procedures, such as attribute table generation, level of detail, model components, and detail modeling, is valuable in the transformation and digitization of outputs from AI models, particularly in the transition from 2D to 3D. By employing this approach, it is possible to generate design options and assess different versions. Prompts play a crucial role in the generation of design choices. The precision and extent of the prompts created for architectural components can impact the results. Once the prompts have been entered, it is crucial to create visual representations and generate multiple iterations instead of simply relying on the obtained outcomes. In subsequent research endeavors, the field of BIM big data will undergo further development, accompanied by the design of a comprehensive case study with LLMs.

Supplementary Materials

The presentation materials can be downloaded at: https://www.mdpi.com/article/10.3390/IOCBD2023-15381/s1.

Funding

This research received no external funding.

Institutional Review Board Statement

Not applicable.

Informed Consent Statement

Not applicable.

Data Availability Statement

No new data were created or analyzed in this study.

Conflicts of Interest

The author declares no conflicts of interest.

References

  1. Eastman, C.M. BIM Handbook: A Guide to Building Information Modeling for Owners, Managers, Designers, Engineers and Contractors; John Wiley & Sons: Hoboken, NJ, USA, 2011. [Google Scholar]
  2. Ko, J.; Ajibefun, J.; Yan, W. Experiments on Generative AI-Powered Parametric Modeling and BIM for Architectural Design. arXiv 2023, arXiv:2308.00227. [Google Scholar]
  3. Paananen, V.; Oppenlaender, J.; Visuri, A. Using Text-to-Image Generation for Architectural Design Ideation. arXiv 2023, arXiv:2304.10182. [Google Scholar] [CrossRef]
  4. Zhang, Z.; Fort, J.M.; Mateu, L.G. Exploring the Potential of Artificial Intelligence as a Tool for Architectural Design: A Perception Study Using Gaudí’s Works. Buildings 2023, 13, 1863. [Google Scholar] [CrossRef]
  5. Luo, Z.; Huang, W. FloorplanGAN: Vector residential floorplan adversarial generation. Autom. Constr. 2022, 142, 104470. [Google Scholar] [CrossRef]
  6. Chen, J.; Wang, D.; Shao, Z.; Zhang, X.; Ruan, M.; Li, H.; Li, J. Using Artificial Intelligence to Generate Master-Quality Architectural Designs from Text Descriptions. Buildings 2023, 13, 2285. [Google Scholar] [CrossRef]
  7. Ceccon, L.; Villa, D. AI-BIM interdisciplinary spill-overs: Prospected interplay of AI and BIM development paradigms. In From Building Information Modelling to Mixed Reality; Springer International Publishing: Berlin/Heidelberg, Germany, 2021; pp. 195–217. [Google Scholar]
  8. Pan, Y.; Zhang, L. Integrating BIM and AI for smart construction management: Current status and future directions. Arch. Comput. Methods Eng. 2023, 30, 1081–1110. [Google Scholar] [CrossRef]
  9. Bassir, D.; Lodge, H.; Chang, H.; Majak, J.; Chen, G. Application of artificial intelligence and machine learning for BIM. Int. J. Simul. Multidiscip. Des. Optim. 2023, 14, 5. [Google Scholar] [CrossRef]
  10. Ozturk, G.B.; Tunca, M. Artificial Intelligence in Building Information Modeling Research: Country and Document-based Citation and Bibliographic Coupling Analysis. Celal Bayar Univ. J. Sci. 2020, 16, 269–279. [Google Scholar] [CrossRef]
  11. Van Eck, N.; Waltman, L. Software survey: VOSviewer, a computer program for bibliometric mapping. Scientometrics 2010, 84, 523–538. [Google Scholar] [CrossRef]
  12. Heidari, A.; Peyvastehgar, Y.; Amanzadegan, M. A systematic review of the BIM in construction: From smart building management to interoperability of BIM & AI. Archit. Sci. Rev. 2023, 1–18. [Google Scholar] [CrossRef]
  13. Akinosho, T.D.; Oyedele, L.O.; Bilal, M.; Ajayi, A.O.; Delgado, M.D.; Akinade, O.O.; Ahmed, A.A. Deep learning in the construction industry: A review of present status and future innovations. J. Build. Eng. 2020, 32, 101827. [Google Scholar] [CrossRef]
  14. Khallaf, R.; Khallaf, M. Classification and analysis of deep learning applications in construction: A systematic literature review. Autom. Constr. 2021, 129, 103760. [Google Scholar] [CrossRef]
  15. Baduge, S.K.; Thilakarathna, S.; Perera, J.S.; Arashpour, M.; Sharafi, P.; Teodosio, B.; Shringi, A.; Mendis, P. Artificial intelligence and smart vision for building and construction 4.0: Machine and deep learning methods and applications. Autom. Constr. 2022, 141, 104440. [Google Scholar] [CrossRef]
  16. Jacobsen, E.L.; Teizer, J. Deep learning in construction: Review of applications and potential avenues. J. Comput. Civ. Eng. 2022, 36, 03121001. [Google Scholar] [CrossRef]
  17. Mansoor, A.; Liu, S.; Ali, G.M.; Bouferguene, A.; Al-Hussein, M. Scientometric analysis and critical review on the application of deep learning in the construction industry. Can. J. Civ. Eng. 2022, 50, 253–269. [Google Scholar] [CrossRef]
  18. Pal, A.; Hsieh, S.H. Deep-learning-based visual data analytics for smart construction management. Autom. Constr. 2021, 131, 103892. [Google Scholar] [CrossRef]
  19. Darko, A.; Chan, A.P.; Adabre, M.A.; Edwards, D.J.; Hosseini, M.R.; Ameyaw, E.E. Artificial intelligence in the AEC industry: Scientometric analysis and visualization of research activities. Autom. Constr. 2020, 112, 103081. [Google Scholar] [CrossRef]
  20. Zabin, A.; González, V.A.; Zou, Y.; Amor, R. Applications of machine learning to BIM: A systematic literature review. Adv. Eng. Inform. 2022, 51, 101474. [Google Scholar] [CrossRef]
  21. OpenAI. DALL·E 2. OpenAI. 2022. Available online: https://openai.com/dall-e-2 (accessed on 15 June 2023).
  22. Stability AI. Stable Diffusion Public Release. 2022. Available online: https://stability.ai/blog/stable-diffusion-public-release (accessed on 22 June 2023).
  23. Stable Diffusion Online. n.d. Stablediffusionweb.com. Available online: https://stablediffusionweb.com (accessed on 22 June 2023).
  24. Midjourney. n.d. Midjourney, Inc. Available online: https://www.midjourney.com/ (accessed on 5 July 2023).
  25. Ploennigs, J.; Berger, M. Diffusion Models for Computational Design at the Example of Floor Plans. arXiv 2023, arXiv:2307.02511. [Google Scholar]
  26. Jang, S.; Lee, G. Interactive Design by Integrating a Large Pre-Trained Language Model and Building Information Modeling. arXiv 2023, arXiv:2306.14165. [Google Scholar]
  27. Koehler, D. More than anything: Advocating for synthetic architectures within large-scale language-image models. Int. J. Archit. Comput. 2023, 21, 242–255. [Google Scholar] [CrossRef]
  28. Jaruga-Rozdolska, A. Artificial intelligence as part of future practices in the architect’s work: MidJourney generative tool as part of a process of creating an architectural form. Architectus 2022, 3, 95–104. [Google Scholar]
Figure 1. Publication year (left) and source analysis (right).
Figure 1. Publication year (left) and source analysis (right).
Engproc 53 00057 g001
Figure 2. Publication year and source analysis (right) and co-occurrence analysis (left) results.
Figure 2. Publication year and source analysis (right) and co-occurrence analysis (left) results.
Engproc 53 00057 g002
Figure 3. Co-occurrence analysis (left) and publication year and source analysis (right) outcomes.
Figure 3. Co-occurrence analysis (left) and publication year and source analysis (right) outcomes.
Engproc 53 00057 g003
Figure 4. Co-occurrence analysis results: “building information modeling” and “diffusion model” terms.
Figure 4. Co-occurrence analysis results: “building information modeling” and “diffusion model” terms.
Engproc 53 00057 g004
Figure 5. “Midjourney, Stable Diffusion, and Dall-E” and “BIM” terms co-occurrence analysis results.
Figure 5. “Midjourney, Stable Diffusion, and Dall-E” and “BIM” terms co-occurrence analysis results.
Engproc 53 00057 g005
Figure 6. Developed workflow for this study’s work packages.
Figure 6. Developed workflow for this study’s work packages.
Engproc 53 00057 g006
Figure 7. Proposing a pipeline for the case study (middle and lower) and the BIM-generative AI ecosystem (upper).
Figure 7. Proposing a pipeline for the case study (middle and lower) and the BIM-generative AI ecosystem (upper).
Engproc 53 00057 g007
Disclaimer/Publisher’s Note: The statements, opinions and data contained in all publications are solely those of the individual author(s) and contributor(s) and not of MDPI and/or the editor(s). MDPI and/or the editor(s) disclaim responsibility for any injury to people or property resulting from any ideas, methods, instructions or products referred to in the content.

Share and Cite

MDPI and ACS Style

Yönder, V.M. Understanding the Impact of Deep Learning Models on Building Information Modeling Systems: A Study on Generative Artificial Intelligence Tools. Eng. Proc. 2023, 53, 57. https://doi.org/10.3390/IOCBD2023-15381

AMA Style

Yönder VM. Understanding the Impact of Deep Learning Models on Building Information Modeling Systems: A Study on Generative Artificial Intelligence Tools. Engineering Proceedings. 2023; 53(1):57. https://doi.org/10.3390/IOCBD2023-15381

Chicago/Turabian Style

Yönder, Veli Mustafa. 2023. "Understanding the Impact of Deep Learning Models on Building Information Modeling Systems: A Study on Generative Artificial Intelligence Tools" Engineering Proceedings 53, no. 1: 57. https://doi.org/10.3390/IOCBD2023-15381

APA Style

Yönder, V. M. (2023). Understanding the Impact of Deep Learning Models on Building Information Modeling Systems: A Study on Generative Artificial Intelligence Tools. Engineering Proceedings, 53(1), 57. https://doi.org/10.3390/IOCBD2023-15381

Article Metrics

Back to TopTop