Decarbonization Challenges and Opportunities of Power Sector in Uzbekistan: A Simulation of Turakurgan Natural Gas-Fired Combined Cycle Power Plant with Exhaust Gas Recirculation †
Abstract
1. Introduction
- NG is the abundant and primary fuel for energy production in Uzbekistan;
- NG has cleaner emissions compared to coal, oil, and other heavier hydrocarbons;
- The majority of the TPPs operate in the combined cycle principle in Uzbekistan;
- NGCCPPs are not likely to be replaced by renewables in the near term.
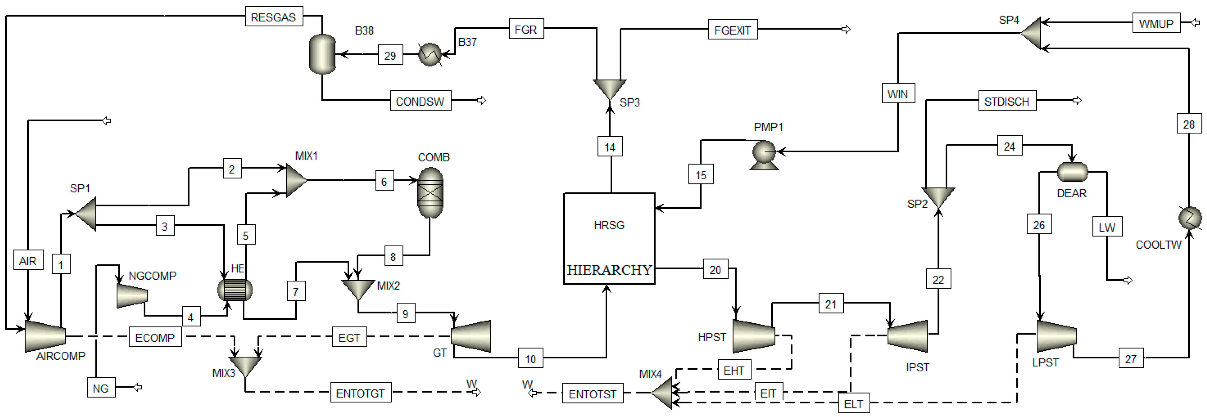
2. Model Development
2.1. Brief Process Description in the Base Case
2.2. EGR Integration Process
3. Results and Discussion
3.1. Simulation Results and Validation
3.2. The Effect of EGR on the Plant’s Performance and Different Parameters
3.3. Suitability of Different CO2 Capture Techniques in the Case of Turakurgan TPP
4. Conclusions
Author Contributions
Funding
Institutional Review Board Statement
Informed Consent Statement
Data Availability Statement
Acknowledgments
Conflicts of Interest
References
- Gür, T.M. Carbon Dioxide Emissions, Capture, Storage and Utilization: Review of Materials, Processes and Technologies. Prog. Energy Combust. Sci. 2022, 89, 100965. [Google Scholar] [CrossRef]
- Japan International Cooperation Agency (JICA). Preparatory Survey on Turakurgan Thermal Power Station Construction Project; Tokyo Electric Power Services Co., Ltd.: Namangan, Uzbekistan, 2014; Available online: https://openjicareport.jica.go.jp/pdf/12175436.pdf (accessed on 6 May 2023).
- Bne IntelliNews—Uzbekistan Tells COP26 It Aims to Cut Emissions by 35% within Decade. Available online: https://shorturl.at/rxIQ9 (accessed on 6 May 2023).
- Hu, Y.; Ahn, H. Process Integration of a Calcium-Looping Process with a Natural Gas Combined Cycle Power Plant for CO2 Capture and Its Improvement by Exhaust Gas Recirculation. Appl. Energy 2017, 187, 480–488. [Google Scholar] [CrossRef]
- Luo, X.; Wang, M.; Chen, J. Heat Integration of Natural Gas Combined Cycle Power Plant Integrated with Post-Combustion CO2 Capture and Compression. Fuel 2015, 151, 110–117. [Google Scholar] [CrossRef]
- Dillon, D.; Grace, D.; Maxson, A.; Børter, K.; Augeli, J.; Woodhouse, S.; Aspelund, G. Post-Combustion Capture on Natural Gas Combined Cycle Plants: A Technical and Economical Evaluation of Retrofit, New Build, and the Application of Exhaust Gas Recycle. Energy Procedia 2013, 37, 2397–2405. [Google Scholar] [CrossRef]
- Srivastav, P.; Schenkel, M.; Mir, G.R.; Berg, T.; Staats, M. Carbon Capture, Utilisation and Storage, (CCUS): Decarbonisation Pathways for Singapore’s Energy and Chemicals Sectors; Navigant: Utrecht, The Netherlands, 2021; Available online: https://shorturl.at/ouAQT (accessed on 6 May 2023).
- Kamolov, A.; Turakulov, Z.; Rejabov, S.; Díaz-Sainz, G.; Gómez-Coma, L.; Norkobilov, A.; Fallanza, M.; Irabien, A. Decarbonization of Power and Industrial Sectors: The Role of Membrane Processes. Membranes 2023, 13, 130. [Google Scholar] [CrossRef] [PubMed]


| Parameters | Project | Input | Parameters | Project | Results |
|---|---|---|---|---|---|
| Air inlet mass flow (kg/s) | 664.5 | 664.5 | Flue gas out pressure (bar) | 1 | 1 |
| Air temperature (°C) | 13.7 | 13.7 | CO2 content in flue gas (mol%) | N/A | 3.96 |
| Air pressure (bar) | 0.944 | 0.944 | O2 content in flue gas (mol%) | N/A | 12.3 |
| Compressor discharge pressure (bar) | 18 | 18 | Flue gas out temperature (°C) | 100 | 104 |
| Natural gas mass flow (kg/s) | 16.11 | 16.11 | GT power output (MW) | 299.3 | 299.8 |
| Natural gas inlet temperature (°C) | 15 | 15 | ST power output (MW) | 134.5 | 132.8 |
| Natural gas inlet pressure (bar) | 14 | 14 | Total power output (MW) | 433.8 | 432.6 |
| Circulation water mass flow (m3/s) | 138.5 | 138.5 | Auxiliary power (MW) | 12.6 | 12.6 |
| Compressor efficiency | N/A | 0.90 | Net power output (MW) | 421.2 | 420 |
| GT efficiency | N/A | 0.89 | Net power efficiency (%) | 55.9 | 55.76 |
| Three steam turbines efficiencies | N/A | 0.91 | One unit CO2 emission (t/year) | 1,177,177 | 1,202,000 |
| Cooling air kg/s | N/A | 34 | Total CO2 emission (t/year) | 2,354,355 | 2,404,000 |
| Parameters | Results | Flue Gas Composition Results (mol%) | |
|---|---|---|---|
| Flue gas exit mass flowrate (kg/s) | 389 | N2 | 0.770 |
| O2 | 0.062 | ||
| Flue gas exit temperature (°C) | 103 | CO2 | 0.073 |
| H2O | 0.085 | ||
| Flue gas exit pressure (bar) | 0.981 | Argon (Ar) | 0.009 |
| Nitric oxide (NO) | 0.001 | ||
Disclaimer/Publisher’s Note: The statements, opinions and data contained in all publications are solely those of the individual author(s) and contributor(s) and not of MDPI and/or the editor(s). MDPI and/or the editor(s) disclaim responsibility for any injury to people or property resulting from any ideas, methods, instructions or products referred to in the content. |
© 2023 by the authors. Licensee MDPI, Basel, Switzerland. This article is an open access article distributed under the terms and conditions of the Creative Commons Attribution (CC BY) license (https://creativecommons.org/licenses/by/4.0/).
Share and Cite
Kamolov, A.; Turakulov, Z.; Norkobilov, A.; Variny, M.; Fallanza, M. Decarbonization Challenges and Opportunities of Power Sector in Uzbekistan: A Simulation of Turakurgan Natural Gas-Fired Combined Cycle Power Plant with Exhaust Gas Recirculation. Eng. Proc. 2023, 37, 24. https://doi.org/10.3390/ECP2023-14648
Kamolov A, Turakulov Z, Norkobilov A, Variny M, Fallanza M. Decarbonization Challenges and Opportunities of Power Sector in Uzbekistan: A Simulation of Turakurgan Natural Gas-Fired Combined Cycle Power Plant with Exhaust Gas Recirculation. Engineering Proceedings. 2023; 37(1):24. https://doi.org/10.3390/ECP2023-14648
Chicago/Turabian StyleKamolov, Azizbek, Zafar Turakulov, Adham Norkobilov, Miroslav Variny, and Marcos Fallanza. 2023. "Decarbonization Challenges and Opportunities of Power Sector in Uzbekistan: A Simulation of Turakurgan Natural Gas-Fired Combined Cycle Power Plant with Exhaust Gas Recirculation" Engineering Proceedings 37, no. 1: 24. https://doi.org/10.3390/ECP2023-14648
APA StyleKamolov, A., Turakulov, Z., Norkobilov, A., Variny, M., & Fallanza, M. (2023). Decarbonization Challenges and Opportunities of Power Sector in Uzbekistan: A Simulation of Turakurgan Natural Gas-Fired Combined Cycle Power Plant with Exhaust Gas Recirculation. Engineering Proceedings, 37(1), 24. https://doi.org/10.3390/ECP2023-14648

