Methodological Approach to Controlling the Degree of Intentions about Novel Knowledge for the Digital Economy †
Abstract
1. Introduction
2. The Model of the Process of Control over the Degree of Coincidence of the Intentions of the Producer of New Knowledge and Their Potential Consumer
- Comprehension of the results of published studies that relate to (a) information interaction between organizational systems that carry out their activities as part of transposition structures [4,5,6,7,8,9,10,11,12,13,14,15,16,17,18,19], (b) semantic databases in digital platforms [20,21,22,23,24,25], which are carriers of electronic (digital) models of processes, objects, templates for machine learning and the relationships between them [26,27,28,29,30,31,32,33,34];
3. On the Choice of a Strategy for the Implementation of the Accounting and Control System
- To exercise control over the objects of control and the external environment based on the analysis of retrospective and factual information;
- To make and execute decisions in a timely manner that are in demand in a specific operational situation.
- Informational interaction with automatized accounting and control systems that are located in autonomous organizational systems;
- Functional compatibility with the subsystem that implements the Intent Level Control process.
- The strategy of a manufacturer of the product (services);
- The strategy of a consumer of the product (services);
- The strategy of limited resources.
- 1.
- Solutions for building a subsystem that implements the Intent Level Control process in accordance with the strategy of the product manufacturer are limited by the nomenclature of known products:
- The products are provided with the necessary instructions and manuals;
- Manufacturers, as a rule, have a network of partners to promote products on the market and to introduce them at enterprises;
- The models that were the basis for the development of these products are sufficiently fully covered in publicly available sources.
- 2.
- Solutions for building a subsystem that implements the Intent Level Control process in accordance with the strategy of the consumer of the product are limited by the nomenclature of well-known design programs:
- Due to their individuality, their own models should be created for the digital platform in the transposition structure;
- Therefore, innovative solutions developed based on this strategy can be considered exclusive.
- 3.
- Solutions for the construction of a subsystem implementing the Intent Level Control process in accordance with the strategy of limited resources are practically not covered in the literature and, at the same time, may be most in demand at the present time, when many enterprises have realized the need to introduce modern methods of managing the provision of information and telecommunications services.
- When developing the solution, an approach to process automation based on the use of boundary conditions for the stability of organizational and technical structures, and an approach to the formalization of the accounting and control process focused on the use in the class of organizational and technical structures whose activities are aimed at providing repetitive services were used.
- A description of the services that are the subjects of consumer contracts with service providers is compiled. Each service is described by the composition and necessary information about the consumers of the service, the means by which the service is provided, the composition of the work required to perform the provision of the service, the control parameters of the service (including information about the service provider and the service that provides the service) and the types of requirements that initiate the service, as well as other necessary information services.
- The solution is based on a three-level design architecture—activity processes, objects and procedures for implementing processes, and forms (templates) for working with information. This architecture ensures the adaptability of the Intent Level Control process and other processes to the features of the organizational and technical structures on which it is implemented, the automation of new processes and the regulation of procedures for their implementation (Figure 3).
- Initiation of the user’s request (request);
- Registration of the request;
- Classification of the problem;
- Registration of a work order;
- Recording information about the work performed;
- Recording information about the resolved problem;
- Review;
- Closing the request.
- Reducing the time required to transfer information (new knowledge) to consumers, in fact, by several times, due to the systematization of known information in reference books and convenient access to them. At the same time, almost all such requests are served in the support service automatically.
- Reducing the downtime of equipment and the time of inactivity of software in the digital platform due to the accumulation and use of retrospective information about previous work; a special effect is observed when new employees come to operational services.
- The degree of control of services reaches a new level—the quality of service can be quantified by statistics collected based on a comparison of real-time service and normalized in contracts.
- Consumers and service providers (of new knowledge) have a tool for obtaining reliable information about the real time and material resources spent on performing work on services.
- A high degree of automation of accounting and control functions creates prerequisites for reducing the cost of services for the transfer of new knowledge from their source to the consumer.
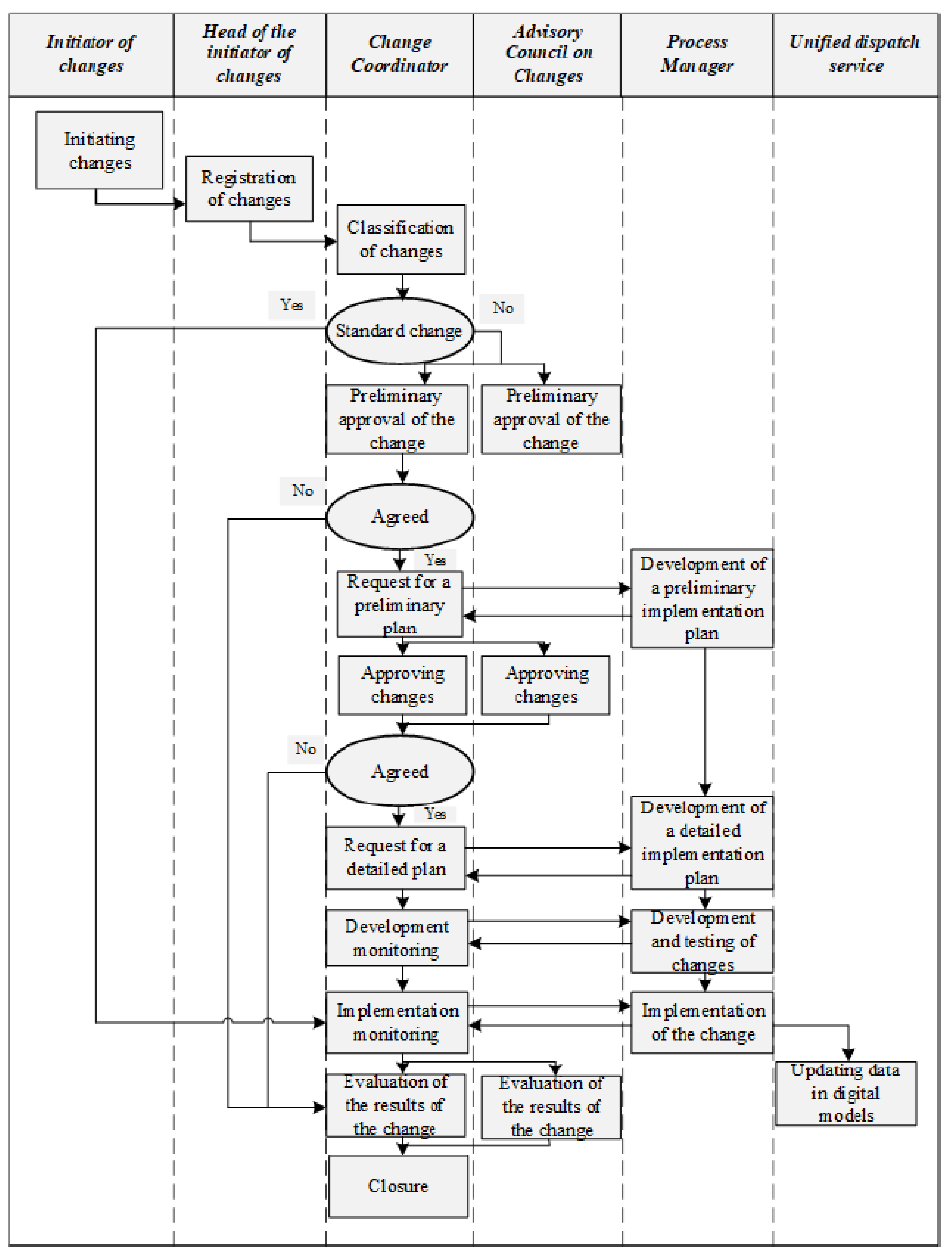
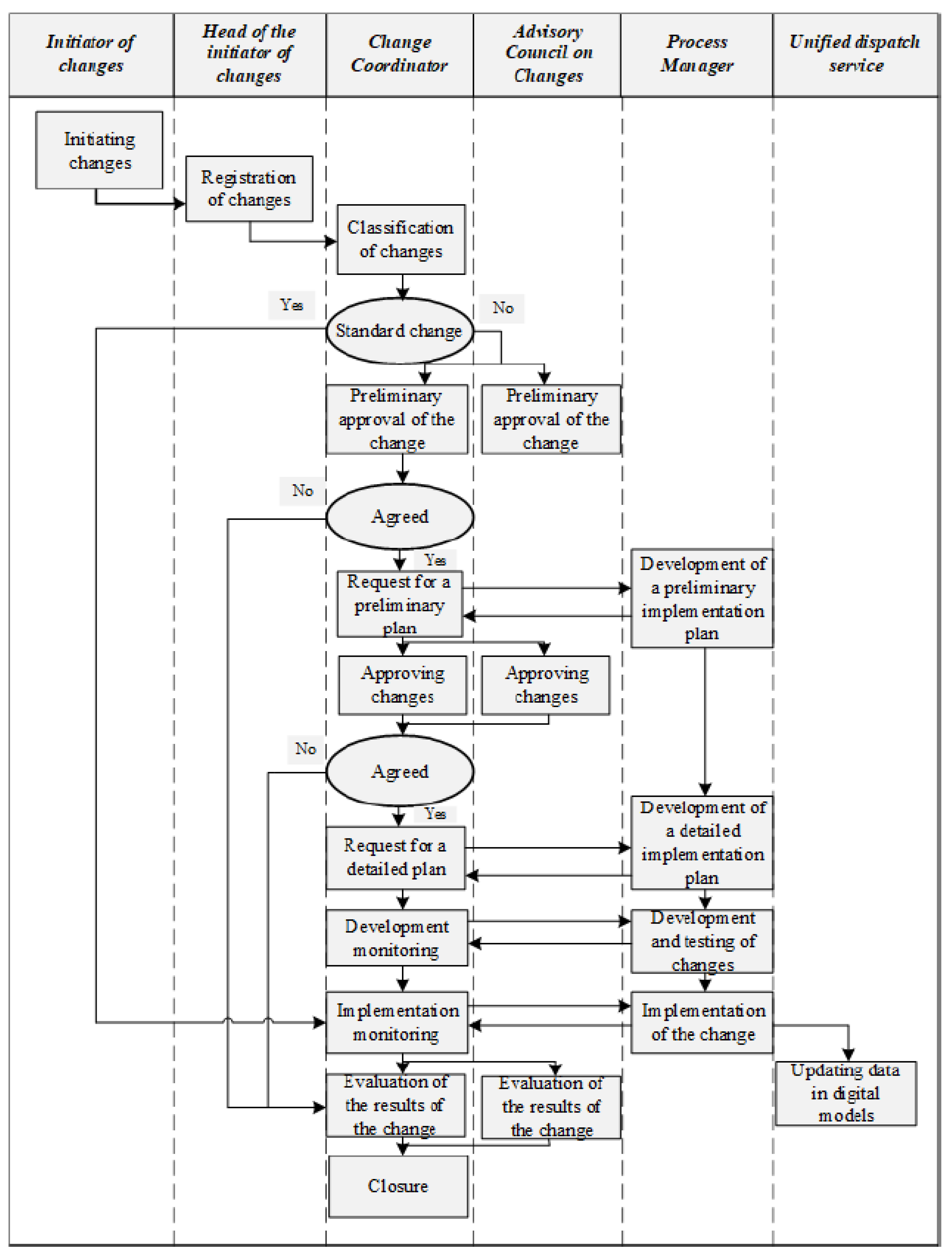
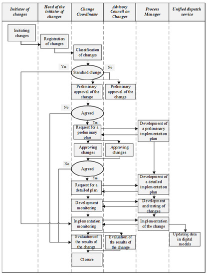
4. Functional-Role Methodological Approach to Managing the Implementation of Intent Level Control Process
- Methodical management approach implementing a digital model for the Intent Level Control process in the database of a digital platform in a transpositional structure.
- Methodological approach to the management of implementing the Intent Level Control process into the IT infrastructure of a digital platform in a transpositional structure.
- Initiator of changes;
- Change coordinator;
- Advisory council on changes;
- Process manager;
- Council for urgent changes;
- Unified dispatch service.
- Registration of change requests: the purpose of this subprocess is to ensure efficient processing of information about necessary changes in the digital platform IT infrastructure.
- Classification of changes: the purpose of this subprocess is to perform the correct classification of the upcoming change for effective planning of the necessary resources and deadlines, determining the category of change, impact and risk.
- Preliminary approval of changes: the purpose of this subprocess is to assess the necessity and expediency of implementing the change from the point of view of different levels of competence and authority.
- Making a decision on making a change: the purpose of this subprocess is to assess the necessity and expediency of implementing the change, taking into account the developed preliminary implementation plan.
- Making a decision on standardization of the change: the purpose of this subprocess is to decide whether to classify a certain change as “standard”, authorizing such changes in the future without the need for approval. Changes for which a positive decision on standardization has not been made are non-standard. Such changes require approval.
- Evaluation of the results of the change and closing the request: the purpose of this subprocess is to conduct an analysis, assess the quality of the execution of the change request and assess the compliance of the implementation of the change with the norms and requirements of the implementation management process.
5. Conclusions
Author Contributions
Funding
Institutional Review Board Statement
Informed Consent Statement
Data Availability Statement
Conflicts of Interest
References
- Zatsarinnyy, A.A.; Shabanov, A.P. Innovative Approach to Updating the Digital Platform Ecosystem. In Proceedings of the 2020 22nd International Conference on Data Analytics and Management in Data Intensive Domains, DAMDID/RCDL, Voronezh, Russia, 13–16 October 2020; CEUR Workshop Proceedings. Volume 2790, pp. 156–170. [Google Scholar]
- Zatsarinnyy, A.A.; Shabanov, A.P. Method of centralized reproduction of information transmission pro-cesses in the digital platform control loop. Procedia Comput. Sci. 2021, 186, 63–69. [Google Scholar] [CrossRef]
- Zatsarinnyy, A.A.; Shabanov, A.P. Disciplinary Routing as a Factor of Activization of Scientific Mobility. In Information Systems and Design; Taratukhin, V., Matveev, M., Becker, J., Kupriyanov, Y., Eds.; Communications in Computer and Information Science; Springer: Cham, Switzerland, 2021. [Google Scholar] [CrossRef]
- Andreeva, T.; Astanina, L. Analysis of the industrial structure of clusters included into the register of the Ministry of Industry and Trade of Russia. Trends Manag. 2018, 4, 111–127. [Google Scholar] [CrossRef]
- Rezanov, V.K.; Rezanov, K.V.; Zvereva, E.V.; Tai, Y. Cross-border umbrella structures as the basis of a cross-border international cluster. Power Adm. East Russ. 2018, 85, 90–99. [Google Scholar] [CrossRef]
- Tashenova, L.V.; Babkin, A.B. Typology and structure of industrial clusters. Manag. Russ. Abroad 2019, 1, 4–14. [Google Scholar]
- Balash, O.S.; Manukyan, M.M.; Yuklasova, A.V. Development of innovative activity of in-tegrated industrial structures (on the basis of aerospace cluster of the sa-mara region). Vestn. Samara Univ. Econ. Manag. 2018, 9, 7–11. [Google Scholar] [CrossRef]
- Rezanov, V.K.; Zhang, J. The umbrella structure as a basis for sustainable devel-opment of international cooperation and cross-border oil and gas cluster. Far East Probl. Dev. Arch.-Tural Constr. Complex 2019, 1, 334–338. [Google Scholar]
- Mrochkovsky, N.S. Developing models of organization management on the basis of their integration in digital clusters. Vestn. Plekhanov Russ. Univ. Econ. 2020, 1, 159–163. [Google Scholar] [CrossRef]
- Suboch, F. Prospects for development and features of the associative concept in the construction of the latest transpositional structures, including clusters. Agric. Econ. 2020, 298, 20–40. [Google Scholar]
- Matyukin, S.V. Models of Transformation of the Holding Companies Structures into Clusters: Scenarios under the Context of the Russian Economy. Vlast’ 2020, 28, 143–151. [Google Scholar] [CrossRef]
- Serikova, N.V. Clusters as a way to implement network communications of business and other structures in the context of digital transformation. Econ. Entrep. 2020, 125, 739–744. [Google Scholar] [CrossRef]
- Novikova, I.V.; Sanko, G.G.; Timofeeva, Y.A. Cluster as a network structure and factor of economic growth of national economy. Tr. BGTU 2018, 214, 22–27. [Google Scholar]
- Kudryashov, V.S. The structure of the formation and functioning of territorial cluster at the regional level. Uchenii Zap. Tambov. Otd. RoSMU 2018, 9, 56–68. [Google Scholar]
- Khalilov, N.R. The structure of the unified information platform of interaction in machine building cluster. Probl. Sovrem. Ekon. 2018, 66, 207–210. [Google Scholar]
- Bezpalov, V.V.; Skripnik, O.B.; Lochan, S.A.; Petrosyan, D.S. Regional clusters: Concept, structure and tendencies of development. Audit. Finans. Anal. 2018, 3, 153–161. [Google Scholar]
- Napolskich, D.L. Analysis of the dynamics of changes in the organizational structure of innovation clusters in the Russian Federation. Innov. Technol. Upr. Prava 2019, 24, 18–26. [Google Scholar]
- Romanova, A.T.; Popova, M.V. Cluster as a large-scale project to increase the competitiveness of produc-tion and economic structures. Vestn. Mosk. Gumanit.-Ekon. Instituta 2018, 1, 80–86. [Google Scholar]
- Avetisyan, A.A.; Drobyshevskiy, M.D.; Turdakov, D.Y. Methods for Information Spread Analysis. Tr. ISP RAN/Proc. ISP RAS 2018, 30, 199–220. [Google Scholar] [CrossRef]
- Kuznetsova, S.; Markova, V. The Problems of Formation a Business Ecosystem based on a Digital Platform: Using the Example of 1C Company Platform. Innovations 2018, 232, 55–60. [Google Scholar]
- Raunio, M.; Nordling, N.; Kautonen, M.; Rasanen, P. Open Innovation Platforms as a Knowledge Triangle Policy Tool – Evidence from Finland. Foresight STI Gov. 2018, 12, 62–76. [Google Scholar] [CrossRef]
- Ognivtsev, S. The concept of the digital platform of the agro-industrial complex. Int. Agric. J. 2018, 362, 16–22. [Google Scholar]
- Grigoriev, M.; Maksimtsev, I.; Uvarov, S. Digital platforms as a resource for improving the competitiveness of supply chains. News St. Petersburg State Univ. Econ. 2018, 110, 7–11. [Google Scholar]
- Makimtsev, I. Digital platforms and digital finance: Problems and development prospects. News St. Petersburg State Univ. Econ. 2018, 109, 7–9. [Google Scholar]
- Korovin, Y.; Tkachenko, M. Software and Hardware Platform for Building a Digital Field System. Oil Econ. 2017, 1, 84–87. [Google Scholar]
- Mantsivoda, A.; Ponomaryov, D. A formalization of document models with semantic modeling. Bull. Irkutsk State Univ. Ser. Math. 2019, 27, 36–54. [Google Scholar] [CrossRef]
- The All-Russian Classifier of Standards. Available online: https://elib.kuzstu.ru/method2/mks.pdf (accessed on 30 July 2022).
- Yin, L.; Gao, Q.; Zhao, L.; Zhang, B.; Wang, T.; Li, S.; Liu, H. A review of machine learning for new gen-eration SMART dispatch in power systems. Eng. Appl. Artif. Intell. 2020, 88, 103372. [Google Scholar] [CrossRef]
- Mahdavinejadab, M.; Rezvan, M.; Adibi, P.; Sheathe, A.; Barekatain, M.; Barnaghi, P. Machine learning for internet of things data analysis: A survey. Digit. Commun. Netw. 2018, 4, 161–175. [Google Scholar] [CrossRef]
- Jia, Z.; Wang, J.; Chen, X.; Sheng, Y.; Zheng, K. An SDN-based measurement scheme to build delay data-base for time-sensitive network scheduling. Int. J. Innov. Comput. Inf. Control 2019, 15, 1271–1286. [Google Scholar] [CrossRef]
- Dos Santos, P.; Travassos, G. Scientific Knowledge Engineering: A conceptual delineation and overview of the state of the art. Knowl. Eng. Rev. 2016, 31, 167–199. [Google Scholar] [CrossRef]
- Yu, H.; Zhang, B. A Hybrid MADM Algorithm Based on Attribute Weight and Utility Value for Hetero-geneous Network Selection. J. Netw. Syst. Manag. 2019, 27, 756–783. [Google Scholar] [CrossRef]
- Shabanov, A.P. Approach to Formalizing Coaches Controlling the Process in Resolving the Problem of Minimizing Resources Organizational Structure. In Modern Complex Control Systems, Proceedings of the VII International Conference, Voronezh, Russia, 2005; Voronezh State University of Architecture and Civil Engineering: Voronezh, Russia, 2005; pp. 186–190. [Google Scholar]
- Bolotova, L.S.; Karasev, A.A.; Starykh, V.A. Formalization of the expert knowledge for incident’s management of information system based on the ontological approach. Inf. Technol. 2014, 6, 3–10. [Google Scholar]
- Rafiq, A.; Mehmood, A.; Khan, T.A.; Abbas, K.; Afaq, M.; Song, W.C. Intent-based end-to-end network service orchestration system for multi-platforms. Sustainability 2020, 12, 2782. [Google Scholar] [CrossRef]
- Mansour, D.; Tschudin, C.; Osman, H. Load Balancing in the Presence of Services in Named-Data Net-working. J. Netw. Syst. Manag. 2020, 28, 298–339. [Google Scholar] [CrossRef]
- Peter, K.; Marhold, K. Technological competence leveraging projects via intermediaries: Viable means to outbound open innovation and mediated capability building? Int. J. Proj. Manag. 2021, 39, 196–208. [Google Scholar] [CrossRef]
- Füller, J.; Hutter, K.; Kröger, N. Crowdsourcing as a service – from pilot projects to sustainable innovation routines. Int. J. Proj. Manag. 2021, 39, 183–195. [Google Scholar] [CrossRef]
- Mishra, D.; Kumar, S.; Sharma, R.R.K.; Dubey, R. Outsourcing decision: Do strategy and structure really matter? J. Organ. Chang. Manag. 2018, 31, 26–46. [Google Scholar] [CrossRef]
- Burt, R.S.; Merluzzi, J. Embedded Brokerage: Hubs Versus Locals. In Contemporary Perspectives on Organizational Social Networks (Research in the Sociology of Organizations); Emerald Group Publishing Limited: Bingley, UK, 2014; Volume 40, pp. 161–177. [Google Scholar] [CrossRef]
- Liu, J.; Yan, J. Filling structural holes? Guanxi-based facilitation of knowledge sharing within a destination network. J. Organ. Chang. Manag. 2021, 35, 264–279. [Google Scholar] [CrossRef]
- Stock, G.N.; Tsai, J.C.A.; Jiang, J.J.; Klein, G. Coping with uncertainty: Knowledge sharing in new product development projects. Int. J. Proj. Manag. 2021, 39, 59–70. [Google Scholar] [CrossRef]
- Liu, L.; Zhao, M.; Fu, L.; Cao, J. Unraveling local relationship patterns in project networks: A network motif approach. Int. J. Proj. Manag. 2021, 39, 437–448. [Google Scholar] [CrossRef]
- Odziemkowska, K.; Henisz, W.J. Webs of influence: Secondary stakeholder actions and cross-national corporate social performance. Organ. Sci. 2021, 32, 233–255. [Google Scholar] [CrossRef]
- Roth, S.; Valentinov, V.; Kaivo-Oja, J.; Dana, L.P. Multifunctional organization models: A systems—The-oretical framework for new venture discovery and creation. J. Organ. Change Manag. 2018, 31, 1383–1400. [Google Scholar] [CrossRef]
- Ståhle, M.; Ahola, T.; Martinsuo, M. Cross-functional integration for managing customer information flows in a project-based firm. Int. J. Proj. Manag. 2019, 37, 145–160. [Google Scholar] [CrossRef]
- Ruiz-Martin, C.; Poza, D.J. Project configuration by means of network theory. Int. J. Proj. Manag. 2015, 33, 1755–1767. [Google Scholar] [CrossRef]
- Xiao, S.; Lu, Z.; Xu, L. Global sensitivity analysis based on random variables with interval parameters by metamodel-based optimization. Int. J. Syst. Sci. Oper. Logist. 2018, 5, 268–281. [Google Scholar] [CrossRef]
- Potapov, S. Research of process of information transfer on virtual routes in the radio network of the com-munication system with mobile objects. Radio Commun. Theory Equip. 2019, 3, 11–23. [Google Scholar]
- Danilova, S.; Mikhail, I.; Rakitskiy, S.; Rakitskiy, D. Variant of robotic system with protected control channel. I-Methods 2019, 11, 1–10. [Google Scholar]
- Arendt, C.; Nötzel, J.; Boche, H. Reliable Communication under the Influence of a State-Constrained Jammer: An Information-Theoretic Perspective on Receive Diversity. Probl. Inf. Transm. 2019, 55, 3–27. [Google Scholar] [CrossRef]
- Kozlov, S.V.; Kubankov, A.N.; Shabanov, A.P. Innovations in control systems of actions of robotic objects in the field of emergency response. In Proceedings of the 2019 Wave Electronics and its Application in Information and Telecommunication Systems (WECONF), St. Petersburg, Russia, 3–7 June 2019; IEEE: New York, NY, USA, 2019; p. 18994090. [Google Scholar] [CrossRef]
- Zatsarinnyy, A.A.; Shabanov, A.P. Methods of Computer Simulation Based on Shared Digital Platform. In Proceedings of the V International Conference on Information Technologies and High-Performance Computing (ITHPC-2019), Khabarovsk, Russia, 16–19 September 2019; CEUR Workshop Proceedings. Volume 2426, pp. 17–23. [Google Scholar]
- Zatsarinnyy, A.A.; Shabanov, A.P. Model of a Prospective Digital Platform to Consolidate the Resources of Economic Activity in the Digital Economy. Procedia Comput. Sci. 2019, 150, 552–557. [Google Scholar] [CrossRef]
- Kozlov, S.V.; Kubankov, A.N.; Shabanov, A.P. On the transformation of research data transmission pro-cesses in the digital platform. In Wave Electronics and Its Application in Information and Telecommunication Systems (WECONF 2021)—Conference Proceedings, Saint-Petersburg, Russia, 31 May–4 June 2021; IEEE: New York, NY, USA, 2021; p. 9470757. [Google Scholar] [CrossRef]
- Kozlov, S.V.; Kubankov, A.N.; Shabanov, A.P. On the role of the semantic knowledge model in ensuring the stability of reproduction of data transmission processes. In Wave Electronics and Its Application in Information and Telecommunication Systems (WECONF 2020), Saint-Petersburg, Russia, 1–5 June 2020; IEEE: New York, NY, USA, 2020; p. 9131521. [Google Scholar] [CrossRef]




| Strategy Name | Selection Criteria | Main Features |
|---|---|---|
| The strategy of a manufacturer of the product (services) | The readiness of the digital platform to formalize processes and develop procedures based on electronic models that underlie the selected implementation of the process. | The processes and procedures for which the models and the selected set of programs (product) were developed should be introduced into the digital platform. The goal is to introduce the product and formalize the activity “for this product”. |
| The strategy of a consumer of the product (services) | The presence of formalized management processes and regulated procedures in the digital platform. Willingness to allocate the necessary financial resources to automate existing procedures. | The processes and procedures existing in the digital platform are accepted as specified. The goal is to automate new processes, including accounting and control processes. To do this, the most acceptable products are selected in combination with the development of new, missing programs. |
| The strategy of limited resources | The presence of informal processes in the digital platform. The readiness of the enterprise to correct some processes and to make changes in the regulations of procedures. Lack of funds for the development of new programs. | The processes existing in the digital platform are adjusted taking into account the principal feasibility with the help of selected well-known products. The compositions of the active elements, their interrelationships and the built-in functions of the product are selected and adjusted to the adjusted processes of the digital platform. |
Disclaimer/Publisher’s Note: The statements, opinions and data contained in all publications are solely those of the individual author(s) and contributor(s) and not of MDPI and/or the editor(s). MDPI and/or the editor(s) disclaim responsibility for any injury to people or property resulting from any ideas, methods, instructions or products referred to in the content. |
© 2023 by the authors. Licensee MDPI, Basel, Switzerland. This article is an open access article distributed under the terms and conditions of the Creative Commons Attribution (CC BY) license (https://creativecommons.org/licenses/by/4.0/).
Share and Cite
Zatsarinnyy, A.A.; Shabanov, A.P. Methodological Approach to Controlling the Degree of Intentions about Novel Knowledge for the Digital Economy. Eng. Proc. 2023, 33, 48. https://doi.org/10.3390/engproc2023033048
Zatsarinnyy AA, Shabanov AP. Methodological Approach to Controlling the Degree of Intentions about Novel Knowledge for the Digital Economy. Engineering Proceedings. 2023; 33(1):48. https://doi.org/10.3390/engproc2023033048
Chicago/Turabian StyleZatsarinnyy, Alexander A., and Alexander P. Shabanov. 2023. "Methodological Approach to Controlling the Degree of Intentions about Novel Knowledge for the Digital Economy" Engineering Proceedings 33, no. 1: 48. https://doi.org/10.3390/engproc2023033048
APA StyleZatsarinnyy, A. A., & Shabanov, A. P. (2023). Methodological Approach to Controlling the Degree of Intentions about Novel Knowledge for the Digital Economy. Engineering Proceedings, 33(1), 48. https://doi.org/10.3390/engproc2023033048

