Enhancement of Power Quality Using Voltage and Hall Effect Current Sensors Applied on Controlled Single-Phase Active Power Filter †
Abstract
:1. Introduction
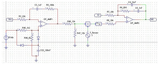
2. Hall Effect Sensors
3. Control Technique
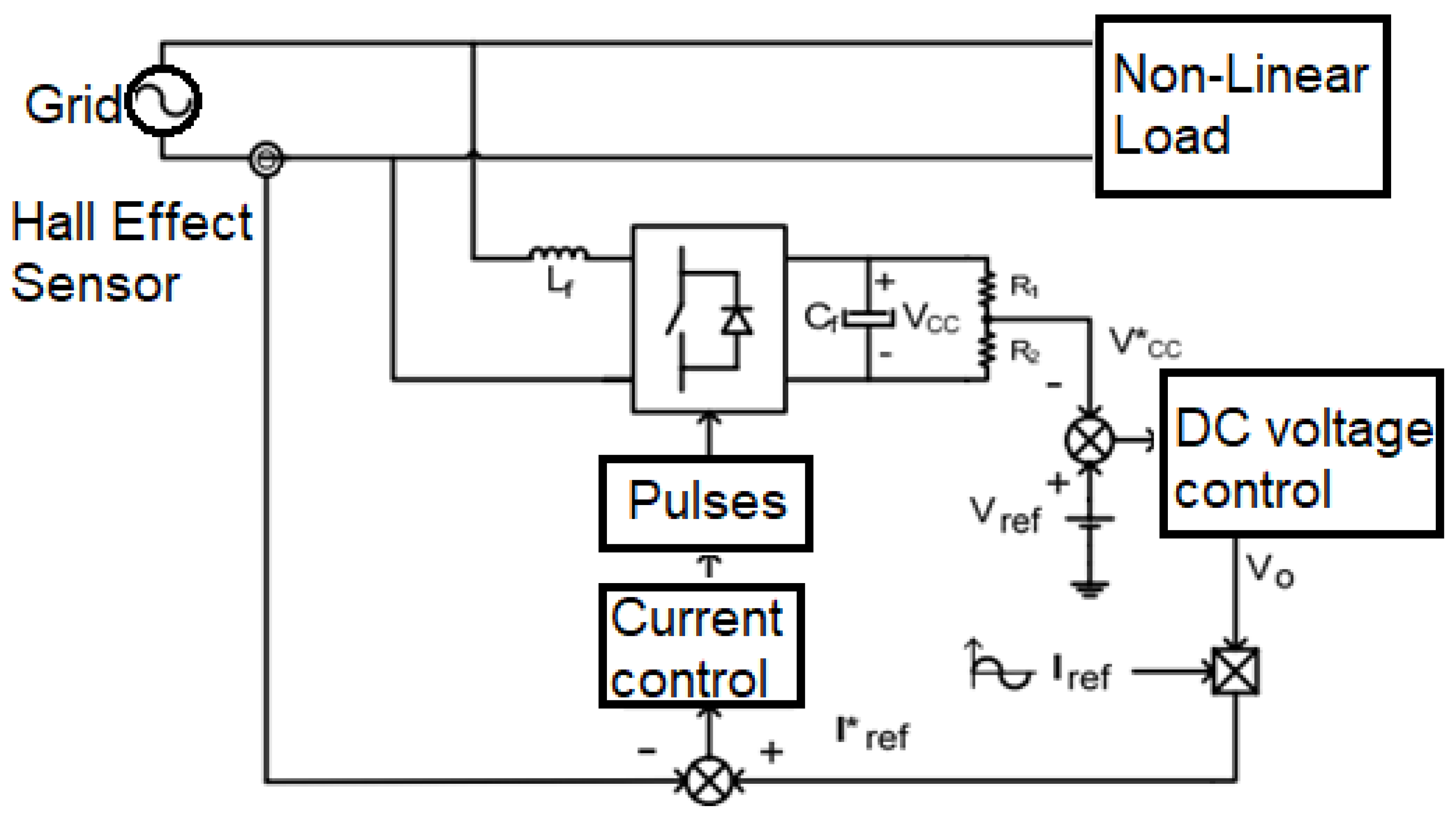
3.1. Active Power Filter
3.2. Control Algorithm
4. Experimental Setup
5. Results
6. Conclusions
Conflicts of Interest
References
- Falck, J.; Felgemacher, C.; Rojko, A.; Liserre, M.; Zacharias, P. Reliability of Power Electronic Systems: An Industry Perspective. IEEE Ind. Electron. Mag. 2018, 12, 24–35. [Google Scholar] [CrossRef]
- Bose, B.K. Power Electronics, Smart Grid, and Renewable Energy Systems. Proc. IEEE 2017, 105, 2011–2018. [Google Scholar] [CrossRef]
- Mishra, A.K.; Das, S.R.; Ray, P.K.; Mallick, R.K.; Mohanty, A.; Mishra, D.K. PSO-GWO Optimized Fractional Order PID Based Hybrid Shunt Active Power Filter for Power Quality Improvements. IEEE Access 2020, 8, 74497–74512. [Google Scholar] [CrossRef]
- Ferreira, S.C.; Gonzatti, R.B.; Pereira, R.R.; da Silva, C.H.; da Silva, L.E.B.; Lambert-Torres, G. Finite Control Set Model Predictive Control for Dynamic Reactive Power Compensation With Hybrid Active Power Filters. IEEE Trans. Ind. Electron. 2018, 65, 2608–2617. [Google Scholar] [CrossRef]
- Rocha, M.A.; de Souza, W.G.; Serni, P.J.A.; Andreoli, A.L.; Clerice, G.A.M.; da Silva, P.S. Control of three-phase PWM boost rectifiers using proportional-resonant controllers. In Proceedings of the 2018 Simposio Brasileiro de Sistemas Eletricos (SBSE), Niteroi, Brazil, 12–16 May 2018. [Google Scholar] [CrossRef]
- Hou, S.; Fei, J.; Chen, C.; Chu, Y. Finite-Time Adaptive Fuzzy-Neural-Network Control of Active Power Filter. IEEE Trans. Power Electron. 2019, 34, 10298–10313. [Google Scholar] [CrossRef]
- Bosch, S.; Staiger, J.; Steinhart, H. Predictive Current Control for an Active Power Filter With LCL-Filter. IEEE Trans. Ind. Electron. 2018, 65, 4943–4952. [Google Scholar] [CrossRef]
- Pandey, S.K.; Singh, B. Hybrid DSC with Compensation Capability Based Control for Grid Integrated SPV System. In Proceedings of the 2020 IEEE 9th Power India International Conference (PIICON), Sonepat, India, 28 February–1 March 2020. [Google Scholar] [CrossRef]
- Kashif, M.; Hossain, M.; Zhuo, F.; Gautam, S. Design and implementation of a three-level active power filter for harmonic and reactive power compensation. Electr. Power Syst. Res. 2018, 165, 144–156. [Google Scholar] [CrossRef]
- Ramsden, E. Hall-Effect Sensors: Theory and Applications; Elsevier: Amsterdam, The Netherlands; Newnes: Boston, MA, USA, 2006. [Google Scholar]







Publisher’s Note: MDPI stays neutral with regard to jurisdictional claims in published maps and institutional affiliations. |
© 2020 by the authors. Licensee MDPI, Basel, Switzerland. This article is an open access article distributed under the terms and conditions of the Creative Commons Attribution (CC BY) license (https://creativecommons.org/licenses/by/4.0/).
Share and Cite
Barnabé, F.; Rocha, M.; Clerice, G. Enhancement of Power Quality Using Voltage and Hall Effect Current Sensors Applied on Controlled Single-Phase Active Power Filter. Eng. Proc. 2020, 2, 74. https://doi.org/10.3390/ecsa-7-08212
Barnabé F, Rocha M, Clerice G. Enhancement of Power Quality Using Voltage and Hall Effect Current Sensors Applied on Controlled Single-Phase Active Power Filter. Engineering Proceedings. 2020; 2(1):74. https://doi.org/10.3390/ecsa-7-08212
Chicago/Turabian StyleBarnabé, Felipe, Marco Rocha, and Guilherme Clerice. 2020. "Enhancement of Power Quality Using Voltage and Hall Effect Current Sensors Applied on Controlled Single-Phase Active Power Filter" Engineering Proceedings 2, no. 1: 74. https://doi.org/10.3390/ecsa-7-08212
APA StyleBarnabé, F., Rocha, M., & Clerice, G. (2020). Enhancement of Power Quality Using Voltage and Hall Effect Current Sensors Applied on Controlled Single-Phase Active Power Filter. Engineering Proceedings, 2(1), 74. https://doi.org/10.3390/ecsa-7-08212

