Utilizing Residual Network 50 Convolutional Neural Network Architecture for Enhanced Philippine Regional Language Classification on Jetson Orin Nano †
Abstract
1. Introduction
2. Literature Review
3. Methodology
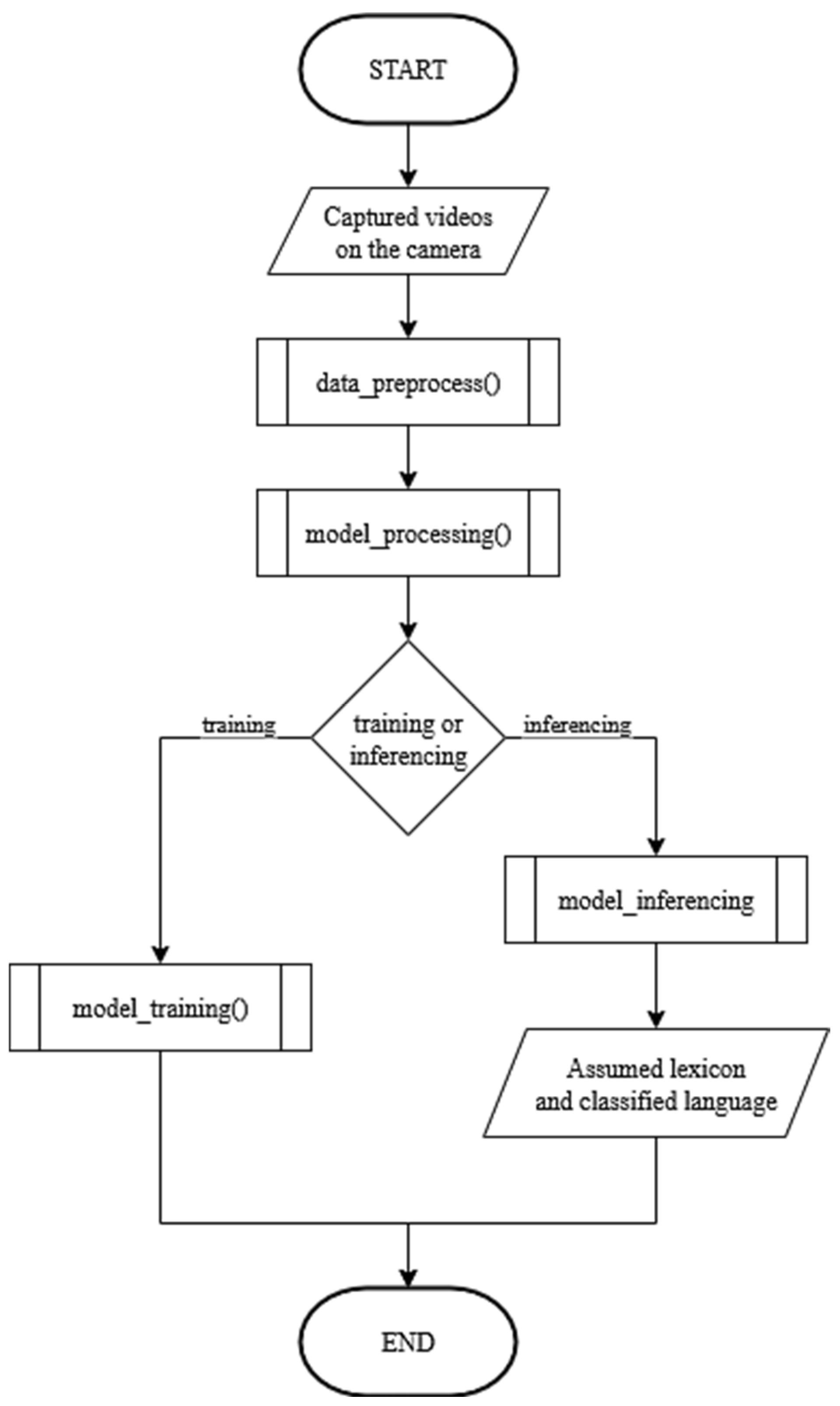
3.1. System Workflow
3.2. System Component
3.3. Model Architecture
3.4. Software
3.5. Experimental Setup
3.6. Data Gathering and Analysis
4. Results and Discussion
5. Conclusions and Recommendations
Author Contributions
Funding
Institutional Review Board Statement
Informed Consent Statement
Data Availability Statement
Conflicts of Interest
References
- Amorim, R. Code switching in student-student interaction: Functions and reasons! Linguistica 2012, 7, 177–195. [Google Scholar]
- Reid, L.; Rubino, C. Ilocano Dictionary and Grammar: Ilocano-English, English-Ilocano. Ocean. Linguist. 2002, 41, 238–243. [Google Scholar] [CrossRef]
- Wolff, J.U. A Dictionary of Cebuano Visayan; Neobooks: Munich, Germany, 1972. [Google Scholar]
- Alrehaili, M.; Alasmari, T.; Aoalshutayri, A. Arabic speech dialect classification using deep learning. In Proceedings of the 2023 1st International Conference on Advanced Innovations in Smart Cities (ICAISC), Jeddah, Saudi Arabia, 23–25 January 2023; pp. 1–5. [Google Scholar] [CrossRef]
- Zamudio, K.J.D.; Caya, M.V.C. Natural or synthetic dye classification in textiles using residual neural network and transfer learning. In Proceedings of the 2022 IEEE 14th International Conference on Humanoid, Nanotechnology, Information Technology, Communication and Control, Environment, and Management (HNICEM), Boracay Island, Philippines, 1–4 December 2022; pp. 1–5. [Google Scholar] [CrossRef]
- Buenconsejo, L.T.; Linsangan, N.B. Classification of healthy and unhealthy abaca leaf using a convolutional neural network (CNN). In Proceedings of the 2021 IEEE 13th International Conference on Humanoid, Nanotechnology, Information Technology, Communication and Control, Environment, and Management (HNICEM), Manila, Philippines, 28–30 November 2021; pp. 1–5. [Google Scholar] [CrossRef]
- Legaspi, K.R.B.; Sison, N.W.S.; Villaverde, J.F. Detection and classification of whiteflies and fruit flies using YOLO. In Proceedings of the 2021 13th International Conference on Computer and Automation Engineering (ICCAE), Melbourne, Australia, 20–22 March 2021; pp. 1–4. [Google Scholar] [CrossRef]
- Sutayco, M.J.Y.; Caya, M.V.C. Identification of medicinal mushrooms using computer vision and convolutional neural network. In Proceedings of the 2022 6th International Conference on Electrical, Telecommunication and Computer Engineering (ELTICOM), Medan, Indonesia, 22–23 November 2022; pp. 167–171. [Google Scholar] [CrossRef]
- Martinez, J.; Escio, J.; Pellegrino, R. Identification of fish freshness through gill color using CNN and LAB image segmentation. In Proceedings of the 2023 IEEE 5th Eurasia Conference on IOT, Communication and Engineering (ECICE), Yunlin, Taiwan, 27–29 October 2023; pp. 563–567. [Google Scholar] [CrossRef]
- Buenconsejo, L.T.; Linsangan, N.B. Detection and identification of abaca diseases using a convolutional neural network (CNN). In Proceedings of the TENCON 2021–2021 IEEE Region 10 Conference, Auckland, New Zealand, 7–10 December 2021; pp. 94–98. [Google Scholar] [CrossRef]
- Morales, K.; Castillo, C.; Pellegrino, R. Identification of urban sounds with haptic feedback using Raspberry Pi and LSTM-SVM. In Proceedings of the 2024 IEEE International Conference on Innovative Computing and Artificial Intelligence Engineering Technologies (IICAIET), Kota Kinabalu, Malaysia, 26–28 August 2024; pp. 210–215. [Google Scholar] [CrossRef]
- Diloy, R.; Juana, M.; Yumang, A. Coffee bean detection using Mask R-CNN. In Proceedings of the 2024 14th International Conference on Computer and Automation Engineering (ICCAE), Sydney, Australia, 12–14 March 2024; pp. 1–5. [Google Scholar] [CrossRef]
- Villamor, I.V.; Apelo, M.L.D.; Ascan, D.A.C. Philippine coin detection system using Mask R-CNN algorithm. In Proceedings of the 2023 IEEE 15th International Conference on Humanoid, Nanotechnology, Information Technology, Communication and Control, Environment, and Management (HNICEM), Palawan, Coron, Philippines, 19–23 November 2023; pp. 1–6. [Google Scholar] [CrossRef]
- Elizalde, D.Q.R.; Garcia, R.J.P.; Mitra, M.M.S.; Maramba, R.G. Wireless automated fire detection system on utility posts using ATmega328P. In Proceedings of the 2018 IEEE 10th International Conference on Humanoid, Nanotechnology, Information Technology, Communication and Control, Environment and Management (HNICEM), Baguio City, Philippines, 29 November–2 December 2018; pp. 1–5. [Google Scholar] [CrossRef]
- Calimag, A.D.R.; Padilla, D.A.; Manlises, C.O. Checkout system with object detection using NVIDIA Jetson Nano and Raspberry Pi. In Proceedings of the 2023 IEEE 5th Eurasia Conference on IOT, Communication and Engineering (ECICE), Yunlin, Taiwan, 27–29 October 2023; pp. 168–171. [Google Scholar] [CrossRef]
- Assael, Y.M.; Shillingford, B.; Whiteson, S.; de Freitas, N. LipNet: End-to-end sentence-level lipreading. arXiv. 2016. Available online: https://arxiv.org/abs/1611.01599 (accessed on 4 October 2025).
- Xue, F.; Yang, T.; Liu, K.; Hong, Z.; Cao, M.; Guo, D.; Hong, R. LCSNet: End-to-end lipreading with channel-aware feature selection. ACM Trans. Multimed. Comput. Commun. Appl. 2023, 19, 1–21. [Google Scholar] [CrossRef]
- Al-Humaidan, N.; Prince, M. A classification of Arab ethnicity based on face image using deep learning approach. IEEE Access 2021, 9, 50755–50766. [Google Scholar] [CrossRef]






| Observation | |||
|---|---|---|---|
| Prediction | Cebuano Lexicons | Ilocano Lexicons | |
| Cebuano Lexicons | 48 | 8 | |
| Ilocano Lexicons | 2 | 42 | |
| Observation | |||||||||||
|---|---|---|---|---|---|---|---|---|---|---|---|
| Observation | C1 | C2 | C3 | C4 | C5 | C6 | C7 | C8 | C9 | C10 | |
| C1 | 5 | 0 | 0 | 0 | 2 | 0 | 0 | 0 | 0 | 0 | |
| C2 | 0 | 5 | 0 | 0 | 1 | 0 | 0 | 0 | 0 | 0 | |
| C3 | 0 | 0 | 5 | 0 | 0 | 0 | 0 | 0 | 0 | 0 | |
| C4 | 0 | 0 | 0 | 4 | 0 | 0 | 0 | 0 | 0 | 0 | |
| C5 | 0 | 0 | 0 | 0 | 2 | 0 | 0 | 0 | 0 | 0 | |
| C6 | 0 | 0 | 0 | 0 | 0 | 4 | 0 | 0 | 0 | 0 | |
| C7 | 0 | 0 | 0 | 0 | 0 | 0 | 4 | 0 | 0 | 2 | |
| C8 | 0 | 0 | 0 | 0 | 0 | 0 | 0 | 3 | 0 | 0 | |
| C9 | 0 | 0 | 0 | 0 | 0 | 1 | 0 | 2 | 3 | 0 | |
| C10 | 0 | 0 | 0 | 0 | 0 | 0 | 1 | 0 | 2 | 2 | |
| Observation | |||||||||||
|---|---|---|---|---|---|---|---|---|---|---|---|
| Observation | L1 | L2 | L3 | L4 | L5 | L6 | L7 | L8 | L9 | L10 | |
| L1 | 2 | 2 | 0 | 0 | 0 | 0 | 1 | 0 | 0 | 0 | |
| L2 | 3 | 3 | 0 | 0 | 0 | 0 | 0 | 0 | 0 | 0 | |
| L3 | 0 | 0 | 3 | 0 | 0 | 0 | 1 | 0 | 0 | 0 | |
| L4 | 0 | 0 | 0 | 4 | 0 | 0 | 0 | 0 | 0 | 0 | |
| L5 | 0 | 0 | 0 | 0 | 2 | 0 | 0 | 0 | 0 | 0 | |
| L6 | 0 | 0 | 0 | 0 | 0 | 3 | 0 | 0 | 0 | 0 | |
| L7 | 0 | 0 | 0 | 0 | 0 | 0 | 3 | 0 | 0 | 2 | |
| L8 | 0 | 0 | 0 | 0 | 0 | 0 | 0 | 5 | 0 | 0 | |
| L9 | 0 | 0 | 0 | 0 | 0 | 0 | 0 | 2 | 5 | 2 | |
| L10 | 0 | 0 | 0 | 0 | 0 | 0 | 0 | 0 | 0 | 3 | |
Disclaimer/Publisher’s Note: The statements, opinions and data contained in all publications are solely those of the individual author(s) and contributor(s) and not of MDPI and/or the editor(s). MDPI and/or the editor(s) disclaim responsibility for any injury to people or property resulting from any ideas, methods, instructions or products referred to in the content. |
© 2026 by the authors. Licensee MDPI, Basel, Switzerland. This article is an open access article distributed under the terms and conditions of the Creative Commons Attribution (CC BY) license.
Share and Cite
Cruz, J.P.T.; Abadiano, A.B.; Sangilan, F.O.; Requillo, E.G.T.; Juanatas, R.C. Utilizing Residual Network 50 Convolutional Neural Network Architecture for Enhanced Philippine Regional Language Classification on Jetson Orin Nano. Eng. Proc. 2026, 134, 2. https://doi.org/10.3390/engproc2026134002
Cruz JPT, Abadiano AB, Sangilan FO, Requillo EGT, Juanatas RC. Utilizing Residual Network 50 Convolutional Neural Network Architecture for Enhanced Philippine Regional Language Classification on Jetson Orin Nano. Engineering Proceedings. 2026; 134(1):2. https://doi.org/10.3390/engproc2026134002
Chicago/Turabian StyleCruz, John Paul T., Aaron B. Abadiano, FP O. Sangilan, Emmy Grace T. Requillo, and Roben C. Juanatas. 2026. "Utilizing Residual Network 50 Convolutional Neural Network Architecture for Enhanced Philippine Regional Language Classification on Jetson Orin Nano" Engineering Proceedings 134, no. 1: 2. https://doi.org/10.3390/engproc2026134002
APA StyleCruz, J. P. T., Abadiano, A. B., Sangilan, F. O., Requillo, E. G. T., & Juanatas, R. C. (2026). Utilizing Residual Network 50 Convolutional Neural Network Architecture for Enhanced Philippine Regional Language Classification on Jetson Orin Nano. Engineering Proceedings, 134(1), 2. https://doi.org/10.3390/engproc2026134002

