Abstract
With the advancement of medical care technology, the aging population has become a serious problem, and long-term care for the elderly is a major concern facing today’s society. Long-term care institutions take care of people with dysfunction or difficulties and provide them with continuous assistance. However, the shortage of specialists and the relative increase in costs have affected the burden on families. Long-term care has developed from traditional approaches to advanced ones at well-equipped facilities. We combine network technology with long-term care service with sensors that have alarm functions according to diverse needs, so that the elderly can receive complete care.
1. Introduction
For the rapidly aging population, elderly healthcare has become an issue in all countries. To decrease the burden and costs and improve the care service quality, long-term care institutions have adopted technology [1]. In computer-supported cooperative work CSCW, the intelligent methods brought by the development of information technology and pervasive equipment have attracted wide attention in research. However, most research has been conducted in the laboratory, lacking an in-depth understanding and response to the complex situations that the elderly face. Therefore, how to provide long-term care for the elderly is a significant challenge for the current aging society [2]. The medical or non-medical costs of long-term care are increasing every year. In an aging society such as Japan and other OECD countries, it is becoming more difficult for local governments to bear the costs [3].
In China, one consequence of the “one-child policy” is increasing the demand for long-term care workers as the number of elderly people living alone continues to grow, along with the nuclearization of the family, and the decrease in children. However, because the aging of the population in China has been more rapid than in Japan, the burden of long-term care on staff is increasing, and China has yet to develop a long-term care system to cope with the aging population [4]. The aging population has made healthcare services important for working families. However, the present long-term care system is difficult to operate because there are not enough experts, and most agencies focus only on the costs of caring for people. Artificial intelligence (AI) technology and applied association rules have been applied to long-term care to handle the mapping process and adjust human variability based on health issues [5]. Providing continuous and long-term care for an aging society has become important around the world. Modern medical technology covers preventive healthcare, reducing the occurrence of disabilities, and providing palliative care. This contributes to extending life expectancy and allowing the elderly population to receive comprehensive care. Lin and Siao proposed a remote healthcare information service platform to connect between the server and patients and adapt to medical needs [6]. A new AI-assisted care plan model is a care management program enhanced by information technology. As the elderly population grows, the demand for long-term care services has surged. However, due to the shortage of nursing staff, caregivers are unable to provide enough personalized care for the elderly who require specialized attention, which negatively impacts the health outcomes and quality of life of hospitalized elderly residents [7].
The rising cost of chronic disease care in long-term care units is a major issue, too. To control costs and improve patients’ quality of life, an online platform has been established to monitor medical institutions. Ferreira and Maximiano proposed Care4 Value to optimize the collection and recording of clinical tool data to assist medical staff in solving problems [8]. Abedi et al. proposed a health monitoring system to detect the long-term effectiveness of the elderly in long-term care institutions. The system is highly accurate in identifying fall events and recoveries and alerts caregivers or supervisors at any time [9]. Monitors in real-time through the network through the camera, and the status of the nursing home is monitored through various sensors, displaying the image on the remote user’s web page. Lu et al. integrated the KNR core controller with the care system to control the service robot to walk and detect the location of the elderly in Taiwan. By using the existing sensors to control the service robot, the intelligent care monitoring system was established for the elderly care institution and the care center. The establishment of a notification system for falls and emergency rescues improves the quality of care for elderly people in Senior Citizens Housing and Nursing Homes [10]. Remote health monitoring alleviates the burden and simplifies processes. This approach is particularly appropriate for developing monitoring applications for home care patients and is applied in shelters, which are typically single rooms or studio apartments. It can also be used in single rooms of long-term care centers with cameras. In addition to identifying micro-activities, algorithms are used to accurately predict the movement of individuals between different landmarks within a room and across different areas of the house, without relying on data from other infrastructure sensors [11].
2. System Architecture
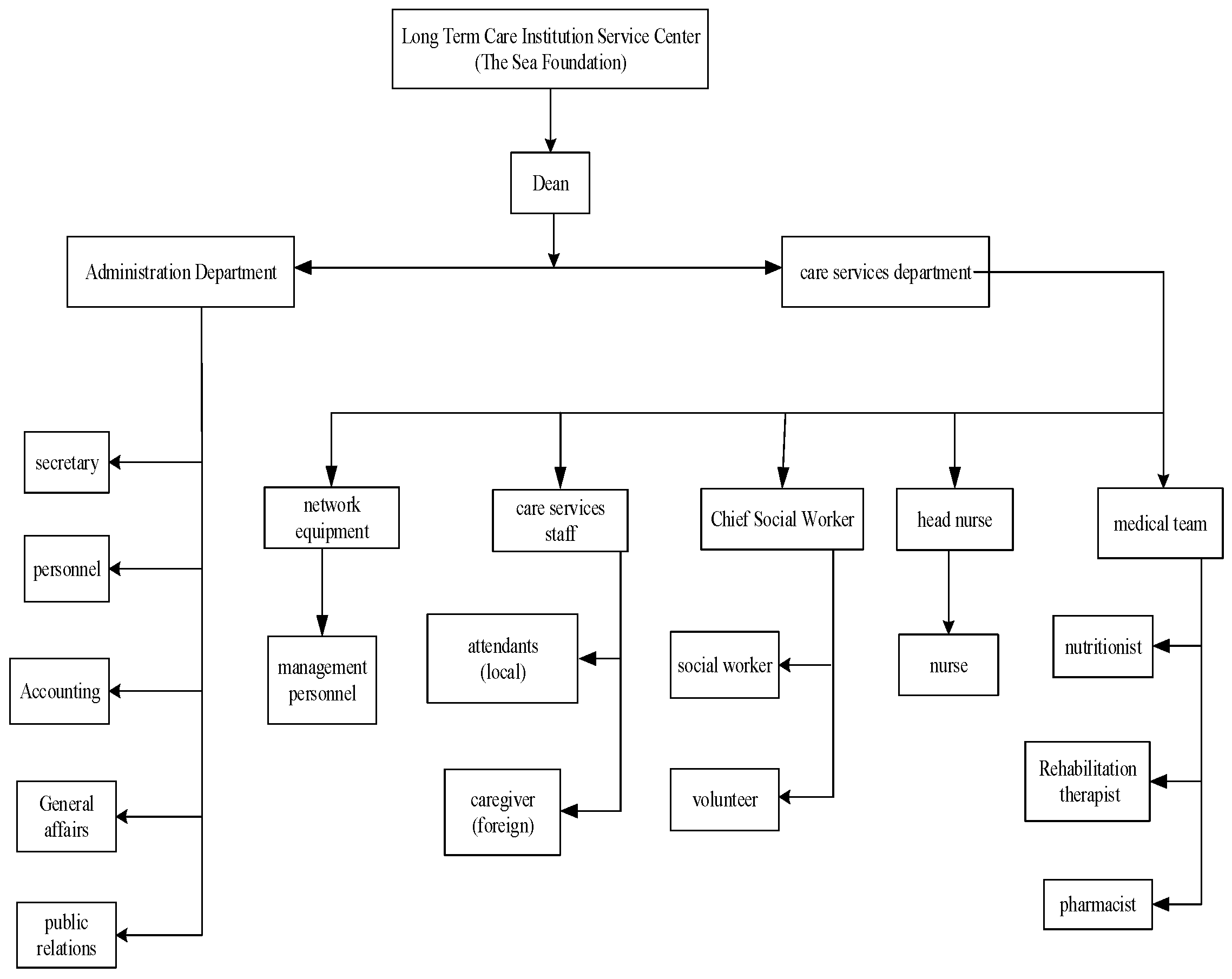
The architecture of the developed system in this study consists of an institutional structure and flowchart for The Sea Foundation, which is a long-term care institution service center, as shown in Figure 1. In the figure, the roles and responsibilities are defined as follows.
Figure 1.
Diagram of institutional center.
- Dean is responsible for managing the affairs of the service center.
- Administrative departments are divided into secretary, human resources, accounting, general affairs, and public relations teams.
- Secretary is responsible for document processing, meeting notices, and all meeting minutes, and submitting the compiled information to the dean.
- Personnel for recruiting and interviewing applicants and are responsible for personnel promotion and transfer matters.
- Accountant develops budgets based on actual needs and is responsible for financial revenue, expenditures, and employee salaries.
- General affair team is responsible for the management and procurement of center equipment.
- Public relations team uses social media to discuss cooperation and promote the center.
- Care service departments are divided into medical, head nurse, social worker, care service staff, and network equipment teams.
- Medical teams include nutritionists, physical therapists, and pharmacists.
- Nutritionist is a professional with food and nutritional medicine who is responsible for everyone’s diet and nutrition.
- Rehabilitation therapist with a license and a medical background is responsible for providing physical therapy to elders with limited mobility.
- Pharmacist dispenses medications and provides drug consultations to patients according to doctor’s prescriptions.
- Head nurse is responsible for managing and teaching nurses how to care for patients.
- Nurse with a license is responsible for the medical care and health education of patients.
- Chief social worker is responsible for training and management.
- Social workers have qualified licenses in the national examination and are responsible for assisting patients with subsidies for low- and middle-income households, caring for patients’ emotions, and organizing group health activities on a regular basis.
- Volunteers have a passion for service but need training and are responsible for keeping the environment clean and assisting social workers.
- Care service staff includes attendants (local) and the other is caregivers (foreigners).
- Attendants: need to be trained and pass the test. They are responsible for taking care of the patient’s diet and daily life and accompanying the rescuers.
- Caregivers undergo basic professional training and have native language skills, and their responsibilities are the same as those of caregivers.
- Network equipment includes cameras, computer centers, wireless or line networks, and sensor devices (MPU6050, LED lights, and buzzers).
- Management personnel report the condition of patients at any time and have professional maintenance skills.
The flowchart of the service is shown in Figure 2.
Figure 2.
Flowchart.
- Start: When the elderly person is standing.
- Walking: Begin walking slowly.
- When the tilt angle is greater than 30 degrees, the LED light turns on and the buzzer sounds, prompting the caregiver to intervene.
Otherwise, the person continues walking independently.
3. Methodology
We combined AI technology and organizational management. The working principle of MPU6050 depends on a 3-axis gyroscope and a 3-axis accelerometer. The principle of a gyroscope is that the direction of the rotation axis of a rotating object does not change without the application of an external force. Based on this principle, it is used to sense and maintain direction and detect the rotation speed of the device. It consists of a rotor located in the center of the shaft and capable of rotating. Once it starts spinning, the rotor’s angular momentum causes the gyroscope to tend to resist changes in direction. An accelerometer is used to measure the rate of change in an object’s acceleration and convert it into a digital display. Accelerometers are applied to the human body to detect falls and reduce impact velocity, which significantly reduces institution-centered costs.
When a roll is the rotation angle around the y-axis, and a pitch is the rotation angle around the x-axis, they are calculated based on the accelerometer data of the x-, y-, and z-axes.
where , , and are the acceleration along the x-, y-, and z-axis.
Institutions are responsible for training employees on network technology and care methods to enhance their professional skills. Teamwork is emphasized in communication and coordination to promote cooperation between different departments. Online platforms are employed to reduce human resources and costs for resource optimization.
4. Results
The advantages and disadvantages of the four management levels are summarized as follows.
The advantages of traditional public administration are summarized as follows.
- Emphasis on commissioners and voters: Promotes public participation and democratic governance, understanding the needs and expectations of voters, enabling policymakers to create policies that better align with the public interest, thereby enhancing government trust and accountability.
- Cost-effectiveness: The public sector, through clear analysis, can more effectively allocate limited resources, optimize expenditures, improve service quality, and reduce unnecessary costs.
- Emphasis on policy analysis: Policy analysis focuses on data-driven and evidence-based decision-making, conducting policy evaluations and improvements to help decision-makers make more informed choices.
The disadvantages include the following.
- Bureaucratism: Overemphasis on rules and procedures stifles innovation and problem-solving, leading to inefficiencies.
- Oversimplified Management Concepts: Management issues are simplified, neglecting complex factors in real situations, which may fail to address rapidly changing environments and needs, leading to poor decision-making.
- Government-Controlled Administration: Leads to opaque decision-making processes, restricts local departments’ autonomy, reduces public participation, undermines trust, and decreases administrative efficiency, ultimately impacting service quality.
The advantages of new public management include the following.
- Rapid service delivery: By streamlining processes, it enhances public trust and satisfaction with government agencies, allowing them to meet public demands more quickly, thus making the organization more competitive in terms of service quality.
- Reduction in excessive workforce: Streamlining human resources increases workflow efficiency, improves organizational professionalism, reduces operational costs, and concentrates resources on core tasks.
- Greater flexibility: A flexible working environment fosters innovative thinking, and enables quick adaptation to policy and market changes, and flexible work arrangements enhance employee satisfaction, increasing work enthusiasm and loyalty.
The disadvantages of new public management include the following.
- Failure to achieve social justice: Market-driven and competition-based policies may lead to unequal resource distribution, prioritizing profit over public interest, ignoring social responsibilities and ethical considerations, thus exacerbating social inequality and service quality decline.
- Neglect of community awareness: An overemphasis on market mechanisms may lead to neglect of community awareness and participation, failing to consider local specific needs and cultural contexts, thus decreasing public trust in the government, and affecting community development.
- Lack of public participation in decision-making: The decision-making process is relatively closed, with the public unable to effectively participate in policy formulation and execution, which fails to fully consider the public’s perspectives and needs, leading to resistance and dissatisfaction with government policies and impacting their effectiveness.
The advantages of business management include the following.
- Focus on customers: By understanding customer needs and expectations, businesses can offer products and services that better meet these demands, enhancing customer loyalty to the brand and standing out in market competition.
- Focus on cost efficiency: Through the evaluation of costs and benefits, businesses continuously seek methods to improve processes and increase efficiency. This allows for more effective resource allocation, enabling the company to invest in innovation projects and develop new products and services.
- Focus on performance evaluation: Regular performance evaluations help identify issues and weaknesses, develop improvement plans, set clear goals, and establish reward mechanisms to boost employee motivation.
The disadvantages of business management include the following.
- Competition with government agencies: Business operations may be affected by government policies. Government agencies may have market monopolies or special privileges, and businesses often face insufficient resources, funding, and policy support, making it difficult to compete with the resources allocated to government entities.
- Lack of quality assurance: A lack of quality assurance can reduce customer trust in products or services, leading to customer attrition. It may also result in legal liabilities or compensation claims, damaging the brand image and market reputation.
- Lack of transparency in promotion Channels: Non-transparent promotion channels can lead to employee dissatisfaction, affecting their motivation and causing talent loss within the company.
- Ineffective management systems: In a rapidly changing market environment, the absence of effective management systems may expose the company to higher risks, leading to disorganized processes, poor communication, and difficulty in adapting to new challenges and opportunities.
The advantages of network management include the following.
- Reduced labor: Automated and digitized network management systems improve work efficiency, reduce the financial burden on central operations, and allow employees to focus their time and energy on more technical tasks.
- Cost reduction: Stable network equipment reduces the frequency of system failures and repairs, effectively lowering operational costs.
- Convenient management: Network management systems allow for centralized monitoring and management of various resources, providing real-time data and reports that help managers make quick decisions, making management more efficient and convenient.
- Stable service: Effective network equipment ensures system stability, enhancing user satisfaction and strengthening brand trust.
The disadvantages of network management include the following.
- Security issues: Network management systems may face risks of data breaches. If the system is not regularly updated or properly configured, security vulnerabilities may exist, potentially leading to legal risks and fines.
- Need for specialized maintenance: Professional network administrators are required for system maintenance and monitoring. As technology evolves, these professionals need to continuously update their skills and knowledge. However, over-reliance on specialists may lead to operational disruptions or loss of knowledge.
The experimental results of the pitch and roll angles are shown in Figure 3.
Figure 3.
(a) When the roll angle is greater than 30 degrees forward, the front LED red light turns on and the buzzer sounds; (b) When the roll angle is greater than 30 degrees backward, the rear LED red light turns on and the buzzer sounds; (c) When the pitch angle is greater than 30 degrees to the left, the left LED green light turns on and the buzzer sounds; (d) When the pitch angle is greater than 30 degrees to the right, the right LED green light turns on and the buzzer sounds.
5. Conclusions
With the development of technology, the integration of artificial intelligence with long-term care has become important. Compared with traditional methods, AI technology proves to be feasible as it reduces the reliance on human resources, further lowers costs, and makes the service effective in terms of safety management.
Author Contributions
Conceptualization, M.-H.Y. and H.-W.L.; methodology, C.-S.L.; software, H.-W.L.; validation, M.-H.Y.; writing—original draft preparation, H.-W.L.; writing—review and editing, C.-S.L., M.-H.Y. and H.-W.L.; visualization, M.-H.Y.; supervision, H.-W.L.; project administration, C.-S.L.; funding acquisition, H.-W.L. All authors have read and agreed to the published version of the manuscript.
Funding
This research received no external funding.
Institutional Review Board Statement
Not applicable.
Informed Consent Statement
Not applicable.
Data Availability Statement
The data supporting the findings of this study are available from the corresponding author upon reasonable request.
Acknowledgments
Fuzhou University of International Studies and Trade. Project No: FWKQJ202482.
Conflicts of Interest
The authors declare no conflict of interest.
References
- Huang, P.C.; Lin, C.C.; Wang, Y.H.; Hsieh, H.J. Development of Health Care System Based on Wearable Devices. In Proceedings of the 2019 Prognostics and System Health Management Conference (PHM-Paris), Paris, France, 2–5 May 2019; pp. 249–252. [Google Scholar]
- Ni, L.; Sun, Y.; Yang, Y.; He, L. Human-Engaged Health Care Services Recommendation for Aging and Long-term Care. In Proceedings of the 2019 IEEE 23rd International Conference on Computer Supported Cooperative Work in Design (CSCWD), Porto, Portugal, 6–8 May 2019; pp. 339–344. [Google Scholar]
- Luo, Y.; Kubo, M.; Kobayashi, Y.; Fukunishi, H. Long-Term Care Risk Prediction by Claims Data Analysis. In Proceedings of the 2020 IEEE International Conference on Healthcare Informatics (ICHI), Oldenburg, Germany, 30 November–3 December 2020; pp. 1–2. [Google Scholar]
- Yu, Y.; Taki, S.; Takanokura, M.; Kawakami, M.; Yamada, T.; Liang, S. A Comparative Study of Job-Related Stress in Long-Term Care Workers in Japan and China. In Proceedings of the 2020 9th International Congress on Advanced Applied Informatics (IIAI-AAI), Kitakyushu, Japan, 1–15 September 2020; pp. 695–700. [Google Scholar]
- Chou, H.M. A Collaborative Framework with Artificial Intelligence for Long-Term Care. IEEE Access 2020, 8, 43657–43664. [Google Scholar] [CrossRef]
- Lin, J.W.; Siao, C.Y.; Chien, T.H.; Chang, R.G.; Hsu, M.L. Medical Integrated Development Platform Based on Community and Hospital. In Proceedings of the 2023 9th International Conference on Applied System Innovation (ICASI), Chiba, Japan, 21–25 April 2023; pp. 1–3. [Google Scholar]
- Kim, G.S.; Hong, Y.S.; Lee, T.H.; Paik, M.C.; Kim, H. Bandit-supported care planning for older people with complex health and care needs. In Proceedings of the 2023 IEEE 5th International Conference on Artificial Intelligence Circuits and Systems (AICAS), Hangzhou, China, 11–13 June 2023; pp. 1–5. [Google Scholar]
- Ferreira, P.H.; Maximiano, M.; Reis, C.I. Care4Value: A Clinical Instrument Data Collection Platform for Long-Term Healthcare Units. In Proceedings of the 2019 IEEE 6th Portuguese Meeting on Bioengineering (ENBENG), Lisbon, Portugal, 22–23 February 2019; pp. 1–4. [Google Scholar]
- Abedi, H.; Ansariyan, A.; Lehman, C.; Morita, P.P.; Boger, J.; Wong, A.; Shaker, G. Non-Visual and Contactless Wellness Monitoring for Long Term Care Facilities Using mm-Wave Radar Sensors. In Proceedings of the 2022 IEEE Sensors, Dallas, TX, USA, 30 October–2 November 2022; pp. 1–4. [Google Scholar]
- Lu, D.R.; Chai, C.W.; Su, K.H.; Lin, Y.S. On the Study of Smart Medical Care System Working in Senior Citizens Housing and Nursing Homes. In Proceedings of the 2021 IEEE 3rd Eurasia Conference on Biomedical Engineering, Healthcare and Sustainability (ECBIOS), Tainan, Taiwan, 28–30 May 2021; pp. 278–283. [Google Scholar]
- Archana, R.; Vaishnavi, C.; Priyanka, D.S.; Gunaki, S.; Swamy, S.R.; Honnavalli, P.B. Remote Health Monitoring using IoT and Edge Computing. In Proceedings of the 2022 International Conference on IoT and Blockchain Technology (ICIBT), Ranchi, India, 6–8 May 2022; pp. 1–6. [Google Scholar]
Disclaimer/Publisher’s Note: The statements, opinions and data contained in all publications are solely those of the individual author(s) and contributor(s) and not of MDPI and/or the editor(s). MDPI and/or the editor(s) disclaim responsibility for any injury to people or property resulting from any ideas, methods, instructions or products referred to in the content. |
© 2025 by the authors. Licensee MDPI, Basel, Switzerland. This article is an open access article distributed under the terms and conditions of the Creative Commons Attribution (CC BY) license (https://creativecommons.org/licenses/by/4.0/).


