Blue Light Irradiation Exacerbates STZ-Induced Type 1 Diabetes via the β-Catenin Pathway Initiated by Gp91phox-Derived Reactive Oxygen Species
Abstract
1. Introduction
2. Materials and Methods
2.1. Animal Experiments
2.2. Preparation of Pancreas and Liver Samples and Staining
2.3. Measurement of ROS Levels and Hydrogen Peroxide (H2O2) in Plasma and β-Catenin in Pancreas
2.4. Statistical Analysis
3. Results
3.1. Effect of Blue Light Radiation on Body Weight, Water Intake, Urine Production, and Blood Glucose Levels in Gp91phox-/- Mice with STZ-Induced Type 1 Diabetes
3.2. Effect of Blue Light Radiation on Conditions of Pancreas and Liver in Gp91phox-/- Mice with STZ-Induced Type 1 Diabetes
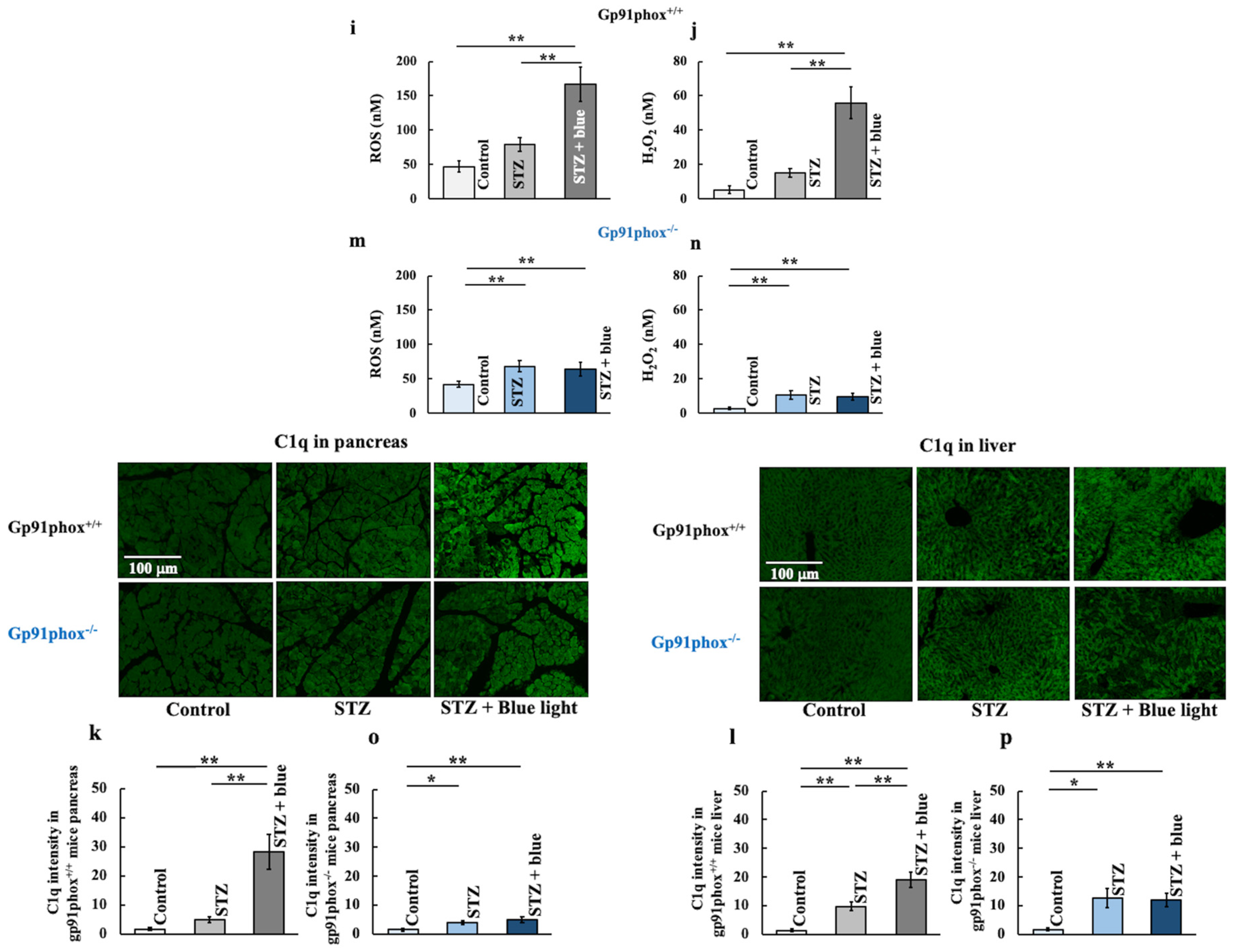
3.3. Effect of Blue Light Radiation on the Levels of Gp91phox, Neutrophil (Ly6G), ROS, H2O2 and C1q in Gp91phox-/- Mice with STZ-Induced Type 1 Diabetes
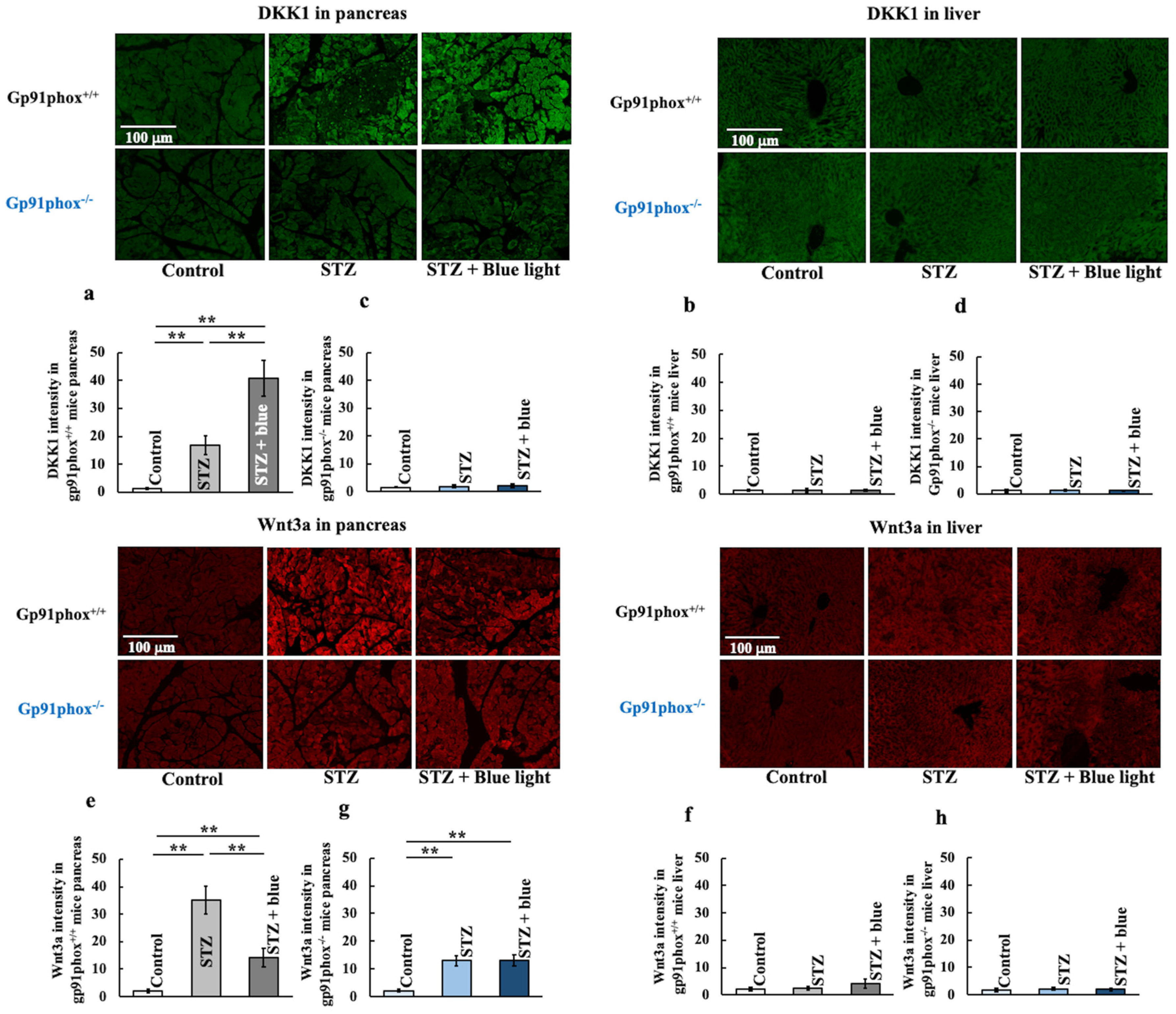
3.4. Effect of Blue Light Radiation on the Levels of DKK1 and Wnt3a in the Pancreas and Liver of Gp91phox-/- Mice with STZ-Induced Type 1 Diabetes
3.5. Effect of Blue Light Radiation on the Levels of Wnt5a, PKC, CaMK2, and PPARγ in Liver of Gp91phox-/- Mice with STZ-Induced Type 1 Diabetes
3.6. Effect of Blue Light Radiation on the Levels of β-Catenin in the Liver and Pancreas of Gp91phox-/- Mice with STZ-Induced Type 1 Diabetes
4. Discussion
5. Conclusions
Author Contributions
Funding
Institutional Review Board Statement
Informed Consent Statement
Data Availability Statement
Acknowledgments
Conflicts of Interest
Abbreviations
| STZ | Streptozotocin |
| ROS | Reactive oxygen species |
| LEDs | Light-emitting diodes |
| NET | Neutrophil extracellular trap |
| Agptl2 | Angiopoietin-like protein 2 |
| PKC | Protein kinase C |
| CaMK | Ca2+/calmodulin-dependent protein kinase |
| PPAR | Peroxisome proliferator-activated receptor |
| C1q | Complement component 1q |
| LRP | Low-density lipoprotein receptor-related protein |
References
- Kadowaki, T.; Maegawa, H.; Watada, H.; Yabe, D.; Node, K.; Murohara, T.; Wada, J. Interconnection between cardiovascular, renal and metabolic disorders: A narrative review with a focus on Japan. Diabetes Obes. Metab. 2022, 24, 2283–2296. [Google Scholar] [CrossRef]
- Morgan, T.L.; Semenchuk, B.N.; Ceccarelli, L.; Kullman, S.M.; Neilson, C.J.; Kehler, D.S.; Duhamel, T.A.; Strachan, S.M. Self-compassion, adaptive reactions and health behaviours among adults with prediabetes and type 1, type 2 and gestational diabetes: A scoping review. Can. J. Diabetes 2020, 44, 555–565.e2. [Google Scholar] [CrossRef]
- Obayashi, H.; Obayashi, H.; Nakamura, N.; Shigeta, H.; Kitagawa, Y.; Nakano, K.; Kondo, M.; Kitagawa, Y.; Nakano, K. Autoantibodies to gangliosides and sulphatides in diabetic patients. Nihon Rinsho 1998, 56, 237–240. (In Japanese) [Google Scholar]
- Nakamura, N.; Shigeta, H.; Hasegawa, G.; Kondo, M.; Obayashi, H.; Kitagawa, Y.; Nakano, K.; Kanatsuna, T. Anti acidic glycolipids antibodies in IDDM. Nihon Rinsho 1997, 55, 324–327. (In Japanese) [Google Scholar] [PubMed]
- Buchberger, B.; Huppertz, H.; Krabbe, L.; Lux, B.; Mattivi, J.T.; Siafarikas, A. Symptoms of depression and anxiety in youth with type 1 diabetes: A systematic review and meta-analysis. Psychoneuroendocrinology 2016, 70, 70–84. [Google Scholar] [CrossRef] [PubMed]
- Kanikarla-Marie, P.; Jain, S.K. Hyperketonemia and ketosis increase the risk of complications in type 1 diabetes. Free Radic. Biol. Med. 2016, 95, 268–277. [Google Scholar] [CrossRef]
- Nederstigt, C.; Uitbeijerse, B.S.; Janssen, L.G.M.; Corssmit, E.P.M.; de Koning, E.J.P.; Dekkers, O.M. Associated auto-immune disease in type 1 diabetes patients: A systematic review and meta-analysis. Eur. J. Endocrinol. 2019, 180, 135–144. [Google Scholar] [CrossRef]
- Onengut-Gumuscu, S.; Webb-Robertson, B.M.; Sarkar, S.; Manichaikul, A.; Hu, X.; Frazer-Abel, A.; Holers, V.M.; Rewers, M.J.; Rich, S.S. Genetic variants in the complement system and their potential link in the aetiology of type 1 diabetes. Diabetes Metab. Res. Rev. 2024, 40, e3716. [Google Scholar] [CrossRef] [PubMed]
- Pańkowska, E.; Golicka, D. Changes in blood pressure and methods of blood pressure monitoring in patients with type-1 diabetes. Endokrynol. Diabetol. Chor Przemiany Materii Wieku Rozw. 2005, 11, 33–37. (In Polish) [Google Scholar]
- Loh, K.; Redd, S. Understanding and preventing computer vision syndrome. Malays. Fam. Physician 2008, 3, 128–130. [Google Scholar]
- Arble, D.M.; Bass, J.; Laposky, A.D.; Vitaterna, M.H.; Turek, F.W. Circadian timing of food intake contributes to weight gain. Obesity 2009, 17, 2100–2102. [Google Scholar] [CrossRef]
- International Diabetes Federation (IDF). IDF DIABETES TTRAS-8th Edition. Available online: http://www.diabetesatlas.org (accessed on 20 November 2025).
- Ezzatvar, Y.; Hormazabal-Aguayo, I.; Munoz-Pardeza, J.; Yanez-Sepulveda, R.; Garcia-Hermoso, A. Global prevalence of microvascular complications in children and adolescents with type 1 and type 2 diabetes: A Systematic Review and Meta-Analysis. Pediatr Diabetes 2025, 2025, 8398194. [Google Scholar] [CrossRef]
- Vu, G.H.; Jeon, B.H.; Kim, C.S. Endothelial to mesenchymal transition: A central mechanism in diabetes-induced vascular pathology. Korean J. Physiol. Pharmacol. 2025, 29, 699–711. [Google Scholar] [CrossRef]
- Aditya, C.; Bukke, S.P.N.; Anitha, K.; Meeraraje, P.; Goruntla, N.; Yadesa, T.M.; Onohuean, H. A comprehensive review on diabetic foot ulcer addressing vascular insufficiency, impaired immune response, and delayed wound healing mechanisms. Front. Pharmacol. 2025, 16, 1622055. [Google Scholar] [CrossRef]
- Herr, R.R.; Eble, T.E.; Bergy, M.E.; Jahnke, H.K. Isolation and characterization of streptozotocin. Antibiot. Annu. 1959, 7, 236–240. [Google Scholar] [PubMed]
- Junod, A.; Lambert, A.E.; Orci, L.; Pictet, R.; Gonet, A.E.; Renold, A.E. Studies of the diabetogenic action of streptozotocin. Proc. Soc. Exp. Biol. Med. 1967, 126, 201–205. [Google Scholar] [CrossRef]
- Hiramoto, K.; Kubo, S.; Tsuji, K.; Sugiyama, D.; Hamano, H. IGF-1 or ROS/Caspase 3/Apoptosis/EMPA-II/NET signal pathway, and Agptl2 induce aggravation of STZ-induced type 1 diabetes by blue light irradiation. BPB Rep. 2024, 7, 160–169. [Google Scholar] [CrossRef]
- Neubert, E.; Bach, K.M.; Busse, J.; Bogeski, I.; Schön, M.P.; Kruss, S.; Erpenbeck, L. Blue and long-wave ultraviolet light induce in vitro neutrophil extracellular trap (NET) formation. Front. Immunol. 2019, 10, 2428. [Google Scholar] [CrossRef] [PubMed]
- Farrera, C.; Fadeel, B. Macrophage clearance of neutrophil extracellular traps is a silent process. J. Immunol. 2013, 191, 2647–2656. [Google Scholar] [CrossRef] [PubMed]
- Yokoyama, S.; Hiramoto, K.; Koyama, M.; Ooi, K. Skin disruption is associated with indomethacin-induced small intestinal injury in mice. Exp. Dermatol. 2014, 23, 659–663. [Google Scholar] [CrossRef]
- Takeuchi, M.; Nishisho, T.; Toki, S.; Kawaguchi, S.; Tamaki, S.; Oya, T.; Uto, Y.; Katagiri, T.; Sairyo, K. Blue light induces apop-tosis and autophagy by promoting ROS-mediated mitochondrial dysfunction in synovial sarcoma. Cancer Med. 2023, 12, 9668–9683. [Google Scholar] [CrossRef]
- Roehlecke, C.; Schumann, U.; Ader, M.; Brunssen, C.; Bramke, S.; Morawietz, H.; Funk, R.H. Stress reaction in outer segments of photoreceptors after blue light irradiation. PLoS ONE 2013, 8, e71570. [Google Scholar] [CrossRef]
- Mueller-Buehl, A.M.; Buehner, T.; Pfarrer, C.; Deppe, L.; Peters, L.; Dick, B.H.; Joachim, S.C. Hypoxic processes induce complement activation via classical pathway in porcine neuroretinas. Cells 2021, 10, 3575. [Google Scholar] [CrossRef]
- Merle, N.S.; Church, S.E.; Fremeaux-Bacchi, V.; Roumenina, L.T. Complement system part I—Molecular mechanisms of activa-tion and regulation. Front. Immunol. 2015, 6, 262. [Google Scholar] [CrossRef] [PubMed]
- Naito, A.T.; Sumida, T.; Nomura, S.; Liu, M.L.; Higo, T.; Nakagawa, A.; Okada, K.; Sakai, T.; Hashimoto, A.; Hara, Y.; et al. Complement C1q activates canonical Wnt signaling and promotes aging-related phenotypes. Cell 2012, 149, 1298–1313. [Google Scholar] [CrossRef]
- Blanpain, C.; Horsley, V.; Fuchs, E. Epithelial stem cells: Turning over new leaves. Cell 2007, 128, 445–458. [Google Scholar] [CrossRef] [PubMed]
- Clevers, H. Wnt/beta-catenin signaling in development and disease. Cell 2006, 127, 469–480. [Google Scholar] [CrossRef]
- Logan, C.Y.; Nusse, R. The Wnt signaling pathway in development and disease. Annu. Rev. Cell Dev. Biol. 2004, 20, 781–810. [Google Scholar] [CrossRef] [PubMed]
- Kikuchi, A.; Yamamoto, H.; Sato, A. Selective activation mechanisms of Wnt signaling pathways. Trends Cell Biol. 2009, 19, 119–129. [Google Scholar] [CrossRef]
- Kikuchi, A.; Yamamoto, H. Tumor formation due to abnormalities in the beta-catenin-independent pathway of Wnt signaling. Cancer Sci. 2008, 99, 202–208. [Google Scholar] [CrossRef]
- Kishida, S.; Yamamoto, H.; Kikuchi, A. Wnt-3a and Dvl induce neurite retraction by activating Rho-associated kinase. Mol. Cell. Biol. 2004, 24, 4487–4501. [Google Scholar] [CrossRef]
- Vallee, A.; Lecarpentier, Y.; Guillevin, R.; Vallee, J.-N. Interactions between TGF-β1, canonical WNT/β-catenin pathway and PPAR γ in radiation-induced fibrosis. Oncotarget 2017, 8, 90579–90604. [Google Scholar] [CrossRef]
- Katoh, M.; Katoh, M. WNT signaling pathway and stem cell signaling network. Clin. Cancer Res. 2007, 13, 4042–4045. [Google Scholar] [CrossRef] [PubMed]
- Kanazawa, A.; Tsukada, S.; Sekine, A.; Tsunoda, T.; Takahashi, A.; Kashiwagi, A.; Tanaka, Y.; Babazono, T.; Matsuda, M.; Kaku, K.; et al. Association of the gene encoding wingless-type mammary tumor virus integration-site family member 5B (WNT5B) with type 2 diabetes. Am. J. Hum. Genet. 2004, 75, 832–843. [Google Scholar] [CrossRef] [PubMed]
- Niehrs, C. Function and biological roles of the Dickkopf family of Wnt modulators. Oncogene 2006, 25, 7469–7481. [Google Scholar] [CrossRef]
- Ansari, M.Y.; Ahmad, N.; Haqqi, T.M. Oxidative stress and inflammation in osteoarthritis pathogenesis: Role of polyphenols. Biomed. Pharmacother. 2020, 129, 110452. [Google Scholar] [CrossRef] [PubMed]
- Pinzone, J.J.; Hall, B.M.; Thudi, N.K.; Vonau, M.; Qiang, Y.W.; Rosol, T.J.; Shaughnessy, J.D., Jr. The role of Dickkopf-1 in bone development, homeostasis, and disease. Blood 2009, 113, 517–525. [Google Scholar] [CrossRef]
- Sorrenson, B.; Cognard, E.; Lee, K.L.; Dissanayake, W.C.; Fu, Y.; Han, W.; Hughes, W.E.; Shepherd, P.R. A critical role for β-catenin in modulating levels of insulin secretion from β-cells by regulating actin cytoskeleton and insulin vesicle localization. J. Biol. Chem. 2016, 291, 25888–25900. [Google Scholar] [CrossRef]
- Hiramoto, K.; Kubo, S.; Tsuji, K.; Sugiyama, D.; Hamano, H. Induction of skin cancer by long-term blue light irradiation. Biomedicines 2023, 11, 2321. [Google Scholar] [CrossRef]










Disclaimer/Publisher’s Note: The statements, opinions and data contained in all publications are solely those of the individual author(s) and contributor(s) and not of MDPI and/or the editor(s). MDPI and/or the editor(s) disclaim responsibility for any injury to people or property resulting from any ideas, methods, instructions or products referred to in the content. |
© 2026 by the authors. Licensee MDPI, Basel, Switzerland. This article is an open access article distributed under the terms and conditions of the Creative Commons Attribution (CC BY) license.
Share and Cite
Hiramoto, K.; Sato, E.F. Blue Light Irradiation Exacerbates STZ-Induced Type 1 Diabetes via the β-Catenin Pathway Initiated by Gp91phox-Derived Reactive Oxygen Species. Diabetology 2026, 7, 40. https://doi.org/10.3390/diabetology7020040
Hiramoto K, Sato EF. Blue Light Irradiation Exacerbates STZ-Induced Type 1 Diabetes via the β-Catenin Pathway Initiated by Gp91phox-Derived Reactive Oxygen Species. Diabetology. 2026; 7(2):40. https://doi.org/10.3390/diabetology7020040
Chicago/Turabian StyleHiramoto, Keiichi, and Eisuke F. Sato. 2026. "Blue Light Irradiation Exacerbates STZ-Induced Type 1 Diabetes via the β-Catenin Pathway Initiated by Gp91phox-Derived Reactive Oxygen Species" Diabetology 7, no. 2: 40. https://doi.org/10.3390/diabetology7020040
APA StyleHiramoto, K., & Sato, E. F. (2026). Blue Light Irradiation Exacerbates STZ-Induced Type 1 Diabetes via the β-Catenin Pathway Initiated by Gp91phox-Derived Reactive Oxygen Species. Diabetology, 7(2), 40. https://doi.org/10.3390/diabetology7020040
