Update on Medical Management and Liver Transplantation in Primary Biliary Cholangitis: A Narrative Review
Abstract
1. Introduction
2. Clinical Presentation and Pathogenesis
2.1. Clinical Presentation
2.2. Pathogenesis
2.3. Complications
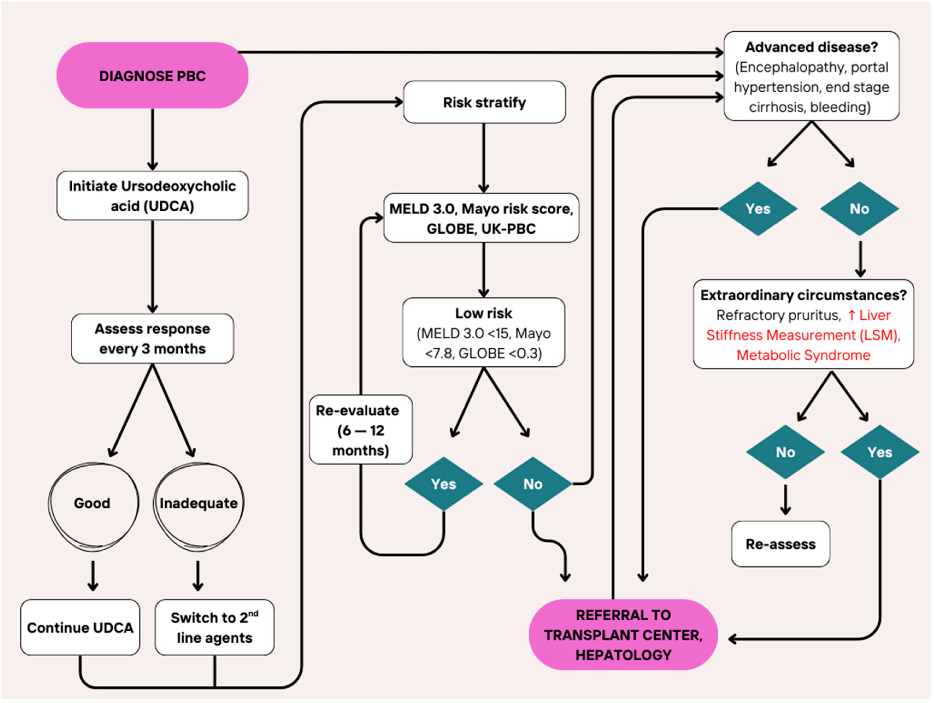
3. Management of PBC
3.1. Pharmacologic Management
3.2. Pruritus Management
3.3. Screening Considerations in PBC
4. Risk Stratification
5. Liver Transplantation in Primary Biliary Cholangitis
5.1. Transplant Indications and Pre-Transplant Evaluation
5.2. Transplant Waitlist Outcomes
5.3. Post-Transplant Outcomes
5.4. PBC Recurrence
6. Management Post-Liver Transplantation
6.1. Role of UDCA After Transplantation
6.2. Impact of Immunosuppression Regimens
7. Controversies
8. Conclusions
Author Contributions
Funding
Institutional Review Board Statement
Informed Consent Statement
Data Availability Statement
Acknowledgments
Conflicts of Interest
References
- Tanaka, A.; Ma, X.; Takahashi, A.; Vierling, J.M. Primary Biliary Cholangitis. Lancet 2024, 404, 1053–1066. [Google Scholar] [CrossRef]
- Parés, A. Primary Biliary Cholangitis. Med. Clin. 2018, 151, 242–249. [Google Scholar] [CrossRef]
- Lv, T.; Chen, S.; Li, M.; Zhang, D.; Kong, Y.; Jia, J. Regional Variation and Temporal Trend of Primary Biliary Cholangitis Epidemiology: A Systematic Review and Meta-Analysis. J. Gastroenterol. Hepatol. 2021, 36, 1423–1434. [Google Scholar] [CrossRef] [PubMed]
- Tanaka, A. Current Understanding of Primary Biliary Cholangitis. Clin. Mol. Hepatol. 2021, 27, 1–21. [Google Scholar] [CrossRef] [PubMed]
- Boonstra, K.; Beuers, U.; Ponsioen, C.Y. Epidemiology of Primary Sclerosing Cholangitis and Primary Biliary Cirrhosis: A Systematic Review. J. Hepatol. 2012, 56, 1181–1188. [Google Scholar] [CrossRef] [PubMed]
- Younossi, Z.M.; Bernstein, D.; Shiffman, M.L.; Kwo, P.; Kim, W.R.; Kowdley, K.V.; Jacobson, I.M. Diagnosis and Management of Primary Biliary Cholangitis. Am. J. Gastroenterol. 2019, 114, 48–63. [Google Scholar] [CrossRef]
- van Hooff, M.C.; Werner, E.; van der Meer, A.J. Treatment in Primary Biliary Cholangitis: Beyond Ursodeoxycholic Acid. Eur. J. Intern. Med. 2024, 124, 14–21. [Google Scholar] [CrossRef]
- Bhushan, S.; Sohal, A.; Kowdley, K.V. Primary Biliary Cholangitis and Primary Sclerosing Cholangitis Therapy Landscape. Am. J. Gastroenterol. 2025, 120, 151–158. [Google Scholar] [CrossRef]
- Murillo Perez, C.F.; Harms, M.H.; Lindor, K.D.; van Buuren, H.R.; Hirschfield, G.M.; Corpechot, C.; van der Meer, A.J.; Feld, J.J.; Gulamhusein, A.; Lammers, W.J.; et al. Goals of Treatment for Improved Survival in Primary Biliary Cholangitis: Treatment Target Should Be Bilirubin within the Normal Range and Normalization of Alkaline Phosphatase. Am. J. Gastroenterol. 2020, 115, 1066–1074. [Google Scholar] [CrossRef]
- Nevens, F.; Andreone, P.; Mazzella, G.; Strasser, S.I.; Bowlus, C.; Invernizzi, P.; Drenth, J.P.H.; Pockros, P.J.; Regula, J.; Beuers, U.; et al. A Placebo-Controlled Trial of Obeticholic Acid in Primary Biliary Cholangitis. N. Engl. J. Med. 2016, 375, 631–643. [Google Scholar] [CrossRef]
- News. Intercept Announces Voluntary Withdrawal of OCALIVA® for Primary Biliary Cholangitis (PBC) from the US Market; US Clinical Trials Involving Obeticholic Acid Placed on Clinical Hold. Available online: https://www.interceptpharma.com/about-us/news/?id=3148535 (accessed on 3 October 2025).
- Hirschfield, G.M.; Beuers, U.; Corpechot, C.; Invernizzi, P.; Jones, D.; Marzioni, M.; Schramm, C. EASL Clinical Practice Guidelines: The Diagnosis and Management of Patients with Primary Biliary Cholangitis. J. Hepatol. 2017, 67, 145–172. [Google Scholar] [CrossRef]
- D’Amico, G.; Garcia-Tsao, G.; Pagliaro, L. Natural History and Prognostic Indicators of Survival in Cirrhosis: A Systematic Review of 118 Studies. J. Hepatol. 2006, 44, 217–231. [Google Scholar] [CrossRef] [PubMed]
- Lindor, K.D.; Bowlus, C.L.; Boyer, J.; Levy, C.; Mayo, M. Primary Biliary Cholangitis: 2018 Practice Guidance from the American Association for the Study of Liver Diseases. Hepatology 2019, 69, 394–419. [Google Scholar] [CrossRef] [PubMed]
- Martin, P.; DiMartini, A.; Feng, S.; Brown, R., Jr.; Fallon, M. Evaluation for Liver Transplantation in Adults: 2013 Practice Guideline by the American Association for the Study of Liver Diseases and the American Society of Transplantation. Hepatology 2014, 59, 1144–1165. [Google Scholar] [CrossRef]
- Lammers, W.J.; Hirschfield, G.M.; Corpechot, C.; Nevens, F.; Lindor, K.D.; Janssen, H.L.A.; Floreani, A.; Ponsioen, C.Y.; Mayo, M.J.; Invernizzi, P.; et al. Development and Validation of a Scoring System to Predict Outcomes of Patients with Primary Biliary Cirrhosis Receiving Ursodeoxycholic Acid Therapy. Gastroenterology 2015, 149, 1804–1812.e4. [Google Scholar] [CrossRef]
- Carey, E.J.; Ali, A.H.; Lindor, K.D. Primary Biliary Cirrhosis. Lancet 2015, 386, 1565–1575. [Google Scholar] [CrossRef] [PubMed]
- de Veer, R.C.; Harms, M.H.; Corpechot, C.; Thorburn, D.; Invernizzi, P.; Janssen, H.L.A.; Battezzati, P.M.; Nevens, F.; Lindor, K.D.; Floreani, A.; et al. Liver Transplant-Free Survival According to Alkaline Phosphatase and GLOBE Score in Patients with Primary Biliary Cholangitis Treated with Ursodeoxycholic Acid. Aliment. Pharmacol. Ther. 2022, 56, 1408–1418. [Google Scholar] [CrossRef]
- Watt, K.D.; Pedersen, R.A.; Kremers, W.K. Evolution of Causes and Risk Factors for Mortality Post-Liver Transplant: Results of the NIDDK Long-Term Follow-Up Study. Am. J. Transplant. 2010, 10, 1420–1427. [Google Scholar] [CrossRef]
- Zhou, K.; Dodge, J.L.; Xu, E.; Emamaullee, J.; Kahn, J.A. Excess Liver Transplant Waitlist Mortality for Patients with Primary Biliary Cholangitis under MELD-Na Allocation. Clin. Transplant. 2022, 36, e14527. [Google Scholar] [CrossRef]
- Cançado, G.G.L.; Deeb, M.; Gulamhusein, A.F. Liver Transplantation for Cholestatic Liver Diseases: Timing and Disease Recurrence. Hepatology 2025, 82, 1016–1035. [Google Scholar] [CrossRef]
- Singal, A.K.; Wong, R.J.; Jalan, R.; Asrani, S.; Kuo, Y.-F. Primary Biliary Cholangitis Has the Highest Waitlist Mortality in Patients with Cirrhosis and Acute on Chronic Liver Failure Awaiting Liver Transplant. Clin. Transplant. 2021, 35, e14479. [Google Scholar] [CrossRef]
- Yalamanchili, V.; Saeian, K.; Jani, A.B. Race and Primary Biliary Cirrhosis: Influence of Ethnicity on Natural History and Outcomes. Clin. Gastroenterol. Hepatol. 2017, 15, 101–109. [Google Scholar] [CrossRef][Green Version]
- Turan, O.C.; Singh, S.; Keach, J. Racial Disparities in Waitlist Mortality and Transplant Outcomes among Patients with Primary Biliary Cholangitis. Clin. Gastroenterol. Hepatol. 2018, 16, 935–943. [Google Scholar] [CrossRef]
- Artinyan, A.; Mailey, B.; Sanchez-Luege, N.; Khalili, J.; Sun, C.-L.; Bhatia, S.; Wagman, L.D.; Nissen, N.; Colquhoun, S.D.; Kim, J. Race, Ethnicity, and Socioeconomic Status Influence the Survival of Patients with Hepatocellular Carcinoma in the United States. Cancer 2010, 116, 1367–1377. [Google Scholar] [CrossRef]
- Mathur, A.K.; Schaubel, D.E.; Gong, Q.; Guidinger, M.K.; Merion, R.M. Racial and Ethnic Disparities in Access to Liver Transplantation. Liver Transpl. 2010, 16, 1033–1040. [Google Scholar] [CrossRef] [PubMed]
- Cullaro, G.; Sarkar, M.; Lai, J.C. Sex-Based Disparities in Delisting for Being “Too Sick” for Liver Transplantation. Am. J. Transplant. 2018, 18, 1214–1219. [Google Scholar] [CrossRef]
- Locke, J.E.; Shelton, B.A.; Olthoff, K.M.; Pomfret, E.A.; Forde, K.A.; Sawinski, D.; Gray, M.; Ascher, N.L. Quantifying Sex-Based Disparities in Liver Allocation. JAMA Surg. 2020, 155, e201129. [Google Scholar] [CrossRef]
- Nephew, L.D.; Zia, Z.; Ghabril, M.; Orman, E.; Lammert, C.; Kubal, C.; Chalasani, N. Sex Disparities in Waitlisting and Liver Transplant for Acute Liver Failure. JHEP Rep. 2021, 3, 100200. [Google Scholar] [CrossRef]
- Tanaka, T.; Shane, D.M.; Lai, J.C. Sex and Body Size Disparities under MELD 3.0: Evaluation of Persisting Gaps in Liver Transplant Access. Hepatology 2025, 10–97. [Google Scholar] [CrossRef]
- Martin, E.F. Liver Transplantation for Primary Biliary Cholangitis. Clin. Liver Dis. 2022, 26, 765–781. [Google Scholar] [CrossRef]
- Sierra, L.; Ferrigno, B.; Marenco-Flores, A.; Alsaqa, M.; Rojas, N.; Barba, R.; Goyes, D.; Medina-Morales, E.; Saberi, B.; Patwardhan, V.; et al. Primary Biliary Cholangitis Has the Worst Quality of Life Indicators among the Autoimmune Liver Diseases: A United States Cohort. Ann. Hepatol. 2025, 30, 101945. [Google Scholar] [CrossRef]
- Lee, J.Y.; Danford, C.J.; Trivedi, H.D.; Tapper, E.B.; Patwardhan, V.R.; Bonder, A. Treatment of Fatigue in Primary Biliary Cholangitis: A Systematic Review and Meta-Analysis. Dig. Dis. Sci. 2019, 64, 2338–2350. [Google Scholar] [CrossRef]
- Medina-Morales, E.; Barba Bernal, R.; Gerger, H.; Goyes, D.; Trivedi, H.D.; Ferrigno, B.; Patwardhan, V.; Bonder, A. Pharmacological Therapy of Pruritus in Primary Biliary Cholangitis: A Systematic Review and Meta-Analysis of Randomized Clinical Trials. J. Clin. Gastroenterol. 2023, 57, 143–152. [Google Scholar] [CrossRef] [PubMed]
- Quarneti, C.; Muratori, P.; Lalanne, C.; Fabbri, A.; Menichella, R.; Granito, A.; Masi, C.; Lenzi, M.; Cassani, F.; Pappas, G.; et al. Fatigue and Pruritus at Onset Identify a More Aggressive Subset of Primary Biliary Cirrhosis. Liver Int. 2015, 35, 636–641. [Google Scholar] [CrossRef] [PubMed]
- Liao, C.-Y.; Chung, C.-H.; Chu, P.; Wei, K.-Y.; Feng, T.-M.; Lin, F.-H.; Tsao, C.-H.; Wu, C.-C.; Chien, W.-C. Increased Risk of Osteoporosis in Patients with Primary Biliary Cirrhosis. PLoS ONE 2018, 13, e0194418. [Google Scholar] [CrossRef] [PubMed]
- Cordell, H.J.; Fryett, J.J.; Ueno, K.; Darlay, R.; Aiba, Y.; Hitomi, Y.; Kawashima, M.; Nishida, N.; Khor, S.-S.; Gervais, O.; et al. An International Genome-Wide Meta-Analysis of Primary Biliary Cholangitis: Novel Risk Loci and Candidate Drugs. J. Hepatol. 2021, 75, 572–581. [Google Scholar] [CrossRef]
- Purohit, T.; Cappell, M.S. Primary Biliary Cirrhosis: Pathophysiology, Clinical Presentation and Therapy. World J. Hepatol. 2015, 7, 926–941. [Google Scholar] [CrossRef]
- Kaplan, M.M. Novosphingobium Aromaticivorans: A Potential Initiator of Primary Biliary Cirrhosis. Am. J. Gastroenterol. 2004, 99, 2147–2149. [Google Scholar] [CrossRef]
- Liang, Y.; Yang, Z.; Zhong, R. Primary Biliary Cirrhosis and Cancer Risk: A Systematic Review and Meta-Analysis. Hepatology 2012, 56, 1409–1417. [Google Scholar] [CrossRef]
- Paumgartner, G.; Beuers, U. Ursodeoxycholic Acid in Cholestatic Liver Disease: Mechanisms of Action and Therapeutic Use Revisited. Hepatology 2002, 36, 525–531. [Google Scholar] [CrossRef]
- Hirschfield, G.M.; Shiffman, M.L.; Gulamhusein, A.; Kowdley, K.V.; Vierling, J.M.; Levy, C.; Kremer, A.E.; Zigmond, E.; Andreone, P.; Gordon, S.C.; et al. Seladelpar Efficacy and Safety at 3 Months in Patients with Primary Biliary Cholangitis: ENHANCE, a Phase 3, Randomized, Placebo-Controlled Study. Hepatology 2023, 78, 397–415. [Google Scholar] [CrossRef] [PubMed]
- Ashraf, T.; Abunada, O.; Seerani, N.; Ali, K.; Muhammad, A.; Mir, S.L.; Shah, S.A.M.; Hassaan, M.; Kumar, V.; Abbas, W.; et al. The Role of Seladelpar in Primary Biliary Cholangitis: A Systematic Review and Meta-Analysis. BMC Gastroenterol. 2025, 25, 224. [Google Scholar] [CrossRef]
- Gadour, E.; Miutescu, B.; Bashir, H.; Ali, A.; Alanzi, S.; Al-Shahrani, A.A.; Almuhaidb, A.; Mohamed, S.; Abaalkhail, F.; Kuriry, H.; et al. Efficacy and Safety of Novel Oral Anti-Cholestatic Agents for Primary Biliary Cholangitis: Meta-Analyses and Systematic Review. Pharmaceuticals 2025, 18, 697. [Google Scholar] [CrossRef] [PubMed]
- Search Orphan Drug Designations and Approvals. Available online: https://www.accessdata.fda.gov/scripts/opdlisting/oopd/detailedIndex.cfm?cfgridkey=543416 (accessed on 14 October 2025).
- Search Orphan Drug Designations and Approvals. Available online: https://www.accessdata.fda.gov/scripts/opdlisting/oopd/detailedIndex.cfm?cfgridkey=693919 (accessed on 14 October 2025).
- Lindor, K.D.; Bowlus, C.L.; Boyer, J.; Levy, C.; Mayo, M. Primary Biliary Cholangitis: 2021 Practice Guidance Update from the American Association for the Study of Liver Diseases. Hepatology 2022, 75, 1012–1013. [Google Scholar] [CrossRef] [PubMed]
- Corpechot, C.; Chazouillères, O.; Rousseau, A.; Le Gruyer, A.; Habersetzer, F.; Mathurin, P.; Goria, O.; Potier, P.; Minello, A.; Silvain, C.; et al. A Placebo-Controlled Trial of Bezafibrate in Primary Biliary Cholangitis. N. Engl. J. Med. 2018, 378, 2171–2181. [Google Scholar] [CrossRef]
- Liu, C.-H.; Bowlus, C.L. Treatment of Primary Biliary Cholangitis: First-Line and Second-Line Therapies. Clin. Liver Dis. 2022, 26, 705–726. [Google Scholar] [CrossRef]
- MacDonald, N.; Loh, R.; Fenkel, J.M.; Sass, D.A.; Halegoua-DeMarzio, D. Pharmacotherapy for Primary Biliary Cholangitis: An Assessment of Medication Candidacy and Rates of Treatment. BMC Gastroenterol. 2024, 24, 18. [Google Scholar] [CrossRef]
- Levy, C.; Bowlus, C.L. Primary Biliary Cholangitis: Personalizing Second-Line Therapies. Hepatology 2024, 82, 895–910. [Google Scholar] [CrossRef]
- Montano-Loza, A.J.; Corpechot, C. Definition and Management of Patients with Primary Biliary Cholangitis and an Incomplete Response to Therapy. Clin. Gastroenterol. Hepatol. 2021, 19, 2241–2251.e1. [Google Scholar] [CrossRef]
- Vuppalanchi, R.; Cruz, M.M.; Momin, T.; Shaikh, F.; Swint, K.; Patel, H.; Parmar, D. Pharmacokinetic, Safety, and Pharmacodynamic Profiles of Saroglitazar Magnesium in Cholestatic Cirrhosis with Hepatic Impairment and Participants with Renal Impairment. Clin. Pharmacol. Ther. 2025, 117, 240–249. [Google Scholar] [CrossRef]
- Hirschfield, G.M.; Bowlus, C.L.; Jones, D.E.J.; Kremer, A.E.; Mayo, M.J.; Tanaka, A.; Andreone, P.; Jia, J.; Jin, Q.; Macías-Rodríguez, R.U.; et al. Linerixibat in Patients with Primary Biliary Cholangitis and Cholestatic Pruritus (GLISTEN): A Randomised, Multicentre, Double-Blind, Placebo-Controlled, Phase 3 Trial. Lancet Gastroenterol. Hepatol. 2026, 11, 22–33. [Google Scholar] [CrossRef]
- Floreani, A.; Gabbia, D.; De Martin, S. An Update on Novel Investigational Agents for the Treatment of Primary Biliary Cholangitis. Expert Opin. Investig. Drugs 2025, 34, 793–802. [Google Scholar] [CrossRef] [PubMed]
- Kremer, A.E.; Mayo, M.J.; Hirschfield, G.M.; Levy, C.; Bowlus, C.L.; Jones, D.E.; Johnson, J.D.; McWherter, C.A.; Choi, Y.-J. Seladelpar Treatment Reduces IL-31 and Pruritus in Patients with Primary Biliary Cholangitis. Hepatology 2024, 80, 27–37. [Google Scholar] [CrossRef] [PubMed]
- Kremer, A.E.; Mayo, M.J.; Hirschfield, G.; Levy, C.; Bowlus, C.L.; Jones, D.E.; Steinberg, A.; McWherter, C.A.; Choi, Y.-J. Seladelpar Improved Measures of Pruritus, Sleep, and Fatigue and Decreased Serum Bile Acids in Patients with Primary Biliary Cholangitis. Liver Int. 2022, 42, 112–123. [Google Scholar] [CrossRef] [PubMed]
- Hirschfield, G.M.; Kremer, A.E.; Levy, C. Phase 3 Trials of Elafibranor and Seladelpar for Primary Biliary Cholangitis. Reply. N. Engl. J. Med. 2024, 390, 1934–1935. [Google Scholar]
- Schattenberg, J.M.; Pares, A.; Kowdley, K.V.; Heneghan, M.A.; Caldwell, S.; Pratt, D.; Bonder, A.; Hirschfield, G.M.; Levy, C.; Vierling, J.; et al. A Randomized Placebo-Controlled Trial of Elafibranor in Patients with Primary Biliary Cholangitis and Incomplete Response to UDCA. J. Hepatol. 2021, 74, 1344–1354. [Google Scholar] [CrossRef]
- Kowdley, K.V.; Bowlus, C.L.; Levy, C.; Akarca, U.S.; Alvares-da-Silva, M.R.; Andreone, P.; Arrese, M.; Corpechot, C.; Francque, S.M.; Heneghan, M.A.; et al. Efficacy and Safety of Elafibranor in Primary Biliary Cholangitis. N. Engl. J. Med. 2024, 390, 795–805. [Google Scholar] [CrossRef]
- Levy, C.; Kendrick, S.; Bowlus, C.L.; Tanaka, A.; Jones, D.; Kremer, A.E.; Mayo, M.J.; Haque, N.; von Maltzahn, R.; Allinder, M.; et al. GLIMMER: A Randomized Phase 2b Dose-Ranging Trial of Linerixibat in Primary Biliary Cholangitis Patients with Pruritus. Clin. Gastroenterol. Hepatol. 2023, 21, 1902–1912.e13. [Google Scholar] [CrossRef]
- Mijic, M.; Saric, I.; Delija, B.; Lalovac, M.; Sobocan, N.; Radetic, E.; Martincevic, D.; Filipec Kanizaj, T. Pretransplant Evaluation and Liver Transplantation Outcome in PBC Patients. Can. J. Gastroenterol. Hepatol. 2022, 2022, 7831165. [Google Scholar] [CrossRef]
- Trivedi, H.D.; Danford, C.J.; Goyes, D.; Bonder, A. Osteoporosis in Primary Biliary Cholangitis: Prevalence, Impact, and Management Challenges. Clin. Exp. Gastroenterol. 2020, 13, 17–24. [Google Scholar] [CrossRef]
- Levy, C. Primary Biliary Cholangitis Guidance Update: Implications for Liver Transplantation. Liver Transpl. 2018, 24, 1508–1511. [Google Scholar] [CrossRef]
- Nguyen, H.H.; Shaheen, A.A.; Baeza, N.; Lytvyak, E.; Urbanski, S.J.; Mason, A.L.; Norman, G.L.; Fritzler, M.J.; Swain, M.G. Evaluation of Classical and Novel Autoantibodies for the Diagnosis of Primary Biliary Cholangitis-Autoimmune Hepatitis Overlap Syndrome (PBC-AIH OS). PLoS ONE 2018, 13, e0193960. [Google Scholar] [CrossRef] [PubMed]
- Muratori, P.; Granito, A.; Pappas, G.; Pendino, G.M.; Quarneti, C.; Cicola, R.; Menichella, R.; Ferri, S.; Cassani, F.; Bianchi, F.B.; et al. The Serological Profile of the Autoimmune Hepatitis/Primary Biliary Cirrhosis Overlap Syndrome. Am. J. Gastroenterol. 2009, 104, 1420–1425. [Google Scholar] [CrossRef] [PubMed]
- Silveira, M.G.; Talwalkar, J.A.; Angulo, P.; Lindor, K.D. Overlap of Autoimmune Hepatitis and Primary Biliary Cirrhosis: Long-Term Outcomes. Am. J. Gastroenterol. 2007, 102, 1244–1250. [Google Scholar] [CrossRef] [PubMed]
- Graf, M.; Lange, C.M.; Langer, M.M.; Schattenberg, J.M.; Seessle, J.; Dietz, J.; Vermehren, A.; Michael, F.A.; Mondorf, A.; Zeuzem, S.; et al. Primary Biliary Cholangitis (PBC)-Autoimmune Hepatitis (AIH) Variant Syndrome: Clinical Features, Response to Therapy and Long-Term Outcome. J. Clin. Med. 2023, 12, 7047. [Google Scholar] [CrossRef]
- Marenco-Flores, A.; Rojas Amaris, N.; Kahan, T.; Sierra, L.; Barba Bernal, R.; Medina-Morales, E.; Goyes, D.; Patwardhan, V.; Bonder, A. The External Validation of GLOBE and UK-PBC Risk Scores for Predicting Ursodeoxycholic Acid Treatment Response in a Large U.S. Cohort of Primary Biliary Cholangitis Patients. J. Clin. Med. 2024, 13, 4497. [Google Scholar] [CrossRef]
- Goet, J.C.; Murillo Perez, C.F.; Harms, M.H.; Floreani, A.; Cazzagon, N.; Bruns, T.; Prechter, F.; Dalekos, G.N.; Verhelst, X.; Gatselis, N.K.; et al. A Comparison of Prognostic Scores (Mayo, UK-PBC, and GLOBE) in Primary Biliary Cholangitis. Am. J. Gastroenterol. 2021, 116, 1514–1522. [Google Scholar] [CrossRef]
- Carbone, M.; Sharp, S.J.; Flack, S.; Paximadas, D.; Spiess, K.; Adgey, C.; Griffiths, L.; Lim, R.; Trembling, P.; Williamson, K.; et al. The UK-PBC Risk Scores: Derivation and Validation of a Scoring System for Long-Term Prediction of End-Stage Liver Disease in Primary Biliary Cholangitis. Hepatology 2016, 63, 930–950. [Google Scholar] [CrossRef]
- Perez, M.; Gulamhusein, C.F.; Carbone, A. Simplified Care-Pathway Selection for Nonspecialist Practice: The GLOBAL Primary Biliary Cholangitis Study Group Age, Bilirubin, Alkaline Phosphatase Risk Assessment Tool. Eur. J. Gastroenterol. Hepatol. 2021, 33, e266–e273. [Google Scholar] [CrossRef]
- Cristoferi, L.; Calvaruso, V.; Overi, D.; Viganò, M.; Rigamonti, C.; Degasperi, E.; Cardinale, V.; Labanca, S.; Zucchini, N.; Fichera, A.; et al. Accuracy of Transient Elastography in Assessing Fibrosis at Diagnosis in Naïve Patients with Primary Biliary Cholangitis: A Dual Cut-Off Approach. Hepatology 2021, 74, 1496–1508. [Google Scholar] [CrossRef]
- Lam, L.; Soret, P.-A.; Lemoinne, S.; Hansen, B.; Hirschfield, G.; Gulamhusein, A.; Montano-Loza, A.J.; Lytvyak, E.; Parés, A.; Olivas, I.; et al. Dynamics of Liver Stiffness Measurement and Clinical Course of Primary Biliary Cholangitis. Clin. Gastroenterol. Hepatol. 2024, 22, 2432–2441.e2. [Google Scholar] [CrossRef]
- Corpechot, C.; Carrat, F.; Gaouar, F.; Chau, F.; Hirschfield, G.; Gulamhusein, A.; Montano-Loza, A.J.; Lytvyak, E.; Schramm, C.; Pares, A.; et al. Liver Stiffness Measurement by Vibration-Controlled Transient Elastography Improves Outcome Prediction in Primary Biliary Cholangitis. J. Hepatol. 2022, 77, 1545–1553. [Google Scholar] [CrossRef]
- Osman, K.T.; Maselli, D.B.; Idilman, I.S.; Rowan, D.J.; Viehman, J.K.; Harmsen, W.S.; Harnois, D.M.; Carey, E.J.; Gossard, A.A.; LaRusso, N.F.; et al. Liver Stiffness Measured by Either Magnetic Resonance or Transient Elastography Is Associated with Liver Fibrosis and Is an Independent Predictor of Outcomes among Patients with Primary Biliary Cholangitis. J. Clin. Gastroenterol. 2021, 55, 449–457. [Google Scholar] [CrossRef]
- Kim, W.R.; Mannalithara, A.; Heimbach, J.K.; Kamath, P.S.; Asrani, S.K.; Biggins, S.W.; Wood, N.L.; Gentry, S.E.; Kwong, A.J. MELD 3.0: The Model for End-Stage Liver Disease Updated for the Modern Era. Gastroenterology 2021, 161, 1887–1895.e4. [Google Scholar] [CrossRef]
- Goyes, D.; Barba, R.; Medina-Morales, E.; Saberi, B.; Patwardhan, V.; Bonder, A. Waitlist Mortality in Patients with Autoimmune Liver Diseases. Ann. Hepatol. 2022, 27, 100742. [Google Scholar] [CrossRef]
- Nsubuga, J.P.; Goyes, D.; Trivedi, H.D.; Medina-Morales, E.; Patwardhan, V.; Bonder, A. Waitlist Mortality and Posttransplant Outcomes in African Americans with Autoimmune Liver Diseases. J. Transplant. 2021, 2021, 6692049. [Google Scholar] [CrossRef] [PubMed]
- Tejedor, M.; Bellón, J.M.; Fernández de la Varga, M.; Peralta, P.; Montalvá, E.; Selzner, N.; Berenguer, M. Validation of MELD3.0 in 2 Centers from Different Continents. Hepatol. Commun. 2024, 8, e0504. [Google Scholar] [CrossRef]
- Medina-Morales, E.; Ismail, M.; Barba Bernal, R.; Abboud, Y.; Sierra, L.; Marenco-Flores, A.; Goyes, D.; Saberi, B.; Patwardhan, V.; Bonder, A. Two Decades of Liver Transplants for Primary Biliary Cholangitis: A Comparative Study of Living Donors vs. Deceased Donor Liver Transplantations. J. Clin. Med. 2023, 12, 6536. [Google Scholar] [CrossRef] [PubMed]
- Sayiner, M.; Stepanova, M.; De Avila, L.; Golabi, P.; Racila, A.; Younossi, Z.M. Outcomes of Liver Transplant Candidates with Primary Biliary Cholangitis: The Data from the Scientific Registry of Transplant Recipients. Dig. Dis. Sci. 2020, 65, 416–422. [Google Scholar] [CrossRef]
- Montano-Loza, A.J.; Hansen, B.E.; Corpechot, C.; Roccarina, D.; Thorburn, D.; Trivedi, P.; Hirschfield, G.; McDowell, P.; Poupon, R.; Dumortier, J.; et al. Factors Associated with Recurrence of Primary Biliary Cholangitis after Liver Transplantation and Effects on Graft and Patient Survival. Gastroenterology 2019, 156, 96–107.e1. [Google Scholar] [CrossRef] [PubMed]
- Corpechot, C.; Chazouillères, O.; Belnou, P.; Montano-Loza, A.J.; Mason, A.; Ebadi, M.; Eurich, D.; Chopra, S.; Jacob, D.; Schramm, C.; et al. Long-Term Impact of Preventive UDCA Therapy after Transplantation for Primary Biliary Cholangitis. J. Hepatol. 2020, 73, 559–565. [Google Scholar] [CrossRef]
- Egawa, H.; Sakisaka, S.; Teramukai, S.; Sakabayashi, S.; Yamamoto, M.; Umeshita, K.; Uemoto, S. Long-Term Outcomes of Living-Donor Liver Transplantation for Primary Biliary Cirrhosis: A Japanese Multicenter Study: Long-Term Outcomes of LDLT for PBC. Am. J. Transplant. 2016, 16, 1248–1257. [Google Scholar] [CrossRef]
- Li, X.; Peng, J.; Ouyang, R.; Yang, Y.; Yu, C.; Lin, H. Risk Factors for Recurrent Primary Biliary Cirrhosis after Liver Transplantation: A Systematic Review and Meta-Analysis. Dig. Liver Dis. 2021, 53, 309–317. [Google Scholar] [CrossRef]
- Åberg, F.; Sallinen, V.; Tuominen, S.; Helanterä, I.; Nordin, A. Comparison of Cyclosporine and Tacrolimus after Liver Transplantation for Primary Biliary Cholangitis: A Propensity Score-Matched Intention-to-Treat Registry Study. Am. J. Transplant. 2025, 25, 583–593. [Google Scholar] [CrossRef] [PubMed]
- Faisal, A. Understanding Fatigue and Pruritus in Primary Biliary Cholangitis. Clin. Liver Dis. 2024, 23, e0216. [Google Scholar] [CrossRef]
- Carbone, M.; Bufton, S.; Monaco, A.; Griffiths, L.; Jones, D.E.; Neuberger, J.M. The Effect of Liver Transplantation on Fatigue in Patients with Primary Biliary Cirrhosis: A Prospective Study. J. Hepatol. 2013, 59, 490–494. [Google Scholar] [CrossRef] [PubMed]
- Carbone, M.; Neuberger, J. Liver Transplantation in PBC and PSC: Indications and Disease Recurrence. Clin. Res. Hepatol. Gastroenterol. 2011, 35, 446–454. [Google Scholar] [CrossRef] [PubMed]
- Duclos-Vallee, J.-C.; Sebagh, M. Recurrence of Autoimmune Disease, Primary Sclerosing Cholangitis, Primary Biliary Cirrhosis, and Autoimmune Hepatitis after Liver Transplantation. Liver Transpl. 2009, 15, S25–S34. [Google Scholar] [CrossRef]
- Schramm, C.; Bubenheim, M.; Adam, R.; Karam, V.; Buckels, J.; O’Grady, J.G.; Jamieson, N.; Pollard, S.; Neuhaus, P.; Manns, M.M.; et al. Primary Liver Transplantation for Autoimmune Hepatitis: A Comparative Analysis of the European Liver Transplant Registry. Liver Transpl. 2010, 16, 461–469. [Google Scholar] [CrossRef]
- Lee, J.Y.; Danford, C.J.; Patwardhan, V.R.; Bonder, A. Increased Posttransplant Mortality for Autoimmune Hepatitis Compared with Other Autoimmune Liver Diseases. J. Clin. Gastroenterol. 2020, 54, 648–654. [Google Scholar] [CrossRef]
- Barba Bernal, R.; Medina-Morales, E.; Goyes, D.; Patwardhan, V.; Bonder, A. Management of Autoimmune Liver Diseases after Liver Transplantation. Transplantology 2021, 2, 162–182. [Google Scholar] [CrossRef]
- Henson, J.B.; King, L.Y. Post-Transplant Management and Complications of Autoimmune Hepatitis, Primary Biliary Cholangitis, and Primary Sclerosing Cholangitis Including Disease Recurrence. Clin. Liver Dis. 2024, 28, 193–207. [Google Scholar] [CrossRef] [PubMed]
- Vannas, M.; Arola, J.; Nordin, A.; Isoniemi, H. Value of Posttransplant Protocol Biopsies in 2 Biliary Autoimmune Liver Diseases. Medicine 2022, 101, e28509. [Google Scholar] [CrossRef]
- van Hooff, M.C.; de Veer, R.C.; Karam, V.; Adam, R.; Taimr, P.; Polak, W.G.; Pashtoun, H.; Murad, S.D.; Corpechot, C.; Mirza, D.; et al. Type of Calcineurin Inhibitor and Long-Term Outcomes Following Liver Transplantation in Patients with Primary Biliary Cholangitis—An ELTR Study. JHEP Rep. 2024, 6, 101100. [Google Scholar] [CrossRef]
- Krawczyk, M.; Koźma, M.; Szymańska, A.; Leszko, K.; Przedniczek, M.; Mucha, K.; Foroncewicz, B.; Pączek, L.; Moszczuk, B.; Milkiewicz, P.; et al. Effects of Liver Transplantation on Health-Related Quality of Life in Patients with Primary Biliary Cholangitis. Clin. Transplant. 2018, 32, e13434. [Google Scholar] [CrossRef] [PubMed]
- Pedersen, M.R.; Greenan, G.; Arora, S.; Murali, A.R.; Mayo, M.J. Ursodeoxycholic Acid Decreases Incidence of Primary Biliary Cholangitis and Biliary Complications after Liver Transplantation: A Meta-analysis. Liver Transpl. 2021, 27, 866–875. [Google Scholar] [CrossRef] [PubMed]
- You, H.; Wang, Y.; Zhang, L. Guidelines on the Diagnosis and Management of Primary Biliary Cholangitis (2021). J. Clin. Transl. Hepatol. 2023, 11, 736–746. [Google Scholar] [CrossRef]
- Jacob, D.A.; Neumann, U.P.; Bahra, M.; Klupp, J.; Puhl, G.; Neuhaus, R.; Langrehr, J.M. Long-term Follow-up after Recurrence of Primary Biliary Cirrhosis after Liver Transplantation in 100 Patients. Clin. Transplant. 2006, 20, 211–220. [Google Scholar] [CrossRef]
- Singal, A.K.; Fang, X.; Kaif, M.; Hasanin, M.; Mcguire, B.M.; Kuo, Y.-F.; Wiesner, R.H. Primary Biliary Cirrhosis Has High Wait-List Mortality among Patients Listed for Liver Transplantation. Transpl. Int. 2017, 30, 454–462. [Google Scholar] [CrossRef]
- Takamura, M.; Matsuda, Y.; Kimura, N.; Takatsuna, M.; Setsu, T.; Tsuchiya, A.; Osaki, A.; Waguri, N.; Yanagi, M.; Takahashi, T.; et al. Changes in Disease Characteristics of Primary Biliary Cholangitis: An Observational Retrospective Study from 1982 to 2016. Hepatol. Res. 2021, 51, 166–175. [Google Scholar] [CrossRef]


| Therapeutic Agent | Mechanism of Action | Recommended Dose | Considerations and Limitations |
|---|---|---|---|
| FIRST LINE | |||
| Urso-Deoxycholic Acid (UDCA) [7] | Hydrophilic bile acid that replaces hepatotoxic bile acids in the bile acid pool and stimulates bile flow. | 13 to 15 mg/kg/day in 2 divided doses or single dose for better compliance. 10 to 15 mg/kg/day in 2 divided doses within 2 weeks of transplant if suspecting recurrence. | First line therapy for PBC. Typically continued life-long, even if insufficient response. Usually well tolerated but common side effects include diarrhea, headache and weight gain. Periodic testing of liver function is recommended for all patients. |
| SECOND LINE | |||
| Elafibranor [42,43,44] | Dual PPAR-α/δ agonist which decreases toxic effects of bile acid and inflammation through downstream modulation of nuclear receptor targets | 80 mg daily | Second line agent. Typically well tolerated with common side effects being diarrhea, abdominal pain, weight gain. Usually used in combination with UDCA but can be used as monotherapy if intolerance to it. |
| Seladelpar [42,43,44] | Selective PPAR-δ agonist. It releases FGF21 from hepatocytes, reducing bile acid accumulation by inhibiting cholesterol 7α-hydroxylase | 10 mg daily | Second line agent. Proven benefit in improving pruritus symptoms. Typically well tolerated. |
| Obeticholic acid [11] | No longer recommended. Now being withdrawn in many countries. | ||
| OFF LABEL | |||
| Bezafibrate [48] | PPAR agonist; reduces cholestasis and may improve pruritus. | 200–400 mg daily | Not FDA approved for PBC and not available in the US. Avoid use in decompensated liver disease. Use cautiously in patients with renal dysfunction. Has shown to improve pruritus symptoms. |
| Fenofibrate [48] | PPAR agonist; reduces cholestasis. | 200 mg daily | Discouraged in decompensated liver disease. Off label can be used in combination with UDCA. Caution is advised due to risk of rhabdomyolysis and myalgias. |
| Budesonide [14] | Immunosuppressive corticosteroid. | 6–9 mg in divided doses | Evidence is not strong, and use is controversial. |
| NEWER AGENTS UNDER DEVELOPMENT | |||
| Saroglitazar [53] | Broad PPAR agonist | Phase 3 trials with promising results. Submission for FDA approval pending. | |
| Linerixibat [54] | Ileal bile acid transporter (IBAT) inhibitor; helps with pruritus. | Phase 3 trials with promising results. Currently under review by FDA. | |
| NOX inhibitors [55] | Inhibit NADPH oxidase; target liver fibrosis | Currently in phase 2 trials. | |
| Tool/Score | Variables | Ideal Time | Endpoint | Strengths | Limitations |
|---|---|---|---|---|---|
| GLOBE Score [69,70] | Age, bilirubin, albumin, ALP, platelets | After 1 year of UDCA | Transplant-free survival prediction | Excellent long-term transplant-free survival prediction in UDCA-treated PBC. Validated in large, international cohorts. | Requires 1-year post-UDCA labs. Not validated in all ethnicities. Not for untreated patients. |
| UK-PBC Score [70,71] | Baseline albumin, platelets, and post-treatment ALP, bilirubin, AST/ALT | After 1 year of UDCA | 5-, 10-, 15-year liver-related death/failure | Highly accurate for 5-, 10-, 15-year risk of liver-related death/transplant. Identifies high- and low-risk patients. | Requires 1-year post-UDCA labs. Not validated outside UK/Europe. Complex calculation. |
| Mayo Risk Score [70] | Age, bilirubin, albumin, prothrombin time, edema | At diagnosis and at follow-up | Transplant-free survival prediction | Simple, widely used. No need for biopsy. Good short-term prediction. | Developed pre-UDCA era. Less accurate for long-term outcomes. Does not include treatment response. |
| MELD 3.0 [77] | Bilirubin, creatinine, INR, sodium, albumin, sex | At diagnosis and at follow-up | 3-month mortality | Standard for liver transplant allocation. Improved accuracy over MELD-Na. Reduces sex disparity. | Designed for ESLD, not PBC-specific. Short-term (90-day) prediction only. Not validated for long-term PBC outcomes. |
| Liver Stiffness Measurement (VCTE) [74,75,76] | Liver stiffness (kPa) | Any time | Liver-related complications, mortality, liver transplantation | Noninvasive, rapid, reproducible. Strong predictor of clinical outcomes in PBC. Improves risk stratification when combined with biochemical scores. Useful for serial monitoring | Influenced by inflammation, congestion, cholestasis. Limited accuracy in obesity, narrow intercostal spaces. Cutoffs vary by etiology. Not a direct survival model. |
| Study, Year (n) | Drug | Patient Survival | Graft Survival | Recurrent PBC * |
|---|---|---|---|---|
| Åberg et al., 2025 (n= 1927) [87] | Cyclosporine (CyA) | Reference | Reference | - |
| Tacrolimus (Tac) | No difference vs. CyA | No difference vs. CyA | - | |
| Hoof et al., 2024 (n = 3175) [97] | CyA | Reference | Reference | - |
| Tac | aHR death 1.06 vs. CyA (not significant) | aHR graft loss 1.07 vs. CyA (not significant) | - | |
| Mycophenolate | aHR death 0.72 (95% CI: 0.59–0.87) | aHR graft loss 0.72 (95% CI: 0.60–0.87) | - | |
| Steroids | aHR death 1.34 (95% CI: 1.15–1.56) | aHR graft loss 1.31 (95% CI: 1.13–1.52) | - | |
| Li et al., 2021 (n = 3184) [86] | Tac | - | - | PBC recurrence HR~2.3 vs. CyA |
| CyA | - | - | Lower recurrence (HR~0.62 vs. Tac) | |
| Mycophenolate | - | - | Intermediate recurrence risk | |
| Egawa et al., 2016 (n = 444, LDLT cohort in Japan) [85] | Tacrolimus and Cyclosporine | 15-year survival~52.6% | - | 14.6% recurrence; higher recurrence with initial CyA; switching from Tac to CyA within 1-year lowered recurrence risk |
| Jacob et al., 2006 (n = 95) [101] | Tac | 5/10-year survival: 92%/90% | Similar to CyA | 10% retransplant due to recurrent PBC |
| CyA | 5/10-year survival: 92%/90% | Similar to Tac | 7% retransplant due to recurrent PBC |
Disclaimer/Publisher’s Note: The statements, opinions and data contained in all publications are solely those of the individual author(s) and contributor(s) and not of MDPI and/or the editor(s). MDPI and/or the editor(s) disclaim responsibility for any injury to people or property resulting from any ideas, methods, instructions or products referred to in the content. |
© 2026 by the authors. Licensee MDPI, Basel, Switzerland. This article is an open access article distributed under the terms and conditions of the Creative Commons Attribution (CC BY) license.
Share and Cite
Mohsen, M.; Karkra, R.; Medina-Morales, E.; Pagán-Busigó, J.E.; Shamsian, E.; Bebawy, M.; Paracha, S.; Patel, C.; Sutariya, R.; Gaglio, P. Update on Medical Management and Liver Transplantation in Primary Biliary Cholangitis: A Narrative Review. Livers 2026, 6, 20. https://doi.org/10.3390/livers6020020
Mohsen M, Karkra R, Medina-Morales E, Pagán-Busigó JE, Shamsian E, Bebawy M, Paracha S, Patel C, Sutariya R, Gaglio P. Update on Medical Management and Liver Transplantation in Primary Biliary Cholangitis: A Narrative Review. Livers. 2026; 6(2):20. https://doi.org/10.3390/livers6020020
Chicago/Turabian StyleMohsen, Mahinaz, Rohan Karkra, Esli Medina-Morales, Joshua E. Pagán-Busigó, Ethan Shamsian, Michael Bebawy, Sakina Paracha, Charmi Patel, Riya Sutariya, and Paul Gaglio. 2026. "Update on Medical Management and Liver Transplantation in Primary Biliary Cholangitis: A Narrative Review" Livers 6, no. 2: 20. https://doi.org/10.3390/livers6020020
APA StyleMohsen, M., Karkra, R., Medina-Morales, E., Pagán-Busigó, J. E., Shamsian, E., Bebawy, M., Paracha, S., Patel, C., Sutariya, R., & Gaglio, P. (2026). Update on Medical Management and Liver Transplantation in Primary Biliary Cholangitis: A Narrative Review. Livers, 6(2), 20. https://doi.org/10.3390/livers6020020

