Next Article in Journal / Special Issue
A Deep Learning-Based Method to Detect Hot-Spots in the Visible Video Diagnostics of Wendelstein 7-X
Previous Article in Journal / Special Issue
Titanium and Tantalum Used as Functional Gradient Interlayer to Join Tungsten and Eurofer97
 
 
Font Type:
Arial Georgia Verdana
Font Size:
Aa Aa Aa
Line Spacing:
Column Width:
Background:
Article

Design Features and Simulation of the New-Build HELOKA-US Facility for the Validation of the DEMO Helium-Cooled Pebble Bed Intermediate Heat Transport and Storage System

by
Xiaoyang Gaus-Liu
1,*,
Evaldas Bubelis
2,
Sara Perez-Martin
2,
Bradut-Eugen Ghidersa
2 and
Wolfgang Hering
2
1
Institute for Thermal Energy Technology and Safety, Karlsruhe Institute of Technology (KIT), 76344 Eggenstein-Leopoldshafen, Germany
2
Institute for Neutron Physics and Reactor Technology, Karlsruhe Institute of Technology (KIT), 76344 Eggenstein-Leopoldshafen, Germany
*
Author to whom correspondence should be addressed.
J. Nucl. Eng. 2022, 3(4), 461-472; https://doi.org/10.3390/jne3040032
Submission received: 21 October 2022 / Revised: 30 November 2022 / Accepted: 5 December 2022 / Published: 14 December 2022

Abstract

For the EU-DEMO Helium-Cooled Pebble Bed (HCPB) concept, an indirect coupled design (ICD) with a molten salt (MS) loop as an intermediate heat transport and storage system (IHTS) is considered for the conceptual design phase. The IHTS with an energy storage decouples the primary heat transport system (PHTS) that undergoes pulse and dwell power cycles from the power conversion system (PCS), and thus can provide stable power to the turbine and grid. However, the maintenance of stable He and MS parameters during transitions from dwell to pulse and vice versa is challenging for the design of the MS loop, and the real performance of the helium–MS heat exchanger (He/MS HX) shall be verified. To investigate such components and conditions, a new R&D infrastructure HELOKA-US (Helium Loop Karlsruhe—Upgrade Storage) is under construction for the validation of prototypical components and the MS loop operation under stationary and transitional conditions. This paper provides the design features of Phase 1a of the project and the simulation results with EBSILON on the power generation phase.

1. Introduction

One of the main challenges of the European Demonstration Fusion Power Reactor (EU-DEMO) is being able to achieve long plasma operation and demonstrate the net electric output in an industrial scale [1,2,3]. To achieve this goal, DEMO must be more oriented towards electricity production, hence the Balance of Plant (BoP) must be considered as an essential system, which is a vital extension to ITER since ITER is not designed to generate any electrical power [4]. BoP is envisaged to extract the pulsed thermal power generated by plasma from the PHTS and transport the power to the PCS [5].
The intrinsic challenge of a heat transport chain in a Tokamak-based DEMO plant is the intermittent fusion plasma operation as a primary heat source to the Plant Electrical System, in which pulse operation lasts about 7200 s and the dwell operation period lasts about 600 s, as depicted in Figure 1 [6]. The HCPB-BoP will be capable of providing stable thermal power to the PCS throughout the intermittent plasma operational phases (pulse and dwell) and its realization requires an energy storage system (ESS) integrated into the IHTS.
Various variants of the EU-DEMO BoP are under evaluations focusing on the cycling performances of the components, the efficiency, integration possibility, and safety. The variants are classified as either Direct Coupled Design or Indirect Coupled Design (ICD). Among the proposed solutions, the ICD with an large energy storage system (ESS) based on commercial systems already operating in concentrating solar power plants are the most robust [4] (see Figure 2 from [7]). Thus, this HCPB BoP ICD option was selected as the reference variant for the next step of DEMO development, the so-called Conceptual Design Phase. Achievements on the optimization of the BoP system have been reported in [5,7,8,9] comprising the system conceptual design of the IHTS with the molten salt loop [8,9] and the principal design of the He/MS heat exchanger (He/MS HX) [7]. The critical issue is firstly related to the interface of PHTS and IHTS which are connected with a He/MS HX, and between IHTS and PCS which are connected with a MS Steam Generator [4].
The main challenges of the thermodynamic and heat transport processes of the IHTS (ESS) system are:
  • The helium inlet temperature to the breeding blanket shall be maintained stable during both pulse and dwell operation. Since during dwell time PHTS extracts only 1% of the full nominal power, the cooling of the PHTS in dwell needs a sensible regulation of the IHTS-ESS;
  • The fast transients of pulse-to-dwell ramp-down and dwell-to-pulse ramp-up that take place within 100–200 s requires fast response of the ESS [10];
  • Not only the normal power generation modes throughout pulse and dwell phases shall be functional, but also the preparation, standby, and shutdown modes shall be considered;
  • The heat transfer characteristics, fabrication, and material fatigue feature of the He/MS HX shall be assessed in industrial and experimental trials.
The interaction of the different systems must be investigated and optimized. Here, the expertise of KIT on helium system operation (HELOKA-HP [11] and KATHELO [12]), as well as the expertise in the high-temperature molten salt field (LIVE [13,14]) are favorably combined within the HELOKA-US project. The conceptual design and technical specification of the Phase 1 components are completed. Engineering layout design and construction will be started very soon.
The construction conception the HELOKA-US facility is presented in Section 2. The design features and operational modes are described in Section 3, including the loop design and components as well as the operation modes considered. Section 4 provides the numerical simulations performed to establish the conceptual design of HELOKA-US as in Phase 1. Finally, the conclusions and coming steps are providing in Section 5.

2. Construction Conception of the Project

The new-build HELOKA-US system bears the aim to investigate the HCPB BoP ICD concept with a molten salt loop as the IHTS with ESS function for the helium-cooled DEMO variant. The power scaling is 1:1000 of one of the eight PHTS circuits, corresponding to 260 kW of nominal power. The total height of the molten salt loop is about 9 m, which is about ¼ of the DEMO IHTS vertical dimension. The whole experimental facility will be built in two phases, as depicted in Figure 3.
First, the tags of the loops and system and tags of the component in the ES are given in Table 1.
Phase 1: The energy storage (ES) loop using HITEC as molten salt coupled with the HELOKA-HP helium loop will be built. This phase is split in two sub-phases: Phase 1a and Phase 1b. The heating source in Phase 1a is an electrical heater supplying 260 kW power, while in Phase 1b, the heated helium from HELOKA-HP will provide the heat source via a He/MS HX, which replaces the electrical heater used in Phase 1a. The heat sink in both Phases 1a and 1b is the HELOKA, an intermediate high-temperature high-pressure water loop (WHT) that is coupled with a water-cooling system (WCS) in normal pressure. A WHT can be operated up to 46 bar, and thus ensures a waterside coolant temperature range of 160–220 °C, which is above the solidification temperature (142 °C) of the HITEC molten salt.
Phase 2: The ES loop will be coupled to a representative DEMO-PHTS helium circuit driven by a scaled-down DEMO prototypical blower.
The coupling of the HELOKA-HP loop, ES loop, WHT system, and WCS at the completion of Phase 1b is depicted in Figure 4. HELOKA-HP, WHT, and WCS are existing infrastructure, as well as the power supply system and the data acquisition and control system, which are the infrastructure of HELOKA-HP. The main focus for Phase 1a is the design and building of the ES and cover gas (N2) system (NS), the coupling between ES and WHT with a new built MS/water heat exchanger, as well as the coupling WHT-WCS with a water/water heat exchanger. The ES loop and WHT system are connected with NS, which serves as cover gas and pressure regulation for the ES loop and for the pressure control for the WHT system.

3. Design Features and Operational Modes of HELOKA-US

3.1. Molten Salt Properties

The HITEC salt with molar ratio of KNO3:NaNO3:NaNO2 in 44:7:49 is selected as the heat transfer fluid for the ES loop following the DEMO HCPB BoP ICD specifications. Its chemical and physical behavior is well-studied in the field of concentrated solar power plants [15,16,17]. The strongest argument for the HITEC is its low solidification temperature of 142 °C, which enables it to be used as a heating source of low coolant temperature, e.g., in the steam generator. The HITEC is chemically stable under N2 gas at least up to 465 °C and can even be applied briefly at higher temperatures up to 538 °C.

3.2. Loop Design and Components

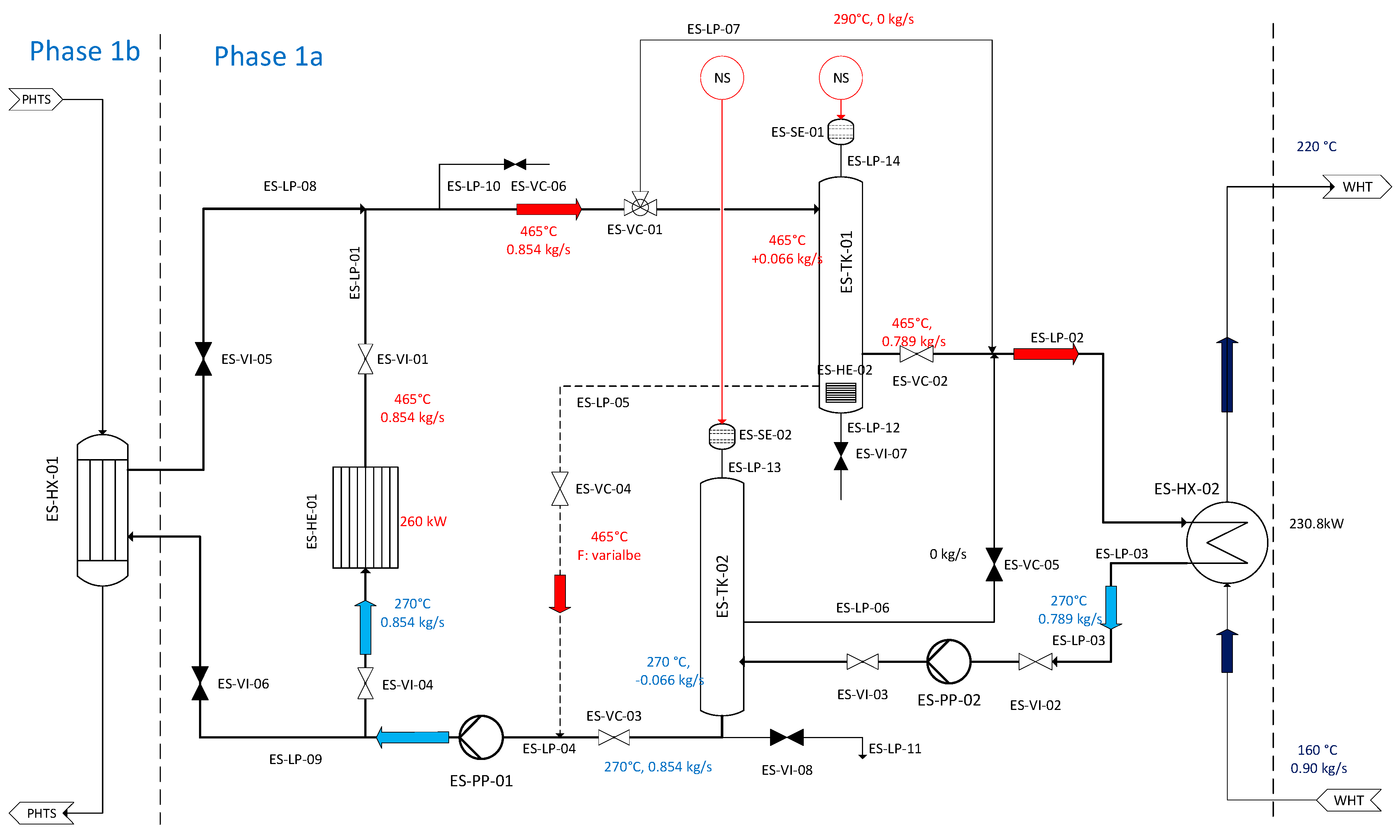
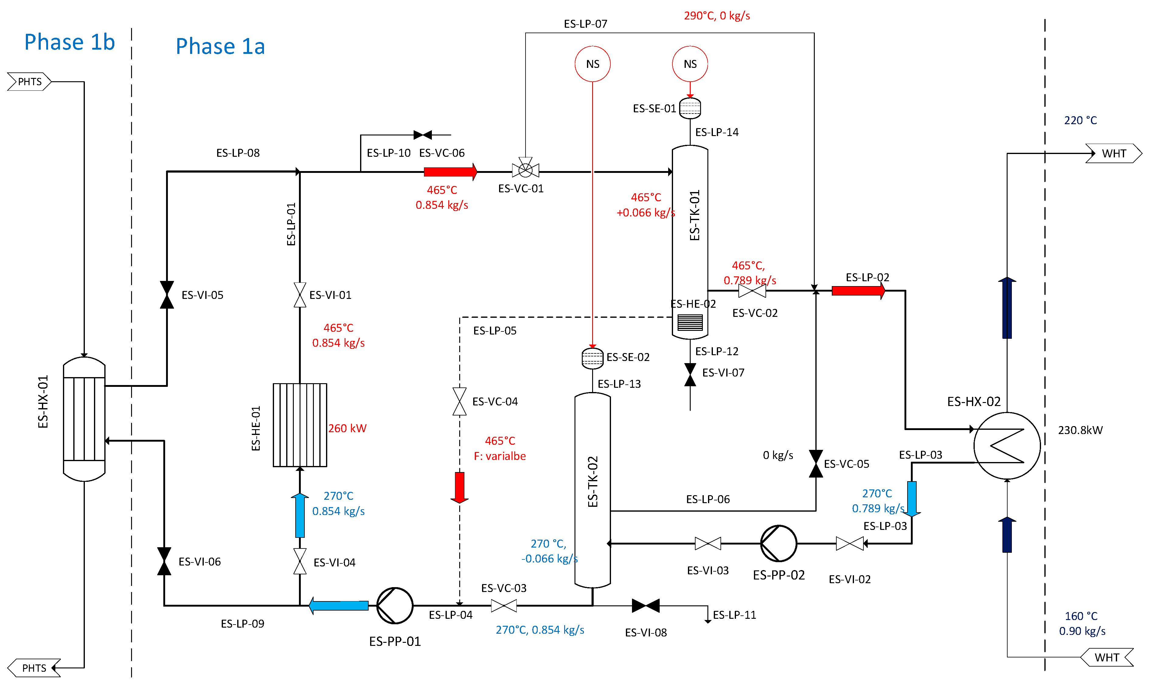
ES loop: The Pipe and Instrumentation Diagram of the HELOKA-US is depicted in Figure 5. A two-tank system in direct connection with the main loop is applied. A list of the main components in the ES loop is given as follows:
  • Two tanks (TK): ES-TK-01 and ES-TK-02 (DN450, each tank, ~0.8 m³);
  • Two pumps (PP): ES-PP-01 and ES-PP-02 (2.5 m³/h, total developed head: 15–20 m);
  • One external electrical heater (HE): ES-HE-01 (~260 kW);
  • One internal electrical heater in ES-TK-01: ES-HE-02 (~30 kW);
  • Six control valves (VC): ES-VC-01 to ES-VC-06 (DN25, DN33, DN40);
  • Eight isolation valves (VI): ES-VI-01 to ES-VI-08;
  • Two MS separators (SE) above the tanks: ES-SE-01 and ES-SE-02;
  • Pipelines (LP): ES-LP-01 to ES-LP-14 (total ~40 m, DN32 in main loop, DN25 in side piping, material stainless steel 1.4571);
Besides the visible components in Figure 5, the ES loop is equipped with the following periphery installations:
  • Instrumentation on temperature, pressure, flowrate, and level sensors in the tanks;
  • Trace heaters on all ES equipment and piping (max. temperature 300 °C);
  • High-temperature thermal insulation;
  • Data acquisition and control system in hardware and software of the ES and NS systems.
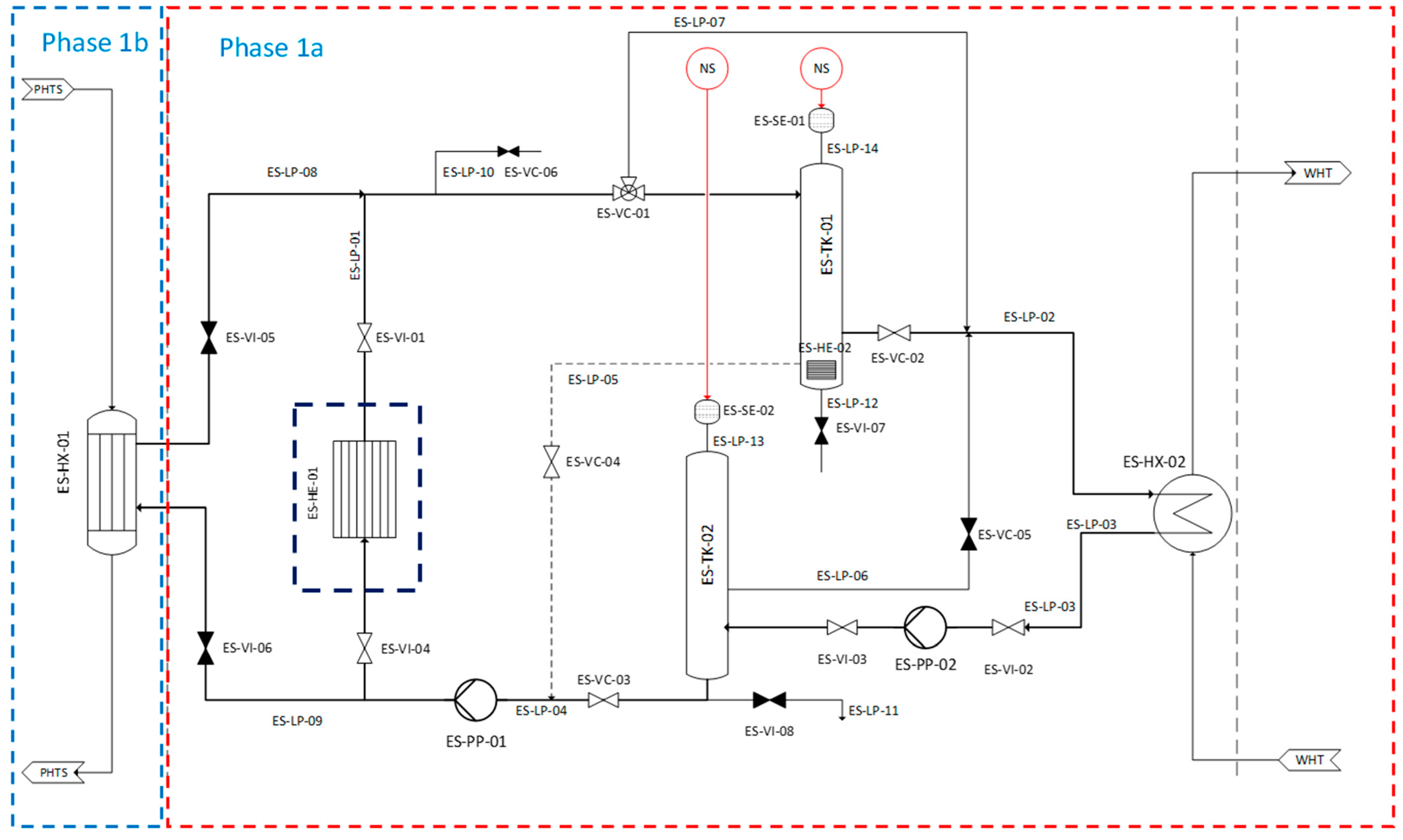
The external electrical heater, ES-HE-01, enclosed in a dashed frame in Figure 5, will be replaced by the optimized He/MS HX (ES-HX-01) in Phase 1b. The general design temperature and design pressure of the ES loop are 550 °C and 0.6 MPa, respectively. An internal electrical heater in the tank ES-TK-01 is foreseen for the initial heat-up phase to melt the HITEC salt up to operational temperature. For maintenance operations, drainage piping connecting tanks, pumps, and valves are included but not shown in the Figure 5 for simplicity. A port for melt sampling and a material test section are also foreseen downstream of the He/MS HX (ES-LP-10).
The ES loop comprises three bypasses (ES-LP-05, ES-LP-06 and ES-LP-07) for experimental purposes, ramp-up/down, and maintenance. The functions of the bypasses are described in detail:
  • Fine-tuning of MS flow in order to maintain stable MS and He temperatures during steady states of pulse and dwell, as well as during the ramp-up and ramp-down transients. The bypass ES-PP-05 from the tank ES-TK-01 to the pump ES-PP-01 is especially effective to regulate a small MS flow through ES-LP-04 to the He/MS HX in the dwell phases, when only 1% of the nominal power will be extracted;
  • Enabling different flow paths during startup, shutdown, and standby phases.
WHT: The design temperature and pressure of the high-temperature high-pressure water system, whose interface to the ES loop is shown at the right side in Figure 5, are 220 °C and 4.6 MPa, respectively.

Dimension and Location

The HELOKA-US platform is built at 4 m level to provide space and adequate height for HELOKA-US components. The platform aligns to the exiting HELOKA-HP platform to allow connections to He and cooling water sources. The arrangement of the new components is depicted in Figure 6. For the latter Phase 1b, the He-MS HX will be located at 8.5 m on the existing HELOKA-HP platform. The allocation of the components considers the connection to the water and helium sources, the KIT operational safety requirements, and maintenance space. The two tanks are in a slim geometry with a height of about 5 m to approach the tank height in DEMO HCPB ESS as closely as possible. The two tanks include additional volume to allow margins of experimental operation and to simulate the heat transfer inertia in the whole DEMO HCPB IHTS piping system.

3.3. Operation Modes

With the loop configuration in HELOKA-US is able to simulate and investigate both conditioning modes and power generation modes conceptualized in DEMO as shown in Figure 7. Figure 8 interprets the HELOKA-US preparation/maintenance modes and normal power general modes with the transient routes. The operation modes inside the red frame indicate frequent and fast transitions among the modes. The temperature levels of cold standby and hot standby I are about 200 °C and 270 °C, respectively. In the hot standby II mode, addressing the preparation for the first pulse operation, the MS in tank ES-TK-01 is heated up to 465 °C and the hot leg is heated up to 290 °C.
In Figure 9 and Figure 10, the temperature and mass flow of MS in pulse and dwell modes are depicted, respectively. The functions of pulse and dwell modes are briefly described as follows:
Pulse flat top: ES-HE-01 simulates the heat source of the helium with 260 kW. The bypass ES-LP-05 with the valve ES-VC-04 regulates the precise demand on the MS inlet and outlet temperatures in ES-HE-01. Duration: about 7200 s.
Dwell flat bottom: The ES-HE-01 power level is 2.6 kW and it is cooled by a small stream of MS from ES-TK-02. The bypass ES-LP-05 regulates the inlet and outlet MS temperatures through ES-HE-01. MS from the ES-HE-01 is directed to bypass ES-LP-07 and is merged in the upstream of ES-HX-02 so that the MS in ES-TK-01 remains at 465 °C and not below. The duration is 600 s.

4. Simulation Activity

The simulation activity for the DEMO HCPB BoP ICD conceptual design was and is currently being performed using the industrial tool EBSILON [8,9]. EBSILON@Professional is a calculation tool for the conceptual design of the power plant performance [18]. A preliminary simulation of the HELOKA-US MS loop power generation phase was carried out, as shown in Figure 11. For the dynamic simulation of the transient processes, a model based on the tool MODELICA/DYMOLA is being set up [19]. The first calculation on the HELOKA-US pulse operation was carried out, and the simulation of the other operational modes will be followed.

5. Conclusions

HELOKA-US, a mockup of the EU-DEMO HCPB BoP ICD with a HITEC molten salt energy storage system, will be under construction at KIT after the conceptual design of the facility has been completed. The new experimental facility will take profit of the available existing helium, water, and data acquisition/control infrastructure from HELOKA-HP. Supported by different simulation tools, the optimized component arrangement and size can represent the DEMO HCPB IHTS-ESS, even if its power and volume scaling is of about 1:1000. Additional volume in the molten salt tanks simulates typical DEMO HCPB BoP ICD peculiarities, such as the long MS pipes in the IHTS.
The designed configuration of the HELOKA-US molten salt loop can not only provide stable power to the PCS throughout pulse and dwell operations, but also realize diverse preparation and maintenance modes. Furthermore, the molten salt loop enables the flexibility and sensibility in regulation and control that reacts to the rapid transients such as pulse-to-dwell and dwell-to-pulse.
The preparation of the experimental hall hosting the facility started in 2021 and ended with the construction of the structural platform by mid-2022 together with the infrastructure extension in KIT Building 660. The erection of the MS loop and all related components and systems as in Phase 1a are planned for 2023. The results of the experimental campaign are planned in early 2024.

Author Contributions

Conceptualization, X.G-L., B.-E.G., E.B. and W.H.; methodology, X.G.-L.; software, E.B.; validation, B.E; writing—original draft preparation: X.G.-L.; writing—review and editing, E.B., W.H., and S.P.-M.; project administration, S.P.-M. All authors have read and agreed to the published version of the manuscript.

Funding

This research was funded by EUROfusion Consortium. EUROFusion is funded by the European Union via the Euratom Research and Training Programme (Grant Agreement No 101052200 EUROfusion). The APC was funded by Karlsruhe Institute of Technology.

Data Availability Statement

The study did not report any data.

Acknowledgments

This research was funded by EUROfusion Consortium. EUROFusion is funded by the European Union via the Euratom Research and Training Programme (Grant Agreement No 101052200 EUROfusion. Views and opinions expressed, however, are those of the author(s) only and do not necessarily reflect those of the European Union or the European Commission. Neither the European Union nor the European Commission can be held responsible for them.

Conflicts of Interest

The authors declare no conflict of interest.

Abbreviations

BoPBalance of PlantIHTSIntermediate Heat Transfer System.
DEMODEMOnstration power plant KITKarlsruhe Institute of Technology
D2PDwell-to-Pulse transientMSMolten Salt, HITEC ™ in HELOKA-US
ESSEnergy Storage SystemP2DPulse-to-Dwell transient
HCPB Helium-Cooled Pebble Bed (Blanket)PCSPower Conversion System
HCPB BOP ICDHCPB Indirect Coupling Design variant of Balance of PlantPHTSPrimary Heat Transfer System
HEHelium
HELOKAHelium Loop Karlsruhe
HELOKA-USHELOKA—Upgrade Storage system
HELOKA-HPHELOKA High temperature high pressure Helium Loop
HITECCommercial mark of a nitrite/nitrate molten salt
HXHeat Exchanger
ICDIndirect Coupling Design

References

  1. Federici, G.; Bachmann, C.; Biel, W.; Boccaccini, L.; Cismondi, F.; Ciattaglia, S. Overview of the design approach and prioritization of R&D activities towards an EU DEMO. Fusion Eng. Des. 2016, 109–111, 1464–1474. [Google Scholar]
  2. Federici, G.; Bachmann, C.; Barucca, L.; Biel, W.; Boccaccini, L.; Brown, R.; Bustreo, C.; Ciattaglia, S.; Cismondi, F.; Coleman, M.; et al. DEMO design activity in Europe: Progress and updates. Fusion Eng. Des. 2018, 136, 729–741. [Google Scholar] [CrossRef]
  3. Barucca, L.; Bubelis, E.; Ciattaglia, S.; D’Alessandro, A.; Nevo, A.D.; Giannetti, F.; Hering, W.; Lorusso, P. Pre-conceptual design of EU DEMO balance of plant systems: Objectives and challenges. Fusion Eng. Des. 2021, 169, 112504. [Google Scholar] [CrossRef]
  4. Hering, W.; Bubelis, E.; Perez-Martin, S.; Bologa, M.-V. Overview of Thermal Hydraulic Optimization and Verification for the EU-DEMO HCPB BOP ICD Variant. Energies 2021, 14, 7894. [Google Scholar] [CrossRef]
  5. Barucca, L.; Hering, W.; Perez Martin, S.; Bubelis, E.; Del Nevo, A.; Di Prinzio, M.; Caramello, M.; D’Alessandro, A.; Tarallo, A.; Vallone, E.; et al. Maturation of critical technologies for the DEMO balance of plant systems. Fusion Eng. Des. 2022, 179, 113096. [Google Scholar] [CrossRef]
  6. Moscato, I.; Barucca, L.; Bubelis, E.; Caruso, G.; Ciattaglia, S.; Ciurluini, C.; Del Nevo, A.; Di Maio, P.A.; Giannetti, F.; Hering, W.; et al. Tokamak cooling systems and power conversion system options. Fusion Eng. Des. 2022, 178, 113093. [Google Scholar] [CrossRef]
  7. Moscato, I. Progress in the design development of EU DEMO helium-cooled pebble bed primary heat transfer system. Fusion Eng. Des. 2019, 146, 2416–2420. [Google Scholar] [CrossRef]
  8. Bubelis, E.; Hering, W.; Perez-Martin, S. Conceptual designs of PHTS, ESS and PCS for DEMO BoP with helium cooled BB concept. Fusion Eng. Des. 2018, 136, 367–371. [Google Scholar] [CrossRef]
  9. Bubelis, E.; Hering, W.; Perez-Martin, S. Industry supported improved design of DEMO BoP for HCPB BB concept with energy storage system. Fusion Eng. Des. 2019, 146, 2334–2337. [Google Scholar] [CrossRef]
  10. Siccinio, M. Foreseeable transient phases in DEMO (Ramp-up, ramp-down and divertor reattachment). In Proceedings of the 6th IAEA DEMO Workshop, Moscow, Russia, 1–4 October 2019. [Google Scholar]
  11. Ghidersa, B.E.; Ionescu-Bujor, M.; Janeschitz, G. Helium Loop Karlsruhe (HELOKA): A valuable tool for testing and qualifying ITER components and their He cooling circuits. Fusion Eng. Des. 2006, 81, 1471–1476. [Google Scholar] [CrossRef]
  12. Ghidersa, B.E.; Jin, X.; Rieth, M.; Ionescu-Bujor, M. KATHELO: A new high heat flux component testing facility. Fusion Eng. Des. 2013, 88, 854–857. [Google Scholar] [CrossRef]
  13. Gaus-Liu, X.; Cron, T.; Fluhrer, B. Experimental Studies on Two-Layer Corium Heat Transfer in Light Water Reactor Lower Head in LIVE2D Facility. Nucl. Technol. 2020, 206, 1385–1396. [Google Scholar] [CrossRef]
  14. Gaus-Liu, X.; Miassoedov, A.; Cron, T.; Wenz, T. In-vessel melt pool coolability test—Description and results of live experiments. Nucl. Eng. Des. 2010, 240, 3898–3903. [Google Scholar] [CrossRef]
  15. Coastal Chemical Co., L.L.C. HITEC Heat Transfer Salt; Coastal Chemical Co., L.L.C.: Plains, KS, USA.
  16. Fernández, A.G.; Galleguillos, H.; Fuentealba, E.; Pérez, F.J. Thermal characterization of HITEC molten salt for energy storage in solar linear concentrated technology. J. Therm. Anal. Calorim. 2015, 122, 3–9. [Google Scholar] [CrossRef]
  17. Olivares, R.I. The thermal stablity of molten nitrate/nitrates salt for solar energy storgae in different atmospheres. Sol. Energy 2012, 86, 2576–2583. [Google Scholar] [CrossRef]
  18. EBSILON@Professional, STEAG Energy Services—System Technologies. Available online: https://www.ebsilon.com/en/ (accessed on 30 November 2022).
  19. DYMOLA Systems, Dassault Systems. Available online: https://www.3ds.com/de/produkte-und-services/catia/produkte/dymola/ (accessed on 13 May 2022).
Figure 1. DEMO Primary Heat Transfer System power cycle. Reprinted from [6].
Figure 1. DEMO Primary Heat Transfer System power cycle. Reprinted from [6].
Jne 03 00032 g001
Figure 2. Conceptual scheme of the helium-cooled pebble bed Balance of Plant with an energy storage system. Reprinted with permission from [7]. Copyright 2019 Elsevier.
Figure 2. Conceptual scheme of the helium-cooled pebble bed Balance of Plant with an energy storage system. Reprinted with permission from [7]. Copyright 2019 Elsevier.
Jne 03 00032 g002
Figure 3. Schematic diagram of HELOKA-US as in Phase 1a and Phase 1b. MS: molten salt; PP: Pump; HX: heat exchanger.
Figure 3. Schematic diagram of HELOKA-US as in Phase 1a and Phase 1b. MS: molten salt; PP: Pump; HX: heat exchanger.
Jne 03 00032 g003
Figure 4. HELOKA-US main systems and their interfaces at the Phase 1b.
Figure 4. HELOKA-US main systems and their interfaces at the Phase 1b.
Jne 03 00032 g004
Figure 5. Pipe and Instrumentation Diagram of Phase 1 of the HELOKA-US system. Phase 1a energy storage system (ES) and nitrogen gas covering system (NS) components are enclosed in the red frame, and Phase 1b components are in the blue frame.
Figure 5. Pipe and Instrumentation Diagram of Phase 1 of the HELOKA-US system. Phase 1a energy storage system (ES) and nitrogen gas covering system (NS) components are enclosed in the red frame, and Phase 1b components are in the blue frame.
Jne 03 00032 g005
Figure 6. Location of ES components. Top: top view at the 4 m-platform. Bottom: side view.
Figure 6. Location of ES components. Top: top view at the 4 m-platform. Bottom: side view.
Jne 03 00032 g006
Figure 7. DEMO operational modes including all states and transitions. P2D: pulse-to-dwell transition, D2P: dwell-to-pulse transition.
Figure 7. DEMO operational modes including all states and transitions. P2D: pulse-to-dwell transition, D2P: dwell-to-pulse transition.
Jne 03 00032 g007
Figure 8. Operation modes in HELOKA-US. P2D: pulse-to-dwell transition, D2P: dwell-to-pulse transition.
Figure 8. Operation modes in HELOKA-US. P2D: pulse-to-dwell transition, D2P: dwell-to-pulse transition.
Jne 03 00032 g008
Figure 9. Pulse flat top mode in ES loop.
Figure 9. Pulse flat top mode in ES loop.
Jne 03 00032 g009
Figure 10. Dwell flat bottom mode in ES loop.
Figure 10. Dwell flat bottom mode in ES loop.
Jne 03 00032 g010
Figure 11. EBSILON simulation of HELOKA–US pulse operation.
Figure 11. EBSILON simulation of HELOKA–US pulse operation.
Jne 03 00032 g011
Table 1. Tags of loops/system and tags of component in HELOKA-US.
Table 1. Tags of loops/system and tags of component in HELOKA-US.
TagLoop/SystemTagComponent
ESmolten salt Energy Storage loop HEElectrical heater
NSNitrogen cover gas SystemHTHeat tracing
WCSHELOKA Water Cooling System HXHeat exchanger
WHTHigh-pressure water loopLPPipeline
HE-HLHELOKA- High pressure LoopPPPump
TKTank
VIInsolation Valve
VRRelief valve
Publisher’s Note: MDPI stays neutral with regard to jurisdictional claims in published maps and institutional affiliations.

Share and Cite

MDPI and ACS Style

Gaus-Liu, X.; Bubelis, E.; Perez-Martin, S.; Ghidersa, B.-E.; Hering, W. Design Features and Simulation of the New-Build HELOKA-US Facility for the Validation of the DEMO Helium-Cooled Pebble Bed Intermediate Heat Transport and Storage System. J. Nucl. Eng. 2022, 3, 461-472. https://doi.org/10.3390/jne3040032

AMA Style

Gaus-Liu X, Bubelis E, Perez-Martin S, Ghidersa B-E, Hering W. Design Features and Simulation of the New-Build HELOKA-US Facility for the Validation of the DEMO Helium-Cooled Pebble Bed Intermediate Heat Transport and Storage System. Journal of Nuclear Engineering. 2022; 3(4):461-472. https://doi.org/10.3390/jne3040032

Chicago/Turabian Style

Gaus-Liu, Xiaoyang, Evaldas Bubelis, Sara Perez-Martin, Bradut-Eugen Ghidersa, and Wolfgang Hering. 2022. "Design Features and Simulation of the New-Build HELOKA-US Facility for the Validation of the DEMO Helium-Cooled Pebble Bed Intermediate Heat Transport and Storage System" Journal of Nuclear Engineering 3, no. 4: 461-472. https://doi.org/10.3390/jne3040032

APA Style

Gaus-Liu, X., Bubelis, E., Perez-Martin, S., Ghidersa, B.-E., & Hering, W. (2022). Design Features and Simulation of the New-Build HELOKA-US Facility for the Validation of the DEMO Helium-Cooled Pebble Bed Intermediate Heat Transport and Storage System. Journal of Nuclear Engineering, 3(4), 461-472. https://doi.org/10.3390/jne3040032

Article Metrics

Back to TopTop