Next Article in Journal
Optimization of Mono- and Disaccharide Extraction from Cocoa pod Husk
Previous Article in Journal
Chemically Modified Starch Films with Menthol or Sulfobetaine as Antimicrobial Agents for Active Packaging Applications
 
 
Font Type:
Arial Georgia Verdana
Font Size:
Aa Aa Aa
Line Spacing:
Column Width:
Background:
Systematic Review

Hydroxypropyl Cellulose Research over Two Decades (2005–2024): A Systematic Review with Bibliometric Analysis and Translational Insights

by
Derina Paramitasari
1,
Okta Amelia
2,
Karjawan Pudjianto
1,
Musa Musa
3,
Banon Rustiaty
1,*,
Arni Supriyanti
3,
Dyah Primarini Meidiawati
1,
Okta Nama Putra
1,
Yanuar Sigit Pramana
1,
Yassaroh Yassaroh
4,
Frita Yuliati
5,
Jatmiko Eko Witoyo
2 and
Untia Kartika Sari
6
1
Research Center for Process Technology, National Research and Innovation Agency (BRIN), Bacharuddin Jusuf Habibie Science and Technology Park, South Tangerang 15314, Indonesia
2
Department of Agroindustrial Technology, Faculty of Industrial Technology, Institut Teknologi Sumatera (ITERA), South Lampung 35365, Indonesia
3
Directorate for Laboratory Management, Research Facilities, and Science and Technology Park, National Research and Innovation Agency (BRIN), Iskandar Zulkarnain Science and Technology Park, South Lampung 35361, Indonesia
4
Research Center for Mineral Technology, National Research and Innovation Agency (BRIN), Iskandar Zulkarnain Science and Technology Park, South Lampung 35361, Indonesia
5
Research Center for Polymer Technology, National Research and Innovation Agency (BRIN), Bacharuddin Jusuf Habibie Science and Technology Park, South Tangerang 15314, Indonesia
6
Department of Pharmacy, Faculty of Science, Institut Teknologi Sumatera (ITERA), South Lampung 35365, Indonesia
*
Author to whom correspondence should be addressed.
Polysaccharides 2025, 6(4), 104; https://doi.org/10.3390/polysaccharides6040104
Submission received: 1 September 2025 / Revised: 6 November 2025 / Accepted: 12 November 2025 / Published: 14 November 2025

Abstract

Hydroxypropyl cellulose (HPC) is a versatile cellulose ether with two standardized forms: highly substituted (H-HPC), which is water-soluble and thermoresponsive, and low-substituted (L-HPC), which is insoluble but swellable. This systematic review with bibliometric analysis aimed to map the global HPC research landscape (2005–2024), focusing on publication trends, research impact, and thematic directions. Original research articles and conference proceedings indexed in Scopus were included, while reviews and non-research items were excluded. The database was searched on 7 July 2025 using predefined strategies and analyzed using Excel for descriptive statistics and VOSviewer for network visualization. Risk of bias assessment was not applicable; data accuracy was ensured through duplicate removal and the use of standardized bibliometric indicators. A total of 1273 H-HPC and 92 L-HPC publications were analyzed. H-HPC research dominates multidisciplinary applications in drug delivery, 3D printing, thermochromic, and energy materials, whereas L-HPC remains focused on pharmaceutical disintegration and binding. Nevertheless, the field is constrained by reliance on commercial grades and a narrow application focus, leaving broader material innovations underexplored. HPC is positioned as a strategic polysaccharide derivative with expanding translational potential. Future studies should emphasize greener synthesis, advanced functionalization, and industrial scale-up. Funding: Supported by BRIN. Systematic review registration: INPLASY202590019.

1. Introduction

The growing global emphasis on renewable and environmentally responsible materials has intensified interest in bio-based polymers, with cellulose and its derivatives emerging as promising candidates for sustainable applications in various fields. Cellulose-derived materials serve as the foundation for a wide range of industrially significant products, including membranes, hydrogels, nanocellulose, and modified cellulose [1]. As a ubiquitous polysaccharide and fundamental structural component of plant cell walls, cellulose can be obtained from various sources, such as annual plants, seaweed, bacteria, and agricultural, food, and industrial residues containing 20–42% cellulose [2]. It has long been valued for its renewability, biodegradability, and non-toxicity. As a major component of lignocellulosic biomass, cellulose offers a sustainable and biodegradable solution for numerous industrial applications [3]. Structurally, cellulose is a linear homopolysaccharide of β (1→4)-linked D-anhydroglucopyranose units, exhibiting a cellobiose repeat in which each glucose residue carries one primary and two secondary hydroxyl groups [4].
Cellulose exhibits strong interactions with water because the numerous hydroxyl groups along its molecular chain, leading to swelling and dispersion. However, its notable insolubility in both water and other solvents is primarily due to the extensive hydrogen bonding in the crystalline and amorphous regions [5]. To overcome these constraints, chemical modification has been widely adopted to enhance the solubility, thermal processability, and functionality of these materials, thereby expanding their applicability in pharmaceuticals, food technology, and materials science. Common modification routes include esterification, etherification, grafting, sulfation, amination, hemiacetylation, silylation, and carbanilation [6]. Etherification produces cellulose ethers, which introduce additional functional groups, such as carbonyl groups, and are widely used as controlled-release matrices, stabilizers, thickeners, encapsulants, packaging films, and crosslinkers [7].
In this context, hydroxypropyl cellulose (HPC) is a versatile cellulose ether produced by etherification. It is synthesized by reacting cellulose with propylene oxide, introducing hydroxypropyl substituents along the cellulose backbone (Figure 1). Specifically, HPC synthesis involves the activation of the 2-, 3-, and 6-hydroxyl sites of cellulose through alkali cellulose formation to enhance nucleophilicity, followed by a bimolecular nucleophilic substitution with propylene oxide [8].
Two industrially standardized forms of HPC are recognized: highly substituted hydroxypropyl cellulose (H-HPC) and low-substituted hydroxypropyl cellulose (L-HPC). H-HPC is a nonionic, water-soluble, and thermoresponsive polymer that primarily functions as a film- or fiber-forming matrix polymer, whereas L-HPC is water-insoluble yet highly swellable and is mainly employed as a tablet disintegrant and binder. Commercial HPCs are typically characterized based on their average molecular weight (MW), hydroxypropoxy content, particle size, and viscosity; however, these parameters do not account for possible sample variations [9]. The distinction between H-HPC and L-HPC according to the pharmacopeial standards and typical commercial properties is presented in Table 1.
HPC is distinguished among cellulose ethers by its excellent surface characteristics and remarkable film-forming ability, being widely employed as a binder in pharmaceutical tablets, a matrix in ophthalmic inserts, a functional coating in smart windows, and an emulsifier or stabilizer in food formulations [9]. Beyond these conventional roles, recent studies have emphasized the versatility of HPC in broader applications (Table 2).
Despite its well-established physicochemical advantages and diverse application portfolio, the scholarly landscape of HPC has grown rapidly and heterogeneously over the past two decades, encompassing drug delivery, smart materials, and tissue engineering. While these contributions have advanced domain-specific knowledge, they do not capture the broader evolution of the field or its intellectual structure. Moreover, a cohesive, quantitative overview of this growing literature remains lacking, as individual studies typically focus narrowly on specific applications or properties, leaving broader trends, key contributors, and emerging research clusters unconsidered in the literature. The research landscape remains largely dependent on commercially available HPC grades, with limited exploration of greener synthesis approaches, functionalization strategies, and industrial-scale translation of these methods. These gaps underscore the need for a systematic evaluation that moves beyond fragmented case studies to provide a holistic understanding of the evolution and translational potential of HPC research.
Recent bibliometric reviews have examined specialized areas such as bacterial cellulose for sustainable packaging [18], antifouling cellulose coatings [19], nanocellulose-reinforced starch films [20], and cellulose-based agents for flocculation and coagulation in wastewater treatment [21], underscoring the role of cellulose in biodegradable materials and environmental sustainability. However, none have focused specifically on HPC research, and no systematic or bibliometric review has yet synthesized its global research landscape, leaving the substitution-dependent behavior, thematic evolution, and translational potential of this field unexplored. Therefore, the present study provides the first derivative-specific bibliometric assessment of HPC, comparing its highly substituted (H-HPC) and low-substituted (L-HPC) forms to reveal distinct research trajectories, thematic shifts, and application trends that are not captured in broader cellulose analyses.
The novelty of this study lies in presenting the first bibliometric analysis of two decades (2005–2024) of global HPC research that simultaneously examines high-substituted (H-HPC) and low-substituted (L-HPC). By systematically analyzing publication and citation trajectories, key contributors, collaborative networks, and thematic clusters, this review provides an integrated understanding that has not been available in the earlier literature to date.
Looking forward, HPC is anticipated to serve as a strategic biopolymer with expanding translational potential in various fields. Greener synthesis routes, advanced functionalization strategies, and scalable industrial processes are expected to be critical for extending its applications beyond pharmaceuticals into smart materials, sustainable energy devices, and biomedical technologies. In particular, the potential of L-HPC to move beyond its traditional role as a disintegrant toward broader cross-disciplinary innovation has been increasingly recognized.
Accordingly, this study adopts a bibliometric approach to evaluate the global HPC research landscape. Bibliometric analysis enables the organization of large volumes of unstructured data, thereby enabling scholars to identify knowledge gaps, generate novel research directions, and strategically position their contributions in the broader scientific landscape [22]. Scopus was chosen as the main database for this research because of its extensive range and capability to export metadata and publication records across disciplines [23]. VOSviewer was selected for this bibliometric analysis because of its user-friendly interface, accessibility as open-source software, and demonstrated effectiveness, particularly with medium to large datasets, making it a robust and reliable tool for science mapping [24]. In addition, this software can create network maps using bibliometric data, including bibliographic coupling, citation, co-authorship, and co-citation [25]. By charting these patterns, this study illuminates the intellectual structure and collaborative networks underpinning HPC research and pinpoints underserved niches and methodological innovations to guide future research and industrial applications.
The objective of this review is to provide a comprehensive bibliometric analysis of HPC research between 2005 and 2024, integrating both H-HPC and L-HPC. Specifically, it aims to map global publication and citation trends, identify leading contributors and collaboration networks, reveal thematic clusters and emerging application domains, and highlight translational opportunities and research gaps to guide future scientific and industrial advancement.

2. Bibliometric Analysis Methods

This study adopted a bibliometric analysis methodology to systematically evaluate global research output related to HPC, including H-HPC and L-HPC. Bibliometric analysis is a quantitative approach that applies statistical and mathematical techniques to examine the structure, dynamics, and development of the scientific literature. Through the use of descriptive indicators, such as publication counts and growth trends, as well as relational techniques, including co-authorship, co-citation, and keyword co-occurrence networks, this method enables the identification of research patterns, influential contributors, collaboration structures, and emerging thematic areas. The aim was to provide a comprehensive, data-driven overview of the evolutionary trajectory of HPC research grounded in objective bibliometric indicators.

2.1. Data Source and Retrieval Strategy

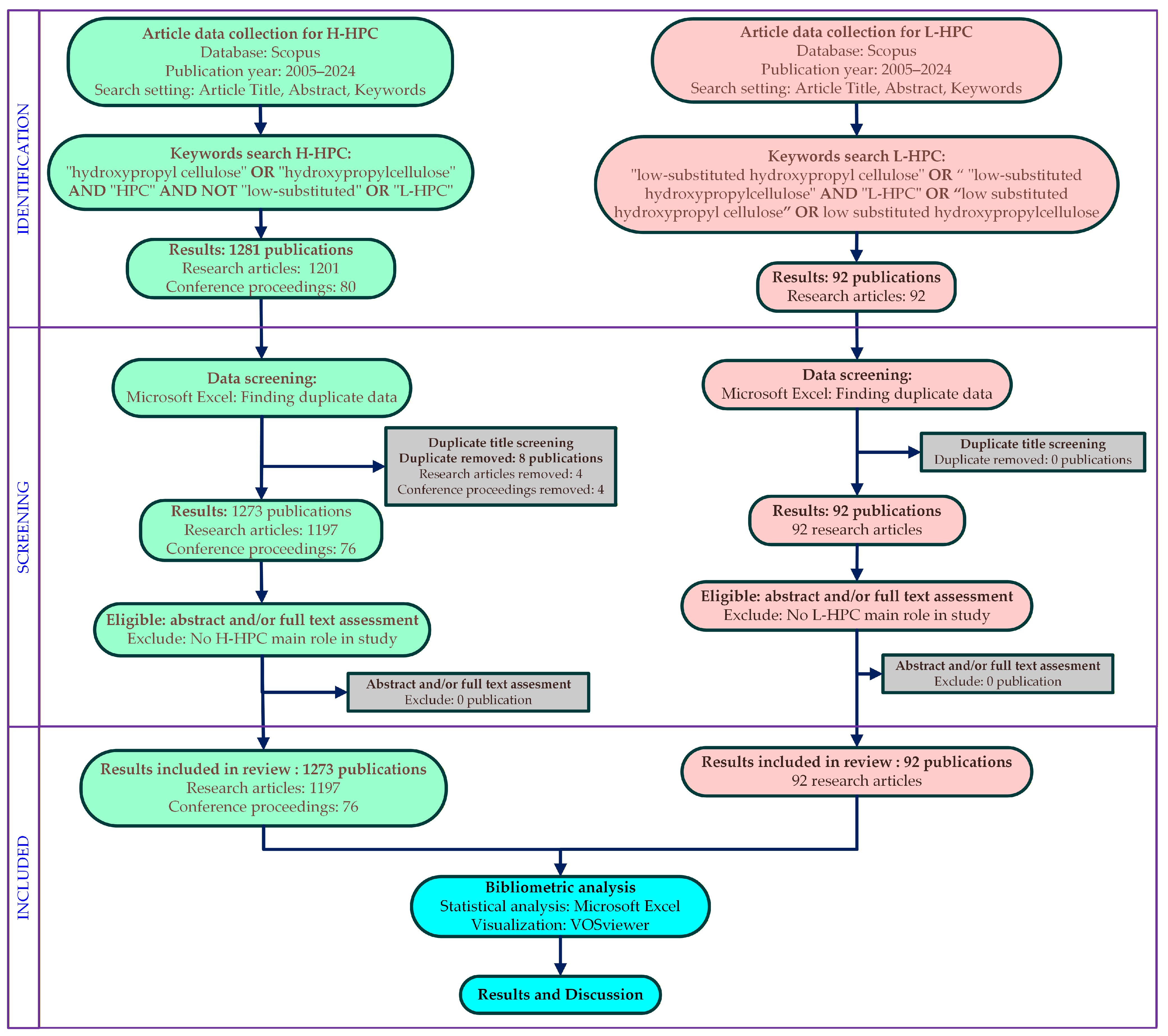
Bibliometric data were retrieved from the Scopus database, covering publications from 2005 to 2024. The Scopus database was systematically searched on 7 July 2025, using predefined keywords. The screening and reporting of this bibliometric review followed the Preferred Reporting Items for Systematic Reviews and Meta-Analyses (PRISMA) 2020 guidelines [26], as illustrated in Figure 2. A completed PRISMA checklist is provided in the Supplementary Materials (Table S1) to ensure the transparency and reproducibility of the study.
First, data were collected from the Scopus database, covering publications from 2005 to 2024, with the search restricted to article titles, abstracts, and keywords. The dataset was divided into two categories based on the keyword strategies: one targeting the H-HPC group and the other targeting the L-HPC group. For H-HPC, search strings included “HPC,” and “hydroxypropyl cellulose” or “hydroxypropylcellulose” while explicitly excluding terms related to low substitution. For L-HPC, combinations of “L-HPC” and “low-substituted hydroxypropyl cellulose,” or “low-substituted hydroxypropylcellulose,” or “low-substituted hydroxypropyl cellulose,” or “low-substituted hydroxypropylcellulose,” were applied.
Following keyword-based retrieval, only research articles and conference proceedings explicitly addressed HPC research. From this, the resulting data found 1281 publications (1201 research articles and 80 conference proceedings) for H-HPC and 92 research articles for L-HPC. Data screening was performed using Microsoft Excel to eliminate duplicate entries. This step refined the datasets, yielding 1273 publications for H-HPC (1197 research articles and 76 conference proceedings) and 92 research articles for L-HPC. Furthermore, abstract and/or full-text assessments were employed as secondary screening, and no excluded publications were found in either the H-HPC or L-HPC groups. Subsequently, bibliometric analysis was performed using Microsoft Excel for statistical assessment and VOSviewer for visualizing collaboration networks, co-citation patterns, and keyword co-occurrences.
All compatible results for each predefined outcome domain were included in this study. Specifically, bibliometric indicators (publication counts, annual growth rates, citation trajectories, geographic distributions, co-authorship, co-citation, bibliographic coupling, and keyword co-occurrence networks) were extracted from the final dataset of 1273 publications for H-HPC and 92 publications for L-HPC, obtained after screening, and were analyzed without selective exclusion. In addition, other variables, such as top authors, journals, institutions, and countries, were collected from Scopus metadata to characterize the research landscape. Funding information was recorded when it was available in the database. When metadata fields were missing or unclear, they were treated as ‘not reported,’ and no assumptions were made beyond the information available. As this was a bibliometric review, no formal risk-of-bias tool was applied.
Potential bias was minimized through duplicate removal and the use of standardized bibliometric indicators without reviewer-level or automation-based bias assessment. Because the data source was limited to the Scopus database, potential reporting bias due to non-indexed or unpublished studies could not be excluded from the analysis. Although database selectivity can lead to coverage biases, Scopus operates documented and ongoing quality assurance and re-evaluation processes that help ensure metadata reliability and exclude poor-quality journals. It was selected as a transparent, curated database overseen by the Scopus Content Selection and Advisory Board (CSAB) and designed to cover multiple disciplines and document types, including conference proceedings [27]. The study also implied that its publicly documented selection criteria (peer review, timely publication, editorial standards, and citation impact) provide a stable multidisciplinary sampling frame appropriate for reproducible bibliometric mapping.
Finally, the results and discussion stage synthesized the analytical outputs, presenting insights into research trends, thematic developments, and future directions in HPC-related studies.

2.2. Limitation and Reproducibility

This bibliometric mapping was conducted exclusively using Scopus, a curated database whose selection is overseen by the CSAB and maintained through ongoing quality control, such as DOI/Crossref reconciliation, duplicate removal, and title re-evaluation. Although this approach affords a transparent, multidisciplinary sampling frame, database selectivity implies that non-indexed or unpublished studies may be underrepresented, and landscapes derived from other databases, such as the Web of Science Core Collection and PubMed/MEDLINE, may differ in absolute counts and network structures. To preserve internal consistency and avoid cross-database heterogeneity in coverage and metadata, a single-database design was adopted; accordingly, the findings were interpreted as comparative patterns in the Scopus-indexed literature. The search logic and inclusion criteria were specified to support reproducibility, and independent replication using alternative databases was encouraged. The convergence of results across databases would provide additional evidence for the robustness of the reported trends, whereas multi-database harmonization lies beyond the scope of this study.

2.3. Analytical Framework and Tools

Standardized bibliometric indicators were used to ensure the robustness and reproducibility of the analysis. The descriptive indicators included publication counts, annual growth rates, citation trajectories, and geographic distributions. Relational indicators encompassed co-authorship, co-citation, bibliographic coupling, and keyword co-occurrence networks, generated using VOSviewer. These indicators are widely recognized in bibliometric studies for objectively mapping research trends, intellectual structures, and collaboration networks [22].
Bibliometric analysis was conducted using VOSviewer and Microsoft Excel, which were selected for their complementary capabilities in quantitative analysis and network visualization. VOSviewer software version 1.6.20 (Centre for Science and Technology Studies, Leiden University, Leiden, The Netherlands) was used to construct and visualize bibliometric maps, including co-authorship, co-citation, and keyword co-occurrence networks. The software applies a spatial visualization technique that enables the identification of clusters, link strengths, and thematic relationships among items (e.g., authors, institutions, and keywords). Its clustering algorithm and graphical interface facilitate the intuitive exploration of the intellectual and conceptual structures of research fields. In VOSviewer, larger nodes indicate greater importance, links represent co-occurrence or collaboration between items, thicker lines show stronger connections, shorter distances reflect closer relationships, and colors denote clusters of items with a shared research affinity [28].
Microsoft Excel was employed for descriptive statistical analyses, including the calculation of annual publication trends, growth rates, citation patterns, authorship dominance factors, and geographic distributions. It was also used for preliminary data cleaning, aggregation, and tabulation of bibliometric indicators, such as top authors, journals, institutions, and countries. The integration of VOSviewer and Microsoft Excel provides a robust analytical framework for quantitatively mapping the evolutionary patterns and thematic developments in HPC research.
Although no statistical heterogeneity analysis was applicable, sources of variation were explored through subgroup bibliometric analyses, including comparisons by HPC type (H-HPC vs. L-HPC), publication year, citation trends, research domain, and geographic distribution of the publication. No formal sensitivity analyses were performed because the synthesis was of a bibliometric nature. Robustness was supported by the consistent application of inclusion criteria, duplicate removal, and reliance on standardized bibliometric indicators. The confidence in the findings was supported by standardized bibliometric indicators, validated software (VOSviewer), and consistent analytical methods. Outcomes were summarized using bibliometric statistics and presented in structured tables and figures. Effect estimates or confidence intervals were not applicable to this study.

2.4. Protocol Registration

This bibliometric review was prospectively registered with the International Platform of Registered Systematic Review and Meta-analysis Protocols (INPLASY) under the registration number INPLASY202590019. The protocol is available on the INPLASY platform. The registration was conducted in accordance with PRISMA guidelines to ensure transparency and methodological rigor. The record documents the search strategy, eligibility criteria, data extraction process, and planned analytical framework prior to conducting the review.

3. Scientific Output and Research Impact

3.1. Publication Output and Dominance Research Area

The publication trends in highly substituted hydroxypropyl cellulose (H-HPC) and low-substituted hydroxypropyl cellulose (L-HPC) from 2005 to 2024 reveal a steady and consistent increase in research activity (Figure 3). H-HPC demonstrates a dominant trajectory, with annual publications rising from fewer than 50 in the mid-2000s to 87 in 2024, reflecting an average annual output of 63.65 publications. In contrast, L-HPC shows a much smaller but stable contribution, averaging five publications annually over the observed period. Although the overall contribution of L-HPC is marginal compared to that of H-HPC, its presence indicates sustained yet niche research interest in this area. The limited publication output and pharmaceutical focus of L-HPC research may stem from its intrinsic insolubility, which restricts broader materials experimentation, combined with the commercial dominance of a few pharmacopeial grades that channel most formulation optimization into proprietary industrial development rather than open academic studies. Collectively, the total publication output reflected a continuous upward trend, particularly after 2010, highlighting the growing significance of HPC-related research in scientific literature.
The compound annual growth rate (CAGR) was used to formalize the comparative analysis of the growth dynamics in HPC research. The CAGR represents the constant annualized rate that reproduces the observed change over a specified period. The CAGRs in Figure 3 contextualize the stabilization of publication growth, wherein output levels continue to rise, while the growth rate decelerates. For H-HPC, the CAGR declines from an initially elevated value and stabilizes in the single-digit range from the mid-2010s, consistent with a transition from early expansion to smaller year-over-year increments (from 50 papers in 2005 to 87 in 2024). L-HPC exhibits greater volatility around zero because of its small baseline (five papers per year), intermittent upticks are not persistent, and by the end of the period, the CAGR remains below that of H-HPC.
This deceleration likely reflects the normalization of base effects as the denominator expands, maturation of core topics (from exploratory surges to incremental optimization), and diffusion across multiple niche applications that add breadth without recurrent spikes. The pharmaceutical scope of L-HPC and the availability of established alternative excipients further limit sustained compound growth. Minor indexing lags in the terminal year may slightly depress the tail, but do not alter its overall pattern.
During the identified peak years, the dominance of research areas in H-HPC showed notable shifts (Table 3). In 2006, materials and chemistry both led with equal shares of 20.9%, while pharmaceutics made a strong contribution (16.4%). Moreover, H-HPC research in chemistry focuses on cellulose derivatization, colloid-driven self-assembly, and thermoresponsive phase behavior, which define the molecular design rules. In parallel, materials studies have translated these rules into functional outcomes, most notably in cholesteric optical films, templated inorganic nanostructures, and smart gels, marking a pivot toward H-HPC as a platform for responsive photonic materials.
By 2011, pharmaceutics had become the most dominant area (21.4%), reflecting a heightened interest in pharmaceutical applications. H-HPC research in pharmaceutics during this period was dominated by studies on controlled release and solubility enhancement, marking a clear transition from excipient characterization in 2006 to mechanistic and formulation-driven innovations. Compared with 2006, the field experienced notable growth in mucoadhesive and targeted delivery systems, solid dispersion technologies, and process optimizations, establishing H-HPC as a multifunctional polymer for modern controlled drug delivery design.
In 2015, chemistry research peaked at 23.9%, marking its strongest presence in a two-decade span. H-HPC research in chemistry regained dominance, driven by advances in functionalized graft copolymers, hybrid nanocomposites, and electroactive polymer systems while maintaining strong links to pharmaceutical applications. Compared with 2006, the focus expanded from basic derivatization and phase studies to stimuli-responsive, electrochemical, and drug-delivery-oriented designs, positioning H-HPC as a multifunctional smart polymer that enables controlled release, bioavailability enhancement, and hybrid membrane development.
The 2020 peak showed balanced contributions from materials (21.7%) and pharmaceutics (21.1%), with pharmaceutical studies closely integrated into materials science. The core themes included the additive manufacturing of dosage forms via hot-melt extrusion and 3D printing for tailored release, solubility enhancement through solid dispersions and crystallinity control, and site-specific delivery using mucoadhesive or coated systems. Compared with 2015, research has shifted toward manufacturing-oriented design, linking formulation structure, mechanical behavior, and drug release modeling, demonstrating clear cross-disciplinary progress.
In 2024, materials research took the lead with 24.2%, indicating the broadening application of H-HPC in material sciences and technological innovation. H-HPC research in materials science has advanced toward smart, sustainable, and multifunctional systems, integrating responsive behavior, biocompatibility, and energy efficiency. Compared with 2020, the emphasis has shifted from structural composites and electrochemical films to multi-stimuli-responsive, photonic, and renewable materials, reflecting the maturation of H-HPC as an adaptable, high-performance biopolymer. Thematic growth in biomedical hydrogels and additive manufacturing further underscores their expanding role in bridging materials engineering, sustainability, and applied life sciences.
In contrast, L-HPC research has consistently dominated the pharmaceutical field, reflecting its primary application as a disintegrant and excipient in drug formulations. During the peak year of 2009, the role of L-HPC in the pharmaceutical sector was solidified, with studies focusing on its impact on drug delivery systems and formulation innovations. Research has explored the effects of L-HPC on the stability, bioavailability, and controlled release of pharmaceutical compounds. Advances in fast-dissolving tablets and sustained-release formulations have highlighted their ability to enhance drug release profiles, improve stability, and optimize therapeutic outcomes. This period reinforced the specialized application of L-HPC in pharmaceuticals, distinct from its broader multidisciplinary uses.
In the peak year of 2011, research continued to strengthen the specialized role of L-HPC in the pharmaceutical domain, with an increasing emphasis on optimizing drug formulations and delivery processes. Studies conducted during this period have focused on granulation, dissolution, taste masking, and controlled-release systems, underscoring the critical role of L-HPC in improving bioavailability, therapeutic outcomes, and patient compliance through innovative formulation technologies.
Furthermore, the peak year of 2018 highlights the continued importance of L-HPC in pharmaceutical development, particularly in sustained-release systems, excipient optimization, and patient-centric formulations. These studies reflect significant advancements in excipient performance, focusing on improving drug release profiles, tablet disintegration, and compaction behaviors. Additionally, regulatory considerations surrounding the safety and use of L-HPC in both pharmaceuticals and food supplements are explored. The integration of techniques such as hot-melt extrusion and fluidized bed granulation underscores the evolving role of L-HPC in advancing formulation technologies and optimizing therapeutic outcomes. Overall, unlike H-HPC, which exhibited broader multidisciplinary peaks, the prominence of L-HPC remained largely confined to pharmaceutics, underscoring its specialized role in pharmaceutical research.
The evidence presented in Table 3 can be explained by the differences in the intrinsic properties summarized in Table 1. Owing to its higher degree of hydroxypropyl substitution, H-HPC is non-ionic, water-soluble, and thermoresponsive, and can be processed using solution methods, hot-melt extrusion, fused deposition modeling, and hydrogel formation techniques. This versatility has facilitated its broad application as a functional material, beyond pharmaceuticals. In contrast, L-HPC is water-insoluble but highly swellable, making it most effective in solid oral dosage forms as a tablet disintegrant and binder, thereby maintaining a concentrated pharmaceutical formulation. The observed dominant areas reflect substitution-driven physicochemical differences that influence processing compatibility and, consequently, the scope of application, as illustrated in Table 1 and Table 3.

3.2. Citation Patterns and Top Ten Cited Publications

The annual citation patterns for H-HPC and L-HPC research demonstrate incremental growth and acceleration in recent years (Figure 4). Citation analysis revealed a markedly higher impact for H-HPC research than for L-HPC research, with average annual citation counts of 1583.5 and 101, respectively. H-HPC exhibited several citation peaks, notably in 2015 (2388 citations) and 2019 (2665 citations), corresponding to periods of substantial growth in publication output. This correlation suggests that intensified research activity directly enhances material visibility and scholarly influence. In contrast, L-HPC citations remained consistently low throughout the study period, with only minor fluctuations, reflecting its more specialized and narrowly focused application in pharmaceutics. The divergence between publication volume and citation trends indicates that while both materials contributed to the overall expansion of the literature, H-HPC has established broader scientific relevance across diverse domains, whereas L-HPC has retained a more niche but steady role in pharmaceutical research.
The highly cited 2015 papers cluster (above 100 citations) focused on additive manufacturing and nanofiber-based delivery. Two landmark studies employed 3D printing to fabricate personalized-dose tablets and swellable or erodible capsular devices, enabling immediate, extended, and pulsatile drug release. A third widely cited work developed electrospun H-HPC nanofibers incorporating cyclodextrin–drug inclusion complexes, demonstrating enhanced solubility and rapid and controllable delivery. Collectively, these studies explain the 2015 citation peak associated with HPC-enabled engineered drug-release platforms.
Similarly, the most cited 2019 papers (above 100 citations) converged on two major advances, which are cellulose-based devices and 3D printing of pharmaceuticals. On the device side, H-HPC facilitated the development of ionic-conductive, stretchable hydrogels for soft electronics and wearable photonic “skin”. In parallel, the pharmaceutical industry adopted direct powder extrusion and powder-bed 3D printing, using H-HPC as a solid binder, to produce highly loaded, engineered drug products, thereby explaining the 2019 citation surge. Collectively, these peaks illustrate a progression from proof-of-concept drug platforms to broader additive manufacturing and device applications, positioning H-HPC at the interface between the pharmaceuticals and soft electronics or optics.
Figure 4 also presents a compound annual growth rate (CAGR) analysis that formalizes the comparative citation patterns of the H-HPC and L-HPC clusters. For H-HPC, citation counts exhibit recurrent peaks (2006, 2015, and 2019) with a high early CAGR that gradually declines and stabilizes, reflecting a transition from initial citation surges, often driven by foundational breakthroughs, to steady accumulation across diverse applications. In contrast, L-HPC displayed irregular, short-lived increases in CAGR owing to its narrower citation base and specialized use, resulting in transient rather than sustained growth. This pattern aligns with the publication trend in Figure 3, where H-HPC evolves from rapid expansion to stable maturity, whereas L-HPC remains volatile and constrained by its limited research scope and substitution with alternative excipients.
The top ten cited publications provide critical insights into the impact and relevance of individual studies and help delineate the trajectory of H-HPC research (Table 4). Among these ten most-cited H-HPC papers, citations were predominantly concentrated in non-drug delivery systems applications (78.41%), including conductive hydrogels for soft electronics, tissue engineering, nanocomposites, photonic and optical films, and energy-related electrodes. In contrast, drug delivery systems accounted for 21.59%, encompassing fused deposition modeling, direct powder extrusion dosage forms, and floating or capsular devices. This asymmetry highlights the broader interdisciplinary reach of materials-oriented studies and the presence of platform-type innovations, whose methods and property frameworks are widely generalizable, thereby attracting diverse citation communities and amplifying the impact of a few landmark contributions. Conversely, drug delivery research tends to be product-specific and incrementally optimized, with citations dispersed across narrower reports and further moderated by development and regulatory pathways. Overall, the distribution indicates that H-HPC achieves its highest citation impact, enabling new functional material capabilities beyond its conventional excipient role, while drug delivery applications provide a meaningful yet smaller share of scholarly visibility.
Highly cited works typically represent seminal advances, innovative methodologies, and emerging applications that have significantly shaped scientific discourse and technological progress. The most highly cited study, conducted by Zhou et al. [29], reported the use of H-HPC as a key hydrogel component for enhancing conductivity and mechanical performance, enabling its integration into soft electronics systems, such as a 3D printed robotic hand.
The high citation impact of H-HPC research in nanomaterial applications arises from the development of enabling platforms rather than isolated demonstrations, each establishing a transferable method, principle, or architecture, such as electrospinning routes, high-pressure homogenization, liquid-crystal hydrogel frameworks, or reinforcement quality rules. The interdisciplinary scope of these studies, bridging cellulose chemistry, polymer physics, nanotechnology, and device engineering, has expanded their relevance across several research domains. Moreover, their emergence coincided with the rapid growth of research in nanocellulose, electrospinning, and wearable or photonic soft materials, positioning H-HPC as a timely and versatile component in the evolving field of sustainable and functional materials.
One notable and highly cited study in the energy domain introduced a novel polymer-templated strategy for constructing stable, high-capacity anodes, thereby establishing H-HPC as a versatile and functional material in electrochemical energy systems and inspiring subsequent research on bio-derived polymers for high-performance and sustainable lithium-ion batteries. Moreover, the most highly cited pharmaceutical studies involving H-HPC introduced platforms for patient-tailored 3D-printed dosage forms, translating print geometry and material responsiveness into predictable immediate and extended release, pulsatile, and gastrointestinal retention behaviors of dosage forms. By employing filament-free direct powder extrusion (DPE) routes to generate amorphous solid dispersions and enable rapid release, these studies lowered the practical barriers to adoption and expanded the applicability of H-HPC to poorly soluble drugs. This platform-based character, coupled with explicit process, structure, and release relationships, accounts for the exceptional citation impact.
L-HPC publications have not achieved citation traction comparable to H-HPC, likely because of their narrower application scope, which remains largely confined to pharmaceutical formulations (Table 5). The most cited L-HPC studies established a platform for fast-disintegrating oral formats, such as oral disintegrating tablets (ODTs) and oral dissolving films (ODFs), in which the insoluble L-HPC and its swellable microfibrillar network translate the formulation microstructure (porosity, wetting, and gentle swelling) into predictable disintegration under 30 s and rapid redispersion, often enhanced synergistically by crosslinked super disintegrants. Meanwhile, studies on solid dispersions have delineated a boundary condition, indicating that L-HPC is not an effective amorphous solid dispersion (ASD) carrier for poorly soluble active pharmaceutical ingredients (APIs) but serves as a highly effective external disintegrant or film matrix surrounding such systems to transform engineered particles into patient-centric dosage forms. This clear mapping of process, structure, and performance, defining what L-HPC excels at and where it is unsuitable, accounts for the citation impact and the enduring relevance of these studies to pharmaceutical formulation science.
Furthermore, most studies on L-HPC have relied on commercially available grades rather than exploring synthesis variations that could influence its physicochemical properties and functional performance, thereby constraining its cross-disciplinary applicability and overall research visibility. The top ten cited publications primarily emphasized the role of L-HPC in oral drug delivery systems, particularly in solid dispersions, oral disintegrating tablets, and fast-dissolving films, with citation counts ranging from 62 to 125. These studies consistently highlight the importance of L-HPC as a disintegrant or matrix modifier that improves drug dissolution, stability, and patient compliance. However, the strong concentration of research on pharmaceutical dosage forms reveals a critical gap in the potential of L-HPC in broader material science, biomedical devices, or advanced functional materials, which remains largely unexplored. This gap represents a promising direction for future studies to move beyond drug release applications, focusing instead on synthesis–structure–property relationships that could unlock broader scientific, industrial, and interdisciplinary impacts.
The limited number of publications focusing on the synthesis of HPC (both H-HPC and L-HPC) among the most cited works likely reflects the ready availability of high-quality commercial HPC, which diminishes the immediate incentive for synthesis-oriented research. Nonetheless, targeted exploration of production modifications could yield novel property enhancements and expand the functional versatility of HPC, providing deeper mechanistic insights and greater opportunities for optimization in future studies.

3.3. Geographic Distribution of Publications

The global landscape of HPC research from 2005 to 2024 is shown in Figure 5. China leads the field, contributing the largest number of publications, particularly in H-HPC, reflecting its substantial investment in advanced materials and sustainable technologies. Japan and the United States follow, each demonstrating significant research output with balanced contributions across the applied and fundamental domains. India and Germany ranked fourth and fifth, respectively, showing smaller yet consistent publication activity that underscores their growing engagement in H-HPC research, especially in specialized application areas.
In contrast to H-HPC research, which is dominated by China, Japan, and the United States, L-HPC publications exhibit a distinct pattern. Although the overall publication volume remains comparatively low, Spain has emerged as a leading contributor, alongside China, Japan, the United States, India, and Germany. This observation is noteworthy because Spain does not rank among the top five contributors to H-HPC research. Its prominence in L-HPC studies indicates a more specialized or niche research orientation, likely associated with pharmaceutical formulation applications, where L-HPC is primarily utilized.
Overall, the data emphasize the dominant position of China while highlighting the steady yet more moderate contributions of Japan, the USA, India, and Germany in shaping the broader field of HPC.

3.4. Authorship Dominance and Global Collaboration Patterns

3.4.1. Dominance Factor of Authorship

The dominance factor (DF) reflects the extent to which a researcher assumes the primary authorship role in co-authored publications [49], and serves as an indicator of intellectual leadership in HPC research (Table 6). To ensure statistical robustness and comparability, a minimum threshold of five publications per author was applied to the DF analysis. Authors with fewer than five publications were excluded, as the DF values derived from smaller datasets are highly sensitive to individual papers and may distort the assessment of authorship leadership. This criterion also ensured that the analysis captured only researchers with sustained scholarly contributions. Consequently, the DF was not calculated for L-HPC, as the most productive author in this category had only four publications in this period.
Among the authors contributing to H-HPC research, Talik, P. demonstrated the highest dominance factor (DF = 1.00), having served as the first author in all six of their publications, indicating strong intellectual leadership and direct contribution to the field. Li, M. and Mohammadi, M.R. followed, each with six publications and DF values of 0.83, reflecting consistent first authorship alongside active participation in collaborative studies. Similarly, Angelova, T., Barzic, A.I., Echeverria, C., Liu, X., Maghsoodi, M., and Rahman, M. each produced five publications with DF values of 0.80, signifying balanced contributions as lead authors while maintaining their involvement in multi-authored collaborations. Notably, Hussain, M.A. recorded the highest total number of publications (13), but a lower DF (0.69), suggesting a stronger emphasis on collaborative contributions rather than consistent, lead authorship.
These findings illustrate the diverse authorship dynamics in H-HPC research, where certain scholars demonstrate pronounced leadership through first authorship, while others contribute significantly through broad interdisciplinary collaboration. This trend aligns with the contemporary shift in scientific research toward cross-institutional and cross -national teamwork, highlighting the growing importance of integrating diverse expertise to achieve high-impact goals [50].

3.4.2. Global Co-Authorship Network Analysis

The co-authorship network based on country-level collaboration, as depicted in Figure 6, reveals a densely interconnected global research landscape in the HPC field. Multiple collaborative clusters can be discerned, each reflecting regional and strategic research alliances between countries. Notably, the network demonstrated the formation of distinct clusters that were color-coded to reflect varying degrees of co-authorship intensity, with link strengths represented by the thickness of the connecting line.
Figure 6A illustrates the global co-authorship network for H-HPC research, where China, Japan, and the United States dominate both publication volume and international collaboration, as indicated by their large node sizes and dense connections. This was positively correlated with the top contributing countries to H-HPC research, as shown in Figure 5. China has emerged as the central hub, maintaining strong collaborative ties with Asian partners such as Japan, South Korea and India, as well as with Western countries, including the United States, the United Kingdom, Italy, Canada, and Switzerland. Japan and the United States also occupy key bridging positions, connecting multiple regional clusters, whereas European countries, such as the United Kingdom, Germany, France, Switzerland, Romania, and Spain, form an active collaborative network in this field. This structure reflects the widespread and multidisciplinary nature of H-HPC research, which benefits from extensive international engagement.
Figure 6B illustrates the co-authorship network for L-HPC research, which is notably smaller and less interconnected, reflecting the specialized and niche nature of L-HPC applications. The network highlights a limited number of strong bilateral collaborations, such as China–Macau, United States–China, Germany–United Kingdom, and Japan–Malaysia, indicating that L-HPC research often relies on targeted, regional or institutional partnerships rather than extensive global networks. This contrast underscores the broader scientific appeal and international research engagement of H-HPC compared to the application-specific and localized focus of L-HPC.
Overall, the network visualization underscored the globalized nature of HPC research, where collaboration was not limited to geographical adjacency but was also influenced by shared research agendas and technological priorities. Such international collaboration not only facilitates the exchange of innovative ideas but also broadens the knowledge base and improves research efficiency through reduced time and resource expenditure [50]. The dominance of China, the USA, Japan, and Germany in both H-HPC and L-HPC reflects both their publication volume and their embeddedness in strategic co-authorship networks, which have played a pivotal role in shaping the direction and dissemination of HPC research innovations.

4. HPC Application Trends: Co-Occurrence Mapping

4.1. Co-Occurence Keywords Analysis

A co-occurrence keyword analysis was conducted to explore the thematic relationships in the HPC literature. This bibliometric approach identified research patterns based on the frequency of keyword usage in publications. The analysis mapped major research areas, offering insights into the evolution of HPC research and revealing knowledge gaps that may inform future research directions. Such analyses serve as effective tools for understanding the organization and development of scientific knowledge, thereby providing insights useful for guiding research, policy-making, and informed decision-making across disciplines [51].
The co-occurrence mapping of H-HPC research reveals extensive interconnections among various research themes and their applications (Figure 7). The keyword network, generated using VOSviewer with a minimum keyword occurrence threshold of 10, displays distinct thematic clusters and conceptual linkages that characterize the structure of the H-HPC research.
The central node, hydroxypropyl cellulose (H-HPC), forms a network core that links a diverse range of closely related research topics. The map is color-coded to indicate the three primary clusters:
  • The red cluster, centered on pharmaceutical applications, with strong associations with dissolution, amorphous solid dispersion, solid dispersion, hot-melt extrusion, and controlled/sustained release, underscores the critical function of H-HPC in drug delivery systems.
  • The green cluster reflects functional materials and nanotechnology, including nanocomposites, nanoparticles, adsorption, and electrospinning, indicating the utilization of H-HPC in advanced functional materials.
  • The blue cluster emphasizes emerging and niche applications, with keywords such as 3D printing, hydrogel, liquid crystal, and cholesteric liquid crystals, the latter linked to Bragg reflection, illustrating the specialized uses of H-HPC in optical and smart materials.
Collectively, the map demonstrates that while pharmaceutical formulations remain the dominant research direction, material innovations and niche applications in photonic and optical systems are gaining visibility, reinforcing the versatility of H-HPC across established and emerging fields. This co-occurrence map underscores the multifaceted research directions in H-HPC, with a significant focus on its pharmaceutical and functional material applications, facilitated by advanced processing techniques.
The co-occurrence mapping of L-HPC research highlights its highly application-focused orientation, with hydroxypropyl cellulose (L-HPC) positioned at the center of a dense network closely tied to pharmaceutical formulation keywords (Figure 8). Three major clusters emerged:
  • The red cluster emphasizes excipients and tableting performance, with strong associations to excipients, tablet hardness, tablet compression, disintegration time, tablet friability, and tensile strength, underscoring the established role of L-HPC as a disintegrant and binder in solid dosage forms.
  • The green cluster focuses on drug performance and bioavailability, encompassing terms such as drug solubility, bioavailability, in vitro studies, and animal experiments, highlighting the critical contribution of L-HPC to enhancing the dissolution and absorption of poorly soluble drugs.
  • The blue cluster reflects the formulation processes and outcomes, including solubility, drug release, drug coating, and compounding, demonstrating the integration of L-HPC into diverse drug delivery strategies.
Figure 8. Co-occurrence keywords mapping of L-HPC research (2005–2024).
Figure 8. Co-occurrence keywords mapping of L-HPC research (2005–2024).
Polysaccharides 06 00104 g008
Collectively, this map indicates that, unlike H-HPC, which spans broader material science and nanotechnology applications, L-HPC research is predominantly concentrated on pharmaceutical formulations and excipient functionality, reinforcing its specialized role in oral drug delivery and solid dosage design.

4.2. Role of H-HPC and L-HPC in Drug Delivery Systems

4.2.1. Solid Dispersions for Drug Solubility Enhancement

H-HPC is a versatile excipient in pharmaceutical formulations, known for enhancing the solubility, dissolution, and bioavailability of poorly water-soluble drugs. Drug solubility is paramount in ensuring drug absorption in the body; however, many of the available drugs are not easily soluble in water. To overcome this, formulators use solid dispersions, often with low-viscosity, highly swellable polymers, to enhance aqueous dissolution and improve oral bioavailability. In solid dispersions, the drug is dispersed in an inert polymer matrix through solvent evaporation, melting, spray drying, or hot-melt extrusion, yielding simple oral dosage forms with improved solubility, dissolution, and bioavailability [52]. Amorphous solid dispersions (ASDs) involve the dispersion of drugs in an amorphous polymer matrix.
Petkov et al. investigated the impact of H-HPC with varying molecular weights (MW) on the stability and dissolution performance of glibenclamide (GLB) in ASDs [53], as depicted in Figure 9. The study found that lower-MW H-HPC was more effective in inhibiting surface crystallization, resulting in sustained supersaturation during dissolution compared to higher-MW of H-HPC. The interaction between crystallization inhibition, drug ionization, and wetting effects was identified as a key determinant of the performance of HPC-based ASDs, supporting the rational selection of the HPC grade for formulation development.
In addition to ASDs, crystalline solid dispersions (CSDs) offer a complementary pathway to enhance solubility. Wang et al. [54] explored the differences in dissolution and stability between CSDs and ASDs using nimodipine as a model drug and HPC-SL as the stabilizing polymer. HPC-based CSDs prepared via wet milling and spray drying exhibited higher dissolution rates than crystalline drugs. The ASD produced by hot-melt extrusion with HPC-SL achieved better dissolution at lower drug loadings because of homogeneous dispersion. However, higher drug loadings cause phase separation, thereby limiting dissolution. This demonstrates the role of H-HPC in stabilizing the phases, with effectiveness varying by drug loading and processing.
H-HPC was also used in a ternary ASD system prepared via hot-melt extrusion. Celecoxib was used as the drug, methacrylic acid-ethyl acrylate copolymer (1:1) (EL 100–55) was used as the soluble polymer, and H-HPC served as a plasticizer to overcome the excessively high melt viscosity of EL 100–55 [55]. It was found that H-HPC improved anti-precipitation behavior of the polymer mix, with most prolonged supersaturation of celecoxib was achieved by using a 50:50 ratio of EL 100–55 and H-HPC.
H-HPC is also serves as a pivotal modulator of the phase behavior and dissolution performance of amorphous solid dispersions (ASDs). Pöstges et al. [56] demonstrated that H-HPC enhances efavirenz dissolution primarily by promoting phase-homogeneous ternary ASDs, with homogeneity, and consequently dissolution and supersaturation, governed by both the processing (HME > VCM) and the HPC grade (SSL vs. UL), as shown in Figure 10. HME produced single-phase systems and superior dissolution performance with HPC-SSL, whereas the lower melt viscosity of HPC-UL improved miscibility with Eudragit® L 100–55 under low-shear VCM, thereby narrowing the HME–VCM gap and making HPC-UL preferable for shear-sensitive drugs.
The performance of L-HPC in drug delivery systems was investigated by Sauer et al. [57], who demonstrated that incorporating L-HPC into high-load nifedipine with hypromellose acetate succinate (HPMCAS) improved reworkability, enhanced compressibility, and increased tablet tensile strength by 45% compared to formulations with MCC and croscarmellose. Although compactibility decreased following roller compaction, L-HPC based formulations maintained acceptable tablet strength, disintegration, and dissolution, confirming its dual functionality as both a binder and disintegrant in robust ASD tablets.
Another study was reported by Danda et al. [58] that investigated ASDs of indomethacin (IND) and posaconazole (PCZ) using L-HPC, a high-swelling polymer, under non-sink dissolution conditions. The results showed that while rapid supersaturation was achieved, the L-HPC gel matrix trapped seed crystals, sustaining supersaturation longer than direct infusion, thereby enhancing kinetic solubility profiles. These findings confirm the potential of L-HPC as an effective ASD carrier for fine-tuning the supersaturation behavior and improving the bioavailability of poorly soluble drugs.
Another investigation by Dahma et al. [59] showed that L-HPC was used to develop solid dispersions (SDs) of indomethacin (IND) to enhance its solubility and dissolution for improved topical delivery of IND. The study found that L-HPC in SDs significantly increased IND solubility, with the solubility coefficient for the IND:L-HPC 1:2.5 ratio showing a five-fold improvement compared to that of raw IND. L-HPC in SDs converted the drug to an amorphous form, reducing crystallinity and significantly enhancing dissolution and drug release compared to raw IND and physical mixtures.
Overall, H-HPC plays a crucial role in enhancing the solubility, dissolution, and bioavailability of poorly water-soluble drugs, particularly in solid dispersion (SD) formulations. Its ability to inhibit crystallization, improve phase homogeneity, and facilitate drug dispersion make it an ideal choice for stabilizing amorphous solid dispersions. Studies have demonstrated the significant impact of H-HPC on dissolution performance, providing better crystallization inhibition and maintaining the supersaturation. Additionally, L-HPC has shown similar benefits in solid dispersions, particularly in improving solubility and dissolution for topical drug delivery, demonstrating its versatility in drug delivery.

4.2.2. Versatile Excipient in Solid Dosage Forms

HPC has gained significant attention as a versatile excipient in solid dosage forms owing to its superior physicochemical and mucoadhesive properties. Extensive research supports its role as a key material in tablet formulations and other solid dosage forms. Several studies have illustrated its varied applications. A 2007 report by Picker-Freyer and Dürig [60] described the behavior of different H-HPC grades in pure form during and after tableting process. The brittleness of the tablets increased with increasing particle size and lower relative density values. Compared to more traditional filler and binder materials, such as microcrystalline cellulose (MCC), lactose, and dicalcium phosphate, HPC exhibits high plasticity and axial recovery. This study concluded that HPC is a suitable material for tablet filling.
Moreover, the primary pharmaceutical application of HPC is as a film-forming polymer in orally disintegrating films (ODFs) and other thin film dosage forms. Takeuchi et al. [61] demonstrated that H-HPC-based films exhibited favorable folding endurance (FE) and tensile properties, which are crucial for ensuring film integrity during manufacturing, handling, and administration. The FE and tensile strength of the HPC films were modulated by incorporating plasticizers (glycerin), insoluble particles (calcium carbonate), and active pharmaceutical ingredients (APIs) using acetaminophen. These findings underscore the importance of H-HPC in achieving flexible film formulations with rapid disintegration and drug release for pediatric and geriatric patients with swallowing difficulties.
L-HPC was used as a disintegrant in the formulation of orally disintegrating films (ODFs) made with Hydroxypropyl Methylcellulose (HPMC) [62]. The addition of L-HPC and MCC significantly reduced the film disintegration time, with a polymer-to-L-HPC ratio of 20:80 reducing the disintegration time from 60 s to 40 s, demonstrating rapid disintegration. Additionally, increasing the ratio of L-HPC in the formulation further shortened the disintegration time, making it an effective excipient for controlling the disintegration properties of the film.
H-HPC was also used as a release-controlling excipient in injection-molded capsular devices for oral pulsatile delivery. H-HPC with two molecular weights (MW), MW80 and MW95, combined with polyethylene glycol (PEG 1500), controlled drug release through swelling and erosion. The study showed that 900 μm thick capsules provided the best results for both H-HPC, with the longest delay in drug release, demonstrating the effectiveness of thicker excipient shells in pulsatile delivery systems [63].
Subsequently, L-HPC was used as an excipient in the formulation of an ivermectin (IVM) sustained-release bolus, along with microcrystalline cellulose (MCC) and starch, which played a crucial role in controlling the release of ivermectin (IVM) [64]. The optimized formulation, containing 8% MCC, 0.5% starch, and 0.25% L-HPC, exhibited sustained release of IVM for more than 60 days. The presence of L-HPC facilitated the formation of cracks in the bolus, facilitating the release of IVM through a diffusive erosion mechanism (Figure 11). The bolus achieved a cumulative release of 92.52%, demonstrating the effective use of L-HPC for controlled drug delivery over an extended period of time.
Moreover, L-HPC can be used as an excipient in the development of gastroretentive floating tablets containing paracetamol [65]. The study demonstrated that L-HPC significantly enhanced floating time and promoted faster disintegration, contributing to improved buoyancy and swelling behavior in the gastric environment. The presence of L-HPC in the formulations resulted in a faster dissolution rate, particularly in the initial hours, owing to its high water uptake and swelling properties. These findings indicate that L-HPC plays a crucial role in the development of floating dosage forms by improving gastric retention and enabling controlled drug release.
Collectively, both H-HPC and L-HPC are versatile excipients with broad applications in solid dosage forms. H-HPC excels as a filler and film-forming polymer, particularly in orally disintegrating films, enhancing disintegration and drug release, thereby improving patient compliance and adherence. It also plays a key role in controlled drug delivery in pulsatile systems. L-HPC, on the other hand, acts effectively as a disintegrant and is used in gastroretentive and sustained-release formulations. Its ability to reduce disintegration time, enhance floating behavior, and promote faster drug release makes it essential for the development of floating and controlled-release dosage forms. Together, these excipients offer significant benefits for optimizing drug delivery, retention, and release profiles in various pharmaceutical applications.

4.2.3. Advanced Controlled Drug Release Platforms

HPC is central to advanced controlled-release platforms, such as hot-melt extrusion (HME) and 3D printing/fused deposition modeling (FDM). In 3D printing (additive manufacturing), multilayer, patient-tailored dosage forms that can combine multiple drugs and engineer sequential or sustained release are built, enabling precise control of the timing and site of delivery for improved therapeutic outcomes [66]. Moreover, hot melt extrusion (HME) enhances the solubility and dissolution of poorly water-soluble drugs by forming amorphous solid dispersions and is a cornerstone technology for innovative pharmaceutical formulations [67]. These technologies enable patient-specific dosage forms with precisely tuned release profiles while improving the solubility and bioavailability of poorly water-soluble drugs.
While H-HPC is commonly used owing to its favorable film-forming and solubility-enhancing properties, L-HPC is rarely used in these advanced drug delivery systems. The low viscosity and water insolubility of L-HPC make it challenging to process using thermal techniques, such as HME and FDM, as it lacks the melt processability required to form stable filaments or controlled-release matrices. These inherent characteristics restrict their application in cutting-edge drug delivery platforms, making them less suitable for producing stable and printable formulations. In contrast, H-HPC offers superior processability and functional performance, prompting recent investigations into its suitability for HME, 3D printing, and other thermally driven drug delivery applications.
Kim et al. [68] studied the equal-volume polyhedral mini-tablet fabrication of theophylline using FDM 3D printing with H-HPC/Eudragit filaments prepared via hot-melt extrusion. The release behavior was strongly influenced by H-HPC, which facilitated faster matrix hydration and drug diffusion, leading to higher dissolution rates than those of the Eudragit-rich formulations (Figure 12). The selected filament for the mini-tablet formulation was TP2, with H-HPC and Eudragit contents of 66.3% and 11.3%, respectively. TP1 had no Eudragit content, whereas TP3 and TP4 had higher Eudragit content than that of TP2. These results confirm that HPC plays a pivotal role in governing the diffusion-controlled release profiles.
Nashed et al. [69] explored the effects of direct compression, HME, and 3D printing on the stability and drug release of polyethylene oxide (PEO) tablets. Tablets containing PEO and H=HPC were manufactured using these techniques to assess their effects on the PEO molecular weight (Mw) and drug release profiles. The results showed that HME and 3D printing enhanced the drug release efficiency (DE%) of PEO/HPC formulations (>60%) compared to that of directly compressed tablets (<50%) owing to reduced PEO crystallinity and Mw during thermal processing. However, for PEO and ethyl cellulose (EC) formulations, 3D printing reduced DE% (<26%) compared to HME and direct compression, attributed to EC’s hydrophobic nature and increased tablet hardness, which hinder dissolution.
A notable study by Chai et al. [35], the seventh most cited H-HPC publication (Table 4), explored the use of FDM 3D printing to create intragastric floating sustained-release (FSR) tablets of domperidone (DOM), an insoluble weak base. By utilizing H-HPC through hot-melt extrusion, this study demonstrates the potential of 3D printing to significantly enhance the bioavailability of poorly water-soluble drugs. The 3D printed tablets floated for over 10 h in vitro and remained in the stomach for more than 8 h in vivo in New Zealand rabbits, as confirmed by X-ray imaging using BaSO4 as a radiographic marker (Figure 13). Pharmacokinetic studies showed that the relative bioavailability of the FSR tablets was 222.49%, significantly higher than that of the commercial reference tablets, marking a significant step forward in the development of advanced drug delivery systems.
In addition, Arafat et al. [70] introduced a novel design (Gaplet) for accelerating drug release from FDM 3D-printed theophylline tablets, leveraging the swelling and erosion characteristics of H-HPC matrix. The rapid fragmentation and enhanced release were attributed to the unique geometry and inherent swelling behavior of H-HPC in gastric media. This approach provides an alternative to conventional disintegrants, further establishing H-HPC as a key material for designing advanced oral dosage forms.
H-HPC plays a crucial role in advanced controlled drug release platforms, particularly in 3D printing and hot-melt extrusion (HME), due to its film forming, solubility enhancement, and swelling properties. Studies have shown that H-HPC significantly improves drug release efficiency by facilitating faster matrix hydration and diffusion, as observed in the formulations of theophylline and domperidone. Its ability to control diffusion and sustain release, particularly when combined with other polymers such as Eudragit and polyethylene oxide (PEO), highlights its versatility in enhancing the bioavailability and stability of poorly water-soluble drugs. H-HPC remains a key material for developing innovative drug delivery systems with precisely tailored release profiles, paving the way for more efficient and patient-specific treatment.

4.3. H-HPC as a Sustainable Functional Material

H-HPC has been extensively investigated as a key material in the development of diverse functional materials, owing to its favorable physicochemical properties and structural flexibility. It is biocompatible, film-forming, exhibits tunable rheological behavior, and responds to external stimuli. These attributes support its integration into various composites and hybrid systems. Recent studies have demonstrated the versatility of H-HPC in applications, such as nanomaterials, adsorption membranes, photonic films, flexible electronics, and hydrogels for energy, packaging, and optical devices.

4.3.1. Advanced Adsorption

Adsorption is a relatively simple yet versatile technique applicable to a wide range of purposes, from basic pollutant removal to more sophisticated applications, such as selective separation and enrichment of complex substances. H-HPC has been employed in the development of various adsorbent systems, serving multiple roles including the main matrix of a composites, a functional monomer, and a binder. For an example, H-HPC has been incorporated into composite films designed for advanced adsorption and packaging functionality. Forster et al. [71] developed gelatin/H-HPC/clay composite films aimed at the adsorbing methylene blue from aqueous media. By integrating montmorillonite clay and crosslinking the biopolymer matrix, the films exhibited significantly improved water resistance, thermal stability, and adsorption efficiency. The crosslinked gelatin/H-HPC films containing 5% clay achieved nearly 89% methylene blue removal, demonstrating a promising route for water remediation technologies based on sustainable and biodegradable polymer materials.
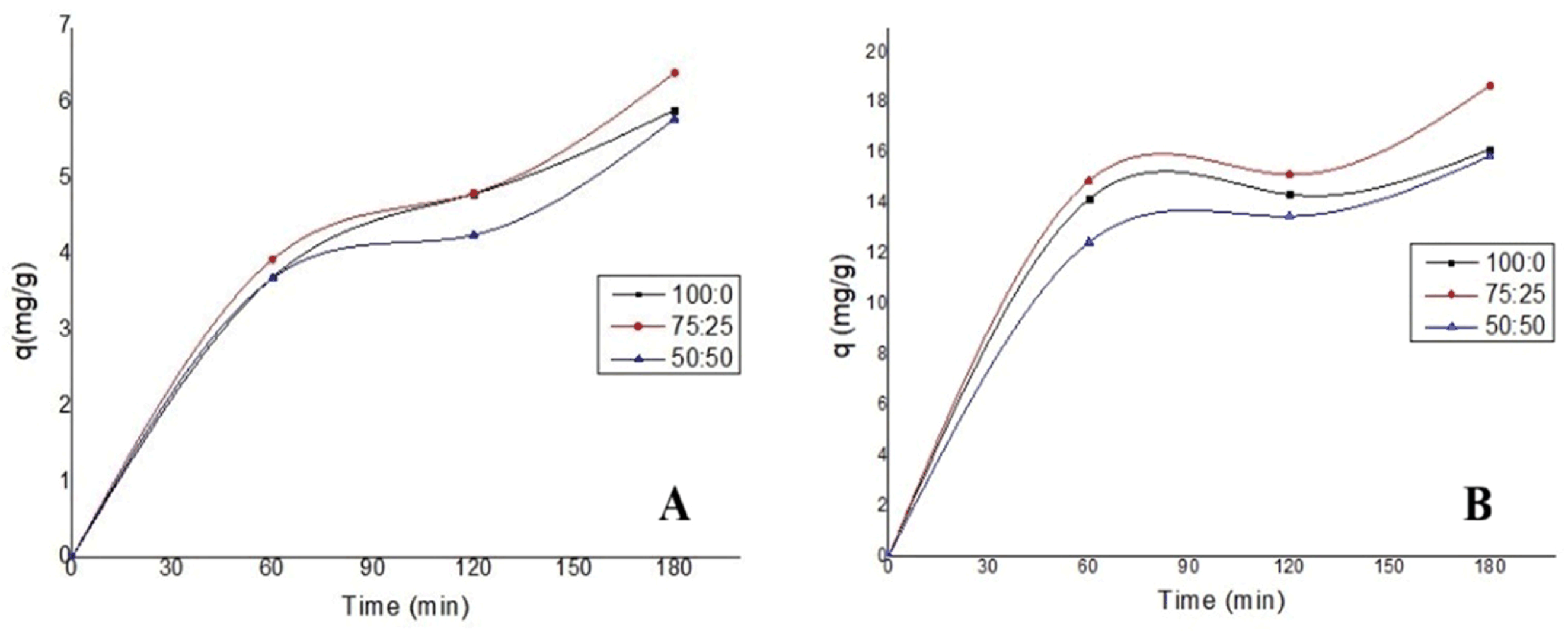
H-HPC has also been utilized as an adsorbent for water purification. In one study, H-HPC was combined with sodium alginate (SA) to form hydrogel beads, and different SA/HPC ratios were evaluated for Pb (II) ion removal from aqueous solutions [72]. The 75:25 SA/HPC ratio exhibited the highest adsorption capacity, significantly improving the lead removal efficiency compared to pure SA beads (Figure 14). This enhancement was attributed to H-HPC providing additional active binding sites and increasing the overall adsorption performance. The adsorption kinetics followed a pseudo-second-order model, suggesting a chemisorption-controlled process in which H-HPC facilitated efficient Pb(II) ion uptake.
Cheng et al. [73] employed H-HPC as a bifunctional monomer in developing molecularly imprinted polymers (MIPs) for selective extraction of podophyllotoxin from podophyllum fruit. The incorporation of H-HPC with graphene oxide (GO) improved the morphology and surface area of the MIP, leading to higher adsorption capacity and selectivity. The resulting H-HPC_GO-MIP achieved a maximum adsorption capacity of 23.1 μg/mg for podophyllotoxin and exhibited strong selectivity over structural related compounds, such as kaempferol and quercetin, thereby enhancing the extraction performance.
In another notable study, Zhao et al. [74] modified Ti3C2Tx MXene with H-HPC and polyhedral oligomeric silsesquioxan (POSS-OH) to develop an efficient adsorbent for Uranium (VI) ions removal from aqueous solutions. The resulting CHMP was synthesized by grafting HPC and POSS-OH onto Ti3C2Tx MXene, which enhanced adsorption through synergistic effects. HPC increased the adsorption capacity, with CHMP achieving a maximum capacity of 307.67 mg g−1 for U(VI) ions, improving upon that of unmodified MXene. The hydroxyl group interactions of H-HPC facilitated chemical adsorption via electrostatic and coordination bonds, resulting in efficient uptake and selectivity for U(VI) ions.
H-HPC plays a significant and versatile role in advanced adsorption applications, showcasing its ability to enhance adsorption efficiency, selectivity, and stability in various processes such as water purification, selective extraction, and pollutant removal. Its unique chemical structure, particularly the presence of hydroxyl groups, enables it to function as both a functional monomer and matrix enhancer, improving the interaction between adsorbents and target molecules. These properties highlight the growing importance of H-HPC in the development of innovative, sustainable adsorbents for complex separation and enrichment.

4.3.2. Nanomaterials

H-HPC plays a crucial role in nanomaterial applications, where it serves as a versatile component in the development of advanced nanocomposites. Its unique properties, such as biocompatibility and functional hydroxyl groups, make it an ideal material for enhancing the stability, functionality, and performance of nanoparticles for various applications. Moreover, the fabrication of H-HPC-based nanocomposites has been extended to develop active food packaging materials. Gunaki et al. [75] synthesized CuO nanoparticle-embedded chitosan/H-HPC bio-nanocomposites, which exhibited improved mechanical strength, UV barrier, and oxygen/moisture resistance. The resulting films exhibited strong antimicrobial and antioxidant activities and significantly prolonged the shelf life of the packed fruits. The integration of H-HPC as a matrix-forming agent, plasticizer, and stabilizer is instrumental in achieving a balance of barrier, mechanical, and bioactive properties that are crucial for modern food packaging applications.
Another example is the use of a chitosan nanocomposite to improve the physicochemical and antifungal properties of H-HPC films. The nanofiller decreased the film-water contact angle, improved optical properties, increased tensile strength and Young’s modulus, reduced water vapor permeability, and exhibited antifungal behavior against Botrytis cinerea. This result suggests that the H-HPC—chitosan nanocomposite has the potential to be used for active food packaging.
Koochakzaei et al. [76] demonstrated the use of H-HPC combined with zinc oxide nanoparticles (ZnO) to create a nanocomposite for leather conservation. The HPC/ZnO coating protected the leather from UV-induced degradation, preventing microcracks and improving its mechanical strength (Figure 15). The nanocomposite also enhanced water resistance, demonstrating HPC’s role of HPC in significantly improving the durability and UV protection of leather for cultural heritage preservation.
H-HPC plays a crucial and multifaceted role in nanomaterial applications, demonstrating its ability to enhance the stability, functionality, and performance of nanoparticles in diverse fields. These capabilities underscore the growing significance of H-HPC in advancing the development of high-performance nanocomposites for applications in food packaging, environmental protection, and cultural heritage preservation.

4.3.3. Optical and Smart Materials

Optical and smart materials are integral to advances in material science, offering the capability to manipulate light and respond to environmental changes. These include photonic crystals for light control and cholesteric chiral nematic materials with tunable optical properties. HPC is a versatile cellulose derivative that enhances the structural integrity and functional performance of these materials. Owing to its biocompatibility, HPC is an effective component in optical devices, smart coatings, and sensors for advanced optical technology.
The photonic potential of H-HPC has been leveraged to create structurally colored and responsive films and gels. Huang et al. [77] reported the development of cellulose-derived photonic gels using a 68 wt% hydroxypropyl cellulose (H-HPC) matrix that self-assembles into stable cholesteric liquid crystal structures. The incorporation of polyethylene glycol (PEG) derivatives with tailored end-group polarities enabled tunable structural colors while preserving the chiroptical properties of the H-HPC (Figure 16). The PEG derivatives were tetraethylene glycol dimethyl ether (TEG-DE), diethylene glycol ethyl ether acrylate (DEG-EEA), and diethylene glycol diacrylate (DEG-DA). The high H-HPC content renders these gels sustainable, safe for the body, and capable of reacting to changes in temperature, pressure, and stretch. This makes them suitable for use in sensors, wearable devices, and flexible electronics.
A study reported by Chan et al. [78] demonstrated that glutaraldehyde (GA) crosslinking, when combined with the self-assembly of H-HPC into chiral nematic (cholesteric) liquid crystalline phases, enables the precise modulation of optical properties, such as reflected color, angular dependence, and polarization, resulting in matte, robust films with tunable visible coloration. In contrast, Barty-King et al. [79] developed structurally colored, mechanochromic, and edible hydrogels by physically blending H-HPC with gelatin, producing moldable hydrogels that retained the cholesteric self-assembly and photonic response of H-HPC without chemical crosslinkers. Notably, the functionalization of H-HPC with gelatin resulted in the formation of a mechanochromic hydrogel. These hydrogels not only retained the cholesteric optical response of H-HPC but also exhibited reversible color changes upon mechanical deformation, suggesting their potential applications in smart sensing, food decoration, and biodegradable packaging with visual indicators of stress and spoilage. Collectively, these approaches highlight the versatility of H-HPC in photonic coatings and sustainable colorant systems.
H-HPC-based hydrogels have been at the forefront of research on thermotropic (TT) hydrogels for smart window and energy-saving buildings. Feng et al. [80] incorporated H-HPC into hydrogel matrices, demonstrating a strategy to enhance Young’s modulus and toughness through entanglement while preserving responsiveness. H-HPC hydrogel composites exhibit improved functionalities, including faster response, stronger resistance to drying and freezing, and cycling stability. In thermochromic smart windows, these materials exhibit higher solar regulation and near-unity infrared emissivity, highlighting the potential of H-HPC for advanced energy-saving applications in tropical regions. Furthermore, Ming et al. [81] showed that incorporating H-HPC hydrogels into polymethyl methacrylate (PMMA) slats enables thermotropic switching from clear to light-scattering states, providing adaptive daylight control in building windows. Higher H-HPC concentrations strengthened the scattering ability of the TT slats, reducing solar transmittance while promoting uniform indoor daylighting. TT Parallel Slats Transparent Insulation Materials (PS-TIM) windows with 5 wt.% H-HPC slats are identified as most effective for energy savings, highlighting the key role of H-HPC in optimizing next-generation smart window systems.
Zhang et al. [82] reported the use of HPC/poly(acrylic acid) (PAA) hybrid hydrogels as thermochromic layers in smart window devices. The lower critical solution temperature (LCST) of the hydrogels can be precisely tuned to room temperature by adjusting the pH, achieving dynamic modulation of solar transmittance and visible light control for energy-saving building materials applications. A similar study was conducted by Nakamura et al. [83], who developed an H-HPC-acrylamide (H-HPC-AAm) hydrogel as a temperature-responsive, heat-shielding material for smart window applications. The study showed that HPC-AAm hydrogel windows reduced indoor temperatures by approximately 10 °C compared to standard glass and maintained stable optical and mechanical properties after prolonged UV and heat exposure, highlighting their potential for energy-efficient solar panels and building envelopes.
H-HPC has emerged as a green material with promising properties for sustainable electronics. Palmieri et al. [84] found that H-HPC and detonation nanodiamonds (DND) form stable water-based dispersions with enhanced properties for flexible electronics. H-HPC provides a sustainable, printable matrix, and its interaction with DND improves the chain orientation, viscosity, and ionic conductivity while maintaining electrochemical stability. These features render the H-HPC-DND system suitable for environmentally friendly electronic application.
The multifunctional characteristics of H-HPC have enabled its central role in the development of sustainable, high-performance functional materials. Its integration into composites, hydrogels, photonic structures, and nanocomposites has addressed diverse challenges, ranging from flexible and stretchable electronics to intelligent packaging and adaptive optical systems. The tunability, biocompatibility, and processability of H-HPC are expected to sustain and further accelerate its adoption as a cornerstone material in the next generation of functional materials science and engineering.

5. Future Directions and Translational Opportunities of HPC Research

5.1. Green and Sustainable Synthesis

Although the commercial production of both H-HPC and L-HPC is already well established, future research should focus on greener alternatives to conventional synthesis methods. Given that the primary difference between these grades lies in the concentration of propylene oxide utilized during etherification, efforts to enhance sustainability should be directed towards the overall production of HPC. Approaches such as the adoption of Hydrogen Peroxide to Propylene Oxide (HPPO) synthesis, which avoids toxic intermediates, as well as exploring quaternary ammonium salt-based solvents and propylene carbonate as greener alkylating agents, offer safer and more sustainable routes. Additionally, the use of recyclable ionic liquid-inspired solvents could further minimize environmental impact, reduce toxic byproducts, and enhance the overall sustainability of hydroxypropyl cellulose production.
The HPPO process has emerged as a greener alternative to conventional chlorohydrin and coproduct routes, oxidizing propylene using hydrogen peroxide as the sole oxidant and generating only water as a byproduct, thereby eliminating halogenated waste [85]. Recent advances in catalyst design and reactor engineering for enhancing heat removal have further improved selectivity by minimizing side reactions, positioning HPPO as a sustainable and industrially viable route for propylene oxide production. Additionally, Nigussie et al. [86] explored zinc oxide-based catalysts, wherein ZnO/ZnO2 systems can deliver nearly 100% selectivity to propylene oxide under mild conditions, highlighting their potential as efficient and environmentally benign alternatives for propylene oxide production.
Although propylene oxide remains the standard reagent, its toxicity has motivated the exploration of complementary strategies. One alternative is propylene carbonate, which, despite being derived from propylene oxide, has lower volatility, minimizes handling risks, and serves a dual role as both a reagent and a solvent, thereby enhancing the safety and efficiency of the process. Duval and Avérous [87] stated that propylene oxide is highly toxic and hazardous to handle, and cyclic carbonates such as propylene carbonate and ethylene carbonate offer safer O-alkylating alternatives with low toxicity, favorable physical properties, and the added advantage of being producible from CO2 as sustainable green reagents.
Additionally, green solvents and green processing have been developed to provide alternatives for HPC synthesis, such as ditetrabutylammonium hydrogen phosphate/dimethyl sulfoxide (TBA2HPO4/DMSO), a quaternary ammonium salt (QAS) solvent system. Wu et al. [88] investigated this solvent for efficient homogeneous etherification under mild conditions without added alkali and achieving higher substitution levels than conventional methods. Moreover, recent green processing approaches have introduced ionic liquid-based solvents, such as tetra-n-butylphosphonium hydroxide ([P4,4,4,4]OH), which allow the rapid and efficient etherification of cellulose under mild conditions (room temperature, reaction time) with tunable substitution degrees. This solvent reduces energy consumption, shortens reaction times, and improves homogeneity [89]. Moreover, the partial recycling of [P4,4,4,4]OH is possible, although the current recovery efficiency remains limited, highlighting the need for further improvements before its large-scale adoption.
Although global research increasingly emphasizes sustainable polymers, bibliometric mapping indicates that the green synthesis and functionalization of HPC have not yet emerged as dominant themes or as highly cited clusters. This absence likely reflects both the low publication volume and industrial control of current etherification processes, which limit academic innovation and their visibility in the literature. As an emerging area, sustainable HPC research is still building a critical mass of publication and citation. Therefore, future studies should explore solvent-free or enzymatic etherification routes, renewable feedstocks, and low-impact processing while linking these approaches to property retention, scalability, and life cycle performance to strengthen the translational and environmental dimensions of HPC research.
Implementing these directions in collaborative academic and industrial frameworks is essential for practical adoption and expanding research visibility, enabling these topics to be reflected in future bibliometric clusters and citation trajectories. As research in this domain advances, subsequent bibliometric analyses are expected to reveal new thematic clusters and citation patterns that reflect the growing emphasis on sustainability in HPC innovation. Collectively, these strategies may yield greener production routes that complement existing industrial practices while ensuring the scalability, regulatory compliance, and long-term viability of HPC for pharmaceutical, biomedical, and functional material applications.

5.2. Advanced Functional Materials

The versatile properties of HPC, particularly H-HPC, have made it an essential material in various advanced technologies, particularly because of its responsiveness to external stimuli, such as temperature, pressure, and pH. The ability of H-HPC to be functionalized and integrated into a wide range of applications has driven innovations in fields such as energy storage, smart sensors, and biomedical devices. The eco-friendliness, flexibility, and stability of H-HPC make it an ideal candidate for addressing the growing demand for sustainable materials. As research progresses, H-HPC is increasingly being incorporated into next-generation technologies, including smart wearables, energy-harvesting devices, and chiral detection systems. In this context, Table 7 lists recent technologies and innovative uses of H-HPC, highlighting its vast potential across different industrial and biomedical sectors. Although recent applications of L-HPC are still primarily focused on drug delivery systems, including oral dissolving films [90], oral disintegrating tablets [17], amorphous solid dispersions [91], and water pills [92], its potential for broader use in other advanced technologies remains an area for future exploration. Future research on the functionalization and scalability of L-HPC is expected to unlock new applications beyond pharmaceutical formulation.
In conclusion, both H-HPC and L-HPC hold significant promise across a wide range of applications, with H-HPC already demonstrating its value in energy storage, smart sensors, and biomedical devices, whereas L-HPC remains focused on advancing drug delivery systems. However, the future potential of L-HPC lies in its ability to expand beyond pharmaceuticals into areas such as biosensors and smart materials, similar to its H-HPC counterpart. Continued research on the functionalization and scalability of both H-HPC and L-HPC is crucial for unlocking their full potential, offering innovative and sustainable solutions that can meet the demands of diverse industries and help drive the next generation of advanced technologies.

5.3. Industrial Scale-Up and Regulatory Pathways

Bridging laboratory innovations with industrial adoption is pivotal for advancing the application of HPC in real-world environments. Key priorities for scaling HPC applications include the development of efficient and scalable synthesis protocols that ensure reproducibility, cost-effectiveness, and sustainability in large-scale production. Robust quality control measures are essential for maintaining product consistency. Harmonizing these processes with global pharmacopeial and material safety standards will facilitate smoother regulatory approvals and ensure compliance with international markets.
In the pharmaceutical sector, alignment with global excipient guidelines, such as those outlined by the European Pharmacopoeia (Ph. Eur.) and the United States Pharmacopeia (USP), are critical for ensuring that HPC-based formulations are both safe and effective. Regulatory alignment fosters biocompatibility and consistency in drug release, which are vital for patient safety. Translating lab-scale processes into scalable, commercial-grade production methods for functional materials, such as HPC-based hydrogels or nanocomposites, remains a significant challenge. The lack of standardized protocols for the mass production of these advanced materials must be addressed to meet the growing demand in industries such as textiles, electronics, and energy storage.
Future research should focus on integrating scale-up studies that optimize existing processes, streamline regulatory compliance frameworks, and conduct techno-economic assessments to facilitate the transition from academic discoveries to industrial applications. These efforts will accelerate the commercialization of HPC-based technologies and ensure their scalability and sustainability in real-world applications.

6. Conclusions

Hydroxypropyl cellulose (HPC) has proven to be a versatile and high-performance polysaccharide derivative, with H-HPC leading multidisciplinary innovations in drug delivery, nanocomposites, 3D printing, and sustainable functional materials, while L-HPC maintains its specialized but indispensable role in pharmaceutical disintegration and binding. Through a comprehensive bibliometric analysis spanning two decades, this study mapped the intellectual structure, global collaborations, and emerging themes that continue to shape the HPC research. Despite significant advances, the field remains limited by its dependence on commercial grades and narrow application domains, underscoring the need for deeper exploration and broader utilization of HPC. Future priorities should focus on greener synthesis pathways, functionalization strategies, and industrial scale-up, aligned with regulatory frameworks to accelerate the translation of laboratory discoveries into real-world applications. Bibliometric mapping was conducted exclusively using the Scopus database. As a curated index, such selectivity may under-represent non-indexed or unpublished outputs; therefore, the findings should be read as patterns in the Scopus-indexed literature. To support reproducibility and assess generalizability, the search strategy and inclusion criteria were specified, and independent replication using alternative databases was encouraged. Collectively, these insights position HPC as a sustainable biopolymer and a leading platform material with expanding translational potential in pharmaceuticals, biotechnology, and next-generation functional materials.

Supplementary Materials

The following supporting information can be downloaded at: https://www.mdpi.com/article/10.3390/polysaccharides6040104/s1, Table S1: The PRISMA 2020 checklist for reporting systematic reviews and bibliometric analyses.

Author Contributions

Conceptualization: D.P. and K.P. Methodology: O.A., O.N.P. and M.M. Software: D.P. and A.S. Validation: Y.S.P., Y.Y. and F.Y. Formal data analysis: M.M., B.R. and D.P.M. Data investigation: U.K.S. and O.N.P. Resources: K.P. and D.P.M. Data curation: Y.S.P. and A.S. Writing—original draft: D.P. and O.A. Writing—review and editing: J.E.W. and Y.Y. Visualization: F.Y. and J.E.W. Supervision: U.K.S. and O.A. Project administration: B.R. All authors have read and agreed to the published version of the manuscript.

Funding

This research was funded by the Research Organization for Nanotechnology and Materi-als—National Research and Innovation Agency (BRIN) research grant 2025 (B-33354/III.10/TK.01.00/12/2024).

Data Availability Statement

Bibliometric data were retrieved from the Scopus database under institutional access. The search strings, inclusion/exclusion criteria, and exported metadata fields (CSV and RIS) are available from the corresponding author upon reasonable request.

Conflicts of Interest

The authors declare that they have no known competing financial interests or personal relationships that could have appeared to influence the work reported in this paper.

References

  1. Mantovan, J.; Yamashita, F.; Mali, S. Modification of Orange Bagasse with Reactive Extrusion to Obtain Cellulose-Based Materials. Polysaccharides 2022, 3, 401–410. [Google Scholar] [CrossRef]
  2. Ungureanu, E.; Mikhailidi, A.; Tofanica, B.M.; Fortună, M.E.; Rotaru, R.; Ungureanu, O.C.; Samuil, C.; Popa, V.I. Sustainable Gels from Polysaccharides in Agriculture. Polysaccharides 2025, 6, 37. [Google Scholar] [CrossRef]
  3. Pirozzi, A.; Olivieri, F.; Castaldo, R.; Gentile, G.; Donsì, F. Cellulose Isolation from Tomato Pomace: Part II—Integrating High-Pressure Homogenization in a Cascade Hydrolysis Process for the Recovery of Nanostructured Cellulose and Bioactive Molecules. Foods 2023, 12, 3221. [Google Scholar] [CrossRef]
  4. Sunasee, R.; Hemraz, U.D. Synthetic Strategies for the Fabrication of Cationic Surface-Modified Cellulose Nanocrystals. Fibers 2018, 6, 15. [Google Scholar] [CrossRef]
  5. Etale, A.; Onyianta, A.J.; Turner, S.R.; Eichhorn, S.J. Cellulose: A Review of Water Interactions, Applications in Composites, and Water Treatment. Chem. Rev. 2023, 123, 2016–2048. [Google Scholar] [CrossRef] [PubMed]
  6. El Bourakadi, K.; Semlali, F.Z.; Hammi, M.; El Achaby, M. A Review on Natural Cellulose Fiber Applications: Empowering Industry with Sustainable Solutions. Int. J. Biol. Macromol. 2024, 281, 135773. [Google Scholar] [CrossRef] [PubMed]
  7. Kamthai, S.; Prom-u-thai, C.; Khaw-on, P.; Deenu, A.; Tachai, K. Potential of Agricultural Waste Fibers for Dialdehyde Carboxymethyl Cellulose Production. Polysaccharides 2025, 6, 12. [Google Scholar] [CrossRef]
  8. Bagheri, M. Preparation of Graft Copolymers of Cellulose Derivatives and Their Use in Recovery Processes. In Cellulose-Based Graft Copolymers; Thakur, V.K., Ed.; CRC Press: Boca Raton, FL, USA, 2015; pp. 356–385. [Google Scholar]
  9. Cremer, G.; Danthine, S.; Van Hoed, V.; Dombree, A.; Laveaux, A.S.; Damblon, C.; Karoui, R.; Blecker, C. Variability in the Substitution Pattern of Hydroxypropyl Cellulose Affects Its Physico-Chemical Properties. Heliyon 2023, 9, e13604. [Google Scholar] [CrossRef]
  10. Sheskey, P.J.; Cook, W.G.; Cable, C.G. (Eds.) Handbook of Pharmaceutical Excipients, 8th ed.; Pharmaceutical Press: London, UK, 2017; ISBN 9780857112712. [Google Scholar]
  11. Younes, M.; Aggett, P.; Aguilar, F.; Crebelli, R.; Dusemund, B.; Filipič, M.; Frutos, M.J.; Gundert-Remy, U.; Galtier, P.; Kuhnle, G.G.; et al. Safety of Low-Substituted Hydroxypropyl Cellulose (L-HPC) to Be Used as a Food Additive in Food Supplements in Tablet Form. Sci. Opin. 2018, 16, e05062. [Google Scholar] [CrossRef]
  12. Zhang, J.; Wang, S.; Tang, Y.; Liu, F.; Zhao, Y.; Chen, J.; Edgar, K. Dess-Martin Oxidation of Hydroxypropyl and Hydroxyethyl Cellulose, and Exploration of Their Polysaccharide/Polypeptide Hydrogels. Carbohydr Polym 2024, 328, 121732. [Google Scholar] [CrossRef]
  13. Wu, M.; Wang, H.; Liza, A.A.; Guo, L.; Zhu, W.; Song, J.; Zhang, F.; Liu, Y.; Jin, Y.; Guo, J. Cellulose-Based Photo-Curable Chiral Nematic Ink for Direct-Ink-Writing 3D Printing. Carbohydr. Polym. 2025, 352, 123159. [Google Scholar] [CrossRef]
  14. Wang, Y.; Tan, X.; Yang, X.; Qi, G.; Tu, Y. Hydroxypropyl Cellulose Thermochromic Hydrogel with Efficient Passive Radiative Cooling and Adjustable Visible Light Transmittance. Sol. Energy Mater. Sol. Cells 2024, 271, 112871. [Google Scholar] [CrossRef]
  15. Liu, R.; Guo, D.; Du, X.; Du, G.; Zhang, X. Fabrication of Surface-Carbonated Boron Nitride Nanosheets and Their Application as Water-Based Lubrication Additives. Wear 2025, 560–561, 205633. [Google Scholar] [CrossRef]
  16. Mishra, S.M.; Sauer, A. Effect of Physical Properties and Chemical Substitution of Excipient on Compaction and Disintegration Behavior of Tablet: A Case Study of Low-Substituted Hydroxypropyl Cellulose (L-HPC). Macromol 2022, 2, 113–130. [Google Scholar] [CrossRef]
  17. Dai, X.; Wang, J.; Yan, B.; Wang, Q.; Shen, Y.; Chen, Y.; Tian, Y. A Novel Lactose/MCC/L-HPC Triple-Based Co-Processed Excipients with Improved Tableting Performance Designed for Metoclopramide Orally Disintegrating Tablets. Pharmaceutics 2024, 16, 959. [Google Scholar] [CrossRef]
  18. Infante-Neta, A.A.; D’Almeida, A.P.; de Albuquerque, T.L. Bacterial Cellulose in Food Packaging: A Bibliometric Analysis and Review of Sustainable Innovations and Prospects. Processes 2024, 12, 1975. [Google Scholar] [CrossRef]
  19. Putra, N.R.; Ismail, A.; Sari, D.P.; Nurcholis, N.; Murwatono, T.T.; Rina, R.; Yuniati, Y.; Suwarni, E.; Sasmito, A.; Virliani, P.; et al. A Bibliometric Analysis of Cellulose Anti-Fouling in Marine Environments. Heliyon 2024, 10, e28513. [Google Scholar] [CrossRef]
  20. de Oliveira, J.P.; da Silva, I.B.; Costa, J.d.S.S.; de Oliveira, J.S.; Oliveira, E.L.; Coutinho, M.L.; de Almeida, M.E.F.; Landim, L.B.; da Silva, N.M.C.; de Oliveira, C.P. Bibliometric Study and Potential Applications in the Development of Starch Films with Nanocellulose: A Perspective from 2019 to 2023. Int. J. Biol. Macromol. 2024, 277, 133828. [Google Scholar] [CrossRef]
  21. Barrero-Fernández, A.; Aguado, R.; Moral, A.; Brindley, C.; Ballesteros, M. Applications of Cellulose-Based Agents for Flocculation Processes: A Bibliometric Analysis. Cellulose 2021, 28, 9857–9871. [Google Scholar] [CrossRef]
  22. Donthu, N.; Kumar, S.; Mukherjee, D.; Pandey, N.; Lim, W.M. How to Conduct a Bibliometric Analysis: An Overview and Guidelines. J. Bus. Res. 2021, 133, 285–296. [Google Scholar] [CrossRef]
  23. Nuar, A.N.A.; Sen, S.C. Examining the Trend of Research on Big Data Architecture: Bibliometric Analysis Using Scopus Database. Procedia Comput. Sci. 2024, 234, 172–179. [Google Scholar] [CrossRef]
  24. Kirby, A. Exploratory Bibliometrics: Using VOSviewer as a Preliminary Research Tool. Publications 2023, 11, 10. [Google Scholar] [CrossRef]
  25. Ribas, L.V.d.S.; Segundo, I.G.R.; Carneiro, J.; de Freitas, E.F.; Branco, V.T.F.C. Research Trends on Thermochromic Asphalt Mixtures Functionalization: Bibliometric Analysis and Review. Clean. Mater. 2024, 14, 100273. [Google Scholar] [CrossRef]
  26. Page, M.J.; McKenzie, J.E.; Bossuyt, P.M.; Boutron, I.; Hoffmann, T.C.; Mulrow, C.D.; Shamseer, L.; Tetzlaff, J.M.; Akl, E.A.; Brennan, S.E.; et al. The PRISMA 2020 Statement: An Updated Guideline for Reporting Systematic Reviews. BMJ 2021, 372, 71. [Google Scholar] [CrossRef] [PubMed]
  27. Pranckutė, R. Web of Science (WoS) and Scopus: The Titans of Bibliographic Information in Today’s Academic World. Publications 2021, 9, 12. [Google Scholar] [CrossRef]
  28. Medina-mijangos, R.; Seguí-amórtegui, L. Research Trends in the Economic Analysis of Municipal Solid Waste Management Systems: A Bibliometric Analysis from 1980 to 2019. Sustainability 2020, 12, 8509. [Google Scholar] [CrossRef]
  29. Zhou, Y.; Wan, C.; Yang, Y.; Yang, H.; Wang, S.; Dai, Z.; Ji, K.; Jiang, H.; Chen, X.; Long, Y. Highly Stretchable, Elastic, and Ionic Conductive Hydrogel for Artificial Soft Electronics. Adv. Funct. Mater. 2019, 29, 1806220. [Google Scholar] [CrossRef]
  30. Zimmermann, T.; Bordeanu, N.; Strub, E. Properties of Nanofibrillated Cellulose from Different Raw Materials and Its Reinforcement Potential. Carbohydr. Polym. 2010, 79, 1086–1093. [Google Scholar] [CrossRef]
  31. Pietrzak, K.; Isreb, A.; Alhnan, M.A. A Flexible-Dose Dispenser for Immediate and Extended Release 3D Printed Tablets. Eur. J. Pharm. Biopharm. 2015, 96, 380–387. [Google Scholar] [CrossRef]
  32. Jiang, B.; He, Y.; Li, B.; Zhao, S.; Wang, S.; He, Y.B.; Lin, Z. Polymer-Templated Formation of Polydopamine-Coated SnO2Nanocrystals: Anodes for Cyclable Lithium-Ion Batteries. Angew. Chem. Int. Ed. 2017, 56, 1869–1872. [Google Scholar] [CrossRef]
  33. Melocchi, A.; Parietti, F.; Loreti, G.; Maroni, A.; Gazzaniga, A.; Zema, L. 3D Printing by Fused Deposition Modeling (FDM) of a Swellable/Erodible Capsular Device for Oral Pulsatile Release of Drugs. J. Drug Deliv. Sci. Technol. 2015, 30, 360–367. [Google Scholar] [CrossRef]
  34. Frey, M.W. Electrospinning Cellulose and Cellulose Derivatives. Polym. Rev. 2008, 48, 378–391. [Google Scholar] [CrossRef]
  35. Chai, X.; Chai, H.; Wang, X.; Yang, J.; Li, J.; Zhao, Y.; Cai, W.; Tao, T.; Xiang, X. Fused Deposition Modeling (FDM) 3D Printed Tablets for Intragastric Floating Delivery of Domperidone. Sci. Rep. 2017, 7, 2829. [Google Scholar] [CrossRef] [PubMed]
  36. Zhang, Z.; Chen, Z.; Wang, Y.; Zhao, Y. Bioinspired Conductive Cellulose Liquid-Crystal Hydrogels as Multifunctional Electrical Skins. Proc. Natl. Acad. Sci. USA 2020, 117, 18310–18316. [Google Scholar] [CrossRef]
  37. Goyanes, A.; Allahham, N.; Trenfield, S.J.; Stoyanov, E.; Gaisford, S.; Basit, A.W. Direct Powder Extrusion 3D Printing: Fabrication of Drug Products Using a Novel Single-Step Process. Int. J. Pharm. 2019, 567, 118471. [Google Scholar] [CrossRef]
  38. Lee, S.Y.; Chun, S.J.; Kang, I.A.; Park, J.Y. Preparation of Cellulose Nanofibrils by High-Pressure Homogenizer and Cellulose-Based Composite Films. J. Ind. Eng. Chem. 2009, 15, 50–55. [Google Scholar] [CrossRef]
  39. DiNunzio, J.C.; Brough, C.; Hughey, J.R.; Miller, D.A.; Williams, R.O.; McGinity, J.W. Fusion Production of Solid Dispersions Containing a Heat-Sensitive Active Ingredient by Hot Melt Extrusion and Kinetisol® Dispersing. Eur. J. Pharm. Biopharm. 2010, 74, 340–351. [Google Scholar] [CrossRef]
  40. Shimoda, H.; Taniguchi, K.; Nishimura, M.; Matsuura, K.; Tsukioka, T.; Yamashita, H.; Inagaki, N.; Hirano, K.; Yamamoto, M.; Kinosada, Y.; et al. Preparation of a Fast Dissolving Oral Thin Film Containing Dexamethasone: A Possible Application to Antiemesis during Cancer Chemotherapy. Eur. J. Pharm. Biopharm. 2009, 73, 361–365. [Google Scholar] [CrossRef]
  41. Shen, B.D.; Shen, C.Y.; Yuan, X.D.; Bai, J.X.; Lv, Q.Y.; Xu, H.; Dai, L.; Yu, C.; Han, J.; Yuan, H.L. Development and Characterization of an Orodispersible Film Containing Drug Nanoparticles. Eur. J. Pharm. Biopharm. 2013, 85, 1348–1356. [Google Scholar] [CrossRef]
  42. Rawas-Qalaji, M.M.; Estelle, F.; Simons, R.; Simons, K.J. Fast-Disintegrating Sublingual Tablets: Effect of Epinephrine Load on Tablet Characteristics. AAPS PharmSciTech 2006, 7, E72–E78. [Google Scholar] [CrossRef]
  43. Airaksinen, S.; Karjalainen, M.; Kivikero, N.; Westermarck, S.; Shevchenko, A.; Rantanen, J.; Yliruusi, J. Excipient Selection Can Significantly Affect Solid-State Phase Transformation in Formulation During Wet Granulation. AAPS PharmSciTech 2005, 6, 311–322. [Google Scholar] [CrossRef] [PubMed][Green Version]
  44. Douroumis, D.D.; Gryczke, A.; Schminke, S. Development and Evaluation of Cetirizine HCl Taste-Masked Oral Disintegrating Tablets. AAPS PharmSciTech 2011, 12, 141–151. [Google Scholar] [CrossRef]
  45. Dashevsky, A.; Mohamad, A. Development of Pulsatile Multiparticulate Drug Delivery System Coated with Aqueous Dispersion Aquacoat® ECD. Int. J. Pharm. 2006, 318, 124–131. [Google Scholar] [CrossRef] [PubMed]
  46. Tanaka, N.; Imai, K.; Okimoto, K.; Ueda, S.; Tokunaga, Y.; Ohike, A.; Ibuki, R.; Higaki, K.; Kimura, T. Development of Novel Sustained-Release System, Disintegration-Controlled Matrix Tablet (DCMT) with Solid Dispersion Granules of Nilvadipine. J. Control. Release 2005, 108, 386–395. [Google Scholar] [CrossRef]
  47. Yan, Y.-D.; Woo, J.S.; Kang, J.H.; Yong, C.S.; Choi, H.-G. Preparation and Evaluation of Taste-Masked Donepezil Hydrochloride Orally Disintegrating Tablets. Biol. Pharm. Bull. 2010, 33, 1364–1370. [Google Scholar] [CrossRef]
  48. Quinten, T.; Gonnissen, Y.; Adriaens, E.; De Beer, T.; Cnudde, V.; Masschaele, B.; Van Hoorebeke, L.; Siepmann, J.; Remon, J.P.; Vervaet, C. Development of Injection Moulded Matrix Tablets Based on Mixtures of Ethylcellulose and Low-Substituted Hydroxypropylcellulose. Eur. J. Pharm. Sci. 2009, 37, 207–216. [Google Scholar] [CrossRef]
  49. Tsilika, K. Exploring the Contributions to Mathematical Economics: A Bibliometric Analysis Using Bibliometrix and VOSviewer. Mathematics 2023, 11, 4703. [Google Scholar] [CrossRef]
  50. Oke, J.A.; Olotu, O.O.; Jen, T.C. Atomic Layer Deposition of Chalcogenide Thin Films: Processes, Film Properties, Applications, and Bibliometric Prospect. J. Mater. Res. Technol. 2022, 20, 991–1019. [Google Scholar] [CrossRef]
  51. Kek, H.Y.; Tan, H.; Othman, M.H.D.; Lee, C.T.; Ahmad, F.B.J.; Ismail, N.D.; Nyakuma, B.B.; Lee, K.Q.; Wong, K.Y. Transforming Pollution into Solutions: A Bibliometric Analysis and Sustainable Strategies for Reducing Indoor Microplastics While Converting to Value-Added Products. Environ. Res. 2024, 252, 118928. [Google Scholar] [CrossRef]
  52. Assim Haq, S.; Paudwal, G.; Banjare, N.; Iqbal Andrabi, N.; Wazir, P.; Nandi, U.; Ahmed, Z.; Gupta, P.N. Sustained Release Polymer and Surfactant Based Solid Dispersion of Andrographolide Exhibited Improved Solubility, Dissolution, Pharmacokinetics, and Pharmacological Activity. Int. J. Pharm. 2024, 651, 123786. [Google Scholar] [CrossRef]
  53. Petkov, V.; Vinarov, Z.; Tcholakova, S. Mechanisms of Dissolution and Crystallization of Amorphous Glibenclamide. Int. J. Pharm. 2024, 666, 124820. [Google Scholar] [CrossRef] [PubMed]
  54. Wang, X.; Zhang, L.; Ma, D.; Tang, X.; Zhang, Y.; Yin, T.; Gou, J.; Wang, Y.; He, H. Characterizing and Exploring the Differences in Dissolution and Stability Between Crystalline Solid Dispersion and Amorphous Solid Dispersion. AAPS PharmSciTech 2020, 21, 262. [Google Scholar] [CrossRef] [PubMed]
  55. Pöstges, F.; Kayser, K.; Stoyanov, E.; Wagner, K.G. Boost of Solubility and Supersaturation of Celecoxib via Synergistic Interactions of Methacrylic Acid-Ethyl Acrylate Copolymer (1:1) and Hydroxypropyl Cellulose in Ternary Amorphous Solid Dispersions. Int. J. Pharm. X 2022, 4, 100115. [Google Scholar] [CrossRef] [PubMed]
  56. Pöstges, F.; Lenhart, J.; Stoyanov, E.; Lunter, D.J.; Wagner, K.G. Phase Homogeneity in Ternary Amorphous Solid Dispersions and Its Impact on Solubility, Dissolution and Supersaturation—Influence of Processing and Hydroxypropyl Cellulose Grade. Int. J. Pharm. X 2023, 6, 100222. [Google Scholar] [CrossRef]
  57. Sauer, A.; Warashina, S.; Mishra, S.M.; Lesser, I.; Kirchhöfer, K. Downstream Processing of Spray-Dried ASD with Hypromellose Acetate Succinate—Roller Compaction and Subsequent Compression into High ASD Load Tablets. Int. J. Pharm. X 2021, 3, 100099. [Google Scholar] [CrossRef]
  58. Danda, L.J.d.A.; Schver, G.C.R.d.M.; Sobrinho, J.L.S.; Lee, P.I.; Soares, M.F.d.L.R. Amorphous Solid Dispersions in High-Swelling, Low-Substituted Hydroxypropyl Cellulose for Enhancing the Delivery of Poorly Soluble Drugs. Int. J. Pharm. 2023, 642, 123122. [Google Scholar] [CrossRef]
  59. Dahma, Z.; Ibáñez-Escribano, A.; Fonseca-Berzal, C.; García-Rodríguez, J.J.; Álvarez-Álvarez, C.; Torrado-Salmerón, C.; Torrado-Santiago, S.; de la Torre-Iglesias, P.M. Development, Characterization, and Cellular Toxicity Evaluation of Solid Dispersion-Loaded Hydrogel Based on Indomethacin. Polymers 2024, 16, 2174. [Google Scholar] [CrossRef]
  60. Picker-Freyer, K.M.; Dürig, T. Physical Mechanical and Tablet Formation Properties of Hydroxypropylcellulose: In Pure Form and in Mixtures. AAPS PharmSciTech 2007, 8, 82–90. [Google Scholar] [CrossRef]
  61. Takeuchi, Y.; Ikeda, N.; Tahara, K.; Takeuchi, H. Mechanical Characteristics of Orally Disintegrating Films: Comparison of Folding Endurance and Tensile Properties. Int. J. Pharm. 2020, 589, 119876. [Google Scholar] [CrossRef]
  62. Takeuchi, Y.; Nishimatsu, T.; Tahara, K.; Takeuchi, H. Novel Use of Insoluble Particles as Disintegration Enhancers for Orally Disintegrating Films. J. Drug Deliv. Sci. Technol. 2019, 54, 101310. [Google Scholar] [CrossRef]
  63. Gazzaniga, A.; Cerea, M.; Cozzi, A.; Foppoli, A.; Maroni, A.; Zema, L. A Novel Injection-Molded Capsular Device for Oral Pulsatile Delivery Based on Swellable/Erodible Polymers. AAPS PharmSciTech 2011, 12, 295–303. [Google Scholar] [CrossRef]
  64. Ruan, X.; Gao, X.; Gao, Y.; Peng, L.; Ji, H.; Guo, D.; Jiang, S. Preparation and in Vitro Release Kinetics of Ivermectin Sustained-Release Bolus Optimized by Response Surface Methodology. PeerJ 2018, 2018, e5418. [Google Scholar] [CrossRef] [PubMed]
  65. Diós, P.; Pernecker, T.; Nagy, S.; Pál, S.; Dévay, A. Influence of Different Types of Low Substituted Hydroxypropyl Cellulose on Tableting, Disintegration, and Floating Behaviour of Floating Drug Delivery Systems. Saudi Pharm. J. 2015, 23, 658–666. [Google Scholar] [CrossRef] [PubMed]
  66. Saleh-Bey-Kinj, Z.; Heller, Y.; Socratous, G.; Christodoulou, P. 3D Printing in Oral Drug Delivery: Technologies, Clinical Applications and Future Perspectives in Precision Medicine. Pharmaceuticals 2025, 18, 973. [Google Scholar] [CrossRef] [PubMed]
  67. Patil, H.; Vemula, S.K.; Narala, S.; Lakkala, P.; Munnangi, S.R.; Narala, N.; Jara, M.O.; Williams, R.O.; Terefe, H.; Repka, M.A. Hot-Melt Extrusion: From Theory to Application in Pharmaceutical Formulation—Where Are We Now? AAPS PharmSciTech 2024, 25, 37. [Google Scholar] [CrossRef]
  68. Nashed, N.; Greenland, B.W.; Majumder, M.; Lam, M.; Ghafourian, T.; Nokhodchi, A. The Effect of Manufacturing Method; Direct Compression, Hot-Melt Extrusion, and 3D Printing on Polymer Stability and Drug Release from Polyethylene Oxide Tablets. Int. J. Bioprint. 2024, 10, 406–424. [Google Scholar] [CrossRef]
  69. Kim, Y.J.; Choi, Y.R.; Kang, J.H.; Park, Y.S.; Kim, D.W.; Park, C.W. Geometry-Driven Fabrication of Mini-Tablets via 3D Printing: Correlating Release Kinetics with Polyhedral Shapes. Pharmaceutics 2024, 16, 783. [Google Scholar] [CrossRef]
  70. Arafat, B.; Wojsz, M.; Isreb, A.; Forbes, R.T.; Isreb, M.; Ahmed, W.; Arafat, T.; Alhnan, M.A. Tablet Fragmentation without a Disintegrant: A Novel Design Approach for Accelerating Disintegration and Drug Release from 3D Printed Cellulosic Tablets. Eur. J. Pharm. Sci. 2018, 118, 191–199. [Google Scholar] [CrossRef]
  71. Forster, J.S.; Souza, D.S.S.; Zambuzi, G.C.; Tartare, V.A.P.; Bega, B.S.; Chagas, R.C.R.; Freitas, O.; Silva, L.L.; Francisco, K.R. Clay-Gelatin/Hydroxypropyl Cellulose Composite Films for Methylene Blue Adsorption. Colloids Surfaces A Physicochem. Eng. Asp. 2024, 700, 134846. [Google Scholar] [CrossRef]
  72. Guerrero, R.; Acibar, C.; Alarde, C.M.; Maslog, J.; Pacilan, C.J. Evaluation of Pb (II) Removal from Water Using Sodium Alginate/Hydroxypropyl Cellulose Beads. In Proceedings of the E3S Web of Conferences, Bali, Indonesia, 5–7 November 2019; Volume 148. [Google Scholar]
  73. Cheng, L.; Mo, Z.; Zhang, Q.; Yang, M.; Liao, X.; Qiu, L.; Wang, S.; Yang, X.; Hu, X. Development of Hydroxypropyl Cellulose and Graphene Oxide Modified Molecularly Imprinted Polymers for Separation and Enrichment of Podophyllotoxin. J. Chromatogr. A 2023, 1711, 464452. [Google Scholar] [CrossRef]
  74. Zhao, W.; Chi, H.; Zhang, X.; Wang, Y.; Li, T. Cellulose/Silsesquioxane Grafted Ti3C2Tx MXene for Synergistically Enhanced Adsorption of Uranium. Colloids Surfaces A Physicochem. Eng. Asp. 2022, 650, 129610. [Google Scholar] [CrossRef]
  75. Gunaki, M.N.; Masti, S.P.; D’souza, O.J.; Eelager, M.P.; Kurabetta, L.K.; Chougale, R.B.; Kadapure, A.J.; Praveen Kumar, S.K. Fabrication of CuO Nanoparticles Embedded Novel Chitosan/Hydroxypropyl Cellulose Bio-Nanocomposites for Active Packaging of Jamun Fruit. Food Hydrocoll. 2024, 152, 109937. [Google Scholar] [CrossRef]
  76. Koochakzaei, A.; Ghane, Z.; Mohammadi Achachluei, M. Zinc Oxide Nanoparticles in Leather Conservation: Exploring the Potential of Hydroxypropyl Cellulose/Zinc Oxide Nanocomposite as a Leather Consolidation Agent. Heritage 2023, 6, 7547–7558. [Google Scholar] [CrossRef]
  77. Huang, L.; Zhang, X.; Deng, L.; Wang, Y.; Liu, Y.; Zhu, H. Sustainable Cellulose-Derived Organic Photonic Gels with Tunable and Dynamic Structural Color. ACS Nano 2024, 18, 3627–3635. [Google Scholar] [CrossRef] [PubMed]
  78. Chan, C.L.C.; Bay, M.M.; Jacucci, G.; Vadrucci, R.; Williams, C.A.; van de Kerkhof, G.T.; Parker, R.M.; Vynck, K.; Frka-Petesic, B.; Vignolini, S. Visual Appearance of Chiral Nematic Cellulose-Based Photonic Films: Angular and Polarization Independent Color Response with a Twist. Adv. Mater. 2019, 31, e1905151. [Google Scholar] [CrossRef] [PubMed]
  79. Barty-King, C.H.; Chan, C.L.C.; Parker, R.M.; Bay, M.M.; Vadrucci, R.; De Volder, M.; Vignolini, S. Mechanochromic, Structurally Colored, and Edible Hydrogels Prepared from Hydroxypropyl Cellulose and Gelatin. Adv. Mater. 2021, 33, e2102112. [Google Scholar] [CrossRef] [PubMed]
  80. Feng, Y.; Wang, S.; Li, Y.; Ma, W.; Zhang, G.; Yang, M.; Li, H.; Yang, Y.; Long, Y. Entanglement in Smart Hydrogels: Fast Response Time, Anti-Freezing and Anti-Drying. Adv. Funct. Mater. 2023, 33, 2211027. [Google Scholar] [CrossRef]
  81. Ming, Y.; Sun, Y.; Liu, X.; Liu, X.; Wu, Y. Optical Evaluation of a Smart Transparent Insulation Material for Window Application. Energy Convers. Manag. X 2022, 16, 100315. [Google Scholar] [CrossRef]
  82. Zhang, L.; Xia, H.; Xia, F.; Du, Y.; Wu, Y.; Gao, Y. Energy-Saving Smart Windows with HPC/PAA Hybrid Hydrogels as Thermochromic Materials. ACS Appl. Energy Mater. 2021, 4, 9783–9791. [Google Scholar] [CrossRef]
  83. Nakamura, A.; Ogai, R.; Murakami, K. Development of Smart Window Using an Hydroxypropyl Cellulose-Acrylamide Hydrogel and Evaluation of Weathering Resistance and Heat Shielding Effect. Sol. Energy Mater. Sol. Cells 2021, 232, 111348. [Google Scholar] [CrossRef]
  84. Palmieri, E.; Pescosolido, F.; Montaina, L.; Carcione, R.; Petrella, G.; Cicero, D.O.; Tamburri, E.; Battistoni, S.; Orlanducci, S. A Sustainable Hydroxypropyl Cellulose-Nanodiamond Composite for Flexible Electronic Applications. Gels 2022, 8, 783. [Google Scholar] [CrossRef]
  85. Xia, C.; Shu, X. Propylene Epoxidation with Hydrogen Peroxide. J. Energy Chem. 2025, 105, 869–871. [Google Scholar] [CrossRef]
  86. Nigussie, G.Y.; Tsai, Y.F.; Yang, T.C.; Yang, C.M.; Yu, S.S.F. An Efficient H2O2-Based Propylene to Propylene Oxide (HPPO) Reaction Catalyzed by ZnO/ZnO2 Materials. J. Mater. Chem. A Mater. 2025, 13, 5261–5274. [Google Scholar] [CrossRef]
  87. Duval, A.; Avérous, L. Oxyalkylation of Condensed Tannin with Propylene Carbonate as an Alternative to Propylene Oxide. ACS Sustain. Chem. Eng. 2016, 4, 3103–3112. [Google Scholar] [CrossRef]
  88. Wu, J.; Guo, Z.; Zhang, T.; Jiao, Y.; Kang, H.; Liu, R. Efficient Homogeneous Derivatization of Cellulose in Ditetrabutylammonium Hydrogen Phosphate/Dimethyl Sulfoxide. Cellulose 2025, 32, 7647–7658. [Google Scholar] [CrossRef]
  89. You, J.; Zhang, X.; Mi, Q.; Zhang, J.; Wu, J.; Zhang, J. Mild, Rapid and Efficient Etherification of Cellulose. Cellulose 2022, 29, 9583–9596. [Google Scholar] [CrossRef]
  90. Cao, X.; Wu, B.; Chen, J.; Liu, Z.; Yang, Y.; Li, S.; Zhu, H.; Xu, L.; Huang, H. Hydroxypropyl Cellulose-Based Orally Dissolving Film Loaded with Insoluble Dexamethasone for Treatment of Oral Ulcers. Mol. Pharm. 2024, 21, 4012–4023. [Google Scholar] [CrossRef]
  91. Danda, L.J.d.A.; Amaral, A.R.d.C.; Soares-Sobrinho, J.L.; Soares, M.F.d.L.R. Optimizing Nonsink Dissolution Testing for Amorphous Solid Dispersions: Exploring Sample Handling Variables. Mol Pharm 2024, 21, 1861–1871. [Google Scholar] [CrossRef]
  92. Tian, W.-X.; Xue, A.-L.; Li, W.-J.; Zheng, M.-Y.; Xian, J.-C.; Hong, Y.-L. Composite Excipients for Preparing Concentrated Water Pills of Personalized Traditional Chinese Medicine Prescriptions by Extruding-Rounding Method. Zhongguo Zhongyao Zazhi 2024, 49, 607–617. [Google Scholar]
  93. Li, D.; Luo, Q.; Liu, Q.; Chen, S.; Zhang, X.; Zhao, C.; Cheng, J.; Wu, Y.; Song, F. Edible Cellulose-Based Photonic Crystals with Low-Temperature Response for Food Sensing. Carbohydr. Polym. 2025, 367, 124029. [Google Scholar] [CrossRef]
  94. Ren, H.; Sodipo, I.O.; Dumanli, A.G. Stretchable Cellulosic Cholesteric Liquid Crystal Filaments with Color Response. ACS Appl. Polym. Mater. 2025, 7, 4093–4098. [Google Scholar] [CrossRef]
  95. Qin, Q.; Xu, Y. Hydroxypropyl Cellulose-Based Meter-Long Structurally Colored Fibers for Advanced Fabrics. Adv. Sci. 2024, 11, e2404761. [Google Scholar] [CrossRef]
  96. Huang, L.; Zhang, X.; Xu, C.; Wang, J.; Zhang, A.; Liu, Y.; Zhu, H. Chiral Sensing of Amino Acids under Visible Light via Hydroxypropyl Cellulose Gels. Adv. Opt. Mater. 2025, 13, 2500053. [Google Scholar] [CrossRef]
  97. Mizobuchi, S.; Hirose, K.; Ishii, N.; Kawano, Y.; Hanawa, T. Preparation and Characterization of the Ground Mixture of Rebamipide Commercial Tablets and Hydroxypropyl Cellulose-SSL by Ball-Milling: Application to the Dispersoid of Mouthwash Suspension. Eur. J. Pharm. Biopharm. 2025, 206, 114584. [Google Scholar] [CrossRef] [PubMed]
  98. Arabyazdi, S.; Givarian, M.; Haghbin Nazarpak, M.; Yazdanpanah, A.; Moztarzadeh, F. Thermo-Responsive Doxorubicin Release from Bioactive Glass/Hydroxypropyl Cellulose Smart Core-Shell Nanoparticles for Bone Cancer Therapy. J. Drug Deliv. Sci. Technol. 2025, 109, 107020. [Google Scholar] [CrossRef]
  99. Asif Iqbal, M.; Hassan, S.U.; Mahmood, A.; Al-Masry, W.; Lee, J.; Lee, H.J.; Akhter, T.; Park, C.H. Dual Responsive Phase Behavior of Nonionic Cellulose-Based Polymer Brushes by Visible-Light-Driven Organocatalyzed Atom Transfer Radical Polymerization. Int. J. Biol. Macromol. 2025, 305, 140856. [Google Scholar] [CrossRef] [PubMed]
  100. Martellone, S.; Molino, D.; Arcoraci, D.; Mogli, G.; Serrapede, M.; Ferraro, G.; Pedico, A.; Bocchini, S.; Zaccagnini, P.; Lamberti, A. Hydroxypropyl Cellulose as Fluorine-Free Alternative Binder for Aqueous Supercapacitors. J. Energy Storage 2025, 131, 117532. [Google Scholar] [CrossRef]
  101. Ye, Z.; Meng, Q.; Yu, H.; Shi, S.; Wang, Y.; Lan, Z.; Liao, J.; Sun, Q.; Shen, X. Cellulose/Chitosan Film Based Triboelectric-Piezoelectric Coupled Nanogenerator for Wearable Mechanosensing and Energy Harvesting. Int. J. Biol. Macromol. 2025, 315, 144647. [Google Scholar] [CrossRef]
  102. Wang, Y.; Tan, X.; Yang, X.; Qiao, Y.; Tsamis, A.; Qi, G.; Shi, C.; Chen, S. Freeze Resistant Hydroxypropyl Cellulose Hydrogel with Passive Radiative Cooling Performance for Thermochromic Smart Window. Chem. Eng. J. 2025, 510, 161797. [Google Scholar] [CrossRef]
Figure 1. Process scheme of hydroxypropyl cellulose synthesis.
Figure 1. Process scheme of hydroxypropyl cellulose synthesis.
Polysaccharides 06 00104 g001
Figure 2. PRISMA flow diagram of the HPC bibliometric analysis process.
Figure 2. PRISMA flow diagram of the HPC bibliometric analysis process.
Polysaccharides 06 00104 g002
Figure 3. Growth dynamics of H-HPC and L-HPC research publications (2005–2024).
Figure 3. Growth dynamics of H-HPC and L-HPC research publications (2005–2024).
Polysaccharides 06 00104 g003
Figure 4. Annual citation trends of H-HPC and L-HPC research (2005–2024).
Figure 4. Annual citation trends of H-HPC and L-HPC research (2005–2024).
Polysaccharides 06 00104 g004
Figure 5. Top five contributing countries in HPC research (2005–2024).
Figure 5. Top five contributing countries in HPC research (2005–2024).
Polysaccharides 06 00104 g005
Figure 6. Global co-authorship network in HPC research (2005–2024): (A) H-HPC and (B) L-HPC.
Figure 6. Global co-authorship network in HPC research (2005–2024): (A) H-HPC and (B) L-HPC.
Polysaccharides 06 00104 g006
Figure 7. Co-occurrence keywords mapping of H-HPC research (2005–2024).
Figure 7. Co-occurrence keywords mapping of H-HPC research (2005–2024).
Polysaccharides 06 00104 g007
Figure 9. Conceptual diagram of surface-triggered GLB crystallization (left) and inhibition by the HPC layer (right). Reproduced from [53], 2024, Petkov et al. licensed under the CC-BY-NC 4.0 license (http://creativecommons.org/licenses/by-nc/4.0/ (accessed on 14 October 2025)).
Figure 9. Conceptual diagram of surface-triggered GLB crystallization (left) and inhibition by the HPC layer (right). Reproduced from [53], 2024, Petkov et al. licensed under the CC-BY-NC 4.0 license (http://creativecommons.org/licenses/by-nc/4.0/ (accessed on 14 October 2025)).
Polysaccharides 06 00104 g009
Figure 10. Non-sink dissolution profiles for 10% (w/w) ASD formulations of efavirenz (EFV) with Eudragit L 100–55 and HPC-SSL (A) or HPC-UL (B), compared with neat EFV. Testing was conducted in 20 mL of 0.05 M phosphate buffer (pH 6.8) at 37 °C with a paddle speed of 75 rpm. To impose non-sink conditions, each sample contained 4 mg of EFV (40 mg formulation), yielding a theoretical maximum EFV concentration of 0.2 mg/mL (100%). Reproduced from [56]. 2023, Pöstges et al. licensed under the CC-BY 4.0 license (http://creativecommons.org/licenses/by/4.0/ (accessed on 14 October 2025)).
Figure 10. Non-sink dissolution profiles for 10% (w/w) ASD formulations of efavirenz (EFV) with Eudragit L 100–55 and HPC-SSL (A) or HPC-UL (B), compared with neat EFV. Testing was conducted in 20 mL of 0.05 M phosphate buffer (pH 6.8) at 37 °C with a paddle speed of 75 rpm. To impose non-sink conditions, each sample contained 4 mg of EFV (40 mg formulation), yielding a theoretical maximum EFV concentration of 0.2 mg/mL (100%). Reproduced from [56]. 2023, Pöstges et al. licensed under the CC-BY 4.0 license (http://creativecommons.org/licenses/by/4.0/ (accessed on 14 October 2025)).
Polysaccharides 06 00104 g010
Figure 11. The changes in the appearance of the IVM bolus during in vitro release testing. (A) The IVM bolus formulation. (B) A small crack appeared in the IVM bolus after 4 h in the dissolution medium. (C) After 30 days in the dissolution medium, a minor portion of the IVM bolus, mainly at the edges and corners, dissolved, while the overall shape remained intact. (D) After 60 days, a small part of the IVM bolus shell was still present in the dissolution medium. Reproduced from [64], 2018, Ruan et al. with photo credited to Xiang Chun Ruan, licensed under the CC-BY 4.0 license (http://creativecommons.org/licenses/by/4.0/ (accessed on 14 October 2025)).
Figure 11. The changes in the appearance of the IVM bolus during in vitro release testing. (A) The IVM bolus formulation. (B) A small crack appeared in the IVM bolus after 4 h in the dissolution medium. (C) After 30 days in the dissolution medium, a minor portion of the IVM bolus, mainly at the edges and corners, dissolved, while the overall shape remained intact. (D) After 60 days, a small part of the IVM bolus shell was still present in the dissolution medium. Reproduced from [64], 2018, Ruan et al. with photo credited to Xiang Chun Ruan, licensed under the CC-BY 4.0 license (http://creativecommons.org/licenses/by/4.0/ (accessed on 14 October 2025)).
Polysaccharides 06 00104 g011
Figure 12. Polyhedral mini-tablets of theophylline with HPC/Eudragit filaments: (A) dissolution rates of the filaments, (B) dissolution rates of the mini-tablets, and (C) dissolution times of the mini-tablets. Adapted with permission from [69], 2024, Kim et al. licensed under the CC BY 4.0 license (http://creativecommons.org/licenses/by/4.0/ (accessed on 14 October 2025)).
Figure 12. Polyhedral mini-tablets of theophylline with HPC/Eudragit filaments: (A) dissolution rates of the filaments, (B) dissolution rates of the mini-tablets, and (C) dissolution times of the mini-tablets. Adapted with permission from [69], 2024, Kim et al. licensed under the CC BY 4.0 license (http://creativecommons.org/licenses/by/4.0/ (accessed on 14 October 2025)).
Polysaccharides 06 00104 g012
Figure 13. X-ray images (AF) showing the locations of BaSO4-labeled DOM-FSR tablets in the gastrointestinal tract of New Zealand rabbits at various time points: (A) 2 h, (B) 4 h, (C) 6 h, (D) 8 h, (E) 10 h, and (F) 12 h. Reproduced from [35], 2017. Chai et al. licensed under the CC BY 4.0 license (http://creativecommons.org/licenses/by/4.0/ (accessed on 14 October 2025)).
Figure 13. X-ray images (AF) showing the locations of BaSO4-labeled DOM-FSR tablets in the gastrointestinal tract of New Zealand rabbits at various time points: (A) 2 h, (B) 4 h, (C) 6 h, (D) 8 h, (E) 10 h, and (F) 12 h. Reproduced from [35], 2017. Chai et al. licensed under the CC BY 4.0 license (http://creativecommons.org/licenses/by/4.0/ (accessed on 14 October 2025)).
Polysaccharides 06 00104 g013
Figure 14. The adsorption capacities of SA/HPC hydrogel beads at different ratios were evaluated over increasing contact times for Pb2+ with initial concentrations of (A) 100 ppm and (B) 200 ppm. Adapted with permission from [72], 2020, Guerrero et al. licensed under the CC BY 4.0 license (http://creativecommons.org/licenses/by/4.0/ (accessed on 14 October 2025)).
Figure 14. The adsorption capacities of SA/HPC hydrogel beads at different ratios were evaluated over increasing contact times for Pb2+ with initial concentrations of (A) 100 ppm and (B) 200 ppm. Adapted with permission from [72], 2020, Guerrero et al. licensed under the CC BY 4.0 license (http://creativecommons.org/licenses/by/4.0/ (accessed on 14 October 2025)).
Polysaccharides 06 00104 g014
Figure 15. Scanning electron microscopy (SEM) images of leather surfaces: (a) neat leather before aging; (b) neat leather after aging showing increased microcracks; (c) HPC-treated leather after aging with reduced microcracks; (d) HPC/ZnO NC-treated leather after aging, showing prevention of microcracks and a smooth, uniform surface. Reprinted with permission from [76], 2023, Koochakzaei et al. licensed under the CC BY 4.0 license (http://creativecommons.org/licenses/by/4.0/ (accessed on 14 October 2025)).
Figure 15. Scanning electron microscopy (SEM) images of leather surfaces: (a) neat leather before aging; (b) neat leather after aging showing increased microcracks; (c) HPC-treated leather after aging with reduced microcracks; (d) HPC/ZnO NC-treated leather after aging, showing prevention of microcracks and a smooth, uniform surface. Reprinted with permission from [76], 2023, Koochakzaei et al. licensed under the CC BY 4.0 license (http://creativecommons.org/licenses/by/4.0/ (accessed on 14 October 2025)).
Polysaccharides 06 00104 g015
Figure 16. (a) Reversible color transitions of H-HPC/TEG-DE and H-HPC/DEG-EEA composite gels (left and right panels, respectively) during repeated temperature cycling at 15, 25, and 35 °C. (b) Structural color changes in H-HPC/TEG-DE under stretching and relaxation. (c) Structural color changes in HPC/DEG-EEA under compression and release. The schematics on the right illustrate the reversible modifications in HPC periodicity under each environmental stimulus. Adapted with permission from [77], 2024, Huang et al. licensed under the CC BY 4.0 license (http://creativecommons.org/licenses/by/4.0/ (accessed on 14 October 2025)).
Figure 16. (a) Reversible color transitions of H-HPC/TEG-DE and H-HPC/DEG-EEA composite gels (left and right panels, respectively) during repeated temperature cycling at 15, 25, and 35 °C. (b) Structural color changes in H-HPC/TEG-DE under stretching and relaxation. (c) Structural color changes in HPC/DEG-EEA under compression and release. The schematics on the right illustrate the reversible modifications in HPC periodicity under each environmental stimulus. Adapted with permission from [77], 2024, Huang et al. licensed under the CC BY 4.0 license (http://creativecommons.org/licenses/by/4.0/ (accessed on 14 October 2025)).
Polysaccharides 06 00104 g016
Table 1. The distinguished properties of H-HPC and L-HPC.
Table 1. The distinguished properties of H-HPC and L-HPC.
PropertiesTest ConditionsH-HPC *L-HPC *
Hydroxypropoxy groups (%) 53.4–80.55–16
Bulk density (g/cm3) ≈50.21–0.48 **
pH 5–85–7.5
Moisture content (%) ≤5≤ 6
Particle size (µm)Regular grind350–840-
Particle size (µm)Fine grind45–25040–200
Molecular weight (MW) 40,000–1,150,00030,000–150,000 ***
Dynamic Viscosity (mPa.s)2% of aqueous solution at 20 °C 2–4000 **-
Dynamic Viscosity (mPa.s)2% of aqueous solution at 25 °C150–6500 **-
Solubility in waterBelow 38 °C/40–45 °CSoluble/InsolubleInsoluble
Solubility in organic solventsHot/cold polar organic solventsSolubleInsoluble
* Commercial property ranges were computed by pooling specification values for H-HPC and L-HPC reported in [10] and harmonized to common test conditions; values were summarized as min–max. ** Single-source specification; included for completeness; not pooled; no endorsement implied. *** Applicant-reported value (regulatory submission) cited secondarily by [11]; method and average type not disclosed; not pooled; no endorsement implied.
Table 2. The diverse applications of HPC.
Table 2. The diverse applications of HPC.
No.HPC TypeApplicationsKey FindingsReference
1H-HPCHydrogel for wound dressingOxidized HPC obtained via Dess-Martin oxidation exhibited low cytotoxicity and proved suitable for a wound dressing hydrogel cross-linked with α-poly-L-lysine[12]
2H-HPCDirect-ink-writing (DIW) 3D printingHPC was cross-linked with acryloyl
chloride to yield photonic hydroxypropyl cellulose acrylate (HPCA), enabling photonic crystal inks for color structure 3D printing
[13]
3H-HPCHydrogel for radiative coolingHPC hydrogel radiative cooler exhibited high emissivity, strong light modulation, and surface temperature reduction for energy-saving window and building applications[14]
4H-HPCSurface modification HPC acted as a surface modifier for Boron Nitride Nanosheets, enabling carbonized nanosheets with stable dispersion and improved lubricant additive performance.[15]
5L-HPCTablet disintegrationL-HPC particle size and hydroxypropyl content significantly influence tablet disintegration behavior in formulation design[16]
6L-HPCTablet disintegrationL-HPC in lactose/MCC co-processed excipients enabled Orally Disintegrating Tablets (ODTs) with <25 s disintegration and faster drug absorption.[17]
Table 3. Dominant research area of H-HPC during the peak publication years.
Table 3. Dominant research area of H-HPC during the peak publication years.
Publication YearDominant Research Area (%)
MaterialsChemistryPharmaceuticsEngineering
200620.920.916.47.3
201120.614.321.411.1
201521.723.916.75.8
202021.716.421.15.9
202424.216.37.912.1
Table 4. Top ten cited publications of H-HPC research (2005–2024).
Table 4. Top ten cited publications of H-HPC research (2005–2024).
No.Publication TitleApplicationsCited ReferenceTotal Citation *
1Highly stretchable, elastic, and ionic conductive hydrogel for artificial soft electronicsTissue engineering[29]838
2Properties of nanofibrillated cellulose from different raw materials and its reinforcement potentialNanocomposites[30]485
3A flexible-dose dispenser for immediate and extended release 3D printed tablets3D printing tablets[31]382
4Polymer-templated formation of polydopamine-coated SnO2 nanocrystals: Anodes for cyclable lithium-ion batteriesEnergy storage[32]285
53D printing by fused deposition modeling (FDM) of a swellable/erodible capsular device for oral pulsatile release of drugsDrug delivery systems[33]273
6Electrospinning cellulose and cellulose derivativesNanomaterials[34]265
7Fused deposition modeling (FDM) 3D printed tablets for intragastric floating delivery of domperidoneDrug delivery systems[35]249
8Bioinspired conductive cellulose liquid-crystal hydrogels as multifunctional electrical skinsNanocomposites[36]240
9Direct powder extrusion 3D printing: Fabrication of drug products using a novel single-step processDrug delivery systems[37]226
10Preparation of cellulose nanofibrils by high-pressure homogenizer and cellulose-based composite filmsNanocomposites[38]221
* Not static, as citation counts may rise after the analysis.
Table 5. Top ten cited publications of L-HPC research (2005–2024).
Table 5. Top ten cited publications of L-HPC research (2005–2024).
No.Publication TitleApplicationsCited ReferenceTotal Citation *
1Fusion production of solid dispersions containing a heat-sensitive active ingredient by hot melt extrusion and Kinetisol® dispersingSolid dispersion technology[39]125
2Preparation of a fast dissolving oral thin film containing dexamethasone: A possible application to antiemesis during cancer chemotherapyODFs[40]108
3Development and characterization of an orodispersible film containing drug nanoparticlesODFs[41]88
4Fast-disintegrating sublingual tablets: Effect of epinephrine load on tablet characteristicsODTs[42]75
5Excipient selection can significantly affect solid-state phase transformation in formula wet granulationODTs[43]75
6Development and evaluation of cetirizine HCl taste-masked oral disintegrating tabletsODTs[44]74
7Development of pulsatile multiparticulate drug delivery system coated with aqueous dispersion Aquacoat® ECDODTs[45]73
8Development of novel sustained-release system, disintegration-controlled matrix tablet (DCMT) with solid dispersion granules of nilvadipineODTs[46]70
9Preparation and evaluation of taste-masked donepezil hydrochloride orally disintegrating tabletsODTs[47]69
10Development of injection moulded matrix tablets based on mixtures of ethylcellulose and low-substituted hydroxypropylcelluloseODTs[48]62
* Not static, as citation counts may rise after the analysis.
Table 6. Dominance rank of authors in H-HPC research publication (2005–2024).
Table 6. Dominance rank of authors in H-HPC research publication (2005–2024).
No.Author NameTotal PublicationFirst AuthorMulti-AuthoredDF *
1Talik, P6661.00
2Li, M6560.83
3Mohammadi, MR6560.83
4Angelova, T5450.80
5Barzic, AI5450.80
6Echeverria, C5450.80
7Liu, X5450.80
8Maghsoodi, M5450.80
9Rahman, M5450.80
10Hussain, MA139130.69
* (DF) is a metric that measures the proportion of co-authored papers, in which a researcher is listed as the lead author [49].
Table 7. Recent technologies of H-HPC applications.
Table 7. Recent technologies of H-HPC applications.
No.Recent
Technologies
ApplicationsKey FindingsReference
1Photonic sensorsSmart packagingEdible, low-temperature-responsive photonic crystal sensors from H-HPC and ethanol, enabling real-time, visual monitoring of storage conditions down to −35 °C with tunable color modulation based on ethanol concentration.[93]
2Mechanochromic filamentsSmart wearables and color-shifting materialsStretchable cholesteric cellulosic liquid crystal filaments from H-HPC in elastomeric tubing, showing mechanochromic response to mechanical deformation with a blue shift and recovery to original color, suitable for scalable applications.[94]
3Structurally colored fibersTextiles and functional materialsA scalable method for producing H-HPC-based structurally colored fibers with tunable optical properties is presented, offering excellent stability against mechanical treatments, water, and heating.[95]
4Chiral detection gelsPharmaceutical analysis, biotechnology, and 3D printingH-HPC gels enable cost-effective, visible-light-based chiral detection, differentiating phenylalanine and alanine enantiomers with high sensitivity, responding to pH changes and offering long-term stability for various applications.[96]
5Mucositis mouthwash suspensionsOral drug deliveryDispersoids of rebamipide (RB) tablets with H-HPC prepared via ball-milling demonstrated enhanced dispersion stability and mucosal retention, improving oral delivery and therapeutic efficacy for clinical use.[97]
6Chemohyperthermia nanoparticlesTargeted cancer treatmentCore–shell nanoparticles loaded with doxorubicin from bioactive glass and H-HPC enable magnetic heating and temperature-responsive drug release, offering targeted cancer therapy with enhanced biocompatibility.[98]
7pH- and temperature-responsive polymer brushesBiomedical, pharmaceutical, and environmental applicationsDual-responsive PVP-g-HPC polymer brushes with LCST near 37 °C under varying pH, enabling cellulose derivatives for stimuli-responsive systems in biomedical applications *[99]
8Supercapacitor electrodesEnergy storage devicesH-HPC serves as a sustainable binder for supercapacitor electrodes, enhancing capacitance and stability across pH environments and providing an eco-friendly alternative to fluorinated binders.[100]
9Triboelectric-piezoelectric nanogeneratorMechanical energy harvesting, self-powered electronicsA biomass-based triboelectric-piezoelectric nanogenerator was fabricated using H-HPC, CTS, CNT, PVDF, and PDMS, which exhibited enhanced voltage, stability, and sensitivity for mechanical sensing and energy harvesting **[101]
10Thermochromic smart windowsEnergy-saving devices for varying climatesHNE *** hydrogel-based smart windows, exhibit thermochromic capabilities for adjustable solar transmittance and reflectivity, enabling energy-efficient cooling and heating in regions with large temperature differences.[102]
* PVP-g-HPC: Poly(vinyl pyrrolidone)-graft-hydroxypropyl cellulose; LCST: Lower critical solution temperature. ** CTS: chitosan; CNT: Carbon nanotube; PVDF: Polyvinylidene Fluoride; PDMS: dimethyl siloxane. *** HNE: hydrogel from combining H-HPC, NaCl, and ethylene glycol.
Disclaimer/Publisher’s Note: The statements, opinions and data contained in all publications are solely those of the individual author(s) and contributor(s) and not of MDPI and/or the editor(s). MDPI and/or the editor(s) disclaim responsibility for any injury to people or property resulting from any ideas, methods, instructions or products referred to in the content.

Share and Cite

MDPI and ACS Style

Paramitasari, D.; Amelia, O.; Pudjianto, K.; Musa, M.; Rustiaty, B.; Supriyanti, A.; Meidiawati, D.P.; Putra, O.N.; Pramana, Y.S.; Yassaroh, Y.; et al. Hydroxypropyl Cellulose Research over Two Decades (2005–2024): A Systematic Review with Bibliometric Analysis and Translational Insights. Polysaccharides 2025, 6, 104. https://doi.org/10.3390/polysaccharides6040104

AMA Style

Paramitasari D, Amelia O, Pudjianto K, Musa M, Rustiaty B, Supriyanti A, Meidiawati DP, Putra ON, Pramana YS, Yassaroh Y, et al. Hydroxypropyl Cellulose Research over Two Decades (2005–2024): A Systematic Review with Bibliometric Analysis and Translational Insights. Polysaccharides. 2025; 6(4):104. https://doi.org/10.3390/polysaccharides6040104

Chicago/Turabian Style

Paramitasari, Derina, Okta Amelia, Karjawan Pudjianto, Musa Musa, Banon Rustiaty, Arni Supriyanti, Dyah Primarini Meidiawati, Okta Nama Putra, Yanuar Sigit Pramana, Yassaroh Yassaroh, and et al. 2025. "Hydroxypropyl Cellulose Research over Two Decades (2005–2024): A Systematic Review with Bibliometric Analysis and Translational Insights" Polysaccharides 6, no. 4: 104. https://doi.org/10.3390/polysaccharides6040104

APA Style

Paramitasari, D., Amelia, O., Pudjianto, K., Musa, M., Rustiaty, B., Supriyanti, A., Meidiawati, D. P., Putra, O. N., Pramana, Y. S., Yassaroh, Y., Yuliati, F., Witoyo, J. E., & Sari, U. K. (2025). Hydroxypropyl Cellulose Research over Two Decades (2005–2024): A Systematic Review with Bibliometric Analysis and Translational Insights. Polysaccharides, 6(4), 104. https://doi.org/10.3390/polysaccharides6040104

Article Metrics

Back to TopTop