Next Article in Journal
Who Is in and How? A Comprehensive Study on Stakeholder Perspectives in the Green Hydrogen Sector in Luxembourg
Previous Article in Journal
Design and Optimization of a Solar Parabolic Dish for Steam Generation in a Blue Hydrogen Production Plant
 
 
Font Type:
Arial Georgia Verdana
Font Size:
Aa Aa Aa
Line Spacing:
Column Width:
Background:
Article

Evaluating the Role of Hydrogen as an Energy Carrier: Perspectives on Low-Emission Applications

by
Dominika Polakovičová
* and
Miroslav Variny
*
Institute of Chemical and Environmental Engineering, Faculty of Chemical and Food Technology, Slovak University of Technology in Bratislava, Radlinského 9, 812 37 Bratislava, Slovakia
*
Authors to whom correspondence should be addressed.
Hydrogen 2025, 6(4), 86; https://doi.org/10.3390/hydrogen6040086 (registering DOI)
Submission received: 25 June 2025 / Revised: 24 September 2025 / Accepted: 26 September 2025 / Published: 13 October 2025

Abstract

Application of low-emission hydrogen production methods in the decarbonization process remains a highly relevant topic, particularly in the context of sustainable hydrogen value chains. This study evaluates hydrogen applications beyond industry, focusing on its role as an energy carrier and applying multi-criteria decision analysis (MCDA) to assess economics, environmental impact, efficiency, and technological readiness. The analysis confirmed that hydrogen use for heating was the most competitive non-industrial application (ranking first in 66%), with favorable efficiency and costs. Power generation placed among the top two alternatives in 75% of cases. Transport end-use was less suitable due to compression requirements, raising emissions to 272–371 g CO2/kg H2 and levelizing the cost of hydrogen (LCOH) to 13–17 EUR/kg. When H2 transport was included, new pipelines and compressed H2 clearly outperformed other methods for short- and long-distances, adding only 3.2–3.9% to overall LCOH. Sensitivity analysis confirmed that electricity price variations had a stronger influence on LCOH than capital expenditures. Comparing electrolysis technologies yielded that, proton-exchange membrane and solid oxide reduced costs by 12–20% and CO2 emissions by 15–25% compared to alkaline. The study highlights heating end-use and compressed hydrogen and pipeline transport, proving MCDA to be useful for selecting scalable pathways.

1. Introduction

Ambitious targets for hydrogen applications have been prepared in the national strategies of countries and unions. However, time has passed since these strategies were introduced, and current developments indicate a need to reassess these plans [1,2]. A retrospective evaluation of several cases has revealed that the initial expectations were often too optimistic, with insufficient preparedness to ensure the necessary production and application capacities. For example, the Czech Republic’s national strategy was recently updated, reducing its production capacity targets for 2030, due to such limitations [3]. This points to a broader gap between strategic ambitions and feasibility.
One of the main issues, particularly in case of electrolysis, is the long lead time for electrolyzers, along with inadequate renewable energy capacity, both in terms of the current availability and future development [4,5,6]. In addition to electricity generation, challenges also include the distribution and continuous operation, which are dependent on natural sources [7,8]. The stability of the power supply is mainly affected by the technical reliability and efficiency of electrolyzers, which is reflected in the economy of the operational unit [9,10]. These technical and infrastructural challenges are the reasons why the originally proposed pathways to large-scale hydrogen adoption are underdeveloped.
The primary consumers of hydrogen are industrial sectors: fertilizers, refineries, and methanol production, which are also the largest contributors to environmental pollution [11]. However, despite the centrality of industrial applications, hydrogen holds significant potential in other less conventional domains including its use as a fuel, either directly or as an energy carrier to produce alternative fuels [12]. Additional applications include heating and power generation, where H2 can replace conventional boilers and turbines that currently rely on fossil fuels. These emerging applications are less explored in both research and practice partly due to limited awareness and the need for further technological adaptation [13,14]. This underrepresentation in policy and research constitutes a key gap that requires deeper examination.
In parallel with these developments, the importance of international cooperation and infrastructure planning increases. Cross-border hydrogen corridors and regional integration of H2 value chains are key factors that can mitigate national limitations, such as resource constraints or technological gaps. Initiatives such as the European Hydrogen Backbone illustrate how large-scale infrastructure planning can support long-term strategic goals, enabling efficient transport from production places to end-use application centers [15,16]. These efforts highlight the need to transition from isolated national strategies to more integrated, flexible, and responsive hydrogen deployment frameworks that reflect real-world challenges and energy dynamics changes [17].
In this context, the main objective of this work is to evaluate the competitiveness of hydrogen applications beyond the industrial sector. The study addresses the above-mentioned research gap through a comprehensive multi-criteria decision analysis (MCDA), connecting various alternatives from several perspectives. Table 1 summarizes the analyzed studies, their key characteristics, and the corresponding research gaps, while also highlighting the motivation for this study.
Table 1. Summary of literature survey and identified research gaps.
Table 1. Summary of literature survey and identified research gaps.
AspectCharacteristicsResearch GapReference
National strategiesAmbitious targets
Updated goals
Strategic plans vs. practical feasibility[1,3]
Electrolyzer
Renewables limitations
Long lead times
Renewable intermittency
Lack of analyses addressing real technical and infrastructural barriers[4,5,6,7,8,9,10]
Industrial dominanceThe largest consumers of H2
Major emitters
Non-industrial applications remain underexplored[11]
Alternative H2 applicationsPotential beyond the industryAbsence of systematic competitiveness assessment[12,14]
International infrastructureLarge-scale network planningNeed for transition to integrated strategies[15,16]
Current studies often examine the hydrogen value chain from a single technical, economic, or environmental perspective, but they lack integrated comparison of non-industrial applications. This work addresses the gap by applying MCDA across four evaluation variables, known as criteria, providing a comprehensive assessment of the competitiveness and transport linkages. Economic variables (capital expenditures, CAPEX; operational expenditures, OPEX and levelized cost of hydrogen, LCOH) are well established in techno-economic hydrogen studies [18,19,20]. Environmental performance was represented by carbon dioxide equivalent emissions, consistent with life cycle assessment (LCA) [20,21]. Energy efficiency (η) has been repeatedly highlighted as a critical parameter in comparative energy system evaluations, while the technology readiness level (TRL) provides an indication of maturity and feasibility [22,23,24]. These criteria were identified via a review of recent hydrogen studies and were integrated into the MCDA framework (described in Appendix A). Comprehensive MCDA studies combining presented criteria across non-industrial hydrogen end-use applications are still missing in the literature, which underlines the novelty of this work [21,23,25,26].
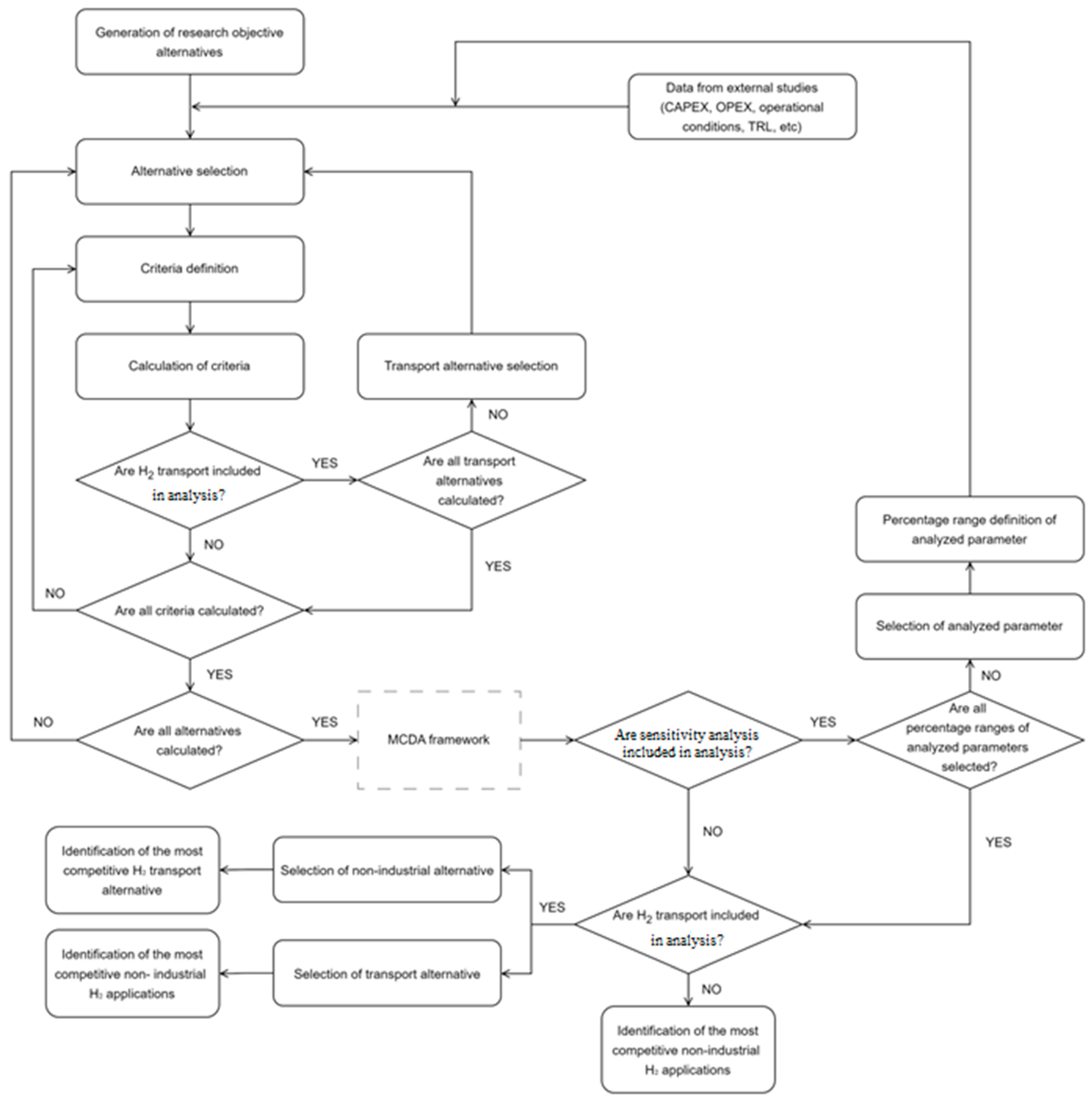
To provide a clear overview of the research design, a schematic flowchart is presented in Figure 1.

2. Materials and Methods

This section outlines the evaluation methodology for hydrogen applications beyond industry starting with the definition of a reference case, followed by analyses of on-site applications and hydrogen transport alternatives.

2.1. Hydrogen Applications

Annual H2 production capacity was determined based on the Slovak National Hydrogen Strategy [27]. Application of low-emission hydrogen outside the industrial sector is estimated at 15 kt/year by 2030, constituting the basis for calculation. Figure 2 presents the analyzed case studies. The analysis can be divided into two parts:
  • Utilization of hydrogen produced as the end-use application at the same location.
  • Transportation of hydrogen from the production place to the location of final use.
Among production technologies, the three most developed types of electrolysis were selected: alkaline (ALK), proton-exchange membrane (PEM), and solid oxide (SOEC) electrolysis, characterized based on the main input and output material and energy parameters in our previous studies, and were used as input data for the analysis [28]. Data describing the process economics (CAPEX, OPEX, etc.) were also adopted. Specific data for transport and final use of hydrogen are characterized in the following sections.

2.2. Criteria and MCDA Approach

The aim of the study was to compare and identify future perspectives of hydrogen application beyond industry. The principles of MCDA were employed to provide a comprehensive view of the issue from multiple perspectives. Four criteria were used in the analysis (see Figure 2). Economic aspect described the unit cost of consumed H2, LCOH (EUR/kg) was calculated according to Equation (1).
L C O H = C A P E X R + C U T + C F + O P E X 1 + r i S F a n n u a l 1 + r i
C U T and C F represent the annual cost of utilities and feedstock (hydrogen), OPEX is the annual operational cost, R is the lifetime of the unit, and r is the discount rate. The environmental aspects included direct and indirect emissions (CO2,eq, g CO2/kg H2) based on LCA. The cradle-to-gate approach was chosen. CO2,eq is defined as
C O 2 , e q = C O 2 , e q d i r e c t + C O 2 , e q i n d i r e c t S F a n n u a l ,
where C O 2 , e q d i r e c t is the carbon footprint of utilities produced in the process, C O 2 , e q i n d i r e c t is linked to electricity consumption, and S F a n n u a l describes the annual hydrogen consumption (15 kt/y). The efficiency criterion characterizes the energy efficiency of H2 use [29]. TRL characterizes the maturity and preparedness of technologies for large-scale applications. Multiple approaches to MCDA are available; in this work, the analytical hierarchy process (AHP) was applied, as it is the most suitable method for chemical engineering solutions [30]. The main disadvantages of AHP are the subjectivity and time demands, since the importance of individual criteria needs to be defined by the decision-maker [31]. However, the approach, described in more detail in the literature [24], objectifies this process thus also reducing the time. The main principle lies in an algorithm assigning a consistent weight of importance to an individual criterion. This set of weights is then used in the evaluation, where the number of combinations depends only on the number of criteria. Individual steps of the MCDA algorithm are described in Appendix A. In the case of four criteria, 16,395 combinations were used in the evaluation process.

2.3. Methodology: On-Site Application

After establishing the general evaluation framework, the analysis first considers on-site hydrogen applications, with the production and consumption occurring at the same location. Hydrogen use for refueling purposes is primarily represented by the installation of electrolyzers at refueling stations with direct on-site production [32]. The initial analysis consisted of evaluating the application possibilities with hydrogen produced at the same location, thereby eliminating the need for transportation.
Four hydrogen utilization alternatives were assessed; their specifications are shown in Table 2. OPEX was assumed to be 12.5%, 2% of CAPEX for heating [33] and power generation [17] and 5% for light- and heavy-duty H2 vehicles [34]. The LCOH is: 11.7 EUR/kg H2 (SOEC), 15.2 EUR/kg H2 (PEM), and 15.6 EUR/kg H2 (ALK), based on a grid electricity price of 140 EUR/MWh and renewable electricity price of 280 EUR/MWh [28].
Table 2. H2 on-site application specifications.
Table 2. H2 on-site application specifications.
Type of H2 UseCAPEX, mil. EURη, %TRLLCOH, EUR/kg H2CO2,eq, g CO2/kg H2P, bar
SOECPEMALKSOECPEMALK
Heating [17,33,35,36,37]9.65 46612.215.616.0349598241
Power generation [38,39,40,41,42,43]11.37 35712.015.415.83607910350
Light-duty vehicle [17,44,45,46,47,48,49,50] 45.37 26813.216.617.1640348371700
Heavy-duty vehicle [17,44,45,46,47,48,51,52]66.31 30813.917.317.7552272296350

2.4. Methodology: Transport of H2

Since not all locations are suitable for direct hydrogen production, the study also evaluates scenarios where transport is included, comparing alternative transport pathways. A specific issue arises in the previously discussed analysis: What if the final location of H2 end-use does not have the natural potential for hydrogen production via electrolysis, or better conditions for renewable sources exist elsewhere? Thus, it is relevant to assess the possibility of large-scale H2 production at naturally and logistically optimal locations and its transport to the place of end-use [53,54]. This approach allows for the integration of multiple H2 applications, for example, industrial use with mobility, etc. Furthermore, it enables a systematic connection between production and consumption, where hydrogen can be produced in areas lacking immediate demand and transported to application locations where demand needs to be met [55]. This principle forms the basis of hydrogen infrastructure known as a hydrogen valley. Several hydrogen valleys have already been launched within the European Union, including cross-border collaborations that define and support this concept [56]. A key question that remains is which type of H2 transport is the most competitive, which is evaluated in the following section.
The evaluation was based on the case of Slovakia. Figure 3 shows locations with suitable conditions for solar energy production as well as a repurposed natural gas pipeline network for H2 transport.
Figure 3. Solar potential and gas pipeline infrastructure (both existing for natural gas (NG) and repurposed for H2) in Slovakia (data from [57,58]). Note: PVOUT, photovoltaic output.
Figure 3. Solar potential and gas pipeline infrastructure (both existing for natural gas (NG) and repurposed for H2) in Slovakia (data from [57,58]). Note: PVOUT, photovoltaic output.
Hydrogen 06 00086 g003
This figure clearly shows that H2 production at the final location is not always the most suitable option, as the northern part of Slovakia cannot utilize its natural potential as effectively as the southern part. Therefore, the most advantageous option had to be identified based on the same four criteria shown in Figure 2. A reference distance of 100 km was selected, reflecting the geographic and infrastructural conditions in Slovakia. In addition, a long-distance scenario of 1000 km was also considered, representing potential cross-border distribution. Six alternatives, presented in Figure 2, were evaluated, with the input data for the analysis summarized in Table 3. Depending on the type of electrolysis and the final H2 application, both LCOH (economics) and CO2,eq (environmental aspect) were quantified. The analysis also accounted for the energy demands associated with the pressure levels required in each process.
Table 3. Hydrogen transport possibilities [17,44,48,59,60,61].
Table 3. Hydrogen transport possibilities [17,44,48,59,60,61].
H2 TransportCAPEX, mil. EURη, % [62]TRL [63]P, bar
(g) H21.6629700
(l) H2 [60]11.74871.2
LOHC [60]6.64461
H2 pipelines (new)18.962940
Retrofit NG pipelines4.762870

3. Results and Discussion

3.1. On-Site Application

The data from Table 2 are inputs for the multi-criteria evaluation. As mentioned in the previous section, the results of the MCDA using four criteria yield a total of 16,395 resulting ranking combinations, from first to fourth place (as four hydrogen utilization alternatives are being compared). This represents a comprehensive dataset, which is presented in form of percentage score maps for easier interpretation (see Figure 4a). The individual percentage values indicate how often the alternative ranked in a specific position.
Heating seems to be the most suitable application, although this is primarily due to its lowest TRL (Table 1), resulting in a 66% success rate in the first position. A comparably viable application is power generation, which ranked in the top two places in 75% of cases, although its efficiency is lower compared to heating. However, the use of hydrogen from electrolysis for electricity generation is questionable in practice given its efficiency of only 35%. If hydrogen is produced at the location of its end-use, direct consumption of electricity generally makes more sense. The advantage of H2 as an energy carrier lies in its potential to store surplus electricity produced during peak generation periods to be used during times of shortage. Nevertheless, to make this option competitive, the efficiency of reconversion to electricity must be significantly improved. This alternative also touches on hydrogen storage methods (not included in this analysis), which can substantially increase the economic costs and lead to additional H2 losses before its end-use. Recent studies have explored specific aspects of hydrogen integration in heating, including techno-economic analyses of domestic and industrial systems [64], performance evaluation of combined electricity-heat units [65], and large-scale cogeneration applications [66]. These findings suggest that both direct hydrogen use and its conversion to electricity can be advantageous depending on the scale, heat demand profiles, and regulatory contexts, highlighting the need for dedicated MCDA approach for each application. Although the application of H2 in transport shows the highest TRL for large-scale deployment, it requires compression to high pressure levels, which negatively impacts the process economics and environmental aspects, and still exhibits low efficiency, reaching only 30%.
Hydrogen application across other types of electrolysis shows a similar trend, with only minor numerical deviations. Therefore, in Figure 4b, the relative success rate of each application alternative is shown for the studied types of electrolysis. The main differences between the first and the second place are caused by efficiency and economics. The results clearly show that high efficiency of hydrogen boilers is the key factor behind their dominance across all electrolysis types. The evaluation spectrum of the analysis was reversed to identify the most suitable type of electrolysis for hydrogen production (see Figure 5). In this way, 12 alternatives were compared using the same four criteria.
In this regard, PEM and SOEC are dominant, with a clear preference for heat production observed across all electrolysis types. PEM and SOEC benefit from lower LCOH compared to ALK primarily due to the lower electricity consumption of the electrolyzer operation. When comparing PEM and SOEC, the higher technological maturity and lower carbon footprint of PEM electrolysis are reflected in the results.

3.2. Transport of H2

The principles of MCDA were applied for hydrogen transport. First, the most competitive option for final application of H2 was identified (Figure 6) considering the transport of H2 via new pipeline infrastructure.
In comparison with H2 being produced and consumed at the same location, which favored hydrogen use for heating, power generation emerged as the most favorable application (Figure 6b) when hydrogen transport aspect was included. This was primarily related to the operational parameters of hydrogen transport. The results thus also reflected the practical side of this approach. In this scenario, H2 was used as an energy carrier in locations lacking natural conditions for renewable electricity generation. However, the main bottleneck of this method remained the efficiency of reconverting hydrogen into electricity. Therefore, a comparison of H2 use for power generation versus expanding the electricity grid infrastructure to meet potential increases in electricity demand should be conducted. However, the ranking trend among top alternatives remained consistent even when transport was included. The use of hydrogen for direct transport fuel was less preferred compared to its use for both heating and power generation. In the second step of the analysis, the most suitable H2 transport option was identified for two distances: 100 (short-distance transport, inter-state distribution) and for 1000 km (long-distance transport, cross-border distribution). The results for all types of electrolysis, final applications, and both distances are summarized in Figure 7.
The dominance of gaseous H2 and pipeline-based transport alternative is evident from Figure 7. At 100 km (Figure 7a), new pipelines achieve the highest overall ranking across all applications, mainly due to consistency across all criteria except for economics. The lowest LCOH is achieved by retrofitted pipelines (lower CAPEX) [67]. The economics, specifically the lowest CAPEX (see Table 3), favors compressed (g) hydrogen alternative for both distances. However, for the transport of larger capacities, pipeline transport represents the more suitable alternative [68]. When comparing distances, the construction of new pipelines is preferred for long-distance transport [67]. The deployment of this technology is particularly critical in emerging H2 valleys, where hydrogen is produced at one place and transported to demand centers [68]. The deployment of new pipelines also enables the selection of transport routes independent of the existing NG infrastructure. It should be noted that these results are derived from techno-economic indicators without considering regulatory or safety-related aspects, which may significantly influence the practical deployment of the hydrogen transport infrastructure.
Results indicate that new H2 pipelines are the most favorable option for short- to medium-distance transport, offering consistent performance and relatively low LCOH. Retrofitting existing pipelines can reduce CAPEX, while compressed hydrogen is economically attractive for small capacities [69]. However, for long distances (more than 1000 km), pipeline transport becomes less cost-effective, making alternatives such as ammonia or liquid hydrogen more viable [70]. This also aligns with the vision of the European Hydrogen Backbone, which focuses on leveraging repurposed and new pipelines to connect regional production and demand centers where pipeline transport is the most cost-effective, leaving very long-distance imports to alternative carriers [71,72].
Although retrofitted NG pipelines seem to be an economical option for short distances, it is essential to emphasize the main challenges and limitations of this alternative. The critical issue concerns the compatibility of existing pipeline material. Conventional steel used in NG infrastructure exhibits deformations even at low concentrations of hydrogen in natural gas mixtures. The main problem is pipeline embrittlement [67,73,74]. Potential mitigation measures include reinforcement of welded joints or a reduction in the operating pressure [75]. The retrofitted alternative offers advantages in terms of rapid implementation, but despite the lower CAPEX, the energy demand is estimated to be about 35% higher than for new pipelines. The increase in energy demand is primarily related to pressure energy losses along the pipeline [73]. For instance, in Ireland, where the existing NG infrastructure is insufficient to meet the projected hydrogen demand, the optimal solution appears to be a combination of retrofitted and new pipelines [76]. A useful tool for identifying potential complications in H2 transport was presented by López et al., who demonstrated that factors such as pressure drop, material consistency, or gas permeation can be modeled to predict the safety and feasibility of hydrogen transportation [77].
A sensitivity analysis was also included in the study (short-distance transport), focusing on the volatile electricity market and CAPEX (technology development and market demand). An increase and decrease up to 80% in electricity price confirmed the robustness of the MCDA results, particularly the preference for compressed H2 and pipelines. In the case of SOEC electrolysis for heating, the LOHC outperformed compressed hydrogen only when electricity prices were reduced by 80%, as the lower cost offsets its higher energy demand from operational pressure. Conversely, with an 80% price increase, LOHC performed poorly in all end-use applications, while retrofitted NG pipelines strengthened competitiveness. An electricity price reduction of 50% had the greatest effect on the LCOH of ALK electrolysis, reducing it by up to 46%, due to its lowest energy conversion efficiency. In contrast, SOEC showed an LCOH reduction of 36–42%, depending on the transport alternative. An 80% reduction in CAPEX strengthened the position of pipeline technologies at the expense of (g) H2, which remained competitive only for light-duty vehicles. Conversely, an 80% increase in CAPEX confirmed the current results, while the preference for LOHC further decreased. Overall, the impact of CAPEX on LCOH was less significant than that of electricity price; even under a 50% reduction, the effect reached a maximum of only 3% in case of light-duty vehicles. While the sensitivity analysis highlights the dominant role of electricity prices, these findings are limited by the static nature of the cost assumptions; dynamic effects such as technology learning curves were not included in the present framework.
Technology learning curves suggest that hydrogen production costs decrease as cumulative capacity increases, though recent economic pressures partially offset these gains. Electrolyzer costs have fallen substantially over the last decade, but sharp increases in the CEPCI cost index (Chemical Engineering Plant Cost Index) and recent inflation contribute to higher CAPEX and, consequently, higher LCOH [78,79,80]. This highlights the importance of considering both technological learning and market dynamics when evaluating the economic feasibility of hydrogen transport.
The percentage impact of transport cost on LCOH of individual transport alternatives is presented in Table 4.
The lowest influence of transport is shown for retrofit NG pipeline and (g) H2 with average values of 3.2% and 3.9%. Its share on LCOH for other transport means is in the range from 4.8–6.9% (Table 4). The highest share of transport price (10.2%) was observed for new H2 pipelines (light-duty vehicle alternative), primarily due to the high CAPEX (Table 3). For hydrogen transport over 1000 km, this effect becomes more evident, with the percentage share increasing to 40.1%. These economic comparisons support the MCDA findings.
For a comprehensive view of hydrogen applications, the presented use with industrial applications was compared. As an example, the production of renewable fuels of non-biological origin (RFNBO), such as methanol, methane, or sustainable aviation fuel (SAF) was selected. The economic comparison based on the LCOH is shown in Figure 8.
The economic results show that methanol and methane perform the same as monitored non-industrial applications [28,81,82,83]. However, Slovakia is taken as a representative case, with H2 being currently used mainly in the fertilizer industry and refineries. The share of low-emission hydrogen applications in industry is expected to reach 67% by 2030 [27].

4. Conclusions

Based on the MCDA, various alternatives for the use of low-emission hydrogen outside the industrial sector were evaluated. The MCDA results indicate that hydrogen use for heating is the most promising non-industrial application, primarily due to its high efficiency and favorable economic aspect. Power generation also performed well, although its effectiveness is currently limited by a low level of efficiency. When transport was included in the assessment, the distribution of H2 via new pipelines or in compressed state was the most advantageous option, offering a combination of low CAPEX, high transport efficiency, and mature technology. Among the different types of electrolysis, PEM and SOEC showed the best performance due to the lower LCOH and reduced carbon footprint compared to ALK electrolysis. Sensitivity analysis further confirmed that electricity price variations exerted a stronger influence on the LCOH than CAPEX, with significant shifts in competitiveness observed under ±80% changes. These findings highlight the economic and technical trade-offs that shape hydrogen transport feasibility in emerging hydrogen valleys.
The various assessment approaches offered by MCDA allowed evaluating alternatives from multiple perspectives, while still preserving the overall complexity of a multi-criteria framework. This was noticeable in the evaluation of hydrogen end-use based on specific electrolysis types, as well as in the identification of the most suitable electrolysis technology for hydrogen production. In this way, individual components of the hydrogen value chain can be connected, thereby expanding the overall complexity of the assessment beyond multiple criteria to include the selection of the most competitive combination of H2 production, storage, transport, and end-use. Additionally, the MCDA approach demonstrated a high degree of versatility, making it applicable to a wide range of case studies, not limited to H2-related ones.

Author Contributions

Conceptualization, D.P. and M.V.; methodology, D.P.; software, D.P.; validation, M.V.; formal analysis, D.P.; investigation, D.P.; resources, M.V.; data curation, M.V.; writing—original draft preparation, D.P.; writing—review and editing, M.V.; visualization, D.P.; supervision, M.V.; project administration, M.V.; funding acquisition, M.V. All authors have read and agreed to the published version of the manuscript.

Funding

This research was funded by the Slovak University of Technology in Bratislava, grant number 23-04-11-A and the Slovak Scientific Agency, grant number VEGA 1/0151/24.

Data Availability Statement

Raw data supporting the conclusions of this article will be made available by the authors on request.

Conflicts of Interest

The authors declare no conflicts of interest.

Abbreviations

The following abbreviations are used in this manuscript:
AHPAnalytic hierarchy process
ALKAlkaline electrolysis
CAPEXCapital expenditures, mil. EUR
CUTCost of utilities, mil. EUR/y
CEPCIChemical Engineering Plant Cost Index
CIConsistency index
CO2,eqCarbon dioxide emissions, g CO2/kg H2
CRConsistency ratio
CFCost of feedstock, mil. EUR/y
ηEnergy efficiency, %
λ m a x Matrix eigenvalue
LCALife-cycle assessment
LCOHLevelized cost of hydrogen, EUR/kg H2
LOHCLiquid organic hydrogen carrier
MNumber of consistent criterion combinations
MCDAMulti-criteria decision analysis
NNumber of criteria
NGNatural gas
OPEXOperational expenditures, mil. EUR/y
PPressure, bar
rDiscount rate
RLifetime of the unit, year
PEMProton-exchange membrane electrolysis
RFNBORenewable fuel of non-biological origin
RIRandom consistency index
SAFSustainable aviation fuel
SFannualAnnual consumption of hydrogen, kg/y
SOECSolid oxide electrolysis
TRLTechnology readiness level

Appendix A

All consistent combinations of criteria preferences were generated by assigning weights (odd numbers from 1 to 9, in accordance with the AHP methodology [84]) to the pair-wise comparison matrices, using the algorithm shown in Figure A1.
Figure A1. Flowchart of all consistent criterion combinations. Note: N, number of criteria (four criteria in this study); M, number of consistent criterion combinations (16,395 when four criteria are used) and CR, consistency ratio.
Figure A1. Flowchart of all consistent criterion combinations. Note: N, number of criteria (four criteria in this study); M, number of consistent criterion combinations (16,395 when four criteria are used) and CR, consistency ratio.
Hydrogen 06 00086 g0a1
Subjectivity was addressed by identifying all consistent combinations as defined by the consistency index, calculated as
C R = C I R I ,
C I = λ m a x N N 1 ,
where CI is the consistency index (Equation (A2)), and RI is the random consistency index (based on the number of criteria), while λ m a x describes the eigenvalue of the matrix and was calculated using the built-in function in the Matlab environment.

References

  1. Homann, Q.; Rosas, J.; Kerr, C.; Tatarenko, O. The Case for Recalibrating Europe’s Hydrogen Strategy. 2025. Available online: https://rmi.org/the-case-for-re-calibrating-europes-hydrogen-strategy/ (accessed on 20 May 2025).
  2. Johnston, R.; Revest, M. Hydrogen for a Clean EU Economy: Focusing the EU’s Framework to Capture the Opportunities of Hydrogen. 2025. Available online: https://www.e3g.org/publications/hydrogen-for-a-clean-eu-economy-focusing-the-eu-s-framework-to-capture-the-opportunities-of-hydrogen/ (accessed on 18 May 2025).
  3. Ministerstvo průmyslu a obchodu České republiky. Vodíková Strategie České Republiky Aktualizace 2024. 2024. Available online: https://mpo.gov.cz/assets/cz/prumysl/strategicke-projekty/2024/7/Vodikova-strategie-CR-aktualizace-2024.pdf (accessed on 20 May 2025).
  4. Stargate Hydrogen. Hydrogen Electrolyser Manufacturers: What You Need to Know Before You Buy. 2024. Available online: https://stargatehydrogen.com/blog/hydrogen-electrolyser-manufacturers/ (accessed on 14 June 2025).
  5. Odenweller, A.; Ueckerdt, F. The Green Hydrogen Ambition and Implementation Gap. Nat. Energy 2025, 10, 110–123. [Google Scholar] [CrossRef]
  6. Masihy, C.E.; Carvajal, D.; Oliva, H.S. Impact of Delivery Time, Local Renewable Sources, and Generation Curtailment on the Levelized Cost of Hydrogen. Appl. Energy 2024, 364, 123143. [Google Scholar] [CrossRef]
  7. Ganter, A.; Ruggles, T.H.; Gabrielli, P.; Sansavini, G.; Caldeira, K. Utilizing Curtailed Wind and Solar Power to Scale Up Electrolytic Hydrogen Production in Europe. Environ. Sci. Technol. 2025, 59, 3495–3507. [Google Scholar] [CrossRef] [PubMed]
  8. Collins, L. The Impact of Intermittency on Electrolysers and Green Hydrogen Production: What We Know and What We Don’t. 2024. Available online: https://www.hydrogeninsight.com/electrolysers/the-impact-of-intermittency-on-electrolysers-and-green-hydrogen-production-what-we-know-and-what-we-don-t/2-1-1656097?zephr_sso_ott=o0RML2 (accessed on 14 June 2025).
  9. Future Bridge. The Intermittency Issues in Electrolyzer Operations. Available online: https://netzero-events.com/can-ppa-solve-intermittency-issues-in-electrolyzer-operations/ (accessed on 24 May 2025).
  10. Amireh, S.F.; Heineman, N.N.; Vermeulen, P.; Barros, R.L.G.; Yang, D.; van der Schaaf, J.; de Groot, M.T. Impact of Power Supply Fluctuation and Part Load Operation on the Efficiency of Alkaline Water Electrolysis. J. Power Sources 2023, 560, 232629. [Google Scholar] [CrossRef]
  11. Vezzoni, R. How “Clean” Is the Hydrogen Economy? Tracing the Connections between Hydrogen and Fossil Fuels. Environ. Innov. Soc. Transit. 2024, 50, 100817. [Google Scholar] [CrossRef]
  12. Ruth, M.; Jadun, P.; Gilroy, N.; Connelly, E.; Boardman, R.; Simon, A.J.; Elgowainy, A.; Zuboy, J. The Technical and Economic Potential of the H2@Scale Hydrogen Concept within the United States. 2020. Available online: https://research-hub.nrel.gov/en/publications/the-technical-and-economic-potential-of-the-h2scale-hydrogen-conc (accessed on 20 May 2025).
  13. Loncar, M. Hydrogen Heating Systems and Why They Are Important. 2025. Available online: https://h2-heat.eu/blog/hydrogen-heating-system/ (accessed on 28 May 2025).
  14. Rosenow, J. A Meta-Review of 54 Studies on Hydrogen Heating. Cell Rep. Sustain. 2024, 1, 100010. [Google Scholar] [CrossRef]
  15. European Hydrogen Backbone EHB Publishes. Five Potential Hydrogen Supply Corridors to Meet Europe’s Accelerated 2030 Hydrogen Goals. 2022. Available online: https://www.ehb.eu/newsitem/ehb-publishes-five-potential-hydrogen-supply-corridors-to-meet-europe-s-accelerated-2030-hydrogen-goals (accessed on 14 May 2025).
  16. European Hydrogen Backbone. The European Hydrogen Backbone (EHB) Initiative. Available online: https://www.ehb.eu/ (accessed on 14 May 2025).
  17. IEA. Global Hydrogen Review 2023. 2024. Available online: www.iea.org (accessed on 15 May 2025).
  18. Hydrogen Europe. Hydrogen Infrastructure: The Recipe for a Hydrogen Grid Plan. Available online: https://hydrogeneurope.eu/policy-priorities/position-papers/ (accessed on 24 August 2025).
  19. Shekhovtsov, A.; Rafiei Oskooei, A.; Wątróbski, J.; Sałabun, W. Analyzing Customer Preferences for Hydrogen Cars: A Characteristic Objects Method Approach. Artif. Intell. Rev. 2024, 58, 52. [Google Scholar] [CrossRef]
  20. Chen, P.S.-L.; Fan, H.; Abdussamie, N. Evaluation of Hydrogen Shipping Cost for Potential Trade Routes. WMU J. Marit. Aff. 2025, 24, 315–338. [Google Scholar] [CrossRef]
  21. Haase, M.; Wulf, C.; Baumann, M.; Ersoy, H.; Koj, J.C.; Harzendorf, F.; Mesa Estrada, L.S. Multi-Criteria Decision Analysis for Prospective Sustainability Assessment of Alternative Technologies and Fuels for Individual Motorized Transport. Clean. Technol. Environ. Policy 2022, 24, 3171–3197. [Google Scholar] [CrossRef]
  22. Walker, S.; Al-Zakwani, S.; Maroufmashat, A.; Fowler, M.; Elkamel, A. Multi-Criteria Examination of Power-to-Gas Pathways under Stochastic Preferences. Energies 2020, 13, 3151. [Google Scholar] [CrossRef]
  23. Diesing, P.; Blechinger, P.; Breyer, C. Electrification versus Hydrogen: A Data-Driven Comparison Framework for Energy-Intensive Industries. Energy Convers. Manag. 2025, 342, 120145. [Google Scholar] [CrossRef]
  24. Janošovský, J.; Boháčiková, V.; Kraviarová, D.; Variny, M. Multi-Criteria Decision Analysis of Steam Reforming for Hydrogen Production. Energy Convers. Manag. 2022, 263, 115722. [Google Scholar] [CrossRef]
  25. Kügemann, M.; Polatidis, H. Multi-Criteria Decision Analysis of Alternative Fuel Buses: Methodology and Case-Study. Int. J. Green. Energy 2024, 21, 2493–2513. [Google Scholar] [CrossRef]
  26. Lu, X.; Krutoff, A.-C.; Wappler, M.; Fischer, A. Key Influencing Factors on Hydrogen Storage and Transportation Costs: A Systematic Literature Review. Int. J. Hydrogen Energy 2025, 105, 308–325. [Google Scholar] [CrossRef]
  27. Sinay, J.; Weiterschütz, J.; Jesný, M.; Blaškovitš, P.; Sulík, R. Národná Vodíková Stratégia: Pripravení na budúcnosť. 2021. Available online: https://www.enviroportal.sk/energetika/dokumenty/narodna-vodikova-strategia-pripraveni-na-buducnost-2021 (accessed on 8 September 2023).
  28. Kraviarová, D.; Janošovský, J.; Variny, M. The Feasibility Study of Alternative Fuels Production Following National Hydrogen Strategy in Slovakia. Int. J. Hydrogen Energy 2024, 86, 1386–1400. [Google Scholar] [CrossRef]
  29. Kokare, S.; Oliveira, J.P.; Godina, R. Life Cycle Assessment of Additive Manufacturing Processes: A Review. J. Manuf. Syst. 2023, 68, 536–559. [Google Scholar] [CrossRef]
  30. Zardari, N.H.; Ahmed, K.; Shirazi, S.M.; Yusop, Z. Bin Weighting Methods and Their Effects on Multi-Criteria Decision Making Model Outcomes in Water Resources Management, 1st ed.; Springer International Publishing: Cham, Switzerland, 2015; ISBN 978-3-319-12585-5. [Google Scholar]
  31. Karthikeyan, R.; Venkatesan, K.G.S.; Chandrasekar, A. A Comparison of Strengths and Weaknesses for Analytical Hierarchy Process. J. Chem. Pharm. Sci. 2016, 9, 12–15. [Google Scholar]
  32. Zúñiga-Saiz, P.; Sánchez-Díaz, C. Design of a Hydrogen Refueling Station with Hydrogen Production by Electrolysis, Storage and Dispensing for a Bus Fleet in the City of Valencia. Int. J. Hydrogen Energy 2025, 104, 651–664. [Google Scholar] [CrossRef]
  33. Rutten, L. H2 Industrial Boiler. 2024. Available online: https://energy.nl/data/h%E2%82%82-industrial-boiler/ (accessed on 5 June 2025).
  34. Caponi, R.; Bocci, E.; Del Zotto, L. Techno-Economic Model for Scaling Up of Hydrogen Refueling Stations. Energies 2022, 15, 7518. [Google Scholar] [CrossRef]
  35. Hydrogen Technologies Dynamic Combustion Chamber (DCCTM). 2022. Available online: https://solarimpulse.com/solutions-explorer/dynamic-combustion-chamber (accessed on 12 October 2025).
  36. Baldino, C.; O’Malley, J.; Searle, S.; Zhou, Y.; Christensen, A. Hydrogen for Heating? Decarbonization Options for Households in the United Kingdom in 2050. 2020. Available online: https://theicct.org/sites/default/files/publications/Hydrogen-heating-UK-dec2020.pdf (accessed on 28 May 2025).
  37. H2Heat. H2HEAT Project. 2023. Available online: https://h2-heat.eu/technology/ (accessed on 15 August 2025).
  38. Freitag, P.; Stolle, D.; Kullmann, F.; Linssen, J.; Stolten, D. A Techno-Economic Analysis of Future Hydrogen Reconversion Technologies. Int. J. Hydrogen Energy 2024, 77, 1254–1267. [Google Scholar] [CrossRef]
  39. Öberg, S.; Odenberger, M.; Johnsson, F. Exploring the Competitiveness of Hydrogen-Fueled Gas Turbines in Future Energy Systems. Int. J. Hydrogen Energy 2022, 47, 624–644. [Google Scholar] [CrossRef]
  40. Turbotec. Hydrogen Gas Turbine. Available online: https://www.turbotec.be/hydrogen-gas-turbine/ (accessed on 25 May 2025).
  41. Pashchenko, D. Green Hydrogen as a Power Plant Fuel: What Is Energy Efficiency from Production to Utilization? Renew. Energy 2024, 223, 120033. [Google Scholar] [CrossRef]
  42. ETN Global. The Path Towards a Zero-Carbon Gas Turbine. Available online: https://www.etn.global/wp-content/uploads/2019/06/ETN-brochure.pdf (accessed on 24 August 2025).
  43. Indlekofer, T. HyPowerGT—Demonstrating a Hydrogen-Powered Gas-Turbine Engine Fuelled with up to 100% H2. 2024. Available online: https://www.sintef.no/en/projects/2024/hypowergt/ (accessed on 24 August 2025).
  44. Hydrogen Council. Path to Hydrogen Competitiveness: A Cost Perspective. 2020. Available online: https://hydrogencouncil.com/en/path-to-hydrogen-competitiveness-a-cost-perspective/ (accessed on 28 May 2025).
  45. Hyfindr. Hydrogen Refueling. 2023. Available online: https://hyfindr.com/en/hydrogen-knowledge/hydrogen-refueling (accessed on 28 May 2025).
  46. Hydrogen Europe. Long-Term Outlook on Zero-Emission Mobility. 2024. Available online: https://hydrogeneurope.eu/long-term-outlook-on-zero-emission-mobility-report-published/ (accessed on 30 May 2025).
  47. Hiperbaric. How Does the Energy Efficiency of Compressed Hydrogen Compare to Other Alternative Fuels? 2024. Available online: https://www.hiperbaric.com/en/how-does-the-energy-efficiency-of-compressed-hydrogen-compare-to-other-alternative-fuels/ (accessed on 27 May 2025).
  48. McGregor, C.; Young, B.D.; Hildebrandt, D. Risk Assessment Framework for Green Hydrogen Megaprojects: Balancing Climate Goals with Project Viability. Appl. Therm. Eng. 2025, 262, 125197. [Google Scholar] [CrossRef]
  49. Hyundai. Hyundai NEXO Sales in Europe Exceed 1000. 2021. Units. Available online: https://www.hyundai.news/eu/articles/press-releases/hyundai-nexo-sales-in-europe-exceed-1000-units.html (accessed on 24 August 2025).
  50. Reuters. Europe’s Hydrogen Infrastructure Faces 2–3 Year Delay, Enagas CEO Says. 2025. Available online: https://www.reuters.com/sustainability/boards-policy-regulation/europes-hydrogen-infrastructure-faces-2-3-year-delay-enagas-ceo-says-2025-07-22/ (accessed on 26 August 2025).
  51. Hyundai. XCIENT Fuel Cell Truck. Available online: https://ecv.hyundai.com/global/en/products/xcient-fuel-cell-truck-fcev (accessed on 24 August 2025).
  52. Urban Transport Magazine. JIVE 2: Europe’s Largest Fuel Cell Bus Project Has Been Concluded. 2025. Available online: https://www.urban-transport-magazine.com/en/jive-2-europes-largest-fuel-cell-bus-project-has-concluded/ (accessed on 24 August 2025).
  53. Rekik, S.; El Alimi, S. A Spatial Ranking of Optimal Sites for Solar-Driven Green Hydrogen Production Using GIS and Multi-Criteria Decision-Making Approach: A Case of Tunisia. Energy Explor. Exploit. 2024, 42, 2150–2190. [Google Scholar] [CrossRef]
  54. Yılmaz, T.; Uyan, M. Optimal Site Selection for Green Hydrogen Production Plants Based on Solar Energy in Konya/Türkiye. Int. J. Hydrogen Energy 2025, 115, 252–264. [Google Scholar] [CrossRef]
  55. Adekola, K.; Ghafoori, S.; Dechamp, F.; Prada, A. Electricity Supply Configurations for Green Hydrogen Hubs: A European Case Study on Decarbonizing Urban Transport. Int. J. Hydrogen Energy 2024, 85, 539–559. [Google Scholar] [CrossRef]
  56. Clean Hydrogen Partnership. Hydrogen Valleys. 2025. Available online: https://www.clean-hydrogen.europa.eu/get-involved/hydrogen-valleys_en (accessed on 26 March 2025).
  57. Solargis. Solar Resource Maps of Slovakia. 2021. Available online: https://solargis.com/maps-and-gis-data/download/slovakia (accessed on 1 June 2024).
  58. Eustream. Energy Transformation Projects. Available online: https://www.eustream.sk/en/transparency/network-development/energy-transformation-projects/ (accessed on 26 March 2025).
  59. Hinkley, J.T.; Heenan, A.R.; Low, A.C.S.; Watson, M. Hydrogen as an Export Commodity—Capital Expenditure and Energy Evaluation of Hydrogen Carriers. Int. J. Hydrogen Energy 2022, 47, 35959–35975. [Google Scholar] [CrossRef]
  60. Sinha, J. Innovations and Challenges of Green Hydrogen Applications in Energy Transition. 2024. Available online: https://www.linkedin.com/pulse/innovations-challenges-green-hydrogen-applications-energy-sinha-stw9c/ (accessed on 27 May 2025).
  61. Mishra, D.K.; Hussain, R.; Pugazhenthi, G.; Banerjee, T. Catalytic Effect of Ionic Liquid Induced H2-Release from Morpholine Borane Complex: An Efficient Hydrogen Storage Carrier. ACS Sustain. Chem. Eng. 2022, 10, 6157–6164. [Google Scholar] [CrossRef]
  62. Sterner, M.; Hofrichter, A.; Meisinger, A.; Bauer, F.; Pinkwart, K.; Maletzko, A.; Dittmar, F.; Cremers, C. 19 Import Options for Green Hydrogen and Derivatives—An Overview of Efficiencies and Technology Readiness Levels. Int. J. Hydrogen Energy 2024, 90, 1112–1127. [Google Scholar] [CrossRef]
  63. Energy Transitions Commision. Making the Hydrogen Economy Possible – Accelerating Clean Hydrogen in an Electrified Economy. 2021. Available online: https://www.energy-transitions.org/publications/making-clean-hydrogen-possible/ (accessed on 27 May 2025).
  64. Olympios, A.V.; Kourougianni, F.; Arsalis, A.; Papanastasiou, P.; Pantaleo, A.M.; Markides, C.N.; Georghiou, G.E. A Holistic Framework for the Optimal Design and Operation of Electricity, Heating, Cooling and Hydrogen Technologies in Buildings. Appl. Energy 2024, 370, 123612. [Google Scholar] [CrossRef]
  65. Billerbeck, A.; Kiefer, C.P.; Winkler, J.; Bernath, C.; Sensfuß, F.; Kranzl, L.; Müller, A.; Ragwitz, M. The Race between Hydrogen and Heat Pumps for Space and Water Heating: A Model-Based Scenario Analysis. Energy Convers. Manag. 2024, 299, 117850. [Google Scholar] [CrossRef]
  66. Mukelabai, M.D.; Blanchard, R.E. The Triadic Impact of Hydrogen Production, Electricity Generation, and Policies on Hydrogen Feasibility. Appl. Energy 2025, 394, 126191. [Google Scholar] [CrossRef]
  67. Busch, T.; Derichs, J.; Klütz, T.; Linßen, J.; Stolten, D. The Hydrogen Supply Chain—A Comprehensive Literature Review Incorporating Purity Analysis. Int. J. Hydrogen Energy 2025, 164, 149367. [Google Scholar] [CrossRef]
  68. Mendler, F.; Müller, N.; Voglstätter, C.; Smolinka, T.; Hebling, C.; Koch, B. Optimisation of Possible Transformation Pathways for Hydrogen Valleys: Case Study Southern Upper Rhine Region. Int. J. Hydrogen Energy 2025, 138, 985–1003. [Google Scholar] [CrossRef]
  69. Curcio, E. Techno-Economic Analysis of Hydrogen Production: Costs, Policies, and Scalability in the Transition to Net-Zero. Int. J. Hydrogen Energy 2025, 128, 473–487. [Google Scholar] [CrossRef]
  70. Cvetkovska, R.; Wechner, L.; Kienberger, T. Techno-Economic Assessment of Hydrogen Supply Solutions for Industrial Site. Int. J. Hydrogen Energy 2025, 104, 611–622. [Google Scholar] [CrossRef]
  71. European Commission. Towards a Roadmap for Accelerating the Deployment of Hydrogen Valleys across Europe: Challenges and Opportunities. Brussels. 2024. Available online: https://research-and-innovation.ec.europa.eu/document/download/e5e75789-d4d8-42aa-8c99-3f33b2f5b935_en?filename=ec_rtd_swd-2024-159-f1.pdf (accessed on 5 September 2025).
  72. European Hydrogen Backbone. News. 2024. Available online: https://ehb.eu/newsitems?utm_source#ehb-launches-a-new-report-implementation-roadmap-public-support-as-catalyst-for-hydrogen-infrastructure (accessed on 5 September 2025).
  73. Sayani, J.K.S.; Wang, M.; Ma, Z.; Sharan, P.; Mehana, M.; Chen, B. Techno-Economic Analysis of Hydrogen Transport via Repurposed Natural Gas Pipelines: Flow Dynamics and Infrastructure Tradeoffs. Int. J. Hydrogen Energy 2025, 147, 150033. [Google Scholar] [CrossRef]
  74. Nguyen, T.T.; Bae, K.-O.; Jaeyeong, P.; Nahm, S.H.; Baek, U.B. Damage Associated with Interactions between Microstructural Characteristics and Hydrogen/Methane Gas Mixtures of Pipeline Steels. Int. J. Hydrogen Energy 2022, 47, 31499–31520. [Google Scholar] [CrossRef]
  75. Li, T.; Zhang, H.; Hu, W.; Li, K.; Wang, Y.; Lin, Y. Hydrogen Embrittlement Behavior and Applicability of X52 Steel in Pure Hydrogen Pipelines. Materials 2025, 18, 3417. [Google Scholar] [CrossRef]
  76. Jamali, D.H.; Ganzer, C.; Sundmacher, K. Hydrogen Network Topology Optimization by MINLP: Comparing Retrofit with New-Built Design Scenarios. Appl. Energy 2025, 400, 126292. [Google Scholar] [CrossRef]
  77. López, C.; Pacheco-Álvarez, S.; Jaques, A. Prediction of Permeation-Related Hydrogen Losses in Pipelines Based on Machine Learning. Energy Rep. 2025, 13, 5266–5280. [Google Scholar] [CrossRef]
  78. Maxwell, C. Cost Indices. 2025. Available online: https://toweringskills.com/financial-analysis/cost-indices/ (accessed on 4 September 2025).
  79. Zun, M.T.; McLellan, B.C. Cost Projection of Global Green Hydrogen Production Scenarios. Hydrogen 2023, 4, 932–960. [Google Scholar] [CrossRef]
  80. Research and Markets. Hydrogen Pipelines Length and Capital Expenditure Outlook Report 2025-2030: Hydrogen Pipeline Expansion to Reduce Costs and Boost Clean Energy Use. 2025. Available online: https://www.globenewswire.com/news-release/2025/07/07/3110997/28124/en/Hydrogen-Pipelines-Length-and-Capital-Expenditure-Outlook-Report-2025-2030-Hydrogen-Pipeline-Expansion-to-Reduce-Costs-and-Boost-Clean-Energy-Use.html (accessed on 4 September 2025).
  81. Grahn, M.; Malmgren, E.; Korberg, A.D.; Taljegard, M.; Anderson, J.E.; Brynolf, S.; Hansson, J.; Skov, I.R.; Wallington, T.J. Review of Electrofuel Feasibility—Cost and Environmental Impact. Prog. Energy 2022, 4, 032010. [Google Scholar] [CrossRef]
  82. Janke, L.; Ruoss, F.; Hahn, A.; Weinrich, S.; Nordberg, Å. Modelling Synthetic Methane Production for Decarbonising Public Transport Buses: A Techno-Economic Assessment of an Integrated Power-to-Gas Concept for Urban Biogas Plants. Energy Convers. Manag. 2022, 259, 115574. [Google Scholar] [CrossRef]
  83. Fambri, G.; Diaz-Londono, C.; Mazza, A.; Badami, M.; Sihvonen, T.; Weiss, R. Techno-Economic Analysis of Power-to-Gas Plants in a Gas and Electricity Distribution Network System with High Renewable Energy Penetration. Appl. Energy 2022, 312, 11874. [Google Scholar] [CrossRef]
  84. Saaty, R.W. The Analytic Hierarchy Process—What It Is and How It Is Used. Math. Modell. 1987, 9, 161–176. [Google Scholar] [CrossRef]
Figure 1. Flowchart of research design applied in this study. Note: CAPEX, capital expenditures; MCDA, multi-criteria decision analysis; OPEX, operational expenditures; TRL, technology readiness level.
Figure 1. Flowchart of research design applied in this study. Note: CAPEX, capital expenditures; MCDA, multi-criteria decision analysis; OPEX, operational expenditures; TRL, technology readiness level.
Hydrogen 06 00086 g001
Figure 2. Scheme of evaluation process. Note: ALK, alkaline electrolysis; LOHC, liquid organic hydrogen carrier; PEM, proton-exchange membrane electrolysis; SOEC, solid oxide electrolysis.
Figure 2. Scheme of evaluation process. Note: ALK, alkaline electrolysis; LOHC, liquid organic hydrogen carrier; PEM, proton-exchange membrane electrolysis; SOEC, solid oxide electrolysis.
Hydrogen 06 00086 g002
Figure 4. Percentage score map (ALK electrolysis) (a) and MCDA (all electrolysis types) (b) of H2 use alternatives. Note: H2 production and use at the same location.
Figure 4. Percentage score map (ALK electrolysis) (a) and MCDA (all electrolysis types) (b) of H2 use alternatives. Note: H2 production and use at the same location.
Hydrogen 06 00086 g004
Figure 5. MCDA results based on comparison of all electrolysis and H2 application alternatives. Note: H2 production and use at the same location.
Figure 5. MCDA results based on comparison of all electrolysis and H2 application alternatives. Note: H2 production and use at the same location.
Hydrogen 06 00086 g005
Figure 6. Percentage score map (a) and MCDA (b) of H2 use alternatives. Note: H2 production (ALK) and transport through new H2 pipelines to 100 km.
Figure 6. Percentage score map (a) and MCDA (b) of H2 use alternatives. Note: H2 production (ALK) and transport through new H2 pipelines to 100 km.
Hydrogen 06 00086 g006
Figure 7. MCDA results of H2 transport alternatives: transport distance 100 km (a) and 1000 km (b).
Figure 7. MCDA results of H2 transport alternatives: transport distance 100 km (a) and 1000 km (b).
Hydrogen 06 00086 g007
Figure 8. Economic comparison of non-industrial application with H2 used for RFNBOs production. Note: RFNBO, renewable fuels of non-biological origin; SAF, sustainable aviation fuel.
Figure 8. Economic comparison of non-industrial application with H2 used for RFNBOs production. Note: RFNBO, renewable fuels of non-biological origin; SAF, sustainable aviation fuel.
Hydrogen 06 00086 g008
Table 4. Percentage share of transport price.
Table 4. Percentage share of transport price.
H2 TransportMinMaxAverage
(g) H23.0%5.8%3.9%
(l) H25.5%8.6%6.7%
LOHC 3.0%6.9%4.8%
H2 pipelines (new)5.0%10.2%6.9%
Retrofit NG pipelines1.4%6.4%3.2%
Disclaimer/Publisher’s Note: The statements, opinions and data contained in all publications are solely those of the individual author(s) and contributor(s) and not of MDPI and/or the editor(s). MDPI and/or the editor(s) disclaim responsibility for any injury to people or property resulting from any ideas, methods, instructions or products referred to in the content.

Share and Cite

MDPI and ACS Style

Polakovičová, D.; Variny, M. Evaluating the Role of Hydrogen as an Energy Carrier: Perspectives on Low-Emission Applications. Hydrogen 2025, 6, 86. https://doi.org/10.3390/hydrogen6040086

AMA Style

Polakovičová D, Variny M. Evaluating the Role of Hydrogen as an Energy Carrier: Perspectives on Low-Emission Applications. Hydrogen. 2025; 6(4):86. https://doi.org/10.3390/hydrogen6040086

Chicago/Turabian Style

Polakovičová, Dominika, and Miroslav Variny. 2025. "Evaluating the Role of Hydrogen as an Energy Carrier: Perspectives on Low-Emission Applications" Hydrogen 6, no. 4: 86. https://doi.org/10.3390/hydrogen6040086

APA Style

Polakovičová, D., & Variny, M. (2025). Evaluating the Role of Hydrogen as an Energy Carrier: Perspectives on Low-Emission Applications. Hydrogen, 6(4), 86. https://doi.org/10.3390/hydrogen6040086

Article Metrics

Back to TopTop