Immediate Postoperative Biofeedback with an Insole Device in Unilateral TKA
Abstract
1. Introduction
2. Materials and Methods
2.1. Study Design and Participants
2.2. Biofeedback on Percent Loading Rate
2.3. Gait Parameters
2.4. Statistical Analysis
3. Results
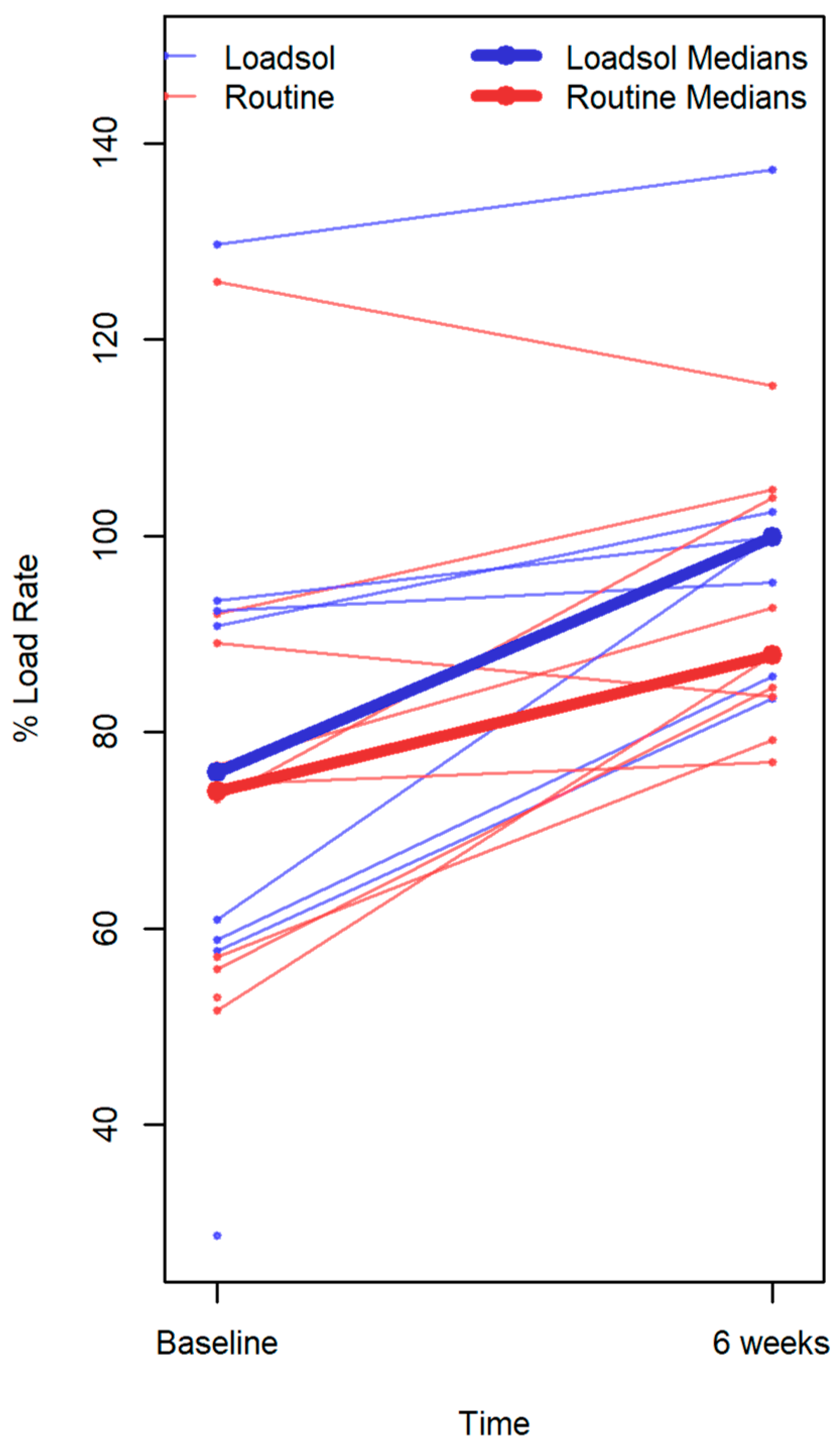
3.1. Percent Load Rate
3.2. Patient Reported Outcomes
| Variable * | Type/Level | Loadsol Baseline: N = 8 | Loadsol 6 Weeks: N = 8 | Routine Care Baseline: N = 10 | Routine Care 6 Weeks: N = 9 |
|---|---|---|---|---|---|
| PF CAT | [median (IQR)] | 35 (29, 39) | 38 (37.5, 41) | 39 (33, 41.5) | 40.5 (38.8, 44.2) |
| Physical Health | [median (IQR)] | 40 (38.5, 45) | 48 (45, 51) | 40 (40, 40) | 46.5 (41.5, 48) |
| Mental Health | [median (IQR)] | 56 (54.5, 56) | 56 (53, 56) | 48 (44, 53.5) | 52 (46.2, 53) |
| Global Pain | [median (IQR)] | 60 (45, 65) | 20 (20, 35) | 60 (45, 75) | 50 (40, 50) |
| KOOS Jr | [median (IQR)] | 50 (42.5, 61) | 59 (56, 66) | 55 (52, 57) | 57 (49.5, 76.5) |
| Numeric Pain Scale—Walking | [median (IQR)] | 2.5 (1, 3) | 2 (0.5, 2.5) | 4.5 (4, 5.8) | 3 (3, 4) |
| Numeric Pain Scale—Resting | [median (IQR)] | 2.5 (2, 3.2) | 1 (0, 2) | 4.5 (3.2, 5.8) | 3 (2, 4) |
| Variable * | Type/Level | Loadsol (N = 8) | Routine Care (N = 10) | p-Value | Test |
|---|---|---|---|---|---|
| PF CAT | [median (IQR)] | 1.5 (−2, 7.2) | 5 (1.2, 8) | 0.92 | 6 |
| Physical Health | [median (IQR)] | 4 (3, 7.2) | 5.5 (2.2, 8) | 0.77 | 6 |
| Mental Health | [median (IQR)] | −1.5 (−3, 2.2) | 2 (−1.5, 6.2) | 0.33 | 6 |
| Global Pain | [median (IQR)] | −40 (−40, −17.5) | −30 (−30, −7.5) | 0.29 | 6 |
| KOOS Jr | [median (IQR)] | 7.5 (3, 11.2) | 0 (−7.5, 6.8) | 0.33 | 6 |
| Numeric Pain Scale—Walking | [median (IQR)] | −1 (−1.5, 1) | −1 (−2, 0) | 0.62 | 6 |
| Numeric Pain Scale—Resting | [median (IQR)] | –1 (−2, 0) | −2 (−2, −1) | 0.70 | 6 |
3.3. Power Calculation
4. Discussion
5. Conclusions
Supplementary Materials
Author Contributions
Funding
Institutional Review Board Statement
Informed Consent Statement
Data Availability Statement
Conflicts of Interest
References
- Kagan, R.; Anderson, M.B.; Christensen, J.C.; Peters, C.L.; Gililland, J.M.; Pelt, C.E. The Recovery Curve for the Patient-Reported Outcomes Measurement Information System Patient-Reported Physical Function and Pain Interference Computerized Adaptive Tests After Primary Total Knee Arthroplasty. J. Arthroplast. 2018, 33, 2471–2474. [Google Scholar] [CrossRef]
- Noble, P.C.; Gordon, M.J.; Weiss, J.M.; Reddix, R.N.; Conditt, M.A.; Mathis, K.B. Does total knee replacement restore normal knee function? Clin. Orthop. Relat. Res. 2005, 431, 157–165. [Google Scholar] [CrossRef] [PubMed]
- Martin, J.R.; Jennings, J.M.; Watters, T.S.; Levy, D.L.; McNabb, D.C.; Dennis, D.A. Femoral Implant Design Modification Decreases the Incidence of Patellar Crepitus in Total Knee Arthroplasty. J. Arthroplast. 2017, 32, 1310–1313. [Google Scholar] [CrossRef] [PubMed]
- Heikkilä, A.; Sevander-Kreus, N.; Häkkinen, A.; Vuorenmaa, M.; Salo, P.; Konsta, P.; Ylinen, J. Effect of total knee replacement surgery and postoperative 12 month home exercise program on gait parameters. Gait Posture 2017, 53, 92–97. [Google Scholar] [CrossRef]
- Pfeufer, D.; Gililland, J.; Böcker, W.; Kammerlander, C.; Anderson, M.; Krähenbühl, N.; Pelt, C. Training with biofeedback devices improves clinical outcome compared to usual care in patients with unilateral TKA: A systematic review. Knee Surg. Sports Traumatol. Arthrosc. 2018, 27, 1611–1620. [Google Scholar] [CrossRef]
- Barrios, J.A.; Crossley, K.M.; Davis, I.S. Gait retraining to reduce the knee adduction moment through real-time visual feedback of dynamic knee alignment. J. Biomech. 2010, 43, 2208–2213. [Google Scholar] [CrossRef]
- Dingwell, J.B.; Davis, B.L.; Frazier, D.M. Use of an instrumented treadmill for real-time gait symmetry evaluation and feedback in normal and trans-tibial amputee subjects. Prosthet. Orthot. Int. 1996, 20, 101–110. [Google Scholar] [CrossRef] [PubMed]
- Pfeufer, D.; Monteiro, P.; Gililland, J.; Anderson, M.B.; Böcker, W.; Stagg, M.; Kammerlander, C.; Neuerburg, C.; Pelt, C. Immediate Postoperative Improvement in Gait Parameters Following Primary Total Knee Arthroplasty Can Be Measured with an Insole Sensor Device. J. Knee Surg. 2020, 35, 692–697. [Google Scholar] [CrossRef]
- Baur, H.; Hirschmüller, A.; Müller, S.; Gollhofer, A.; Mayer, F. Muscular activity in treadmill and overground running. Isokinet. Exerc. Sci. 2007, 15, 165–171. [Google Scholar] [CrossRef]
- Yang, F.; King, G.A. Dynamic gait stability of treadmill versus overground walking in young adults. J. Electromyogr. Kinesiol. 2016, 31, 81–87. [Google Scholar] [CrossRef]
- Pfeufer, D.; Becker, C.A.; Faust, L.; Keppler, A.M.; Stagg, M.; Kammerlander, C.; Böcker, W.; Neuerburg, C. Load-Bearing Detection with Insole-Force Sensors Provides New Treatment Insights in Fragility Fractures of the Pelvis. J. Clin. Med. 2020, 9, 2551. [Google Scholar] [CrossRef] [PubMed]
- Pfeufer, D.; Grabmann, C.; Mehaffey, S.; Keppler, A.; Böcker, W.; Kammerlander, C.; Neuerburg, C. Weight bearing in patients with femoral neck fractures compared to pertrochanteric fractures: A postoperative gait analysis. Injury 2019, 50, 1324–1328. [Google Scholar] [CrossRef] [PubMed]
- Pfeufer, D.; Zeller, A.; Mehaffey, S.; Böcker, W.; Kammerlander, C.; Neuerburg, C. Weight-bearing restrictions reduce postoperative mobility in elderly hip fracture patients. Arch. Orthop. Trauma. Surg. 2019, 139, 1253–1259. [Google Scholar] [CrossRef]
- Yoshida, Y.; Zeni, J.; Snyder-Mackler, L., Jr. Do Patients Achieve Normal Gait Patterns 3 Years After Total Knee Arthroplasty? J. Orthop. Sports Phys. Ther. 2012, 42, 1039. [Google Scholar] [CrossRef] [PubMed]
- Bade, M.J.; Christiansen, C.L.; Zeni, J.A., Jr.; Dayton, M.R.; Forster, J.E.; Cheuy, V.A.; Christensen, J.C.; Hogan, C.; Koonce, R.; Dennis, D.; et al. Movement Pattern Biofeedback Training After Total Knee Arthroplasty: A Randomized Controlled Trial. Arthritis Care Res. 2024, 77, 732–743. [Google Scholar] [CrossRef] [PubMed]
- Christiansen, C.L.; Bade, M.J.; Davidson, B.S.; Dayton, M.R.; Stevens-Lapsley, J.E. Effects of Weight-Bearing Biofeedback Training on Functional Movement Patterns Following Total Knee Arthroplasty: A Randomized Controlled Trial. J. Orthop. Sports Phys. Ther. 2015, 45, 647–655. [Google Scholar] [CrossRef]
- Christiansen, C.L.; Bade, M.J.; Judd, D.L.; Stevens-Lapsley, J.E. Weight-Bearing Asymmetry During Sit-Stand Transitions Related to Impairment and Functional Mobility After Total Knee Arthroplasty. Arch. Phys. Med. Rehabil. 2011, 92, 1624–1629. [Google Scholar] [CrossRef]
- Mizner, R.L.; Petterson, S.C.; Clements, K.E.; Zeni, J.A.; Irrgang, J.; Snyder-Mackler, L. Measuring Functional Improvement After Total Knee Arthroplasty Requires both Performance-Based and Patient-Report Assessments: A Longitudinal Analysis of Outcomes. J. Arthroplast. 2011, 26, 728–737. [Google Scholar] [CrossRef]
- Fung, V.; Ho, A.; Shaffer, J.; Chung, E.; Gomez, M. Use of Nintendo Wii Fit (TM) in the rehabilitation of outpatients following total knee replacement: A preliminary randomised controlled trial. Physiotherapy 2012, 98, 183–188. [Google Scholar] [CrossRef]
- Castellarin, G.; Merlini, M.; Bettinelli, G.; Riso, R.; Bori, E.; Innocenti, B. Effect of an Innovative Biofeedback Insole on Patient Rehabilitation After Total Knee Arthroplasty. Appl. Sci. 2022, 12, 2456. [Google Scholar] [CrossRef]
- Kuiken, T.A.; Amir, H.; Scheidt, R.A. Computerized biofeedback knee goniometer: Acceptance and effect on exercise behavior in post-total knee arthroplasty rehabilitation. Arch. Phys. Med. Rehabil. 2004, 85, 1026–1030. [Google Scholar] [CrossRef]
- Wang, T.J.; Chang, C.F.; Lou, M.F.; Ao, M.K.; Liu, C.C.; Liang, S.Y.; Wu, S.-F.V.; Tung, H.-H. Biofeedback Relaxation for Pain Associated with Continuous Passive Motion in Taiwanese Patients After Total Knee Arthroplasty. Res. Nurs. Health 2015, 38, 39–50. [Google Scholar] [CrossRef]
- Wilk-Frańczuk, M.; Zemła, J.; Sliwiński, Z. The application of biofeedback exercises in patients following arthroplasty of the knee with the use of total endoprosthesis. Med. Sci. Monit. 2010, 16, CR423–CR426. [Google Scholar] [PubMed]
- Zeni, J.; Abujaber, S.; Flowers, P.; Pozzi, F.; Snyder-Mackler, L. Biofeedback to Promote Movement Symmetry After Total Knee Arthroplasty: A Feasibility Study. J. Orthop. Sports Phys. Ther. 2013, 43, 715–726. [Google Scholar] [CrossRef]
- Oh, H.T.; Hwangbo, G. The effects of proprioception exercise with and without visual feedback on the pain and balance in patients after total knee arthroplasty. J. Phys. Ther. Sci. 2018, 30, 124–126. [Google Scholar] [CrossRef]
- Shanb, A.S.A.; Youssef, E.F. Effects of Adding Biofeedback Training to Active Exercises After Total Knee Arthroplasty. J. Musculoskelet. Res. 2014, 17, 1450001. [Google Scholar] [CrossRef]
- Rynne, R.; Le Tong, G.; Cheung, R.T.H.; Constantinou, M. Effectiveness of gait retraining interventions in individuals with hip or knee osteoarthritis: A systematic review and meta-analysis. Gait Posture 2022, 95, 164–175. [Google Scholar] [CrossRef] [PubMed]






| Variable * | Type/Level | Loadsol (N = 8) | Routine Care (N = 10) | p-Value | Test |
|---|---|---|---|---|---|
| Age | [median (IQR)] | 64.5 (60.8, 67.2) | 65 (55, 66.8) | 0.78 | 6 |
| Sex | Female | 8 (100%) | 6 (60%) | 0.092 | 4 |
| Male | 0 (0%) | 4 (40%) | |||
| ASA Class | 1 | 0 (0%) | 1 (10%) | >0.99 | 4 |
| 2 | 5 (62%) | 5 (50%) | |||
| 3 | 3 (38%) | 4 (40%) | |||
| BMI | [median (IQR)] | 33.5 (29.8, 37.7) | 30.8 (24.7, 34.7) | 0.32 | 6 |
| Procedure | Primary TKA | 8 (100%) | 10 (100%) | - | - |
| Variable * | Type/Level | Loadsol Baseline: N = 8 | Loadsol 6 Weeks: N = 8 | Routine Care Baseline: N = 10 | Routine Care 6 Weeks: N = 9 |
|---|---|---|---|---|---|
| Step Count OP | [median (IQR)] | 36 (31, 38.8) | 33 (29.5, 35) | 34 (29.2, 35) | 28 (26, 33) |
| Step Count Contra | [median (IQR)] | 36 (31.8, 38) | 31 (29.5, 35.5) | 33.5 (29.2, 35) | 28 (26, 32) |
| Average Contact Time—OP | [median (IQR)] | 869 (762.8, 1109.2) | 801 (687.5, 835.5) | 781.5 (753, 842.5) | 727 (693, 758) |
| Average Contact Time—Contra | [median (IQR)] | 995 (890.2, 1134) | 788 (698.5, 881.5) | 864.5 (772, 925.2) | 769 (691, 803) |
| Average Peakforce—OP | [median (IQR)] | 82.3 (76.8, 86.5) | 86.6 (85.2, 98.5) | 95.7 (81.6, 102.7) | 94.3 (92.4, 98.4) |
| Average Peakforce—Contra | [median (IQR)] | 89 (83.2, 93.1) | 93.7 (87.7, 105.9) | 106 (101.9, 109.5) | 101.2 (98.4, 115.2) |
| % Load Rate | [median (IQR)] | 75.9 (58.5, 92.6) | 99.9 (90.5, 101.2) | 73.9 (56.1, 85.9) | 87.8 (83.6, 103.9) |
| Force-time-integral—OP | [median (IQR)] | 17,945.5 (13,575.8, 22,978) | 16,256 (12,283.5, 18,950.5) | 15,775 (13,097.2, 17,371.8) | 14,943 (10,752, 17,002.2) |
| Force-time-integral—Contra | [median (IQR)] | 26,606.5 (20,227, 30,680.8) | 16,989 (12,717.5, 20,035.5) | 19,156 (15,585, 22,286.8) | 16,046 (12,068, 20,169.3) |
| Average Cadence | [median (IQR)] | 84 (72.8, 90.5) | 98 (89.5, 106.5) | 97 (93, 100) | 101 (96, 107) |
| Gait Speed | [median (IQR)] | 0.7 (0.6, 1) | 1.1 (0.9, 1.2) | 1 (0.9, 1) | 1.1 (1.1, 1.2) |
| Variable * | Type/Level | Loadsol (N = 8) | Routine Care (N = 10) | p-Value | Test |
|---|---|---|---|---|---|
| Step Count OP | [median (IQR)] | −2 (−5.5, 0) | −2 (−3, −2) | 0.61 | 6 |
| Step Count Contra | [median (IQR)] | −3 (−6, −0.5) | −3 (−4, −1) | 0.98 | 6 |
| Average Contact Time—OP | [median (IQR)] | −96 (−198, −53) | −35 (−96, −7) | 0.12 | 6 |
| Average Contact Time—Contra | [median (IQR)] | −234 (−328.5, −174.5) | −109 (−146, 40) | 0.031 | 6 |
| Average Peakforce—OP | [median (IQR)] | 10.4 (6.8, 21.2) | 3.1 (−4.4, 7.9) | 0.11 | 6 |
| Average Peakforce—Contra | [median (IQR)] | 10.5 (4.8, 11.4) | −1.1 (−3, 7) | 0.055 | 6 |
| % Load Rate | [median (IQR)] | 11.6 (7.1, 26.3) | 16 (2.3, 28.8) | 0.92 | 6 |
| Force-time-integral—OP | [median (IQR)] | −127.4 (−5146, 910) | −1468 (−2357, 1513) | 0.61 | 6 |
| Force-time-integral—Contra | [median (IQR)] | −6167 (−10,160.5, −1075.9) | −3370 (−4925.7, −277) | 0.47 | 6 |
| Average Cadence | [median (IQR)] | 9 (7, 17) | 6 (−1, 12) | 0.15 | 6 |
| Gait Speed | [median (IQR)] | 0.2 (0.2, 0.3) | 0.2 (0.1, 0.2) | 0.30 | 6 |
Disclaimer/Publisher’s Note: The statements, opinions and data contained in all publications are solely those of the individual author(s) and contributor(s) and not of MDPI and/or the editor(s). MDPI and/or the editor(s) disclaim responsibility for any injury to people or property resulting from any ideas, methods, instructions or products referred to in the content. |
© 2025 by the authors. Licensee MDPI, Basel, Switzerland. This article is an open access article distributed under the terms and conditions of the Creative Commons Attribution (CC BY) license.
Share and Cite
Pfeufer, D.; Anderson, M.B.; Gililland, J.; Hube, R.; Linhart, C.; Brendler, J.; Pelt, C.E. Immediate Postoperative Biofeedback with an Insole Device in Unilateral TKA. Surgeries 2026, 7, 2. https://doi.org/10.3390/surgeries7010002
Pfeufer D, Anderson MB, Gililland J, Hube R, Linhart C, Brendler J, Pelt CE. Immediate Postoperative Biofeedback with an Insole Device in Unilateral TKA. Surgeries. 2026; 7(1):2. https://doi.org/10.3390/surgeries7010002
Chicago/Turabian StylePfeufer, Daniel, Mike B. Anderson, Jeremy Gililland, Robert Hube, Christoph Linhart, Julius Brendler, and Christopher E. Pelt. 2026. "Immediate Postoperative Biofeedback with an Insole Device in Unilateral TKA" Surgeries 7, no. 1: 2. https://doi.org/10.3390/surgeries7010002
APA StylePfeufer, D., Anderson, M. B., Gililland, J., Hube, R., Linhart, C., Brendler, J., & Pelt, C. E. (2026). Immediate Postoperative Biofeedback with an Insole Device in Unilateral TKA. Surgeries, 7(1), 2. https://doi.org/10.3390/surgeries7010002

