Surgeon-Delivered Bupivacaine Achieves Analgesic Efficacy Comparable to ESP and TAP Blocks in Laparoscopic Cholecystectomy: A Randomized Controlled Trial
Abstract
1. Introduction
2. Materials and Methods
2.1. Study Design and Ethical Approval
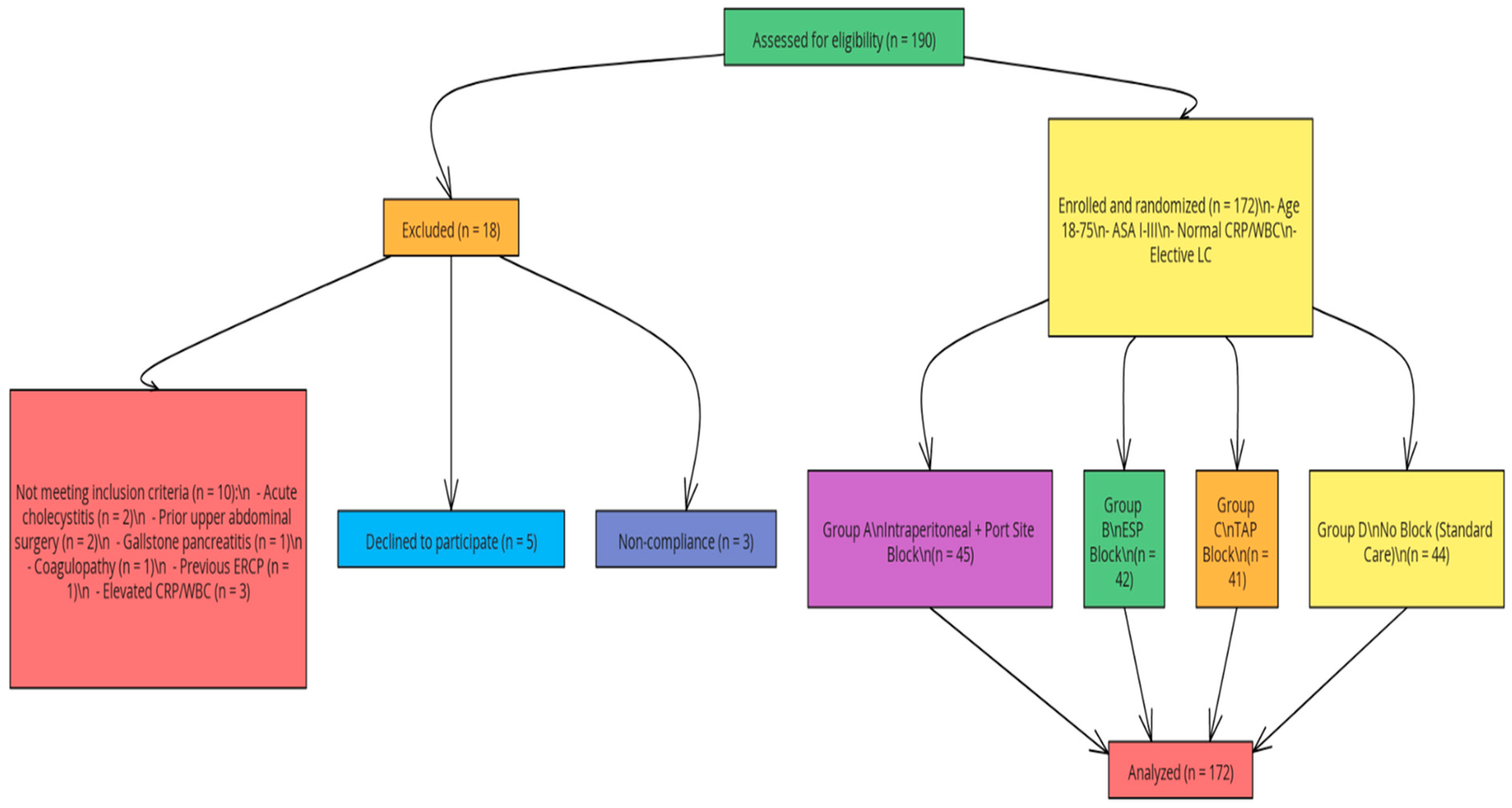
2.2. Patient Selection and Inclusion Criteria
2.3. Randomization and Blinding
2.4. Anesthesia and Surgical Protocol
2.5. Interventions
2.6. Postoperative Analgesia and Data Collection
2.7. Outcome Measures
2.7.1. Primary Outcomes
- VAS scores at 1, 3, 6, 12, and 24 h
- BPS scores at 1 and 3 h
- 24 h tramadol consumption (mg)
2.7.2. Secondary Outcomes
- Time to first analgesic request (h)
- Patient satisfaction (0–10)
- Pruritus (Likert score 0–3 and incidence %)
- Length of hospital stay (h, maximum 24 h)
- Additional rescue analgesia requirement
- Duration of ESP/TAP procedures (min)
- Block-related complications (hematoma, local toxicity, failure)
2.8. Sample Size and Power Analysis
2.9. Statistical Analysis
3. Results
4. Discussion
5. Conclusions
Author Contributions
Funding
Institutional Review Board Statement
Informed Consent Statement
Data Availability Statement
Acknowledgments
Conflicts of Interest
Abbreviations
| LC | Laparoscopic Cholecystectomy |
| ESP | Erector Spinae Plane |
| TAP | Transversus Abdominis Plane |
| VAS | Visual Analog Scale |
| BPS | Behavioral Pain Scale |
| PONV | Postoperative Nausea and Vomiting |
| ASA | American Society of Anesthesiologists |
| BMI | Body Mass Index |
| CRP | C-reactive Protein |
| WBC | White Blood Cell Count |
| SD | Standard Deviation |
| ANOVA | Analysis of Variance |
| ERAS | Enhanced Recovery After Surgery |
| MAC | Minimum Alveolar Concentration |
| SPSS | Statistical Package for the Social Sciences |
References
- Altıparmak, B.; Korkmaz Toker, M.; Uysal, A.I.; Kuşçu, Y.; Gümüş Demirbilek, S. Ultrasound-guided erector spinae plane block versus oblique subcostal transversus abdominis plane block for postoperative analgesia of adult patients undergoing laparoscopic cholecystectomy: Randomized, controlled trial. J. Clin. Anesth. 2019, 57, 31–36. [Google Scholar] [CrossRef]
- Macías, A.A.; Finneran, J.J. Regional Anesthesia Techniques for Pain Management for Laparoscopic Surgery: A Review of the Current Literature. Curr. Pain. Headache Rep. 2022, 26, 33–42. [Google Scholar] [CrossRef]
- Bayoumi, H.M.; Abdelaziz, D.H.; El Said, N.O.; Boraii, S.; Bendas, E.R. Postoperative pain management following laparoscopic cholecystectomy-non-opioid approaches: A review. Futur. J. Pharm. Sci. 2024, 10, 125. [Google Scholar] [CrossRef]
- Nikoubakht, N.; Faiz, S.H.R.; Mousavie, S.H.; Shafeinia, A.; Zonoz, L.B.N. Effect of Bupivacaine Intraperitoneal and Intra-Abdominal Bicarbonate in Reducing Postoperative Pain in Laparoscopic Cholecystectomy: A Double-Blind Randomized Clinical Trial Study. BMC Res. Notes 2022, 15, 103. [Google Scholar] [CrossRef]
- Bourgeois, C.; Oyaert, L.; Van de Velde, M.; Pogatzki-Zahn, E.; Freys, S.M.; Sauter, A.R.; Dewinter, G. Pain management after laparoscopic cholecystectomy: A systematic review and procedure-specific postoperative pain management (PROSPECT) recommendations. Eur. J. Anaesthesiol. EJA 2024, 41, 841–855. [Google Scholar] [CrossRef]
- Chin, K.J.; Versyck, B.; Pawa, A. Ultrasound-guided fascial plane blocks of the chest wall: A state-of-the-art review. Anaesthesia 2021, 76 (Suppl. 1), 110–126. [Google Scholar] [CrossRef] [PubMed]
- Davey, M.G.; Daly, G.R.; Donlon, N.E.; Healy, N.A.; Hill, A.D.K. Ultrasound-guided versus laparoscopic-guided transversus abdominus plane block for laparoscopic cholecystectomy—A systematic review and meta-analysis of randomised clinical trials. Surgeon 2025, 6, 3. [Google Scholar] [CrossRef]
- Irvine, D.; Rennie, C.; Coughlin, E.; Thornton, I.; Mhaskar, R.; Huang, J. The Efficacy of Transversus Abdominis Plane (TAP) Blocks When Completed by Anesthesiologists Versus by Surgeons: A Systematic Review and Meta-Analysis. Healthcare 2024, 12, 2586. [Google Scholar] [CrossRef] [PubMed]
- Park, Y.J.; Chu, S.; Yu, E.; Joo, J.D. Comparison of the efficacy of erector spinae plane block according to the difference in bupivacaine concentrations for analgesia after laparoscopic cholecystectomy: A retrospective study. J. Yeungnam Med. Sci. 2023, 40, 172–178. [Google Scholar] [CrossRef] [PubMed]
- Lu, H.; Xie, Q.; Ye, W.; Zhou, Z.; Lei, Z. Ultrasound-guided erector spinae plane block for postoperative analgesia in Chinese patients undergoing laparoscopic cholecystectomy: A double-blind randomized controlled trial. Langenbecks Arch. Surg. 2023, 408, 111. [Google Scholar] [CrossRef]
- Jeong, H.-W.; Kim, C.S.; Choi, K.T.; Jeong, S.-M.; Kim, D.-H.; Lee, J.-H. Preoperative versus Postoperative Rectus Sheath Block for Acute Postoperative Pain Relief after Laparoscopic Cholecystectomy: A Randomized Controlled Study. J. Clin. Med. 2019, 8, 1018. [Google Scholar] [CrossRef]
- Chen, Q.; Chen, E.; Qian, X. A Narrative Review on Perioperative Pain Management Strategies in Enhanced Recovery Pathways—The Past, Present and Future. J. Clin. Med. 2021, 10, 2568. [Google Scholar] [CrossRef] [PubMed]
- Fayez, M.; Metias, Y.; Khalil, M.; Salah, M.; Abd, A.; Bedewy, E.; Ismail, T. Comparing Ultrasound-Guided Erector Spinae Plane Block vs Oblique Subcostal TAP Block Analgesia After Laparoscopic Cholecystectomy: A Randomized Clinical Study. Egypt. J. Hosp. Med. 2025, 100, 2985–2993. [Google Scholar] [CrossRef]
- Wang, W.; Wang, L.; Gao, Y. A Meta-Analysis of Randomized Controlled Trials Concerning the Efficacy of Transversus Abdominis Plane Block for Pain Control After Laparoscopic Cholecystectomy. Front. Surg. 2021, 8, 700318. [Google Scholar] [CrossRef]
- Zewdu, D.; Tantu, T.; Eanga, S.; Tilahun, T. Analgesic efficacy of erector spinae plane block versus transversus abdominis plane block for laparoscopic cholecystectomy: A systematic review and meta-analysis of randomized controlled trial. Front. Med. 2024, 11, 1399253. [Google Scholar] [CrossRef]
- Kamel, A.A.F.; Amin, O.A.I.; Ibrahem, M.A.M. Bilateral Ultrasound-Guided Erector Spinae Plane Block Versus Transversus Abdominis Plane Block on Postoperative Analgesia after Total Abdominal Hysterectomy. Pain. Physician 2020, 23, 375–382. [Google Scholar] [CrossRef]
- Qian, L.; Hu, N.Q.; Shen, Q.H.; Ni, K. Comparison of the efficiency of ultrasound-guided ESPB and TAPB on postoperative analgesia: A system review and meta-analysis. Front. Med. 2025, 12, 1595778. [Google Scholar] [CrossRef] [PubMed]
- Mehmet Selim, Ç.; Halide, S.; Erkan Cem, Ç.; Onur, K.; Sedat, H.; Senem, U. Efficacy of Unilateral External Oblique Intercostal Fascial Plane Block Versus Subcostal TAP Block in Laparoscopic Cholecystectomy: Randomized, Prospective Study. Surg. Innov. 2024, 31, 381–388. [Google Scholar] [CrossRef]
- Gökduman, H.C.; Abdullah, T.; Enişte, İ.A.; Canbaz, M.; Gümüş-Özcan, F. Erector spinae plane block as a rescue therapy in following cholecystectomy: A historical cohort study. Cir. Cir. 2024, 92, 205–210. [Google Scholar] [CrossRef] [PubMed]
- Nalbant, B.; Donmez, A.; Altinsoy, S.; Akelma, F.K. Efficacy of subcostal TAP block, ESP block, and trocar site local anesthetic infiltration in elective LC: A randomized trial. Medicine 2025, 104, e43607. [Google Scholar] [CrossRef]
- Ortiz, J.; Suliburk, J.W.; Wu, K.; Bailard, N.S.; Mason, C.; Minard, C.G.; Palvadi, R.R. Bilateral transversus abdominis plane block does not decrease postoperative pain after laparoscopic cholecystectomy when compared with local anesthetic infiltration of trocar insertion sites. Reg. Anesth. Pain. Med. 2012, 37, 188–192. [Google Scholar] [CrossRef]
- Uzunay, N.T.; Mingir, T.; Erginoz, E.; Karakas, D.O.; Kose, E. Comparison of laparoscopic-guided versus ultrasound-guided TAP block in laparoscopic cholecystectomy. Cir. Cir. 2024, 92, 174–180. [Google Scholar] [CrossRef]
- Stasiowski, M.; Missir, A.; Pluta, A.; Szumera, I.; Stasiak, M.; Szopa, W.; Błaszczyk, B.; Możdżyński, B.; Majchrzak, K.; Tymowski, M.; et al. Influence of infiltration anaesthesia on perioperative outcomes following lumbar discectomy under surgical pleth index-guided general anaesthesia: A preliminary report from a randomised controlled prospective trial. Adv. Med. Sci. 2020, 65, 149–155. [Google Scholar] [CrossRef] [PubMed]
- Baral, B.; Poudel, P.R. Comparison of analgesic efficacy of ultrasound-guided subcostal TAP block with port-site infiltration following laparoscopic cholecystectomy. J. Nepal. Health Res. Counc. 2019, 16, 457–461. [Google Scholar] [CrossRef]
- Yang, H.M.; Choi, Y.J.; Kwon, H.J.; O, J.; Cho, T.H.; Kim, S.H. Comparison of injectate spread and nerve involvement between retrolaminar and erector spinae plane blocks in the thoracic region: A cadaveric study. Anaesthesia 2018, 73, 1244–1250. [Google Scholar] [CrossRef] [PubMed]
- Vidal, E.; Gimenez, H.; Forero, M.; Fajardo, M. Erector spinae plane block: A cadaver study to determine its mechanism of action. Rev. Esp. Anestesiol. Reanim. 2018, 65, 514–519. [Google Scholar] [CrossRef]
- Schwartzmann, A.; Peng, P.; Maciel, M.A.; Forero, M. Mechanism of the erector spinae plane block: Insights from a magnetic resonance imaging study. Can. J. Anaesth. 2018, 65, 1165–1166. [Google Scholar] [CrossRef]
- Rahimzadeh, P.; Faiz, S.H.R.; Salehi, S.; Imani, F.; Mueller, A.L.; Sabouri, A.S. Unilateral right-sided ultrasound-guided erector spinae plane block for post-laparoscopic cholecystectomy analgesia: A randomized control trial. Anesth. Pain. Med. 2022, 12, e132152. [Google Scholar] [CrossRef]
- Herrador-Benito, J.; Páramo-Zunzunegui, J.; Rodríguez-Caravaca, G.; Durán-Poveda, M. Pre-incisional local infiltration with levobupivacaine in laparoscopic cholecystectomy: A randomized and clinical trial. Cir. Cir. 2024, 92, 69–76. [Google Scholar] [CrossRef] [PubMed]
- Rahimzadeh, P.; Faiz, S.H.R.; Latifi-Naibin, K.; Alimian, M. A Comparison of effect of preemptive versus postoperative use of ultrasound-guided bilateral transversus abdominis plane (TAP) block on pain relief after laparoscopic cholecystectomy. Sci. Rep. 2022, 12, 623. [Google Scholar] [CrossRef]
- Suseela, I.; Anandan, K.; Aravind, A.; Kaniyil, S. Comparison of ultrasound-guided bilateral subcostal transversus abdominis plane block and port-site infiltration with bupivacaine in laparoscopic cholecystectomy. Indian. J. Anaesth. 2018, 62, 497–501. [Google Scholar] [CrossRef]
- Balan, C.; Bubenek-Turconi, S.-I.; Tomescu, D.R.; Valeanu, L. Ultrasound-Guided Regional Anesthesia–Current Strategies for Enhanced Recovery after Cardiac Surgery. Medicina 2021, 57, 312. [Google Scholar] [CrossRef]
- Koo, C.H.; Hwang, J.Y.; Shin, H.J.; Ryu, J.H. The Effects of Erector Spinae Plane Block in Terms of Postoperative Analgesia in Patients Undergoing Laparoscopic Cholecystectomy: A Meta-Analysis of Randomized Controlled Trials. J. Clin. Med. 2020, 9, 2928. [Google Scholar] [CrossRef] [PubMed]
- Saleem, S.Z.; Akhtar, S.M.M.; Fareed, A.; Shaik, A.A.; Asghar, M.S. Redefining pain management: Investigating the efficacy and safety of erector spinae plane block and oblique subcostal transversus abdominis plane block in laparoscopic cholecystectomy—A meta analysis of randomized controlled trials. BMC Anesthesiol. 2025, 25, 182. [Google Scholar] [CrossRef]
- Yang, X.; Zhang, Y.; Chen, Y.; Xu, M.; Lei, X.; Fu, Q. Analgesic effect of erector spinae plane block in adults undergoing laparoscopic cholecystectomy: A systematic review and meta-analysis of randomized controlled trials. BMC Anesthesiol. 2023, 23, 7. [Google Scholar] [CrossRef] [PubMed]
- Kahveci, M.; Abut, F.Y.Ç.; Erdem, G. Impact of Ultrasonography-Guided Transversus Abdominis Plane Block and Local Anesthetic Infiltration in the Surgical Field on Postoperative Analgesic Requirements for Laparoscopic Cholecystectomy Procedures. Istanbul Med. J. 2024, 25, 269–273. [Google Scholar] [CrossRef]
- Vrsajkov, V.; Mančić, N.; Mihajlović, D.; Milićević, S.T.; Uvelin, A.; Vrsajkov, J.P. Subcostal transversus abdominis plane block can improve analgesia after laparoscopic cholecystectomy. Braz. J. Anesthesiol. 2018, 68, 149–153. [Google Scholar] [CrossRef]
- Chen, H.; Li, J.; Zuo, J.; Zhang, X. Comparison of analgesic effects between erector spinae and transversus abdominis plane blocks in patients undergoing laparoscopic cholecystectomy. Pak. J. Med. Sci. 2024, 40 Pt 2, 415–420. [Google Scholar] [CrossRef]




| Parameter | Group A (n = 45) | Group B (n = 42) | Group C (n = 41) | Group D (n = 44) | p-Value |
|---|---|---|---|---|---|
| Age (mean ± SD) | 46.2 ± 10.5 | 45.8 ± 11.1 | 46.5 ± 9.8 | 46.7 ± 10.9 | 0.97 |
| Gender (Male/Female) | 21/24 | 20/22 | 19/22 | 23/21 | 0.85 |
| BMI (kg/m2) | 26.1 ± 3.4 | 25.9 ± 3.8 | 26.3 ± 3.5 | 26.0 ± 3.2 | 0.94 |
| ASA I/II/III | 20/18/7 | 19/19/4 | 18/19/4 | 21/19/4 | 0.93 |
| Previous abdominal surgery (%) | 6.7% | 7.1% | 7.3% | 6.8% | 0.98 |
| Diabetes mellitus (%) | 22.2% | 23.8% | 24.4% | 20.5% | 0.89 |
| Hypertension (%) | 26.6% | 28.5% | 27.0% | 25.0% | 0.91 |
| Hyperlipidemia (%) | 30.6% | 28.5% | 29.2% | 31.8% | 0.88 |
| Smoker (%) | 24.4% | 23.8% | 26.8% | 22.7% | 0.87 |
| Alcohol use (%) | 11.1% | 9.5% | 12.1% | 13.6% | 0.82 |
| Pre-op CRP (mg/L) | 2.1 ± 0.8 | 2.0 ± 0.9 | 2.1 ± 0.7 | 2.0 ± 0.8 | 0.88 |
| Pre-op WBC (×103/µL) | 7.4 ± 1.1 | 7.3 ± 1.0 | 7.2 ± 1.2 | 7.3 ± 1.0 | 0.90 |
| Surgery duration (min) | 43 ± 8 | 44 ± 7 | 43 ± 6 | 42 ± 7 | 0.62 |
| Anesthesia duration (min) | 60 ± 7 | 78 ± 8 | 79 ± 9 | 58 ± 6 | <0.001 |
| Parameter | Group A | Group B | Group C | Group D | p-Value |
|---|---|---|---|---|---|
| VAS 1 h | 4.1 ± 1.2 | 4.0 ± 1.1 | 4.2 ± 1.3 | 5.4 ± 1.4 | <0.001 |
| VAS 3 h | 3.7 ± 1.3 | 3.5 ± 1.2 | 3.6 ± 1.2 | 4.8 ± 1.3 | <0.001 |
| VAS 6 h | 3.2 ± 1.1 | 3.1 ± 1.0 | 3.3 ± 1.2 | 4.2 ± 1.4 | <0.001 |
| VAS 12 h | 2.5 ± 1.0 | 2.4 ± 1.1 | 2.6 ± 1.2 | 3.7 ± 1.2 | <0.001 |
| VAS 24 h | 1.8 ± 0.9 | 1.7 ± 1.0 | 1.9 ± 1.1 | 2.8 ± 1.3 | <0.001 |
| BPS 1 h | 5.8 ± 1.1 | 5.7 ± 1.0 | 5.9 ± 1.2 | 6.7 ± 1.3 | <0.001 |
| BPS 3 h | 5.1 ± 0.9 | 5.0 ± 1.1 | 5.2 ± 1.0 | 6.0 ± 1.2 | <0.001 |
| Total tramadol consumption (mg) | 82.5 ± 14.3 | 81.0 ± 15.0 | 83.1 ± 13.9 | 97.2 ± 17.4 | <0.001 |
| Time to first analgesic (h) | 5.2 ± 1.4 | 5.4 ± 1.5 | 5.0 ± 1.3 | 3.4 ± 1.0 | <0.001 |
| Patient satisfaction (0–10) | 8.4 ± 0.6 | 8.5 ± 0.5 | 8.3 ± 0.7 | 7.5 ± 0.9 | <0.001 |
| Parameter | Group A | Group B | Group C | Group D | p-Value |
|---|---|---|---|---|---|
| Pruritus score (0–3), mean ± SD | 0.1 ± 0.3 | 0.1 ± 0.2 | 0.1 ± 0.3 | 0.3 ± 0.5 | 0.051 |
| Pruritus (%) | 4.4% | 4.8% | 4.9% | 9.1% | 0.051 |
| Length of stay (h) | 22.4 ± 1.1 | 22.2 ± 1.3 | 22.3 ± 1.0 | 22.5 ± 1.2 | 0.28 |
| Additional analgesia (%) | 15.5% | 14.3% | 17.1% | 34.1% | <0.001 |
| Block procedure duration (min) | – | 6.2 ± 1.0 | 6.5 ± 1.1 | – | 0.31 |
| Adverse events (%) | 0% | 2.4% | 2.4% | 0% | 0.24 |
Disclaimer/Publisher’s Note: The statements, opinions and data contained in all publications are solely those of the individual author(s) and contributor(s) and not of MDPI and/or the editor(s). MDPI and/or the editor(s) disclaim responsibility for any injury to people or property resulting from any ideas, methods, instructions or products referred to in the content. |
© 2025 by the authors. Licensee MDPI, Basel, Switzerland. This article is an open access article distributed under the terms and conditions of the Creative Commons Attribution (CC BY) license (https://creativecommons.org/licenses/by/4.0/).
Share and Cite
Gül, M.C.; Akbudak, R.K. Surgeon-Delivered Bupivacaine Achieves Analgesic Efficacy Comparable to ESP and TAP Blocks in Laparoscopic Cholecystectomy: A Randomized Controlled Trial. Surgeries 2025, 6, 90. https://doi.org/10.3390/surgeries6040090
Gül MC, Akbudak RK. Surgeon-Delivered Bupivacaine Achieves Analgesic Efficacy Comparable to ESP and TAP Blocks in Laparoscopic Cholecystectomy: A Randomized Controlled Trial. Surgeries. 2025; 6(4):90. https://doi.org/10.3390/surgeries6040090
Chicago/Turabian StyleGül, Melih Can, and Ramazan Koray Akbudak. 2025. "Surgeon-Delivered Bupivacaine Achieves Analgesic Efficacy Comparable to ESP and TAP Blocks in Laparoscopic Cholecystectomy: A Randomized Controlled Trial" Surgeries 6, no. 4: 90. https://doi.org/10.3390/surgeries6040090
APA StyleGül, M. C., & Akbudak, R. K. (2025). Surgeon-Delivered Bupivacaine Achieves Analgesic Efficacy Comparable to ESP and TAP Blocks in Laparoscopic Cholecystectomy: A Randomized Controlled Trial. Surgeries, 6(4), 90. https://doi.org/10.3390/surgeries6040090

