World on Data Perspective
Abstract
1. Introduction
2. Materials and Methods
2.1. Phenomena forward to Data
2.2. Paradigm from Data to Method
3. Results
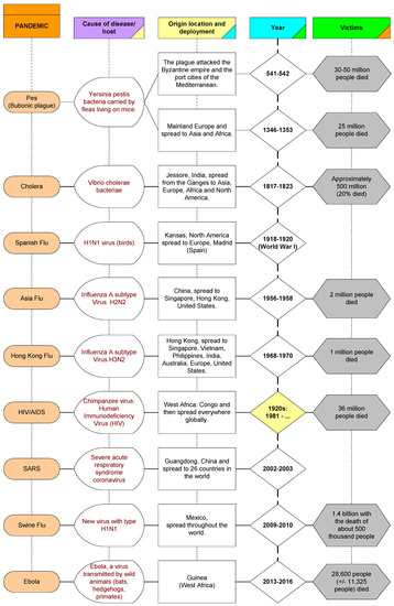
3.1. A Subsystem: Pandemic
3.2. A Subsystem: Genetic
4. Discussion
- Models based on statistics involve a mean, median, etc., or are stationary, or in a linear condition.
- Nonlinear and nonstationary models involve artificial intelligence or computational intelligence approaches.
5. Conclusions
Funding
Institutional Review Board Statement
Informed Consent Statement
Acknowledgments
Conflicts of Interest
References
- Fallico, A.B. The world as purposed: A phenomenological approach. World Futures 1967, 6, 3–53. [Google Scholar] [CrossRef]
- Prell, R.-E. “How do you know that I am a jew?”: Authority, cultural identity, and the shaping of postwar American Judaism. In Jewish Studies at the Crossroads and Anthropology and History: Authority, Diaspora, Tradition; University of Pennsylvania Press: Philadelphia, PA, USA, 2011; pp. 31–57. [Google Scholar]
- Al Hallaq, S.S.; Ajlouni, M.M.; Al-Douri, A.S. The role of stock market in influencing firms’ investments in Jordan. Int. J. Ethics Syst. 2019, 35, 90–118. [Google Scholar] [CrossRef]
- Nilsson, M.; Rickne, A. Governing innovation for sustainable technology: Introduction and conceptual basis. In Paving the Road to Sustainable Transport: Governance and Innovation in Law-Carbon Vehicles; Taylor & Francis: Oxford, UK, 2012; pp. 1–16. [Google Scholar] [CrossRef]
- Ilgaroğlu, M.C. Ibn haldun’un ahlak dusuncesi bakimindan money-hedonizm (Money-hedonism from ibn khaldūn’s notion of morality). Cumhur. Ilah. Derg. 2019, 23, 1331–1347. [Google Scholar] [CrossRef]
- Ureta, C.; González-Salazar, C.; Gonález, E.; Álvarez-Buylla, E.R. Environmental and social factors account for Mexican maize richness and distribution: A data mining approach. Agric. Ecosyst. Environ. 2013, 179, 25–34. [Google Scholar] [CrossRef]
- Boediman, E.P. Halal lifestyle in marketing communication of tourism and hospitality. Int. J. Econ. Res. 2017, 14, 429–438. [Google Scholar]
- Lasierra, F.G. The deprivation of liberty by the police. International parameters and the jurisprudence of the European court of human rights. In The Police and International Human Rights Law; Springer: Berlin/Heidelberg, Germany, 2018; pp. 103–123. [Google Scholar] [CrossRef]
- Grattan-Guinness, I. Algebras, projective geometry, mathematical logic, and constructing the world: Intersections in the philosophy of mathematics of mathematics of A. N. Whitehead. Hist. Math. 2002, 29, 427–462. [Google Scholar] [CrossRef]
- Frey, B.S. Awards in the digital world. Int. Rev. Econ. 2019, 66, 29–36. [Google Scholar] [CrossRef]
- Schnittger, L.; Rodriguez, A.E.; Florin-Christensen, M.; Morrison, D.A. Babesia: A world emerging. Infect. Genet. Evol. 2012, 12, 1788–1809. [Google Scholar] [CrossRef]
- Kalantari, A.; Kasmin, A.; Shamshirband, S.; Gani, A.; Alinejad-Rokny, H.; Chronopoulos, A.T. Computational intelligence approaches for classification of medical data: State-of-the-art, future challenges and research directions. Neurocomputing 2018, 276, 2–22. [Google Scholar] [CrossRef]
- Mangathayaru, N.; Mathura, B.B.; Srikanth, P. Clustering and classification of effective diabetes diagnosis: Computational intelligence techniques using PCA with kNN. Smart Innov. Syst. Technol. 2018, 83, 426–440. [Google Scholar] [CrossRef]
- Narasimhulu, K.; Abarna, K.T.M.; Kumar, B.S.; Suresh, T. A novel sampling-based visual topic models with computational intelligence for big social health data clustering. J. Supercomput. 2022, 78, 9619–9641. [Google Scholar] [CrossRef] [PubMed]
- Li, Y.; Shyamasundar, R.K.; Wang, X. Special issue on computational intelligence for social media data mining and knowledge discovery. Comput. Intell. 2021, 37, 658–659. [Google Scholar] [CrossRef]
- Zhao, G.; Xue, Z. HR management big data mining based on computational intelligence and deep learning. Int. J. Antennas Propag. 2021, 2021, 1–13. [Google Scholar] [CrossRef]
- Zhao, Q.; Chen, Y.; Wang, J.; Small, D.S. Powerful three-sample genome-wide design and robust statistical inference in summary-data Mendelian randomization. Int. J. Epidemiol. 2019, 48, 1478–1492. [Google Scholar] [CrossRef]
- Cai, H.; Zhu, J.; Zhang, W. Quality deviation control for aircraft using digital twin. J. Comput. Inf. Sci. Eng. 2021, 21, 031008. [Google Scholar] [CrossRef]
- Nasution, M.K.M. No research without publication: Early mining. J. Phys. Conf. Ser. 2018, 978, 012063. [Google Scholar] [CrossRef]
- Nasution, M.K.N.; Tulus; Munir, E.; Onrizal. Without research, no community service. J. Phys. Conf. Ser. 2020, 1542, 1–10. [Google Scholar] [CrossRef]
- Sevillano-Monje, V.; Martín-Gutiérrez, Á.; Hervás-Gómez, C. The flipped classroom and the development of competences: A teaching innovation experience in higher education. Educ. Sci. 2022, 12, 248. [Google Scholar] [CrossRef]
- Alzamora-Rutz, J.; Fuentes-Fuentes, M.D.; Martinez-Fientas, M. Together or separately? Direct and synergistic effects o effectuation and causation on innovation in technology-based SMEs. Int. Entrep. Manag. J. 2021, 17, 1917–1943. [Google Scholar] [CrossRef]
- Barroso-Castro, C.; Castenada, M.D.D.; Serrano, M.D.R. Listed SME’s and innovation: The role of founding board members. Int. Entrep. Manag. J. 2020, 18, 901–934. [Google Scholar] [CrossRef]
- Rizzolatti, G.; Fogassi, L.; Gallese, V. Mirrors in the mind. Sci. Am. 2006, 295, 54–61. [Google Scholar] [CrossRef] [PubMed]
- Bilewicz, M.; Stefaniak, A.; Witkowska, M.; Hansen, K. Language of responsibility. The influence of linguistic abstraction on collective moral emotions. Psychol. Lang. Commun. 2017, 21, 1–15. [Google Scholar] [CrossRef][Green Version]
- Iwańska, L. Logical reasoning in natural language: It is all about knowledge. Minds Mach. 1993, 3, 475–510. [Google Scholar] [CrossRef]
- Antonacci, F.; Pazienza, M.T.; Velardi, P. A high coverage grammar for the Ltalian language. Lit. Linguist. Comput. 1988, 3, 213–222. [Google Scholar] [CrossRef]
- Norris, C. Putnam, Peano, the Malin genie: Could we possibly be wrong about elementary number-theory? J. Gen. Philos. Sci. 2002, 33, 289–321. [Google Scholar] [CrossRef]
- Raišienė, A.G.; Rapuano, V.; Varkulevičiūtė, K. Sensitive men and hardy women: How do millennials, xennials and gen x manage to work from home? J. Open Innov. Technol. Mark. Complex. 2021, 7, 106. [Google Scholar] [CrossRef]
- Abqari, F.; Rivaldi, M. 5 senses to know safety: Approach to improve safety behavior through participation and interaction. In Proceedings of the Society of Petroleum Engineers–SPE Symposium: Asia Pacific Health, Safety, Security, Environment and Social Responsibility 2019, Kuala Lumpur, Malaysia, 23 April 2019. [Google Scholar] [CrossRef]
- Mazar, A.; Tomaino, G.; Carmon, Z.; Wood, W. Habits to save our habitat: Using the psychology of habits to promote sustainability. Behav. Sci. Policy 2021, 7, 75–89. [Google Scholar] [CrossRef]
- Wu, W.; Li, J.; He, Z.; Ye, X.; Zhang, J.; Cao, X.; Qu, H. Tracking spatio-temporal variation of geo-tagged topics with social media in China: A case study of 2016 hefei rainstorm. Int. J. Disaster Risk Reduct. 2020, 50, 101737. [Google Scholar] [CrossRef]
- Volkova, S.; Arendt, D.; Saldanha, E.; Glenski, M.; Ayton, E.; Cottam, J.; Aksoy, S.; Jefferson, B.; Shrivaram, K. Explaining and predicting human behavior and social dynamics in simulated virtual worlds: Reproducibility, generalizability, and robustness of causal discovery methods. Comput. Math. Organ. Theory 2021, 1–22. [Google Scholar] [CrossRef]
- Ivany, L.C.; Judd, E.J. Deciphering temperature seasonality in earth’s ancient oceans. Annu. Rev. Earth Planet. Sci. 2022, 50, 123–152. [Google Scholar] [CrossRef]
- Barrell, J.J.; Aanstoos, C.; Rechards, A.C.; Arons, M. Human science research methods. J. Humanist. Psychol. 1987, 27, 424–457. [Google Scholar] [CrossRef]
- Selmi, C. Autoimmunity in 2013. Clin. Rev. Allergy Immunol. 2014, 47, 100–109. [Google Scholar] [CrossRef] [PubMed]
- Pineda-Celaya, L.; Andrés-Reina, M.-P.; González-Pérez, M. Measuring the innovation orientation of organizational culture: An application to the service companies of the State-Owned Oil Company PEMEX in the Southeast of Mexico. Sustainability 2022, 14, 2035. [Google Scholar] [CrossRef]
- Amede, T.; Lyamchai, C.; Hailu, G.; Kassa, B.; Begashaw, L.; Wickama, J.; Wakjira, A.; Woldegiorgis, G. Participatory farm-level innovation. In Integrated Natural Resource Management in the Highlands of Eastern Africa: From Concept to Practice; Routledge: Milton Park, UK, 2013; pp. 38–82. [Google Scholar] [CrossRef]
- Climent, R.C.; Haftor, D.M. Value creation through the evolution of business model themes. J. Bus. Res. 2021, 122, 353–361. [Google Scholar] [CrossRef]
- Aibar-Guzmán, B.; Garcia-Sáanchez, I.; Aibar-Guzmán, C.; Hussain, N. Sustainable product innovation in agri-food industry. Do ownership structure and capital structure matter? J. Innov. Knowl. 2022, 7, 100160. [Google Scholar] [CrossRef]
- Cheng, L.; Zhang, Y. Do able managers take more risks? J. Innov. Knowl. 2022, 7, 100182. [Google Scholar] [CrossRef]
- Kiyoki, Y.; Chawakitchareon, P.; Rungsupa, S.; Chen, X.; Samlansin, K. A global & environmental coral analysis system with spa-based semantic computing for integrating and visualizing ocean-phenomena with “5-dimensional world-map”. Front. Artif. Intell. Appl. 2020, 333, 76–91. [Google Scholar] [CrossRef]
- Dabbous, A.; Tarhini, A. Does sharing economy promote sustainable economic: Development and energy efficiency? Evidence from OECD countries. J. Innov. Knowl. 2020, 6, 58–68. [Google Scholar]
- Giaretta, E.; Chesini, G. The determinants of debt financing: The case of fintech start-ups. J. Innov. Knowl. 2021, 6, 268–279. [Google Scholar]
- Hao, Z.; Zhang, X.; Wei, J. Research on the effect of enterprise financial flexibility on sustainable innovation. J. Innov. Knowl. 2022, 7, 100184. [Google Scholar] [CrossRef]
- Rafat, K.F.; Sher, M. Innocuous communication via HTML hiding data in plain sight. Arab. J. Sci. Eng. 2014, 39, 783–798. [Google Scholar] [CrossRef]
- Gangopadhyay, B.; Hazra, S.; Dasgupta, P. Semi-lexical languages: A formal basis for using domain knowledge to resolve ambiguities in deep-learning based computer vision. Pattern Recognit. Lett. 2021, 152, 143–149. [Google Scholar] [CrossRef]
- Yeo, R.K.; Ajam, M.Y. Technological development and challenges in strategizing organizational change. Int. J. Organ. Anal. 2010, 18, 295–320. [Google Scholar] [CrossRef]
- Ma, R.; Zhou, X.; Peng, Z.; Liu, D.; Xu, H.; Wang, J.; Wang, X. Data mining on correlation feature of load characteristics statistical indexes considering temperature. Zhongguo Dianji Gongcheng Xuebao/Proc. Chin. Soc. Electr. Eng. 2015, 35, 43–51. [Google Scholar] [CrossRef]
- Nasution, M.K.M.; Aulia, I.; Elveny, M. Data. J. Phys. Conf. Ser. 2018, 1235, 012110. [Google Scholar] [CrossRef]
- Nasution, M.K.M. Understanding data toward going to data science. In Lecture Notes in Networks and Systems; Springer: Cham, Switzerland, 2022; Volume 503, pp. 478–489. [Google Scholar]
- Chopra, M.; Singh, S.K.; Gupta, A.; Aggarwal, K.; Gupta, B.B.; Colace, F. Analysis & prognosis of sustainable development goals using big data-based approach during Covid-19 pandemic. Sustain. Technol. Entrep. 2022, 1, 100012. [Google Scholar] [CrossRef]
- Ortigueira-Sánchez, L.C.; Welsh, D.H.; Stein, W.C. Innovation drivers for export performance. Sustain. Technol. Entrep. 2022, 1, 100013. [Google Scholar] [CrossRef]
- Lawrence, C.R.; Neff, J.C.; Schimel, J.P. Does adding microbial mechanisms of decomposition improve soil organic matter models? A comparison of four models using data from a pulsed rewetting experiment. Soil Biol. Biochem. 2009, 41, 1923–1934. [Google Scholar] [CrossRef]
- Fuchs, A.; Reisenberger, M.P. Integrable structures and the quantization of free null initial data for gravity. Class. Quantum Gravity 2017, 34, 185003. [Google Scholar] [CrossRef]
- Wijaya, M.C. Comparative analysis of performance run length (Rle) data compression design by vhdl and design by microcontroller. Int. J. Mod. Educ. Comput. Sci. 2021, 13, 11–24. [Google Scholar] [CrossRef]
- Cérin, C.; Kimura, K.; Sow, M. Data stream clustering for low-cost machines. J. Parallel Distrib. Comput. 2022, 166, 57–70. [Google Scholar] [CrossRef]
- Yang, X.; Zhuge, C.; Shao, C.; Huang, Y.; Hayse Chiwing, G.; Tang, J.; Sun, M.; Wang, P.; Wang, S. Characterizing mobility patterns of private electric vehicle users with trajectory data. Appl. Energy 2022, 321, 119417. [Google Scholar] [CrossRef]
- Linger, H.; Hasan, H. Making IS relevant in a connected world: Revisiting the intellectual structures framework. Australas. J. Inf. Syst. 2020, 24. [Google Scholar] [CrossRef]
- Shin, D.G. Lk: A language for capturing real world meanings of the stored data. In Proceedings of the–International Conference on Data Engineering, Kobe, Japan, 8–12 April 1991; pp. 738–745. [Google Scholar]
- Mooney, G. Preparing students for a data rich world: The case for statistical literacy. Curric. Perspect. 2010, 30, 25–29. [Google Scholar]
- Thompson, D. Replication of randomized, controlled trials using real-world data: What could go wrong? Value Health 2021, 24, 112–115. [Google Scholar] [CrossRef]
- Gharghabi, S.; Imani, S.; Bagnall, A.; Darvishzadeh, A.; Keogh, E. An ultra-fast time series distance measure to allow data mining in more complex real-world deployments. Data Min. Knowl. Discov. 2020, 34, 1104–1135. [Google Scholar] [CrossRef]
- Andrade, T.; Cancela, B.; Gama, J. From mobility data to habits and common pathways. Expert Syst. 2020, 37, e12627. [Google Scholar] [CrossRef]
- Chen, B.; Yang, Z.; Liu, Q.; Li, Y. Some geometric constants related to the midline of equilateral triangles in Banach spaces. Symmetry 2022, 14, 348. [Google Scholar] [CrossRef]
- Babu, J.; Biniaz, A.; Maheshwari, A.; Smid, M. Fixed-orientation equilateral triangle matching of point sets. Theor. Comput. Sci. 2014, 555, 55–70. [Google Scholar] [CrossRef]
- Dlab, V.; Williams, K.S. The many sides of the Pythagorean Theorem. Coll. Math. J. 2019, 50, 162–172. [Google Scholar] [CrossRef]
- Houd, O.; Zago, L.; Crivello, F.; Moutier, S.; Pineau, A.; Mazoyer, B.; Tzourio-Mazoyer, N. Access to deductive logic depends on a right ventromedial prefrontal area devoted to emotion and feeling: Evidence from a training paradigm. Neuroimage 2001, 14, 1486–1492. [Google Scholar] [CrossRef] [PubMed]
- Prado, J. The relationship between deductive reasoning and the syntax of language in Broca’s area: A review of the neuroimaging literature. Annee Psychol. 2018, 118, 289–315. [Google Scholar] [CrossRef]
- Supriadi, N.; Man, Y.L.; Pirma, F.O.; Lestari, N.L.; Sugiharto, I.; Netriwati. Mathematical reasoning ability in linear equations with two variables: The impact of flipped classroom. In Proceedings of the IOP Conference Series: Earth and Environment Science, Surakarta, Indonesia, 24–25 August 2021; p. 1796. [Google Scholar] [CrossRef]
- Egrov, V. Measuring, P.F. Flow by an inductive method. Teploenergetika 1969, 10, 75–76. [Google Scholar]
- Barnett, R.; Basin, D.; Hesketh, J. A recursion planning analysis of inductive completion. Ann. Math. Artif. Intell. 1993, 8, 363–381. [Google Scholar] [CrossRef]
- Turksen, I.B.; Zhao, H. An equivalence between inductive learning and pseudo-Boolean logic simplification: A rule generation and reduction scheme. IEEE Trans. Syst. Man Cybern. 1993, 23, 907–917. [Google Scholar] [CrossRef]
- Nasution, M.K.M. The uncertainty: A history in mathematics. J. Phys. Conf. Ser. 2018, 1116, 022031. [Google Scholar] [CrossRef]
- Gresham, J.; Wyatt, B.; Crawford, J. Essential trigonometry without geometry. Tex. J. Sci. 2019, 71. [Google Scholar] [CrossRef]
- Xiao, L.; Wang, H.; Han, C. A new topology structure finite element model of electrical resistance tomography system. Zhonguo Dianji Gongcheng Xuebao/Proc. Chin. Soc. Electr. Eng. 2021, 31, 100–106. [Google Scholar]
- Klepikova, L.V.; Murmantsev, V.S. The meaning of the boundary phenomenon and its social transformation during the first wave of COVID-19 and lockdown in Russia. Vopr. Filos. 2022, 2022, 68–74. [Google Scholar] [CrossRef]
- Vianna Franco, M.P.; Molnár, O.; Dorninger, C.; Laciny, A.; Treven, M.; Weger, J.; Albuquerque, E.d.M.; Cazzolla Gatti, R.; Villanueva Hernandez, L.-A.; Jakab, M.; et al. Diversity regained. Precautionary approaches to COVID-19 as a phenomenon of the total environment. Sci. Total Environ. 2022, 825, 154029. [Google Scholar] [CrossRef]
- Yamada, M.; Itoh, F.; Sakai, K.; Komori, Y.; Ohora, Y.; Fujita, M. A spoken dialogue system with active/non-active word control for CD-ROM information retrieval. Speech Commun. 1994, 15, 355–365. [Google Scholar] [CrossRef]
- Carpineto, C.; Romano, G.; Re, D.L. Using information retrieval to evaluate trustworthiness assessment of eshops. CEUR Workshop Proc. 2017, 1911, 1–8. [Google Scholar]
- Djenouri, Y.; Belhadi, A.; Djenouri, D.; Lin, J.C.-W. Cluster-based information retrieval using pattern mining. Appl. Intell. 2021, 51, 1888–1903. [Google Scholar] [CrossRef]
- Sibramaniam, M.; Kathirvel, A.; Sabitha, E.; Basha, H.A. Modified firefly algorithm and fuzzy c-mean clustering based semantic information retrieval. J. Web Eng. 2021, 20, 33–52. [Google Scholar] [CrossRef]
- Weng, H.; Liu, J.; Luo, B. Heterogeneous image retrieval based on structural information. Signal Image Video Process. 2022, 16, 1117–1125. [Google Scholar] [CrossRef]
- Hazra, S.; Nandy, D. A proposed paradigm for solar cycle dynamics mediated via turbulent pumping of magnetic flux in Babcock-Leighton-type solar dynamos. Astrophys. J. 2016, 832, 9. [Google Scholar] [CrossRef]
- Zhou, S.-M.; Lyons, R.A.; Bodger, O.G.; John, A.; Brunt, H.; Jones, K.; Gravenor, M.B.; Brophy, S. Local modeling techniques for assessing micro-level impacts of risk factors in complex data: Understanding health and socioeconomic inequalities in childhood educational attainments. PLoS ONE 2014, 9, e113592. [Google Scholar] [CrossRef]
- Serhani, A.; Naja, N.; Jamali, A. AQ-Routing: Mobility-, stability-aware adaptive routing protocol for data routing in MANET-IoT systems. Clust. Comput. 2020, 23, 13–27. [Google Scholar] [CrossRef]
- Pérez-Fernández, L.; Sebastián, M.A.; González-Gaya, C. Methodology to optimize quality costs in manufacturing based on multi-criteria analysis and lean strategies. Appl. Sci. 2022, 12, 3295. [Google Scholar] [CrossRef]
- Lone, F.N. Revisiting the new haven methodology from an international law and policy perspective. In Research Methods in International Law: A Handbook; Edward Elgar Publishing: Cheltenham, UK, 2021; pp. 131–146. [Google Scholar]
- Andonovski, N.; Moglie, F.; Lenci, S. Introduction to scientific computing technologies for global analysis of multidimensional nonlinear dynamical systems. Mech. Mach. Sci. 2019, 69, 1–43. [Google Scholar] [CrossRef]
- Tambare, P.; Meshram, C.; Lee, C.-C.; Ramteke, R.J.; Imoize, A.L. Performance measurement system and quality management in data-driven industry 4.0: A review. Sensors 2022, 22, 224. [Google Scholar] [CrossRef] [PubMed]
- Zhou, X.W.; Wadley, H.N.G.; Filhol, J.S.; Neurock, M.N. Modified charge transfer-embedded atom method potential for metal/metal oxide systems. Phys. Rev. B–Condens. Matter Mater. Phys. 2004, 69, 035402. [Google Scholar] [CrossRef]
- Southworth, J. Homogeneous studies of transiting extrasolar planets–IV. Thirty systems with space-based light curves. Mon. Not. R. Astron. Soc. 2011, 417, 2166–2196. [Google Scholar] [CrossRef]
- Escultura, E.E. Qualitative model of the atom, its components and origin in the early universe. Nonlinear Anal. Real World Appl. 2010, 11, 29–38. [Google Scholar] [CrossRef]
- Stepanov, S.V.; Bokov, A.V.; Ilyukhina, O.V.; Byakov, V.M. Dissolved oxygen and positronium atom in liquid media. Radioelektron. Nanosyst. Inf. Tehnol. 2020, 12, 107–114. [Google Scholar] [CrossRef]
- Ruiz-Bermejo, M.; Menor-Salván, C.; Zorzano, M.-P.; El-Hachemi, Z.; Osuna-Esteban, S.; Veintemillas-Verdaquer, S. Water interfacial processes in prebiotic chemistry. In Astrobiology: Physical Origin, Biological Evolution and Spatial Distribution; Nova Science Publishers: Hauppauge, NY, USA, 2010; pp. 27–57. [Google Scholar]
- Hassanli, A.; Javan, M. Evaluation of municipal effluent quality and application for plantation–A case study (Marvdashtsewage treatment plant). J. Environ. Stud. 2006, 31, 23–30+4. [Google Scholar]
- Silina, A.V. Habitat preferences and growth of Ruditapes bruguieri (Bivalvia: Veneridae) at the Northern boundary of its range. Sci. World J. 2014, 2014, 1–6. [Google Scholar] [CrossRef]
- Fusi, M.; Cannicci, S.; Daffonchio, D.; Mostert, B.; Pörtner, H.-O.; Giomi, F. The trade-off between heat tolerance and metabolic cost drives the bimodal life strategy at the air-water interface. Sci. Rep. 2016, 16, 19158. [Google Scholar] [CrossRef]
- Loury, G.C. The Anatomy of Racial Inequality a Clarification. Race, Liberalism, and Economics; University of Michigan Press: Ann Arbor, MI, USA, 2004; pp. 238–255. [Google Scholar]
- Mitchell, J.P.; Nagel, M.W.; Doyle, C.C.; Ali, R.S.; Avvakoumova, V.I.; Christopher, J.D.; Quiroz, J.; Strickland, H.; Tougas, T.; Lyapustina, S. Relative precision of inhaler aerodynamic particle size distribution (APSD) metrics by full resolution and abbreviated Anderson cascade impactors (ACIs): Part 1. AAPS PharmSciTech 2010, 11, 843–851. [Google Scholar] [CrossRef]
- Srivastava, S.; Pawaiya, A.S. Air pollution: Causes, effects and controls. J. Crit. Rev. 2020, 7, 717–722. [Google Scholar] [CrossRef]
- Inglis, D.R. Motion of the earth’s fluid core: A geophysical problem. Phys. Rev. 1941, 59, 178–188. [Google Scholar] [CrossRef]
- Loper, D.E. The gravitationally powered dynamo. Geophys. J. R. Astron. Soc. 1978, 54, 389–404. [Google Scholar] [CrossRef]
- Zheng, L.; Wang, F.; Zheng, X. Complex network construction method to extract the nature disaster chain based on data mining. In Proceedings of the 2017 IEEE 7th International Conference on Electronics Information and Emergency Communication, ICEIEC 2017, Macau, China, 21–23 July 2017; pp. 25–28. [Google Scholar] [CrossRef]
- Cagnoni, S.; Castelli, M. Special issue on computational intelligence and nature-inspired algorithms for real-world data analytics and pattern recognition. Algorithms 2018, 11, 25. [Google Scholar] [CrossRef]
- Nasution, M.K.M.; Hardi, M.; Syah, R. Mining of the social network extraction. J. Phys. Conf. Ser. 2017, 801, 012020. [Google Scholar] [CrossRef]
- Nasution, M.K.M.; Hidayat, R.; Syah, R. Computer science. Int. J. Adv. Sci. Eng. Inf. Technol. 2022, 12, 1142–1159. [Google Scholar] [CrossRef]
- Velasquez, A.G.; Gazzaley, A.; Toyoda, H.; Ziegler, D.A.; Morsella, E. The generation of involuntary mental imagery in an ecologically-valid task. Front. Psychol. 2021, 12, 4638. [Google Scholar] [CrossRef]
- Forte, M.; Przygodzki-Lionet, N.; Masclet, G. From acute victimation at chronic victimation: Socio-cognitive approach of differential tolerance threshold. Encephale 2006, 32, 356–368. [Google Scholar] [CrossRef]
- Alsina, C.; Nelsen, R. Proof without words: Another Pythagorean Theorem. Coll. Math. J. 2022, 53, 38. [Google Scholar] [CrossRef]
- Haffoudhi, H.; Bellakhal, R. Threshold effect of globalization on democracy: The role of demography. J. Knowl. Econ. 2020, 11, 1690–1707. [Google Scholar] [CrossRef]
- Gerring, J.; Knutsen, C.H.; Berge, J. Does democracy matter? Annu. Rev. Political Sci. 2022, 25, 357–375. [Google Scholar] [CrossRef]
- Schofield, N.; Levinson, M. Modeling authoritarian regimes. Politics Philos. Econ. 2008, 7, 243–283. [Google Scholar] [CrossRef]
- Hutchcroft, P.D. Understanding ‘Source’ and ‘Purpose’ in processes of democratic change: Insights from the Philippines and Thailand. TRaNS Trans-Reg.-Natl. Stud. Southeast Asia 2013, 1, 145–175. [Google Scholar] [CrossRef]
- Benjamin, J. “The Wolf’s Dictionary”: Confronting the Triumph of a predatory world view. Contemp. Psychoanal. 2017, 53, 470–488. [Google Scholar] [CrossRef]
- Rakhmani, I.; Saraswati, M.S. Authoritarian populism in Indonesia: The role of the political campaign industry in engineering consent and coercion. J. Curr. Southeast Asian Aff. 2021, 40, 436–460. [Google Scholar] [CrossRef]
- Nasution, M.K.M. Modelling and simulation of search engine. J. Phys. Conf. Ser. 2017, 801, 012078. [Google Scholar] [CrossRef]
- Neslušan, L. Perihelion point preferred direction of long-period comets and the north-south asymmetry of comet discoveries from the Earth’s surface. Astron. Astrophys. 1996, 306, 981–990. [Google Scholar]
- Sudano John, J. Exact conversion from an earth-centered coordinate system to latitude, longitude and altitude. In Proceedings of the National Aerospace and Electronics Conference, Dayton, OH, USA, 14–17 July 1997; Volume 2, pp. 646–650. [Google Scholar]
- Robertson, D. Latitude, longitude, gravity and the earth in space. Phys. Educ. 2000, 34, 189–194. [Google Scholar] [CrossRef]
- McCartney, M.P.; Neal, C. Water flow pathways and the water balance within a head-water catchment containing a dambo: Inferences drawn from hydrochemical investigations. Hydrol. Earth Syst. Sci. 1999, 3, 581–591. [Google Scholar] [CrossRef][Green Version]
- Li, X.; Chen, H. An interactive control algorithm used for equilateral triangle formation with robotic sensors. Sensors 2014, 14, 7229–7247. [Google Scholar] [CrossRef]
- Xu, J.; Guo, Y.; Wang, J. Data mining technology and its application in multi-sensor data processing. In Proceedings of the 2022 IEEE 2nd International Conference on Power, Electronics and Computer Applications, ICPECA 2022, Shenyang, China, 29–31 January 2022; pp. 492–495. [Google Scholar] [CrossRef]
- Lorenz, R.D. Microtektite dispersal from subcritical impact events on earth impact fluluence on spacecraft. JBIS-J. Br. Interplanet. Soc. 1998, 51, 471–476. [Google Scholar]
- Yarmolyuk, V.V.; Kuzmin, M.I.; Donskaya, T.V.; Gladkochub, D.P.; Kotov, A.B. Time between 3 and 2 ga: Transitional events in the earth’s history. Russ. Geol. Geophys. 2021, 61, 25–43. [Google Scholar] [CrossRef]
- Wardley-Kershaw, J.; Schenk-Hoppé, K.R. Perspective on the future of growth. World 2022, 3, 299–312. [Google Scholar] [CrossRef]
- Chernogor, L.F. Large-scale disturbances in the earth’s magnetic field associated with the Chelyabinsk meteorite event. Telecommun. Radio Eng. 2014, 73, 1105–1115. [Google Scholar] [CrossRef]
- Sanfui, M.; Haldar, D.K.; Biswas, D. Studies on different geophysical and extra-terrestrial events within the Earth-ionosphere cavity in terms of ULF/ELF/VLF radio waves. Astrophys. Space Sci. 2016, 361, 325. [Google Scholar] [CrossRef]
- Parriaux, A.; Blunier, P.; Maire, P.; Tacher, L. The deep city project: A global concept for a sustainable urban underground management. In Proceedings of the 11th ACUUS International Conference–Underground Space: Expanding the Frontiers, Athens, Greece, 10–13 September 2007; pp. 255–260. [Google Scholar]
- Dugord, P.-A.; Lauf, S.; Schuster, C.; Kleinschmit, B. Land use patterns, temperature distribution, and potential heat stress risk–The case study Berlin, Germany. Comput. Environ. Urban Syst. 2014, 48, 86–98. [Google Scholar] [CrossRef]
- Greenwood-Hickman, M.A.; Zhou, J.; Cook, A.; Mettert, K.D.; Green, B.; McClure, J.; Arterburn, D.; Florez-Acevedo, S.; Rosenberg, D.E. Exploring differences in older adults accelerometer-measured sedentary behavior and resting blood pressure before and during the Covid-19 pandemic. Gerontol. Geriatr. Med. 2022, 8. [Google Scholar] [CrossRef] [PubMed]
- Vučković, V.; Krejač, K.; Kajtna, T. Exercise motives of college students after the Covid-19 Lockdown. Int. J. Environ. Res. Public Health 2022, 19, 6977. [Google Scholar] [CrossRef]
- Nikiforiadis, A.; Mitropoulos, L.; Kopelias, P.; Basbas, S.; Stamatiadis, N.; Kroustali, S. Exploring mobility pattern changes between before, during, and after Covid-19 lockdown periods for young adults. Cities 2022, 125, 103662. [Google Scholar] [CrossRef]
- Kusmayadi, D.; Abdullah, Y.; Firmansyah, I. Analysis of gas, oil, and coal company performance during pandemic of Covid-19: A case study of Indonesia. Int. J. Energy Econ. Policy 2022, 12, 23–31. [Google Scholar] [CrossRef]
- Naami, A.; Mfoafo-M’Carthy, M. Covid-19: Vulnerabilities of persons with disabilities in Ghana. Afr. J. Soc. Work. 2020, 10, 9–17. [Google Scholar]
- Edgell, A.B.; Lachapelle, J.; Luhrmann, A.; Maerz, S.F. Pandemic backsliding: Violations of democratic standards during Covid-19. Soc. Sci. Med. 2021, 285, 114244. [Google Scholar] [CrossRef] [PubMed]
- Moeis, A.O.; Sutrisno, A. Social network analysis of the pilkada serentak 2018: Towards national coalition in the 2019 indonesia’s general election. In Proceedings of the 2019 Asia Pacific Conference on Research in Industrial and System Engineering, APCoRISE 2019, Depok, Indonesia, 18–19 April 2019. [Google Scholar] [CrossRef]
- Sarris, P. Bubonic plague in Byzantium: The evidence of non-literary sources. In Plague and the End of Antiquity: The Pandemic of 541–750; Cambridge University Press: Cambridge, UK, 2006; pp. 119–132. [Google Scholar] [CrossRef]
- Power, J.G. Media dependency, bubonic plague, and the social construction of the Chinese other. J. Commun. Inq. 1995, 19, 89–110. [Google Scholar] [CrossRef]
- McEvedy, C. The bubonic plague. Sci. Am. 1988, 258, 118–123. [Google Scholar] [CrossRef] [PubMed]
- Riehm, J.M.; Rahalison, L.; Scholz, H.C.; Thoma, B.; Pfeffer, M.; Razanakoto, L.M.; Al Dahouk, S.; Neubauer, H.; Tomaso, H. Detection of Yersinia pestis using real-time PCR in patients with suspected bubonic plague. Mol. Cell. Probes 2011, 25, 8–12. [Google Scholar] [CrossRef]
- Bhattacharya, S.K. Cholera outbreaks: Role of oral rehydration therapy. J. Indian Med. Assoc. 1995, 93, 237–278. [Google Scholar]
- Barua, D.; Burrows, W. Cholera. Epidemiology and Surveillance of Cholera; WB Saunders: Philadelphia, PA, USA, 1974; p. 458. [Google Scholar]
- Shortridge, K.F. The 1918 ‘Spanish’ flu: Pearls from swine? Nat. Med. 1999, 5, 384–385. [Google Scholar] [CrossRef]
- Moore, C.L.; Smagala, J.A.; Smith, C.B.; Dawson, E.D.; Cox, N.J.; Kuchta, R.D.; Rowlen, K.L. Evaluation of MChip with historic subtype H1N1 influenza A viruses, including the 1918 “Spanish flue” strain. J. Clin. Microbiol. 2007, 45, 3807–3810. [Google Scholar] [CrossRef]
- Trilla, A.; Trilla, G.; Daer, C. The 1918 “Spanish Flu” in Spain. Clin. Infect. Dis. 2008, 47, 668–673. [Google Scholar] [CrossRef]
- Sur, S.; Sen, G.; Thakur, S.; Bothra, A.K.; Sen, A. In silico analysis of evolution in swine flu viral genomes through re-assortment by promulgation and mutation. Biotechnology 2009, 8, 434–441. [Google Scholar] [CrossRef]
- Solőrzano, A.; Ye, J.; Pérez, D.R. Alternative live-attenuated influenza vaccines based on modifications in the polymerase genes protect against epidemic and pandemic flu. J. Virol. 2010, 84, 4587–4596. [Google Scholar] [CrossRef]
- Ma, M.-J.; Yang, X.-X.; Qian, Y.-H.; Zhao, S.-Y.; Hua, S.; Wang, T.-C.; Chen, S.-H.; Ma, G.-Y.; Sang, X.-Y.; Liu, L.-N.; et al. Characterization of a novel reassortant influence a virus (H2N2) from a domestic duck in eastern China. Sci. Rep. 2014, 4, 7588. [Google Scholar] [CrossRef] [PubMed]
- Peckham, R. Viral surveillance and the 1968 Hong Kong flu pandemic. J. Glob. Hist. 2020, 15, 444–458. [Google Scholar] [CrossRef]
- Heeney, J.; Jonker, R.; Koornstra, W.; Dubbes, R.; Niphuis, H.; Di Rienzo, A.M.; Gougeon, M.L.; Montagnier, L. The resistance of HIV-infected chimpanzees to progression to AIDS correlates with absence of HIV-related T-cell dysfunction. J. Med. Primatol. 1993, 22, 194–200. [Google Scholar] [CrossRef] [PubMed]
- Rees, P.H. HIV/AIDS: The first 25 years–A view from Nairobi. East Afr. Med. J. 2008, 85, 292–300. [Google Scholar] [CrossRef] [PubMed][Green Version]
- Wooding, M.; Li, Z. Rice mapping using ERS SAR data in Guangdong Province, China. Eur. Space Agency (Special Publication) ESA SP 2000, 461, 1908–1913. [Google Scholar]
- Qin, E.; He, X.; Tian, W.; Liu, Y.; Li, W.; Wen, J.; Wang, J.; Fan, B.; Wu, Q.; Chang, G.; et al. A genome sequence of novel SARS-CoV isolates: The genotype, GD-Ins29, leads to a hypothesis of viral transmission in South China. Genom. Proteom. Bioinform./Beijing Genom. Inst. 2003, 1, 101–107. [Google Scholar] [CrossRef]
- Havlík, J. Will the “Mexican” (swine) flu cause a pandemic? Prakt. Lek. 2009, 89, 237–239. [Google Scholar]
- Hayajneh, W.A.; Mahafzah, A.M. Swine flu: An old virus with a new face. Jordan Med. J. 2009, 43, 122–128. [Google Scholar]
- Sebastian, M.R.; Lodha, R.; Kebra, S.K. Swine origin influenza (swine flu). Indian J. Pediatr. 2009, 76, 833–841. [Google Scholar] [CrossRef]
- Gatherer, D. The 2014 Ebola virus disease outbreak in West Africa. J. Gen. Virol. 2014, 95, 1619–1624. [Google Scholar] [CrossRef]
- Cenciarelli, O.; Pietropaoli, S.; Malizia, A.; Carestia, M.; D’Amico, F.; Sassolini, A.; Di Giovanni, D.; Rea, S.; Gabbarini, V.; Tamburrini, A.; et al. Ebola virus disease 2013-2014 outbreak in West Africa: An analysis of the epidemic spread and response. Int. J. Microbiol. 2015, 2015, 1–12. [Google Scholar] [CrossRef] [PubMed]
- Kang, J.-H.; Chang, W.Y.; Choi, S.; Rho, J.; Lee, K.H. The 2013-2015 ebola outbreak in West Africa. J. Bacteriol. Virol. 2015, 45, 304–313. [Google Scholar] [CrossRef][Green Version]
- Boisen, M.L.; Hartnett, J.N.; Goba, A.; Vandi, M.A.; Grant, D.S.; Schieffelin, J.S.; Garry, R.F.; Branco, L.M. Epidemiology and management of the 2013-16 West African Ebola outbreak. Annu. Rev. Virol. 2016, 3, 147–171. [Google Scholar] [CrossRef]
- Emoto, M. Healing with water. J. Altern. Complement. Med. 2004, 10, 19–21. [Google Scholar] [CrossRef] [PubMed]
- Radin, D.; Hayssen, G.; Emoto, M.; Kizu, T. Double-blind test of the effects of distant intention on water crystal formation. Explor. J. Sci. Heal. 2006, 2, 408–411. [Google Scholar] [CrossRef]
- Nedjah, N.; de Macedo Mourella, L.; dos Santos, R.A.; dos Santos, L.T.B. Sustainable maintenance of power transformers using computational intelligence. Sustain. Technol. Entrep. 2022, 1, 100001. [Google Scholar] [CrossRef]
- Radin, D.; Lund, N.; Emoto, M.; Kizu, T. Effects of distant intention on water crystal formation: A triple-blind replication. J. Sci. Explor. 2008, 22, 481–493. [Google Scholar]
- Bosworth, J.; Foo, N.; Zeigler, B.P. Comparison of Genetic Algorithms with Conjugate Gradient Methods. NASA Contractor Report; NASA: Washington, DC, USA, 1972.
- Nasution, M.K.M.; Syah, R.; Ramdan, D.; Afshari, H.; Amirabadi, H.; Selim, M.M.; Khan, A.; Lutfor Rahman, M.; Sani Sarjadi, M.; Su, C.-H. Modeling and computational simulation for supersonic flutter prediction of polymer/GNP/fiber laminated composite joined conical-conical shells. Arab. J. Chem. 2022, 18, 103460. [Google Scholar] [CrossRef]
- Nasution, M.K.M.; Elveny, M.; Syah, R.; Behroyan, I.; Babanezhad, M. Numerical investigation of water forced convection inside a copper metal foam tube: Genetic algorithm (GA) based fuzzy inference system (GAFIS) contribution with CFD modeling. Int. J. Heat Mass Transf. 2022, 182, 122016. [Google Scholar] [CrossRef]
- Liebman, M.N. Molecular modeling of protein structure and function: A bioinformatics approach. J. Comput.-Aided Mol. Des. 1988, 1, 323–341. [Google Scholar] [CrossRef]
- Scott, S.; Grigson, S.; Hartkopf, F.; Hallwirth, C.V.; Alexander, I.E.; Bauer, D.C.; Wilson, L.O.W. A bioinformatic pipeline for simulating viral integration data. Data Brief 2022, 42, 108161. [Google Scholar] [CrossRef] [PubMed]
- Wiersinga, W.J.; Prescott, H.C. What is Covid-19? JAMA-J. Am. Med. Assoc. 2020, 324, 816. [Google Scholar] [CrossRef] [PubMed]
- Foucher, G.; Faure, S. What is Covid-19? Actual. Pharm. 2021, 60, 59–61. [Google Scholar] [CrossRef]
- Razeghian, E.; Nasution, M.K.M.; Rahman, H.S.; Gardanova, Z.R.; Abdelbasset, W.K.; Aravindhan, S.; Bokov, D.; Suksatan, W.; Nakhaei, P.; Shariatzadeh, S.; et al. A deep insight into CRISPR/Cas9 application in CAR-T cell-based tumor immunotherapies. Stem Cell Res. Ther. 2021, 12, 1–17. [Google Scholar] [CrossRef]
- Bauer, W.B.; Crlak, F.H.C.; White, J.H. Supercoiled DNA. Sci. Am. 1980, 243, 118–139. [Google Scholar]
- Heuch, I. Genetic algebras and time continuous models. Theor. Popul. Biol. 1973, 4, 133–144. [Google Scholar] [CrossRef][Green Version]
- Froehlich, S.; Drechsler, R. Unlocking approximation for in-memory computing with Cartesian genetic programming and computer algebra for arithmetic circuits. IT-Inf. Technol. 2022, 64, 99–107. [Google Scholar] [CrossRef]
- Bardakov, V.G. Braid groups in genetic code. Algebra Log. 2006, 45, 75–91. [Google Scholar] [CrossRef]
- Alvarado, S.; Calvo, J.A.; Millett, K.C. The generation of random equilateral polygons. J. Stat. Phys. 2011, 143, 102–138. [Google Scholar] [CrossRef]
- Medalion, S.; Rabin, Y. Effect of knot on binding of intercalators to DNA. J. Chem. Phys. 2014, 140, 205101. [Google Scholar] [CrossRef]
- Cherednik, I. On Galois action in rigid DAHA modules. Int. Math. Res. Not. 2017, 2017, 1231–1282. [Google Scholar] [CrossRef][Green Version]
- Denne, E.; Kamp, M.; Terry, R.; Zhu, X.C. Ribbonlength of folded ribbon unknots in the plane. Contemp. Math. 2017, 689, 37–51. [Google Scholar] [CrossRef]
- Ali, U.; Saleem, M.; Qureshi, A.M.; Riaz, I.; Shah, M.; Gao, W. A variant of the unknotting number of a knot with applications to the topology of biomolecules. EPL 2020, 131, 50004. [Google Scholar] [CrossRef]
- Supat, C.; Mahyuddin, M.K.M.; Rahman, H.S.; Suksatan, W.; Jalil, A.T.; Abdelbasset, W.K.; Bokov, D.; Markov, A.; Fardeeva, I.N.; Widjaja, G.; et al. Various types of electrochemical biosensors for leukemia detection and therapeutic approaches. Anal. Biochem. 2022; in press. [Google Scholar] [CrossRef]
- Nasution, M.K.M. Mathematical philosophy. J. Res. Math. Trends Technol. 2020, 2, 45–60. [Google Scholar] [CrossRef]
- Nasution, M.K.M. Social network mining (SNM): A definition of relation between the resources and SNA. Int. J. Adv. Sci. Eng. Inf. Technol. 2016, 6, 975–981. [Google Scholar] [CrossRef]




| Subject Area | Pandemic | COVID-19 | |||||
|---|---|---|---|---|---|---|---|
| n | % | c | r | % | c | r | |
| 1 | Agricultural and biological sciences | 1.69% | 0 | 1 | 1.28% | 0 | 1 |
| 2 | Art and humanities | 2.69% | 0 | 1 | 1.51% | 0 | 1 |
| 3 | Biochemistry, genetics, and molecular biology | 4.95% | 1 | 2 | 5.13% | 1 | 2 |
| 4 | Business, management, and accounting | 2.64% | 0 | 3 | 2.11% | 0 | 3 |
| 5 | Chemical engineering | 0.39% | 0 | 3 | 0.54% | 0 | 3 |
| 6 | Chemistry | 0.44% | 0 | 3 | 0.66% | 0 | 3 |
| 7 | Computer science | 3.66% | 1 | 4 | 4.09% | 1 | 4 |
| 8 | Decision sciences | 1.07% | 0 | 5 | 1.14% | 0 | 5 |
| 9 | Dentistry | 0.58% | 0 | 5 | 0.51% | 0 | 5 |
| 10 | Earth and planetary sciences | 0.74% | 0 | 5 | 0.67% | 0 | 5 |
| 11 | Economics, econometrics, and finance | 1.97% | 0 | 5 | 1.68% | 0 | 5 |
| 12 | Energy | 0.99% | 0 | 5 | 0.93% | 0 | 5 |
| 13 | Engineering | 2.87% | 0 | 5 | 3.06% | 0 | 5 |
| 14 | Environmental science | 3.62% | 1 | 6 | 3.38% | 0 | 5 |
| 15 | Health professions | 1.77% | 0 | 7 | 1.73% | 0 | 5 |
| 16 | Immunology and microbiology | 3.29% | 0 | 7 | 3.55% | 0 | 5 |
| 17 | Material science | 0.46% | 0 | 7 | 0.58% | 0 | 5 |
| 18 | Mathematics | 1.31% | 0 | 7 | 1.62% | 0 | 5 |
| 19 | Medicine | 39.94% | 1 | 8 | 43.47% | 1 | 6 |
| 20 | Multidisciplinary | 1.76% | 0 | 9 | 1.69% | 0 | 7 |
| 21 | Neuroscience | 1.53% | 0 | 9 | 1.78% | 0 | 7 |
| 22 | Nursing | 3.79% | 1 | 10 | 3.15% | 0 | 7 |
| 23 | Pharmacology, toxicology, and pharmaceutics | 1.72% | 0 | 11 | 2.50% | 0 | 7 |
| 24 | Physics and astronomy | 0.83% | 0 | 11 | 1.04% | 0 | 7 |
| 25 | Psychology | 3.50% | 0 | 11 | 2.80% | 0 | 7 |
| 26 | Social science | 12.04% | 1 | 12 | 8.86% | 1 | 8 |
| 27 | Undefined | 0.01% | 0 | 13 | 0.00% | 0 | 9 |
| 28 | Veterinary | 0.63% | 0 | 13 | 0.27% | 0 | 9 |
| Average | 3.57% | 3.57% | |||||
| nc | 6 | 4 | |||||
| Zcount | 1.4988 | 0.9370 | |||||
| H0—the data sequence is random H1—the data sequence is not random | Zα=−0.025 = −1.96 ≤ Zcount ≤ Zα= 0.025 = 1.96, then reject H1 | ||||||
Publisher’s Note: MDPI stays neutral with regard to jurisdictional claims in published maps and institutional affiliations. |
© 2022 by the author. Licensee MDPI, Basel, Switzerland. This article is an open access article distributed under the terms and conditions of the Creative Commons Attribution (CC BY) license (https://creativecommons.org/licenses/by/4.0/).
Share and Cite
Nasution, M.K.M. World on Data Perspective. World 2022, 3, 736-752. https://doi.org/10.3390/world3030041
Nasution MKM. World on Data Perspective. World. 2022; 3(3):736-752. https://doi.org/10.3390/world3030041
Chicago/Turabian StyleNasution, Mahyuddin K. M. 2022. "World on Data Perspective" World 3, no. 3: 736-752. https://doi.org/10.3390/world3030041
APA StyleNasution, M. K. M. (2022). World on Data Perspective. World, 3(3), 736-752. https://doi.org/10.3390/world3030041
