Potential Economic Impacts of the COVID-19 Pandemic on South Asian Economies: A Review
Abstract
1. Introduction
- (i)
- What are the major causes and consequences of COVID-19 in the South Asian economy?
- (ii)
- How does COVID-19 affect the major economic indicators and sectors?
- (iii)
- What are possible policy options to be taken by the governments of South Asian countries to combat the COVID-19 pandemic?
2. Spread of COVID-19 in the South Asian Economy
3. Materials and Methods
4. Results and Discussions
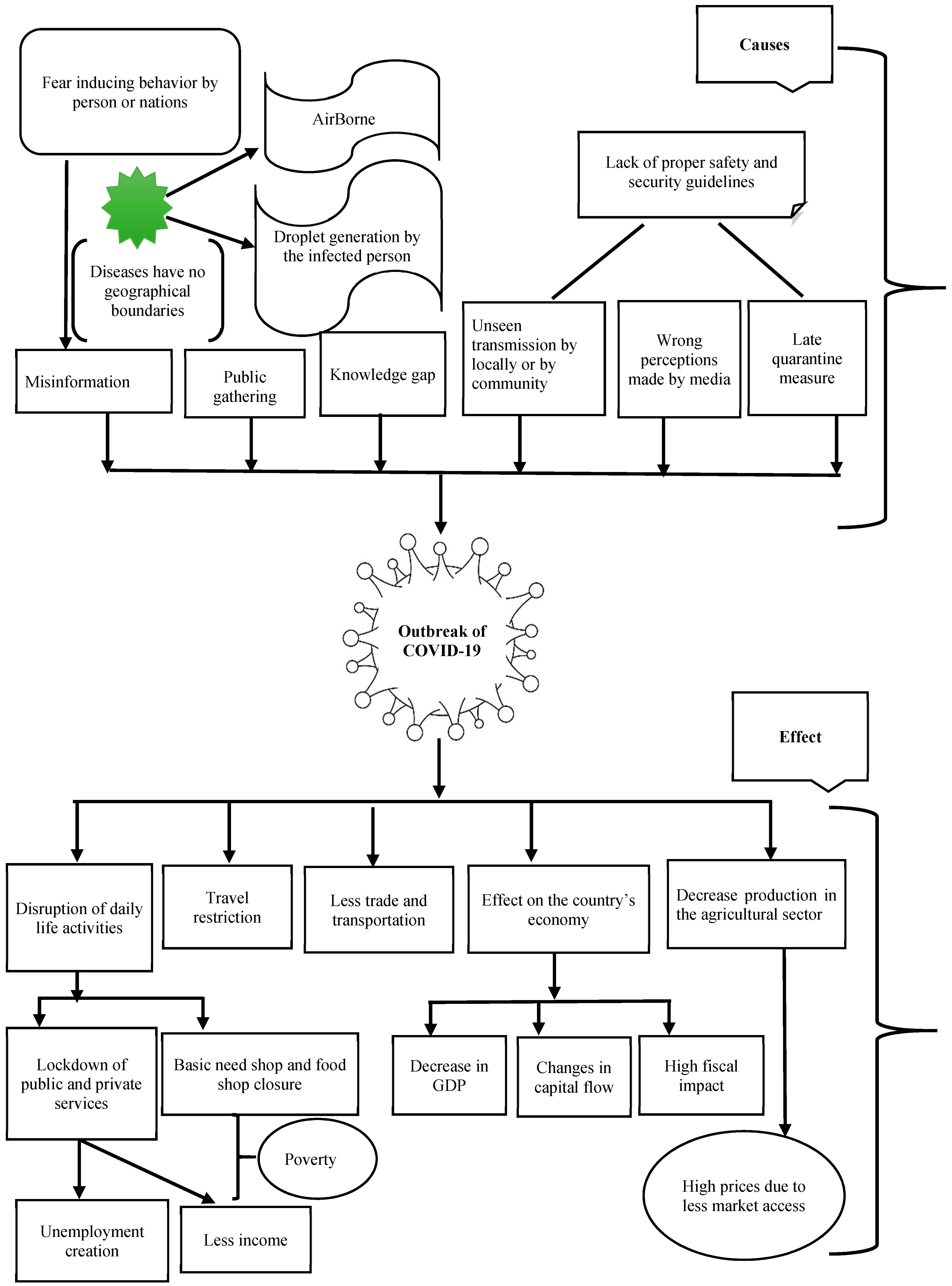
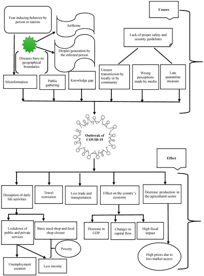
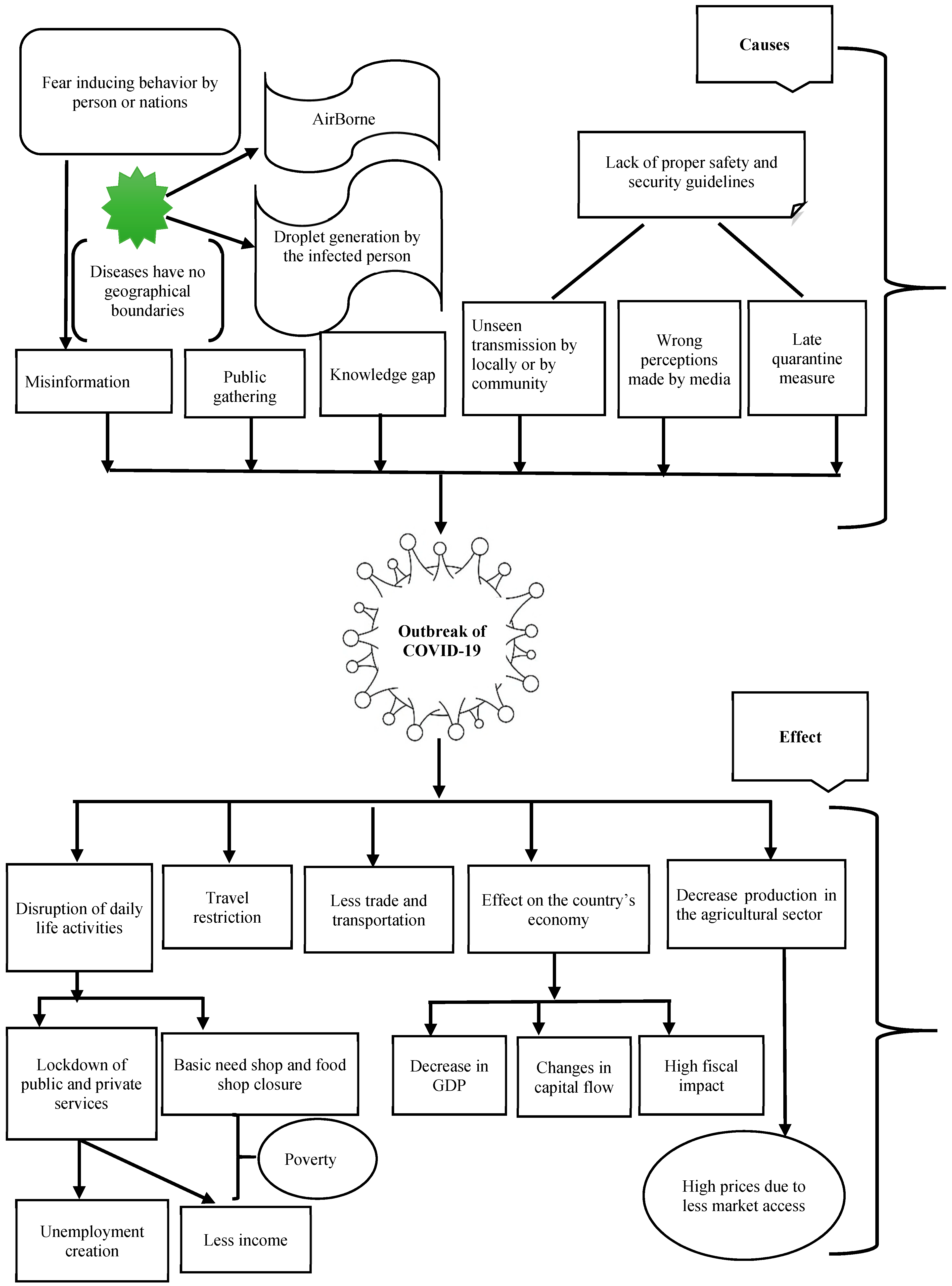
4.1. Cause-Effect Relationship of COVID-19 and the South Asian Economy
4.2. Effects of COVID-19 on the Major Economic Indicators and Sectors in the South Asian Economy
4.2.1. Effects of COVID-19 on the Major Economic Indicators
Shocks to the Nominal and Real GDP Growth Rate
Impact of COVID-19 on Remittance Inflows and Inflation Rate
4.2.2. Impact of COVID-19 on Major Economic Sectors
Agricultural Sector
Service Sector
Manufacturing Industry
4.2.3. Policy Responses to Combat the Consequences of COVID-19
5. Conclusions and Policy Implications
Author Contributions
Funding
Conflicts of Interest
References
- WHO. Novel Coronavirus-China. Available online: https://www.who.int/csr/don/12-january-2020-novel-coronavirus-china/en/ (accessed on 9 April 2020).
- Worldometer. COVID-19 Coronavirus Pandemic. Available online: https://www.worldometers.info/coronavirus/?fbclid=IwAR1dLrtUSdewVbQgTzgacT4GCQyKdmyUnfZZu9j-HhC5n5wUApR81ZtU2Cg (accessed on 17 November 2020).
- The New York Times. Here Comes the Coronavirus Pandemic: Now, after Many Fire Drills, the World May Be Facing a Real Fire. Available online: https://www.nytimes.com/2020/02/29/opinion/sunday/corona-virus-usa.html (accessed on 1 March 2020).
- Scipioni, J. Why There Will Soon Be Tons of Toilet Paper, and What Food May Be Scarce, According to Supply Chain Experts. Available online: https://www.cnbc.com/2020/03/18/supply-chain-experts-foods-that-could-be-less-available-in-pandemic.html (accessed on 19 March 2020).
- Asian Development Bank. COVID-19 Economic Impact Assessment Template. Available online: https://data.adb.org/dataset/covid-19-economic-impact-assessment-template (accessed on 11 April 2020).
- Asian Development Bank. COVID-19 Outbreak to Have Significant Economic Impact on Developing Asia. Available online: https://www.adb.org/news/covid-19-outbreak-have-significant-economic-impact-developing-asia? (accessed on 6 March 2020).
- Atlantic Council. South Asia’s Economic Outlook in the Era of COVID-19. Available online: https://www.nytimes.com/article/cancelled-events-coronavirus.html (accessed on 11 April 2020).
- MENAFN-Khaama Press. Afghanistan- Impact of COVID19 on the Afghan Economy. Available online: https://menafn.com/1099980450/Afghanistan-Impact-of-COVID19-on-Afghan-Economy (accessed on 6 April 2020).
- Subba, M.B. COVID-19: Immediate Need to Keep Tourism Employees Economically Engaged. Available online: https://kuenselonline.com/covid-19-immediate-need-to-keep-tourism-employees-economically-engaged/ (accessed on 14 March 2020).
- Jagadish Prasad Bist. Covid-19, Economic Crisis, and the Nepali Economy. Available online: https://kathmandupost.com/columns/2020/03/23/covid-19-economic-crisis-and-the-nepali-economy (accessed on 23 March 2020).
- Nikkei Asian Review. The Maldives Converts Luxury Resorts to Coronavirus Quarantine Centers. Available online: https://asia.nikkei.com/Spotlight/Coronavirus/Maldives-converts-luxury-resorts-to-coronavirus-quarantine-centers (accessed on 14 March 2020).
- Center for Global Development. The Economic Impact of COVID-19 in Low- and Middle-Income Countries. Available online: https://www.cgdev.org/blog/economic-impact-covid-19-low-and-middle-income-countries (accessed on 11 April 2020).
- Bhargava, A.; Jamison, D.T.; Lau, L.; Murray, C.J.L. Modeling the effects of health on economic growth. J. Health Econ. 2001, 20, 423–440. [Google Scholar] [CrossRef]
- International Monetary Fund. World Economic Outlook Update, June 2020: A Crisis Like No Other, An Uncertain Recovery. IMF. Available online: https://www.imf.org/en/Publications/WEO/Issues/2020/06/24/WEOUpdateJune2020 (accessed on 17 October 2020).
- Gourinchas, P.O. Flattening the Pandemic and Recession Curves, Mitigating the COVID Economic Crisis: Act Fast and Do Whatever. Available online: http://viet-studies.net/kinhte/COVIDEconomicCrisis.pdf#page=38 (accessed on 17 October 2020).
- Coibion, O.; Gorodnichenko, Y.; Weber, M. The Cost of the Covid-19 Crisis: Lockdowns, Macroeconomic Expectations, and Consumer Spending; Paper No. 27141; Working Paper Series; National Bureau of Economic Research: Cambridge, MA, USA, 2020. [Google Scholar] [CrossRef]
- Ludvigson, S.C.; Ma, S.; Ng, S. Covid19, and the Macroeconomic Effects of Costly Disasters; Working Paper No. 26987; Working Paper Series; National Bureau of Economic Research: Cambridge, MA, USA, 2020. [Google Scholar] [CrossRef]
- Aruga, K.; Islam, M.M.; Jannat, A. Effects of COVID-19 on Indian Energy Consumption. Sustainability 2020, 12, 5616. [Google Scholar] [CrossRef]
- Nicola, M.; Alsafi, Z.; Sohrabi, C.; Kerwan, A.; Al-Jabir, A.; Iosifidis, C.; Agha, M.; Agha, R. The socio-economic implications of the coronavirus pandemic (COVID-19): A review. Int. J. Surg. (Lond. Engl.) 2020, 78, 185–193. [Google Scholar] [CrossRef]
- McKibbin, W.; Fernando, R. The Global Macroeconomic Impacts of COVID-19. Available online: https://www.brookings.edu/wp-content/uploads/2020/03/20200302_COVID19.pdf (accessed on 17 October 2020).
- Lee, J.W.; McKibbin, W.J. Estimating the global economic costs of SARS. In Learning from SARS: Preparing for the Next Disease Outbreak, Workshop Summary; Knobler, S., Mahmoud, A., Lemon, S., Mack, A., Sivitz, L., Oberholtzer, K., Eds.; National Academies Press: Washington, DC, USA, 2004. [Google Scholar]
- Haacker, M. HIV/AIDS: The Impact on the Social Fabric and the Economy. In IMF Book Forum—The Macroeconomics of HIV/AIDS; IMF: Washington, DC, USA, 2004; pp. 41–95. [Google Scholar]
- Bell, C.; Devarajan, S.; Hersbach, H. Thinking about the long-run economic costs of AIDS. In The Macroeconomics of HIV/AIDS; Haacker, M., Ed.; IMF: Washington, DC, USA, 2004; pp. 96–144. [Google Scholar]
- Hyams, K.C.; Murphy, F.M.; Wessely, S. Responding to chemical, biological, or nuclear terrorism: The indirect and long-term health effects may present the greatest challenge. J. Health Politics Policy Law 2002, 27, 273–291. [Google Scholar] [CrossRef]
- Lee, J.W.; McKibbin, W. Globalization and Disease: The Case of SARS; Asian Economic Papers; MIT Press: Cambridge, MA, USA, 2004; Volume 3, pp. 113–131. ISSN 1535-3516. [Google Scholar]
- Chou, J.; Nai-Fong, K.; Peng, S.L. Potential Impacts of the SARS Outbreak on Taiwan’s Economy. Asian Econ. Pap. 2004, 3, 84–112. [Google Scholar] [CrossRef]
- Hai, W.; Zhao, Z.; Wang, J.; Hou, Z.G. The Short-Term Impact of SARS on the Chinese Economy. Asian Econ. Pap. 2004, 3, 57–61. [Google Scholar] [CrossRef]
- Schoenbaum, S.C. Economic impact of influenza. The individual’s perspective. Am. J. Med. 1987, 82, 26–30. [Google Scholar] [CrossRef]
- Meltzer, M.I.; Cox, N.J.; Fukuda, K. The economic impact of an influenza pandemic in the United States: Priorities for intervention. Emerg. Infect. Dis. 1999, 5, 659–671. [Google Scholar] [CrossRef] [PubMed]
- Bloom, E.; Wit, V.D.; Jose, M.J.C.-S. Potential Economic Impact of an Avian Flu Pandemic on Asia. Available online: http://hdl.handle.net/11540/2165. (accessed on 15 April 2020).
- Bell, C.; Lewis, M. Economic Implications of Epidemics Old and New. SSRN Elect. J. 2011, 54. [Google Scholar] [CrossRef][Green Version]
- Xanthos, D.; Walker, T.R. International policies to reduce plastic marine pollution from single-use plastics (plastic bags and microbeads): A review. Mar. Pollut. Bull. 2017, 118, 17–26. [Google Scholar] [CrossRef] [PubMed]
- Rifkin, S.; Lewando-Hundt, G.; Draper, A. Participatory Approaches in Health Promotion and Health Planning: A Literature Review; Health Development Agency: London, UK, 2000. [Google Scholar]
- Start, D.; Hovland, I. Tools for Policy Impact: A Handbook for Researchers; Overseas Development Institute: London, UK, 2004. [Google Scholar]
- Anyaegbunam, C.; Mefalopulos, P.; Moetsabi, T. Participatory Rural Communication Appraisal. Starting with the People; FAO: Rome, Italy, 2004. [Google Scholar]
- Moussa, M. Applying objective oriented project planning approach for environmental projects design and management case study: Environmental information strategic plan. Res. J. Appl. 2006, 2, 1375–1383. [Google Scholar]
- Aune, J. Logical Framework Approach, and PRA—Mutually exclusive or complementary tools for project planning? Dev. Pract. 2000, 10, 687–690. [Google Scholar] [CrossRef]
- AusAID. Australia’s Guidelines on the Logical Framework Approach; AusAID: Canberra, Australia, 2003. [Google Scholar]
- Dey, P.; Hariharan, S.; Brookes, N. Managing healthcare quality using logical framework analysis. Manag. Serv. Qual. 2006, 16, 203–222. [Google Scholar] [CrossRef]
- ESCAP/UNDP/ADB. Achieving the Health Millennium Development Goals in Asia and the Pacific; United Nations: New York, NY, USA, 2007. [Google Scholar]
- Redding, D.W.; Atkinson, P.M.; Cunningham, A.A.; Gianni, L.I.; Moses, G.L.; Wood, L.M.; Jones, K.E. Impacts of environmental and socio-economic factors on the emergence and epidemic potential of Ebola in Africa. Nat. Commun. 2019, 10, 4531. [Google Scholar] [CrossRef] [PubMed]
- Bali, S.; Stewart, K.A.; Pate, M.A. Long shadow of fear in an epidemic: Fearonomic effects of Ebola on the private sector in Nigeria. BMJ Glob. Health 2016, 1, e000111. [Google Scholar] [CrossRef] [PubMed]
- Institute for Healthcare Improvement. Cause and Effect Diagram. Available online: http://www.ihi.org/resources/Pages/Tools/CauseandEffectDiagram.aspx (accessed on 15 April 2020).
- USAID. USAID Applying Science to Strengthen and Improve Systems (ASSIST) Project. Available online: https://www.usaidassist.org/resources/cause-and-effect-analysis (accessed on 13 May 2020).
- Ishikawa, K. Guide to Quality Control; Asian Productivity Organization: Tokyo, Japan, 1986. [Google Scholar]
- SkyMark. Cause & Effect Diagram. Available online: https://www.skymark.com/resources/tools/cause.asp (accessed on 13 May 2020).
- Hovland, I. Successful Communication: A Toolkit for Researchers and Civil Society Organizations; Overseas Development Institute (ODI): London, UK, 2005. [Google Scholar]
- Study.com. Cause and Effect Relationship: Definition & Examples. Available online: https://study.com/academy/lesson/cause-and-effect-relationship-definition-examples-quiz.html (accessed on 12 April 2020).
- Deepak Nayyar. The COVID-19 Paradox in South Asia. Available online: https://www.thehindu.com/opinion/lead/the-covid-19-paradox-in-southasia/article31417806.ece (accessed on 12 May 2020).
- International Monetary Fund. The Great Lockdown: Worst Economic Downturn Since the Great Depression. Available online: https://blogs.imf.org/2020/04/14/the-great-lockdown-worst-economic-downturn-since-the-great-depression/ (accessed on 12 May 2020).
- Asian Development Outlook (ADO). What Drives Innovation in Asia? Available online: https://www.adb.org/publications/asian-development-outlook-2020-innovation-asia (accessed on 12 February 2020).
- Bangladesh Bank. Monthly Data of Wage Earner’s Remittance. Available online: https://www.bb.org.bd/econdata/wageremitance.php (accessed on 17 April 2020).
- IMF. International Monetary Fund, IMF Data Mapper. Available online: https://www.imf.org/external/datamapper/NGDP_RPCH@WEO/OEMDC/ADVEC/WEOWORLD (accessed on 13 April 2020).
- The World Bank. South Asia Economic Focus, Spring 2020a: The Cursed Blessing of Public Banks. Available online: https://openknowledge.worldbank.org/handle/10986/33478 (accessed on 13 March 2020).
- Sobiech, I. Remittances, finance, and growth: Does financial development foster the impact of remittances on economic growth? World Dev. 2019, 113, 44–59. [Google Scholar] [CrossRef]
- Anwar, S.; Cooray, A. Financial flows and per capita income in developing countries. Int. Rev. Econ. Financ. 2015, 35, 304–314. [Google Scholar] [CrossRef]
- Trading Economics. Indian Remittance. Available online: https://tradingeconomics.com/india/remittances (accessed on 11 April 2020).
- The World Bank. Overview. Available online: https://www.worldbank.org/en/region/sar/overview (accessed on 12 May 2020).
- Haraguchi, N.; Cheng, C.F.C.; Smeets, E. The Importance of Manufacturing in Economic Development: Has This Changed? World Dev. 2017, 93, 293–315. [Google Scholar] [CrossRef]
- Mahendra, D.S. Addressing COVID-19 Impacts on Agriculture, Food Security, and Livelihoods in India. Available online: https://www.ifpri.org/blog/addressing-covid-19-impacts-agriculture-food-security-and-livelihoods-india (accessed on 12 April 2020).
- The Financial Express. Mitigating Covid-19 Impacts on Food and Agriculture. Available online: https://thefinancialexpress.com.bd/views/mitigating-covid-19-impacts-on-food-and-agriculture-1585932264 (accessed on 12 April 2020).
- PwC. COVID-19 Outbreak Impact on Sri Lanka and Recommendations. Available online: https://www.pwc.com/lk/en/assets/COVID-19-Impact-on-Sri-Lanka-PwC.pdf (accessed on 12 April 2020).
- Haque, N.U. COVID-19. Available online: https://www.pide.org.pk/pdf/PIDE-COVID19-EBook.pdf (accessed on 12 April 2020).
- The Times Group. COVID-19 Pandemic to Hit MSME Exporters More: Trade Experts. Available online: https://economictimes.indiatimes.com/small-biz/sme-sector/covid-19-pandemic-to-hit-msme-exporters-more-trade-experts/articleshow/75065434.cms?from=mdr (accessed on 13 April 2020).
- Natives, D. Covid-19 Impact and Responses: Bangladesh–Fair Wear. Available online: https://www.fairwear.org/covid-19-impact-and-responses-bangladesh (accessed on 12 April 2020).
- IGC. COVID-19: Pakistan’s Preparations and Response-IGC. Available online: https://www.theigc.org/blog/covid-19-pakistans-preparations-and-response/ (accessed on 13 April 2020).
- Khatun, F. Tackling the Economic Fallout of COVID-19. Available online: https://cpd.org.bd/tackling-the-economic-fallout-of-covid-19-dr-fahmida-khatun/ (accessed on 12 April 2020).
- Mustafizur, R. Navigating Covid-19 Impacts on Bangladesh’s External Sector: Mustafizur Rahman. 27 March 2020. Available online: https://cpd.org.bd/navigating-covid-19-impacts-on-bangladeshs-external-sector-mustafizur-rahman/ (accessed on 12 April 2020).




| Country | Total Cases | Deaths | Recovered |
|---|---|---|---|
| Bangladesh (BD) | 425,353 | 6127 | 343,131 |
| India (IND) | 8,636,011 | 127,615 | 8,013,783 |
| Sri Lanka (SL) | 14,715 | 41 | 10,183 |
| Nepal (NEP) | 199,760 | 1148 | 160,577 |
| Bhutan (BHU) | 364 | 0 | 343 |
| Pakistan (PAK) | 348,184 | 7021 | 320,065 |
| Maldives (MAL) | 12,030 | 41 | 11,182 |
| Afghanistan (AFG) | 42,609 | 1581 | 34,967 |
| Economy | Projected Scenario | In Millions ($) | % of Total GDP | % of the Sector GDP | Employment (In Thousands) | % of Sector Employment |
|---|---|---|---|---|---|---|
| IND | Shorter–Longer | 755.01 to 1539.79 | −0.03 to −0.06 | −0.18 to −0.36 | 288 to 598 | −0.11 to −0.22 |
| Addi_S–Addi_L | 7297.17 to 18,594.17 | −0.27 to −0.68 | −1.71 to −4.36 | 4821 to 12,236 | −1.79 to −4.55 | |
| BAN | Shorter–Longer | 61.31 to 146.94 | −0.02 to −0.05 | −0.14 to −0.34 | 41 to 97 | −0.14 to −0.33 |
| Addi_S–Addi_L | 725.25 to 1869.79 | −0.26 to −0.68 | −1.69 to −4.36 | 492 to 1254 | −1.7 to−4.32 | |
| SL | Shorter–Longer | 60.85 to 125.11 | −0.07 to−0.14 | −0.58 to −1.2 | 18 to 38 | −0.7 to −1.44 |
| Addi_S–Addi_L | 158.00 to 409.85 | −0.18 to −0.46 | −1.51 to −3.92 | 41 to 105 | −1.57 to −4.02 | |
| PAK | Shorter–Longer | 154.66 to 325.26 | −0.05 to −0.1 | −0.18 to −0.39 | 58 to 123 | −0.19 to−0.4 |
| Addi_S–Addi_L | 1589.72 to 4036.00 | −0.51 to −1.28 | −1.89 to −4.79 | 584 to 1480 | −1.88 to −4.77 | |
| BHU | Shorter–Longer | 0.79 to 1.87 | −0.03 to −0.07 | −0.14 to −0.32 | 0 to 1 | −0.14 to −0.33 |
| Addi_S–Addi_L | 9.27 to 24.04 | −0.37 to −0.95 | −1.61 to −4.17 | 5 to 12 | −1.73 to −4.44 | |
| MAL | Shorter–Longer | 8.75 to 17.7 | −0.16 to −0.33 | −6.49 to −13.12 | 6 to 12 | −6.49 to −13.12 |
| Addi_S–Addi_L | 1.25 to 3.13 | −0.02 to −0.06 | −0.93 to −2.32 | 1 to 2 | −0.93 to −2.32 | |
| NEP | Shorter–Longer | 7.32 to 14.94 | −0.03 to −0.05 | −0.08 to −0.17 | 8 to16 | −0.08 to −0.17 |
| Addi_S–Addi_L | 152.45 to 409.2 | −0.52 to −1.41 | −1.71 to −4.59 | 165 to 444 | −1.71 to −4.6 |
| Economy | Projected Scenario | In Millions ($) | % of Total GDP | % of the Sector GDP | Employment (in 000) | % of Sector Employment |
|---|---|---|---|---|---|---|
| IND | Shorter–Longer | 1969.05 to 4273.83 | −0.07 to −0.16 | −0.14 to −0.3 | 182 to 394 | −0.15 to −0.33 |
| Addi_S–Addi_L | 24,676.60 to 67,439.57 | −0.91 to −2.48 | −1.72 to −4.7 | 2025 to 5478 | −1.69 to −4.58 | |
| BAN | Shorter–Longer | 124.26 to 292.98 | −0.05 to −0.11 | −0.12 to −0.29 | 15 to 35 | −0.09 to −0.21 |
| Addi_S–Addi_L | 1684.85 to 4557.73 | −0.61 to −1.66 | −1.68 to −4.55 | 291 to 784 | −1.73 to −4.66 | |
| SL | Shorter–Longer | 249.67 to 521.27 | −0.28 to −0.59 | −0.74 to −1.55 | 14 to 30 | −0.48 to −1.02 |
| Addi_S–Addi_L | 637.49 to 1740.01 | −0.72 to −1.96 | −1.9 to −5.17 | 57 to 161 | −1.91 to −5.43 | |
| PAK | Shorter–Longer | 116.31 to 248.85 | −0.04 to −0.08 | −0.09 to −0.19 | 13 to 28 | −0.08 to −0.17 |
| Addi_S–Addi_L | 2707.04 to 7254.34 | −0.86 to −2.31 | −2.03 to −5.44 | 331 to 885 | −2.05 to −5.48 | |
| BHU | Shorter–Longer | 1.85 to 3.79 | −0.07 to −0.15 | −0.25 to −0.52 | 0 to 1 | −0.3 to −0.62 |
| Addi_S–Addi_L | 12.08 to 34.76 | −0.48 to −1.37 | −1.66 to −4.76 | 2 to 6 | −1.6 to −4.5 | |
| MAL | Shorter–Longer | 61.9 to 125.18 | −1.16 to −2.35 | −3.53 to −7.14 | 2 to 5 | −5.21 to −10.54 |
| Addi_S–Addi_L | 25.06 to 68.04 | −0.47 to −1.28 | −1.43 to −3.88 | 1 to 2 | −1.41 to −3.68 | |
| NEP | Shorter–Longer | 20.43 to 42.51 | −0.07 to −0.15 | −0.16 to −0.34 | 13 to 28 | −0.24 to −0.5 |
| Addi_S–Addi_L | 227.82 to 638.02 | −0.78 to −2.2 | −1.82 to −5.09 | 100 to 275 | −1.79 to −4.96 |
| Economy | Projected Scenario | In Millions ($) | % of Total GDP | % of the Sector GDP | Employment (in 000) | % of Sector Employment |
|---|---|---|---|---|---|---|
| IND | Shorter–Longer | 1400.20 to 3082.76 | −0.05 to −0.11 | −0.24 to −0.52 | 258 to 575 | −0.19 to −0.43 |
| Addi_S–Addi_L | 9187.45 to 26,720.35 | −0.34 to −0.98 | −1.55 to −4.52 | 2162 to 6260 | −1.62 to −4.68 | |
| BAN | Shorter–Longer | 263.51 to 652.46 | −0.1 to −0.24 | −0.34 to −0.84 | 64 to 158 | −0.38 to −0.95 |
| Addi_S–Addi_L | 1127.36 to 3278.5 | −0.41 to −1.2 | −1.45 to −4.22 | 231 to 650 | −1.39 to −3.92 | |
| SL | Shorter–Longer | 176.72 to 382.81 | −0.2 to −0.43 | −0.75 to −1.63 | 17 to 37 | −0.79 to −1.74 |
| Addi_S–Addi_L | 369.99 to 1031.64 | −0.42 to −1.16 | −1.57 to −4.39 | 31 to 86 | −1.46 to −4.06 | |
| PAK | Shorter–Longer | 106.89 to 227.54 | −0.03 to −0.07 | −0.2 to −0.43 | 9 to 19 | −0.1 to −0.21 |
| Addi_S–Addi_L | 982.64 to 2660.37 | −0.31 to −0.85 | −1.85 to −5.01 | 171 to 480 | −1.93 to 5.43 | |
| BHU | Shorter–Longer | 3.39 to 7.12 | −0.13 to −0.28 | −0.35 to −0.73 | 0 to 0 | −0.15 to −0.32 |
| Addi_S–Addi_L | 13.53 to 40.29 | −0.53 to −1.59 | −1.39 to −4.15 | 1 to 3 | −1.59 to −4.51 | |
| MAL | Shorter–Longer | 74.47 to 150.26 | −1.4 to −2.82 | −3.74 to −7.54 | 1 to 3 | −4.28 to −8.63 |
| Addi_S–Addi_L | 31.55 to 82.83 | −0.59 to −1.55 | −1.58 to −4.16 | 0 to 1 | −1.5 to −3.89 | |
| NEP | Shorter–Longer | 5.76 to 12.1 | −0.02 to −0.04 | −0.14 to −0.29 | 5 to 11 | −0.18 to −0.36 |
| Addi_S–Addi_L | 73.65 to 214.8 | −0.25 to −0.74 | −1.75 to −5.1 | 51 to 142 | −1.73 to −4.83 |
| Sectors | Country | Suggested Actions |
|---|---|---|
| Agriculture | IND | A nutrition program should be formulated to use available food stock [60]; farmers and agricultural workers should be included in the government’s assistance package and any social protection programs addressing the crisis [60]. |
| BAN | The central bank could inject funds into the agricultural sector through a grant facility [61]. | |
| SL | Tax-free status could be granted to boost value-added and efficient agriculture and agricultural supplies [62]. | |
| PAK | The government must maintain the provision of inputs to farmers, mobility of labor in the agriculture sector, and shipments of food from farms to markets and markets to retailers [63]. | |
| NEP | People can be self-reliant to mitigate the impact of severe events that will increase rural prosperity, ensure more sustainable food systems and food security, and create greater resilience in fragile states by investing in rural agricultural programs. | |
| Manufacturing | IND | The government should invest in the Ministry of Micro, Small and Medium Enterprises (MSME) to reduce export [64]; MSME loan repayments should also be delayed [64]. |
| BAN | Minimum support to maintain day-to-day expenses; support for retaining the staff and workers and rationing support facilities for contractual workers [65]; export-oriented sectors, such as the RMG sector, need cash flow support to retain workers [65]. | |
| SL | A new economic zone should be introduced to create employment and investors [62]. | |
| PAK | The government should provide loans to refuel the manufacturing sector [66]. | |
| NEP | During the lockdown manufacturing industries have closed their operations. Those industries producing essential items, for example, medical supplies and food and dairy products, have continued their business operations [31]. | |
| Service | IND | The government should promote trade by avoiding export bans and import restrictions [61]; E-commerce should be encouraged [60]. |
| BAN | The import of essential items needs to be given special support, whereas non-necessary items can be put on hold [67]; workers should be retained and employed through reskilling and retraining [67]. | |
| SL | Focus on reskilling the workforce [62]; job retention by easing the cost of employment [62]. | |
| PAK | A relief package is required for the business sector to encourage them to retain their employees [63]. | |
| NEP | To speed up import and export of essential goods, the focus should be on enacting debt relief measures for businesses and individuals, and easing inter-regional customs clearances [56]. | |
| Remittance | IND | A cash transfer to the remittance earners [64]. |
| BAN | A database of visiting migrant workers who are not able to join their workplaces should be created so that support from the government can be provided over these uncertain times [68]. | |
| SL | Export industries should be provided a tax-free status for a considerable length of time to attract investment, create employment, and generate foreign exchange [62]. | |
| PAK | The government must negotiate for pending payments to employees [62]; the government needs to care for the Pakistani overseas community [63]. | |
| NEP | Temporary work programs should be established for unemployed migrant workers [56]. |
Publisher’s Note: MDPI stays neutral with regard to jurisdictional claims in published maps and institutional affiliations. |
© 2020 by the authors. Licensee MDPI, Basel, Switzerland. This article is an open access article distributed under the terms and conditions of the Creative Commons Attribution (CC BY) license (http://creativecommons.org/licenses/by/4.0/).
Share and Cite
Islam, M.M.; Jannat, A.; Al Rafi, D.A.; Aruga, K. Potential Economic Impacts of the COVID-19 Pandemic on South Asian Economies: A Review. World 2020, 1, 283-299. https://doi.org/10.3390/world1030020
Islam MM, Jannat A, Al Rafi DA, Aruga K. Potential Economic Impacts of the COVID-19 Pandemic on South Asian Economies: A Review. World. 2020; 1(3):283-299. https://doi.org/10.3390/world1030020
Chicago/Turabian StyleIslam, Md. Monirul, Arifa Jannat, Dewan Abdullah Al Rafi, and Kentaka Aruga. 2020. "Potential Economic Impacts of the COVID-19 Pandemic on South Asian Economies: A Review" World 1, no. 3: 283-299. https://doi.org/10.3390/world1030020
APA StyleIslam, M. M., Jannat, A., Al Rafi, D. A., & Aruga, K. (2020). Potential Economic Impacts of the COVID-19 Pandemic on South Asian Economies: A Review. World, 1(3), 283-299. https://doi.org/10.3390/world1030020

