Inaccuracy in Structural Mechanics Simulation as a Function of Material Models
Abstract
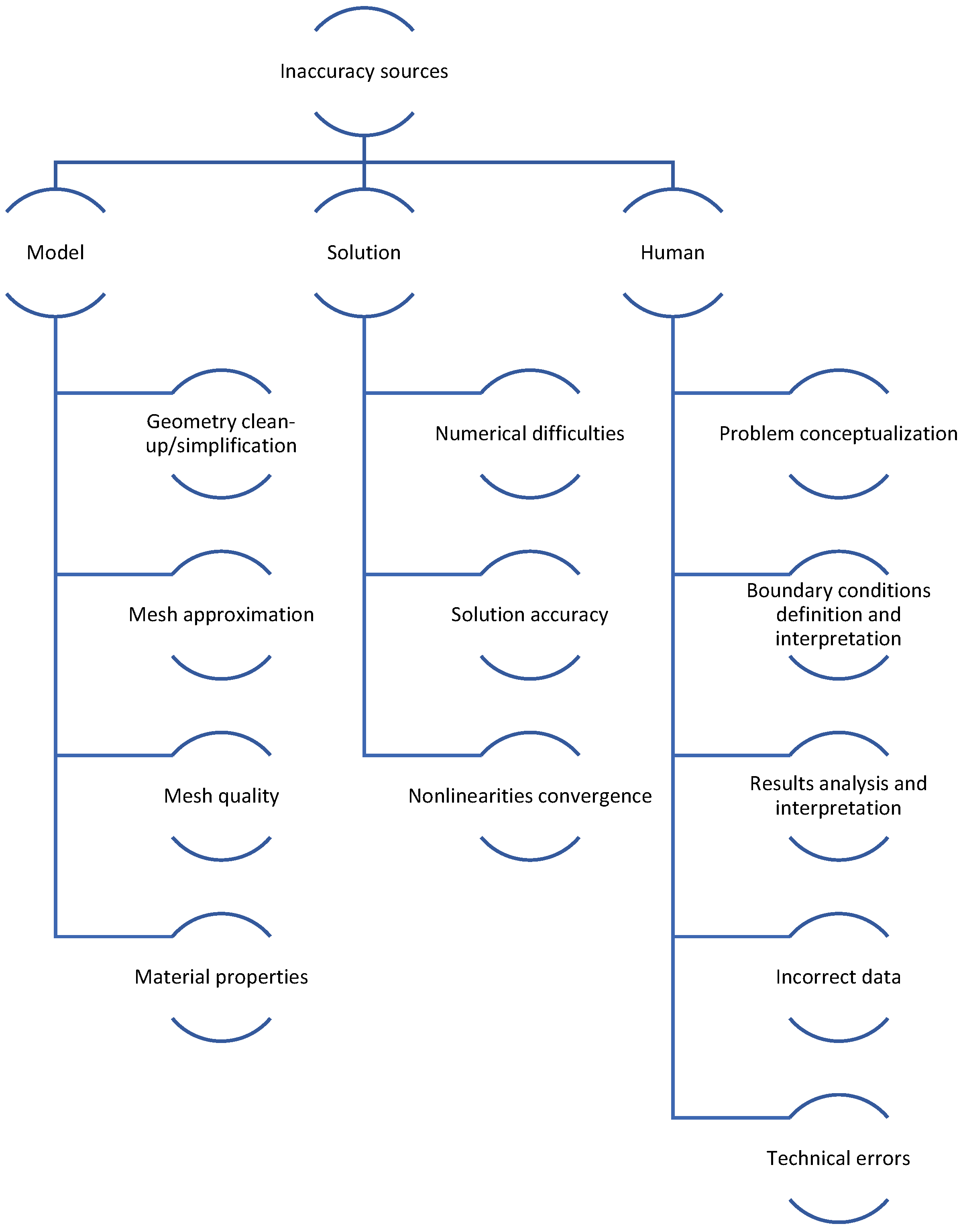
1. Introduction
2. Materials and Methods
2.1. The Method
- S1: Laboratory tests: Initially, the material property—stress–strain curve—is obtained using a Dynamic Material Analyzer (DMA) test machine, which is a conventional approach [30,31] for laboratory testing of material properties. Generally, DMA provides opportunities to measure stiffness, strength, and durability characteristics of test samples. It allows determining various mechanical material parameters as a function of time and temperature. This testing technology is common in the study of plastic materials, but it is also applicable to metal structures. Two important specifics are targeted:
- (1)
- The test is performed on a sample of a similar size and form to the physical prototype, or on the same material and workpiece used in further testing. The aim is to avoid, or at least reduce, the influence of factors such as geometry (thickness) and the material production process (e.g., possible hardening).
- (2)
- The three-point bending test is close to the testing of the physical prototype, thereby avoiding or at least reducing differences in boundary conditions across all stages of the current research study.
- S2: Virtual prototyping: Next, a virtual prototype is developed using data from the laboratory tests conducted in S1. It represents the testing of the virtual prototype, and the major output is the force-deflection history for the geometry under the applied force. Virtual prototyping is performed using numerical simulation of a specific sample that is close but different from the sample used in the preliminary stage S1. Its dimensions differ, except for thickness, which aims to reduce the influence of geometric parameters on material properties. The simulation model represents both the elastic and the plastic behavior of the material through a nonlinear analysis. Multilinear isotropic hardening is used to represent the behavior of the modeled object in the plastic region [32].
- S3: Testing of physical prototype: The last step is testing a physical prototype that corresponds to the virtual prototype. The test set-up includes a specially prepared fixture to reproduce different three-point bending tests, and a specimen with different widths and lengths, but with the same thickness as the one used in S1. The obtained force-deflection result is compared against that obtained in the S2 one. The differences are analyzed and discussed, and, if needed, the virtual prototype is corrected to achieve maximum accuracy.
2.2. The Materials and Used Tools
2.3. Used Virtual Prototype
3. Results
3.1. S1: Laboratory Tests
- (1)
- Stress–strain curve—this is the major output, used for the simulation of plasticity. It is obtained directly from the laboratory test bench—DMA 850—using the available software. A curve for each tested specimen is shown in Figure 5b. The average curve is used further in the virtual prototyping step.
- (2)
- Yield point—it is evaluated through measurement of the residual deformation (plastic). The residual deformation is measured over the tested specimen using the laboratory test bench’s measurement system, DMA 850. The values are reported in Table 1, for each test case. The residual deformation value is used to determine both yield strain and yield stress from the listings in the DMA 850 output file. The averaged values of yield stress and strain across the three tests are reported in Table 1 and used in the subsequent virtual prototyping step.
- (3)
- Elastic module—the measured flexural modulus is equivalent to the tensile modulus for very small strains in isotropic materials. Its values are listed in the laboratory test bench DMA 850 output file for each loading step. Subsequently, these output values are averaged and listed in Table 1, as well.
- The results for the three tested specimens are relatively close, with a deviation of less than 10% (+1%/−0.7% deviations in the yield stress, and +4.3%/−3.4% deviations in the averaged elasticity module). This shows a high level of confidence for this set of data, and it could be used for further application in the virtual prototyping stage.
- The elastic zone is nonlinear, but close to linear. Generally, aluminum alloys exhibit a smooth, nonlinear stress–strain response in the elastic zone before reaching the yield point [35]. This could be included in simulations by applying the Ramberg–Osgood law [36], but this law is not planned to be applied in the next step. The elasticity module does not show a constant value; it decreases in the plastic region with increasing strain. Its initial values are in the expected range of about 70 GPa, but the average values are about 50 GPa.
- The average yield stress is about 120 GPa, which is relatively low according to most studies [33], but it is mainly influenced by the material condition and production technology (specific production process details and heat treatment) [33]. This value will be used as a reference for further virtual prototyping and simulations, and as a reference point to examine its variations on results.
- The plastic region shows a negative gradient after 1.5% strain, and this is usually problematic for some of the simpler material models in finite element method software. This negative value is relatively small (max 16 MPa), and the stress values are becoming constant after reaching 2.4% strain. The material model in the software used in this study does not allow negative gradients in the plastic region, and small differences will occur due to the near-to-zero gradient used in the next step of the virtual prototyping simulation. This is a specific limitation of the used material model that will result in some differences in the reaction force in the plastic region, after reaching 1.5% strain. This specific characteristic could be important in cases where the reaction force in plastic region is of importance, by reducing it by less than 10%.
3.2. S2: Virtual Prototyping
3.3. S3: Testing of Physical Prototype
- The test results are highly coincident, with a relative standard deviation of maximum 5%. These deviations could be explained mainly by the accuracy of the values reading and of the specifics of the testing equipment (tolerances in screw drive, for instance). Nevertheless, the average error is insignificant, and these results and their averages could be used for further examination.
- The elastic zone is slightly nonlinear, and that corresponds to the results obtained in S1: Laboratory tests. This is a definitive confirmation of the observed change in the elasticity module in the laboratory tests.
- The reached maximum average force—5.5 N—is very close to the simulation results—5.6 N (less than 2%), even with the observed differences in elasticity region.
4. Discussion
4.1. Results Comparison
- The elastic zone in the simulation results is linear, whereas the physical prototype testing results show a nonlinear elastic zone. This is due to the specifics of simulation, as discussed above.
- The slope in the elastic zone—elasticity module—is very similar for both sets of results. Nevertheless, the elasticity module in physical tests varies (both in S1 results and in S3 results).
- There are some differences in the plasticity zone results, but the final force is very close between the simulation results and the physical testing data. There is a certain misalignment between the measured characteristic of the material—the stress–strain curve, especially its negative gradient—and the measured force-deflection curve of the physical prototype (which has a small but constant positive gradient). It is mainly due to the specifics of the S3 test and its inaccuracies.
- The yield point is a critical material characteristic, but it is not easily identified. Any shift in this point results in different results in the plastic region, easily expressed by the change in maximum reaction force. Further examinations are required to quantify in higher detail its influence on the material’s characteristics.
4.2. Evaluation of Material Parameters Sensitivity
5. Conclusions
- The study of the correspondence between virtual prototyping results and physical testing shows sufficient agreement between the obtained data (force-displacement curves). This is achieved by preliminary testing of the used material to determine its exact stress–strain characteristics, which correspond to the material condition (production technology used). It clearly shows that an accurate extraction of material data through laboratory tests is a prerequisite for obtaining adequate simulation results for a virtual prototype, even across different designs, provided the material is used under identical conditions and with the same production technology.
- The measured average elastic modulus of about 50 GPa differs from the typically used value for aluminum alloys, approximately 70 GPa [33,34,37]. This difference is confirmed by the tests in S3, which show very good correlation to the virtual prototype, especially in elasticity zone (elasticity module differs less than 5%). The data in S1 and S3 tests are obtained using different load application rates, and that factor could be neglected. Two main specifics should be pointed out: the material condition (production technology), causing material imperfections (defects), or the small characteristic dimension of the sample (thickness). Usually, the typical value of 70 GPa is correct for initial loading in the elastic zone. Further loads in the elasticity zone will result in a lower elastic modulus, which could proportionally influence the accuracy of simulation results. Deviations in the elasticity module could result in 15% differences in the obtained results, either in the elasticity or in the plasticity regions. Anyway, this specific should be accounted when high accuracy of the results in the elasticity region is required.
Author Contributions
Funding
Data Availability Statement
Conflicts of Interest
Abbreviations
| VP | Virtual prototyping |
| PhP | Physical prototyping |
| FEA | Finite Element Analysis |
| DMA | Dynamic Material Analyzer |
References
- Wang, G. Definition and Review of Virtual Prototyping. J. Comput. Inf. Sci. Eng. 2002, 2, 232–236. [Google Scholar] [CrossRef]
- Chu, C.-H.; Kao, E.-T. A Comparative Study of Design Evaluation with Virtual Prototypes Versus a Physical Product. Appl. Sci. 2020, 10, 4723. [Google Scholar] [CrossRef]
- Kent, L.; Snider, C.; Gopsill, J.; Hicks, B. Mixed reality in design prototyping: A systematic review. Des. Stud. 2021, 77, 101046. [Google Scholar] [CrossRef]
- Gibson, I.; Gao, Z.; Campbell, I. A comparative study of virtual prototyping and physical prototyping. Int. J. Manuf. Technol. Manag. 2004, 6, 503–522. [Google Scholar] [CrossRef]
- Liu, B. Integration of Physical and Virtual Prototyping; Loughborough University: Loughborough, UK, 2011. [Google Scholar]
- Todorov, G.D.; Kamberov, K.H. Black box/white box hybrid method for virtual prototyping validation of multiphysics simulations and testing. IOP Conf. Ser. Mater. Sci. Eng. 2020, 878, 012051. [Google Scholar] [CrossRef]
- Kulkarni, A.; Kapoor, A.; Iyer, M.; Kosse, V. Virtual prototyping used as validation tool in automotive design. In Proceedings of the 19th International Congress on Modelling and Simulation, Perth, Australia, 15–17 May 2011. [Google Scholar]
- Coutts, E.R.; Pugsley, C. Physical versus Virtual Prototyping and Their Effect on Design Solutions. In Proceedings of the Fifth International Conference on Design Creativity—ICDC2018, Bath, UK, 20–24 April 2018. [Google Scholar]
- Malakov, I.; Zaharinov, V. Optimization of size ranges of technical products. Appl. Mech. Mater. 2016, 859, 194–203. [Google Scholar] [CrossRef]
- Fong, J.; Filliben, J.; Fields, R.; Bernstein, B.; Marcal, P. Uncertainty in Finite Element Modeling and Failure Analysis: A Metrology-Based Approach. J. Press. Vessel Technol.-Transact. ASME 2006, 128, 140–147. [Google Scholar] [CrossRef]
- Tekkaya, A.E.; Martins, P.F. Accuracy, Reliability and Validity of Finite Element Analysis in Metal Forming: A User’s Perspective. Eng. Comput. 2009, 26, 1026–1055. [Google Scholar] [CrossRef]
- Zohdi, T.I. Accuracy of the Finite Element Method. In A Finite Element Primer for Beginners; Briefs in Applied Sciences and Technology; Springer: Berlin/Heidelberg, Germany, 2015. [Google Scholar]
- Debney, P.; Hendry, S.; Kannan, R. Accuracy and precision in finite-element analysis. Struct. Eng. 2023, 101, 62–65. [Google Scholar] [CrossRef]
- Ali, M.H. Studied validation of finite element modeling for titanium alloy (Ti–6Al–4V) at face milling. Heliyon 2023, 9, e17670. [Google Scholar] [CrossRef]
- Cook, R.D. Finite Element Modeling for Stress Analysis; J. Wiley & Sons: New York, NY, USA, 1995. [Google Scholar]
- Hellen, T.K.; Becker, A.A. Finite Element Analysis for Engineers—A Primer, 1st ed.; NAFEMS: London, UK, 2013. [Google Scholar]
- Chen, B.; Starman, B.; Halilovič, M.; Berglund, L.; Coppieters, S. Finite Element Model Updating for Material Model Calibration: A Review and Guide to Practice. Arch. Comput. Meth. Eng. 2024, 32, 121–128. [Google Scholar] [CrossRef]
- Halamka, J.; Bartošák, M. Use of machine learning in determining the parameters of viscoplastic models. Eng. Comput. 2025, 42, 1927–1941. [Google Scholar] [CrossRef]
- Sarema, B.; Matope, S.; Nagel, M.; Sterzing, A. Material Characterization Experiments and Data Preparation for a Finite Element Analysis of the Deep Drawing Process Using AA 1050-O. J. Manuf. Mater. Proc. 2025, 9, 33. [Google Scholar]
- Yu, Y.; Liu, H.; Qian, K.; Yang, H.; McGehee, M.; Gu, J.; Luo, D.; Yao, L.; Zhang, Y.J. Material characterization and precise finite element analysis of fiber reinforced thermoplastic composites for 4D printing. Comput.-Aid. Des. 2020, 122, 102817. [Google Scholar] [CrossRef]
- Roylance, D. Mechanical Properties of Materials; MIT: Cambridge, MA, USA, 2008. [Google Scholar]
- Yang, Z. Material Modeling in Finite Element Analysis; CRC Press: New York, NY, USA, 2023. [Google Scholar]
- Chaboche, J.L.; Rousselier, G. On the plastic and viscoplastic constitutive equations—Part I: Rules developed with internal variable concept. J. Press. Vessel Technol. 1983, 103, 453–464. [Google Scholar] [CrossRef]
- Wang, J.D.; Ohno, N. Two equivalent forms of nonlinear kinematic hardening: Application to nonisothermal plasticity. Int. J. Plast. 1991, 7, 637–650. [Google Scholar] [CrossRef]
- Arruda, E.; Boyce, M. A three-dimensional constitutional model for the large stretch behavior of rubber elastic materials. J. Mech. Phys. Solids 1993, 42, 389–412. [Google Scholar] [CrossRef]
- Ogden, R.; Roxburgh, D. A pseudo-elastic model for the Mullins effect in filled rubber. Proc. R. Soc. Lond. Ser. A 1999, 455, 2861–2877. [Google Scholar] [CrossRef]
- Bergstrom, J. Mechanics of Solid Polymers; Elsevier: Amsterdam, The Netherlands, 2015. [Google Scholar]
- Seisenbacher, B.; Winter, G.; Grun, F. Improved approach to determine the material parameters for a combined hardening model. Mater. Sci. Appl. 2018, 9, 357–367. [Google Scholar] [CrossRef][Green Version]
- Xu, X.; Dai, Z. Numerical implementation of a modified Mohr-Coulomb model and its application. J. Mod. Transp. 2017, 25, 40–51. [Google Scholar]
- Chaudhary, B.; Li, H.; Matos, H. Long-term mechanical performance of 3D printed thermoplastics in seawater environments. Res. Mater. 2023, 17, 100381. [Google Scholar] [CrossRef]
- Phansalkar, S.P.; Mittakolu, R.; Han, B.; Kim, T. Enhanced DMA Test Procedure to Measure Viscoelastic Properties of Epoxy-Based Molding Compound: Multiple Oscillatory Strain Amplitudes and Monotonic Loading. Micromachines 2025, 16, 384. [Google Scholar] [CrossRef] [PubMed]
- Soffel, F.; Eisenbarth, D.; Hosseini, E.; Wegener, K. Interface strength and mechanical properties of Inconel 718 processed sequentially by casting, milling, and direct metal deposition. J. Mater. Proc. Technol. 2020, 291, 117021. [Google Scholar] [CrossRef]
- Elkholy, A.N.M.; Mohamed, H.K.; El-Abden, S.Z. Mechanical characteristics of AL-1050 and Al-6061 alloys deformed using equal channel angular rolling process. Zast. Mater. 2022, 63, 484–492. [Google Scholar]
- Hajizadeh, K.; Ejtemaei, S.; Kurzydłowski, K.J. Microstructure and Mechanical Properties of 1050 Aluminum after the Combined Processes of Constrained Groove Pressing and Cold Rolling. Phys. Met. Metallogr. 2020, 121, 79–85. [Google Scholar] [CrossRef]
- Szwed, A.; Gajewski, M. A Nonlinear Elastic Model for Compressible Aluminum Alloys with Finite Element Implementation. Materials 2021, 14, 7351. [Google Scholar] [CrossRef]
- Chen, L.; Yu, Y.; Song, W.; Wang, T.; Sun, W. Stability of geometrically imperfect struts with Ramberg–Osgood constitutive law. Thin-Walled Struct. 2022, 177, 109438. [Google Scholar] [CrossRef]
- Doty, H.W.; Hernandez-Sandoval, J.; Ammar, H.R.; Songmene, V.; Samuel, F.H. Determination of Young’s modulus in aluminum alloys: Role of precipitates, dispersoids, and intermetallics. J. Mater. Res. Technol. 2025, 37, 3549–3562. [Google Scholar] [CrossRef]











| Test No | Deformation, mm | Yield Strain, mm/mm | Yield Stress, MPa | Averaged Elasticity Module, MPa | ||
|---|---|---|---|---|---|---|
| Total | Residual | Elastic | ||||
| 1 | 5.998 | 5.610 | 0.388 | 0.291 | 120.8 | 49,153.5 |
| 2 | 5.998 | 5.664 | 0.334 | 0.250 | 122.4 | 50,369.9 |
| 3 | 5.998 | 5.676 | 0.322 | 0.241 | 120.2 | 53,051.1 |
| Averaged | 5.998 | 5.650 | 0.348 | 0.261 | 121.1 | 50,858.2 |
Disclaimer/Publisher’s Note: The statements, opinions and data contained in all publications are solely those of the individual author(s) and contributor(s) and not of MDPI and/or the editor(s). MDPI and/or the editor(s) disclaim responsibility for any injury to people or property resulting from any ideas, methods, instructions or products referred to in the content. |
© 2026 by the authors. Licensee MDPI, Basel, Switzerland. This article is an open access article distributed under the terms and conditions of the Creative Commons Attribution (CC BY) license.
Share and Cite
Todorov, G.; Kamberov, K.; Dimitrov, K. Inaccuracy in Structural Mechanics Simulation as a Function of Material Models. Modelling 2026, 7, 25. https://doi.org/10.3390/modelling7010025
Todorov G, Kamberov K, Dimitrov K. Inaccuracy in Structural Mechanics Simulation as a Function of Material Models. Modelling. 2026; 7(1):25. https://doi.org/10.3390/modelling7010025
Chicago/Turabian StyleTodorov, Georgi, Konstantin Kamberov, and Konstantin Dimitrov. 2026. "Inaccuracy in Structural Mechanics Simulation as a Function of Material Models" Modelling 7, no. 1: 25. https://doi.org/10.3390/modelling7010025
APA StyleTodorov, G., Kamberov, K., & Dimitrov, K. (2026). Inaccuracy in Structural Mechanics Simulation as a Function of Material Models. Modelling, 7(1), 25. https://doi.org/10.3390/modelling7010025

