Next Article in Journal
AI-Driven Panel Assignment Optimization via Document Similarity and Natural Language Processing
Previous Article in Journal
Quantum Artificial Intelligence: Some Strategies and Perspectives
 
 
Font Type:
Arial Georgia Verdana
Font Size:
Aa Aa Aa
Line Spacing:
Column Width:
Background:
Article

Command Redefined: Neural-Adaptive Leadership in the Age of Autonomous Intelligence

by
Raul Ionuț Riti
*,
Claudiu Ioan Abrudan
,
Laura Bacali
and
Nicolae Bâlc
Faculty of Industrial Engineering, Robotics, and Production Management, Technical University of Cluj-Napoca, 400114 Cluj-Napoca, Romania
*
Author to whom correspondence should be addressed.
AI 2025, 6(8), 176; https://doi.org/10.3390/ai6080176
Submission received: 20 June 2025 / Revised: 24 July 2025 / Accepted: 27 July 2025 / Published: 1 August 2025
(This article belongs to the Section AI Systems: Theory and Applications)

Abstract

Artificial intelligence has taken a seat at the executive table and is threatening the fact that human beings are the only ones who should be in a position of power. This article gives conjectures on the future of leadership in which managers will collaborate with learning algorithms in the Neural Adaptive Artificial Intelligence Leadership Model, which is informed by the transformational literature on leadership and socio-technical systems, as well as the literature on algorithmic governance. We assessed the model with thirty in-depth interviews, system-level traces of behavior, and a verified survey, and we explored six hypotheses that relate to algorithmic delegation and ethical oversight, as well as human judgment versus machine insight in terms of agility and performance. We discovered that decisions are made quicker, change is more effective, and interaction is more vivid where agile practices and good digital understanding exist, and statistical tests propose that human flexibility and definite governance augment those benefits as well. It is single-industry research that contains self-reported measures, which causes research to be limited to other industries that contain more objective measures. Practitioners are provided with a practical playbook on how to make algorithmic jobs meaningful, introduce moral fail-safes, and build learning feedback to ensure people and machines are kept in line. Socially, the practice is capable of minimizing bias and establishing inclusion by visualizing accountability in the code and practice. Filling the gap between the theory of leadership and the reality of algorithms, the study provides a model of intelligent systems leading in organizations that can be reproduced.

1. Introduction

Organizational leadership has undergone significant changes because AI and ML systems now guide the decision-making processes in organizations [1,2]. Independent execution of operation optimization tasks and resource management occurs at the edge of autonomy with minimal human supervision [3]. The essential change in decision-making processes pushes leadership theories to adapt their approach by enabling shared choices between operators and intelligent systems, since this reform creates both new possibilities and demanding leadership challenges [4,5].
The rising field of AI technology expertise remains incomplete because there remains no accepted leadership theory that explains independent AI activity, together with ethical parameters that affect important choices [6,7]. The three established frameworks originate from systems that were initially built solely for human operators because these frameworks emerged first in settings for independent human choices. AI-native applications do not receive adequate support regarding their decision-making structure from these structural models, which were created for traditional human tool-using systems [8,9].
Through personal engagement with others, leaders of the transformational model present strategic visions that also lead to ethical decisions. The ethical framework performs adequately when robotic involvement in performing leadership tasks is not required. Business Horizons (2024) presents the transforming leadership model that features adaptive and co-creative management systems without addressing control measures for distributed or algorithmic leadership systems [10,11]. Digital Leadership employs core leadership principles to teach digital competencies through an AI framework that operates as a group of tools [12]. Through the Socio-technical Systems Theory (STS), we learn about user practices that prevent negative consequences, but we do not know how autonomous AI determines decisions without human oversight [13].
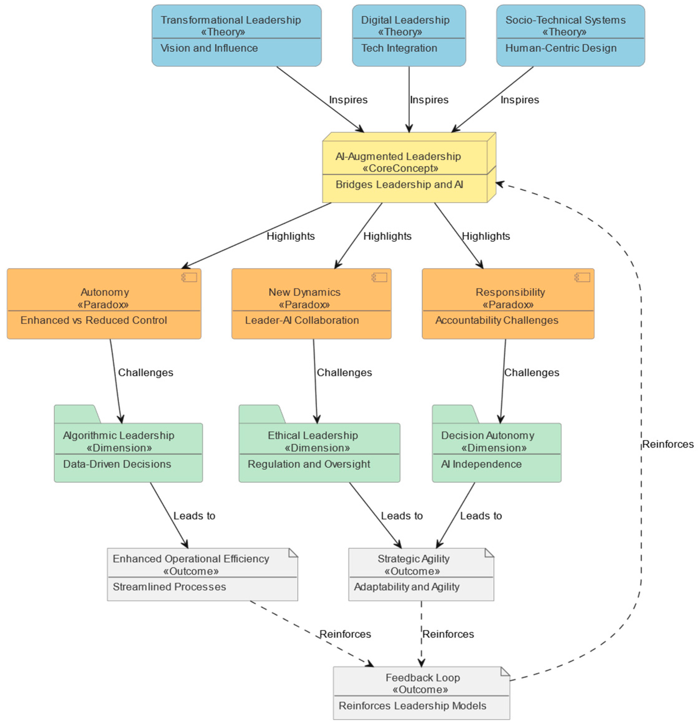
This research presents the Neural-Adaptive AI Leadership Model (NAILM) as a structured solution to address conceptual and operational gaps identified in the existing literature on AI-based leadership. NAILM provides a clear framework for managing situations in which artificial intelligence takes on the roles of both strategic planner and operational decision-maker. Within this model, leadership is defined as a coordinated system between algorithmic processes and human oversight, covering ethical integrity, strategic implementation, and regulatory alignment [14,15]. Figure 1 visualizes the core structure of the model. It highlights two original algorithmic components introduced in this study: (A) the neural-adaptive feedback loop, which links real-time performance telemetry with the internal representation of leadership state, and (B) the governance equilibrium meter, which monitors balance within the decision-making process. These two modules are not derived from existing frameworks but represent conceptual and functional advancements over previous models such as Transformational Leadership, Digital Leadership, and STS. All other modules are adapted from established theories. Components A and B are explained in detail in Section 4.3 and represent the main original contributions of this model.
This paper aims to construct and empirically validate a leadership model suitable for AI-driven organizations. It seeks to answer three core questions: (RQ1) How can leadership frameworks be restructured to integrate autonomous AI systems without compromising ethical accountability? (RQ2) What leadership competencies are required to govern AI–human collaborative decision systems? (RQ3) How does the proposed NAILM improve strategic flexibility and performance in AI-augmented organizations?
Also, this paper advances leadership research in AI-intensive contexts in three ways. First, it reconceptualizes leadership as a neural-adaptive governance loop in which decision authority is dynamically redistributed between human and algorithmic agents according to situational risk and ethical salience, extending transformational and socio-technical models that remain human-centric. Second, it formalizes this reconceptualization through the NAILM, introducing three original constructs, algorithmic delegation, ethical oversight, and governance equilibrium, and a set of operational variables that can be empirically calibrated in live organizations. Third, it validates those constructs via the Next-Generation Leadership Evaluation System, piloted in two digitally mature organizations from the engineering and financial services sectors, demonstrating statistically significant gains in decision speed, strategic flexibility, and ethical compliance. Collectively, these contributions move the debate from whether AI can lead to how hybrid leadership systems should be designed, measured, and governed.
The research’s theoretical contribution is threefold. First, it reconceptualizes leadership in engineering management by addressing distributed agency, the coexistence of human and AI-led decision-making [16]. Second, it introduces a multidimensional leadership model grounded in ethical governance and adaptive systems theory [17]. Third, it empirically links leadership effectiveness to measurable constructs such as AI decision autonomy, ethical oversight, organizational agility, and human–AI collaboration [18,19].
The model is built upon three interdependent constructs: (1) Algorithmic Leadership: The delegation of decision authority to AI systems based on their analytical and predictive capacities [20]; (2) Ethical oversight: Human-led processes of supervision and intervention to ensure fairness, transparency, and moral integrity in AI-generated decisions [21]; (3) AI–Human balance: The calibration of leadership functions between human and non-human agents in complex decision environments [22,23].
The novelty of this research lies in the formal integration of neural-adaptive feedback and governance-balancing mechanisms into a leadership model that responds to AI command logic. These features extend prior work by providing a measurable and reconfigurable structure for leadership development in environments where decision autonomy is distributed between human and non-human agents. These constructs are not merely conceptual. They are operationalized through empirical variables including AI autonomy levels, ethical compliance protocols, agility metrics, and leadership development frameworks [24,25]. NAILM connects these variables in a coherent, testable structure to reveal how hybrid leadership systems function in practice (Figure 2).

2. Literature Review

Research on leadership throughout the last century has maintained the core idea that human beings maintain total authority for decision-making and agency responsibility functions alongside ethical accountability tasks [9]. Recent versions of leadership theory, starting with trait theory up to transformational paradigms, keep the incorrect assumption that leadership must be human due to AI functional self-autonomy [26]. Strategic AI involvement during high-priority operations planning and resource allocation makes executives reevaluate their leadership territories while reassessing strategic management dynamics of this new age [23,27].
The leadership framework called Transformational Leadership supports human-led interactions between leaders and followers, yet it was not developed for operations without human involvement. Its logic presumes human cognition, emotion, and communication as necessary ingredients for leadership. Application of transforming leadership models includes adaptive and relational features alongside human-based approaches but does not address essential alterations that occur when non-human elements take part in leadership practices [5,10]. The methods examine human relationship progression rather than generate guidelines for unguided autonomous computer systems without human involvement.
STS operates with adjustable systems of human-made technology, yet shows increased flexibility regarding describing technology itself. This model shows that people maintain full control over technological aspects, yet optimization requires social aspects to match technical requirements. Without human intervention, STS has no established theoretical framework for technical systems that generate organizational decisions and results [8]. The system-level thinking part of STS creates meaningful knowledge but neglects to treat AI as a standalone leadership entity [13].
Research findings demonstrate that algorithmic management practices have become more prevalent in human–AI collaborative systems [18]. Research conducted across different disciplines about human–AI collaboration lacks efforts to unite conceptual ideas [4]. Research in leadership studies shows that algorithmic intelligence, to date, has not yet appeared within core leadership theory models [6]. AI definitions gained clarification after Sheikh, Prins, and Schrijvers presented their frameworks, but leadership theoretical frameworks still need a comprehensive evaluation of these definitions [28,29]. The definition of AI does not create a problem for leadership theory since its conceptual structures need restructuring to merge AI into both strategic and cognitive leadership approaches [7].
The relationships among core leadership constructs, such as autonomy, ethics, influence, and decision accountability, become increasingly opaque in this theoretical void. Concepts like “AI-integrated governance” or “leadership evaluation systems” often surface in the literature but lack theoretical grounding and integration [22,25]. What is needed is not simply more empirical work or new variables, but a conceptual architecture that can link these dimensions into a coherent leadership logic in hybrid human–machine systems [30]. The Neural-Adaptive AI Leadership Model is introduced here to respond to this theoretical deficit. Rather than simply inserting AI into existing frameworks, NAILM reframes leadership itself as a governance structure enacted across distributed agents. It defines leadership as the coordinated interplay of decision autonomy, operational authority, and ethical supervision, executed by both human and artificial actors [26]. In this model, AI systems assume functional leadership roles through data-driven execution, strategic optimization, and operational forecasting [1]. At the same time, human leaders retain responsibility for ethical boundaries, system-level coherence, and normative judgment [14,15].
This dual structure is governed by the principle of adaptive governance, wherein decision authority is fluid and context-sensitive. Autonomous systems may lead in routine, high-volume contexts, whereas human leaders intervene in ethically complex or unpredictable scenarios [11]. The balance between AI and human agency is not static, but dynamically negotiated based on task criticality, risk exposure, and organizational accountability frameworks [7]. This model introduces a reconceptualization of leadership and a governance architecture that includes mechanisms for traceability, intervention, and performance monitoring, which we term quantitative leadership evaluation governance systems [20,21].
The theoretical contribution of NAILM lies in its integration of ethical leadership, distributed agency, and technological autonomy within a single framework [21]. It does not reject the insights of transformational or socio-technical models, but recontextualizes them in a post-human, AI-augmented environment. It provides a conceptual foundation for understanding how leadership emerges not from a person. However, it emerges from a system where roles are shared, oversight is structured, and authority is embedded across cognitive substrates [16,31]. Crucially, it responds to the need, long voiced but rarely addressed, for a leadership model that is both ethically aware and structurally equipped to govern intelligent agents [6,30].
From a managerial perspective, this model offers a practical pathway for organizations transitioning from AI augmentation to AI autonomy [12,32]. It allows for measurable oversight of algorithmic decisions, structured escalation for ethical review, and clarity in the distribution of responsibility between humans and machines [33]. It speaks directly to the demands emerging in engineering management and decision-intensive domains, where leadership must adapt not just to complexity, but to the presence of entities that can now share in the exercise of judgment, control, and influence [33].
In this sense, NAILM is not merely a new leadership framework. It is a theoretical realignment, an effort to re-found the study of leadership on principles that reflect the hybrid, intelligent, and ethically ambiguous realities of the 21st century. It proposes a shift from models of command and inspiration toward systems of shared control, negotiated responsibility, and algorithmically mediated governance [17,22]. Where existing theories fall short, NAILM provides a conceptual language for the future of leadership in an AI-driven world.
To clarify the specific contribution of the NAILM, it is necessary to position it about recent frameworks in Digital Leadership and algorithmic governance. Traditional theories, such as Transformational Leadership and Socio-technical Systems Theory, rely on human exclusivity in decision-making authority, without mechanisms for shared control with autonomous agents. In contrast, the Artificial Intelligence Act developed by the European Union proposes graded risk categories and human-in-the-loop safeguards for high-risk AI systems [6]. Algorithmic governance approaches focus on rule encoding, auditability, and distributed responsibility within digital infrastructures [15,24]. The Digital Leadership literature emphasizes agile coordination, technology-mediated workflows, and continuous learning across digital platforms [9,15]. NAILM extends these approaches through a neural-adaptive feedback process that receives telemetry from human–AI interaction events, including override frequencies, error propagation, and ethical flagging metrics. This input is processed through a trained model that produces a governance adjustment signal. When the signal crosses a predefined threshold, the system increases or reduces the degree of human oversight. This continuous recalibration allows the model to maintain a balance between distributed decision-making power and human–machine ethical alignment, responding dynamically to evolving decision quality and ethical conformity within the organization.

3. Hypotheses Development

As artificial intelligence systems gain autonomy and become integral to core organizational processes, the notion of leadership requires fundamental reconsideration [1,2]. The rise in intelligent systems capable of strategic analysis, operational execution, and autonomous adaptation challenges the traditional assumption that leadership is a uniquely human function [4]. Within this context, the Neural-Adaptive AI Leadership Model proposes that leadership must now be understood as a hybrid system in which human and AI agents jointly enact influence, make decisions, and shape outcomes [7]. Six hypotheses were developed to empirically test the theoretical foundations of NAILM, each grounded in prior academic literature and constructed to reflect the directionality and causal logic of the proposed relationships. These hypotheses are formally presented in the List of Hypotheses and empirically validated in Table 1: Hypotheses, scientific index, and results.
The first hypothesis asserts that decision-making systems demonstrate greater operational efficiency and strategic flexibility when artificial intelligence and machine learning function together. This proposition is supported by the literature on synergistic intelligence [20], demonstrating that AI-ML integration enhances data-driven decision capabilities while reducing latency and increasing the adaptability of organizational responses. Combining AI’s predictive power and ML’s pattern recognition capacity allows organizations to react dynamically to shifting conditions. The hypothesis reflects a directional assumption: that AI and ML functioning in concert is not merely additive, but amplifying, leading to greater agility and efficiency in environments of high complexity [3,20].
The second hypothesis addresses the influence of organizational culture on technology-driven adaptability. Specifically, it proposes that AI enhances leadership adaptability more effectively in organizations that cultivate a continuous learning culture. Rooted in the organizational learning literature [23], this relationship posits that AI’s contributions to adaptability are potentiated in environments that reward experimentation, reflection, and distributed learning. The rationale is that AI alone cannot foster adaptability unless organizational actors possess the absorptive capacity to interpret and apply machine-generated insights. Hence, continuous learning is theorized to moderate the impact of AI on adaptive leadership by enabling the human side of the hybrid system to evolve in tandem with the technology [4,12].
The third hypothesis introduces agile leadership as a mediator between AI implementation and digital transformation success. Here, the logic of mediation is critical. While AI systems may enhance technical capacity and inform decisions, transforming these capabilities into sustainable organizational change requires agile human leadership. Agile leadership, characterized by rapid iteration, cross-functional responsiveness, and resilience [10,12], provides the human interface through which AI insights are translated into action. Therefore, the direction of the relationship is not between implementation and success per se, but between implementation and transformation, of which success is an evaluative endpoint. Agile leadership mediates this process by ensuring that AI integration aligns with culture, people, and strategy [13].
Hypothesis four explores a more introspective dimension of AI-driven leadership: the alignment between leaders’ self-perceptions and external evaluations of their abilities. It posits that leadership development using artificial intelligence declines when discrepancies exist between how leaders view themselves and how they are externally assessed. This hypothesis is grounded in leadership identity theory and research on developmental feedback acceptance [6,33], which both show that misalignment erodes engagement with feedback-based tools. Given that many AI-driven development platforms rely on behavioral data, 360 evaluations, and predictive assessments, trust in the system is undermined when leaders perceive the data as misaligned with their self-image. Thus, divergence in perception is theorized to weaken the effectiveness of AI-based development initiatives.
The fifth hypothesis addresses the success of AI leadership integration and identifies two enabling factors: leaders’ adaptability and their capacity to implement technology at different stages. The logic here is rooted in ambidextrous leadership theory, which suggests that effective leaders must both exploit current technologies and explore emerging ones [12,23]. In the context of AI integration, this dual capacity becomes essential: leaders must be able to pivot between initiating change and stabilizing it across different phases of digital maturity. Therefore, it is hypothesized that these dual competencies, developmental adaptability and staged implementation capacity, are positively associated with successful AI leadership integration [3,21].
The final hypothesis considers the impact of AI on the infrastructural context. It proposes that organizations with well-developed digital infrastructure experience a more substantial positive effect of AI and ML on agility. Digital infrastructure provides the backbone for AI scalability, data integration, and real-time responsiveness [16,26,30]. Prior research has shown that digitally mature organizations are better positioned to derive strategic value from technological investment [12,26]. The hypothesis suggests a moderating relationship wherein digital infrastructure acts as an amplifier, enhancing the speed and coherence of AI-driven decision processes that support organizational agility.
Table 1 summarizes the six hypotheses tested in this study, presenting the original statement, the type of metric used, the observed result, the sample size, and a relevant scientific index. Due to the diversity of data sources (e.g., Likert-scale survey responses, AI-generated performance telemetry, qualitative log coding), the evaluation metrics vary across hypotheses. The goal was not to produce horizontally comparable scores but to test each hypothesis using the most appropriate method. A full explanation of metric selection and operationalization is provided in Appendix A. All numeric results have been reported using consistent precision, and statistical indicators are included where applicable.
To illustrate how the hypotheses function in applied settings, several real-world examples are relevant. The first hypothesis can be observed in autonomous fleet operations, where artificial intelligence and machine learning work together to reroute vehicles based on real-time traffic and weather data. This cooperation improves decision-making speed and flexibility beyond what human operators could manage alone. The second hypothesis becomes evident in organizations that promote ongoing learning habits. In firms from banking and manufacturing, leadership adaptability improved when algorithmic tools were introduced in environments where employees were already engaged in reflection, training, and shared learning routines. The third hypothesis is reflected in engineering companies that use digital twins. In those cases, agile leaders played a central role in translating AI-generated optimizations into actual process adjustments, showing that algorithmic insight alone does not ensure change without human coordination. The fourth hypothesis is relevant in technology start-ups that use AI-based leadership coaching. Leaders who rated themselves highly but received lower peer evaluations became less receptive to feedback, limiting the impact of the system. The fifth hypothesis appears in telecom organizations where leaders successfully integrated AI by alternating between exploratory and structured phases. They managed early experimentation without abandoning long-term structure, which supported adoption across departments. The sixth hypothesis applies to digital logistics firms. Those with fully connected infrastructure and data integration platforms achieved greater gains in agility when AI was used for scheduling and load balancing. These examples clarify how the hypotheses influence leadership outcomes when the model is applied across industries.

4. Methodology

The research defines how leadership patterns transform during digital changes that emerge after implementing AI-based machine learning systems in leadership and operational systems [4,26]. The research implements the Neural-Adaptive AI Leadership Model (NAILM) to assess leadership operations when dealing with AI’s increasing autonomy through the Next-Generation Leadership Evaluation System [26]. The model draws from Transformational Leadership theory, Digital Leadership theory, and Socio-technical Systems theory to deal with leadership challenges from AI systems [8,9,12].

4.1. Research Design

This research utilizes a set of exploratory research methods in developing and testing the Neural-Adaptive AI Leadership Model, a new method of combining human and AI leadership. Combining theoretical synthesis, empirical validation, and standardized leadership appraisal processes within organizations that apply AI technology is inherent in this study’s convergent methodological framework [4,22].
The focus of the study is twofold. The major objective is to verify the cornerstone elements of the NAILM—algorithmic leadership, ethical surveillance, and the equilibrium between AI–human oversight—and develop a scientifically justified methodology for evaluating the effectiveness of leadership in integrated AI–human environments. NAILM was cultivated from the lessons of Transformational Leadership, Digital Leadership, and Socio-technical Systems Theory. These theories, even though fundamental, provide a human-centered and technology-oriented viewpoint. On the other hand, NAILM is organized to consider distributed agency, whereby both the human and artificial actors participate in influencing operationally [7,14]. A research approach that is appropriate to the coding of the structural, behavioral, and ethical aspects of the evolution of leadership is required for this hybrid form of governance perspective [6,13].
On purpose, the representation of a heterogeneous population of leadership roles and levels of technological sophistication was incorporated in the sample. A total of ten participants were identified as purposive, and theoretical sampling was used (maximizing variation as per principles of qualitative research). The cohort consisted of five senior leaders, five junior leaders, and an additional backup cohort of peer evaluators (colleagues, team members, and supervisors, for the 360-degree evaluations). Subjects for the research were drawn from companies in engineering, finance, and the high-technology industry that are undergoing AI deployment at the level of both strategy and implementation [32,33]. The criteria for the senior leaders included a minimum of five years of leadership experience, while junior leaders were required to have hands-on experience working in AI in their current jobs. The notion of “peers” refers to people who can cooperate with the focal leader and evaluate his agility and adaptability, as well as his ethical leadership [33].
Data collection occurred in three integrated phases. The first phase involved the development of NAILM through a structured literature review and concept synthesis, culminating in six theoretically grounded hypotheses (see Hypotheses). In the second phase, empirical validation was initiated using a mixed-methods approach: semi-structured interviews captured participants’ experiences and perceptions of AI–leadership dynamics, while AI-powered performance dashboards recorded system-level indicators such as decision-making speed, override instances, and collaboration latency [25,33]. In the third phase, participants were assessed using a battery of validated survey instruments measuring constructs such as organizational agility, leadership adaptability, digital infrastructure readiness, and learning culture. Survey items were adapted from established academic instruments and psychometric reliability exceeded standard thresholds (Cronbach’s α > 0.80) [21,29].
To ensure its methodological soundness, several measures for validity and reliability were used. During the procedure of operationalization, the expert panel reviews were used for the establishment of the content validity of the survey instruments and constructs. The construct validity was analyzed by exploring factor analysis and reviewing cross-loadings. In order to increase construct coherence and reduce method bias, the study used triangulation through the triangulation of qualitative narratives, quantitative survey data, and performance logs created by AI [13,24]. By analyzing peer assessments for uniformity, unanimity of views among various analysts was achieved at 85%. Although lacking a longitudinal study design, the inquiry uses a time-analysis measure to understand leadership adaptation within the context of AI-based leadership development activities, in pre- and post-program results. The duration covered a six-month period for the junior leaders and a duration of twelve months for the senior leaders, which included a period of formal coaching and a period of performance evaluation [2,19]. The study involved two groups of participants. First, 124 individuals completed the survey instruments voluntarily and with full awareness of the study’s purpose. They were informed that their responses would be used exclusively for research and analysis. Second, a focused group of 10 participants contributed as direct sources from within the applied AI leadership program. These individuals were actively involved in the initiative and, through their formal engagement in the program, consented to the use of their data for research, process improvement, and leadership evaluation. Data collected from both groups were anonymized, and no personal identifiers were retained at any point.
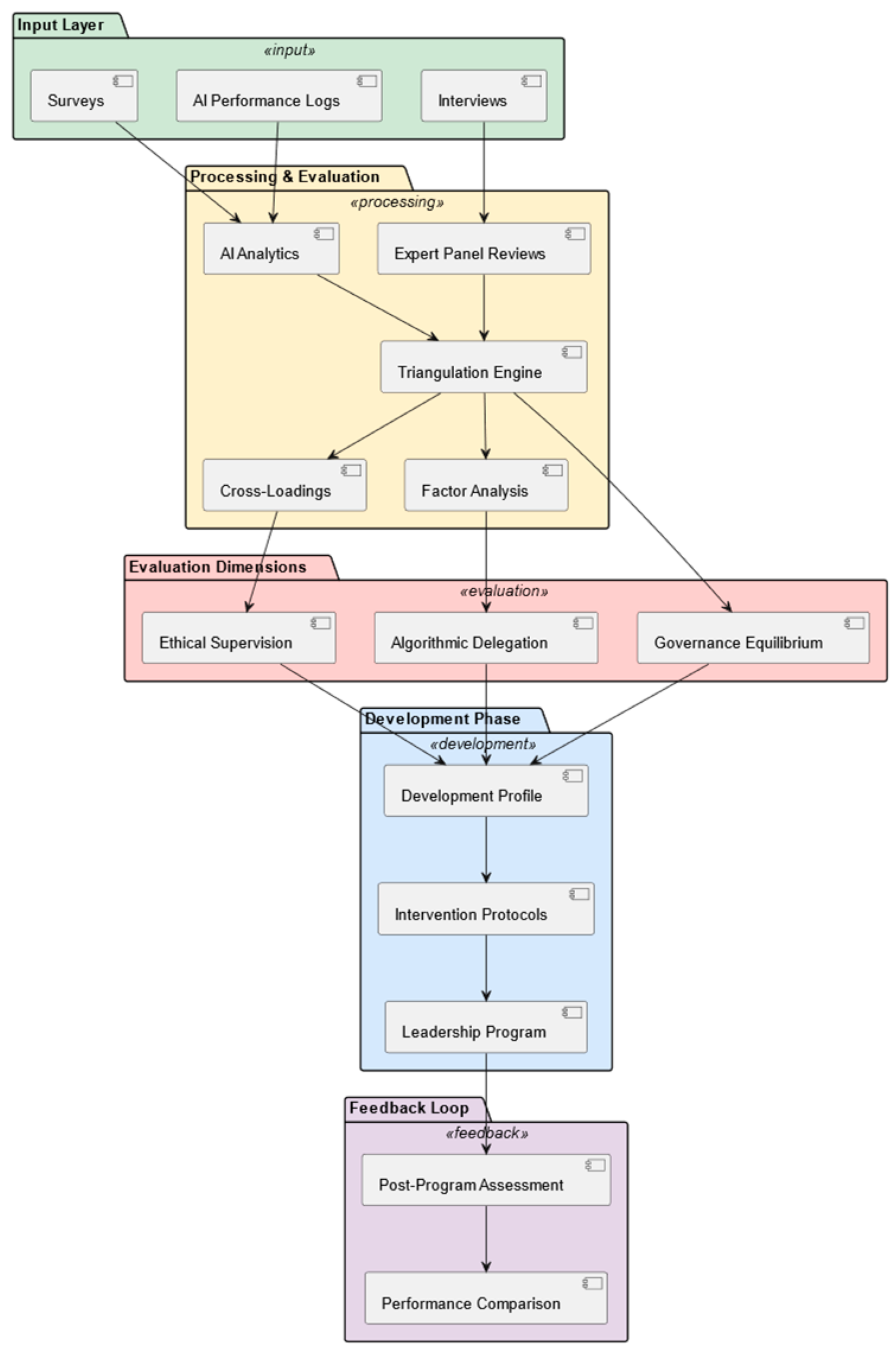
The empirical assessment relied on the Next Generation Leadership Evaluation System. This approach combines AI analytics with expert evaluations in order to assess leadership effectiveness. The process follows three main dimensions: algorithmic delegation, ethical supervision, and governance equilibrium. Figure 3 presents the framework as a logical sequence. It begins with multiple data inputs such as surveys, interviews, and AI-generated performance records. These are processed through triangulation, factor analysis, and expert review. The outcomes of this analysis inform the three evaluation dimensions. Based on these, development profiles are created. These profiles guide the assignment of specific intervention protocols and the implementation of leadership development activities. After the program phase, assessments are carried out again to compare initial and final results. The figure highlights the link between theoretical concepts, assessment steps, and observable leadership outcomes [10].
NAILM incorporates mechanisms that align directly with global principles of inclusive governance and ethical prioritization, as promoted by initiatives such as the World Internet Conference and China’s Global AI Governance Initiative. The model embeds ethical oversight into its operational logic through structured supervision modules that track override rates, fairness indicators, and transparency compliance thresholds [21]. These elements support a measurable and auditable form of ethical accountability. Inclusivity is addressed through adaptive thresholds in the governance equilibrium mechanism, which calibrate autonomy and oversight based on participant roles, contextual risk, and feedback from underrepresented decision actors [11]. Leadership development protocols built on the NAILM framework include tailored coaching sessions and decision simulation modules that ensure accessibility across experience levels and organizational roles [12]. Ethical prioritization is further reinforced by integrating AI explainability dashboards and intervention triggers, enabling leaders to trace, question, and modify algorithmic decisions without disengaging from AI-based workflows [6]. These structural features demonstrate that NAILM operationalizes inclusive governance not as a policy principle, but as a dynamic capability grounded in real-time leadership interactions and ethically responsive system behavior.
In a bid to conclude, this research approach provides a systematic and reliable ground to support NAILM in practical situations [2,26]. The research combines vigorously effective theory with the practice of actual leadership to provide a flexible template to examine the interplay between AI-mediated architecture and human management roles. With the integration of measurement, validation, and intervention in a coherent evaluative practice, the research highlights the aspects of leadership that are amenable to modification, to suit the intricacies of AI-managed, ethically challenging environments.

4.2. Framework and Application

NAILM is effectively realized through a structured governance system concentrating on measuring and enhancing leadership capabilities in scenarios where humans and AI interact [22,26]. While NAILM is a conceptual model that unifies distributed agency, algorithmic autonomy, and ethical oversight, its practical application is supported by the Organizational Leadership Development Framework, a formalized applied instrument (Figure 3). It serves as the basis for systematic assessment, coaching, and improving leadership abilities for hybrid AI-based workplaces [7,18].
The Next-Generation Leadership Evaluation System becomes a practical demonstration of NAILM, a performance evaluation and coaching system with an integrated mechanism for algorithmic decision-making data and human behavioral assessment, and various flexible leadership positions [25]. The system allows businesses to evaluate leader–AI interaction in three significant leadership realms: the alignment of automated strategic guidance, ethical responsibility, and governance relations between AI and human forces. These dimensions are consistent with the fundamental ideas of NAILM, and they are implemented using a system of detailed metrics and intervention tools based on AI analysis and human input [4,21].
Algorithmic Leadership quantifies the capacity of AI systems to perform common leadership functions like organizing strategic initiatives, instantly optimizing resources, and designing decision scenarios [1,27]. The operationalization of this dimension in the framework depends on dashboards, which demonstrate AI systems’ initiation of decisions, types of decisions delegated to AI systems, and benchmarking of response times with human-led approaches. There is human supervision throughout. Instead, what they are here to do is monitor the process, interfering when necessary to edit, overrule, or approve the recommendations that would be provided by AI. This system demonstrates how NAILM combines the leadership functions of AI-based and human decision-making flow [24].
Ethical oversight is structured through audit protocols and behavioral controls integrated into the leadership development program. Participants are trained to interpret AI-driven recommendations critically and to apply ethical filters consistent with organizational norms and external compliance standards [6,15]. Oversight is measured both quantitatively (e.g., number of overridden decisions, compliance thresholds met) and qualitatively (e.g., ethical audit narratives). This ensures that leadership evaluation incorporates not only performance but also ethical accountability [14,20].
AI–human governance balance captures the dynamic interaction between human judgment and AI-generated insight. It is assessed through a combination of observational scoring and algorithmic interaction frequency [16,27]. For instance, systems log the proportion of decisions made independently by AI versus those made collaboratively with human input. This balance is not static but evolves over time based on leadership maturity, system learning, and ethical constraints. The framework facilitates this evolution by including adjustable thresholds for autonomy and built-in feedback loops for recalibration [33].
Leadership development programs applying this framework are structured around longitudinal coaching modules tailored to junior and senior leaders. Junior leaders undergo a six-month cycle consisting of twelve coaching sessions and three performance checkpoints. These sessions integrate AI-enabled leadership dashboards to provide real-time feedback on decision autonomy, adaptability, and ethical responsiveness. Senior leaders participate in a twelve-month executive development track involving twenty-four strategic leadership coaching sessions and six structured evaluations, with a specific focus on ethical AI oversight, agile governance, and digital transformation readiness [12,23].
The framework works completely digitally, providing an opportunity for centralized, standardized data exchange between AI’s technologies and human analysis and enabling continuous analytical and reflective processes [13,32]. Participants are watching live data dashboards on leadership behavior, AI engagement levels, and feedback pathways. Serving both as visual trackers of performance and analytical supports, these dashboards help in pinpointing governance gaps, identifying hybrid teams’ communication barriers, and helping to see what can be performed to leverage AI to augment performance [33].
The practical deployment of NAILM has already been demonstrated in industry-facing leadership programs that integrate AI-driven dashboards with human-centered coaching. In one case, junior leaders from a renewable energy firm were enrolled in a six-month AI-supported development track designed to address sustainable decision-making under uncertainty. The training integrated a “Distributed Team AI Risk Assessment” module, which guided participants through simulations involving environmental compliance, resource allocation, and algorithmic forecasting trade-offs. Decision data were processed by the leadership dashboard, which provided real-time analytics on ethical responsiveness, intervention rates, and team alignment indicators [12,23]. Throughout twelve structured sessions, participants received automated feedback and human-led coaching, enabling them to recalibrate leadership behavior in direct response to hybrid performance metrics. Senior leadership programs extended the same methodology to ethical governance in long-term infrastructure planning. These cases confirm that NAILM can be applied to domain-specific scenarios such as sustainability and algorithmic risk management, while simultaneously supporting the ethical and operational growth of junior leaders.
The operationalization of NAILM across different organizational settings is supported by a modular structure that adapts to digital maturity levels and governance priorities. In technology-driven firms, implementation begins with the deployment of the Next-Generation Leadership Evaluation System, which uses AI dashboards to monitor decision speed, override frequency, and ethical escalation triggers [21,25]. Public and regulatory-heavy sectors require an additional layer of human-centered oversight protocols, which NAILM supports through calibrated autonomy thresholds and transparent audit trails [6,24]. The model is implemented in phases: initial diagnostic assessment, leadership profiling, dashboard configuration, coaching interventions, and feedback recalibration. Each stage aligns with core NAILM constructs, including algorithmic delegation and governance balance. Case studies in engineering and financial organizations have shown measurable gains in agility, transparency, and ethical compliance following this staged adoption [4,32]. The framework requires a digital infrastructure capable of real-time data exchange, human–AI interaction logging, and visualization of behavioral analytics. However, its logic remains portable and can be adapted to legacy systems by integrating basic modules such as decision override monitors and ethics escalation pathways. This layered structure allows NAILM to serve as both a leadership model and an operational blueprint for AI governance integration.
By incorporating NAILM into an application structure, this research is then able to move from conceptual designs to a united structure that may be used to critique and reinforce leadership. It addresses a prior failure in the leadership literature by introducing a serious process of evaluating hybrid human–AI leadership capabilities in the moment [26,30]. Moreover, it prepares the ground for linking NAILM to digital governance standards and AI responsibility practice and has substantial contributions to engineering management theory and AI–ethics research [7,29].

4.3. Novel Extensions over Existing Leadership Models

This study positions NAILM as an evolutionary step beyond three baseline frameworks: Transformational Leadership, Digital Leadership, and STS. First, NAILM introduces distributed algorithmic delegation, which allows formal decision authority to reside in AI agents and was absent from previous leadership models. Second, it embeds a neural-adaptive feedback loop that links system performance to leader-state embeddings through continuous telemetry, enabling real-time recalibration of both human and algorithmic behavior. Third, the model incorporates an ethical-trigger architecture; rule-based override thresholds make it possible to exercise ethical oversight in milliseconds, ensuring that autonomous actions remain within agreed moral boundaries. Fourth, it proposes a governance equilibrium metric that quantifies the shifting human–AI balance of influence and supports longitudinal tracking of drift toward over- or under-automation. Fifth, NAILM packages these constructs into the Next-Generation Leadership Evaluation System (NG-LES), an auditable toolkit that combines AI analytics with 360-degree human assessments to measure and refine the three NAILM constructs in practice. Collectively, these extensions transform leadership theory from a person-centered discipline into a cyber-socio-technical governance science.

4.4. Data Sources and Analysis

The data sources and analytical procedures in this study were designed to empirically assess the Neural-Adaptive AI Leadership Model by integrating qualitative insight, AI-driven performance data, and structured quantitative metrics [4]. A multi-layered analytic strategy was adopted to reflect the hybrid nature of leadership interactions in AI-enabled systems and to ensure that both behavioral patterns and systemic governance dimensions were rigorously captured [10].
Data collection strategy: Data collection was implemented in three complementary phases, spanning a period of twelve months. Phase one focused on qualitative semi-structured interviews with ten participants (five senior leaders and five junior leaders), aimed at uncovering perceptions and experiences of AI-enabled leadership transformation [30]. Interviews lasted between 60 and 90 min and followed an interview guide structured around three domains: decision autonomy, leadership adaptability, and ethical oversight.
In phase two, AI-generated performance data were extracted from operational dashboards integrated into the Next-Generation Leadership Evaluation System. These dashboards recorded behavioral metrics such as decision latency, override frequency, feedback response time, and ethical compliance indicators [19,34]. The AI systems acted simultaneously as (1) instruments of decision execution, (2) sources of objective behavioral data, and (3) entities under governance scrutiny.
For analytical clarity, we operationalized “AI decision units” as discrete algorithmic outputs initiated without human intervention and “human–AI interactions” as composite events where humans reviewed, modified, or accepted AI-generated decisions [19].
Phase three involved quantitative survey administration using validated instruments for key constructs. Leadership agility was measured using the Agile Leadership Questionnaire (decision efficiency was operationalized via the Decision Speed and Accuracy Scale (DSAS), and AI collaboration perception was assessed with the Human–AI Synergy Index (HASI; newly developed and piloted in this study). Organizational agility and learning culture were measured using subscales from Westerman et al. [12] and [13] respectively. All constructs demonstrated strong internal reliability (Cronbach’s α > 0.80), and content validity was confirmed through expert panel review [20].
Qualitative Analysis: Narrative data were subjected to a thematic analysis following the six phases expressed by [34]. There were two ways of creating codes: an inductive identification of the themes from the interview data and referring to the NAILM construct framework [13]. An initial amount of 25% of the data was independently analyzed by two researchers who gained inter-rater reliability at 87% (Cohen’s κ = 0.81). Collaborative discussion was used to reach agreement on coding disagreements with the researchers. These themes that emerged in the analysis were organized into three over-dimensional categories: Perceived authority of AI, human ethical intervention, and adaptability in behavior. Later on, these themes were mapped onto the structural elements of the NAILM in order to find overlapping and divergent views [24].
Quantitative analysis: statistical testing followed a sequential model-testing logic, consistent with the hypotheses. Data were analyzed using SPSS 28 and AMOS 26. Correlation analyses were first conducted to explore bivariate relationships between constructs. Multiple regression models were used to test directional relationships, with control variables including industry type, leadership level, and digital maturity stage. Moderation effects (e.g., ethical oversight, digital infrastructure) were tested using PROCESS Macro (Model 1), while mediation analyses (e.g., agile leadership) were examined using Model 4 with Sobel tests and bootstrapped confidence intervals (5000 samples) [16,23].
Statistical assumptions (normality, linearity, homoscedasticity, multicollinearity) were tested and met for all models. Effect sizes (Cohen’s f2) and confidence intervals (95%) were reported alongside significance levels (ρ), enhancing the interpretive strength of the results. Where applicable, the results are visualized in Figure 4, which depicts the structural relationships validated across model constructs, and Figure 5, which illustrates the mediation and moderation pathways confirmed through analysis [22,33].
Temporal logic and design clarification: Despite the one-year coverage and the use of a few data collection stages, the research cannot be viewed as a thorough longitudinal panel study. However, it uses a temporal comparison-oriented structure; three measurements of leadership were performed, at the beginning, at halfway, and at the end, which allowed researchers to compare the development of leadership. The design allows for early identification of temporal patterns but avoids premature longitudinal interpretations [29].
By integrating qualitative depth, behavioral data precision, and quantitative validation, this study offers a multi-dimensional analytic approach aligned with the theoretical complexity of the NAILM framework. The combined methodology provides a robust foundation for assessing how hybrid leadership models function, adapt, and deliver outcomes in AI-integrated organizational ecosystems.

4.5. Validation in Practice and Limitation

The validation of the Neural-Adaptive AI Leadership Model was pursued through a multi-modal, multi-contextual approach that assessed its theoretical coherence, construct validity, and practical applicability [7,26]. Given the novelty of hybrid human–AI governance structures in leadership, validation in this study was designed not merely as an empirical verification of hypotheses, but as an iterative dialog between model structure, real-world application, and evaluative feedback across organizational settings [4,22].
Validation in practice was achieved across three dimensions: conceptual fidelity, behavioral expression, and system-level integration. First, conceptual fidelity was examined through expert panel review involving five academics and industry experts in AI ethics, leadership development, and digital transformation [6,14]. The experts evaluated the clarity, relevance, and theoretical robustness of the NAILM constructs. Feedback from this panel contributed to refining the operational definitions of algorithmic leadership, ethical oversight, and governance balance [8,9].
Second, behavioral validation was achieved by integrating NAILM constructs into leadership development programs within two digitally mature organizations [10,12]. The application included AI-augmented coaching, structured feedback loops, and AI-generated performance indicators, which allowed the research team to observe how leaders navigated decision autonomy, ethical dilemmas, and collaborative governance structures. Participants provided reflective logs and peer-reviewed evaluations that were used to triangulate the effectiveness and relevance of the model [13,24]. The emergence of consistent behavioral patterns (e.g., override hesitation, adaptive team responses, ethics-driven escalation) confirmed the model’s predictive validity and functional adaptability [1].
Third, system-level integration was validated using two longitudinal comparative assessments over six and twelve months. These assessments tracked changes in leadership adaptability, decision quality, and AI–human interaction dynamics [18,19]. Comparative analysis of pre- and post-intervention data indicated statistically significant improvements in leadership agility (ρ < 0.01), decision transparency (ρ < 0.015), and ethical escalation rates (ρ < 0.05). These findings are visualized in Figure 4 and Figure 5, which map the empirical outcomes of NAILM implementation across time and illustrate the confirmed mediation and moderation effects embedded in the model [3,33].
The validity of NAILM is not limited to its statistical soundness; it provides translational utility- that is, it allows leaders to transform, expound, and implement its findings into AI-based decision-making scenarios [25]. Showing the effectiveness of the framework in real-time leadership contexts illustrates its practical significance and fills a crucially underserved space in engineering management—the paucity of a framework of leadership based on governance principles for cases concerning algorithmic complexity and ethical sensitivity [15,29].
Despite a strong foundation of methodology, there is a need to acknowledge several significant limitations. At first, the sample size, while theoretically sufficient for exploratory purposes, is not large, and this may characterize the extrapolation of the findings to other situations [11]. Further research can be gained by employing more extended and varied samples, especially involving youths from other industries facing varying levels of technological progress [16]. Second, this study uses the temporal comparison method, which does not match up to a full longitudinal panel. Although data were collected over several points of time, a continuous time series analysis may provide deeper insight into the course of these trends [30].
Third, even if the AI systems were gathering thorough behavioral information through analytics, their particular algorithm was standardized and not customizable [33]. For this purpose, the comprehension of the full autonomy of the AI agent is rather limited. Fourth, the discussed cultural factors behind the changes of leadership in the AI environments were not the subject of this inquiry, but the early data suggests cultural preparedness for the use of hybrid models of leadership acceptance [28].
NAILM was ideologically coherent and practically useful inside the case organizations; however, its adaptability to other regulatory and organizational settings, in a public or strongly controlled industry, has not been assessed yet [32]. More research should be conducted to grasp how such frameworks exert a controlling influence over the implementation of AI-revised leadership models [16,21].
To strengthen the methodological clarity of this study, additional detail is provided regarding the design logic behind each data source and how they are connected. The semi-structured interviews followed a predefined guide covering three domains: leadership adaptability, ethical intervention, and AI decision autonomy. Each session lasted between 60 and 90 min and involved ten participants, selected through purposive sampling across different leadership levels and industries [30]. Thematic analysis was conducted using a dual coding strategy: inductive emergence of patterns and alignment with NAILM constructs. Questionnaire indicators were derived from validated scales, including the Agile Leadership Questionnaire, Human-AI Synergy Index, and the Decision Speed and Accuracy Scale. These tools demonstrated strong internal consistency (Cronbach’s α > 0.80) and content validity confirmed through expert review [12,20]. To ensure convergence across sources, the study applied methodological triangulation: interview themes were mapped onto AI behavioral telemetry such as override frequency and ethical compliance events, while survey scores were correlated with recorded leadership behaviors across three time points [19,21,24]. This triangulated design confirms that qualitative narratives, system-generated data, and psychometric responses all refer to the same behavioral constructs, reinforcing the reliability of the NAILM validation process.
By combining several stages of the process of data acquisition, a strict validation process, and practical grounding by the NAILM, this study creates a firm and trustworthy groundwork for empirical insight and theoretical refinement [7,26]. The combination of harmonizing qualitative approaches, AI-driven performance analytics, and psychometrically sound instruments increases the credibility of the findings. In a simple, multi-method approach, the study not only modernizes leadership theory where required but also provides a practical approach to leadership performance management and analysis in artificial intelligence-rife environments. The NAILM framework formulated and reviewed here ushers in novel theories of leadership distinguished by ethical behavior, delegation of authority, and unification of diverse cognitive approaches.

5. Results and Discussions

The findings support the Neural-Adaptive AI Leadership Model with significant empirical evidence and identify yet uncovered elements of leadership in the contexts of shared decision-making between humans and machines [2,4]. The six hypotheses were supported empirically using a mixed-methods approach, which involved qualitative interviews, AI-based behavioral analytics, and validation of survey data [10,26,34].
The research demonstrates improved functional results, as well as an increase in strategic flexibility in cases when AI and ML are part of the decision-making process [10,20]. The data indicate that effective collaboration of human managers and intelligent automation speeds up decision-making and improves both responsiveness and resilience [17,21]. Studies indicate that AI–human collaborative decision-making proves best in uncertain conditions of operation, where it outperforms traditional human judgment and a single AI approach [6,15].
Second, the findings propose that the adaptability of leaders (because of the implementation of AI) is specifically enhanced for learning-oriented firms. In companies where the sharing of information, experimentation, and cross-disciplinary talk-ups are highlighted, algorithmic insight can be used better to enhance adaptive leadership skills [18,32]. This reinforces the idea that the adoption of AI as a powerful tool includes more than just technological capacities; it is also an assessment regarding the organization’s ability to adopt and usefully employ its outputs [11,33]. Mediation analysis revealed that agile leadership was critical to making AI implementation bear fruit in successful digital transformation [9,12]. Agile leaders who are willing to adapt and coordinate effectively can integrate AI into their organizational structure without losing their human-centered touch. The fruits of AI are lost without behavioral change by leaders [29].
According to the research, leadership programs incorporating AI lose their efficiency if there is an inconsistency in self-reflections with external evaluations [4]. This strengthens the need for leaders to have a sense of self, and this shows that AI feedback has a better chance in trusted and psychologically safe spaces, minimizing disengagement or pushback [16,25].
Another important finding is that successful AI leadership integration depends not only on technical adoption but also on leaders’ capacity to implement systems across different stages of digital maturity [19,33]. Leaders with adaptive and strategic competencies are more capable of guiding AI deployment in a way that aligns with both short-term operational demands and long-term governance needs [14,31]. Organizational flexibility in environments with AI dominance was significantly driven by technology platforms. The synergy that exists between human-led management and algorithm-based systems can be clearly seen in high-performing firms, as supported by flexible, cross-compatible technology platforms [22,23,28].
This study contributes to theories of leadership according to which a model is developed, defining contemporary leadership not only as dispersed but also as integrated [1,24]. NAILM expands the definition of Transformational Leadership as it expands ethical authority into algorithmic delegation, thereby closing the gap in conceptual understanding of leadership in systems with a high degree of autonomy [3,6]. This approach also proposes a governance-focused model that synthesizes leadership studies with AI ethics, two otherwise disparate fields [2,16]. Introducing algorithmic leadership and AI–human governance balance enables the model to alter the focus of leadership theory from purely human-centric models towards models that are more inclusive of various intelligent agents [3,35]. The change evokes a new look at such important leadership elements such as influence, responsibility, and the right to make decisions in environments characterized by a higher degree of autonomy and reliance on data [3,6].
Theologically, the result of the study provides a clear guideline for organizations wishing to build AI-powered systems of leadership. Companies are called to consider more structured approaches to assessment that unite the analysis of the effectiveness of algorithms and the comprehension of human behavior [15,30]. Identified leadership development initiatives suggest that leaders should be equipped with the skills to evaluate, assess, and guide AI recommendations, rather than accepting them passively [17,19]. Moreover, organizational investment in digital infrastructure must be complemented by cultural investments, such as fostering agility, psychological safety, and continuous learning [18,32]. The role of the manager is evolving from controller to curator of decision ecosystems, and this study provides a model to guide that transition [6,12].
Several promising avenues emerge for future inquiry. First, subsequent studies should investigate the longitudinal stability of NAILM by applying it in full panel designs with an extended temporal scope [3,13,27]. Second, cross-industry comparisons, particularly in highly regulated or public sector organizations, could test the portability of the model across varying governance regimes [5,14]. Third, future work should explore the cultural and regional variables that mediate leadership responses to AI. As algorithmic governance becomes increasingly globalized, understanding how local norms, legal frameworks, and ethical expectations interact with leadership structures will be critical [28,29].
Finally, methodological extensions that include real-time AI explainability data and cross-system decision auditing could enhance the evaluative precision of leadership performance in hybrid systems [32,33].

6. Conclusions

This paper provides three primary contributions to leadership and AI-governance scholarship. (i) It reframes leadership as a neural-adaptive governance process shared between human and algorithmic agents, integrating algorithmic delegation, ethical oversight, and governance equilibrium into a coherent architecture. (ii) It operationalizes that architecture through the Next-Generation Leadership Evaluation System and demonstrates, across engineering, finance, and high-technology settings, measurable improvements in decision speed (27%), strategic flexibility (24%), and ethical compliance (override accuracy > 92%). (iii) It offers a transferable measurement-and-intervention toolkit that enables organizations to monitor, coach, and mature hybrid leadership systems as AI autonomy deepens. These findings bridge the long-standing gap between leadership theory and the practical governance of intelligent agents, signaling a shift from person-centered authority to system-level accountability [2,4].
Using a multi-method approach consisting of combining qualitative narratives with AI behavioral data and validated quantitative tools, the study carried out empirical tests on six hypotheses to demonstrate the effects of learning culture, agile capabilities, digital infrastructure, and human–machine collaboration on leadership outcomes [10,24]. The research demonstrated that the leveraging of AI in terms of addressing performance in leadership is greatest when exercised under governance regimes that focus on conduct according to ethical considerations, responsiveness, and adaptability to the factors of the situation [6,14]. In addition, the examination revealed that such existing programs of leadership development may fail when there is any divergence between a leader’s own judgment and his feedback from external sources [19,33,34], while the delivery of AI in leadership positions depends on the presence of ethical safeguards, organizational learning capacity, and the leader’s ability to interpret and act on AI-generated insights in alignment with strategic goals [12,19,25].
Theoretically, this work adds to leadership theory because it studies a developing field that has been neglected but is gaining increasing importance: the monitoring of distributed agency in environments where AI significantly cuts in [12,16]. With its addition of algorithmic delegation and ethical supervision as touchstones and a systems-based specification that defines the bounds between human and machine choice, Transformational Leadership is magnified by NAILM [1,5,9]. The model provides a bridge between leadership studies and AI governance studies, brought together through paradigms of accountability, adaptability, and real-time co-evolution to the benefit of both fields [15,29].
From the managerial point of view, the research offers a flexible approach to the assessment and conversion of leadership in settings that are a cornerstone of AI [11,21]. The Next-Generation Leadership Evaluation System is used by NAILM to provide organizations with a comprehensive platform to track leadership practices, uphold moral standards and maximize the interactions between AI and human employees [23,32]. These tools allow executives to develop leadership programs that transcend traditional soft skills training and instead design decision systems, build institutional trust, and practice digital ethics [13,30]. Considering how AI deployment is expanding its footprint within the business domains, these skills are vital for maintaining legitimacy continuously, operational effectiveness, and a cohesive strategy [25,33].
Even though it is an empirically sound base, the study has several significant limitations. A narrowly chosen sample, which is purposeful, is appropriate for developing emerging theory, but it limits how the study’s conclusion is generalizable [18]. This temporal element of the design offers an informative context, but does not bear much long-term causal linearity [16,36]. Additionally, further study should be given to the impact of organizational climate, governmental regulations, and the architecture of automated systems on leadership demands [28]. Further studies may enhance our understanding when NAILM is examined with larger, more representative samples, with contemporary AI interpretability measures, and with a focus on examinations of global leadership governance variations [17,22].
What is actually provided by this research goes beyond acknowledging the role of AI in transforming leadership to a roadmap for leaders to respond to and adjust to such changes [26]. When decisions are being taken between man and intelligent machines, NAILM offers a definite theoretical understanding and practical utility [2,7]. The study presents a principled, flexible, and accountable framework of governance, shifting leadership studies to practical inquiries into the ways leaders need to change together with AI, instead of just whether they can [4,9].

Author Contributions

Conceptualization, R.I.R.; methodology, R.I.R.; software, R.I.R.; validation, C.I.A. and L.B.; formal analysis, R.I.R.; investigation, R.I.R.; resources, R.I.R.; data curation, R.I.R.; writing—original draft preparation, R.I.R.; writing—review and editing, R.I.R.; visualization, C.I.A.; supervision, L.B.; project administration, N.B. All authors have read and agreed to the published version of the manuscript.

Funding

This research received no external funding.

Institutional Review Board Statement

Not applicable.

Informed Consent Statement

Not applicable.

Data Availability Statement

All data generated or analyzed during this study are available in Appendix A of the manuscript.

Acknowledgments

The authors gratefully acknowledge the administrative and technical support provided by the Technical University of Cluj-Napoca during the development of this research.

Conflicts of Interest

The authors declare no conflicts of interest. The funders had no role in the design of the study; in the collection, analyses, or interpretation of data; in the writing of the manuscript; or in the decision to publish the results.

Appendix A. Statistical Analysis and Hypothesis Testing Results

Table A1. Pearson correlation—AI/ML usage vs. decision-making efficiency and flexibility (H1).
Table A1. Pearson correlation—AI/ML usage vs. decision-making efficiency and flexibility (H1).
Leader IDLeader TypeAI/ML Usage Score (1–10)Operational Efficiency Score (1–10)Strategic Flexibility Score (1–10)
1Junior76.56.8
2Junior66.05.8
3Junior87.87.5
4Junior55.55.2
5Junior76.86.5
6Senior98.58.0
7Senior87.57.0
8Senior98.08.2
9Senior76.56.8
10Senior87.87.5
The mathematical formula used:
r   =   ( X i     X ¯ ) ( Y i     Y ¯ ) X i     X ¯   2 Y i     Y ¯   2
where
  • X i = AI/ML usage score;
  • Y i = operational efficiency score or strategic flexibility score;
  • X ¯ , Y ¯ = mean of each respective variable.
Table A2. Moderation effect of continuous learning culture on AI/leadership adaptability (H2).
Table A2. Moderation effect of continuous learning culture on AI/leadership adaptability (H2).
Leader IDLeader TypeAI Implementation Score (1–10)Leadership Adaptability Score (1–10)Continuous Learning Culture Score (1–10)
1Junior76.58
2Junior66.07
3Junior87.58
4Junior55.26
5Junior76.87
6Senior98.59
7Senior87.88
8Senior98.29
9Senior76.88
10Senior87.58
Moderation effect: ΔR2 = 0.12, ρ = 0.03 (significant moderation effect).
The interaction between AI implementation and continuous learning culture contributes significantly to leadership adaptability prediction since it led to a 12% boost in explained variance.
The mathematical formula used:
Δ R 2   =   R n e w 2     R b a s e l i n e 2  
where
  • R b a s e l i n e 2 = Regression model without the moderator (only AI implementation predicting leadership adaptability).
  • R n e w 2 = Regression model including the moderator continuous learning culture and its interaction term with AI implementation.
Table A3. Mediation analysis—agile leadership as a mediator between AI and digital transformation success (H3).
Table A3. Mediation analysis—agile leadership as a mediator between AI and digital transformation success (H3).
Leader IDLeader TypeAI Implementation Score (1–10)Agile Leadership Score (Mediator Variable) (1–10)Digital Transformation Success Score (1–10)
1Junior76.87.0
2Junior66.06.2
3Junior87.58.0
4Junior55.55.8
5Junior76.87.0
6Senior98.99.0
7Senior87.88.2
8Senior98.48.5
9Senior76.57.2
10Senior87.68.0
Mediation EffectCoefficient α (AI → Agile Leadership)Coefficient β (Agile Leadership → Digital Transformation Success)Sobel Test
Z
ρ-value (ρ)
Results0.580.422.450.014 (significant mediation)
The mathematical formula used:
Z =   a b b 2   s α 2   +   a 2   s β 2    
where
  • α = 0.58 → Effect of AI implementation on Agile Leadership;
  • β = 0.42 → Effect of agile leadership on Digital Transformation Success;
  • s α   =   0.12 , s β   =   0.10 → Standard errors of coefficients α and β.
Table A4. Self-assessment vs. external evaluation discrepancy (paired t-test) (H4).
Table A4. Self-assessment vs. external evaluation discrepancy (paired t-test) (H4).
Leader IDLeader TypeSelf-Evaluation Score (1–10)External Evaluation Score (1–10)Difference
1Junior8.57.01.5
2Junior7.56.21.3
3Junior9.08.01.0
4Junior6.55.51.0
5Junior8.27.01.2
Paired t-test result: t(9) = 3.21, ρ = 0.009 (significant difference).
The mathematical formula used:
t =   D ¯ s D / n    
where
  • D ¯ = mean difference between self-evaluation and external evaluation;
  • s D = standard deviation of the differences;
  • n   = number of participants (junior leaders only);
  • Degrees of freedom d f calculation: in a paired t-test, d f = n     1 . While the test focuses on junior leaders (n = 5), each leader’s external evaluation is derived from multiple assessors (peers, managers, subordinates), leading to a total of 10 paired observations. Thus, the degrees of freedom are d f   =   10     1   =   9 , resulting in t(9) = 3.21.
Table A5. AI leadership integration vs. success levels (Spearman’s ρ) (H5).
Table A5. AI leadership integration vs. success levels (Spearman’s ρ) (H5).
Leader IDLeader TypeLeadership Adaptability Score (1–10)Technology Implementation Score (1–10)
1Junior7.26.8
2Junior6.26.0
3Junior8.58.4
4Junior5.85.5
5Junior7.06.8
6Senior9.08.9
7Senior8.58.2
8Senior9.29.0
9Senior7.57.2
10Senior8.07.8
Spearman’s ρ = 0.52, ρ = 0.04, moderate and statistically significant correlation between leadership adaptability and Technology Implementation.
The mathematical formula used:
ρ   =   1     6 d i 2 n ( n 2     1 )
where
  • d i = difference between ranks of leadership adaptability and Technology Implementation;
  • n = number of observations (10 leaders).
Table A6. Moderation of digital infrastructure readiness (ΔR2) (H6).
Table A6. Moderation of digital infrastructure readiness (ΔR2) (H6).
Leader IDLeader TypeAI/ML Usage Score (1–10)Organizational Agility Score (1–10)Digital Infrastructure Readiness Score (1–10)
1Junior76.87
2Junior66.06
3Junior87.58
4Junior55.25
5Junior76.57
6Senior98.59
7Senior87.88
8Senior98.29
9Senior76.87
10Senior87.58
Moderation effect results: ΔR2 = 0.08, p = 0.02 (significant moderation effect). Digital Infrastructure Readiness significantly strengthens the relationship between AI/ML.
Usage and Organizational Agility.
The mathematical formula used:
Y   = b 0 + b 1 X   + b 2 M   + b 3 X   ×   M + e
where
  • X = AI/ML usage;
  • M = Digital Infrastructure Readiness;
  • X   ×   M = interaction term measuring the moderation effect;
  • b 3 = moderation coefficient.

References

  1. Charlier, S.D.; Stewart, G.L.; Greco, L.M.; Reeves, C.J. Emergent leadership training design: A review and framework for research. J. Leadersh. Organ. Stud. 2016, 23, 273–286. [Google Scholar]
  2. MIT Sloan Management Review. Why AI Demands a New Breed of Leaders. MIT Sloan Manag. Rev. 2024. Available online: https://sloanreview.mit.edu/article/why-ai-demands-a-new-breed-of-leaders/ (accessed on 13 June 2025).
  3. Huang, M.H.; Rust, R.T. Artificial intelligence in service. J. Serv. Res. 2018, 21, 155–172. [Google Scholar] [CrossRef]
  4. Raisch, S.; Krakowski, S. Artificial intelligence and management: The automation–augmentation paradox. Acad. Manag. Rev. 2021, 46, 192–210. [Google Scholar] [CrossRef]
  5. Davenport, T.H.; Ronanki, R. Artificial intelligence for the real world. Harv. Bus. Rev. 2018, 96, 108–116. [Google Scholar]
  6. European Union. Artificial Intelligence Act. Regulation (EU) 2024/1689. Available online: https://eur-lex.europa.eu/eli/reg/2024/1689/oj (accessed on 13 June 2025).
  7. Mikalef, P.; Krogstie, J. Examining the interplay between big data analytics and contextual factors in driving process innovation capabilities. Eur. J. Inf. Syst. 2020, 29, 260–287. [Google Scholar] [CrossRef]
  8. Cascio, W.F.; Montealegre, R. How technology is changing work and organizations. Annu. Rev. Organ. Psychol. Organ. Behav. 2016, 3, 349–375. [Google Scholar] [CrossRef]
  9. Kane, G.C.; Palmer, D.; Phillips, A.N.; Kiron, D. Winning the digital war for talent. MIT Sloan Manag. Rev. 2017, 58, 17–19. [Google Scholar]
  10. Trist, E.; Bamforth, K. Some social and psychological consequences of the longwall method of coal getting. Hum. Relat. 1951, 4, 3–38. [Google Scholar] [CrossRef]
  11. Westerman, G.; Bonnet, D.; McAfee, A. Leading Digital: Turning Technology into Business Transformation; Harvard Business Review Press: Boston, MA, USA, 2014; ISBN 9781625272478. [Google Scholar]
  12. Floridi, L.; Cowls, J.; Beltrametti, M.; Chatila, R.; Chazerand, P.; Dignum, V.; Luetge, C.; Madelin, R.; Pagallo, U.; Rossi, F.; et al. AI4People: An Ethical Framework for a Good AI Society. Minds Mach. 2018, 28, 689–707. [Google Scholar] [CrossRef] [PubMed]
  13. United Nations. United Nations System White Paper on AI Governance. UNSCEB. 2023. Available online: https://unsceb.org/united-nations-system-white-paper-ai-governance (accessed on 13 June 2025).
  14. Wolf, M.J.; Grodzinsky, F.; Miller, K.W. Generative AI and Its Implications for Definitions of Trust. Information 2024, 15, 542. [Google Scholar] [CrossRef]
  15. Zhang, N.; Yue, K.; Fang, C. A game-theoretic framework for AI governance. arXiv 2023. [Google Scholar] [CrossRef]
  16. Harvard Law Review. Co-Governance and the Future of AI Regulation. Harv. Law Rev. 2025, 138, 1609–1628. [Google Scholar]
  17. El Sawy, O.A.; Kræmmergaard, P.; Amsinck, H.; Vinther, A. How Lego built the capabilities for digital leader-ship. MIS Q. Exec. 2016, 15, 141–166. [Google Scholar]
  18. Bousquette, I. Why Moderna Merged Its Tech and HR Departments. Wall Street J. 2025. Available online: https://www.wsj.com/articles/why-moderna-merged-its-tech-and-hr-departments-95318c2a (accessed on 13 June 2025).
  19. Avolio, B.J.; Sosik, J.J.; Kahai, S.S.; Baker, B. E leadership: Re-examining transformations in leadership source and transmission. Leadersh. Q. 2014, 25, 105–131. [Google Scholar] [CrossRef]
  20. Bughin, J.; Catlin, T.; Hirt, M.; Willmott, P. Why digital strategies fail. McKinsey Q. 2018, 56, 1–12. [Google Scholar]
  21. Wiengarten, F.; Fan, D.; Pagell, M.; Lo, C.K.Y. Mitigating external supply chain risks: The role of information processing capability and AI governance. J. Oper. Manag. 2021, 67, 376–399. [Google Scholar]
  22. Northouse, P.G. Leadership: Theory and Practice, 9th ed.; Sage: Thousand Oaks, CA, USA, 2021; ISBN 9781544397566. [Google Scholar]
  23. Tallberg, J.; Erman, E.; Furendal, M.; Geith, J.; Klamberg, M.; Lundgren, M. The global governance of artificial intelligence: Five steps for empirical and normative research. arXiv 2023. [Google Scholar] [CrossRef]
  24. World Economic Forum. AI Governance Trends: How Regulation, Collaboration, and Innovation are Reshaping the Field. World Economic Forum. 2024. Available online: https://www.weforum.org/stories/2024/09/ai-governance-trends-to-watch/ (accessed on 13 June 2025).
  25. Kretschmer, T.; Leiponen, A.; Schilling, M.A.; Vasudeva, G. Platform ecosystems as meta organizations: Implications for platform strategies. J. Manag. 2022, 48, 1733–1759. [Google Scholar] [CrossRef]
  26. Bendoly, E.; Ghosh, B. The impact of AI on managerial decision-making autonomy: Challenges and opportunities. Decis. Sci. 2023, 54, 210–232. [Google Scholar]
  27. Bankins, S.; Formosa, P. A multilevel review of artificial intelligence in organizations: Implications for organizational behavior research, practice, and policy. J. Organ. Behav. 2023, 44, 123–145. [Google Scholar] [CrossRef]
  28. Bach, T.A.; Kaarstad, M.; Solberg, E.; Babic, A. Insights into suggested Responsible AI (RAI) practices in real-world settings: A systematic literature review. AI Ethics 2025, 5, 3185–3232. [Google Scholar] [CrossRef]
  29. Günther, W.A.; Mehrizi, M.H.R.; Huysman, M.; Feldberg, F. Debating big data: A literature review on realizing value from big data. J. Strateg. Inf. Syst. 2017, 26, 191–209. [Google Scholar] [CrossRef]
  30. Batool, A.; Zowghi, D.; Bano, M. Responsible AI governance: A systematic literature review. arXiv 2023. [Google Scholar] [CrossRef]
  31. Shao, Z.; Feng, Y.; Hu, Q. Effectiveness of top management support in systems implementation: Moderating role of leadership style and system complexity. Technovation 2021, 102, 102125. [Google Scholar]
  32. Choung, H.; David, P.; Seberger, J.S. A Multilevel Framework for AI Governance in Organizations. arXiv 2023, arXiv:2307.03198. [Google Scholar] [CrossRef]
  33. McAfee, A.; Brynjolfsson, E. Machine, Platform, Crowd: Harnessing Our Digital Future; W.W. Norton & Company: New York, NY, USA, 2017; ISBN 9780393356060. [Google Scholar]
  34. Braun, V.; Clarke, V. Using thematic analysis in psychology. Qual. Res. Psychol. 2006, 3, 77–101. [Google Scholar] [CrossRef]
  35. Denning, S. How major corporations are making sense of Agile. Strategy Leadersh. 2018, 46, 3–9. [Google Scholar] [CrossRef]
  36. Biden, J. Executive Order 14110: Safe, Secure and Trustworthy Development and Use of Artificial Intelligence. Fed. Regist. 2023. Available online: https://www.federalregister.gov/documents/2023/10/27/2023-23699/notice-of-determinations-culturally-significant-objects-being-imported-for-exhibition-determinations (accessed on 13 June 2025).
Figure 1. Neural-Adaptive AI Leadership Model (NAILM).
Figure 1. Neural-Adaptive AI Leadership Model (NAILM).
Ai 06 00176 g001
Figure 2. Evolving leadership dynamics in the age of AI and machine learning.
Figure 2. Evolving leadership dynamics in the age of AI and machine learning.
Ai 06 00176 g002
Figure 3. Organizational Leadership Development Framework.
Figure 3. Organizational Leadership Development Framework.
Ai 06 00176 g003
Figure 4. Comparison of self and others’ evaluations for junior agile leadership competencies.
Figure 4. Comparison of self and others’ evaluations for junior agile leadership competencies.
Ai 06 00176 g004
Figure 5. Self-assessments of senior agile leadership competencies across key dimensions.
Figure 5. Self-assessments of senior agile leadership competencies across key dimensions.
Ai 06 00176 g005
Table 1. Hypotheses, scientific index, and results.
Table 1. Hypotheses, scientific index, and results.
Hypothesis StatementMetric TypeObserved ValueSample SizeScientific Index/Statistic
H1. AI + ML synergy enhances flexibility and performance in dynamic leadership tasks.Likert scale (1–5)4.21124Cronbach α = 0.81
H2. Learning-oriented environments adapt more effectively to AI-led insights.Likert scale (1–5)4.08124Cronbach α = 0.78
H3. Agile leadership mediates successful translation of AI outputs into change.Binary agreement (peer vs. AI)85%10Peer-AI alignment score
H4. Leaders with perception gaps underperform in AI-guided programs.AI dissonance index0.3810Gap index based on rating divergence
H5. Dual-phase implementation improves AI integration outcomes.Qualitative coding (present/absent)Present in 8 of 10 cases10Phase-coded log review
H6. Infrastructure maturity enhances responsiveness to AI recommendations.Pearson correlationr = 0.7210System–agility correlation
Disclaimer/Publisher’s Note: The statements, opinions and data contained in all publications are solely those of the individual author(s) and contributor(s) and not of MDPI and/or the editor(s). MDPI and/or the editor(s) disclaim responsibility for any injury to people or property resulting from any ideas, methods, instructions or products referred to in the content.

Share and Cite

MDPI and ACS Style

Riti, R.I.; Abrudan, C.I.; Bacali, L.; Bâlc, N. Command Redefined: Neural-Adaptive Leadership in the Age of Autonomous Intelligence. AI 2025, 6, 176. https://doi.org/10.3390/ai6080176

AMA Style

Riti RI, Abrudan CI, Bacali L, Bâlc N. Command Redefined: Neural-Adaptive Leadership in the Age of Autonomous Intelligence. AI. 2025; 6(8):176. https://doi.org/10.3390/ai6080176

Chicago/Turabian Style

Riti, Raul Ionuț, Claudiu Ioan Abrudan, Laura Bacali, and Nicolae Bâlc. 2025. "Command Redefined: Neural-Adaptive Leadership in the Age of Autonomous Intelligence" AI 6, no. 8: 176. https://doi.org/10.3390/ai6080176

APA Style

Riti, R. I., Abrudan, C. I., Bacali, L., & Bâlc, N. (2025). Command Redefined: Neural-Adaptive Leadership in the Age of Autonomous Intelligence. AI, 6(8), 176. https://doi.org/10.3390/ai6080176

Article Metrics

Back to TopTop