IntelliGrid AI: A Blockchain and Deep-Learning Framework for Optimized Home Energy Management with V2H and H2V Integration
Abstract
Featured Application
Abstract
1. Introduction
1.1. Related Works
1.2. Contributions
1.3. Challenges and Gaps
1.4. Paper Outline
2. Methodology
2.1. System Design and Integration
2.2. Problem Statement
2.3. Power Consumption Calculation for Household Appliances
2.4. Energy Demand Prediction
2.5. Renewable Energy Prediction
2.6. Dynamic Energy Allocation with Cost Optimization
2.7. Energy Surplus for Trading Equation
2.8. Blockchain Energy-Trading Efficiency
2.9. Dynamic Cost Optimization
2.10. Bidirectional Energy Flow for V2H and H2V and State of Charge for EV
2.11. Deep-Learning Model for Energy Prediction
2.12. Markov Decision Process (MDP) for Energy Management
3. Smart Grid AI: Intelligent Home Energy Management System Using Blockchain and AI
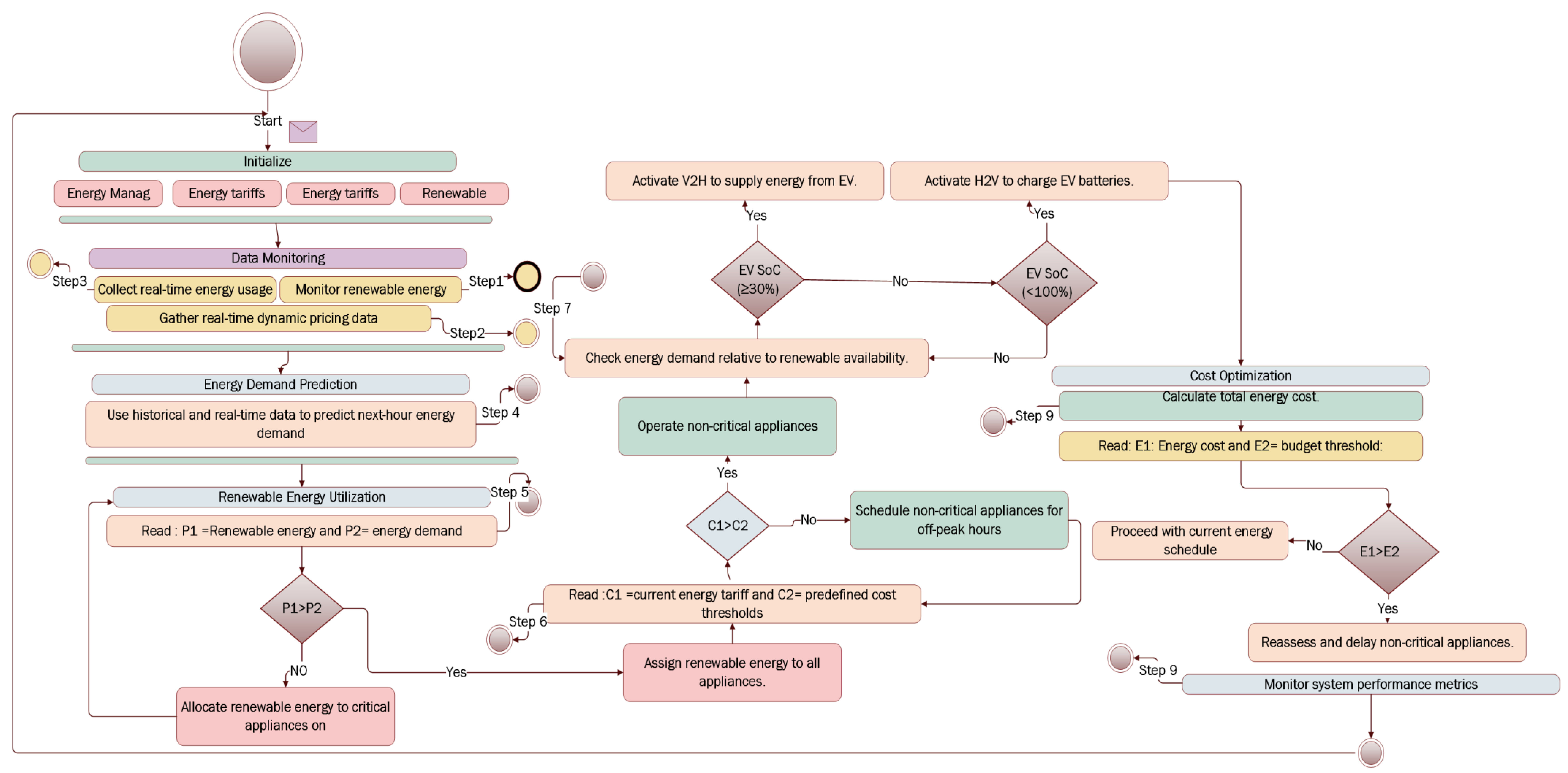
3.1. The Proposed Intelligent Home Energy Management Algorithm
| Algorithm 1: Smart Grid AI Optimization for Intelligent Home Energy Management | |
| 1 | Initialization
|
| 2 | Input Data
|
| 3 | Predict Energy Demand
IF prediction error > threshold:
|
| 4 | Renewable Energy Forecast
IF Er = 0:
|
| 5 | Energy Allocation
IF Ea < Ed
|
| 6 | Bidirectional Energy Flow
|
| 7 | Dynamic Cost Optimization
|
| 8 | Blockchain for P2P Energy Trading
|
| 9 | Reinforcement Learning Optimization
|
| 10 | Iterative Feedback Loop
|
3.2. Adaptive Energy Management Algorithm Using DL, Blockchain, and Bidirectional Energy Flow
3.3. Dynamic Energy Cost Optimization Algorithm (DECO Algorithm)
4. Results and Discussion
4.1. System Performance Test
4.2. Validation of Bidirectional Energy Flow in IntelliGrid AI
4.3. Scalable and Adaptive Energy Management
4.4. Comparative Analysis of IntelliGrid AI and Traditional Systems
4.5. Comprehensive Analysis of IntelliGrid AI: Cost Savings, Renewable Integration, and Blockchain Efficiency in Real-Time Applications
4.6. Discussion
4.6.1. Cost Savings and Energy Optimization
4.6.2. Renewable Integration and Efficiency
4.6.3. Blockchain Security and Transaction Efficiency
4.6.4. Scalability and Adaptability
4.6.5. Future Directions
5. Conclusions and Future Works
Author Contributions
Funding
Institutional Review Board Statement
Informed Consent Statement
Data Availability Statement
Conflicts of Interest
Appendix A
| Parameter | Symbol | Description | Example Value | Unit |
|---|---|---|---|---|
| Energy Demand | Ed | Total energy demand at time t. | 5 | kWh |
| Renewable Energy | Er | Energy is available from renewable sources. | 3 | kWh |
| Energy Surplus | Es | Excess energy is available after demand is met. | 2 | kWh |
| Energy Waste | Ew | Unused renewable energy due to system limitations. | 0.5 | kWh |
| V2H Energy | EV2H | Energy supplied from EV to the home. | 1.5 | kWh |
| H2V Energy | EH2V | Energy is used to charge EV from the home. | 2 | kWh |
| State of Charge | SoCt | Battery state of charge at time t. | 80 | % |
| Peak Cost | Cpeak | Cost of energy during peak hours. | 0.25 | USD/kWh |
| Dynamic Cost | C(t) | Cost of energy at time t. | 0.15 | USD/kWh |
| Allocated Energy | Ea | Energy is allocated to meet demand. | 5 | kWh |
| Energy Efficiency | η | Efficiency factor for energy utilization. | 9 | % |
| Discount Factor | γ | Weighting of future rewards in optimization. | 0.95 | - |
| Policy Function | pi(at) | Probability of taking action at in state st. | 0.8 | |
| Action-Value Function | Q(st,at) | Value of taking action at in state st. | 10 | - |
| Energy Prediction Input | Xt | Input feature vector for energy prediction (e.g., weather, historical data). | - | - |
| Weighting Factors | w1, w2, w3 | Weights for surplus, waste, and cost in the reward function. | 0.5, 0.3, 0.2 | - |
| Battery Capacity | battery_max | Maximum EV battery capacity. | 50 | kWh |
| Time Horizon | T | Duration for which optimization is performed. | 24 | Hours |
| Transition Probability | (P(st, at)) | Probability of transitioning to a new state. | - | - |
References
- Guillen, D.; Soto, J.D.; Valdez-Resendiz, J.E. Fundamentals of energy efficiency to management renewable energy sources in electrical grids. In Energy Efficiency of Modern Power and Energy Systems; Elsevier: Amsterdam, The Netherlands, 2024; pp. 329–360. [Google Scholar] [CrossRef]
- Apata, O. Cost implications of energy efficiency in renewable energy systems. In Energy Efficiency of Modern Power and Energy Systems; Elsevier: Amsterdam, The Netherlands, 2024; pp. 361–379. [Google Scholar] [CrossRef]
- Takcı, M.T.; Gözel, T.; Hocaoglu, M.H. Modelling, analysis, and improvement of energy consumption in data centres via demand side management. In Energy Efficiency of Modern Power and Energy Systems; Elsevier: Amsterdam, The Netherlands, 2024; pp. 73–99. [Google Scholar] [CrossRef]
- Dranka, G.G.; Ferreira, P.; Vaz, A.I. Co-benefits between energy efficiency and demand-response on renewable-based Energy Systems. Renew. Sustain. Energy Rev. 2022, 169, 112936. [Google Scholar] [CrossRef]
- Chaudhary, P. Demand response for energy-efficient and optimal integration of renewable energy sources in a smart grid. In Smart Energy Management Systems and Renewable Energy Resources; AIP Press: New York, NY, USA, 2021. [Google Scholar] [CrossRef]
- Singhal, R.; Mehta, D.; Sharma, K. Efficient energy optimization techniques for smart grids which uses ML and DL algorithms. In Proceedings of the 2023 International Conference on Power Energy, Environment & Intelligent Control (PEEIC), Greater Noida, India, 19–23 December 2023; pp. 1300–1304. [Google Scholar] [CrossRef]
- Malviya, A.; Singhal, R.; Asha, S. A smart and intelligent way of diagnosing of heart disease in short span of time through integrated algorithms of IOT, FC and DL. In Proceedings of the 2024 1st International Conference on Innovative Sustainable Technologies for Energy, Mechatronics, and Smart Systems (ISTEMS), Dehradun, India, 26–27 April 2024; pp. 1–6. [Google Scholar] [CrossRef]
- Balakrishna, B.; Kakran, S. Energy scheduling of a household with integration of renewable energy considering different dynamic pricing schemes. In Algorithms for Intelligent Systems; Springer: Berlin/Heidelberg, Germany, 2019; pp. 1327–1336. [Google Scholar] [CrossRef]
- Bhardwaj, S.; Sampath, B.; Kosimov, L.; Kosimova, S. Integration of intelligent system and big data environment to find the energy utilization in Smart Public Buildings. In Sustainable Smart Homes and Buildings with Internet of Things; Wiley-Scrivener Publishing LLC: Beverly, MA, USA, 2024; pp. 167–186. [Google Scholar] [CrossRef]
- Liang, B.; Chen, G. Research on numerical integration methods based on LC binary equivalent switch model in real-time simulation of Power Electronic System. In Communications in Computer and Information Science; Springer: Berlin/Heidelberg, Germany, 2024; pp. 458–472. [Google Scholar] [CrossRef]
- Jeshma, T.V.; George, B. Mr sensor-based coil alignment sensing system for wirelessly charged evs. IEEE Sens. J. 2020, 20, 5588–5596. [Google Scholar] [CrossRef]
- Abed, A.M.; AlArjani, A. The neural network classifier works efficiently on searching in DQN using the autonomous internet of things hybridized by the metaheuristic techniques to reduce the evs’ service scheduling time. Energies 2022, 15, 6992. [Google Scholar] [CrossRef]
- Sabadini, F.; Madlener, R. A smart grid with renewable energy sources, e-vehicles, and Storage Systems. In Smart Grids for Renewable Energy Systems, Electric Vehicles and Energy Storage Systems; CRC Press: Boca Raton, FL, USA, 2022; pp. 141–165. [Google Scholar] [CrossRef]
- Srividya, P. Artificial Intelligence Methods for hybrid renewable energy system. In IoT and Analytics in Renewable Energy Systems; CRC Press: Boca Raton, FL, USA, 2023; Volume 1, pp. 157–166. [Google Scholar] [CrossRef]
- Ouahiba, T. Integration of renewable energy systems in building: Case of solar thermal collectors and photovoltaic panels for the Tertiary and residential sector in Algiers. In Lecture Notes in Networks and Systems; Springer: Berlin/Heidelberg, Germany, 2024; pp. 313–323. [Google Scholar] [CrossRef]
- Nilsson, A.; Wester, M.; Lazarevic, D.; Brandt, N. Smart Homes, Home Energy Management Systems and real-time feedback: Lessons for influencing household energy consumption from a Swedish field study. Energy Build. 2018, 179, 15–25. [Google Scholar] [CrossRef]
- Taghikhani, M.A. Probabilistic management of renewable energy resources in presence of uncertainties using water cycle and grey wolf optimization algorithms. Smart Grids Sustain. Energy 2023, 8, 22. [Google Scholar] [CrossRef]
- Elkazaz, M.; Sumner, M.; Davies, R.; Pholboon, S.; Thomas, D. Optimization based real-time home energy management in the presence of renewable energy and Battery Energy Storage. In Proceedings of the 2019 International Conference on Smart Energy Systems and Technologies (SEST), Porto, Portugal, 9–11 September 2019. [Google Scholar] [CrossRef]
- Pfeiffer, C.; Kremsner, T.P.; Maier, C.; Stolavetz, C. Does electricity consumption make happy? the emotional dimensions of time-scaled electricity consumption graphs for household appliances. Energy Convers. Manag. X 2022, 16, 100279. [Google Scholar] [CrossRef]
- Alatawi, M.N. Optimization of Home Energy Management Systems in smart cities using bacterial foraging algorithm and deep reinforcement learning for Enhanced Renewable Energy Integration. Int. Trans. Electr. Energy Syst. 2024, 180, 12–28. [Google Scholar] [CrossRef]
- Quanwei, T.; Guijun, X.; Wenju, X. MGMI: A novel deep learning model based on short-term thermal load prediction. Appl. Energy 2024, 376, 124209. [Google Scholar] [CrossRef]
- Mounsif, M.; Medard, F. Smart Energy Management System Framework for population dynamics modelling and suitable energy trajectories identification in islanded micro-grids. Energy AI 2023, 13, 100242. [Google Scholar] [CrossRef]
- Wang, W.; Zhou, Z.; Derrible, S.; Song, Y.; Lu, Z. Deep Learning Analysis of smart meter data from a small sample of room air conditioners facilitates routine assessment of their operational efficiency. Energy AI 2024, 16, 100338. [Google Scholar] [CrossRef]
- Simion, D.; Postolache, F.; Fleacă, B.; Fleacă, E. Ai-driven predictive maintenance in modern maritime transport—Enhancing operational efficiency and reliability. Appl. Sci. 2024, 14, 9439. [Google Scholar] [CrossRef]
- Tewary, A.; Upadhyay, C.; Singh, A.K. Emerging role of AI, ML and IOT in modern sustainable energy management. In IoT and Analytics in Renewable Energy Systems; CRC Press: Boca Raton, FL, USA, 2023; Volume 2, pp. 273–288. [Google Scholar] [CrossRef]
- Sankarananth, S.; Karthiga, M.; Suganya, E.; Sountharrajan, S.; Bavirisetti, D.P. Ai-enabled metaheuristic optimization for predictive management of renewable energy production in smart grids. Energy Rep. 2023, 10, 1299–1312. [Google Scholar] [CrossRef]
- Çiçek, A. Multi-objective operation strategy for a community with ress, fuel cell EVS and hydrogen energy system considering demand response. Sustain. Energy Technol. Assess. 2023, 55, 102957. [Google Scholar] [CrossRef]
- Agamah, S.U.; Ekonomou, L. Energy Storage System scheduling for peak demand reduction using evolutionary combinatorial optimization. Sustain. Energy Technol. Assess. 2017, 23, 73–82. [Google Scholar] [CrossRef]
- Uddin, M.; Hassan, K.M.; Biswas, S. Peak load minimization in smart grid by optimal coordinated on–off scheduling of Air Conditioning Compressors, Sustainable Energy. Grids Netw. 2021, 28, 100545. [Google Scholar] [CrossRef]
- Han, B.; Li, H.; Wang, S. Analytical Solutions of air-conditioning load flexibility. IEEE Trans. Smart Grid 2025, 16, 441–444. [Google Scholar] [CrossRef]
- Sahraei, M.A.; Çodur, M.K. Prediction of transportation energy demand by novel hybrid meta-heuristic ann. Energy 2022, 249, 123735. [Google Scholar] [CrossRef]
- Meng, F.; Wang, X. Application of energy scheduling algorithm based on energy consumption prediction in Smart Home Energy Scheduling. Renew. Energy 2024, 231, 120620. [Google Scholar] [CrossRef]
- Manekar, A. Combined dragonfly and whale optimization algorithm for cost and energy optimization in resource allocation and migration. Int. J. Recent Eng. Sci. 2023, 10, 17–22. [Google Scholar] [CrossRef]
- Neagu, B.-C.; Ivanov, O.; Grigoras, G.; Gavrilas, M. A new vision on the Prosumers Energy Surplus Trading considering smart peer-to-peer contracts. Mathematics 2020, 8, 235. [Google Scholar] [CrossRef]
- Cheng, Q.; Lv, J. Real-time pricing considering carbon constraints for smart grid with multiple energy sources. J. Renew. Sustain. Energy 2024, 16, 055501. [Google Scholar] [CrossRef]
- da Silva, H.B.; Santiago, L.P. On the trade-off between real-time pricing and the social acceptability costs of demand response. Renew. Sustain. Energy Rev. 2018, 81, 1513–1521. [Google Scholar] [CrossRef]
- Zafar, B.; Ben Slama, S.A. PV-EV integrated home energy management using vehicle-to-home (V2H) technology and household occupant behaviors. Energy Strategy Rev. 2022, 44, 101001. [Google Scholar] [CrossRef]
- Zafar, B.; Slama, B.; Nasri, S.; Mahmoud, M. Smart Home Energy Management System Design: A realistic autonomous V2H/H2V Hybrid Energy Storage System. Int. J. Adv. Comput. Sci. Appl. 2019, 10, 217–223. [Google Scholar] [CrossRef]
- Li, X.; Zhang, W. Physics-informed deep learning model in wind turbine response prediction. Renew. Energy 2022, 185, 932–944. [Google Scholar] [CrossRef]
- Jiang, F.; Ma, J.; Li, Z.; Ding, Y. Prediction of energy use intensity of urban buildings using the semi-supervised Deep Learning Model. Energy 2022, 249, 123631. [Google Scholar] [CrossRef]








| Feature | IntelliGrid AI | Related Works | Ref. |
|---|---|---|---|
| Energy Optimization | Real-time optimization using adaptive algorithms | Basic real-time optimization | [13,14] |
| Transaction Security | Blockchain ensures secure transactions | Blockchain ensures transparency and security | [15,16] |
| Decentralized Energy Trading | P2P trading supported via blockchain | P2P trading with intermediaries | [15,16] |
| Deep Learning Integration | Advanced Q-learning for energy allocation | Basic DL for energy prediction | [17,18] |
| V2H and H2V Technologies | Full V2H and H2V integration | Partial V2H, minimal H2V use | [19,20] |
| Scalability | PoS for scalable blockchain | Scalability challenges with PoS research | [21,22] |
| Real-Time Data Usage | Extensive use for demand-supply balance | Limited real-time adaptive features | [23,24] |
| Predictive Maintenance | AI-enabled predictive maintenance | Limited AI use for automation | [23,24] |
| Impact on Energy Costs | 20% cost reduction in Tunisia case studies | Cost reduction without specific metrics | [25,26] |
| Day | Solar Irradiance (W/m2) | Temperature (°C) | Predicted PV Output (kWh) |
|---|---|---|---|
| Monday | 800 | 30 | 5.5 |
| Tuesday | 850 | 32 | 5.8 |
| Wednesday | 780 | 29 | 5.3 |
| Thursday | 900 | 34 | 6.0 |
| Friday | 850 | 33 | 5.7 |
| Saturday | 800 | 31 | 5.5 |
| Sunday | 750 | 28 | 5.0 |
| Appliance | Time of Peak Usage | Energy Consumption (kWh) |
|---|---|---|
| HVAC System | Midday | 2.0 |
| Lighting | Morning, Evening | 0.5–1.5 |
| Kitchen Appliances | Morning, Afternoon | 1.0–2.0 |
| Time of Day | Charging Status (%) | Energy Usage (kWh) |
|---|---|---|
| Early Morning (6–9 AM) | 40–70 | Charging |
| Midday (12–2 PM) | 100 | Idle |
| Evening (5–9 PM) | 40–60 | Discharging for household use |
| Time of Day | Price (USD/kWh) | Energy Management Actions |
|---|---|---|
| Morning (6–9 AM) | 0.08–0.10 | Prioritize appliance operation |
| Midday (12–2 PM) | 0.15–0.17 | Use stored EV energy (V2H) |
| Evening (5–9 PM) | 0.08–0.10 | Optimize appliance usage |
| Consensus Mechanism | Demand Level | Transaction Time (Seconds) | Description |
|---|---|---|---|
| Proof of Stake (PoS) | Low Demand | 3–4 | Faster transaction processing with energy-efficient consensus during reduced network activity. |
| Proof of Stake (PoS) | High Demand | 5–6 | Moderate transaction times, even with increased network congestion due to efficient validation. |
| Proof of Work (PoW) | Low Demand | 4–5 | Relatively slower processing due to computational overhead, even during low network activity. |
| Proof of Work (PoW) | High Demand | 7–8 | Longer transaction times due to intensive validation processes and high network congestion. |
| Metric | Sunny Conditions | Cloudy Conditions |
|---|---|---|
| Total Energy Supply (kWh) | 450 | 320 |
| Supply Peaks (Time of Day) | 6 AM–9 AM, 5 PM–9 PM | 6 AM–9 AM, 5 PM–9 PM |
| Blockchain Efficiency (%) | 98 | 92 |
| Average Transaction Time (seconds) | 3 | 5 |
| Energy Availability Impact | High | Moderate |
| Metric | Sunny Conditions | Cloudy Conditions |
| Metric | Sunny Conditions | Cloudy Conditions |
|---|---|---|
| Peak-Charging Status (%) | 100 | 85 |
| Discharging Energy (kWh) | 2 | 1.5 |
| Grid Dependency Reduction (%) | 35 | 25 |
| Peak Energy Usage (kWh) | 2.3 | 1.5 |
| Charging Cost Range (USD/kWh) | 0.10–0.14 | 0.15–0.18 |
| Cost Reduction (%) | 18 | 10 |
| Metric | IntelliGrid AI (Sunny) | IntelliGrid AI (Cloudy) | Traditional Systems |
|---|---|---|---|
| Energy Cost Reduction (%) | 20% | 15% | 10–12% |
| Blockchain Efficiency (%) | 98% | 92% | N/A |
| Transaction Time (Seconds) | 3 | 4 | 5 |
| Metric | Sunny Days | Cloudy Days |
|---|---|---|
| Energy Cost Reduction (%) | 20 | 15 |
| PV Energy Output (kWh) | 6.0 | 4.5 |
| Grid Dependency Reduction (%) | 40 | 30 |
Disclaimer/Publisher’s Note: The statements, opinions and data contained in all publications are solely those of the individual author(s) and contributor(s) and not of MDPI and/or the editor(s). MDPI and/or the editor(s) disclaim responsibility for any injury to people or property resulting from any ideas, methods, instructions or products referred to in the content. |
© 2025 by the authors. Licensee MDPI, Basel, Switzerland. This article is an open access article distributed under the terms and conditions of the Creative Commons Attribution (CC BY) license (https://creativecommons.org/licenses/by/4.0/).
Share and Cite
Binyamin, S.; Slama, S.B. IntelliGrid AI: A Blockchain and Deep-Learning Framework for Optimized Home Energy Management with V2H and H2V Integration. AI 2025, 6, 34. https://doi.org/10.3390/ai6020034
Binyamin S, Slama SB. IntelliGrid AI: A Blockchain and Deep-Learning Framework for Optimized Home Energy Management with V2H and H2V Integration. AI. 2025; 6(2):34. https://doi.org/10.3390/ai6020034
Chicago/Turabian StyleBinyamin, Sami, and Sami Ben Slama. 2025. "IntelliGrid AI: A Blockchain and Deep-Learning Framework for Optimized Home Energy Management with V2H and H2V Integration" AI 6, no. 2: 34. https://doi.org/10.3390/ai6020034
APA StyleBinyamin, S., & Slama, S. B. (2025). IntelliGrid AI: A Blockchain and Deep-Learning Framework for Optimized Home Energy Management with V2H and H2V Integration. AI, 6(2), 34. https://doi.org/10.3390/ai6020034
