Abstract
Standardized driving cycles such as the FTP-75 fail to represent traffic conditions in cities like Guayaquil, where high congestion and varied driving behaviors are not captured by external models. This study aimed to develop representative driving cycles for the city’s most congested urban routes, covering the north, south, center, and west zones. Using the direct method, real-world trips were conducted with an M1-category vehicle equipped with an OBDLINK MX+ device, allowing real-time data collection. Driving data were processed through OBDWIZ software Version 4.30.1 and statistically analyzed using Minitab. From pilot tests, the appropriate sample size was estimated, and normality tests were applied to determine the correct measures of central tendency. The final representative cycles were constructed using a weighting criteria method. The results provided quantified evidence of variations in average speed, idle time, and acceleration patterns across the routes, which were transformed into representative driving cycles. These cycles provide a more accurate basis for emission modeling, vehicle certification, and transport policy design in congested cities such as Guayaquil, and this is the applied impact that is highlighted in our contribution. Furthermore, the developed cycles provide a foundation for future research on emission modeling and the design of sustainable transport strategies in Latin American cities.
1. Introduction
Traffic congestion in urban areas, such as Guayaquil and its environs, represents a significant problem in terms of mobility and environmental impact. Excess traffic affects travel efficiency and contributes to polluting gas emissions and deteriorating air quality, posing risks to public health [1]. Internal combustion engines release substances such as carbon monoxide (CO), carbon dioxide (CO2), nitrogen oxides (NOx), and unburned hydrocarbons (HCs), which deteriorate air quality and pose health risks [2]. According to the World Meteorological Organization, between 1990 and 2022 greenhouse gas emissions increased by 49 percent, with CO2 being responsible for 78 percent of this increase [3,4]; moreover, the actual volume of these emissions depends on traffic intensity and the categories of vehicles using the road network, as highlighted in previous research on passenger and freight transport flows [5].
In order to decrease the environmental impact of the transportation sector, numerous studies have been developed, and governments have implemented strict regulations to control emissions, including a representative driving cycle (DC) [6]. China adopts this initiative by replacing the European Driving Cycle (NEDC) with the driving cycle (WLTC) [7], which is based on emissions tests under real driving conditions (RDE) [8]. However, although this globally standardized and harmonized cycle works well at altitudes below 2400 masl, it is not suitable for higher altitudes. A detailed study reveals that, at these altitudes, the efficiency of the engine decreases, and traffic in areas of high density aggravates the problem [9,10].
A study in Mexico oriented to the evaluation of pollutant emissions in freight vehicles highlights a comparison between a DC performed by them and other international reference cycles applied in that country, with the results showing that, in relation to simulated emissions, problems were observed when adopting international DCs. The results show that, in comparison with the DC determined in the study area, emissions can be underestimated by 19 percent for NOx and 25 percent for CO if the EPA Federal Test Procedure (FTP-75) [11] is adopted; this is due to the fact that the DC chosen will not have the same driving patterns or the same topology as the place where the tests would be carried out [12].
In several countries, DCs are developed to reflect local driving conditions [13], whether legislative or not [14], because they want to obtain more accurate data in their studies. In the United States, Japan and the European Community established legislative cycles such as the FTP-75, NEDC, and JC08, respectively, to meet vehicle emission regulations [3]. Non-legislative cycles have been analyzed in cities such as Vadodara, Bangalore, Hong Kong, Pune, Edinburgh, Athens, Singapore, 11 Chinese cities, and Malaysia with its MUDC. These are used for energy, efficiency, and emissions studies, as well as in certifications and laboratory tests [15,16].
On the other hand, studies carried out in several cities in Ecuador, such as Esmeraldas, Ambato, and Cuenca, among others, detailed the importance of these investigations. This was due to the fact that, by implementing a representative cycle for these specific regions, better results can be obtained in the evaluation of fuel consumption and emissions. The methodology used for data collection was the direct method, which consisted of obtaining information in real time using the on-board technique. For this purpose, the vehicle was equipped with an OBD-II or GPS device, and two or more drivers were involved in order to simulate the best traffic conditions. Finally, the method used to obtain the representative driving cycle was based on the weighting criterion, which assigned a relative weight to each of the selected variables, reflecting their importance in the characterization of the driving cycle. Thus, through the equation of weighted averages, the optimal route was determined, ensuring that it accurately reflected the actual driving conditions in the area [17,18,19].
In consideration, this study aims to determine the DC in urban routes in the city of Guayaquil and analyze the traffic behavior of specific routes by using an OBDLINK MX+ device, where a series of data will be collected to obtain the actual driving pattern in the selected routes. These data were implemented for statistical analysis, where the normality test was determined for each route to determine the distribution of their data. Finally, using the weighting criteria method, the selected repetition was determined for each route, which corresponds to its respective driving cycle.
This study, carried out at the Universidad Politécnica Salesiana del Ecuador (UPS) Guayaquil during the period 2024–2025, is directed not only to the academic community, providing theoretical foundations for future research, but also to municipalities and other entities interested in the DC. It also represents a novel approach to evaluate various parameters under different conditions, through the implementation of a methodology, taking the standardized cycles as references. The expected results seek to provide valuable information to understand the real dynamics of traffic and its environmental impact in the urban environment of Guayaquil.
Recent studies have reinforced the importance of constructing representative driving cycles adapted to specific urban contexts. For example, an approach based on optimally clustered crowd-sourced traffic data was applied to synthesize cycles for electric bus routes, improving charging control and fleet optimization strategies [20]. Similarly, traffic flow models using multi-value cellular automata under Lagrange coordinates have demonstrated how lane configurations and density conditions significantly influence driving behavior [21]. These works underscore the value of context-sensitive and data-driven methods, aligning with the objectives of our study, which is focused on Guayaquil.
The lack of specific DCs adapted to local conditions represents a challenge in vehicle design, energy consumption assessments, and pollutant emission control in vehicle homologation processes [22]. Although an ideal DC should reflect the common driving style under different traffic conditions, considering key factors such as vehicle technology, traffic characteristics, and climatic and geographical conditions (such as altitude), in many cases, an adequate representation is not achieved. In Ecuador, the National Traffic Agency (ANT) and the Ecuadorian Standardization Service (INEN) are responsible for implementing these cycles for vehicle certification [23], where the ideal time for a DC is 25 minutes according to research conducted by Giraldo in 2021 [24].
Previous studies highlight the importance of developing a representative DC that adapts to local characteristics, allowing a more accurate evaluation of vehicle performance under real operating conditions and optimizing its adaptation to the topology and urban traffic of the region. In Guayaquil, the absence of a specific DC represents a major challenge, since foreign cycles, such as the FTP-75 [25,26], are currently used. This generates significant discrepancies, since these cycles do not adequately reflect the driving patterns typical of the geographical environment and the real conditions of the city.
This study introduces an innovative contribution to the field of driving cycles in Ecuador, as it constitutes the first proposal of representative urban cycles for the city of Guayaquil, the most populated and most congested city in the country. Unlike previous research conducted in cities such as Quito, Cuenca, or Esmeraldas, our methodology integrates high-resolution (0.1 s) OBD-II data collected from multiple repetitions and strategic routes, which allows us to capture with greater fidelity the variability of real urban traffic. Thus, this work not only fills a scientific and regulatory gap in Guayaquil’s mobility but also lays the groundwork for future applications in emissions modeling and transportation planning in highly congested Latin American contexts.
The research begins with a description of the study area, the data collection process, and the methodological steps applied. This is followed by statistical analysis and the development of representative driving cycles. The next part presents the results and includes comparative evaluations with international and national reference cycles. Finally, the research closes with a discussion of the implications and a summary of the main contributions and practical applications.
2. Materials and Methods
2.1. Description of the Study Area
This study was conducted in the city of Guayaquil, which is located in the coastal region of Ecuador. It is the most populated city in the country, with more than 2.7 million inhabitants, which represents 16 percent of the national population, according to data from the 2022 census [27]. It has a territory of approximately 380 square kilometers and an average altitude of 4 m above sea level. Its climate is tropical, with high temperatures throughout the year.
For the reliability of the data obtained, specific routes were selected within the urban area of Guayaquil, covering the northern, southern, western, and central areas with the highest traffic congestion. These routes were defined in strategic areas that reflect the real and usual driving conditions, which are characterized by a high level of traffic, thus establishing a total of four main routes.
For the selection of routes, several criteria must be taken into account:
- A large flow of vehicles;
- Linking the main population centers;
- Numerous squares and crossroads;
- Access to public transport networks for the purpose of normal driving [28].
Juan Tanca Marengo Avenue is one of Guayaquil’s main thoroughfares, connecting several key sectors of the city. This avenue extends from the north, in areas near Rodrigo Chávez González Avenue, to the Maritime Port sector and passes through high-density commercial and residential areas. Due to its strategic location, it is a road with a high vehicular flow, and it is used by both public and private transportation, which makes it a neuralgic point for urban mobility. In addition, the avenue is home to a large number of stores, restaurants, and services, reinforcing its economic importance [29].
The last accountability report for the year 2023 was presented by the Agencias de Tránsito y Movilidad (ATM) [30]. Av Portete, located in the southern area of Guayaquil, is a busy road that connects several important roads and passes through residential areas with small businesses, markets, and public transport stations and is characterized by high pedestrian and vehicular activity. Machala Street, on the other hand, located in the south-central area of the city, is characterized by its dense commercial and labor activity, houses workshops and retail stores, and connects with important streets leading to the city center and surrounding areas. Finally, Via a la Costa is one of the city’s main thoroughfares and is designed for fast vehicular traffic, connecting Guayaquil with neighboring cities and tourist destinations along this road, where there are private housing developments, shopping centers, schools, and housing developments to consolidate it as a city.
The main points of vehicular traffic in different streets of the city were identified with the support of the GPS navigation platform Google Maps, a tool that allows for the analysis of daily traffic in certain places. In addition, Diario El Universo [31] in its study used this platform along with interviews to provide results in the most conflictive areas of the north, west, south, and center of the city. This information helped to determine 4 specific routes for the analysis.
Route 1, as illustrated in Figure 1a, covers a total distance of 14.9 km. The route begins on Via a la Costa, near the crosswalk that connects to the Puerto Azul housing development. From this point, the route continues along Vía a la Costa, characterized by its wide roadway and constant flow of vehicles, until it reaches the entrance of the Chongón toll booth, which is located on the border between urban developments and areas of transition to rural and recreational zones. The Via a la Costa sector is considered an urban area within the city, which concentrates 23.14 percent of the urban land [32,33].
Figure 1.
Routes: (a) Route 1, Via a la Costa–Peaje (14.9 km long). (b) Route 2, San Marino–Colegio Americano, with a length of 5.7 km.
Route 2, as shown in Figure 1b, has a total length of 5.7 km and covers an urban route that connects several key points in the city. The route begins at the San Marino shopping center. From there, it moves towards Avenida Rodrigo Chávez, a main artery that connects important sectors of the city. Along this avenue, the route continues until it reaches Juan Tanca Marengo Avenue, another important road that crosses the city in an east–west direction. Finally, the route concludes at the facilities of the Colegio Americano.
Route 3, as shown in Figure 2a, is 4.7 km long and covers an urban route that connects strategic points in the city. The route begins at the Centenario campus of the UPS (Universidad Politécnica Salesiana del Ecuador). From there, the route follows a series of streets until it reaches the intersection of Portete Street and 17th Street, which is in front of a well-known KFC fast food restaurant, an easily recognizable place in the area. This route was selected due to its relevance in terms of traffic density and flow, making it a key route for urban commuting.
Figure 2.
Routes: (a) Route 3, UPS Centenario–17th Street and Portete, with a length of 4.7 km. (b) Route 4, Av. 9 de Octubre–El Oro, with a length of 3.9 km.
Route 4, as shown in Figure 2b, has a total distance of 3.9 km and runs through a specific sector within the city, connecting several main avenues. The route begins at Avenida 9 de Octubre, one of the most important and busiest arteries, and is known for its commercial activity and access to several key points in the city. From there, the route continues along Avenida Francisco Aguirre Abad, a road that also has relevance in urban connectivity and vehicular flow. Subsequently, the route advances along Machala Avenue, a street that crosses different residential and commercial areas, and finally concludes on El Oro Street, another significant point within the city’s road network.
2.2. Vehicle Selection
For the selection of the vehicle, an Aveo Emotion was chosen because it is one of the most popular commercial vehicles sold in the country according to the AEADE (Asociación de Empresas Automotrices del Ecuador) [34]. Table 1 below shows the technical specifications.
Table 1.
Technical specifications of the study vehicle.
The selected vehicle, although ten years old, was considered representative of the local fleet since the average age of vehicles in Ecuador exceeds 14 years, and used cars are predominant in Guayaquil’s urban traffic. This choice ensures that the collected driving patterns reflect real-world conditions. At the time of the test, the vehicle’s mileage was approximately 533,400 km.
2.3. Measuring Instruments and Data Collection
The “OBDLINK MX” diagnostic device was used as a tool to collect speed data. It is connected to the vehicle’s OBD-II port, which is usually located on the lower part of the dashboard, near the steering wheel. This port allows communication between the device and the different control units of the vehicle, facilitating the diagnosis of problems and the reading of the data [35].
It is important to note that the use of this device for data collection involves the application of several protocols and is supported by ISO 15765-4:2021 [36]. This standard focuses on diagnostic communication via the controller area network (CAN) in vehicles, which ensures greater reliability and more accurate data collection [37].
The device was operated using the “OBDWiz” program, an application designed for Windows systems. This tool made it possible to interact with the vehicle’s ECM (engine control unit) through an intuitive interface and a firm structure. Thanks to this, real-time data can be obtained, and key parameters related to the vehicle’s performance and general condition can be analyzed, thus extending its capabilities for automotive diagnostics. In addition, it was necessary to use a voltage converter to ensure that the computer with the installed software remained charged during data collection.
Finally, the application used for traffic analysis was Google Maps, an effective tool for mobility and traffic analysis. It provides real-time data on congestion, travel times, and traffic patterns. Thanks to its detailed information and up-to-date databases, it facilitates road efficiency analysis, optimal route planning, and customization of studies through Google My Maps and its traffic management APIs [38].
2.4. Data Collection Methodology
The methodology used in this study is the so-called direct method, which consists of the acquisition of data of speed values with respect to the time of the real conditions of urban traffic in the city; a clear example is the American cycle FTP 75, which is used in the homologation and consumption tests in Ecuadorian vehicles. By means of this method, data collection can be conducted by different techniques, of which the on-board technique was used, which consists of the instrumentation of the vehicle, in which a M1-category vehicle was used. At the same time, 3 drivers were required, alternating on each route, to simulate the real conditions on the routes [17,18].
The Chevrolet Aveo Emotion (1.6 4P 4X2 TM), which was instrumented with an OBD-II device, was used as the test vehicle. The OBDLINK MX+ device was used to collect data in real time, along with the OBDWiz program for processing and storing data on each of the runs. The input variables recorded in the program were speed, time, and distance, which were the main parameters for the elaboration of the characteristic curves.
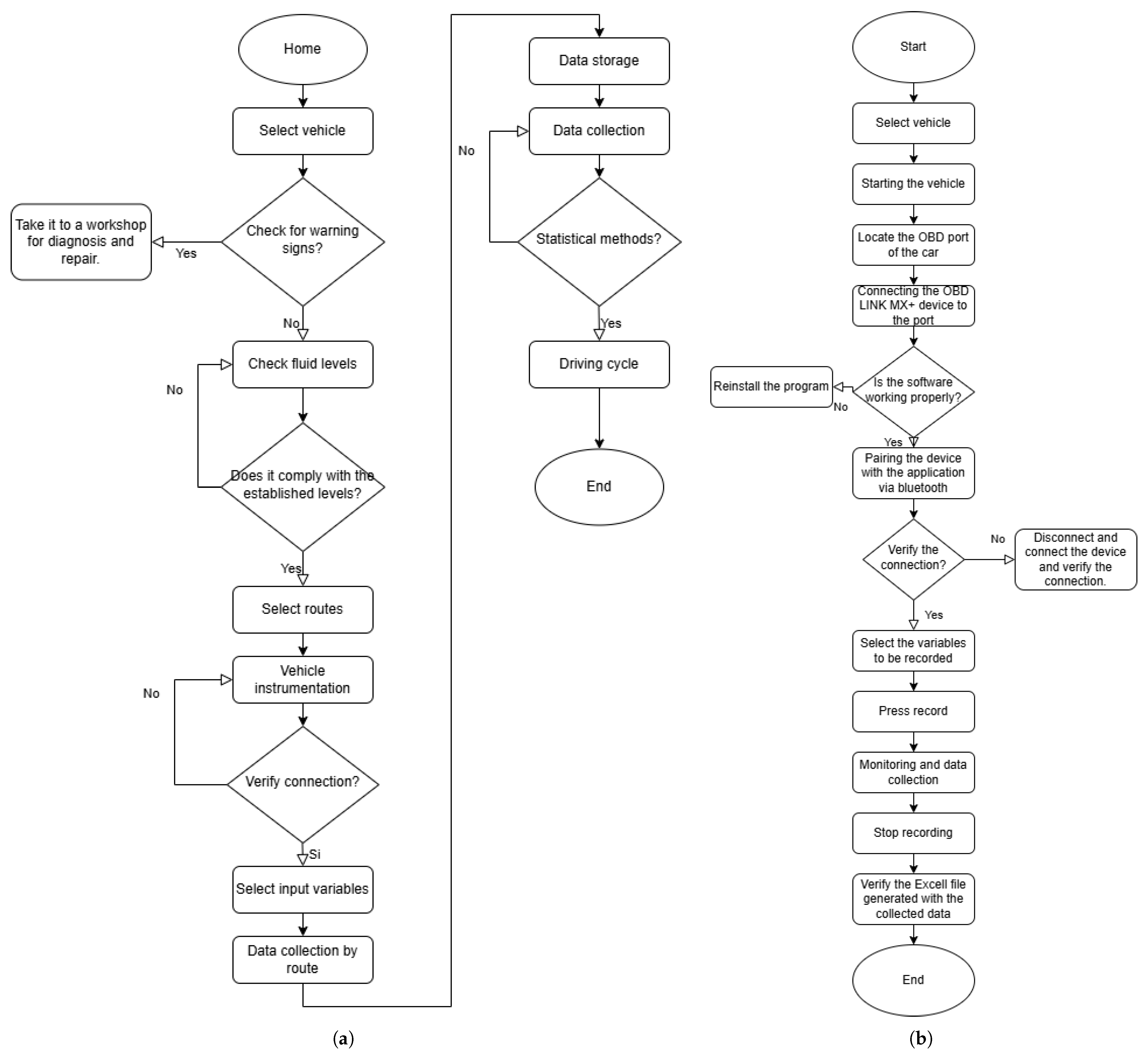
Pilot tests were conducted for the selection of the routes established in various areas of the city of Guayaquil, comprising the north, south, center, and west areas, in which the total number of repetitions was established for each route. Next, as shown in Figure 3a, a flow chart that explains in detail the process used to acquire data and obtain the representative DC for each route was made: First, the vehicle was turned on, and the presence of any warning indicator on the dashboard was verified. If any anomaly was detected, the vehicle was taken to a workshop for diagnosis. In the absence of warnings, the fuel, oil, and coolant levels were checked to ensure that the vehicle was in optimum condition. Then, the route was chosen, and in turn, the vehicle was instrumented using the OBDLINK MX+ device. Then, the OBDWiz program was opened to record the input variables, and the software started to collect information during the trip. Once finished, data recording was stopped, and the data was imported in “.csv” format in Microsoft Excel. Finally, the data was collected, and through statistical analysis, normality tests were determined for each route using Minitab software version 21.3 in order to analyze the distribution of the data and obtain the DC for each one. For the correct instrumentation and monitoring of data in the vehicle, it was essential to follow a specific procedure for each established route, as shown in Figure 3b.
Figure 3.
Flow diagrams. (a) Process flow chart for data acquisition and driving cycle acquisition. (b) On-board instrumentation and device control.
Unlike previous methodologies applied in Ecuador, this study incorporates speed data obtained at a resolution of 0.1 s, which were then processed at a 1 s interval to eliminate noise and preserve the most significant trends. This level of detail surpasses previous work using GPS devices or lower-frequency recordings, providing a more accurate view of actual driving patterns. In addition, the strategy of performing 45 repetitions distributed over four strategic routes within the city allowed for the capture of the statistical variability of urban traffic, increasing the representativeness of the final cycle. The combination of the direct method with statistical normality techniques and weighting criteria ensures not only methodological rigor but also greater replicability in studies of urban mobility and vehicle emissions.
3. Data Analysis Methods and Techniques
3.1. Data Analysis Tools
The specialized statistical analysis software Minitab was used, which is a tool recognized for its ability to investigate and analyze data in different areas. It provides a platform that allows users to perform exploratory data analysis, hypothesis testing, statistical modeling, and quality control with high scientific accuracy. Its user-friendly interface and diverse statistical functionalities facilitate studies and drive data-driven decision-making in both academia and industry [39,40].
3.2. Data Analysis Methodology
The following variables shown in Table 2 were collected and used in different studies to obtain a representative driving cycle [17,19]:
Table 2.
Variables Analyzed.
It should be noted that non-controllable variables such as ambient temperature, altitude, and wind speed were recorded only as contextual information during the tests. These variables were not directly incorporated into the weighting or statistical analysis. Regarding fuel quality, the vehicle was consistently refueled with 85-octane “Ecopaís” gasoline, the most common fuel used in Guayaquil, ensuring uniformity in all tests.
3.3. Data Processing Methodology
The methodology implemented for the analysis of the data obtained was based on previous studies carried out in different countries, such as the United States and Colombia, among others [41]. Likewise, it was used in the determination of driving cycles in various cities of Ecuador, such as Quito, Esmeraldas, Cuenca, and Riobamba [17,18,19,42], applying the weighting criterion. This method consisted of selecting, within a set of data, the most relevant one. To this end, each variable was assigned a value according to its degree of importance, using a scale from 0 to 1, where 0 represented the least importance and 1 the greatest.
The weights shown in Table 3 were determined based on the relative influence of each parameter on the representativeness of the cycle and its impact on energy consumption and emissions. Although more advanced objective methods such as the analytic hierarchy process (AHP) or entropy-based weighting could provide further refinements, their implementation requires larger datasets, expert surveys, or additional calibration procedures that were beyond the scope of this study. Instead, we adopted a weighting scheme consistent with previous work in Ecuador and other international contexts, which allows comparability between studies and ensures methodological coherence. Future research may explore the integration of the AHP or entropy-based weighting once more broader datasets and expert evaluations are available.
Table 3.
Variables and their respective weightings in the study.
Next, the lowest value of “Y” is selected because it represents the smallest deviation from the mean/median. This is determined as follows:
where
- Y represents the weighted mean/median of the deviations of all parameters from the arithmetic mean.
- represents the weighting coefficient.
- represents the value of the variable.
- represents the mean/median of the variable.
- represents the deviation from the mean/median with absolute value.
It is worth mentioning that, before performing this analysis, it is necessary to carry out a normality test to determine the distribution of the data. From there, the central tendency measure is calculated, which can be the mean or the median. Then, the weighted mean/median of the deviations of all variables from the arithmetic mean “Y” is calculated for each of the cases, as in Equation (1). Finally, the minimum value of the total obtained is selected. This value represents the smallest deviation from the mean/median, which indicates that the driving cycle among the analyzed repetitions corresponds to the one with the smallest value of “Y”.
4. Results
4.1. Pilot Test
Pilot tests were carried out to determine the routes in different areas of the city of Guayaquil, establishing a total of four routes, as shown in Table 4. To calculate the sample size, Minitab software was used to determine the total number of repetitions for each route. Prior to this calculation, a descriptive analysis was carried out in Minitab, through which the deviation and standard error of the mean were obtained, fundamental elements for establishing the sample size. Since we are dealing with driving cycles, the main parameters of this study were speed and time, and the variable that was analyzed was speed.
Table 4.
The average per route traveled.
From the data collected in each pilot test, the standard deviation and standard error were calculated to estimate the appropriate sample size for each route. This analysis was performed using Minitab software, which allowed us to determine a total of 12 replicates for Route 1 and 11 replicates for the other routes, as detailed in Table 5. In total, 45 replicates were obtained.
Table 5.
Sample size.
4.2. Data Collection
After completing all the repetitions, the processing of the data stored in the Microsoft Excel program was started, in which the data from each of the repetitions were grouped in their respective route, including the pilot tests. Once the data were collected and organized, filtering began with a resolution of 1 s. This is because the results obtained for each repetition were recorded at 0.1 s intervals, generating a total of 10,000 data per repetition.
The reduction in resolution was essential to eliminate visual noise and highlight major trends, allowing for a less dense graphical representation while maintaining meaningful patterns. This adjustment simplified the plots, preserving the overall trends more clearly [43,44,45]. In addition, this process reduced the data for each repetition from 10,000 to a range of 700 to 1000 data per repetition, making it easier to manipulate and analyze. Once the data were pooled and filtered, normality tests (N.P.) were performed for each of the routes to determine the distribution of the data and select the appropriate measure of central tendency [46].
4.3. Analysis of Data Obtained
The data obtained for Route 1 (Via a la Costa–Peaje), which included 12 repetitions, are presented below. Route 2 (San Marino–Colegio Americano) included 11 repetitions. Route 3 (Av. 9 de Octubre–El Oro) included 11 repetitions, and finally, for Route 4, comprising UPS Centenario–17th Street and Portete, data on various variables were collected for its 11 repetitions. In each repetition, the OBDLINK MX+ device was used to record the variables detailed in Table 6. These variables reflect traffic behavior and were fundamental to obtaining and analyzing the driving cycle.
Table 6.
Summary of selected representative driving cycles.
4.4. Normality Test
Once all the routes had been compiled, the statistical analysis of this study was carried out. As part of the analysis, it was necessary to examine the distribution of the data obtained. The normality test is applied to each of the pilot tests for each route analyzed because the pilot test had a similar performance to the other repetitions carried out on its respective route.
Using Minitab software, the Anderson–Darling normality test was run on the four routes analyzed, as this test allows one to verify whether the data follow a normal distribution. Figure 4a shows the test applied to Route 1 (Via a la Costa–Peaje). The results indicate that the data are not normally distributed, as the obtained value of p is less than 0.05, which leads to the rejection of the null hypothesis. Therefore, the median is used as a representative measure for this route.
Figure 4.
Normality test: (a) Route 1 does not follow a normal distribution in its data. (b) Route 2 does not follow a normal distribution in its data. (c) Route 3 does not follow a normal distribution in its data. (d) Route 4 does not follow a normal distribution in its data.
Similarly, the tests applied to the other routes, as shown in Figure 4b–d, also reveal that the data do not follow a normal distribution. Consequently, the same median-based method was used for the remaining routes.
4.5. Weighting Criteria
After performing the normality test, it was determined that the data did not follow a normal distribution. For this reason, the median (X) was calculated from the 12 repetitions. With these values, the “Y” value was obtained for each of the variables analyzed in each of the repetitions of Route 1 (Via a la Costa–Peaje). Subsequently, these values were added in each repetition to obtain the total “Y” in each case. Finally, the value with the smallest deviation with respect to the median was selected, thus identifying that the corresponding driving cycle among the selected repetitions is repetition number 7; next, the value of “Y” was calculated for each of the variables in the 11 repetitions, and the one with the lowest value was chosen. Thus, it was concluded that the driving cycle associated with Route 2 (San Marino Shopping–Colegio Americano), among the 11 repetitions, corresponds to repetition number 11; then the value of “Y” was calculated for each of the variables in the 11 repetitions, and the one with the lowest value was chosen. Thus, it was concluded that the driving cycle associated with Route 3 (Av. 9 de Octubre–El Oro), among the 11 repetitions, corresponds to repetition number 2, Finally, the value of “Y” was calculated for each of the variables in the 11 repetitions, and the one with the lowest value was chosen. Thus, it was concluded that the driving cycle associated with Route 4 (UPS Centenario–17th Street and Portete), among the 11 repetitions, corresponds to repetition number 5, as shown in Table 7.
Table 7.
Selection of representative repetition based on minimum weighted deviation (Y).
4.6. Characteristic Curves
Figure 5 below shows the representative driving cycle of Route 1 corresponding to repetition number 7, which covers the route from Via a la Costa to the Chongón Toll. Table 8 also shows the characteristic variables associated with this cycle.
Figure 5.
Speed vs. time graph (Via a la Costa–Peaje).
Table 8.
Driving cycle parameters of Route 1.
Figure 6 shows the driving cycle representative of Route 2 corresponding to repetition number 11, which covers the route from San Marino to Colegio Americano. Table 9 also shows the characteristic variables associated with this cycle.
Figure 6.
Speed vs. time graph (San Marino–Colegio Americano).
Table 9.
Driving cycle parameters of Route 2.
Figure 7 below shows the driving cycle representative of Route 3 corresponding to repetition number 2, which covers the route from Av. 9 de Octubre to El Oro. Table 10 also shows the characteristic variables associated with this cycle.
Figure 7.
Speed vs. time graph (Av. 9 de Octubre–El Oro).
Table 10.
Driving cycle parameters of Route 3.
Figure 8 below shows the representative driving cycle for Route 4 corresponding to repetition number 5, which covers the route from UPS Centenario to 17th Street and Portete. Table 11 also shows the characteristic parameters associated with this cycle.
Figure 8.
Speed vs. time graph (UPS Centenario–17th Street and Portete).
Table 11.
Driving cycle parameters of Route 4.
4.7. Comparisons with Other Driving Cycles
The driving cycles in Guayaquil show significant differences compared to standardized cycles (FTP-75, HWFET, and NEDC). Vía a la Costa has the highest average speed (65.39 km/h), similar to HWFET (77.7 km/h), while Route 3 and WSL have the lowest speeds (11.05 km/h and 6.7 km/h, respectively), indicating more congested traffic. In terms of the maximum speed, NEDC leads with 120.09 km/h, far exceeding the values recorded in Guayaquil. Route 3 has the highest number of stops (18), similar to FTP-75 (16), reflecting more stop-and-go traffic conditions. Regarding driving time, NEDC is the longest (1633 s), followed by Route 3 (1223 s). Idling time is significantly high in Route 3 (613 s) and in FTP-75 and NEDC cycles (241 s), showing prolonged traffic standstills.
In terms of distance traveled, NEDC has the highest value (17,786 m), while Route 3 records the lowest (3900 m), confirming its heavy congestion. For the proportion of driving time, HWFET and Vía a la Costa stand out with values close to 100 percent, indicating smooth traffic flow, whereas Route 3 (49.89 percent) and NEDC (79.58 percent) show lower efficiency. Finally, acceleration time is the highest in Vía a la Costa (75.58 percent), surpassing the standardized cycles, suggesting more dynamic driving conditions in this area, as shown in Table 12.
Table 12.
Comparison with other driving cycles (WSL Congested Traffic Cycle, FTP-75, HWFET and NEDC).
The driving conditions in Guayaquil, Cuenca, and Quito vary significantly. Vía a la Costa and Quito/Highway have the highest average speeds (65.39 km/h and 65.98 km/h, respectively), while Guayaquil/Route 3 (11.05 km/h) and Quito/City (13.26 km/h) show the lowest speeds, indicating heavy congestion. In terms of the maximum speed, Quito/Highway leads with 89.91 km/h, followed by Vía a la Costa (79 km/h), while Guayaquil/Route 3 (50 km/h) and Quito/City (45.77 km/h) have the lowest values, reflecting urban traffic conditions. Quito/Combined and Quito/City experience the highest number of stops (63 and 58, respectively), suggesting frequent traffic interruptions, whereas Vía a la Costa and Quito/Highway have the fewest stops (0 and 2, respectively), indicating smoother driving.
Guayaquil/Route 3 has the longest idling time (613 s), similar to Quito/Combined (960 s) and Quito/City (1060 s), reinforcing their high congestion levels. Regarding distance traveled, Quito/Highway leads (27,463 m), followed by Quito/Combined (15,673 m) and Vía a la Costa (14,901 m), while Guayaquil/Route 3 records the shortest distance (3900 m). Quito/Highway and Vía a la Costa also have the longest acceleration times (791 s and 556 s, respectively), suggesting dynamic driving conditions. The proportion of driving time and acceleration mode is highest in Vía a la Costa (98.64 percent and 75.58 percent, respectively), indicating efficient traffic flow, while urban areas such as Guayaquil/Route 3 and Quito/City exhibit lower values, reflecting stop-and-go conditions, as shown in Table 13.
Table 13.
Comparison with other driving cycles (Cuenca, Quito/City, Quito/Highway and Quito/Combined).
The driving conditions across Guayaquil, Esmeraldas, and the Ambato–Riobamba route show notable differences. Vía a la Costa and Ambato–Riobamba/Highway have the highest average speeds (65.39 km/h and 60.95 km/h, respectively), indicating smooth traffic flow, while Guayaquil/Route 3 (11.05 km/h) has the lowest, reflecting heavy congestion. In terms of the maximum speed, Ambato–Riobamba/Highway leads with 120.4 km/h, far exceeding values recorded in Guayaquil. The number of stops is highest in Guayaquil/Route 3 (18), similar to Ambato–Riobamba/Urban (13), suggesting frequent interruptions, while Vía a la Costa and Ambato–Riobamba/Highway (0 and 2 stops, respectively) experience the most continuous traffic. Guayaquil/Route 3 also has the longest idling time (613 s), reinforcing its congested conditions.
Regarding driving time, Esmeraldas records 1750 s, which is longer than any Guayaquil area but shorter than Ambato–Riobamba/Highway (2500 s), which is expected for a highway route. The longest distance traveled is in Esmeraldas (15,420 m), surpassing Vía a la Costa (14,901 m), while Guayaquil/Route 3 has the shortest distance (3900 m). The proportion of driving time is highest in Ambato–Riobamba/Highway (96.06 percent), similar to Vía a la Costa (98.64 percent), confirming smoother traffic conditions, while Guayaquil/Route 3 (49.89 percent) has the lowest value, indicating frequent stops and idling. Overall, highway routes such as Ambato–Riobamba/Highway and Vía a la Costa show the best driving efficiency, whereas urban areas like Guayaquil/Route 3 experience heavy congestion and frequent traffic interruptions, as shown in Table 14.
Table 14.
Comparison with other driving cycles (Esmeraldas, Ambato–Riobamba/Highway and Ambato–Riobamba/Urban).
The differences observed across Table 12, Table 13 and Table 14 reveal important mobility patterns. For example, Route 1 (Vía a la Costa) shows similarities to highway cycles such as HWFET due to its design as an interurban corridor with fewer intersections and smoother traffic flow. In contrast, Route 3 (Downtown Guayaquil) displays very low average speeds and high idle times, reflecting congestion caused by dense commercial activity, pedestrian crossings, and frequent traffic signals. These findings align with those reported in Quito/City and Cuenca, where compact urban layouts and high vehicle density also result in stop-and-go conditions. Meanwhile, the intermediate performance of Routes 2 (San Marino) and 4 (Portete) is associated with mixed-use areas, where the arterial roads coexist with commercial and residential traffic. Such patterns indicate that road typology and urban density are the main drivers behind the heterogeneity observed in driving cycles, rather than random variability. Recognizing these causes is essential for emission estimates, as prolonged idle and frequent accelerations increase fuel consumption and pollutant output disproportionately compared to smoother driving conditions.
5. Discussion
The analysis of driving conditions on the different routes evaluated reveals significant differences in terms of efficiency and fluidity, as shown in Table 6 and in the supplementary figures provided in Appendix A. Route 1, which corresponds to the Via a la Costa–Peaje (VC) route is the fastest route, with an average speed of 65.39 km/h and a maximum speed of 79 km/h, without stops and with only 10 s of idling. In contrast, Route 3, comprising the Downtown sector (C), is the most congested, with an average speed of just 11.05 km/h and a high idling time of 613 s, reflecting dense traffic and numerous interruptions.
The intermediate routes, Route 2, starting at the San Marino Shopping Center to the American School (SM), and Route 4, comprising UPS Centenario and 17th Street and Portete (P), present mixed characteristics. San Marino has an average speed of 21.39 km/h and a maximum speed of 67 km/h, with an idling time of 243 s, while Portete shows an average speed of 16.27 km/h and a maximum speed of 39 km/h, with 247 s at idle. Both routes maintain relatively high active driving (71.41 percent and 74.30 percent, respectively), although with greater fluctuations in speed due to multiple stops and frequent accelerations.
In terms of stability and efficiency, the Via a la Costa (VC) route stands out as the best option, with a continuous and uninterrupted route. On the other hand, the Downtown sector (C) is the least efficient route due to high congestion and long stopping times. San Marino (SM) and Portete (P) fall somewhere in between, with variable traffic conditions, but they are less critical than the Downtown sector (C). These results underscore the importance of effective road planning to improve mobility in the most congested areas.
According to Table 12, when comparing Guayaquil’s driving cycles with foreign cycles, key differences were observed in speed, stops, and vehicle flow. The Via a la Costa (VC) route, similar to the HWFET (highway fuel economy test), has high speeds (65.39 km/h vs. 77.7 km/h), no stops, and a driving time of over 98 percent. On the other hand, the Downtown (C) cycle, with a top speed of 50 km/h and a driving time of 1223.4 s, shows a performance close to the WSL, although with a higher acceleration ratio (27.14 percent) compared to the WSL (30.52 percent). Finally, the NEDC (with a top speed of 120.09 km/h and 23.56 percent acceleration) has a different behavior, with a higher top speed and less acceleration. However, the Downtown (C), San Marino (SM), and Portete (P) routes show similar trends to those of the ECE-15, an urban section of the NEDC. In summary, the Guayaquil cycles, especially the one on Via a la Costa, were more dynamic, while the Downtown (C) cycle is more similar to the WSL due to its low speed and long driving time [19,47].
On the other hand, according to Table 13, the comparison of driving cycles in Guayaquil, Quito, and Cuenca shows that Via a la Costa (VC) and Quito/Carretera have the best flow conditions, with high speeds (∼65 km/h), few stops, and minimal idling time. In contrast, Guayaquil Route 3 (C) and Quito/Ciudad have dense traffic, with low speeds (∼11–13 km/h) and multiple stops. San Marino (SM), Portete (P), and Cuenca reflect intermediate conditions, with moderate speeds and frequent interruptions. In addition, Via a la Costa (VC) had the longest time in acceleration (75.58 percent), while Route 3 (C) and Cuenca showed lower fluidity (∼27–36 percent), highlighting key differences in urban mobility [19].
Finally, according to Table 14, the comparison of driving cycles in Guayaquil, Esmeraldas, and Ambato–Riobamba shows that Via a la Costa and the Ambato–Riobamba highway have the best flow conditions, with high speeds (∼60–65 km/h), few stops, and a high proportion of driving time (>96 percent). In contrast, Downtown Guayaquil has the densest traffic, with low speeds (11.05 km/h), multiple stops (18), and long idling times. San Marino, Portete, and the Ambato–Riobamba urban area reflect intermediate conditions, with moderate speeds (∼16–26 km/h) and frequent interruptions. These results show differences in mobility and traffic efficiency between cities and road types [17,18].
The main innovation of this work lies in the integration of weighted selection statistical techniques with high-resolution OBD-II data in a Latin American urban context characterized by extreme congestion. This approach allowed for the identification of driving cycles that more realistically represent Guayaquil conditions, overcoming the limitations of previous studies based on lower-resolution data or more restricted samples. In addition, the systematic comparison with international cycles (FTP-75, HWFET, and NEDC) and with cycles developed in other Ecuadorian cities highlights the originality of the contribution by evidencing significant differences in idling times, accelerations, and stopping patterns. These results constitute a reference framework that can be used not only in Guayaquil but also in Latin American cities with similar traffic conditions.
6. Conclusions
In this study, driving cycles were determined for the four selected routes in the city of Guayaquil. It was concluded that it was not possible to develop a general driving cycle that would represent the entire city due to its large geographic extension, which made it difficult to cover all the zones. However, it was possible to characterize the cycle of each of the selected zones, obtaining a total of four cycles. For this purpose, the direct method was used, based on the collection of real traffic data. The on-board technique was implemented, in which an M1-category vehicle was instrumented and three drivers were assigned to simulate real traffic conditions, following an approach similar to the American FTP-75 cycle. Speed, time, and distance data were collected using the OBDLINK MX+ device and processed in the OBDWiz software, whose outputs were imported into Microsoft Excel. Through a descriptive analysis performed in Minitab, the sample size was determined, which consisted of a total of 45 repetitions distributed among all routes. Likewise, during data processing, weighting criteria were applied, which made it possible to select the representative cycle for each of the routes analyzed.
The traffic analysis carried out in this study made it possible to identify the characteristics and differences in the vehicular behavior of the main routes selected in Guayaquil. The results show a marked variability in traffic conditions, with highly congested areas, such as in the Downtown sector, and others with fluid traffic, such as the route comprising Via a la Costa. Each of the routes was characterized with the help of a GPS application such as Google Maps, which indicated the routes with the most traffic, since it shows the traffic conditions in real time, indicating areas with congestion, accidents, and other obstacles.
The analysis showed notable differences between the routes in Guayaquil. Via a la Costa (VC) stood out for its high efficiency, with an average speed of 65.39 km/h, no stops, and only 10 s of idling, reflecting smooth and constant traffic. In contrast, San Marino (SM) presented an average speed of 21.39 km/h, with four stops, and 243 s of idling, showing intermediate conditions. Route 3 (C), with an average speed of 11.05 km/h, had the worst conditions, with 18 stops and 613 s of idling, showing high congestion. Finally, the Portete (P) route, with an average speed of 16.27 km/h, showed similar conditions to those of San Marino, with 11 stops and 247 s of idling, indicating moderate traffic flow but with some interruptions. In summary, Via a la Costa showed the best driving conditions, while Downtown experienced more congestion.
Compared to other driving cycles in Ecuador, Guayaquil presents a mix of characteristics. Via a la Costa shows similarities to Quito’s interurban roads, which are noted for smoother traffic and higher speeds. In contrast, Route 3 and the San Marino routes are more similar to those of Quito/City and Cuenca, where dense traffic and reduced speeds predominate. These results underscore the need to improve road infrastructure in the most congested areas to reduce travel times, emissions, and fuel consumption. In terms of practical relevance, the developed cycles offer a tool directly applicable in vehicle homologation processes and in the definition of environmental policies by institutions such as INEN and ANT. Their implementation will improve the accuracy in the estimation of emissions and fuel consumption, thus optimizing the formulation of sustainable mobility plans and strategies for the reduction of polluting gases in Guayaquil. Likewise, these cycles can serve as a basis for the design of energy simulations, the evaluation of alternative technologies (such as electric and hybrid vehicles), and the development of specific regulations for congested urban contexts in developing countries.
Author Contributions
Methodology, R.L.-C.; Formal analysis, H.A.-R.; Investigation, J.M.-C.; Writing—original draft, H.A.-R.; Supervision, P.F.-J. All authors have read and agreed to the published version of the manuscript.
Funding
This research received no external funding and the APC was funded by Politecnica Salesiana university.
Data Availability Statement
The data supporting the findings of this study are available from the corresponding authors upon reasonable request. Due to confidentiality agreements with the research participants, the raw driving data cannot be made publicly available. However, processed datasets and analysis outputs used in this study are available upon request from the corresponding authors.
Conflicts of Interest
The authors declare no conflicts of interest.
Abbreviations
The following abbreviations were used in this manuscript:
| CO2 | Carbon Dioxide |
| NOx | Nitrogen Oxides |
| CO | Carbon Monoxide |
| UHCs | Unburned hydrocarbons |
| HCs | Hydrocarbons |
| DC | Driving Cycle |
| UPS | Universidad Politecnica Salesiana del Ecuador |
| N | Number of stops |
| N.P. | Normality test |
| VC | Via a la Costa–Peaje, Route 1 |
| SM | San Marino–Colegio Americano, Route 2 |
| C | Av. 9 de Octubre–El Oro, Route 3 |
| P | UPS Centenario–Calle 17 y Portete, Route 4 |
| m | Meters |
| s | Second |
| R | Repetitions |
| OBD-II | On-Board Diagnostics II |
| OBDLink MX+ | OBD-II interface device |
| OBDWiz | OBD-II data acquisition software |
| CAN | Controller Area Network |
| DTC | Diagnostic Trouble Code |
| AHP | Analytic Hierarchy Process |
| FTP-75 | Federal Test Procedure 75 |
| RDE | Real Driving Emission |
| WLTC | Worldwide harmonized Light vehicles Test Cycle |
| ECE-15 | Urban segment of the NEDC |
| WSL | Congested Traffic Cycle (Reference Set) |
| NEDC | New European Driving Cycle |
| HWFET | Highway Fuel Economy Test |
| ECM | Engine Control Module |
| GPS | Global Positioning System |
| ANT | Agencia Nacional de Tránsito (Ecuador) |
| INEN | Instituto Ecuatoriano de Normalización |
Appendix A
Figure A1.
Data obtained from the 12 repetitions of Route 1.
Figure A1.
Data obtained from the 12 repetitions of Route 1.

Figure A2.
Scatter plot of Route 1.
Figure A2.
Scatter plot of Route 1.

Figure A3.
Data obtained from the 11 repetitions of Route 2.
Figure A3.
Data obtained from the 11 repetitions of Route 2.

Figure A4.
Scatter plot of Route 2.
Figure A4.
Scatter plot of Route 2.

Figure A5.
Data obtained from the 11 repetitions of Route 3.
Figure A5.
Data obtained from the 11 repetitions of Route 3.

Figure A6.
Scatter plot of Route 3.
Figure A6.
Scatter plot of Route 3.

Figure A7.
Data obtained from the 11 repetitions of Route 4.
Figure A7.
Data obtained from the 11 repetitions of Route 4.

Figure A8.
Scatter plot of Route 4.
Figure A8.
Scatter plot of Route 4.

Figure A9.
Repetitions corresponding to Route 1 and its respective cycle.
Figure A9.
Repetitions corresponding to Route 1 and its respective cycle.

Figure A10.
Repetitions corresponding to Route 2 and its respective cycle.
Figure A10.
Repetitions corresponding to Route 2 and its respective cycle.

Figure A11.
Repetitions corresponding to Route 3 and its respective cycle.
Figure A11.
Repetitions corresponding to Route 3 and its respective cycle.

Figure A12.
Repetitions corresponding to Route 4 and its respective cycle.
Figure A12.
Repetitions corresponding to Route 4 and its respective cycle.

References
- Chauhan, B.P.; Joshi, G.J.; Parida, P. Development of candidate driving cycles for an urban arterial corridor of Vadodara city. Eur. Transp.-Trasp. Eur. 2020, 4, 1–16. [Google Scholar]
- Lema, J. Emisiones y temperaturas de los gases de escape de un motor durante el arranque en frío aplicando dos tipos de combustibles. Polo Del Conoc. Rev.-Científico-Prof. 2022, 7, 138–160. [Google Scholar]
- Serrano, L.; Santana, B.; Pires, N.; Correia, C. Performance, Emissions, and Efficiency of Biodiesel versus Hydrotreated Vegetable Oils (HVO), Considering Different Driving Cycles Sensitivity Analysis (NEDC and WLTP). Fuels 2021, 2, 448–470. [Google Scholar] [CrossRef]
- Leykun, M.G.; Mekonen, M.W. Investigation of the performance and emission characteristics of diesel engine fueled with biogas-diesel dual fuel. Fuels 2022, 3, 15–30. [Google Scholar] [CrossRef]
- Macioszek, E. Analysis of the volume of passengers and cargo in rail and road transport in Poland in 2009–2019. Sci. J. Silesian Univ. Technol. Ser. Transp. 2021, 113, 133–143. [Google Scholar] [CrossRef]
- Tong, H.Y.; Ng, K.W. Developing electric bus driving cycles with significant road gradient changes: A case study in Hong Kong. Sustain. Cities Soc. 2023, 98, 104819. [Google Scholar] [CrossRef]
- Grüner, J.; Marker, S. A tool for generating individual driving cycles-IDCB. SAE Int. J. Commer. Veh. 2016, 9, 417–428. [Google Scholar] [CrossRef]
- Gebisa, A.; Gebresenbet, G.; Gopal, R.; Nallamothu, R.B. Driving cycles for estimating vehicle emission levels and energy consumption. Future Transp. 2021, 1, 615–638. [Google Scholar] [CrossRef]
- Giraldo, M.; Huertas, J.I. Real emissions, driving patterns and fuel consumption of in-use diesel buses operating at high altitude. Transp. Res. Part D Transp. Environ. 2019, 77, 21–36. [Google Scholar] [CrossRef]
- Quiroga Villca, E. Ciclos de conducción en la perspectiva de homologación del vehículo en pendiente, Ciudad de La Paz-Bolivia. Rev. Tecnológica 2023, 19, 12–15. [Google Scholar]
- Campaña, G.G.R.; Castro, E.H.G.; González, N.A.O. Evaluación del ciclo de operación en el transporte público de la Ciudad de Quito. Polo del Conoc. 2024, 9, 4031–4055. [Google Scholar] [CrossRef]
- Salazar Sabas, O.A.; Quezada, B.E. Development of a driving cycle based on commercial vehicles and pollutant emissions. Rev. Int. Contam. Ambient. 2023, 39, 105–115. [Google Scholar] [CrossRef]
- Zaragoza, C. Nuevos Ciclos de Conducción para Homologar Emisiones Contaminantes. Revista Tecnica de Centro Zaragosa. 2018. Available online: https://revistacentrozaragoza.com/%EF%BB%BFnuevos-ciclos-de-conduccion-para-homologar-emisiones-contaminantes/ (accessed on 2 January 2025).
- Bagheri, E.; Masih-Tehrani, M.; Azadi, M.; Moosavian, A.; Sayegh, S.; Hakimollahi, M. Unveiling the impact of date-specific analytics on vehicle fuel consumption and emissions: A case study of Shiraz city. Heliyon 2024, 10, e36713. [Google Scholar] [CrossRef]
- Mayakuntla, S.K.; Verma, A. A novel methodology for construction of driving cycles for Indian cities. Transp. Res. Part D Transp. Environ. 2018, 65, 725–735. [Google Scholar] [CrossRef]
- Huzayyin, O.A.; Salem, H.; Hassan, M.A. A representative urban driving cycle for passenger vehicles to estimate fuel consumption and emission rates under real-world driving conditions. Urban Clim. 2021, 36, 100810. [Google Scholar] [CrossRef]
- Guashpa, F.O.C.; Parrales, A.E.M.; Quiroz, W.V.P.; Ibarra, V.W.G. Determinación de un ciclo de conducción eficiente para la ciudad de Esmeraldas. Cienc. Lat. Rev. Científica Multidiscip. 2023, 7, 1679–1691. [Google Scholar] [CrossRef]
- Llerena Viteri, D.R. Construcción del ciclo de conducción en la carretera Ambato-Riobamba; Technical Report; Escuela Superior Politécnica de Chimborazo: Chimborazo, Ecuador, 2022. [Google Scholar]
- Pérez Llanos, P.S.; Quito Sinchi, C.O. Determinación de los ciclos de conducción de un vehículo categoría M1 para la ciudad de Cuenca. Bachelor’s Thesis, Universidad Politécnica Salesiana, Quito, Ecuador, 2018. [Google Scholar]
- Ali, A.; Ayad, A.; Asfoor, M. Optimal charge scheduling and on-board control of an urban electrified BRT fleet considering synthetic representative driving cycles. Sci. Rep. 2024, 14, 5543. [Google Scholar] [CrossRef]
- Zeng, J.; Qian, Y.; Yin, F.; Zhu, L.; Xu, D. A multi-value cellular automata model for multi-lane traffic flow under Lagrange coordinate. Comput. Math. Organ. Theory 2022, 28, 178–192. [Google Scholar] [CrossRef]
- González-Oropeza, R. Los ciclos de manejo, una herramienta útil si es dinámica para evaluar el consumo de combustible y las emisiones contaminantes del auto transporte. Ing. Investig. Tecnol. 2005, 6, 147–162. [Google Scholar] [CrossRef]
- Guaillas Paqui, J.D.; Samaniego Marín, P.A. Determinación del ciclo real de conducción de un autobús de servicio urbano en la Ciudad de Loja para la evaluación de consumo de energía; Technical Report; Escuela Superior Politécnica de Chimborazoo: Chimborazo, Ecuador, 2024. [Google Scholar]
- Giraldo, M.; Quirama, L.F.; Huertas, J.I.; Tibaquirá, J.E. The effect of driving cycle duration on its representativeness. World Electr. Veh. J. 2021, 12, 212. [Google Scholar] [CrossRef]
- Instituto Ecuatoriano de Normalización (INEN). RTE-002: Reglamento Técnico Ecuatoriano—[Emisiones de Vehiculos Automotores y Motores de Vehiculos Usados]; INEN: Quito, Ecuador, 1996. Available online: https://www.normalizacion.gob.ec/buzon/reglamentos/RTE-002.pdf (accessed on 10 January 2025).
- Instituto Ecuatoriano de Normalización (INEN). Inspección de Vehículos Automotores bajo Reglamentos Técnicos INEN; INEN: Quito, Ecuador, 2024. Available online: https://www.normalizacion.gob.ec/inspeccion-de-vehiculos-automotores-bajo-reglamentos-tecnicos-inen/ (accessed on 11 January 2025).
- Municipalidad de Guayaquil. Evaluación Socioeconómica: Construcción de la Infraestructura de Movilidad Urbana Sostenible (Parque Lineal) en la Coop. Jardines del Salado; Dirección General de Obras Públicas—Subdirección de Estudios y Proyectos: Guayaquil, Ecuador, Julio. 2024. Available online: https://www.guayaquil.gob.ec/wp-content/uploads/Documentos/UPFE-CAF/UPFE%202024/PE-MIMG-2024-6/PREPARATORIA/14.%20INFORMES/SOCIOECON%C3%93MICO/EVALUACI%C3%93NSOCIOECON%C3%93MICA-2024-signed-signed-signed.pdf (accessed on 15 January 2025).
- Pouresmaeili, M.A.; Aghayan, I.; Taghizadeh, S.A. Development of Mashhad driving cycle for passenger car to model vehicle exhaust emissions calibrated using on-board measurements. Sustain. Cities Soc. 2018, 36, 12–20. [Google Scholar] [CrossRef]
- Municipalidad de Guayaquil. Modificación a la resolución del proyecto “Fortalecimiento de la red vial urbana con la implementación de soluciones viales en la ciudad de Guayaquil: Solución vial 3, intersección Av. Juan Tanca Marengo con Av. Rodrigo Chávez González y obras complementarias” (anuncio publicado en el sitio web). Alcaldía de Guayaquil, 15 de abril 2024. Available online: https://www.guayaquil.gob.ec/modificatoria-anuncio-proyecto-fortalecimiento-red-vial-urbana-implementacion-soluciones-viales-ciudad-guayaquil/ (accessed on 10 January 2025).
- Agencia Metropolitana de Tránsito de Guayaquil (ATM). Informe de Rendición de Cuentas 2023; ATM: Guayaquil, Ecuador, 22 February 2024. Available online: https://www.atm.gob.ec/dcom/transparencia/2024/Rendici%C3%B3n_Cuentas_2023/InformeRendicionCuentas2023_paraCCPCS_Vfinal.pdf (accessed on 12 January 2025).
- El Universo. Los horarios de mayor tráfico vehicular en Guayaquil y Samborondón. *El Universo* (Guayaquil), 17 May 2022. Available online: https://www.eluniverso.com/guayaquil/comunidad/los-horarios-de-mayor-trafico-vehicular-en-guayaquil-y-samborondon-nota/ (accessed on 15 January 2025).
- El Universo. El 23% del suelo urbano de Guayaquil se concentra en el sector de la vía a la costa, considerado el nuevo polo de desarrollo donde se construirá el aeropuerto de Daular. *El Universo* (Guayaquil), 12 April 2022. Available online: https://www.eluniverso.com/guayaquil/via-costa/el-23-del-suelo-urbano-de-guayaquil-se-concentra-en-el-sector-de-via-a-la-costa-considerado-el-nuevo-polo-de-desarrollo-donde-se-construira-el-aeropuerto-de-daular-nota/ (accessed on 15 January 2025).
- El Universo. El área rural de expansión urbana en sector de vía a la costa abarca 1 193.6 hectáreas. *El Universo* (Guayaquil), 15 April 2022. Available online: https://www.eluniverso.com/guayaquil/via-costa/el-area-rural-de-expansion-urbana-en-sector-de-via-a-la-costa-abarca-11936-hectareas-nota/?outputType=amp (accessed on 15 January 2025).
- Asociación de Empresas Automotrices del Ecuador (AEADE). Anuario 2023; AEADE: Quito, Ecuador, 2023; Available online: https://www.aeade.net/wp-content/uploads/2024/03/AEADE-2023.pdf (accessed on 20 January 2025).
- OBD Solutions, LLC. OBDLink MX Bluetooth Scan Tool—Specifications and Features; OBDLink: Heber City, UT, USA, 2025; Available online: https://www.obdlink.com/obdlink-mx-bluetooth/ (accessed on 20 December 2024).
- ISO 15765-4:2016; Road Vehicles—Diagnostic Communication over Controller Area Network (DoCAN)—Part 4: Requirements for Emissions-Related Systems; ISO: Geneva, Switzerland. 2016. Available online: https://www.iso.org/standard/78384.html (accessed on 20 January 2025).
- Visconti, P.; Rausa, G.; Del-Valle-Soto, C.; Velázquez, R.; Cafagna, D.; De Fazio, R. Innovative Driver Monitoring Systems and On-Board-Vehicle Devices in a Smart-Road Scenario Based on the Internet of Vehicle Paradigm: A Literature and Commercial Solutions Overview. Sensors 2025, 25, 562. [Google Scholar] [CrossRef] [PubMed]
- Rivera-Campoverde, N.D.; Arenas-Ramírez, B.; Muñoz Sanz, J.L.; Jiménez, E. GPS Data and Machine Learning Tools, a Practical and Cost-Effective Combination for Estimating Light Vehicle Emissions. Sensors 2024, 24, 2304. [Google Scholar] [CrossRef] [PubMed]
- Tocoronte, E.M.; Zuñiga, K.N.G.Z.G. Sofware minitab en la predicción del tiempo estándar. Sapientia Technol. 2021, 2, 19. [Google Scholar]
- López-Chila, R.; Arteaga-Sotomayor, J.; Caballero-Barros, E.; Llerena-Izquierdo, J. An e-learning evaluation method with the effectiveness of the questionnaire tool in the VLEs. In Proceedings of the 2023 IEEE World Engineering Education Conference (EDUNINE), Bogota, Colombia, 12–15 March 2023; pp. 1–6. [Google Scholar] [CrossRef]
- Valdéz Aguilera, A. Desarrollo de Ciclos de Conducción Vehicular en el Municipio de Naucalpan—Edición Única. Master’s Thesis, Instituto Tecnológico y de Estudios Superiores de Monterrey, Monterrey, México, 2004. Available online: http://hdl.handle.net/11285/572354 (accessed on 20 January 2025).
- Quinchimbla Pisuña, F.E.; Solís Santamaría, J.M. Desarrollo de ciclos de conducción en ciudad, carretera y combinado para evaluar el rendimiento real del combustible de un vehículo con motor de ciclo Otto en el Distrito Metropolitano de Quito. Master’s Thesis, Escuela Politécnica Nacional, Quito, Ecuador, 2017. Available online: https://bibdigital.epn.edu.ec/handle/15000/17000 (accessed on 21 January 2025).
- Hyndman, R.J.; Athanasopoulos, G. Forecasting: Principles and Practice; OTexts: Chula Vista, CA, USA, 2018. [Google Scholar]
- Tufte, E.R.; Graves-Morris, P.R. The Visual Display of Quantitative Information; Graphics Press: Cheshire, CT, USA, 1983; Volume 2. [Google Scholar]
- Few, S. Now You See It: Simple Visualization Techniques for Quantitative Analysis; Analytics Press: Berkeley, CA, USA, 2009. [Google Scholar]
- López-Chila, R.; Sumba-Nacipucha, N.; Llerena-Izquierdo, J. Effectiveness of digital resources for cloned Linear Algebra courses at the undergraduate level. In Proceedings of the 2023 IEEE World Engineering Education Conference (EDUNINE), Bogota, Colombia, 12–15 March 2023; pp. 1–5. [Google Scholar] [CrossRef]
- Barlow, T.J.; Latham, S.; McCrae, I.S.; Boulter, P.G. A Reference Book of Driving Cycles for Use in the Measurement of Road Vehicle Emissions; Published Project Report PPR 354; TRL Limited: Bracknell, Berkshire, UK, 2009. Available online: https://assets.publishing.service.gov.uk/government/uploads/system/uploads/attachment_data/file/4247/ppr-354.pdf (accessed on 20 December 2024).
Disclaimer/Publisher’s Note: The statements, opinions and data contained in all publications are solely those of the individual author(s) and contributor(s) and not of MDPI and/or the editor(s). MDPI and/or the editor(s) disclaim responsibility for any injury to people or property resulting from any ideas, methods, instructions or products referred to in the content. |
© 2025 by the authors. Licensee MDPI, Basel, Switzerland. This article is an open access article distributed under the terms and conditions of the Creative Commons Attribution (CC BY) license (https://creativecommons.org/licenses/by/4.0/).







