Navigating Uncertainty: Advanced Techniques in Pedestrian Intention Prediction for Autonomous Vehicles—A Comprehensive Review
Abstract
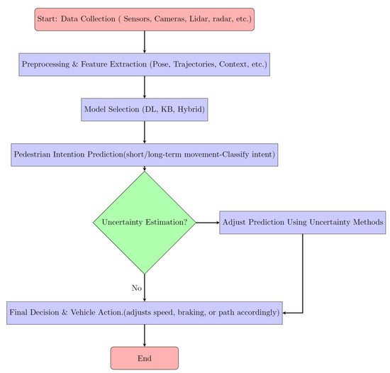
1. Introduction
2. Related Work
2.1. Pedestrian Intention and Behavior Estimation
2.2. Trajectory Prediction in Crowd Scenarios
2.3. VRU Intention Estimation and Safety
2.4. Scene Understanding and Event Reasoning
2.5. Specialized Approaches and Case Studies
2.6. Use of Historical Road Incident Data for Road Redesign Potential
2.7. Unique Contributions of This Survey
3. Pedestrian Intention Prediction Approaches
3.1. Classification Based on Duration of Prediction
3.1.1. Short-Term Prediction
3.1.2. Long-Term Prediction
3.2. Classification Based on the Selected Features
3.2.1. Pedestrian-Centric Features
- Joints/Pose
- Trajectories
- Head Orientation
- Displacement
3.2.2. Contextual Features
- Social Interaction
- Scene Information
- Ego-Vehicle Information
3.2.3. Hybrid Features
3.3. Classification Based on the Type of Model
3.3.1. The Knowledge-Based Approach
- (A)
- Microscopic Pedestrian ModelsNumerous researchers have focused on modeling individual pedestrian movement using various microscopic approaches. A significant advantage of microscopic models over macroscopic ones is their ability to capture various behaviors. By considering each pedestrian individually, these models can attribute specific characteristics to each agent and accommodate behavioral diversity. However, microscopic models can be computationally demanding, which limits their use in large-scale simulations [11].Microscopic pedestrian models analyze individual behaviors and interactions among pedestrians. These interactions contribute to the emergent crowd dynamics at a macroscopic level [122]. These models are designed to replicate macroscopic features, such as fundamental diagrams or collective formations like band structures [123,124]. Such models, which focus on individual pedestrian dynamics, can predict pedestrian trajectories at various scales. The behavior of individual pedestrians is governed by specific rules based on physical, social, or psychological factors [117]. These rules are expressed through manually crafted dynamic equations based on Newton’s laws of motion. Given initial conditions such as position, velocity, and acceleration, these equations can simulate and predict future trajectories [11].The approach for determining a pedestrian’s new position can vary depending on the model’s inputs and outputs. Models that provide new velocity or acceleration, which are then used to calculate the new position, are classified as velocity-based or acceleration-based models, respectively. Conversely, models that determine position directly through specific rules without relying on differential equations are categorized as decision-based models [11].Acceleration-Based ModelsAcceleration-based models, particularly force-based models, describe pedestrian movement through the interaction of external forces [11]. These models generally include a relaxation term towards the desired direction and an interaction term that accounts for repulsion (social force) from neighbors and obstacles [125,126]. One of the earliest force-based models was introduced in the 1970s by Hirai and Tairu [108].The interaction forces in these models can vary in their mathematical representation: exponential in social force models [127], algebraic in centrifugal force models [128,129], or partly linear as in the optimal velocity model [130]. A vision field concept is often utilized to prioritize obstacles directly in front of the pedestrian. Since these models are of the second order, they require a fine discretization scheme and may encounter numerical challenges [131]. Many of the current developments in acceleration-based models are extensions of the social force model [11,132].Velocity-Based ModelsVelocity-based models, which gained prominence in the 2000s, are designed to model pedestrian dynamics using first-order differential equations [11,117]. These models focus on describing speed functions based on position differences with neighbors and obstacles. Unlike acceleration-based models, which describe inertial effects, velocity-based models are more concerned with collision avoidance, often utilizing techniques such as collision cones [11,133,134,135,136,137,138,139,140].Extensions of these models, like the Reciprocal Velocity Obstacle (RVO) [135] and Optimal Reciprocal Collision Avoidance (ORCA) [133], have been frequently used in computer graphics to simulate crowd behavior. Other velocity-based models are derived from concepts like bearing angle [141], gradient navigation [142], or time gap variables [143,144]. These models are generally formulated as optimization problems on the ensemble of feasible trajectories that avoid collisions [11,145,146].Decision-Based Models and Cellular AutomataIn decision-based or rule-based models, pedestrian behavior is not modeled using differential equations but instead is governed by rules or decisions that determine the new positions, velocities, and other states of agents [117]. Time is treated as a discrete variable in these models, meaning pedestrians make decisions at a future time step based on the system’s state at time t. The time step , which acts as a reaction time, has a direct physical meaning and can be used for model calibration [11].A well-known type of decision-based model is the cellular automata (CA) model, where not only time but also space and pedestrian states (such as velocity) are discrete. In these models, pedestrians move on a lattice, typically square or hexagonal, with each cell representing a space of approximately 40 cm by 40 cm, which corresponds to a maximum density of 6.25 pedestrians per square meter [147]. The early pedestrian CA models were developed in the late 1990s [11,148,149,150,151].In the floor field CA models, the rules and transition probabilities for moving to neighboring cells are derived from static and dynamic floor fields. The static floor field represents the pedestrian’s desired velocity, while the dynamic floor field models interactions with neighbors, inspired by the chemotaxis process observed in insects, like the use of pheromones by ants [152]. One critical aspect of CA models is handling conflicts, such as when two pedestrians simultaneously attempt to occupy the same cell. Solutions to these conflicts include priority rules, which may be random [153], or friction probabilities, where no pedestrian reaches the desired cell if a conflict arises, helping to explain clogging effects at bottlenecks [11,154].
- (B)
- Trends During the Past DecadesThe study of pedestrian dynamics is a relatively recent field, with foundational research and models emerging in the 1960s and 1970s [103,108,110,111]. Significant advancements, however, have primarily occurred over the past three decades. During the 2010s, there was a notable increase in experimental studies conducted in laboratory settings, focusing on various pedestrian flow scenarios such as uni-directional flow, counter-flow, bottlenecks, and intersecting flows. An extensive data archive related to these experiments is available in Germany [11,158].In parallel with these experimental efforts, a range of KB pedestrian models, spanning from microscopic to macroscopic scales, has been developed [113,114,117,119,159]. The microscopic social force model by Helbing and Molnár is particularly prominent and widely referenced in the literature. Although traditional KB approaches, such as cellular automata and models analogous to fluid or gas dynamics, appear to have plateaued, they remain relevant. Microscopic force-based models and collision avoidance techniques continue to be significant, often serving as benchmarks for evaluating new methods, including those based on deep learning [11].
- (C)
- Knowledge-Based Models for Understanding and PredictingKnowledge-based models aim to elucidate the mechanisms and fundamental parameters that govern pedestrian dynamics. A key aspect of these models is the consideration of body exclusion effects, which are responsible for phenomena such as jamming, clogging, and maximal density. KB models often rely on the fundamental diagram—a phenomenological relationship between flow and density, first highlighted in the 1960s. The shape and variability of this relationship continue to be subjects of active research [11,160,161,162,163,164,165,166].Key parameters in KB models include the desired speed, agent size, and reaction time at microscopic scales, as well as maximal density and capacity at macroscopic scales. The estimation of these parameters and their number and nature are influenced by various factors such as flow type (e.g., uni-directional vs. bi-directional), context, and demographic characteristics like age and cultural background [118]. Simple microscopic rules can explain the macroscopic shapes of the fundamental diagram, with temporal parameters such as reaction time and time gaps being particularly relevant [11,143,167,168,169].A significant highlight of KB models is their ability to identify self-organization phenomena and the emergence of coordinated dynamics at macroscopic scales. Multi-scale approaches help understand how individual microscopic behaviors lead to collective dynamics [123,124]. Examples of collective phenomena include lane formation [170,171], stop-and-go waves [172,173], freezing-by-heating effects [174,175], herding effects [153,174], and pattern formation at bottlenecks and intersections [104,176,177,178]. These self-organization phenomena are also observed in social systems and networks, such as opinion formation [11,179,180,181].In the literature of statistical physics, similar phenomena are studied in non-equilibrium systems of self-driven or active particles, often referred to as active matter [114,182,183,184,185,186,187]. Understanding these complex non-linear dynamics across different scales remains a challenge and is an area of active research, particularly through data-based approaches [11,188,189,190,191,192].
3.3.2. The Deep Learning Approach
- (A)
- Pedestrian Behavior Prediction Using RNNsRecurrent Neural Networks (RNNs), particularly in their basic form known as Vanilla RNNs, extend the capabilities of standard two-layer fully connected networks by incorporating feedback loops within the hidden layer (see Figure 6). This enhancement allows RNNs to process sequential data more effectively by considering both current input and information from previous time steps, which is preserved in the hidden neurons. RNNs are crucial in sequence-based predictions and have broad applications across various domains. To overcome the limitations in retaining long-term information, the Long Short-Term Memory (LSTM) architecture was introduced. Initially successful in natural language processing (NLP), LSTMs have also proven effective in pedestrian trajectory prediction [12].
- (B)
- Pedestrian Behavior Prediction Using CNNsThe convolutional neural network (CNN) is a type of deep neural network (DNN) known for its strong performance in various domains, including object classification and recognition, such as identifying handwritten digits, letters, and faces. As shown in Figure 7, a typical CNN architecture consists of multiple layers, including convolutional layers, non-linearity layers, pooling layers, dropout, batch normalization, and fully connected layers. Through the process of training and optimization, CNNs learn to extract object features. By carefully selecting the network architecture and parameters, these features can capture the most important discriminative information necessary for the accurate identification of the target objects [12].
- (C)
- Pedestrian Behavior Prediction Using Generative Adversarial Networks (GANs)Generative adversarial networks (GANs) operate on a generator (G)–discriminator (D) framework, where the two networks are in constant competition: the generator tries to deceive the discriminator by creating fake data, while the discriminator adapts to recognize these forgeries. In a GAN setup, both models are trained simultaneously (as shown in Figure 8).In the context of tracking, GANs help reduce the fragmentation often seen in conventional trajectory prediction models and lessen the need for computationally expensive appearance features. The generative component generates and updates candidate observations, discarding the least updated ones. To process and classify these candidate sequences, an LSTM component is used alongside the generative–discriminative model. This approach can produce highly accurate models of human behavior, especially in group settings, while being significantly more lightweight compared to traditional CNN-based solutions. Recently, GAN architectures have been employed by many researchers to achieve multi-modality in prediction outputs [12].
- (D)
- Pedestrian Behavior Prediction Using AutoencodersAutoencoders are neural networks designed to learn efficient representations of data, typically for the purpose of dimensionality reduction or feature learning. In the context of pedestrian behavior prediction, autoencoders are used to encode high-dimensional trajectory data into a lower-dimensional latent space, capturing the essential features of pedestrian movements (illustrated in Figure 9). This latent representation is then decoded to predict future behavior. Autoencoders are particularly useful for handling noisy data and extracting meaningful patterns that can improve prediction accuracy.
3.3.3. Recent Advances in Deep Learning-Based Models
3.3.4. The Ensemble Approach
3.3.5. Visualization of PIP Classification Systems
4. Uncertainty Measurement
4.1. Epistemic Uncertainty (Model Uncertainty)
4.2. Aleatoric Uncertainty (Data or Environmental Uncertainty)
- This type of uncertainty may occur due to the following
4.3. Importance of Uncertainty in Pedestrian Intention Prediction
4.4. Addressing Uncertainty in Pedestrian Intention Prediction
4.5. Balancing Computational Efficiency and Safety
4.6. Impact of Traffic Regulations on Pedestrian and Trajectory Prediction
4.6.1. Key Regulatory Constraints
4.6.2. Incorporating Regulations into Prediction Models
5. Datasets
5.1. Dataset Requirements for Pedestrian Intention Prediction
5.2. Popular Datasets for Pedestrian Intention Prediction
5.3. Sensors Used in Pedestrian Intention Prediction Datasets
- Pros: High-resolution imagery, ability to capture contextual and environmental details, and compatibility with deep learning methods for visual recognition.
- Cons: Sensitive to lighting conditions (e.g., low light, glare), occlusions, and weather-related issues like rain or fog, which can degrade image quality.
- Pros: High accuracy in distance measurement, effective in low-light conditions, and capable of generating detailed 3D point clouds.
- Cons: High cost, large data storage requirements, and performance can be affected by weather conditions such as heavy rain or fog.
- Pros: Robust performance in all weather conditions, capable of measuring velocity directly, and lower cost compared to LiDAR.
- Cons: Lower resolution compared to cameras and LiDAR, which can result in less detailed object detection and limited capability to capture fine-grained details.
- Pros: Effective in low-light and nighttime conditions and capable of detecting heat signatures, which can be used to identify living beings even in poor visibility.
- Cons: Limited resolution and range, may struggle with temperature variations in the environment, and cannot capture detailed contextual information.
- Pros: High accuracy in position tracking, particularly in open environments, and useful for capturing long-range trajectories.
- Cons: Reduced accuracy in dense urban environments due to signal reflections (multipath effects) and obstructions, and cannot capture visual or contextual information.
6. Performance Evaluation Metrics
6.1. Average Displacement Error (ADE)
6.2. Final Displacement Error (FDE)
6.3. Minimum ADE ()
6.4. Minimum FDE ()
6.5. Center Mean Square Error (CMSE)
6.6. Center Final Mean Square Error (CFMSE)
6.7. Multiple Object Tracking Accuracy (MOTA)
6.8. Multiple Object Tracking Precision (MOTP)
7. Challenges and Future Directions
7.1. Complexity in Modeling Human Behavior
7.2. Handling Stochastic Human Trajectories
7.3. Improving Spatial and Temporal Consistency
7.4. Addressing Data Limitations
7.5. Bias Due to Occlusion and Tracking Issues
7.6. Integrating Various Road Users
7.7. Latent Behavioral Traits and Personalization
7.8. Adapting to Variances in Camera Views
7.9. Implications for Urban Design and Policy
7.10. Validation and Calibration in Pedestrian Intention Prediction
8. Conclusions
Author Contributions
Funding
Institutional Review Board Statement
Data Availability Statement
Conflicts of Interest
References
- World Health Organization. Global Status Report on Road Safety 2018: Summary; World Health Organization: Geneva, Switzerland, 2018. [Google Scholar]
- Rumar, K. Transport safety visions, targets and strategies: Beyond 2000. In Proceedings of the Transport Safety Visions, Targets and Strategies: Beyond 2000, Brussels, Belgium, 26 January 1999; pp. 6–8. [Google Scholar]
- Rasouli, A. The Role of Context in Understanding and Predicting Pedestrian Behavior in Urban Traffic Scenes. Ph.D. Thesis, York University Toronto, North York, ON, Canada, 2020. [Google Scholar]
- Sharma, N.; Dhiman, C.; Indu, S. Pedestrian Intention Prediction for Autonomous Vehicles: A Comprehensive Survey. Neurocomputing 2022, 508, 120–152. [Google Scholar] [CrossRef]
- Fang, Z.; Vázquez, D.; López, A.M. On-Board Detection of Pedestrian Intentions. Sensors 2017, 17, 2193. [Google Scholar] [CrossRef] [PubMed]
- Zhang, C.; Berger, C.; Dozza, M. Social-IWSTCNN: A Social Interaction-Weighted Spatio- Temporal Convolutional Neural Network for Pedestrian Trajectory Prediction in Urban Traffic Scenarios. In Proceedings of the 2021 IEEE Intelligent Vehicles Symposium (IV), Nagoya, Japan, 11–17 July 2021; pp. 1515–1522. [Google Scholar] [CrossRef]
- Alahi, A.; Goel, K.; Ramanathan, V.; Robicquet, A.; Fei-Fei, L.; Savarese, S. Social LSTM: Human Trajectory Prediction in Crowded Spaces. In Proceedings of the 2016 IEEE Conference on Computer Vision and Pattern Recognition (CVPR), Las Vegas, NV, USA, 27–30 June 2016; pp. 961–971. [Google Scholar] [CrossRef]
- Zhu, Y.; Qian, D.; Ren, D.; Xia, H. StarNet: Pedestrian Trajectory Prediction using Deep Neural Network in Star Topology. In Proceedings of the IEEE International Conference on Intelligent Robots and Systems, Macau, China, 3–8 November 2019; pp. 8075–8080. [Google Scholar] [CrossRef]
- Zhang, P.; Ouyang, W.; Zhang, P.; Xue, J.; Zheng, N. SR-LSTM: State refinement for LSTM towards pedestrian trajectory prediction. In Proceedings of the IEEE Computer Society Conference on Computer Vision and Pattern Recognition, Long Beach, CA, USA, 15–20 June 2019; pp. 12077–12086. [Google Scholar] [CrossRef]
- Ridel, D.; Rehder, E.; Lauer, M.; Stiller, C.; Wolf, D. A Literature Review on the Prediction of Pedestrian Behavior in Urban Scenarios. In Proceedings of the IEEE Conference on Intelligent Transportation Systems, Proceedings, ITSC, Maui, HI, USA, 4–7 November 2018; pp. 3105–3112. [Google Scholar] [CrossRef]
- Korbmacher, R.; Tordeux, A. Review of Pedestrian Trajectory Prediction Methods: Comparing Deep Learning and Knowledge-Based Approaches. IEEE Trans. Intell. Transp. Syst. 2022, 23, 24126–24144. [Google Scholar] [CrossRef]
- Sighencea, B.I.; Stanciu, R.I.; Căleanu, C.D. A Review of Deep Learning-Based Methods for Pedestrian Trajectory Prediction. Sensors 2021, 21, 7543. [Google Scholar] [CrossRef]
- Galvão, L.G.; Huda, M.N. Pedestrian and vehicle behaviour prediction in autonomous vehicle system—A review. Expert Syst. Appl. 2024, 238, 121983. [Google Scholar] [CrossRef]
- Kim, K.; Lee, Y.K.; Ahn, H.; Hahn, S.; Oh, S. Pedestrian Intention Prediction for Autonomous Driving Using a Multiple Stakeholder Perspective Model. In Proceedings of the 2020 IEEE/RSJ International Conference on Intelligent Robots and Systems (IROS), Las Vegas, NV, USA, 25–29 October 2020; pp. 7957–7962. [Google Scholar] [CrossRef]
- Bighashdel, A.; Dubbelman, G. A Survey on Path Prediction Techniques for Vulnerable Road Users: From Traditional to Deep-Learning Approaches. In Proceedings of the 2019 IEEE Intelligent Transportation Systems Conference (ITSC), Rhodes, Greece, 20–23 September 2020; pp. 1039–1046. [Google Scholar]
- Ahmed, S.; Huda, M.N.; Rajbhandari, S.; Saha, C.; Elshaw, M.; Kanarachos, S. Pedestrian and Cyclist Detection and Intent Estimation for Autonomous Vehicles: A Survey. Appl. Sci. 2019, 9, 2335. [Google Scholar] [CrossRef]
- Sharma, N.; Dhiman, C.; Indu, S. Visual–Motion–Interaction-Guided Pedestrian Intention Prediction Framework. IEEE Sens. J. 2023, 23, 27540–27548. [Google Scholar] [CrossRef]
- Rasouli, A.; Tsotsos, J.K. Autonomous Vehicles That Interact With Pedestrians: A Survey of Theory and Practice. IEEE Trans. Intell. Transp. Syst. 2020, 21, 900–918. [Google Scholar] [CrossRef]
- Pandey, P.; Aghav, J.V. Pedestrian–Autonomous Vehicles Interaction Challenges: A Survey and a Solution to Pedestrian Intent Identification. In Advances in Data and Information Sciences, Proceedings of the ICDIS 2019, Agra, India, 29–30 March 2019; Kolhe, M.L., Tiwari, S., Trivedi, M.C., Mishra, K.K., Eds.; Springer: Singapore, 2020; pp. 283–292. [Google Scholar] [CrossRef]
- Zou, F.; Ogle, J.; Jin, W.; Gerard, P.; Petty, D.; Robb, A. Pedestrian behavior interacting with autonomous vehicles during unmarked midblock multilane crossings: Role of infrastructure design, AV operations and signaling. Transp. Res. Part Traffic Psychol. Behav. 2024, 100, 84–100. [Google Scholar] [CrossRef]
- Xue, J.; Fang, J.W. A Survey of Scene Understanding by Event Reasoning in Autonomous Driving. Int. J. Autom. Comput. 2018, 15, 249–266. [Google Scholar] [CrossRef]
- Zhou, Y.; Zeng, X. Towards comprehensive understanding of pedestrians for autonomous driving: Efficient multi-task-learning-based pedestrian detection, tracking and attribute recognition. Robot. Auton. Syst. 2024, 171, 104580. [Google Scholar] [CrossRef]
- Haque, F.; Kidwai, F.A. Modeling pedestrian behavior at urban signalised intersections using statistical-ANN hybrid approach–Case study of New Delhi. Case Stud. Transp. Policy 2023, 13, 101038. [Google Scholar] [CrossRef]
- Razali, H.; Mordan, T.; Alahi, A. Pedestrian intention prediction: A convolutional bottom-up multi-task approach. Transp. Res. Part Emerg. Technol. 2021, 130, 103259. [Google Scholar] [CrossRef]
- Chen, E.; Zhuang, X.; Cui, Z.; Ma, G. Drivers’ recognition of pedestrian road-crossing intentions: Performance and process. Transp. Res. Part Traffic Psychol. Behav. 2019, 64, 552–564. [Google Scholar] [CrossRef]
- Gkyrtis, K.; Pomoni, M. Use of Historical Road Incident Data for the Assessment of Road Redesign Potential. Designs 2024, 8, 88. [Google Scholar] [CrossRef]
- Piccoli, F.; Balakrishnan, R.; Perez, M.J.; Sachdeo, M.; Nunez, C.; Tang, M.; Andreasson, K.; Bjurek, K.; Raj, R.D.; Davidsson, E.; et al. FuSSI-Net: Fusion of Spatio-temporal Skeletons for Intention Prediction Network. In Proceedings of the Conference Record-Asilomar Conference on Signals, Systems and Computers, Pacific Grove, CA, USA, 1–5 November 2020; Volume 2020, pp. 68–72. [Google Scholar] [CrossRef]
- Rasouli, A.; Kotseruba, I.; Tsotsos, J.K. Pedestrian Action Anticipation using Contextual Feature Fusion in Stacked RNNs. In Proceedings of the 30th British Machine Vision Conference 2019, BMVC 2019, Cardiff, UK, 9–12 September 2019; pp. 1–13. [Google Scholar]
- Lorenzo, J.; Parra, I.; Wirth, F.; Stiller, C.; Llorca, D.F.; Sotelo, M.A. RNN-based Pedestrian Crossing Prediction using Activity and Pose-related Features. In Proceedings of the IEEE Intelligent Vehicles Symposium, Proceedings, Las Vegas, NV, USA, 19 October–13 November 2020; Volume 2020, pp. 1801–1806. [Google Scholar] [CrossRef]
- Hamed, O.; Steinhauer, H. Pedestrian’s Intention Recognition, Fusion of Handcrafted Features in a Deep Learning Approach. Proc. AAAI Conf. Artif. Intell. 2021, 35, 15795–15796. [Google Scholar] [CrossRef]
- Bartoli, F.; Lisanti, G.; Ballan, L.; Bimbo, A.D. Context-Aware Trajectory Prediction. In Proceedings of the International Conference on Pattern Recognition, Beijing, China, 20–24 August 2018; Volume 2018, pp. 1941–1946. [Google Scholar] [CrossRef]
- Mangalam, K.; Girase, H.; Agarwal, S.; Lee, K.H.; Adeli, E.; Malik, J.; Gaidon, A. It Is Not the Journey But the Destination: Endpoint Conditioned Trajectory Prediction. In Computer Vision–ECCV 2020, Proceedings of the 16th European conference, Glasgow, UK, 23–28 August 2020; Vedaldi, A., Bischof, H., Brox, T., Frahm, J.M., Eds.; Springer: Cham, Switzerland, 2020; pp. 759–776. [Google Scholar] [CrossRef]
- Xu, Y.; Piao, Z.; Gao, S. Encoding Crowd Interaction with Deep Neural Network for Pedestrian Trajectory Prediction. In Proceedings of the IEEE Computer Society Conference on Computer Vision and Pattern Recognition, Salt Lake City, UT, USA, 18–23 June 2018; pp. 5275–5284. [Google Scholar] [CrossRef]
- Xue, H.; Huynh, D.Q.; Reynolds, M. SS-LSTM: A Hierarchical LSTM Model for Pedestrian Trajectory Prediction. In Proceedings of the 2018 IEEE Winter Conference on Applications of Computer Vision, WACV 2018, Lake Tahoe, NV, USA, 12–15 March 2018; Volume 2018, pp. 1186–1194. [Google Scholar] [CrossRef]
- Minguez, R.; Alonso, I.; Fernandez-Llorca, D.; Sotelo, M. Pedestrian path, pose, and intention prediction through Gaussian process dynamical models and pedestrian activity recognition. IEEE Trans. Intell. Transp. Syst. 2019, 20, 1803–1814. [Google Scholar] [CrossRef]
- Gesnouin, J.; Pechberti, S.; Stanciulcscu, B.; Moutarde, F. TrouSPI-Net: Spatio-temporal attention on parallel atrous convolutions and U-GRUs for skeletal pedestrian crossing prediction. In Proceedings of the 2021 16th IEEE International Conference on Automatic Face and Gesture Recognition (FG 2021), Jodhpur, India, 15–18 December 2021; pp. 01–07. [Google Scholar] [CrossRef]
- Fang, Z.; López, A.M. Is the Pedestrian Going to Cross? Answering by 2D Pose Estimation. In Proceedings of the IEEE Intelligent Vehicles Symposium, Proceedings, Suzhou, China, 26–30 June 2018; pp. 1271–1276. [Google Scholar] [CrossRef]
- Gesnouin, J.; Pechberti, S.; Bresson, G.; Stanciulescu, B.; Moutarde, F. Predicting intentions of pedestrians from 2D skeletal pose sequences with a representation-focused multi-branch deep learning network. Algorithms 2020, 13, 331. [Google Scholar] [CrossRef]
- Fernando, T.; Denman, S.; Sridharan, S.; Fookes, C. Soft + Hardwired Attention: An LSTM Framework for Human Trajectory Prediction and Abnormal Event Detection. Neural Netw. 2018, 108, 466–478. [Google Scholar] [CrossRef]
- Völz, B.; Behrendt, K.; Mielenz, H.; Gilitschenski, I.; Siegwart, R.; Nieto, J. A Data-Driven Approach for Pedestrian Intention Estimation. In Proceedings of the IEEE Conference on Intelligent Transportation Systems, Rio de Janeiro, Brazil, 1–4 November 2016; pp. 2607–2612. [Google Scholar] [CrossRef]
- Li, S.; Zhou, Y.; Yi, J.; Gall, J. Spatial-Temporal Consistency Network for Low-Latency Trajectory Forecasting. In Proceedings of the IEEE International Conference on Computer Vision (ICCV), Montreal, QC, Canada, 10–17 October 2021; pp. 1940–1949. [Google Scholar]
- Shafiee, N. Introvert: Human Trajectory Prediction via Conditional 3D Attention. In Proceedings of the IEEE/CVF Conference on Computer Vision and Pattern Recognition (CVPR), Nashville, TN, USA, 20–25 June 2021; pp. 1–11. [Google Scholar]
- Rossi, L.; Paolanti, M.; Pierdicca, R.; Frontoni, E. Human Trajectory Prediction and Generation Using LSTM Models and GANs. Pattern Recognit. 2021, 120, 108136. [Google Scholar] [CrossRef]
- Yu, C.; Ma, X.; Ren, J.; Zhao, H.; Yi, S. Spatio-Temporal Graph Transformer Networks for Pedestrian Trajectory Prediction. In Proceedings of the Lecture Notes in Computer Science (Including Subseries Lecture Notes in Artificial Intelligence and Lecture Notes in Bioinformatics), Glasgow, UK, 23–28 August 2020; Springer: Berlin, Germany, 2020; Volume 12357 LNCS, pp. 507–523. [Google Scholar]
- Ma, Y.; Zhu, X.; Cheng, X.; Yang, R.; Liu, J.; Manocha, D. AutoTrajectory: Label-Free Trajectory Extraction and Prediction from Videos Using Dynamic Points. In Proceedings of the Lecture Notes in Computer Science (including subseries Lecture Notes in Artificial Intelligence and Lecture Notes in Bioinformatics), Glasgow, UK, 23–28 August 2020; Springer: Berlin, Germany, 2020; Volume 12358 LNCS, pp. 646–662. [Google Scholar] [CrossRef]
- Yu, R.; Zhou, Z. Towards Robust Human Trajectory Prediction in Raw Videos. In Proceedings of the 2021 IEEE/RSJ International Conference on Intelligent Robots and Systems (IROS), Prague, Czech Republic, 27 September–1 October 2021; pp. 8059–8066. [Google Scholar] [CrossRef]
- Giuliari, F.; Hasan, I.; Cristani, M.; Galasso, F. Transformer Networks for Trajectory Forecasting. In Proceedings of the International Conference on Pattern Recognition, Milan, Italy, 10–15 January 2020; pp. 10335–10342. [Google Scholar] [CrossRef]
- Huang, Y.; Bi, H.; Li, Z.; Mao, T.; Wang, Z. STGAT: Modeling Spatial-Temporal Interactions for Human Trajectory Prediction. In Proceedings of the IEEE International Conference on Computer Vision, Seoul, Republic of Korea, 27–28 October 2019; Volume 2019, pp. 6271–6280. [Google Scholar] [CrossRef]
- Varytimidis, D.; Alonso-Fernandez, F.; Duran, B.; Englund, C. Action and Intention Recognition of Pedestrians in Urban Traffic. In Proceedings of the 14th International Conference on Signal Image Technology and Internet Based Systems, SITIS 2018, Las Palmas de Gran Canaria, Spain, 26–29 November 2018; pp. 676–682. [Google Scholar] [CrossRef]
- Schulz, A.T.; Stiefelhagen, R. Pedestrian Intention Recognition Using Latent-Dynamic Conditional Random Fields. In Proceedings of the IEEE Intelligent Vehicles Symposium, Proceedings, Seoul, Republic of Korea, 28 June–1 July 2015; Volume 2015, pp. 622–627. [Google Scholar] [CrossRef]
- Hasan, I.; Setti, F.; Tsesmelis, T.; Bue, A.D.; Galasso, F.; Cristani, M. MX-LSTM: Mixing Tracklets and Vislets to Jointly Forecast Trajectories and Head Poses. In Proceedings of the IEEE Computer Society Conference on Computer Vision and Pattern Recognition, Salt Lake City, UT, USA, 18–23 June 2018; pp. 6067–6076. [Google Scholar] [CrossRef]
- Schneemann, F.; Heinemann, P. Context-Based Detection of Pedestrian Crossing Intention for Autonomous Driving in Urban Environments. In Proceedings of the IEEE International Conference on Intelligent Robots and Systems, Daejeon, Republic of Korea, 9–14 October 2016; Volume 2016, pp. 2243–2248. [Google Scholar] [CrossRef]
- Hoy, M.; Tu, Z.; Dang, K.; Dauwels, J. Learning to Predict Pedestrian Intention via Variational Tracking Networks. In Proceedings of the IEEE Conference on Intelligent Transportation Systems, Proceedings, ITSC 2018-Novem. Maui, HI, USA, 4–7 November 2018; pp. 3132–3137. [Google Scholar] [CrossRef]
- Saleh, K.; Hossny, M.; Nahavandi, S. Intent Prediction of Pedestrians via Motion Trajectories Using Stacked Recurrent Neural Networks. IEEE Trans. Intell. Veh. 2018, 3, 414–424. [Google Scholar] [CrossRef]
- Liang, R.; Li, Y.; Li, X.; Tang, Y.; Zhou, J.; Zou, W. Temporal Pyramid Network for Pedestrian Trajectory Prediction with Multi-Supervision. arXiv 2020, arXiv:2012.01884. [Google Scholar] [CrossRef]
- Varshneya, D.; Srinivasaraghavan, G. Human Trajectory Prediction using Spatially Aware Deep Attention Models. arXiv 2017, arXiv:1705.09436. [Google Scholar]
- Zou, H.; Su, H.; Song, S.; Zhu, J. Understanding Human Behaviors in Crowds by Imitating the Decision-Making Process. In Proceedings of the 32nd AAAI Conference on Artificial Intelligence, AAAI 2018, New Orleans, LA, USA, 2–7 February 2018; Volume 1, pp. 7648–7655. [Google Scholar]
- Amirian, J.; Hayet, J.B.; Pettre, J. Social Ways: Learning Multi-Modal Distributions of Pedestrian Trajectories with GANs. In Proceedings of the IEEE Computer Society Conference on Computer Vision and Pattern Recognition Workshops, Long Beach, CA, USA, 16–17 June 2019; Volume 2019, pp. 2964–2972. [Google Scholar] [CrossRef]
- Liang, J.; Jiang, L.; Hauptmann, A. SimAug: Learning Robust Representations from Simulation for Trajectory Prediction. In Computer Vision–ECCV 2020, Proceedings of the 16th European Conference, Glasgow, UK, 23–28 August 2020; Vedaldi, A., Bischof, H., Brox, T., Frahm, J.M., Eds.; Springer: Cham, Switzerland, 2020; pp. 275–292. [Google Scholar]
- Lv, P.; Wei, H.; Gu, T.; Zhang, Y.; Jiang, X.; Zhou, B.; Xu, M. Trajectory distributions: A new description of movement for trajectory prediction. Comput. Vis. Media 2022, 8, 213–224. [Google Scholar] [CrossRef]
- Su, T.; Meng, Y.; Xu, Y. Pedestrian Trajectory Prediction via Spatial Interaction Transformer Network. arXiv 2021, arXiv:2112.06624. [Google Scholar]
- Feng, Y.; Zhang, T.; Sah, A.P.; Han, L.; Zhang, Z. Using Appearance to Predict Pedestrian Trajectories through Disparity-Guided Attention and Convolutional LSTM. IEEE Trans. Veh. Technol. 2021, 70, 7480–7494. [Google Scholar] [CrossRef]
- Zhang, G.; Tian, L.; Liu, Y.; Liu, J.; Liu, X.A.; Liu, Y.; Chen, Y.Q. Robust real-time human perception with depth camera. Front. Artif. Intell. Appl. 2016, 285, 304–310. [Google Scholar] [CrossRef]
- Zhang, G.; Liu, J.; Li, H.; Chen, Y.Q.; Davis, L.S. Joint Human Detection and Head Pose Estimation via Multistream Networks for RGB-D Videos. IEEE Signal Process. Lett. 2017, 24, 1666–1670. [Google Scholar] [CrossRef]
- Köhler, S.; Goldhammer, M.; Zindler, K.; Doll, K.; Dietmeyer, K. Stereo-Vision-Based Pedestrian’s Intention Detection in a Moving Vehicle. In Proceedings of the IEEE Conference on Intelligent Transportation Systems, Proceedings, ITSC, Gran Canaria, Spain, 15–18 September 2015; Volume 2015, pp. 2317–2322. [Google Scholar] [CrossRef]
- Kalatian, A.; Farooq, B. A context-aware pedestrian trajectory prediction framework for automated vehicles. Transp. Res. Part Emerg. Technol. 2021, 134, 103453. [Google Scholar] [CrossRef]
- Vemula, A.; Muelling, K.; Oh, J. Social Attention: Modeling Attention in Human Crowds. In Proceedings of the IEEE International Conference on Robotics and Automation, Brisbane, Australia, 21–25 May 2018; pp. 4601–4607. [Google Scholar] [CrossRef]
- Gupta, A.; Johnson, J.; Fei-Fei, L.; Savarese, S.; Alahi, A. Social GAN: Socially Acceptable Trajectories with Generative Adversarial Networks. In Proceedings of the IEEE Computer Society Conference on Computer Vision and Pattern Recognition, Salt Lake City, UT, USA, 18–23 June 2018; pp. 2255–2264. [Google Scholar] [CrossRef]
- Ma, W.C.; Huang, D.A.; Lee, N.; Kitani, K.M. Forecasting Interactive Dynamics of Pedestrians with Fictitious Play. In Proceedings of the 30th IEEE Conference on Computer Vision and Pattern Recognition, CVPR, Honolulu, HI, USA, 21–26 July 2017; Volume 2017, pp. 4636–4644. [Google Scholar] [CrossRef]
- Robicquet, A.; Alahi, A.; Sadeghian, A.; Anenberg, B.; Doherty, J.; Wu, E.; Savarese, S. Forecasting Social Navigation in Crowded Complex Scenes. arXiv 2016, arXiv:1601.00998. [Google Scholar]
- Zhou, Y.; Wu, H.; Cheng, H.; Qi, K.; Hu, K.; Kang, C.; Zheng, J. Social Graph Convolutional LSTM for Pedestrian Trajectory Prediction. IET Intell. Transp. Syst. 2021, 15, 396–405. [Google Scholar] [CrossRef]
- Huang, L.; Zhuang, J.; Cheng, X.; Xu, R.; Ma, H. STI-GAN: Multimodal Pedestrian Trajectory Prediction Using Spatiotemporal Interactions and a Generative Adversarial Network. IEEE Access 2021, 9, 50846–50856. [Google Scholar] [CrossRef]
- Li, J.; Ma, H.; Zhang, Z.; Tomizuka, M. Social-WaGDAT: Interaction-Aware Trajectory Prediction via Wasserstein Graph Double-Attention Network. arXiv 2020, arXiv:2002.06241. [Google Scholar]
- Shi, L.; Wang, L.; Long, C.; Zhou, S.; Zhou, M.; Niu, Z.; Hua, G. SGCN: Sparse Graph Convolution Network for Pedestrian Trajectory Prediction. In Proceedings of the 2021 IEEE/CVF Conference on Computer Vision and Pattern Recognition (CVPR), Nashville, TN, USA, 20–25 June 2021; pp. 8990–8999. [Google Scholar] [CrossRef]
- Peng, Y.; Zhang, G.; Shi, J.; Xu, B.; Zheng, L. SRA-LSTM: Social Relationship Attention LSTM for Human Trajectory Prediction. arXiv 2021, arXiv:2103.17045. [Google Scholar]
- Lv, P.; Wang, W.; Wang, Y.; Zhang, Y.; Xu, M.; Xu, C. SSAGCN: Social Soft Attention Graph Convolution Network for Pedestrian Trajectory Prediction. J. Comput. Sci. Technol. 2021, 14, 1–14. [Google Scholar] [CrossRef] [PubMed]
- Fang, Y.; Jin, Z.; Cui, Z.; Yang, Q.; Xie, T.; Hu, B. Modeling Human–Human Interaction with Attention-Based High-Order GCN for Trajectory Prediction. Vis. Comput. 2021, 37, 2257–2269. [Google Scholar] [CrossRef]
- Zhou, R.; Zhou, H.; Tomizuka, M.; Li, J.; Xu, Z. Grouptron: Dynamic Multi-Scale Graph Convolutional Networks for Group-Aware Dense Crowd Trajectory Forecasting. arXiv 2021, arXiv:2109.14128. [Google Scholar]
- Zhou, B.; Tang, X.; Wang, X. Learning Collective Crowd Behaviors with Dynamic Pedestrian-Agents. Int. J. Comput. Vis. 2015, 111, 50–68. [Google Scholar] [CrossRef]
- Su, H.; Zhu, J.; Dong, Y.; Zhang, B. Forecast the Plausible Paths in Crowd Scenes. In Proceedings of the IJCAI International Joint Conference on Artificial Intelligence, Melbourne, Australia, 19–25 August 2017; pp. 2772–2778. [Google Scholar] [CrossRef]
- Sun, J.; Jiang, Q.; Lu, C. Recursive Social Behavior Graph for Trajectory Prediction. In Proceedings of the IEEE Computer Society Conference on Computer Vision and Pattern Recognition, Seattle, WA, USA, 13–19 June 2020; pp. 657–666. [Google Scholar] [CrossRef]
- Ivanovic, B.; Pavone, M. The Trajectron: Probabilistic Multi-Agent Trajectory Modeling with Dynamic Spatiotemporal Graphs. In Proceedings of the IEEE International Conference on Computer Vision, Seoul, Republic of Korea, 27 October–2 November 2019; Volume 2019, pp. 2375–2384. [Google Scholar] [CrossRef]
- Sadeghian, A.; Alahi, A.; Savarese, S. Tracking the Untrackable: Learning to Track Multiple Cues with Long-Term Dependencies. In Proceedings of the IEEE International Conference on Computer Vision, Venice, Italy, 22–29 October 2017; Volume 2017, pp. 300–311. [Google Scholar] [CrossRef]
- Rasouli, A.; Kotseruba, I.; Tsotsos, J. Understanding Pedestrian Behavior in Complex Traffic Scenes. IEEE Trans. Intell. Veh. 2018, 3, 61–70. [Google Scholar] [CrossRef]
- Manh, H.; Alaghband, G. Scene-LSTM: A Model for Human Trajectory Prediction. arXiv 2018, arXiv:1808.04018. [Google Scholar]
- Saleh, K.; Hossny, M.; Nahavandi, S. Contextual Recurrent Predictive Model for Long-Term Intent Prediction of Vulnerable Road Users. IEEE Trans. Intell. Transp. Syst. 2020, 21, 3398–3408. [Google Scholar] [CrossRef]
- Rehder, E.; Kloeden, H. Goal-Directed Pedestrian Prediction. In Proceedings of the IEEE International Conference on Computer Vision, Santiago, Chile, 7–13 December 2015; Volume 2015, pp. 139–147. [Google Scholar] [CrossRef]
- Sadeghian, A.; Kosaraju, V.; Sadeghian, A.; Hirose, N.; Rezatofighi, H.; Savarese, S. SoPhie: An Attentive GAN for Predicting Paths Compliant to Social and Physical Constraints. In Proceedings of the IEEE Computer Society Conference on Computer Vision and Pattern Recognition, Long Beach, CA, USA, 15–20 June 2019; Volume 2019, pp. 1349–1358. [Google Scholar] [CrossRef]
- Sadeghian, A.; Legros, F.; Voisin, M.; Vesel, R.; Alahi, A.; Savarese, S. CAR-Net: Clairvoyant Attentive Recurrent Network. In Computer Vision–ECCV 2018, Proceedings of the 15th European Conference, Munich, Germany, 8–14 September 2018; Ferrari, V., Hebert, M., Sminchisescu, C., Weiss, Y., Eds.; Springer: Cham, Switzerland, 2018; pp. 162–180. [Google Scholar]
- Yao, Y.; Atkins, E.; Johnson-Roberson, M.; Vasudevan, R.; Du, X. Coupling Intent and Action for Pedestrian Crossing Behavior Prediction. In Proceedings of the Thirtieth International Joint Conference on Artificial Intelligence, Montreal, QC, Canada, 19–27 August 2021; pp. 1238–1244. [Google Scholar] [CrossRef]
- Rainbow, B.A.; Men, Q.; Shum, H.P.H. Semantics-STGCNN: A Semantics-Guided Spatial-Temporal Graph Convolutional Network for Multi-Class Trajectory Prediction. arXiv 2021, arXiv:2108.04740. [Google Scholar]
- Cao, D.; Fu, Y. Using Graph Convolutional Networks Skeleton-Based Pedestrian Intention Estimation Models for Trajectory Prediction. In Proceedings of the Journal of Physics: Conference Series; IOP: Bristol, UK, 2020; Volume 1621. [Google Scholar] [CrossRef]
- Rasouli, A.; Yau, T.; Rohani, M.; Luo, J. Multi-Modal Hybrid Architecture for Pedestrian Action Prediction. arXiv 2020, arXiv:2012.00514. [Google Scholar]
- Bhattacharyya, A.; Hanselmann, M.; Fritz, M.; Schiele, B.; Straehle, C. Conditional Flow Variational Autoencoders for Structured Sequence Prediction. arXiv 2019, arXiv:1908.09008. [Google Scholar]
- Rasouli, A.; Kotseruba, I.; Tsotsos, J.K. Are They Going to Cross? A Benchmark Dataset and Baseline for Pedestrian Crosswalk Behavior. In Proceedings of the 2017 IEEE International Conference on Computer Vision Workshops, ICCVW, Venice, Italy, 22–29 October 2017; Volume 2018, pp. 206–213. [Google Scholar] [CrossRef]
- Huang, X.; Rosman, G.; Gilitschenski, I.; Jasour, A.; McGill, S.G.; Leonard, J.J.; Williams, B.C. HYPER: Learned Hybrid Trajectory Prediction via Factored Inference and Adaptive Sampling. In Proceedings of the 2022 International Conference on Robotics and Automation (ICRA), Philadelphia, PA, USA, 23–27 May 2022. [Google Scholar]
- Zhao, H.; Gao, J.; Lan, T.; Sun, C.; Sapp, B.; Varadarajan, B.; Shen, Y.; Shen, Y.; Chai, Y.; Schmid, C.; et al. TNT: Target-Driven Trajectory Prediction. arXiv 2020, arXiv:2008.08294. [Google Scholar]
- Lee, N.; Choi, W.; Vernaza, P.; Choy, C.B.; Torr, P.H.S.; Chandraker, M. DESIRE: Distant Future Prediction in Dynamic Scenes with Interacting Agents. In Proceedings of the 30th IEEE Conference on Computer Vision and Pattern Recognition, CVPR, Honolulu, HI, USA, 21–26 July 2017; Volume 2017, pp. 2165–2174. [Google Scholar] [CrossRef]
- Li, J.; Yang, F.; Tomizuka, M.; Choi, C. EvolveGraph: Multi-Agent Trajectory Prediction with Dynamic Relational Reasoning. In Proceedings of the Advances in Neural Information Processing Systems, Online, 6–12 December 2020; Volume 2020, pp. 1–18. [Google Scholar]
- Naik, A.Y. On the Utility of Scene Objects to Forecast Pedestrians Intentions. Master’s Thesis, Eindhoven University of Technology, Eindhoven, The Netherlands, 2021. [Google Scholar]
- Rasouli, A.; Rohani, M.; Luo, J. Bifold and Semantic Reasoning for Pedestrian Behavior Prediction. In Proceedings of the IEEE/CVF International Conference on Computer Vision (ICCV), Montreal, BC, Canada, 11–17 October 2021; pp. 15600–15610. [Google Scholar] [CrossRef]
- Azarmi, M.; Rezaei, M.; Wang, H.; Glaser, S. PIP-Net: Pedestrian Intention Prediction in the Wild. arXiv 2024, arXiv:2402.12810. [Google Scholar] [CrossRef]
- Oeding, D. Verkehrsbelastung und dimensionierung von gehwegen und anderen anlagen des fußangerverkehrs. In Technical Report Tech. Rep. 22; Technische Hochschule Braunschweig: Braunschweig, Germany, 1963. [Google Scholar]
- Helbing, D.; Buzna, L.; Johansson, A.; Werner, T. Self-organized pedestrian crowd dynamics: Experiments, simulations, and design solutions. Transp. Sci. 2005, 39, 1–24. [Google Scholar] [CrossRef]
- Fruin, J.J. Designing for Pedestrians: A Level Service Concept; Polytechnic University: New York, NY, USA, 1970. [Google Scholar]
- Polus, A.; Schofer, J.; Ushpiz, A. Pedestrian flow and level of service. J. Transp. Eng. 1983, 109, 46–56. [Google Scholar] [CrossRef]
- Holl, S.; Boltes, M.; Seyfried, A. Level-of-safety-konzept für den Fußverkehr bei Großveranstaltungen. In Veranstaltungskommunikation; Springer: Wiesbaden, Germany, 2019; pp. 253–277. [Google Scholar]
- Hirai, K.; Tarui, K. A simulation of the behavior of a crowd in panic. In Proceedings of the International Conference on Cybernetics and Society, San Francisco, CA, USA, 23–25 September 1975; pp. 409–411. [Google Scholar]
- Løvås, G.G. Modeling and simulation of pedestrian traffic flow. Transp. Res. Part Methodol. 1994, 28, 429–443. [Google Scholar] [CrossRef]
- Garbrecht, D. Describing pedestrian and car trips by transition matrices. Traffic Q. 1973, 27, 89–110. [Google Scholar]
- Henderson, L.F. The statistics of crowd fluids. Nature 1971, 229, 381–383. [Google Scholar] [CrossRef] [PubMed]
- Henderson, L.F. On the fluid mechanics of human crowd motion. Transp. Res. 1974, 8, 509–515. [Google Scholar] [CrossRef]
- Chowdhury, D.; Santen, L.; Schadschneider, A. Statistical physics of vehicular traffic and some related systems. Phys. Rep. 2000, 329, 199–329. [Google Scholar] [CrossRef]
- Castellano, C.; Fortunato, S.; Loreto, V. Statistical physics of social dynamics. Rev. Mod. Phys. 2009, 81, 591–646. [Google Scholar] [CrossRef]
- Bellomo, N.; Dogbe, C. On the modeling of traffic and crowds: A survey of models, speculations, and perspectives. SIAM Rev. 2011, 53, 409–463. [Google Scholar] [CrossRef]
- Martinez-Gil, F.; Lozano, M.; García-Fernández, I.; Fernández, F. Modeling, evaluation, and scale on artificial pedestrians: A literature review. ACM Comput. Surv. 2017, 50, 1–35. [Google Scholar] [CrossRef]
- Chraibi, M.; Tordeux, A.; Schadschneider, A.; Seyfried, A. Modelling of Pedestrian and Evacuation Dynamics; Springer: Berlin, Germany, 2018; pp. 1–22. [Google Scholar]
- Boltes, M.; Zhang, J.; Tordeux, A.; Schadschneider, A.; Seyfried, A. Empirical Results of Pedestrian and Evacuation Dynamics; Springer: Berlin, Germany, 2018; pp. 1–29. [Google Scholar]
- Schadschneider, A.; Klingsch, W.; Klüpfel, H.; Kretz, T.; Rogsch, C.; Seyfried, A. Evacuation dynamics: Empirical results, modeling and applications. In Encyclopedia of Complexity and Systems Science; Springer: New York, NY, USA, 2009; pp. 3142–3176. [Google Scholar]
- Duives, D.C.; Daamen, W.; Hoogendoorn, S.P. State-of-the-art crowd motion simulation models. Transp. Res. Part Emerg. Technol. 2013, 37, 193–209. [Google Scholar] [CrossRef]
- Schadschneider, A.; Chraibi, M.; Seyfried, A.; Tordeux, A.; Zhan, J. Pedestrian Dynamics—From Empirical Results to Modeling; Birkhäuser: Cham, Switzerland, 2018. [Google Scholar]
- Dong, H.; Zhou, M.; Wang, Q.; Yang, X.; Wang, F.Y. State-of-the-art pedestrian and evacuation dynamics. IEEE Trans. Intell. Transp. Syst. 2019, 21, 1849–1866. [Google Scholar] [CrossRef]
- Cristiani, E.; Piccoli, B.; Tosin, A. Multiscale Modeling of Pedestrian Dynamics; Springer: Cham, Switzerland, 2014; Volume 12. [Google Scholar]
- Hoogendoorn, S.P.; van Wageningen-Kessels, F.L.M.; Daamen, W.; Duives, D.C. Continuum modelling of pedestrian flows: From microscopic principles to self-organised macroscopic phenomena. Phys. Stat. Mech. Its Appl. 2014, 416, 684–694. [Google Scholar] [CrossRef]
- Chraibi, M.; Kemloh, U.; Schadschneider, A.; Seyfried, A. Force-based models of pedestrian dynamics. Networks Heterog. Media 2011, 6, 425. [Google Scholar] [CrossRef]
- Totzeck, C. An anisotropic interaction model with collision avoidance. Kinet. Relat. Model. 2020, 13, 1219–1242. [Google Scholar] [CrossRef]
- Helbing, D.; Molnar, P. Social force model for pedestrian dynamics. Phys. Rev. Stat. Nonlinear Soft Matter Phys. 1995, 51, 4282–4286. [Google Scholar] [CrossRef]
- Yu, W.; Chen, R.; Dong, L.; Dai, S. Centrifugal force model for pedestrian dynamics. Phys. Rev. Stat. Nonlinear Soft Matter Phys. 2005, 72, 026112. [Google Scholar] [CrossRef]
- Chraibi, M.; Seyfried, A.; Schadschneider, A. Generalized centrifugal-force model for pedestrian dynamics. Phys. Rev. Stat. Nonlinear Soft Matter Phys. 2010, 82, 046111. [Google Scholar] [CrossRef] [PubMed]
- Nakayama, A.; Hasebe, K.; Sugiyama, Y. Instability of pedestrian flow and phase structure in a two-dimensional optimal velocity model. Phys. Rev. Stat. Nonlinear Soft Matter Phys. 2005, 71, 036121. [Google Scholar] [CrossRef]
- Köster, G.; Treml, F.; Gödel, M. Avoiding numerical pitfalls in social force models. Phys. Rev. Stat. Nonlinear Soft Matter Phys. 2013, 87, 063305. [Google Scholar] [CrossRef] [PubMed]
- Chen, X.; Treiber, M.; Kanagaraj, V.; Li, H. Social force models for pedestrian traffic–state of the art. Transp. Rev. 2018, 38, 625–653. [Google Scholar] [CrossRef]
- van den Berg, J.; Guy, S.; Lin, M.; Manocha, D. Reciprocal n-body collision avoidance. In Robotics Research; Springer: Berlin, Germany, 2011; pp. 3–19. [Google Scholar]
- Paris, S.; Pettré, J.; Donikian, S. Pedestrian reactive navigation for crowd simulation: A predictive approach. Comput. Graph. Forum 2007, 26, 665–674. [Google Scholar] [CrossRef]
- den Berg, J.V.; Lin, M.; Manocha, D. Reciprocal velocity obstacles for real-time multi-agent navigation. In Proceedings of the IEEE International Conference on Robotics and Automation (ICRA), Pasadena, CA, USA, 19–23 May 2008; pp. 1928–1935. [Google Scholar]
- Pellegrini, S.; Ess, A.; Schindler, K.; Gool, L.V. You’ll never walk alone: Modeling social behavior for multi-target tracking. In Proceedings of the IEEE 12th International Conference on Computer Vision (ICCV), Kyoto, Japan, 29 September–2 October 2009; pp. 261–268. [Google Scholar]
- Guy, S.J.; Chhugani, J.; Kim, C.; Satish, N.; Lin, M.; Manocha, D.; Dubey, P. ClearPath: Highly parallel collision avoidance for multi-agent simulation. In Proceedings of the ACM SIGGRAPH/Eurographics Symposium on Computer Animation, New Orleans, LA, USA, 1–2 August 2009; pp. 177–187. [Google Scholar]
- Guy, S.; Lin, M.; Manocha, D. Modeling collision avoidance behavior for virtual humans. In Proceedings of the 9th International Conference on Autonomous Agents and Multiagent Systems (AAMAS), Toronto, ON, Canada, 10–14 May 2010; Volume 2, pp. 575–582. [Google Scholar]
- Kim, S.; Guy, S.J.; Liu, W.; Wilkie, D.; Lau, R.W.; Lin, M.C.; Manocha, D. BRVO: Predicting pedestrian trajectories using velocity-space reasoning. Int. J. Robot. Res. 2015, 34, 201–217. [Google Scholar] [CrossRef]
- Guo, K.; Wang, D.; Fan, T.; Pan, J. VR-ORCA: Variable responsibility optimal reciprocal collision avoidance. IEEE Robot. Autom. Lett. 2021, 6, 4520–4527. [Google Scholar] [CrossRef]
- Ondřej, J.; Pettré, J. A synthetic-vision based steering approach for crowd simulation. ACM Trans. Graph. 2010, 29, 123. [Google Scholar] [CrossRef]
- Dietrich, F.; Köster, G. Gradient navigation model for pedestrian dynamics. Phys. Rev. E Stat. Phys. Plasmas Fluids Relat. Interdiscip. Top. 2014, 89, 062801. [Google Scholar] [CrossRef]
- Tordeux, A.; Chraibi, M.; Seyfried, A. Collision-free speed model for pedestrian dynamics. In Traffic and Granular Flow; Springer: Cham, Switzerland, 2016; pp. 225–232. [Google Scholar]
- Xu, Q.; Chraibi, M.; Tordeux, A.; Zhang, J. Generalized collision-free velocity model for pedestrian dynamics. Phys. A Stat. Mech. Appl. 2019, 535, 122521. [Google Scholar] [CrossRef]
- Maury, B.; Venel, J.; Olivier, A.H.; Donikian, S. A mathematical framework for a crowd motion model. Comptes Rendus Math. 2008, 346, 1245–1250. [Google Scholar] [CrossRef]
- Maury, B.; Venel, J. A discrete contact model for crowd motion. ESAIM Math. Model. Numer. Anal. 2011, 45, 145–168. [Google Scholar] [CrossRef]
- Weidmann, U. Transporttechnik der Fußgänger—Transporttechnische Eigenschaften des Fußgängerverkehrs (Literaturauswertung). In Technical Report 90; ETH Zürich: Zürich, Switzerland, 1993. [Google Scholar]
- Fukui, M.; Ishibashi, Y. Self-organized phase transitions in cellular automaton models for pedestrians. J. Phys. Soc. Jpn. 1999, 68, 2861. [Google Scholar] [CrossRef]
- Muramatsu, M.; Irie, T.; Nagatani, T. Jamming transition in pedestrian counter flow. Phys. A Stat. Mech. Appl. 1999, 267, 487–498. [Google Scholar] [CrossRef]
- Blue, V.J.; Adler, J.L. Cellular automata microsimulation of bidirectional pedestrian flows. Transp. Res. Rec. J. Transp. Res. Board 1999, 1678, 135–141. [Google Scholar] [CrossRef]
- Klüpfel, H.; Meyer-König, T.; Wahle, J.; Schreckenberg, M. Microscopic simulation of evacuation processes on passenger ships. In Theory and Practical Issues on Cellular Automata; Bandini, S., Worsch, T., Eds.; Springer: Berlin, Germany, 2000. [Google Scholar]
- Ben-Jacob, E. From snowflake formation to growth of bacterial colonies. Part II. Cooperative formation of complex colonial patterns. Contemp. Phys. 1997, 38, 205–241. [Google Scholar] [CrossRef]
- Kirchner, A.; Schadschneider, A. Simulation of evacuation processes using a bionics-inspired cellular automaton model for pedestrian dynamics. Phys. A Stat. Mech. Appl. 2002, 312, 260–276. [Google Scholar] [CrossRef]
- Kirchner, A.; Nishinari, K.; Schadschneider, A. Friction effects and clogging in a cellular automaton model for pedestrian dynamics. Phys. Rev. E Stat. Phys. Plasmas Fluids Relat. Interdiscip. Top. 2003, 67, 056122. [Google Scholar] [CrossRef] [PubMed]
- von Krüchten, C.; Schadschneider, A. A cognitive, decision-based model for pedestrian dynamics. In Traffic and Granular Flow; Springer: Cham, Switzerland, 2020; pp. 141–147. [Google Scholar]
- Krüchten, C.V.; Schadschneider, A. Concept of a decision-based pedestrian model. Collective Dyn. 2020, 5, 316–323. [Google Scholar] [CrossRef]
- Zhang, Z.; Jia, L. Direction-decision learning based pedestrian flow behavior investigation. IEEE Access 2020, 8, 15027–15038. [Google Scholar] [CrossRef]
- Schneider, N.; Gavrila, D.M. Pedestrian Path Prediction with Recursive Bayesian Filters: A Comparative Study. In Proceedings of the 35th German Conference on Pattern Recognition, Saarbrücken, Germany, 3–6 September 2013; pp. 174–183. [Google Scholar] [CrossRef]
- Helbing, D. Traffic and related self-driven many-particle systems. Rev. Mod. Phys. 2001, 73, 1067–1141. [Google Scholar] [CrossRef]
- Hankin, B.D.; Wright, R.A. Passenger flow in subways. J. Oper. Res. Soc. 1958, 9, 81–88. [Google Scholar] [CrossRef]
- Older, S. Movement of pedestrians on footways in shopping streets. Traffic Eng. Control 1968, 10, 160–163. [Google Scholar]
- Navin, F.P.; Wheeler, R.J. Pedestrian flow characteristics. Traffic Eng. 1969, 39, 31–36. [Google Scholar]
- Seyfried, A.; Steffen, B.; Klingsch, W.; Boltes, M. The fundamental diagram of pedestrian movement revisited. J. Stat. Mech., Theory Exp. 2005, 2005, P10002. [Google Scholar] [CrossRef]
- Chattaraj, U.; Seyfried, A.; Chakroborty, P. Comparison of pedestrian fundamental diagram across cultures. Adv. Complex Syst. 2009, 12, 393–405. [Google Scholar] [CrossRef]
- Zhang, J.; Klingsch, W.; Schadschneider, A.; Seyfried, A. Ordering in bidirectional pedestrian flows and its influence on the fundamental diagram. J. Stat. Mech. Theory Exp. 2012, 2012, P02002. [Google Scholar] [CrossRef]
- Subaih, R.; Maree, M.; Chraibi, M.; Awad, S.; Zanoon, T. Gender-based insights into the fundamental diagram of pedestrian dynamics. In Proceedings of the International Conference on Computational Collective Intelligence, Cham, Switzerland, 4–6 September 2019; pp. 613–624. [Google Scholar]
- Moussaïd, M.; Helbing, D.; Theraulaz, G. How simple rules determine pedestrian behavior and crowd disasters. Proc. Natl. Acad. Sci. USA 2011, 108, 6884–6888. [Google Scholar] [CrossRef] [PubMed]
- Schadschneider, A.; Seyfried, A. Validation of CA models of pedestrian dynamics with fundamental diagrams. Cybern. Syst. 2009, 40, 367–389. [Google Scholar] [CrossRef]
- Gomes, S.N.; Stuart, A.M.; Wolfram, M.T. Parameter estimation for macroscopic pedestrian dynamics models from microscopic data. SIAM J. Appl. Math. 2019, 79, 1475–1500. [Google Scholar] [CrossRef]
- Cristín, J.; Méndez, V.; Campos, D. General scaling in bidirectional flows of self-avoiding agents. Sci. Rep. 2019, 9, 18488. [Google Scholar] [CrossRef]
- Goldsztein, G.H. Self-organization when pedestrians move in opposite directions. Multi-lane circular track model. Appl. Sci. 2020, 10, 563. [Google Scholar] [CrossRef]
- Bain, N.; Bartolo, D. Dynamic response and hydrodynamics of polarized crowds. Science 2019, 363, 46–49. [Google Scholar] [CrossRef]
- Friesen, M.; Gottschalk, H.; Rüdiger, B.; Tordeux, A. Spontaneous wave formation in stochastic self-driven particle systems. SIAM J. Appl. Math. 2021, 81, 853–870. [Google Scholar] [CrossRef]
- Helbing, D.; Farkas, I.J.; Vicsek, T. Freezing by heating in a driven mesoscopic system. Phys. Rev. Lett. 2000, 84, 1240–1243. [Google Scholar] [CrossRef]
- Stanley, H. Non-equilibrium physics: Freezing by heating. Nature 2000, 404, 718. [Google Scholar] [CrossRef]
- Helbing, D.; Johansson, A. Pedestrian, Crowd and Evacuation Dynamics; Springer: New York, NY, USA, 2009; pp. 6476–6495. [Google Scholar]
- Cividini, J.; Appert-Rolland, C.; Hilhorst, H.J. Diagonal patterns and Chevron effect in intersecting traffic flows. Europhys. Lett. 2013, 102, 20002. [Google Scholar] [CrossRef]
- Nicolas, A.; Ibáñez, S.; Kuperman, M.N.; Bouzat, S. A counterintuitive way to speed up pedestrian and granular bottleneck flows prone to clogging: Can ‘more’ escape faster? J. Stat. Mech. Theory Exp. 2018, 2018, 083403. [Google Scholar] [CrossRef]
- Hermann, G.; Touboul, J. Heterogeneous connections induce oscillations in large-scale networks. Phys. Rev. Lett. 2012, 109, 018702. [Google Scholar] [CrossRef]
- Moussaïd, M.; Kämmer, J.E.; Analytis, P.P.; Neth, H. Social influence and the collective dynamics of opinion formation. PLoS ONE 2013, 8, e78433. [Google Scholar] [CrossRef] [PubMed]
- Touboul, J.D. The hipster effect: When anti-conformists all look the same. Discret. Contin. Dyn. Syst. B 2019, 24, 4379. [Google Scholar] [CrossRef]
- Bechinger, C.; Leonardo, R.D.; Löwen, H.; Reichhardt, C.; Volpe, G.; Volpe, G. Active particles in complex and crowded environments. Rev. Modern Phys. 2016, 88, 045006. [Google Scholar] [CrossRef]
- Schweitzer, F. Brownian Agents and Active Particles: Collective Dynamics in the Natural and Social Sciences; Springer: Berlin, Germany, 2003. [Google Scholar]
- Ramaswamy, S. The mechanics and statistics of active matter. Annu. Rev. Condens. Matter Phys. 2010, 1, 323–345. [Google Scholar] [CrossRef]
- Vicsek, T.; Zafeiris, A. Collective motion. Phys. Rep. 2012, 517, 71–140. [Google Scholar] [CrossRef]
- Marchetti, M.C.; Joanny, J.F.; Ramaswamy, S.; Liverpool, T.B.; Prost, J.; Rao, M.; Simha, R.A. Hydrodynamics of soft active matter. Rev. Modern Phys. 2013, 85, 1143. [Google Scholar] [CrossRef]
- Elgeti, J.; Winkler, R.G.; Gompper, G. Physics of microswimmers—Single particle motion and collective behavior: A review. Rep. Prog. Phys. 2015, 78, 056601. [Google Scholar] [CrossRef]
- Ourmazd, A. Science in the age of machine learning. Nat. Rev. Phys. 2020, 2, 342–343. [Google Scholar] [CrossRef]
- Cichos, F.; Gustavsson, K.; Mehlig, B.; Volpe, G. Machine learning for active matter. Nature Mach. Intell. 2020, 2, 94–103. [Google Scholar] [CrossRef]
- Shahhoseini, Z.; Sarvi, M. Collective movements of pedestrians: How we can learn from simple experiments with non-human (ant) crowds. PLoS ONE 2017, 12, e0182913. [Google Scholar] [CrossRef]
- Needleman, D.; Dogic, Z. Active matter at the interface between materials science and cell biology. Nature Rev. Mater. 2017, 2, 1–14. [Google Scholar] [CrossRef]
- Dulaney, A.R.; Brady, J.F. Machine learning for phase behavior in active matter systems. Soft Matter 2021, 17, 6808–6816. [Google Scholar] [CrossRef] [PubMed]
- Jin, C.J.; Fang, S.; Jiang, R.; Xue, K.; Li, D. Cellular automaton simulations of hybrid pedestrian movement in two-route situation. Phys. A Stat. Mech. Its Appl. 2024, 651, 130029. [Google Scholar] [CrossRef]
- Wang, J.; Lv, W.; Jiang, Y.; Huang, G. A cellular automata approach for modelling pedestrian-vehicle mixed traffic flow in urban city. arXiv 2024, arXiv:2405.06282v1. [Google Scholar] [CrossRef]
- Huang, K.; Zheng, X.; Cheng, Y.; Yang, Y. Behavior-based cellular automaton model for pedestrian dynamics. Appl. Math. Comput. 2017, 292, 417–424. [Google Scholar] [CrossRef]
- Burstedde, C.; Klauck, K.; Schadschneider, A.; Zittartz, J. Simulation of pedestrian dynamics using a two-dimensional cellular automaton. Phys. Stat. Mech. Its Appl. 2001, 295, 507–525. [Google Scholar] [CrossRef]
- Helbing, D.; Farkas, I.; Vicsek, T. Simulating dynamical features of escape panic. Nature 2000, 407, 487–490. [Google Scholar] [CrossRef]
- Karamouzas, I.; Skinner, B.; Guy, S.J. A universal power law governing pedestrian interactions. Phys. Rev. Lett. 2014, 113, 238701. [Google Scholar] [CrossRef]
- Treuille, A.; Cooper, S.; Popović, Z. Continuum crowds. ACM Trans. Graph. 2006, 25, 1160–1168. [Google Scholar] [CrossRef]
- Hughes, R.L. A continuum theory for the flow of pedestrians. Transp. Res. B Methodol. 2002, 36, 507–535. [Google Scholar] [CrossRef]
- Mirzabagheri, A. Exploring the Effectiveness of Various Deep Learning Models in Skin Cancer Detection. Master’s Thesis, University of Windsor, Windsor, ON, Canada, 2024. Available online: https://scholar.uwindsor.ca/etd/9436 (accessed on 26 February 2025).
- Xin, L.; Wang, P.; Chan, C.; Chen, J.; Li, S.; Cheng, B. Intention Aware Long Horizon Trajectory Prediction of Surrounding Vehicles Using Dual LSTM Networks. In Proceedings of the 21st International Conference on Intelligent Transportation Systems (ITSC), Maui, HI, USA, 4–7 November 2018; pp. 1441–1446. [Google Scholar]
- Zheng, S.; Yue, Y.; Hobbs, J. Generating Long-Term Trajectories Using Deep Hierarchical Networks. In Proceedings of the Thirtieth Conference on Neural Information Processing Systems (NIPS), Barcelona, Spain, 5–10 December 2016. [Google Scholar]
- Zhan, E.; Zheng, S.; Yue, Y.; Lucey, P. Generative Multi-Agent Behavioral Cloning. In Proceedings of the 35th International Conference on Machine Learning, Stockholm, Sweden, 10–15 July 2018. [Google Scholar]
- Martinez, J.; Black, M.; Romero, J. On Human Motion Prediction Using Recurrent Neural Networks. In Proceedings of the IEEE Conference on Computer Vision and Pattern Recognition (CVPR), Honolulu, HI, USA, 21–26 July 2017; pp. 4674–4683. [Google Scholar]
- Salzmann, T.; Ivanovic, B.; Chakravarty, P.; Pavone, M. Trajectron++: Dynamically Feasible Trajectory Forecasting with Heterogeneous Data. In Proceedings of the Computer Vision–ECCV, 16th European Conference, Glasgow, UK, 23–28 August 2020; Volume 12363, pp. 683–700. [Google Scholar]
- Sharma, N.; Dhiman, C.; Indu, S. Predicting pedestrian intentions with multimodal IntentFormer: A Co-learning approach. Pattern Recognit. 2025, 161, 111205. [Google Scholar] [CrossRef]
- Khindkar, V.; Balasubramanian, V.; Arora, C.; Subramanian, A.; Jawahar, C.V. Can Reasons Help Improve Pedestrian Intent Estimation? A Cross-Modal Approach. arXiv 2024, arXiv:2411.13302. [Google Scholar]
- Ahmed, S.; Bazi, A.A.; Saha, C.; Rajbhandari, S.; Huda, M.N. Multi-scale pedestrian intent prediction using 3D joint information as spatio-temporal representation. Expert Syst. Appl. 2023, 225, 120077. [Google Scholar] [CrossRef]
- Song, X.; Kang, M.; Zhou, S.; Wang, J.; Mao, Y.; Zheng, N. Pedestrian Intention Prediction Based on Traffic-Aware Scene Graph Model. In Proceedings of the 2022 IEEE/RSJ International Conference on Intelligent Robots and Systems (IROS), Kyoto, Japan, 23–27 October 2022; pp. 9851–9858. [Google Scholar] [CrossRef]
- Rasouli, A.; Kotseruba, I.; Kunic, T.; Tsotsos, J. PIE: A large-scale dataset and models for pedestrian intention estimation and trajectory prediction. In Proceedings of the IEEE International Conference on Computer Vision, Seoul, Republic of Korea, 27 October–2 November 2019; Volume 2019, pp. 6261–6270. [Google Scholar] [CrossRef]
- Liang, J.; Jiang, L.; Niebles, J.C.; Hauptmann, A.; Fei-Fei, L. Peeking into the Future: Predicting Future Person Activities and Locations in Videos. In Proceedings of the IEEE Computer Society Conference on Computer Vision and Pattern Recognition Workshops, Long Beach, CA, USA, 16–17 June 2019; Volume 2019, pp. 2960–2963. [Google Scholar] [CrossRef]
- Zhao, T.; Xu, Y.; Monfort, M.; Choi, W.; Baker, C.; Zhao, Y.; Wang, Y.; Wu, Y. Multi-Agent Tensor Fusion for Contextual Trajectory Prediction. In Proceedings of the IEEE/CVF Conference on Computer Vision and Pattern Recognition (CVPR), Long Beach, CA, USA, 15–20 June 2019; pp. 12118–12126. [Google Scholar]
- Lv, Z.; Li, J.; Dong, C.; Wang, Y.; Li, H.; Xu, Z. DeepPTP: A deep pedestrian trajectory prediction model for traffic intersection. KSII Trans. Internet Inf. Syst. 2021, 15, 2321–2338. [Google Scholar] [CrossRef]
- Marchetti, F.; Becattini, F.; Seidenari, L.; Del Bimbo, A. MANTRA: Memory Augmented Networks for Multiple Trajectory Prediction. In Proceedings of the IEEE/CVF Conference on Computer Vision and Pattern Recognition (CVPR), Seattle, WA, USA, 13–19 June 2020; pp. 7141–7150. [Google Scholar]
- Mangalam, K.; An, Y.; Girase, H.; Malik, J. From Goals, Waypoints & Paths to Long-Term Human Trajectory Forecasting. arXiv 2020, arXiv:2012.01526. [Google Scholar]
- Mohamed, A.; Qian, K.; Elhoseiny, M.; Claudel, C. SociAl-STGCNN: A Social Spatio-Temporal Graph Convolutional Neural Network for Human Trajectory Prediction. In Proceedings of the IEEE Computer Society Conference on Computer Vision and Pattern Recognition, Seattle, WA, USA, 13–19 June 2020; pp. 14412–14420. [Google Scholar] [CrossRef]
- Wang, R.; Cui, Y.; Song, X.; Chen, K.; Fang, H. Multi-information-based Convolutional Neural Network with Attention Mechanism for Pedestrian Trajectory Prediction. Image Vis. Comput. 2021, 107, 104110. [Google Scholar] [CrossRef]
- Zhang, B.; Zhang, R.; Bisagno, N.; Conci, N.; Natale, F.D.; Liu, H. Where Are They Going? Predicting Human Behaviors in Crowded Scenes. ACM Trans. Multimed. Comput. Commun. Appl. 2021, 17, 1–19. [Google Scholar] [CrossRef]
- Fernando, T.; Denman, S.; Sridharan, S.; Fookes, C. Tracking by Prediction: A Deep Generative Model for Multi-person Localisation and Tracking. In Proceedings of the IEEE Winter Conference on Applications of Computer Vision (WACV), Lake Tahoe, NV, USA, 12–15 March 2018; pp. 1122–1132. [Google Scholar]
- Kosaraju, V.; Sadeghian, A.; Martín-Martín, R.; Reid, I.; Rezatofighi, S.H.; Savarese, S. Social-BiGAT: Multimodal Trajectory Forecasting Using Bicycle-GAN and Graph Attention Networks. In Proceedings of the Advances in Neural Information Processing Systems, Vancouver, BC, Canada, 8–14 December 2019; Volume 32, pp. 1–10. [Google Scholar]
- Kothari, P.; Alahi, A. Human Trajectory Prediction Using Adversarial Loss. In Proceedings of the 19th Swiss Transport Research Conference, Ascona, Switzerland, 15–17 May 2019. [Google Scholar]
- Chen, T.; Tian, R.; Ding, Z.; Engineering, C. Visual Reasoning Using Graph Convolutional Networks for Predicting Pedestrian Crossing Intention. In Proceedings of the ICCV Workshop, Montreal, BC, Canada, 11–17 October 2021; pp. 3103–3109. [Google Scholar]
- Zhou, H.; Ren, D.; Yang, X.; Fan, M.; Huang, H. Sliding Sequential CVAE with Time Variant Socially-Aware Rethinking for Trajectory Prediction. arXiv 2021, arXiv:2110.15016. [Google Scholar]
- Kawale, J.; Liess, S.; Kumar, A.; Steinbach, M.; Snyder, P.; Kumar, V.; Ganguly, A.R.; Samatova, N.F.; Semazzi, F. A Graph-Based Approach to Find Teleconnections in Climate Data. Stat. Anal. Data Mining: Asa Data Sci. J. 2013, 6, 158–179. [Google Scholar] [CrossRef]
- Faghmous, J.H.; Frenger, I.; Yao, Y.; Warmka, R.; Lindell, A.; Kumar, V. A Daily Global Mesoscale Ocean Eddy Dataset from Satellite Altimetry. Sci. Data 2015, 2, 1–16. [Google Scholar] [CrossRef] [PubMed]
- Hautier, G.; Fischer, C.C.; Jain, A.; Mueller, T.; Ceder, G. Finding Nature’s Missing Ternary Oxide Compounds Using Machine Learning and Density Functional Theory. Chem. Mater. 2010, 22, 3762–3767. [Google Scholar] [CrossRef]
- Fischer, C.C.; Tibbetts, K.J.; Morgan, D.; Ceder, G. Predicting Crystal Structure by Merging Data Mining with Quantum Mechanics. Nat. Mater. 2006, 5, 641–646. [Google Scholar] [CrossRef]
- Li, L.; Snyder, J.C.; Pelaschier, I.M.; Huang, J.; Niranjan, U.N.; Duncan, P.; Rupp, M.; Müller, K.R.; Burke, K. Understanding Machine-Learned Density Functionals. Int. J. Quantum Chem. 2016, 116, 819–833. [Google Scholar] [CrossRef]
- Wong, K.C.; Wang, L.; Shi, P. Active Model with Orthotropic Hyperelastic Material for Cardiac Image Analysis. In Proceedings of the International Conference on Functional Imaging and Modeling of the Heart, Nice, France, 3–5 June 2009; pp. 229–238. [Google Scholar]
- Xu, J.; Sapp, J.L.; Dehaghani, A.R.; Gao, F.; Horacek, M.; Wang, L. Robust Transmural Electrophysiological Imaging: Integrating Sparse and Dynamic Physiological Models into ECG-Based Inference. In Proceedings of the International Conference on Medical Image Computing and Computer-Assisted Intervention, Cham, Switzerland, 5–9 October 2015; pp. 519–527. [Google Scholar]
- Lee, K.H.; Ros, G.; Li, J.; Gaidon, A. SPIGAN: Privileged Adversarial Learning from Simulation. arXiv 2018, arXiv:1810.03756. [Google Scholar]
- von Rueden, L.; Mayer, S.; Sifa, R.; Bauckhage, C.; Garcke, J. Combining Machine Learning and Simulation to a Hybrid Modelling Approach: Current and Future Directions. In Proceedings of the International Symposium on Intelligent Data Analysis, Cham, Switzerland, 27–29 April 2020; pp. 548–560. [Google Scholar]
- Antonucci, A.; Papini, G.P.R.; Palopoli, L.; Fontanelli, D. Generating reliable and efficient predictions of human motion: A promising encounter between physics and neural networks. arXiv 2020, arXiv:2006.08429. [Google Scholar]
- Willard, J.; Jia, X.; Xu, S.; Steinbach, M.; Kumar, V. Integrating Scientific Knowledge with Machine Learning for Engineering and Environmental Systems. arXiv 2020, arXiv:2003.04919. [Google Scholar] [CrossRef]
- Silvestri, M.; Lombardi, M.; Milano, M. Injecting Domain Knowledge in Neural Networks: A Controlled Experiment on a Constrained Problem. In Proceedings of the International Conference on Integration of Constraint Programming, Artificial Intelligence, and Operations Research, Uppsala, Sweden, 28–31 May 2021; pp. 266–282. [Google Scholar]
- Bahari, M.; Nejjar, I.; Alahi, A. Injecting Knowledge in Data-Driven Vehicle Trajectory Predictors. Transp. Res. Part Emerg. Technol. 2021, 128, 103010. [Google Scholar] [CrossRef]
- Hossain, S.; Johora, F.T.; Müller, J.P.; Hartmann, S.; Reinhardt, A. SFMGNet: A Physics-Based Neural Network to Predict Pedestrian Trajectories. arXiv 2022, arXiv:2202.02791. [Google Scholar]
- Göttlich, S.; Knapp, S. Artificial Neural Networks for the Estimation of Pedestrian Interaction Forces. In Crowd Dynamics, Volume 2; Springer: Berlin, Germnay, 2020; pp. 11–32. [Google Scholar]
- Kreiss, S. Deep Social Force. arXiv 2021, arXiv:2109.12081. [Google Scholar]
- Jiang, H.; Kim, B.; Guan, M.; Gupta, M. To trust or not to trust a classifier. In Proceedings of the Advances in Neural Information Processing Systems, Montreal, QC, Canada, 3–8 December 2018; pp. 5541–5552. [Google Scholar]
- Mitchell, T.M. The Need for Biases in Learning Generalizations; Technical Report; Rutgers University: New Brunswick, NJ, USA, 1980. [Google Scholar]
- Nguyen, V.L.; Destercke, S.; Hüllermeier, E. Epistemic Uncertainty Sampling. In Discovery Science, Proceedings of the 22nd International Conference, DS 2019, Split, Croatia, 28–30 October 2019; Kralj Novak, P., Šmuc, T., Džeroski, S., Eds.; Springer: Cham, Switzerland, 2019; pp. 72–86. [Google Scholar]
- Aggarwal, C.; Kong, X.; Gu, Q.; Han, J.; Philip, S. Active learning: A survey. In Data Classification; Chapman and Hall/CRC: New York, NY, USA, 2014; pp. 599–634. [Google Scholar]
- Abdar, M.; Pourpanah, F.; Hussain, S.; Rezazadegan, D.; Liu, L.; Ghavamzadeh, M.; Fieguth, P.; Cao, X.; Khosravi, A.; Acharya, U.R.; et al. A review of uncertainty quantification in deep learning: Techniques, applications and challenges. Inf. Fusion 2021, 76, 243–297. [Google Scholar] [CrossRef]
- Mulder, W.; Bethard, S.; Moens, M. A survey on the application of recurrent neural networks to statistical language modeling. Comput. Speech. Lang. 2015, 30, 61–98. [Google Scholar] [CrossRef]
- Malik, M.; Malik, M.; Mehmood, K.; Makhdoom, I. Automatic speech recognition: A survey. Multimed. Tools Appl. 2021, 80, 9411–9457. [Google Scholar] [CrossRef]
- Hashemi, A.; Mozaffari, S. Secure deep neural networks using adversarial image generation and training with Noise-GAN. Comput. Secur. 2019, 86, 372–387. [Google Scholar] [CrossRef]
- Ke, H.; Mozaffari, S.; Alirezaee, S.; Saif, M. Cooperative adaptive cruise control using vehicle-to-vehicle communication and deep learning. In Proceedings of the IEEE Intelligent Vehicles Symposium (IV), Aachen, Germany, 5–9 June 2022; pp. 435–440. [Google Scholar] [CrossRef]
- Khosravanian, A.; Rahmanimanesh, M.; Keshavarzi, P.; Mozaffari, S. Enhancing level set brain tumor segmentation using fuzzy shape prior information and deep learning. Int. J. Imaging Syst. Technol. 2023, 33, 323–339. [Google Scholar] [CrossRef]
- Hemmatian, M.; Shahzadi, A.; Mozaffari, S. Uncertainty-based knowledge distillation for Bayesian deep neural network compression. Int. J. Approx. Reason. 2024, 175, 109301. [Google Scholar] [CrossRef]
- Hubschneider, C.; Hutmacher, R.; Zöllner, J.M. Calibrating Uncertainty Models for Steering Angle Estimation. In Proceedings of the IEEE Intelligent Transportation Systems Conference, Auckland, New Zealand, 27–30 October 2019; pp. 1511–1518. [Google Scholar]
- Hafner, D.; Tran, D.; Lillicrap, T.; Irpan, A.; Davidson, J. Noise contrastive priors for functional uncertainty. arXiv 2018, arXiv:1807.09289. [Google Scholar]
- Particke, F. Predictive Pedestrian Awareness with Intention Uncertainties for Autonomous Driving. Ph.D. Thesis, Friedrich-Alexander-Universität Erlangen-Nürnberg, Erlangen, Germany, 2020. [Google Scholar]
- Dai, S.; Liu, J.; Cheung, N.M. Uncertainty-Aware Pedestrian Crossing Prediction via Reinforcement Learning. IEEE Trans. Circuits Syst. Video Technol. 2024, 34, 9540–9549. [Google Scholar] [CrossRef]
- Upreti, M.; Ramesh, J.; Kumar, C.; Chakraborty, B.; Balisavira, V.; Roth, M.; Kaiser, V.; Czech, P. Traffic Light and Uncertainty Aware Pedestrian Crossing Intention Prediction for Automated Vehicles. In Proceedings of the 2023 IEEE Intelligent Vehicles Symposium (IV), Anchorage, AK, USA, 4–7 June 2023; pp. 1–8. [Google Scholar] [CrossRef]
- Zhang, Z.; Tian, R.; Ding, Z. TrEP: Transformer-Based Evidential Prediction for Pedestrian Intention with Uncertainty. In Proceedings of the AAAI Conference on Artificial Intelligence, Washington, DC, USA, 7–14 February 2023. [Google Scholar]
- Liu, Y.; Ye, Z.; Wang, R.; Li, B.; Sheng, Q.Z.; Yao, L. Uncertainty-aware pedestrian trajectory prediction via distributional diffusion. Knowl.-Based Syst. 2024, 296, 111862. [Google Scholar] [CrossRef]
- Chen, X.; Zhang, S.; Li, J.; Yang, J. Pedestrian Crossing Intention Prediction Based on Cross-Modal Transformer and Uncertainty-Aware Multi-Task Learning for Autonomous Driving. IEEE Trans. Intell. Transp. Syst. 2024, 25, 12538–12549. [Google Scholar] [CrossRef]
- Nayak, A.; Sharma, S.; Koch, C. Bayesian Approximation for Pedestrian Trajectory Forecasting Under Uncertainty. arXiv 2022, arXiv:2205.01887. [Google Scholar]
- Xie, M.; Liu, Z.; Zhang, Y.; Zheng, N. GTransPDM: Decoupling Graph Transformer for Pedestrian Crossing Intention Prediction. arXiv 2024, arXiv:2409.20223. [Google Scholar]
- Guo, X.; Liu, L. A pedestrian tracking algorithm combining Camshift and Kalman filter. J. Adv. Transp. 2016, 50, 1796–1810. [Google Scholar]
- Munir, U.; Kucner, T. PTINet: Context-Aware Joint Prediction of Pedestrian Trajectory and Intention. arXiv 2024, arXiv:2407.17162. [Google Scholar]
- Saleh, K.; Hossny, M.; Nahavandi, S. Real-time Intent Prediction of Pedestrians for Autonomous Ground Vehicles via Spatio-Temporal DenseNet. In Proceedings of the 2019 International Conference on Robotics and Automation (ICRA), Montreal, QC, Canada, 20–24 May 2019; Volume 2019, pp. 9704–9710. [Google Scholar] [CrossRef]
- Singh, A.; Suddamalla, U. Multi-Input Fusion for Practical Pedestrian Intention Prediction. In Proceedings of the ICCV Workshop, Montreal, BC, Canada, 11–17 October 2021; pp. 2304–2311. [Google Scholar]
- Pop, D. Multi-Task Cross-Modality Deep Learning for Pedestrian Risk Estimation. Ph.D. Thesis, Universitatea Babeș-Bolyai, Facultatea de Matematică și Informatică, Departamentul de Informatică, Cluj-Napoca, Romania, 2019. [Google Scholar]
- Vemula, A.; Muelling, K.; Oh, J. Modeling cooperative navigation in dense human crowds. In Proceedings of the IEEE International Conference on Robotics and Automation, Singapore, 29 May–3 June 2017; pp. 1685–1692. [Google Scholar] [CrossRef]
- Iccv, A.; Id, P. Where are you heading? Dynamic Trajectory Prediction with Expert Goal Examples. In Proceedings of the ICCV, Montreal, QC, Canada, 11–17 October 2021; pp. 7629–7638. [Google Scholar]
- Yi, S.; Li, H.; Wang, X. Pedestrian Behavior Understanding and Prediction with Deep Neural Networks. In Computer Vision–ECCV 2016, Proceedings of the 14th European Conference, Amsterdam, The Netherlands, 11–14 October 2016; Leibe, B., Matas, J., Sebe, N., Welling, M., Eds.; Springer: Cham, Switzerland, 2016; pp. 263–279. [Google Scholar]
- Pfeiffer, M.; Paolo, G.; Sommer, H.; Nieto, J.; Siegwart, R.; Cadena, C. A Data-Driven Model for Interaction-Aware Pedestrian Motion Prediction in Object-Cluttered Environments. In Proceedings of the IEEE International Conference on Robotics and Automation, Singapore, 29 May–3 June 2017; pp. 5921–5928. [Google Scholar] [CrossRef]
- Ma, Q.; Zou, Q.; Huang, Y.; Wang, N. Dynamic pedestrian trajectory forecasting with LSTM-based Delaunay triangulation. Appl. Intell. 2021, 52, 3018–3028. [Google Scholar] [CrossRef]
- Liu, Y.; Yan, Q.; Alahi, A. Social NCE: Contrastive Learning of Socially-Aware Motion Representations. arXiv 2020, arXiv:2012.11717. [Google Scholar]
- Huang, P.; Fang, Y.; Hu, B.; Gao, S.; Li, J. CTP-Net For Cross-Domain Trajectory Prediction. arXiv 2021, arXiv:2110.11645. [Google Scholar]
- Li, J.; Ma, H.; Tomizuka, M. Conditional Generative Neural System for Probabilistic Trajectory Prediction. In Proceedings of the IEEE International Conference on Intelligent Robots and Systems, Macao, Macau, 4–8 November 2019; pp. 6150–6156. [Google Scholar] [CrossRef]
- Bock, J.; Krajewski, R.; Moers, T.; Runde, S.; Vater, L.; Eckstein, L. The inD Dataset: A Drone Dataset of Naturalistic Road User Trajectories at German Intersections. In Proceedings of the IEEE Intelligent Vehicles Symposium, Proceedings, Paris, France, 19 October–13 November 2020; pp. 1929–1934. [Google Scholar] [CrossRef]
- Kotseruba, I.; Rasouli, A.; Tsotsos, J. Joint Attention in Autonomous Driving (JAAD). arXiv 2016, arXiv:1609.04741. [Google Scholar]
- Liu, B.; Adeli, E.; Cao, Z.; Lee, K.H.; Shenoi, A.; Gaidon, A.; Niebles, J.C. Spatiotemporal Relationship Reasoning for Pedestrian Intent Prediction. IEEE Robot. Autom. Lett. 2020, 5, 3485–3492. [Google Scholar] [CrossRef]
- Malla, S.; Dariush, B.; Choi, C. Titan: Future forecast using action priors. In Proceedings of the IEEE Computer Society Conference on Computer Vision and Pattern Recognition, Seattle, WA, USA, 13–19 June 2020; pp. 11183–11193. [Google Scholar] [CrossRef]
- Flohr, F.; Gavrila, D. PedCut: An iterative framework for pedestrian segmentation combining shape models and multiple data cues. In Proceedings of the BMVC 2013-Electronic Proceedings of the British Machine Vision Conference 2013, Bristol, UK, 9–13 September 2013; pp. 1–11. [Google Scholar] [CrossRef]
- Yu, F.; Chen, H.; Wang, X.; Xian, W.; Chen, Y.; Liu, F.; Madhavan, V.; Darrell, T. BDD100K: A Diverse Driving Dataset for Heterogeneous Multitask Learning. In Proceedings of the IEEE Computer Society Conference on Computer Vision and Pattern Recognition, Seattle, WA, USA, 13–19 June 2020; pp. 2633–2642. [Google Scholar] [CrossRef]
- Lerner, A.; Chrysanthou, Y.; Lischinski, D. Crowds by example. Comput. Graph. 2007, 26, 655–664. [Google Scholar] [CrossRef]
- Girase, H.; Gang, H.; Malla, S.; Li, J.; Kanehara, A.; Mangalam, K.; Choi, C. LOKI: Long Term and Key Intentions for Trajectory Prediction. arXiv 2021, arXiv:2108.08236. [Google Scholar]
- Chen, T.; Jing, T.; Tian, R.; Chen, Y.; Domeyer, J.; Toyoda, H.; Sherony, R.; Ding, Z. PSI: A Pedestrian Behavior Dataset for Socially Intelligent Autonomous Car. arXiv 2021, arXiv:2112.02604. [Google Scholar]
- Sun, P.; Kretzschmar, H.; Dotiwalla, X.; Chouard, A.; Patnaik, V.; Tsui, P.; Guo, J.; Zhou, Y.; Chai, Y.; Caine, B.; et al. Scalability in perception for autonomous driving: Waymo open dataset. In Proceedings of the IEEE Computer Society Conference on Computer Vision and Pattern Recognition, Seattle, WA, USA, 14–19 June 2020; pp. 2443–2451. [Google Scholar] [CrossRef]
- Gu, Y.; Wang, X.; Zhang, C.; Li, B. Advanced Driving Assistance Based on the Fusion of Infrared and Visible Images. Entropy 2021, 23, 239. [Google Scholar] [CrossRef] [PubMed]
- Wong, C.; Xia, B.; Hong, Z.; Peng, Q.; You, X. View Vertically: A Hierarchical Network for Trajectory Prediction via Fourier Spectrums. arXiv 2021, arXiv:2110.07288. [Google Scholar]
- Yang, B.; Yan, G.; Wang, P.; Chan, C. A Novel Graph-based Trajectory Predictor with Pseudo Oracle. arXiv 2024, arXiv:2401.00001. [Google Scholar] [CrossRef] [PubMed]
- Kotseruba, I.; Rasouli, A.; Tsotsos, J.K. Benchmark for Evaluating Pedestrian Action Prediction. In Proceedings of the 2021 IEEE Winter Conference on Applications of Computer Vision (WACV), Waikoloa, HI, USA, 3–8 January 2021; pp. 1257–1267. [Google Scholar] [CrossRef]
- Yang, D.; Zhang, H.; Yurtsever, E.; Redmill, K.; Ozguner, U. Predicting Pedestrian Crossing Intention with Feature Fusion and Spatio-Temporal Attention. IEEE Trans. Intell. Veh. 2022, 14, 221–230. [Google Scholar] [CrossRef]
- Liang, J. From Recognition to Prediction: Analysis of Human Action and Trajectory Prediction in Video. arXiv 2020, arXiv:2011.10670. [Google Scholar]
- Bhattacharyya, A.; Fritz, M.; Schiele, B. Long-Term On-board Prediction of People in Traffic Scenes Under Uncertainty. In Proceedings of the 2018 IEEE/CVF Conference on Computer Vision and Pattern Recognition, Salt Lake City, UT, USA, 18–23 June 2018; pp. 4194–4202. [Google Scholar] [CrossRef]
- Chaudhary, N.; Misra, S.; Kalamkar, D.; Heinecke, A.; Georganas, E.; Ziv, B.; Adelman, M.; Kaul, B. Efficient and Generic 1D Dilated Convolution Layer for Deep Learning. arXiv 2021, arXiv:2104.08002. [Google Scholar]
- Huang, Z.; Li, R.; Shin, K.; Driggs-Campbell, K. Learning Sparse Interaction Graphs of Partially Detected Pedestrians for Trajectory Prediction. IEEE Robot. Autom. Lett. 2022, 7, 1198–1205. [Google Scholar] [CrossRef]
- Fang, Z.; Lopez, A. Intention Recognition of Pedestrians and Cyclists by 2D Pose Estimation. IEEE Trans. Intell. Transp. Syst. 2020, 21, 4773–4783. [Google Scholar] [CrossRef]
- Pool, E.A.I.; Kooij, J.F.P.; Gavrila, D.M. Using Road Topology to Improve Cyclist Path Prediction. In Proceedings of the IEEE Intelligent Vehicles Symposium, Los Angeles, CA, USA, 11–14 June 2017; pp. 289–296. [Google Scholar] [CrossRef]
- Zernetsch, S.; Kohnen, S.; Goldhammer, M.; Doll, K.; Sick, B. Trajectory Prediction of Cyclists Using a Physical Model and an Artificial Neural Network. In Proceedings of the IEEE Intelligent Vehicles Symposium, Gotenburg, Sweden, 19–22 June 2016; Volume 2016, pp. 833–838. [Google Scholar] [CrossRef]
- Wong, C.; Xia, B.; Peng, Q.; Yuan, W.; You, X. MSN: Multi-Style Network for Trajectory Prediction. IEEE Robot. Autom. Lett. 2021, 14, 9751–9766. [Google Scholar] [CrossRef]
- Peng, Y.; Zhang, G.; Li, X.; Zheng, L. STIRNet: A Spatial-Temporal Interaction-Aware Recursive Network for Human Trajectory Prediction. In Proceedings of the ICCV Workshop, Montreal, BC, Canada, 11–17 October 2021; pp. 2285–2293. [Google Scholar]




















| First Author, Year, Paper | Model | Summary of Prediction Methods | Citations |
|---|---|---|---|
| Jin et al., 2024 [193] | OPE | imulate hybrid pedestrian movement at both operational and tactical levels using video data from pedestrian route choice experiments for validation. | 1 |
| Wang et al., 2024 [194] | IKKW. | proposes a multi-grid cellular automata model to address the complex issue of mixed pedestrian-vehicle traffic. It introduces an Improved Kerner-Klenov-Wolf (IKKW) model and a pedestrian motion model based on Time-To-Collision (TTC). | 15 |
| Keke et al., 2017 [195] | cellular automata | presents a behavior-based cellular automaton model for pedestrian evacuation, considering environmental factors and neighbors’ behaviors. | 49 |
| Burstedde et al., 2011 [196] | cellular automata | Modeling collective pedestrian dynamics using a cellular automaton with a dynamic floor field to simulate behaviors like lane formation and evacuation. | 2340 |
| VD Berg et al., 2008 [135] | collision avoidance | Introduction of the Reciprocal Velocity Obstacle concept for real-time, multi-agent navigation without explicit communication, ensuring safe and oscillation-free motion. | 2187 |
| Pellegrini et al., 2009 [136] | collision avoidance | Introducing a dynamic social behavior model for object tracking that improves performance by incorporating future destinations, environmental context, and anticipatory collision avoidance. | 2048 |
| VD Berg et al., 2011 [133] | collision avoidance | Proposing a formal approach to reciprocal n-body collision avoidance for multiple mobile robots, ensuring collision-free motion through a low-dimensional linear program without inter-robot communication. | 2388 |
| Helbing et al. 1998 [127] | Force based | Describing pedestrian motion using a social force model, where internal motivations drive movements, incorporating acceleration towards desired velocity, distance maintenance, and attractive effects to realistically simulate crowd behavior and self-organization. | 8786 |
| Helbing et al., 2000 [197] | force-based | Investigating panic-induced crowd stampedes using a pedestrian behavior model to explore mechanisms of panic, jamming, and optimal escape strategies in life-threatening situations. | 5695 |
| Chraibi et al., 2010 [129] | force-based | Introducing a force-based model with elliptical volume exclusion to quantitatively describe pedestrian movement in various geometries, showing good agreement with empirical data. | 427 |
| Moussaïd et al., 2011 [167] | force-based | Introducing a cognitive science approach based on behavioral heuristics for simulating pedestrian dynamics, which improves the prediction of individual and collective behaviors, including self-organization and crowd turbulence at extreme densities. | 1342 |
| Karamouza et al., 2014 [198] | force-based | Introducing a statistical-mechanical approach to measure interaction energy between pedestrians, revealing an anticipatory power-law interaction based on projected time to collision, capable of describing various crowd behaviors. | 421 |
| First Author, Year, Paper | Model/Type | Summary of Prediction Methods | Citations |
|---|---|---|---|
| Treuille et al., 2006 [199] | Queuing | Presenting a real-time crowd model using continuum dynamics, integrating global navigation with moving obstacles through a dynamic potential field to achieve smooth crowd motion without explicit collision avoidance. | 1312 |
| Henderson et al. 1971 [111] | Gas-kinetic | Measuring speed/velocity distribution functions in crowd fluids, revealing alignment with Maxwell-Boltzmann theory but with deviations near the frequency mode due to sexual inhomogeneity. | 901 |
| Hughes et al., 2002 [200] | Fluid-dynamic | Derivation and analysis of equations governing two-dimensional pedestrian flow, exploring high-density and low-density regimes and their application to understanding and improving pedestrian flow on the Jamarat Bridge. | 1441 |
| Chowdhury et al., 2000 [113] | Review | Critical review of microscopic vehicular traffic models using statistical physics approaches, with a focus on particle-hopping models and their application to phenomena like phase transitions, criticality, and self-organized criticality. | 3094 |
| Bellomo et al., 2011 [115] | Review | Review and critical analysis of mathematical models for vehicular traffic and crowd dynamics, emphasizing challenges in modeling complex systems and proposing a unified modeling strategy. | 578 |
| Helbing et al., 2000 [159] | Review | Review of traffic dynamics using methods from statistical physics and non-linear dynamics to explain various phenomena, including phantom traffic jams, stop-and-go traffic, and the self-organization of pedestrian and vehicle systems. | 4364 |
| Castellano et al., 2009 [114] | Review | Review of the application of statistical physics to social phenomena, including opinion dynamics, crowd behavior, and social spreading, with emphasis on model comparisons with empirical data. | 4995 |
| Bechinger et al., 2016 [182] | Review | Comprehensive review of self-propelled Brownian particles, exploring their interactions in complex environments and their potential applications in health care, sustainability, and security. | 2987 |
| Author, Year, Paper | Model Name | Summary of Prediction Methods | Datasets/Results |
|---|---|---|---|
| Sharma et al., 2025 [207] | MHSWA | introduce the Multimodal IntentFormer architecture for pedestrian crossing intention prediction in autonomous driving. This model uses three transformer encoders to learn from RGB images, segmentation maps, and trajectory paths, all integrated through a Co-learning module. The architecture incorporates a Multi-Head Shared Weight Attention mechanism and is regulated by a novel Co-learning Adaptive Composite (CAC) loss function to improve generalization and reduce overfitting. | JAAD ACC: 92%, PIE ACC: 93% |
| Khindkar et al., 2024 [208] | MINDREAD | Tackle the challenge of pedestrian intent prediction by introducing the novel PIE++ dataset, which includes multi-label textual explanations for pedestrian intent, aiming to understand not just “what” pedestrians will do, but “why” they will do it. They propose the MINDREAD framework, a multi-task learning model that uses cross-modal representation learning to predict both pedestrian intent and the reasons behind it. | JAAD ACC: 92%, PIE ACC: 93% |
| Ahmed et al., 2023 [209] | LSTM | present a novel pedestrian intent prediction model that addresses the challenge of varying pedestrian scales using 2D pose estimation and an LSTM architecture. The model extracts keypoints across video frames to generate spatio-temporal data, which is then used by the LSTM to classify pedestrian crossing behavior. | JAAD, PIE, ACC: 94% |
| Song et al., 2022 [210] | II-GRU | propose a graph-structured model for pedestrian behavior prediction, which constructs a traffic-aware scene graph to capture interactions between pedestrians and traffic elements. The model uses a temporal feature representation with inter-frame and intra-frame GRUs (II-GRU) to process dynamic constraints and employs a novel attention mechanism to adaptively focus on relevant features. | JAAD, PIE |
| Rasouli et al., 2021 [211] | PIE traj | The model is suitable for real-time onboard camera-based intention predictions but only considers the local immediate scene context and does not predict actions along with intent. | PIE and JAAD |
| Liang et al., 2019 [212] | Next | The model supports joint prediction of trajectory and activity but fails to capture the multimodal nature of human trajectories and does not account for group dynamics. | ETH, UCY, ActEV/VIRAT |
| Xue, H. et al., 2018 [34] | SS—LSTM | This method employs an LSTM network with 128 dimensions, featuring an encoder–decoder structure. Non-linear ReLU activations are applied within the hidden states to enhance predictive capabilities. | ETH: [ADE: 0.095, FDE: 0.235]; UCY: [ADE: 0.081, FDE: 0.131]; Town Center: [ADE: 29.01 (0.8 s), FDE: 36.88 (0.8 s)] |
| Rasouli et al., 2018 [95] | AlexNet + FCN | The model integrates intention and trajectory prediction into a single framework. However, it lacks temporal context, struggles to differentiate between standing and walking actions, and cannot accurately classify the intentions of pedestrians with obscured faces. Additionally, it does not estimate the future positions of objects in its trajectory predictions and fails to account for scene dynamics. | PIE |
| Author, Year, Paper | Model | Summary of Prediction Methods (CNN) | Datasets/Results |
|---|---|---|---|
| Zhao et al., 2019 [213] | MATF | The approach employs an encoder–decoder setup. It addresses the challenge of capturing multimodal uncertainties by utilizing a generator-discriminator pair. The encoder handles dynamic scenes via an LSTM layer and static scenes with a CNN layer, while the decoder processes through an LSTM layer. | ETH: [ADE (Deterministic): 0.64, ADE (Stochastic): 0.48, FDE (Deterministic): 1.26, FDE (Stochastic): 0.90]; Stanford-Drone: [ADE (Deterministic): 30.75, ADE (Stochastic): 22.59, FDE (Deterministic): 65.90, FDE (Stochastic): 33.53] |
| Lv et al., 2021 [214] | DeepPTP | The model has a lightweight structure with high convergence ability and minimal overfitting, resulting in reduced training time and a low computational burden. However, it faces a trade-off between accuracy and training speed, and its accuracy declines when classification categories are augmented. | VRU trajectory |
| Marchetti et al., 2020 [215] | MANTRA | This method features an encoder–decoder architecture with an autoencoder system. The encoder is responsible for converting past and future data points into meaningful representations, while the decoder aims to reconstruct future trajectories. The model incorporates a memory network layer to refine predictions by leveraging both past and future information. | KITTI: [ADE: 0.16 (1 s), FDE: 0.25 (1 s)]; Cityscapes: [ADE: 0.49, FDE: 0.79]; Oxford RobotCar: [ADE: 0.31 (1 s), FDE: 0.35 (1 s)] |
| Liang et al., 2020 [59] | SimAug | The model is generalizable and robust to variations in camera views, motions, and scene semantics. However, it has not been trained on real-world data. | SDD, VIRAT/ActEV, Argoverse |
| Mangalam et al., 2021 [216] | Y-Net | The model addresses the dichotomy between epistemic and aleatoric uncertainty in trajectory prediction. However, its suitability for real-time implementation has not been demonstrated. | SDD, ETH, UCY, InD |
| Mohamed et al., 2020 [217] | Social—STGCNN | The method constructs a spatio-temporal graph , which is processed through a spatio-temporal graph CNN. The TXP-CNN layer is then used to predict future trajectories. Here, P represents the position dimensions of pedestrians, N indicates the number of pedestrians, and T denotes the number of time steps. | ETH: [ADE: 0.64, FDE: 1.11]; UCY: [ADE: 0.44, FDE: 0.79] |
| Wang et al., 2021 [218] | MI—CNN | This model applies an encoder–decoder module designed to encode and decode information about pedestrians. The encoder is divided into four sections and captures pose, 2D and 3D size, historical trajectories, and depth information. The decoder mirrors the encoder in terms of kernel size and stride to ensure consistent processing. | MOT16: [ADE: 18.25, FDE: 21.70]; MOT20: [ADE: 16.63, FDE: 19.34] |
| Author, Year, Paper | Model | Summary of Prediction Methods (GAN) | Datasets/Results |
|---|---|---|---|
| Zhang et al., 2021 [219] | Scene Feature Extraction Module + Generator + Discriminator | The model analyzes both individual and group behaviors. However, it lacks sufficiently diverse training examples to effectively capture complex, non-linear human interactions. | ETH/UCY, CUHK, and CrowdFlow |
| Fernando et al., 2018 [220] | DGMMPT | The method introduces an algorithm for multi-person tracking data association. The generator is built from an encoder comprising Convolution-BatchNorm-ReLU layers, an LSTM, and a decoder with Convolution-BatchNorm-Dropout-ReLU layers. The discriminator mirrors the encoder’s structure. | 3D MOT 2015, AVG-Town Centre: MOTA: 42.5, MOTP: 69.8 |
| Huang et al., 2021 [72] | STI-GAN | The model effectively captures both spatial and temporal characteristics of complex human behavior. However, as pedestrian density increases, the model’s complexity and computational burden grow significantly. Additionally, it does not account for human-space interactions. | ETH and UCY |
| Gupta et al., 2018 [68] | Social GAN | This network is designed to learn social norms through a data-driven approach. It utilizes a generator with an LSTM-based encoder, a pooling module, and an LSTM-based decoder. The discriminator shares the same architecture as the encoder. | ETH: ADE: 0.39/0.58, FDE: 0.78/1.18 |
| Liang et al., 2020 [55] | TPNMS (Temporal Pyramid Network with Multi-Supervision) | The model effectively utilizes both short-term and long-range behavioral cues. However, the lack of scene knowledge limits its ability to generalize across different scenarios. | ETH and UCY |
| Kosaraju et al., 2019 [221] | Social-BiGAT | The method employs a graph-based generative adversarial network, specifically using a graph attention network (GAT), to create robust feature representations. These features are designed to encode social interactions among individuals within a scene. | ETH: ADE: 0.69, FDE: 1.29 |
| Zou et al., 2018 [57] | SA-GAIL | The model uses an unsupervised approach and effectively mimics human collision avoidance. However, it struggles with long-term trajectory prediction. | Central Station dataset |
| Amirian et al., 2019 [58] | SocialWays GAN | The method combines Info-GAN with hand-crafted interaction features inspired by neuroscience and biomechanics. These features aim to enhance the understanding of human interactions for more accurate predictions. | ETH: ADE: 0.39, FDE: 0.64; UCY: ADE: 0.55, FDE: 1.31 |
| Kothari et al., 2018 [222] | FSGAN | This method incorporates two attention modules: one for physical attention and another for social attention. These modules enhance the GAN’s ability to focus on relevant aspects of the scene for more precise predictions. | ETH: ADE: 0.70, FDE: 1.43; UCY: ADE: 0.54, FDE: 1.24 |
| Author, Year, Paper | Model | Summary of Prediction Methods (Autoencoders) | Datasets/Results |
|---|---|---|---|
| Bhattacharyya et al., 2020 [94] | CF-VAE (Conditional Flow Variational Autoencoders) | The model is versatile and can be applied to various types of traffic participants, but it struggles with accurately modeling highly complex multimodal distributions. | MNIST, SDD, HighD |
| Chen et al., 2021 [223] | Graph Convolutional Autoencoders | This approach is well-suited for egovehicle perspectives, where the scenes are dynamic and affected by egonoise. However, using multiple modalities may lead to longer inference times for predictions. | PIE |
| Zhou et al., 2021 [224] | S-CSR (Cascaded CVAE with Socially Aware Rethinking) | SFMGNet shows a substantial reduction in ADE (Average Displacement Error) and FDE (Final Displacement Error) compared to existing state-of-the-art methods. However, its effectiveness may diminish in highly complex and crowded environments due to its limited consideration of social context and group behavior. | ETH/UCY, SDD |
| Author, Year, Paper | Model/Method | Summary of Prediction Methods | Application/Dataset/Results |
|---|---|---|---|
| Particke et al. (2020) [254] | Multi-hypotheses filtering | The study enhances situational awareness in autonomous driving by improving pedestrian state estimation with semantic information. It models pedestrian environments, intentions, and interactions using potential fields and a neural network, integrating them into a Kalman filter. A multi-hypothesis filter predicts movement, while a confidence score detects intention changes. A risk score estimates collision probability, and a joint probabilistic data association filter (JPDAF) improves tracking in small groups. The methods are validated through simulations and real-world data from a stereo vision camera in a parking area. | PIP |
| Dai et al. (2021) [255] | Reinforcement learning with uncertainty-based soft labels | This study proposes a reinforcement learning framework to improve pedestrian motion prediction in autonomous driving. By generating soft labels and incorporating predictive uncertainty, the method enhances accuracy, reliability, and efficiency, outperforming traditional models on benchmark datasets. | PIP |
| Upreti et al. (2023) [256] | OoD | This work improves pedestrian crossing intention prediction for autonomous driving by incorporating traffic light status as an additional input. The approach enhances model reliability and interpretability by estimating uncertainty, reducing overconfidence in out-of-distribution cases. Experiments on the PIE dataset show up to a 5% F1-score improvement across multiple models. | PIP/PIE |
| Zhang et al. (2023) [257] | transformer-based evidential prediction/(TrEP) | This study addresses the challenge of predicting pedestrian intentions in autonomous driving using a transformer-based evidential prediction (TrEP) algorithm. The model captures temporal correlations in pedestrian video sequences and quantifies AI uncertainty in complex scenes. Experimental results on three benchmark datasets demonstrate its superiority over state-of-the-art methods, with performance improving by managing uncertainty levels. A comparison between human disagreements and AI uncertainty further evaluates the model’s effectiveness in ambiguous scenarios. | PIP/PIE |
| Liu et al. (2024) [258] | Gaussian Mixture Model (GMM) | This work enhances pedestrian trajectory prediction by separately modeling movement complexity and individual uncertainty. It introduces a framework using Gaussian mixture densities to represent future locations, improving predictive diversity. Unlike previous approaches, it explicitly models uncertainty, enabling more reliable trajectory generation. The method outperforms state-of-the-art models on public benchmarks, even with lightweight architectures. | PTP/ETH, UCY, SDD |
| Chen et al. (2024) [259] | Multi-task learning framework | This paper introduces a cross-modal transformer-based model for pedestrian crossing intention prediction using only bounding boxes and ego-vehicle speed. The model leverages self-attention and cross-modal attention to extract meaningful correlations and employs bottleneck feature fusion for efficient representation. A novel uncertainty-aware multi-task learning approach jointly predicts future bounding boxes and crossing actions to enhance performance. Experiments on benchmark datasets show that the model achieves state-of-the-art results despite using fewer input features. | PIP/JAAD, PIE |
| Dataset | Description | Notable Papers |
|---|---|---|
| JAAD | A dataset focusing on pedestrian behavior in urban environments, with annotations for actions such as looking, crossing, and standing. | [24,27,29,36,49,59,90,93,101,207,208,209,210,211,261,264,265,266] |
| PIE | A dataset that includes pedestrian trajectories, head orientation, and gaze data, aimed at predicting pedestrian crossing intentions. | [36,90,93,95,207,208,209,210,211,261] |
| ETH/UCY | A dataset originally used for trajectory prediction but also applied in PIP research, focusing on pedestrian interactions in various settings. | [7,9,32,33,34,51,56,60,75,85,212,216,224,267,268,269,270,271,272,273,274] |
| Waymo Open Dataset | A large-scale dataset containing diverse driving scenarios with detailed annotations for pedestrians and other road users. | [6,7,68,217] |
Disclaimer/Publisher’s Note: The statements, opinions and data contained in all publications are solely those of the individual author(s) and contributor(s) and not of MDPI and/or the editor(s). MDPI and/or the editor(s) disclaim responsibility for any injury to people or property resulting from any ideas, methods, instructions or products referred to in the content. |
© 2025 by the authors. Licensee MDPI, Basel, Switzerland. This article is an open access article distributed under the terms and conditions of the Creative Commons Attribution (CC BY) license (https://creativecommons.org/licenses/by/4.0/).
Share and Cite
Mirzabagheri, A.; Ahmadi, M.; Zhang, N.; Alirezaee, R.; Mozaffari, S.; Alirezaee, S. Navigating Uncertainty: Advanced Techniques in Pedestrian Intention Prediction for Autonomous Vehicles—A Comprehensive Review. Vehicles 2025, 7, 57. https://doi.org/10.3390/vehicles7020057
Mirzabagheri A, Ahmadi M, Zhang N, Alirezaee R, Mozaffari S, Alirezaee S. Navigating Uncertainty: Advanced Techniques in Pedestrian Intention Prediction for Autonomous Vehicles—A Comprehensive Review. Vehicles. 2025; 7(2):57. https://doi.org/10.3390/vehicles7020057
Chicago/Turabian StyleMirzabagheri, Alireza, Majid Ahmadi, Ning Zhang, Reza Alirezaee, Saeed Mozaffari, and Shahpour Alirezaee. 2025. "Navigating Uncertainty: Advanced Techniques in Pedestrian Intention Prediction for Autonomous Vehicles—A Comprehensive Review" Vehicles 7, no. 2: 57. https://doi.org/10.3390/vehicles7020057
APA StyleMirzabagheri, A., Ahmadi, M., Zhang, N., Alirezaee, R., Mozaffari, S., & Alirezaee, S. (2025). Navigating Uncertainty: Advanced Techniques in Pedestrian Intention Prediction for Autonomous Vehicles—A Comprehensive Review. Vehicles, 7(2), 57. https://doi.org/10.3390/vehicles7020057

