Key Performance Indicators for Evaluating Electric Buses in Public Transport Operations
Abstract
1. Introduction
1.1. Backgrounds
1.2. Research Gap
2. Existing Evaluation Indicators and Methods for Electric Buses
2.1. Recent Standards for Electric Buses
2.2. Recent Research Methods
2.3. Research on Efficiency and Cost
3. Indicators for Analyzing the Operational and Technical Characteristics of Electric Buses
3.1. Operational Characteristics of Electric Buses
3.1.1. Safety Requirements
3.1.2. Reliability Requirements
3.1.3. Economic Requirements
3.1.4. Environmental Requirements
3.1.5. Convenience and Comfort
- Low-floor design [31]: minimizing obstacles to boarding and disembarking.
- Seamless and tranquil journey: improved comfort.
3.2. Analysis of the Technical Specifications of Electric Buses
3.2.1. High Efficiency
3.2.2. Better Performance in Acceleration
3.2.3. Advantageous Low-Velocity Performance Criterion
3.2.4. Wading Skills
- Water-resistant capability
- Tire efficacy and optimal braking
- Cognitive surveillance and security
3.2.5. Environmental Benefits
3.3. Technological Deficiency
3.3.1. Lower Range
3.3.2. Longer Charging Time
4. Development of an Evaluation Indicator System for Electric Buses in Public Transportation
4.1. Principles for Constructing the Indicator System
4.2. Development of Evaluation Indicators
- Clarity and accessibility: The questions were expressed in clear language and organized into coherent sections to minimize response fatigue.
- The survey’s content validity was confirmed by its basis in the existing literature on passenger satisfaction, environmental behavior, and transit service assessment, thereby encompassing all the critical domains.
- User-centric insight: Various factors pertaining to subjective views on electric buses (for example, ride comfort, noise levels, and air conditioning effectiveness) cannot be easily evaluated through technical analysis alone.
- The scalability of data: The incorporation of both closed-ended and open-ended questions enabled the acquisition of quantitative and qualitative data.
- Essential demographics: age, profession, geographic region.
- Current usage patterns: trip purposes, frequency and temporal context.
- Determinants affecting service preference: timeliness, comfort and ecological factors.
- Evaluation and analysis of electric buses: satisfaction levels, drawbacks, willingness to incur further expenses and suggestions.
4.3. Survey Process
- Do the chosen assessment indicators correspond to the preferences and requirements of passengers and operators?
- In what manner do the survey findings endorse the implementation of electric buses as a sustainable transportation alternative?
4.4. Practical Calculation of Evaluation Indicators
5. Key Indicators
5.1. Mechanical Indicators
- Design of Vehicle Bodies (Double/Single Decker, Articulated Buses)
- Energy Type (Electric vs. Diesel)
- Noise, Vibration, and Harshness (NVH)
- Battery Systems
5.2. Operational Indicators
- Required infrastructure
- Passenger capacity
- Cost
- Charging time and range
- Maintenance and service
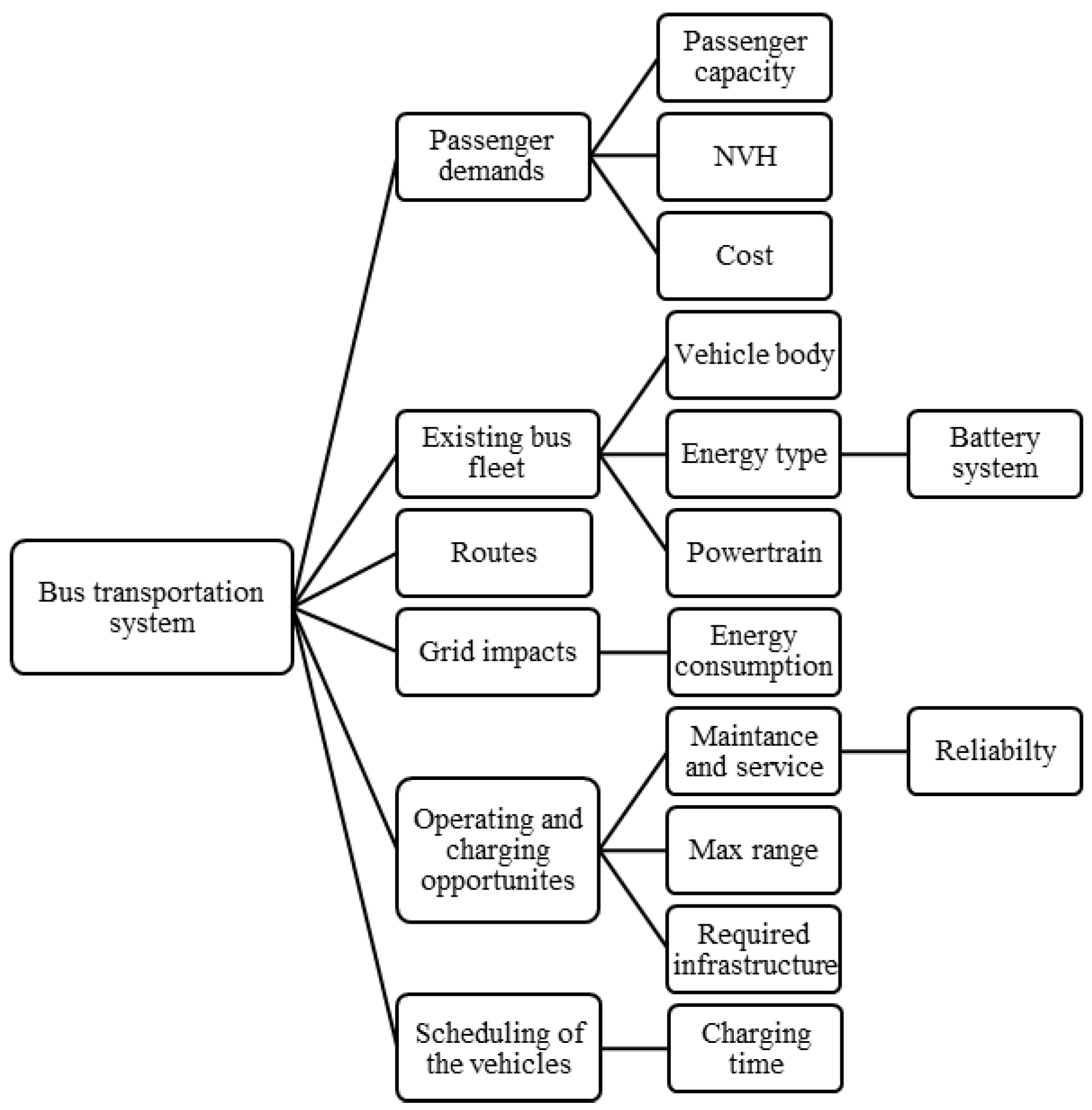
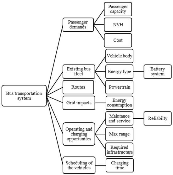
5.3. Bus Transportation System Indicators
- Passenger demand
- Existing bus fleet
- Routes
- Grid impact
- Operating and charging opportunities
- Scheduling of the vehicles
5.4. Final Results
6. Results and Discussions
7. Conclusions
- Anchoring the KPI selection in public acceptability to augment the social legitimacy of forthcoming judgements.
- Discovering implicit factors frequently omitted in conventional MCDA—such as the safety perception and readiness to invest in environmental advantages.
- Offering a reproducible mechanism for transportation agencies to revise indicator sets in accordance with changing user preferences.
Author Contributions
Funding
Data Availability Statement
Conflicts of Interest
References
- Intercity Electric Buses: Current Landscape and Future Prospects in Europe. European Alternative Fuels Observatory. Available online: https://alternative-fuels-observatory.ec.europa.eu/general-information/news/intercity-electric-buses-current-landscape-and-future-prospects-europe (accessed on 18 November 2024).
- Global EV Data Explorer—Data Tools. IEA. Available online: https://www.iea.org/data-and-statistics/data-tools/global-ev-data-explorer (accessed on 18 November 2024).
- UITP SORT & E-SORT Brochures. UITP. Available online: https://www.uitp.org/publications/uitp-sort-e-sort-brochures/ (accessed on 24 November 2024).
- GB/T 18385-2005 (GB/T 18385-2024 Newer Version) PDF English. Available online: https://www.chinesestandard.net/PDF.aspx/GBT18385-2005 (accessed on 24 November 2024).
- Gao, Z.; Lin, Z.; LaClair, T.J.; Liu, C.; Li, J.M.; Birky, A.K.; Ward, J. Battery capacity and recharging needs for electric buses in city transit service. Energy 2017, 122, 588–600. [Google Scholar] [CrossRef]
- Basma, H.; Mansour, C.; Haddad, M.; Nemer, M.; Stabat, P. Energy consumption and battery sizing for different types of electric bus service. Energy 2022, 239, 122454. [Google Scholar] [CrossRef]
- Jwa, K.; Lim, O. Comparative life cycle assessment of lithium-ion battery electric bus and Diesel bus from well to wheel. Energy Procedia 2018, 145, 223–227. [Google Scholar] [CrossRef]
- Kiciński, M.M.; Solecka, K. Application of MCDA/MCDM methods for an integrated urban public transportation system—Case study, city of Cracow. Arch. Transp. 2018, 46, 71–84. [Google Scholar] [CrossRef]
- Hu, X.; Zheng, M.; Zhao, J.; Gao, R.; Li, B.; Chen, X.; Dai, G. Research on Application Performance Index System of Pure Electric Buses Based on Extensible Cloud Model. World Electr. Veh. J. 2022, 13, 45. [Google Scholar] [CrossRef]
- Rivero Gutiérrez, L.; De Vicente Oliva, M.A.; Romero-Ania, A. Economic, Ecological and Social Analysis Based on DEA and MCDA for the Management of the Madrid Urban Public Transportation System. Mathematics 2022, 10, 172. [Google Scholar] [CrossRef]
- Hamurcu, M.; Eren, T. Electric Bus Selection with Multicriteria Decision Analysis for Green Transportation. Sustainability 2020, 12, 2777. [Google Scholar] [CrossRef]
- Basma, H.; Mansour, C.; Haddad, M.; Nemer, M.; Stabat, P. Comprehensive energy modeling methodology for battery electric buses. Energy 2020, 207, 118241. [Google Scholar] [CrossRef]
- Borén, S. Electric buses’ sustainability effects, noise, energy use, and costs. Int. J. Sustain. Transp. 2020, 14, 956–971. [Google Scholar] [CrossRef]
- Gallet, M.; Massier, T.; Hamacher, T. Estimation of the energy demand of electric buses based on real-world data for large-scale public transport networks. Appl. Energy 2018, 230, 344–356. [Google Scholar] [CrossRef]
- Potkány, M.; Hlatká, M.; Debnár, M.; Hanzl, J. Comparison of the Lifecycle Cost Structure of Electric and Diesel Buses. NAŠE MORE Znan. Časopis More Pomor. 2018, 65, 270–275. [Google Scholar] [CrossRef]
- Lajunen, A. Lifecycle costs and charging requirements of electric buses with different charging methods. J. Clean. Prod. 2018, 172, 56–67. [Google Scholar] [CrossRef]
- Barraza, O.; Estrada, M. Battery Electric Bus Network: Efficient Design and Cost Comparison of Different Powertrains. Sustainability 2021, 13, 4745. [Google Scholar] [CrossRef]
- Li, J.Q. Battery-electric transit bus developments and operations: A review. Int. J. Sustain. Transp. 2016, 10, 157–169. [Google Scholar] [CrossRef]
- UN Regulation No. 107—Rev.7|UNECE. Available online: https://unece.org/transport/documents/2021/05/standards/un-regulation-no-107-rev7 (accessed on 27 November 2024).
- Zhang, G.; Zhang, H. Research of the electric vehicle safety. In Proceedings of the World Automation Congress 2012, Puerto Vallarta, Mexico, 24–28 June 2012; pp. 1–4. Available online: https://ieeexplore.ieee.org/abstract/document/6321145 (accessed on 4 March 2024).
- Indu, K.; Aswatha Kumar, M. Electric Vehicle Control and Driving Safety Systems: A Review. IETE J. Res. 2023, 69, 482–498. [Google Scholar] [CrossRef]
- Regulation No. 100 Rev.3|UNECE. Available online: https://unece.org/transport/documents/2022/03/standards/regulation-no-100-rev3 (accessed on 27 November 2024).
- GB 18384-2020 PDF in English. Available online: https://www.chinesestandard.net/PDF.aspx/GB18384-2020 (accessed on 27 November 2024).
- Gandoman, F.H.; Ahmadi, A.; Van den Bossche, P.; Van Mierlo, J.; Omar, N.; Nezhad, A.E.; Mavalizadeh, H.; Mayet, C. Status and future perspectives of reliability assessment for electric vehicles. Reliab. Eng. Syst. Saf. 2019, 183, 1–16. [Google Scholar] [CrossRef]
- Shu, X.; Yang, W.; Guo, Y.; Wei, K.; Qin, B.; Zhu, G. A reliability study of electric vehicle battery from the perspective of power supply system. J. Power Sources 2020, 451, 227805. [Google Scholar] [CrossRef]
- Davidov, S.; Pantoš, M. Planning of electric vehicle infrastructure based on charging reliability and quality of service. Energy 2017, 118, 1156–1167. [Google Scholar] [CrossRef]
- Meishner, F.; Uwe Sauer, D. Technical and economic comparison of different electric bus concepts based on actual demonstrations in European cities. IET Electr. Syst. Transp. 2020, 10, 144–153. [Google Scholar] [CrossRef]
- Lee, J.; Oh, S.; Son, S. Optimal battery electric bus planning and its economic and environmental impacts. Transp. Res. Part D Transp. Environ. 2023, 122, 103821. [Google Scholar] [CrossRef]
- Mahmoud, M.; Garnett, R.; Ferguson, M.; Kanaroglou, P. Electric buses: A review of alternative powertrains. Renew. Sustain. Energy Rev. 2016, 62, 673–684. [Google Scholar] [CrossRef]
- Gabsalikhova, L.; Sadygova, G.; Almetova, Z. Activities to convert the public transport fleet to electric buses. Transp. Res. Procedia 2018, 36, 669–675. [Google Scholar] [CrossRef]
- Hwangbo, H.; Kim, J.; Kim, S.; Ji, Y.G. Toward Universal Design in Public Transportation Systems: An Analysis of Low-Floor Bus Passenger Behavior with Video Observations. Hum. Factors Ergon. Manuf. 2015, 25, 183–197. [Google Scholar] [CrossRef]
- Barabino, B.; Eboli, L.; Mazzulla, G.; Mozzoni, S.; Murru, R.; Pungillo, G. An innovative methodology to define the bus comfort level. Transp. Res. Procedia 2019, 41, 461–470. [Google Scholar] [CrossRef]
- Al-Ogaili, A.S.; Al-Shetwi, A.Q.; Sudhakar Babu, T.; Hoon, Y.; Abdullah, M.A.; Alhasan, A.; Al-Sharaa, A. Electric Buses in Malaysia: Policies, Innovations, Technologies and Life Cycle Evaluations. Sustainability 2021, 13, 11577. [Google Scholar] [CrossRef]
- Zhou, B.; Wu, Y.; Zhou, B.; Wang, R.; Ke, W.; Zhang, S.; Hao, J. Real-world performance of battery electric buses and their life-cycle benefits with respect to energy consumption and carbon dioxide emissions. Energy 2016, 96, 603–613. [Google Scholar] [CrossRef]
- Li, L.; Zhang, Y.; Yang, C.; Yan, B.; Marina Martinez, C. Model predictive control-based efficient energy recovery control strategy for regenerative braking system of hybrid electric bus. Energy Convers. Manag. 2016, 111, 299–314. [Google Scholar] [CrossRef]
- Smart, M.C.; Ratnakumar, B.V.; Whitcanack, L.; Chin, K.; Rodriguez, M.; Surampudi, S. Performance characteristics of lithium ion cells at low temperatures. IEEE Aerosp. Electron. Syst. Mag. 2002, 17, 16–20. [Google Scholar] [CrossRef]
- Shiau, T.A.; Liu, J.S. Developing an indicator system for local governments to evaluate transport sustainability strategies. Ecol. Indic. 2013, 34, 361–371. [Google Scholar] [CrossRef]
- Göhlich, D.; Fay, T.A.; Jefferies, D.; Lauth, E.; Kunith, A.; Zhang, X. Design of urban electric bus systems. Des. Sci. 2018, 4, e15. [Google Scholar] [CrossRef]
- Chen, Z.; Yin, Y.; Song, Z. A cost-competitiveness analysis of charging infrastructure for electric bus operations. Transp. Res. C-Emerg. Technol. 2018, 93, 351–366. [Google Scholar] [CrossRef]
- Sebastiani, M.T.; Lüders, R.; Fonseca, K.V.O. Evaluating Electric Bus Operation for a Real-World BRT Public Transportation Using Simulation Optimization. IEEE Trans. Intell. Transp. Syst. 2016, 17, 2777–2786. [Google Scholar] [CrossRef]
- Pelletier, S.; Jabali, O.; Mendoza, J.E.; Laporte, G. The electric bus fleet transition problem. Transp. Res. Part C Emerg. Technol. 2019, 109, 174–193. [Google Scholar] [CrossRef]
- Chao, Z.; Xiaohong, C. Optimizing Battery Electric Bus Transit Vehicle Scheduling with Battery Exchanging: Model and Case Study. Procedia Soc. Soc. Behav. Sci. 2013, 96, 2725–2736. [Google Scholar] [CrossRef]
- Mohamed, M.; Farag, H.; El-Taweel, N.; Ferguson, M. Simulation of electric buses on a full transit network: Operational feasibility and grid impact analysis. Electr. Power Syst. Res. 2017, 142, 163–175. [Google Scholar] [CrossRef]
- Paul, T.; Yamada, H. Operation and charging scheduling of electric buses in a city bus route network. In Proceedings of the 17th International 977 IEEE Conference on Intelligent Transportation Systems (ITSC), Qingdao, China, 8–11 October 2014; pp. 2780–2786. [Google Scholar] [CrossRef]
- Perumal, S.S.G.; Lusby, R.M.; Larsen, J. Electric bus planning & scheduling: A review of related problems and methodologies. Eur. J. Oper. Res. 2022, 301, 395–413. [Google Scholar] [CrossRef]
- Szilassy, P.Á.; Földes, D. Compliance indicator determination method to match electric buses with bus lines. Heliyon 2024, 10, e38321. [Google Scholar] [CrossRef]
- Szilassy, P.Á.; Földes, D. Compliance Indicator Determination Method to Match Electric Buses with Routes; Social Science Research Network: Rochester, NY, USA, 2023; 4594506. [Google Scholar] [CrossRef]
- Manzolli, J.A.; Trovão, J.P.; Antunes, C.H. A review of electric bus vehicles research topics—Methods and trends. Renew. Sustain. Energy Rev. 2022, 159, 112211. [Google Scholar] [CrossRef]








| Indicator Category | Example Indicators | Calculation |
|---|---|---|
| Vehicle body | Structural type, travel partied of respondents based on survey. | |
| Mechanical indicators | Energy type | Electric/diesel/hybrid, vehicle preferences from survey. |
| NVH | User feedback. | |
| Battery system | Battery capacity (kWh), type (Li-ion, LFP, etc.). | |
| Required infrastructure | Number/type of charging stations. | |
| Passenger capacity | Official specifications | |
| Cost | Life-cycle cost analysis. | |
| Operational indicators | Charging time | Time to full charge under standard power (kW), driver feedback. |
| Range | Max distance per full charge, driver’s feedback. | |
| Maintenance and service | Annual maintenance cost or downtime hours, driver feedback. | |
| Energy consumption | kWh/km from operation logs/simulation. | |
| Passenger demand | Daily operational data or estimated peak load, can be analysis from the survey. | |
| Existing bus fleet | Inventory data from transit agency. | |
| Routes | Number of lines served, route lengths, frequency, user feedback. | |
| Bus transportation system indicators | Grid impact | Estimated peak load per depot; assessed via power demand modeling. |
| Operating and charging opportunities | Availability of time/space for mid-route charging. | |
| Scheduling of the vehicles | Headway times, timetable optimization data. | |
| Charging time | Time to full charge under standard power (kW), driver feedback. | |
| Reliability | Mean time between failures, driver feedback. |
Disclaimer/Publisher’s Note: The statements, opinions and data contained in all publications are solely those of the individual author(s) and contributor(s) and not of MDPI and/or the editor(s). MDPI and/or the editor(s) disclaim responsibility for any injury to people or property resulting from any ideas, methods, instructions or products referred to in the content. |
© 2025 by the authors. Licensee MDPI, Basel, Switzerland. This article is an open access article distributed under the terms and conditions of the Creative Commons Attribution (CC BY) license (https://creativecommons.org/licenses/by/4.0/).
Share and Cite
Li, X.; Horváth, B.; Winkler, Á. Key Performance Indicators for Evaluating Electric Buses in Public Transport Operations. Vehicles 2025, 7, 58. https://doi.org/10.3390/vehicles7020058
Li X, Horváth B, Winkler Á. Key Performance Indicators for Evaluating Electric Buses in Public Transport Operations. Vehicles. 2025; 7(2):58. https://doi.org/10.3390/vehicles7020058
Chicago/Turabian StyleLi, Xiao, Balázs Horváth, and Ágoston Winkler. 2025. "Key Performance Indicators for Evaluating Electric Buses in Public Transport Operations" Vehicles 7, no. 2: 58. https://doi.org/10.3390/vehicles7020058
APA StyleLi, X., Horváth, B., & Winkler, Á. (2025). Key Performance Indicators for Evaluating Electric Buses in Public Transport Operations. Vehicles, 7(2), 58. https://doi.org/10.3390/vehicles7020058

